Sign in to use this feature.

Years

Between: -

Subjects

remove_circle_outline
remove_circle_outline
remove_circle_outline
remove_circle_outline
remove_circle_outline
remove_circle_outline
remove_circle_outline
remove_circle_outline
remove_circle_outline

Journals

remove_circle_outline
remove_circle_outline
remove_circle_outline
remove_circle_outline
remove_circle_outline
remove_circle_outline
remove_circle_outline
remove_circle_outline
remove_circle_outline
remove_circle_outline
remove_circle_outline
remove_circle_outline
remove_circle_outline
remove_circle_outline
remove_circle_outline
remove_circle_outline
remove_circle_outline
remove_circle_outline
remove_circle_outline
remove_circle_outline
remove_circle_outline
remove_circle_outline
remove_circle_outline
remove_circle_outline
remove_circle_outline
remove_circle_outline
remove_circle_outline
remove_circle_outline
remove_circle_outline
remove_circle_outline
remove_circle_outline
remove_circle_outline
remove_circle_outline
remove_circle_outline

Article Types

Countries / Regions

remove_circle_outline
remove_circle_outline
remove_circle_outline
remove_circle_outline
remove_circle_outline
remove_circle_outline
remove_circle_outline
remove_circle_outline
remove_circle_outline
remove_circle_outline

Search Results (9,295)

Search Parameters:
Keywords = transitions to sustainability

Order results
Result details
Results per page
Select all
Export citation of selected articles as:
18 pages, 815 KB  
Article
Circularity in Agri-Food Value Chains in Developing Countries: A Case in Indonesia
by Elena Garnevska, Dwi Ratna Hidayati and Sarah McLaren
Sustainability 2026, 18(2), 708; https://doi.org/10.3390/su18020708 - 9 Jan 2026
Abstract
The adoption of circular economy approaches in agri-food value chains in developing countries remains underexplored, particularly in contexts dominated by smallholder farmers. This paper aims to analyze existing circular practices and identify key barriers to circular transformation in developing country agri-food value chains, [...] Read more.
The adoption of circular economy approaches in agri-food value chains in developing countries remains underexplored, particularly in contexts dominated by smallholder farmers. This paper aims to analyze existing circular practices and identify key barriers to circular transformation in developing country agri-food value chains, with a specific focus on Indonesia. Using a qualitative research design, the study draws on semi-structured interviews, with different value chain players, to empirically examine circularity within the cashew value chain in Indonesia. The findings reveal that while a range of circular practices are undertaken by individual actors across the value chain, these activities remain largely fragmented and weakly coordinated. Key barriers to further circular transformation include limited awareness, economic imperatives, constrained access to appropriate technologies, and insufficient institutional support. Notably, access to finance was not perceived as a major constraint. This study contributes to the literature by providing a multi-actor, value chain perspective on circularity in smallholder-based agri-food systems in developing countries. It offers novel empirical evidence that existing informal circular practices play an important role and should be preserved as value chains modernize. The findings further highlight the importance of stronger vertical and horizontal coordination to scale and integrate circular activities and support a more holistic sustainable transition. Full article
Show Figures

Figure 1

22 pages, 2330 KB  
Article
The Evolutionary Trends, Regional Differences, and Influencing Factors of Agricultural Green Total Factor Productivity in the Beijing–Tianjin–Hebei Region
by Wen Liu, Jiang Zhao, Ailing Wang, Hongjia Wang, Dongyuan Zhang and Zhi Xue
Agriculture 2026, 16(2), 171; https://doi.org/10.3390/agriculture16020171 - 9 Jan 2026
Abstract
Enhancing agricultural green total factor productivity (AGTFP) under ecological and environmental constraints is essential for advancing green agricultural development in the Beijing–Tianjin–Hebei (BTH) region. Using panel data from 13 prefecture-level cities from 2001 to 2022, this study applies a super-efficiency EBM model incorporating [...] Read more.
Enhancing agricultural green total factor productivity (AGTFP) under ecological and environmental constraints is essential for advancing green agricultural development in the Beijing–Tianjin–Hebei (BTH) region. Using panel data from 13 prefecture-level cities from 2001 to 2022, this study applies a super-efficiency EBM model incorporating undesirable outputs together with the Malmquist–Luenberger index to measure AGTFP. Global and local Moran’s I indices as well as the spatial Durbin model are then employed to examine the temporal evolution, spatial disparities, and spatial interaction effects of AGTFP during 2001–2022. The findings indicate that: (1) From 2001 to 2022, the AGTFP in the BTH region grew at an average annual rate of 7.7%. This trend reflects a growth pattern primarily driven by green technological progress in agriculture, while substantial disparities in AGTFP persist across different subregions. (2) the global Moran’s I values show frequent shifts between positive and negative spatial autocorrelation, suggesting that a stable and effective regional coordination mechanism for green agricultural development has yet to be formed; (3) the determinants of AGTFP exhibit pronounced spatiotemporal heterogeneity, and the fundamental drivers of the region’s green agricultural transition increasingly rely on endogenous growth generated by technological innovation and rural human capital; (4) policy recommendations include strengthening benefit-sharing and policy coordination mechanisms, promoting cross-regional cooperation in agricultural science and technology, and implementing differentiated industrial layouts to support green agricultural development in the BTH region. These results provide valuable insights for promoting coordinated and sustainable green agricultural development across regions. Full article
31 pages, 1671 KB  
Review
Harnessing Optical Energy for Thermal Applications: Innovations and Integrations in Nanoparticle-Mediated Energy Conversion
by José Rubén Morones-Ramírez
Processes 2026, 14(2), 236; https://doi.org/10.3390/pr14020236 - 9 Jan 2026
Abstract
Nanoparticle-mediated photothermal conversion exploits the unique light-to-heat transduction properties of engineered nanomaterials to address challenges in energy, water, and healthcare. This review first examines fundamental mechanisms—localized surface plasmon resonance (LSPR) in plasmonic metals and broadband interband transitions in semiconductors—demonstrating how tailored nanoparticle compositions [...] Read more.
Nanoparticle-mediated photothermal conversion exploits the unique light-to-heat transduction properties of engineered nanomaterials to address challenges in energy, water, and healthcare. This review first examines fundamental mechanisms—localized surface plasmon resonance (LSPR) in plasmonic metals and broadband interband transitions in semiconductors—demonstrating how tailored nanoparticle compositions can achieve >96% absorption across 250–2500 nm and photothermal efficiencies exceeding 98% under one-sun illumination (1000 W·m−2, AM 1.5G). Next, we highlight advances in solar steam generation and desalination: floating photothermal receivers on carbonized wood or hydrogels reach >95% efficiency in solar-to-vapor conversion and >2 kg·m−2·h−1 evaporation rates; three-dimensional architectures recapture diffuse flux and ambient heat; and full-spectrum nanofluids (LaB6, Au colloids) extend photothermal harvesting into portable, scalable designs. We then survey photothermal-enhanced thermal energy storage: metal-oxide–paraffin composites, core–shell phase-change material (PCM) nanocapsules, and MXene– polyethylene glycol—PEG—aerogels deliver >85% solar charging efficiencies, reduce supercooling, and improve thermal conductivity. In biomedicine, gold nanoshells, nanorods, and transition-metal dichalcogenide (TMDC) nanosheets enable deep-tissue photothermal therapy (PTT) with imaging guidance, achieving >94% tumor ablation in preclinical and pilot clinical studies. Multifunctional constructs combine PTT with chemotherapy, immunotherapy, or gene regulation, yielding synergistic tumor eradication and durable immune responses. Finally, we explore emerging opto-thermal nanobiosystems—light-triggered gene silencing in microalgae and poly(N-isopropylacrylamide) (PNIPAM)–gold nanoparticle (AuNP) membranes for microfluidic photothermal filtration and control—demonstrating how nanoscale heating enables remote, reversible biological and fluidic functions. We conclude by discussing challenges in scalable nanoparticle synthesis, stability, and integration, and outline future directions: multicomponent high-entropy alloys, modular photothermal–PCM devices, and opto-thermal control in synthetic biology. These interdisciplinary innovations promise sustainable solutions for global energy, water, and healthcare demands. Full article
(This article belongs to the Special Issue Transport and Energy Conversion at the Nanoscale and Molecular Scale)
17 pages, 431 KB  
Article
Institutional Resilience and Democratic Sustainability in Post-Transition Europe: Lessons from Romania and Central-Eastern Europe
by Cristian Pîrvulescu
World 2026, 7(1), 7; https://doi.org/10.3390/world7010007 - 9 Jan 2026
Abstract
This paper conceptualizes institutional resilience as a core condition of democratic sustainability in post-transition Europe. Building on neo-institutionalist approaches and recent scholarship on democratic resilience, we argue that democracies endure when three capacities align: policy coherence, procedural legitimacy, and civic/monitory participation. Using a [...] Read more.
This paper conceptualizes institutional resilience as a core condition of democratic sustainability in post-transition Europe. Building on neo-institutionalist approaches and recent scholarship on democratic resilience, we argue that democracies endure when three capacities align: policy coherence, procedural legitimacy, and civic/monitory participation. Using a comparative, theory-guided design, we analyze Romania, Poland, Hungary, and Slovakia (2007–2025), triangulating V-Dem/Eurostat indicators with documentary evidence (EU Rule of Law reports, CEPEJ) and interpretive analysis. Romania illustrates “reactive resilience” anchored in judicial independence and civic vigilance; Slovakia shows “restorative resilience” after corruption scandals; Poland exhibits “societal compensatory resilience,” where civic mobilization offsets institutional regression; Hungary demonstrates “instrumental resilience without democracy,” combining administrative capacity with normative decay. We integrate these findings into a three-dimensional model—institutional, normative, and communicative—showing how feedback loops convert crisis into learning. The paper concludes that sustainable democracy depends less on constitutional design alone and more on the institutionalization of learning: redundant veto points, impartial procedures that generate trust, and a monitory public sphere that sustains continuous accountability. For EU policy, the shift from conditionality to capacity (e.g., RRF) can foster endogenous resilience when supranational norms are domestically internalized rather than externally imposed. Full article
Show Figures

Figure 1

26 pages, 1175 KB  
Article
Does Digital Trade Development Promote Environmental Sustainability? Spatial Spillovers and Pollution Displacement in China
by Lu Yang, Shiqi Jing and Yarong Sun
Sustainability 2026, 18(2), 691; https://doi.org/10.3390/su18020691 - 9 Jan 2026
Abstract
To address climate change and advance environmental sustainability in the context of the United Nations Sustainable Development Goals (SDGs), particularly SDG 9 (Industry, Innovation and Infrastructure), SDG 11 (Sustainable Cities and Communities), and SDG 13 (Climate Action), China has actively promoted digital trade [...] Read more.
To address climate change and advance environmental sustainability in the context of the United Nations Sustainable Development Goals (SDGs), particularly SDG 9 (Industry, Innovation and Infrastructure), SDG 11 (Sustainable Cities and Communities), and SDG 13 (Climate Action), China has actively promoted digital trade development under its carbon peaking and carbon neutrality goals. However, whether digital trade contributes to environmental improvement, and through which mechanisms it does this, remains an open empirical question. This study examines whether and how digital trade development affects environmental pollution in China, with particular emphasis on spatial spillover effects and underlying mechanisms. Using provincial panel data from 2009 to 2023, we employ a spatial Durbin model combined with a mediation analysis framework. The results show that digital trade development has increased steadily in China and significantly reduces local environmental pollution, indicating a clear green effect. The spatial Durbin model shows that the environmental benefits of digital trade are unevenly distributed across space, with pollution reductions in core regions accompanied by increased emissions in neighboring areas. Further mechanism analysis indicates that industrial structure upgrading and consumption structure transformation are key channels through which digital trade development improves environmental sustainability. These findings provide important insights for coordinating digital trade expansion with regional environmental governance and low-carbon transition strategies. Full article
(This article belongs to the Section Development Goals towards Sustainability)
Show Figures

Figure 1

24 pages, 3017 KB  
Article
Decoupling Relationship and Optimization Path of Cropland Use Intensity and Carbon Emission in Henan Province
by Yinxue Wei and Honghui Zhu
Land 2026, 15(1), 133; https://doi.org/10.3390/land15010133 - 9 Jan 2026
Abstract
This research focuses on Henan, a key agricultural region, analyzing data from 2000 to 2022 on cropland use and agricultural input–output. It employs the Tapio decoupling model to examine the evolution and decoupling of cropland use intensity (CLUI) and cropland use [...] Read more.
This research focuses on Henan, a key agricultural region, analyzing data from 2000 to 2022 on cropland use and agricultural input–output. It employs the Tapio decoupling model to examine the evolution and decoupling of cropland use intensity (CLUI) and cropland use carbon emissions (CUCE) in the province. The study reveals that from 2000 to 2022, CLUI in Henan Province fluctuated in a “high-low-high” pattern over time, creating a spatial distribution with high-intensity areas in the east and lower-intensity areas at the provincial boundaries. CUCE showed a “U” shaped trend, peaking around 2015 and then gradually declining. Spatially, emissions were consistently higher in the south and lower in the north. The relationship between CLUI and CUCE transitioned from a strong negative decoupling from 2000 to 2010, to a strong decoupling from 2015 to 2020, and to a recessive decoupling from 2020 to 2022. Spatially, it evolves from a state of negative decoupling across the entire region in the early stage to nearly full coverage of strong decoupling regions in the later stage. Based on these insights, the study suggests planning strategies focusing on regional management and policy alignment, providing scientific guidance for sustainable cropland use and optimized territorial planning in Henan Province. Full article
Show Figures

Figure 1

21 pages, 815 KB  
Article
Towards Sustainable Agriculture: How Does Agricultural Scale Operation Affect the Cultivated Land Green Utilization Efficiency? The Empirical Evidence from China
by Li Hou and Yan Yan
Land 2026, 15(1), 134; https://doi.org/10.3390/land15010134 - 9 Jan 2026
Abstract
Promoting cultivated land green utilization efficiency (CLGUE) through agricultural scale operation is critical for reconciling the conflict between food security and sustainable land use. Based on panel data from 30 provinces in China (2007–2022), this paper calculates CLGUE using the Super-efficiency SBM-Undesirable model [...] Read more.
Promoting cultivated land green utilization efficiency (CLGUE) through agricultural scale operation is critical for reconciling the conflict between food security and sustainable land use. Based on panel data from 30 provinces in China (2007–2022), this paper calculates CLGUE using the Super-efficiency SBM-Undesirable model and empirically examines the impact mechanisms and nonlinear characteristics of scale operation using Tobit and threshold models. The findings reveal that: (1) Agricultural scale operation has a significant positive impact on CLGUE, but this effect is non-linear and characterized by diminishing marginal returns, validating the “moderate scale” operation theory. (2) Substantial heterogeneity exists across different functional grain production zones and geographic regions. (3) Mechanism analysis identifies technological innovation as a key transmission channel through which scale operation boosts CLGUE. (4) A significant double-threshold effect is observed in fiscal support for agriculture; specifically, the positive enabling effect of scale operation is maximized only when fiscal support intensity is maintained within a specific rational range. Consequently, this study suggests that policymakers should prioritize “moderate scale” strategies, tailor policies to regional conditions, and optimize the allocation of fiscal funds to foster a transition toward green and sustainable agriculture. Full article
Show Figures

Figure 1

24 pages, 4812 KB  
Article
Sustainable Value Assessment of Textile Industrial Heritage Along the Longhai Railway (Guanzhong Section) from a Linear Heritage Perspective
by Panpan Liu, Yi Liu, Yuxin Zhang, Xingchen Lai and Hiroatsu Fukuda
Buildings 2026, 16(2), 281; https://doi.org/10.3390/buildings16020281 - 9 Jan 2026
Abstract
The adaptive reuse of industrial heritage is increasingly recognized as an effective low-carbon strategy that reduces resource consumption, lowers embodied carbon emissions, and supports sustainable urban transitions. Developing appropriate reuse strategies, however, requires a robust understanding of heritage value. As material evidence of [...] Read more.
The adaptive reuse of industrial heritage is increasingly recognized as an effective low-carbon strategy that reduces resource consumption, lowers embodied carbon emissions, and supports sustainable urban transitions. Developing appropriate reuse strategies, however, requires a robust understanding of heritage value. As material evidence of China’s modern industrialization, railway-associated industrial heritage possesses the characteristics of linear cultural heritage. Yet systematic and multi-scalar value assessments from a linear heritage perspective remain limited. Focusing on the Guanzhong Section of the Longhai Railway—one of the most representative industrial development axes in Northwest China—this study establishes a two-level value assessment framework and conducts a comprehensive evaluation of fourteen textile industrial heritage units. At the individual level, five dimensions—historical significance, architectural features, structural integrity, authenticity, and rarity—were assessed through field investigation, and type-specific weights were introduced to correct structural imbalances between quantity and value across building categories. At the unit level, the Analytic Hierarchy Process (AHP) was employed to determine the weights of spatial–functional integrity, process completeness, railway connectivity, industrial landscape characteristics, and the integrated individual-level value. The results show that factory workshops and warehouses consistently exhibit the highest value, whereas structures and residential buildings, despite their numerical dominance, contribute relatively little. Spatially, a clear west–east gradient emerges: high-value units cluster in Baoji and Xi’an, medium-value units in Xianyang, and low-value units mainly in Weinan and surrounding counties. The findings indicate that textile industrial heritage along the Guanzhong Section forms a railway-linked linear cultural heritage system rather than isolated sites. The proposed evaluation framework not only supports heritage identification and conservation planning but also provides a theoretical basis for promoting low-carbon adaptive reuse of existing industrial buildings. Full article
(This article belongs to the Special Issue Carbon-Neutral Pathways for Urban Building Design)
Show Figures

Figure 1

19 pages, 5789 KB  
Article
Mapping the Evolution of Low-Carbon Dairy Research: A Bibliometric Analysis of Greenhouse Gas Emission Trends Based on WoSCC Database
by Fanghu Sun, Jingfan Xu, Yubing Dong, Haiyan Zhao and Zhengqin Xiong
Agriculture 2026, 16(2), 163; https://doi.org/10.3390/agriculture16020163 - 9 Jan 2026
Abstract
The dairy cattle sector is a critical source of anthropogenic greenhouse gas (GHG) emissions and must transition to low-carbon farming to meet global climate goals. However, a systematic synthesis of the evolution and future trajectories of GHG emissions research in this field is [...] Read more.
The dairy cattle sector is a critical source of anthropogenic greenhouse gas (GHG) emissions and must transition to low-carbon farming to meet global climate goals. However, a systematic synthesis of the evolution and future trajectories of GHG emissions research in this field is still lacking. This study aims to address this gap by conducting a bibliometric analysis to elucidate the research evolution, hotspots, and future trends in GHG emissions from dairy cattle farming. The results showed a steady linear increase in publications (R2 = 0.80), with the highest average annual growth rate of approximately 45.9% (2009–2014). The United States (91), Italy (68), the Netherlands (58), Germany (51), and Ireland (45) were the most productive countries, accounting for 60.2% of the global total. Both institutional (0.0347) and author (0.0069) collaboration densities in the global network are low, indicating a lack of a tightly integrated collaborative framework. The research hotspots evolved from foundational themes (e.g., agriculture, grasslands; 2005–2010) to environmental pressures and mitigation (2010–2020). A recent thematic shift (2020–2025) is evident towards specific mitigation strategies like rumen fermentation, sustainability, and fertility, indicating a field oriented toward low-carbon, high-efficiency transformation. The analysis underscores the critical perspective provided by life cycle assessment for this transition. This study provides a comprehensive map of the research landscape, highlighting future priorities. Grounded in a holistic life cycle assessment framework, future work should integrate technology, management, and policy to steer the global dairy industry towards a sustainable future that balances environmental health with economic viability. Full article
(This article belongs to the Section Farm Animal Production)
Show Figures

Graphical abstract

34 pages, 1022 KB  
Article
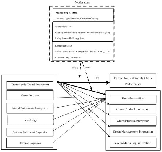
Green Supply Chain Management, Green Innovation, and Carbon-Neutral Performance: A Meta-Analytic Examination of the Moderating Role of Sustainability Metrics
by Resul Öztürk, Mehtap Öztürk, Zeynep Kızılkan, Constantin Dumitrașcu, Daniela Cîrțînă, Stefan Sorinel Ghimiși, Cătălina Aurora Ianăși and Alin Nioață
Sustainability 2026, 18(2), 681; https://doi.org/10.3390/su18020681 - 9 Jan 2026
Abstract
The accelerating global transition toward low-carbon production and sustainable value chains has intensified interest in practices that enhance environmental performance, particularly green supply chain management (GSCM) and green innovation (GI). Although these practices are widely promoted, empirical findings regarding how GSCM influences GI [...] Read more.
The accelerating global transition toward low-carbon production and sustainable value chains has intensified interest in practices that enhance environmental performance, particularly green supply chain management (GSCM) and green innovation (GI). Although these practices are widely promoted, empirical findings regarding how GSCM influences GI and carbon-neutral supply chain performance (CNSCP) remain dispersed and context-dependent. This study aims to synthesize and clarify these relationships by conducting a systematic meta-analysis grounded in the Resource-Based View (RBV) and Natural Resource-Based View (NRBV). Analyzing 24 studies published between 2017 and 2025, the research investigates the direct effects of GSCM on GI and CNSCP and examines the moderating roles of key sustainability metrics—CO2 emissions, renewable energy use, carbon tax, Frontier Technologies Index (FTI), and Global Sustainable Competitiveness Index (GSCI)—across low- and high-income countries. The findings reveal that GSCM significantly enhances both GI and CNSCP. Furthermore, strong sustainability infrastructures and stringent regulatory environments in high-income countries amplify these relationships, whereas infrastructure deficiencies and weaker regulatory systems in low-income countries limit their strength. These results demonstrate that sustainability metrics meaningfully condition the effectiveness of GSCM practices. Overall, this study highlights the strategic importance of GSCM in fostering CNSCP and provides theoretical insights and practical recommendations for policymakers, managers, and governments seeking to achieve long-term carbon neutrality goals. Full article
Show Figures

Figure 1

17 pages, 350 KB  
Article
Reducing the Ecological Footprint—State of Practice and the Transition to the Circular Economy in Manufacturing Companies in Sweden
by Roland Stolt and Malin Löfving
Sustainability 2026, 18(2), 679; https://doi.org/10.3390/su18020679 - 9 Jan 2026
Abstract
This paper presents findings from an interview study conducted in seven different industrial manufacturing companies in Sweden. The purpose was to understand how industrial manufacturing companies currently work with the reduction in their environmental footprint and the transition into the circular economy. The [...] Read more.
This paper presents findings from an interview study conducted in seven different industrial manufacturing companies in Sweden. The purpose was to understand how industrial manufacturing companies currently work with the reduction in their environmental footprint and the transition into the circular economy. The operational sustainability and circular economy actions in the companies were investigated in relation to the sustainability reporting of the companies, particularly those aligned with the Greenhouse Gas Protocol scopes 1–3. The results showed that the reductions in Scopes 1 and 2 were well underway, while circular economy actions remained at an early stage, with most initiatives still being implemented on a limited scale. The paper discusses the reasons behind this. A key finding is that both corporate reporting and the scientific literature rarely differentiate between CO2 reductions achieved through operational sustainability actions and those resulting from circular economy strategies. Full article
Show Figures

Figure 1

24 pages, 1418 KB  
Review
A Review of Gender-Inclusive Green Microfinance Business Models in Tunisia: A Business Model Canvas Perspective
by Nadia Mansour
Int. J. Financial Stud. 2026, 14(1), 19; https://doi.org/10.3390/ijfs14010019 - 9 Jan 2026
Abstract
This paper presents a systematic review of Tunisian stakeholders’ perceptions of integrating gender into green microfinance business models, analyzed through the lens of the Business Model Canvas (BMC). This systematic review of 32 studies indicates a dual perception of women as both vulnerable [...] Read more.
This paper presents a systematic review of Tunisian stakeholders’ perceptions of integrating gender into green microfinance business models, analyzed through the lens of the Business Model Canvas (BMC). This systematic review of 32 studies indicates a dual perception of women as both vulnerable victims and active agents in the ecological transition. The BMC-based analysis reveals major weaknesses in the value proposition, distribution channels, and cost structures of gendered green microfinance offerings. Furthermore, we highlight the underexplored role of regulatory frameworks as levers for business model innovation. This study offers an original analytical framework that links gender, environmental sustainability, and microfinance business models, providing actionable insights for policymakers and microfinance institutions seeking to foster inclusive and sustainable financial ecosystems in Tunisia and similar contexts. Full article
(This article belongs to the Topic Sustainable and Green Finance)
Show Figures

Figure 1

24 pages, 1145 KB  
Article
From Linear to Circular: Barriers to Sustainable Transition in the Saudi Banking Sector
by Aroop Mukherjee and Luisa Pinto
Sustainability 2026, 18(2), 673; https://doi.org/10.3390/su18020673 - 8 Jan 2026
Abstract
This study investigates the barriers in adopting the Circular Economy (CE) in Saudi Banking under Vision 2030 and using the Resource-Based View and stakeholder theory. This study examined how customer engagement, process innovation, and dynamic capabilities limit the implementation of CE. A quantitative, [...] Read more.
This study investigates the barriers in adopting the Circular Economy (CE) in Saudi Banking under Vision 2030 and using the Resource-Based View and stakeholder theory. This study examined how customer engagement, process innovation, and dynamic capabilities limit the implementation of CE. A quantitative, cross-sectional survey collected 418 responses from bank employees in Riyadh and was collected from January to March 2024. A 29-item Likert scale was analyzed with SmartPLS 4; measurement quality was strong, and confirmatory factor analysis confirmed construct validity. Results highlight the main barriers as customer resistance regulatory constraints and lack of adequate employee training. The construct is highly interconnected (r = 0.758), showing that improvements in customer engagement and process innovation strengthen dynamic capabilities. The study provides practical guidance for banks and policymakers on designing circular finance products, targeted training, and supportive regulations to accelerate the CE transition and achieve measurable sustainability outcomes in financial sectors, aligning with SDG 3, good health and well-being, and SDG 7, affordable and clean energy. Full article
(This article belongs to the Special Issue Business Circular Economy and Sustainability)
Show Figures

Figure 1

22 pages, 300 KB  
Article
Digital Empowerment of the China’s Marine Fishery for High-Quality Development: A Total Factor Productivity Perspective
by Mengqian Guo, Jintao Ma, Zhengjie Wu and Haohan Wang
Fishes 2026, 11(1), 39; https://doi.org/10.3390/fishes11010039 - 8 Jan 2026
Abstract
In the context of the era where the maritime power strategy converges with the wave of the digital economy, the digital economy provides a critical transformational opportunity for marine fisheries to break through the traditional extensive model and achieve high-quality development. Based on [...] Read more.
In the context of the era where the maritime power strategy converges with the wave of the digital economy, the digital economy provides a critical transformational opportunity for marine fisheries to break through the traditional extensive model and achieve high-quality development. Based on panel data from 41 coastal cities in China from 2003 to 2022, this study empirically examines the enabling effect of the digital economy on marine fisheries from the perspective of total factor productivity. The findings are as follows: First, the development of the digital economy promotes the improvement of total factor productivity in marine fisheries, but this is primarily achieved through “innovation-driven” expansion of the production frontier, while its potential in “efficiency catch-up” has not yet been fully realized. Second, the enabling effect exhibits distinct spatial heterogeneity, with its positive impact concentrated in cities in the South China Sea region, where industrial foundations and policy environments are more aligned. Third, the influence of the digital economy demonstrates nonlinear threshold characteristics; when technology promotion and industrial collaboration surpass specific thresholds, the enabling effect significantly strengthens, but as innovation capability improves, its marginal contribution shows a diminishing trend. Accordingly, it is recommended to deepen the application of digital technologies in core processes, transitioning from “isolated applications” to “systematic integration.” Simultaneously, tailored regional development strategies should be formulated to align with the resource endowments and development stages of each maritime region. On this basis, efforts should be made to improve technology promotion and industrial support systems, construct a collaborative and efficient digital fishery ecosystem, and facilitate the sustainable transition of marine fisheries from factor-driven to innovation-driven growth. Full article
(This article belongs to the Special Issue Advances in Fisheries Economics)
18 pages, 9710 KB  
Article
Assessment of Long-Term Land Cover and Vegetation Trends Using NDVI and CORINE Data: A Case Study from Slovakia
by Stefan Kuzevic, Diana Bobikova and Zofia Kuzevicova
Sustainability 2026, 18(2), 663; https://doi.org/10.3390/su18020663 - 8 Jan 2026
Abstract
The study and understanding of spatial and temporal changes in the landscape is essential for assessing environmental trends and predicting future developments in the area. Changes in land cover and vegetation dynamics are key indicators of the ecological stability of an area. This [...] Read more.
The study and understanding of spatial and temporal changes in the landscape is essential for assessing environmental trends and predicting future developments in the area. Changes in land cover and vegetation dynamics are key indicators of the ecological stability of an area. This study analyzes long-term changes in land cover and vegetation dynamics in Jelšava and neighboring municipalities. The selected area has long been classified as one of the areas with poor air quality in Slovakia. The analysis is based on data from the CORINE Land Cover program for the period 1990–2018 and Landsat data from 1990 to 2025. The condition and vitality of vegetation were assessed using the Normalized Difference Vegetation Index (NDVI), while temporal trends were assessed using non-parametric Mann–Kendall and Sen’s slope tests. The results show a decrease in the area of class 31—Forests between 2012 and 2018, accompanied by an increase in the area of class 324—Transitional woodland–shrub. Analysis of the NDVI confirmed a slightly positive trend in vegetation cover development, with statistically significant growth (p < 0.05) recorded on approximately 43% of the territory. The combination of remote sensing data and spatial analysis in a GIS environment has proven to be an effective approach to monitoring ecological dynamics and provides valuable insights for regional environmental management and sustainable land use planning. Full article
(This article belongs to the Section Sustainable Forestry)
Back to TopTop