Sign in to use this feature.

Years

Between: -

Subjects

remove_circle_outline
remove_circle_outline
remove_circle_outline
remove_circle_outline
remove_circle_outline
remove_circle_outline
remove_circle_outline

Journals

Article Types

Countries / Regions

Search Results (36)

Search Parameters:
Keywords = theabrownin

Order results
Result details
Results per page
Select all
Export citation of selected articles as:
22 pages, 3958 KB  
Article
Theabrownin from Dark Tea Attenuates Age-Related Cognitive Decline in Naturally Aged Mice by Modulating Gut Microbiota and Metabolites
by Mengjie Lei, Hang Xu, Xiaodi Jin, Xuemin Chen, Kezhuo Chen, Zixi Yang, Yanxia Xie, Dong Li, Mingzhang Ao, Yuanmin Zhu and Longjiang Yu
Foods 2026, 15(9), 1587; https://doi.org/10.3390/foods15091587 - 4 May 2026
Viewed by 348
Abstract
Dietary factors play an important role in cognitive health during aging. Dark tea has shown potential cognitive benefits, but its key bioactive component and underlying mechanisms remain unclear. In a naturally aged C57BL/6J mouse model, instant dark tea (IDT) samples with different fermentation [...] Read more.
Dietary factors play an important role in cognitive health during aging. Dark tea has shown potential cognitive benefits, but its key bioactive component and underlying mechanisms remain unclear. In a naturally aged C57BL/6J mouse model, instant dark tea (IDT) samples with different fermentation degrees were evaluated together with behavioral outcomes using composition–effect relationship analysis. This analysis identified theabrownin (TB) as the component most strongly associated with improved cognitive performance. Compared with aged controls, TB increased Y-maze spontaneous alternation from 51.91% to 71.59% and reduced escape latency on day 5 of the Morris water maze from 44.84 s to 26.59 s. In contrast, the corresponding TB-depleted fraction produced no comparable cognitive improvement. TB also alleviated hippocampal injury and neuroinflammation. Antibiotic treatment abolished the cognitive benefits of TB, whereas fecal microbiota transplantation partially restored them. Multi-omics analyses suggested that TB treatment was associated with gut microbiota remodeling and increased serum acetate and 3-hydroxybutyrate; both metabolites partially recapitulated these benefits. Together, these findings show that TB attenuates age-related cognitive decline in naturally aged mice and suggest that modulation of gut microbiota and metabolites may contribute to this effect, supporting its potential as a functional food ingredient for healthy brain aging. Full article
(This article belongs to the Special Issue Analysis of Tea Flavor and Functional Components)
Show Figures

Graphical abstract

15 pages, 712 KB  
Article
Modulatory Effects of Tea Components with Different Fermentation Degrees on Fluoride Bioavailability in Rats
by Jingjing Li, Zhichao Xu, Yanan Hu, Ying Huang, Pengcheng Hu, Chaoyuan Hou, Ruyan Hou, Chuanyi Peng, Daxiang Li, Xiaochun Wan, Guijie Chen and Huimei Cai
Foods 2026, 15(6), 984; https://doi.org/10.3390/foods15060984 - 10 Mar 2026
Viewed by 434
Abstract
Tea offers health benefits, but some teas accumulate high fluoride (F), posing fluorosis risks. However, the roles of individual tea components in regulating F bioavailability remain unclear. This study investigated the effects of major tea constituents on F metabolism in male rats ( [...] Read more.
Tea offers health benefits, but some teas accumulate high fluoride (F), posing fluorosis risks. However, the roles of individual tea components in regulating F bioavailability remain unclear. This study investigated the effects of major tea constituents on F metabolism in male rats (n = 5/group) administered F (40 mg/L) alone or with graded doses of epigallocatechin gallate (EGCG, 150–450 mg/kg); theaflavins, thearubigins, and theabrownin (TFs, TRs, TB, 200–800 mg/kg each); tea polysaccharides (TPSs, 25–250 mg/kg); and calcium and aluminum (Ca, Al, 800–3200 µg/kg each) via gavage. Pharmacokinetic analysis of plasma F (0–480 min) and fecal F excretion were assessed. The result showed that high-dose EGCG (450 mg/kg) reduced Cmax by 61.76% and total exposure (AUC0–t) by 37.48% compared to the control, while significantly increasing fecal F by 26.79% (p < 0.05). TB (800 mg/kg) delayed F absorption by prolonging Tmax from 18 to 30 min and reduced Cmax by 35.38% (p < 0.05). TPS (250 mg/kg) decreased Cmax by 51.72% and AUC0–t by 24.38% (p < 0.05). Ca and Al (800–3200 µg/kg) reduced Cmax by 39.19–69.62%, and low-dose aluminum (800 µg/kg) increased fecal F by 35.58% (p < 0.05). These findings elucidate distinct roles of tea constituents in mitigating F bioavailability, providing a scientific basis for tea safety assessment and dietary interventions against F overexposure. Full article
(This article belongs to the Special Issue Analysis of Tea Flavor and Functional Components)
Show Figures

Graphical abstract

13 pages, 1429 KB  
Article
Dietary Theabrownins Improve Freeze–Thaw Quality of Grass Carp (Ctenopharyngodon idella) Muscle by Inhibiting Ice Crystal Growth and Modulating Metabolism
by Wei Zeng, Xuexue Zhang, Bohua Wang, Song Lei, Huan Zhong, Yi Zhou and Zehong Wei
Foods 2026, 15(3), 462; https://doi.org/10.3390/foods15030462 - 28 Jan 2026
Viewed by 606
Abstract
Freezing is the most commonly used preservation method for aquatic products, but the freeze–thaw cycle leads to the formation and growth of ice crystals, which seriously affects the quality of fish. This study evaluated the effect of dietary supplementation with theabrownins (TBs) on [...] Read more.
Freezing is the most commonly used preservation method for aquatic products, but the freeze–thaw cycle leads to the formation and growth of ice crystals, which seriously affects the quality of fish. This study evaluated the effect of dietary supplementation with theabrownins (TBs) on the quality attributes of grass carp (Ctenopharyngodon idella) muscle following freeze–thaw treatment. We examined changes in textural properties, ice crystal morphology and metabolomic profiles in response to TBs inclusion in feed. The results indicated that feeding TBs at 0.02% and 0.06% levels significantly improved the chewiness and cohesiveness of grass carp muscle. Histological analysis revealed that TB-containing feed effectively inhibited ice crystal growth, leading to smaller and more uniform ice crystals, thereby mitigating structural damage to muscle tissue. Metabolomic analysis identified distinct metabolite profile differences between the treatment groups and the control group, with both LTB (0.02% TBs) and HTB (0.06% TBs) groups showing significant upregulation of esters and aromatic compounds compared to the control group. The present study demonstrates that TBs, as a natural feed additive, can enhance the freeze–thaw tolerance of grass carp muscle by modulating ice crystal formation and influencing muscle metabolism. This study provides important insights and practical implications for developing novel strategies to improve the quality of frozen aquatic products. Full article
(This article belongs to the Special Issue Seafood Components and Functional Characteristics)
Show Figures

Figure 1

15 pages, 29323 KB  
Article
Non-Destructive Sensing of Tea Pigments in Black Tea Rolling Process
by Xuan Xuan, Ting An, Hanting Zou, Jiancheng Ma, Yongwen Jiang, Haibo Yuan and Haihua Zhang
Foods 2025, 14(21), 3723; https://doi.org/10.3390/foods14213723 - 30 Oct 2025
Viewed by 919
Abstract
Rolling is a critical step in the processing of black tea, marking the beginning of fermentation. At this stage, the formation of tea pigments causes significant changes in the color of the processed leaves, laying the essential groundwork for the development of color [...] Read more.
Rolling is a critical step in the processing of black tea, marking the beginning of fermentation. At this stage, the formation of tea pigments causes significant changes in the color of the processed leaves, laying the essential groundwork for the development of color and flavor quality components in subsequent fermentation processes. However, the rapid and non-destructive sensing of tea pigments during black tea rolling remains challenging. This study focused on black tea products undergoing rolling as its research subject, utilizing electrical characteristic detection technology to collect time-series electrical parameters of rolling leaves at various testing frequencies. The original electrical parameters were preprocessed using multiplicative scatter correction (MSC), min-max normalization (Min-Max), and smoothing (Smooth). Various selection methods, including the competitive adaptive reweighting algorithm (CARS), uninformative variable elimination (UVE), and the variable combination population analysis and iterative retained information variable algorithm (VCPA-IRIV), were employed to identify electrical parameters relevant to the targeted attributes. Quantitative prediction models for the content of tea pigments were established using partial least squares regression (PLSR) and support vector machine regression (SVR). The results demonstrated that the Smooth-VCPA-IRIV-SVR model exhibited superior performance in predicting the contents of theaflavins (TFs), thearubigins (TRs), and theabrownins (TBs). Correlation coefficients of prediction (Rp) all exceeded 0.99, and Relative prediction deviation (RPD) values were all above 6.5, indicating that the model enables rapid and non-destructive detection of tea pigment content during black tea rolling. These findings provide preliminary technical support and reference for the digital production of black tea. Full article
(This article belongs to the Special Issue Artificial Intelligence (AI) and Machine Learning for Foods)
Show Figures

Figure 1

26 pages, 7888 KB  
Article
Identification of Methylstat as a Potential Therapeutic Agent for Human Glioma Cells by Targeting Cell Cycle Arrest
by Haoge Yao, Tingyi Meng, Yingying Yang, Huaping Tao, Wenwen Lu, Mingqi Liu, Xiaofeng Zhao, Mengsheng Qiu and Aifen Yang
Pharmaceuticals 2025, 18(9), 1344; https://doi.org/10.3390/ph18091344 - 8 Sep 2025
Viewed by 1195
Abstract
Background/Objectives: Glioblastoma (GBM) is the most common and aggressive primary brain tumor in adults, with a poor prognosis and limited therapeutic options. This study aimed to repurpose methylstat, a selective histone demethylase inhibitor, as a novel anti-glioma agent. We characterized its anti-proliferative [...] Read more.
Background/Objectives: Glioblastoma (GBM) is the most common and aggressive primary brain tumor in adults, with a poor prognosis and limited therapeutic options. This study aimed to repurpose methylstat, a selective histone demethylase inhibitor, as a novel anti-glioma agent. We characterized its anti-proliferative efficacy, elucidated mechanisms of cell cycle regulation, and evaluated its blood–brain barrier (BBB) permeability potential. Methods: Compounds with transcriptional profiles enriched for cell cycle arrest and tumor-suppressive pathways were identified via Connectivity Map (CMAP) analysis. Methylstat was selected based on its high connectivity score and favorable physicochemical properties. In vitro assays were performed to evaluate its effects on cell viability, proliferation, cell cycle progression, and expression of related molecular markers in U251 and HOG glioma cell lines. Molecular docking and 200 ns molecular dynamics (MD) simulations were performed to evaluate the binding mode and stability of the Methylstat–JMJD2A complex. An in vitro BBB model was established to assess the ability of Methylstat to cross the BBB. Results: Methylstat significantly inhibited glioma cell proliferation in a dose-dependent manner without inducing apoptosis. It caused G1-phase arrest in U251 cells and G2-phase arrest in HOG cells. Mechanistically, methylstat downregulated cyclins and cyclin-dependent kinases via the p53/p21 pathway. Additionally, methylstat reduced the expression of JMJD2A and its downstream targets, including PDK1, AKT, and mTOR. Molecular docking studies and 200 ns MD simulations confirmed the stable binding of methylstat to the catalytic pocket of JMJD2A, effectively inhibiting its enzymatic activity. HPLC analysis confirmed that methylstat could penetrate the in vitro BBB model to varying extents. Conclusions: Methylstat is a promising small-molecule agent that effectively suppresses glioma cell growth by modulating key cell cycle regulators. Its ability to cross the BBB highlights its potential as a novel therapeutic strategy for GBM and other brain tumors. Full article
Show Figures

Graphical abstract

17 pages, 3328 KB  
Article
Widely Targeted Metabolomics Decodes Metabolic Remodeling and Functional Shifts in Ganoderma lucidum-Fermented Green Tea Infusion
by Xuzhou Liu, Ying Ju, Shuai Wen, Hongzhe Zeng, Chao Wang, Mingguo Jiang, Bingchuan Tian, Jianan Huang and Zhonghua Liu
Foods 2025, 14(16), 2855; https://doi.org/10.3390/foods14162855 - 18 Aug 2025
Cited by 2 | Viewed by 1843
Abstract
This study used a targeted metabolomics approach to examine changes in metabolites within green tea infusions fermented by G. lucidum (TFG) and evaluate the in vitro antioxidant and lipid-lowering properties of TFG. Fermentation decreased tea polyphenols, flavonoids, caffeine, soluble sugars, theaflavins, and catechins, [...] Read more.
This study used a targeted metabolomics approach to examine changes in metabolites within green tea infusions fermented by G. lucidum (TFG) and evaluate the in vitro antioxidant and lipid-lowering properties of TFG. Fermentation decreased tea polyphenols, flavonoids, caffeine, soluble sugars, theaflavins, and catechins, while increasing free amino acids and theabrownins. The microbial bioconversion process led to the generation of decorated flavonoids, phenolic acids, terpenoids, alkaloids, nucleotides, and amino acids. This process shifted the tea’s taste from bitter and astringent to mellow, primarily due to the transformation of flavonoid glycosides, caffeine, catechins, 5′-guanosine monophosphate, 5′-uridine monophosphate, and theabrownins. Volatile metabolites added woody, floral, sweet, and fruity aromas. Reduced gallic acid and catechins lowered antioxidant activity, whereas increased theabrownins enhanced lipid-lowering activity and imparted a reddish-brown color. These findings indicate that fermentation significantly affects the flavor, aroma, and lipid-lowering ability of green tea infusion. Full article
Show Figures

Figure 1

18 pages, 5623 KB  
Article
Rapid and Quantitative Prediction of Tea Pigments Content During the Rolling of Black Tea by Multi-Source Information Fusion and System Analysis Methods
by Hanting Zou, Ranyang Li, Xuan Xuan, Yongwen Jiang, Haibo Yuan and Ting An
Foods 2025, 14(16), 2829; https://doi.org/10.3390/foods14162829 - 15 Aug 2025
Cited by 1 | Viewed by 1227
Abstract
Efficient and convenient intelligent online detection methods can provide important technical support for the standardization of processing flow in the tea industry. Hence, this study focuses on the key chemical indicators—tea pigments in the rolling process of black tea as the research object, [...] Read more.
Efficient and convenient intelligent online detection methods can provide important technical support for the standardization of processing flow in the tea industry. Hence, this study focuses on the key chemical indicators—tea pigments in the rolling process of black tea as the research object, and uses multi-source information fusion methods to predict the changes of tea pigments content. Firstly, the tea pigments content of the samples under different rolling time series of black tea is determined by system analysis methods. Secondly, the spectra and images of the corresponding samples under different rolling time series are simultaneously obtained through the portable near-infrared spectrometer and the machine vision system. Then, by extracting the principal components of the image feature information and screening characteristic wavelengths from the spectral information, low-level and middle-level data fusion strategies are chosen to effectively integrate sensor data from different sources. At last, the linear (PLSR) and nonlinear (SVR and LSSVR) models are established respectively based on the different characteristic data information. The research results show that the LSSVR based on middle-level data fusion strategy have the best effect. In the prediction results of theaflavins, thearubigins, and theabrownins, the correlation coefficients of the testing sets are all greater than 0.98, and the relative percentage deviations are all greater than 5. The complementary fusion of the spectrum and image information effectively compensates for the problems of information redundancy and feature missing in the quantitative analysis of tea pigments content using the single-modal data information. Full article
Show Figures

Figure 1

20 pages, 4580 KB  
Article
Increased Oxygen Treatment in the Fermentation Process Improves the Taste and Liquor Color Qualities of Black Tea
by Xinfeng Jiang, Xin Lei, Chen Li, Lixian Wang, Xiaoling Wang and Heyuan Jiang
Foods 2025, 14(15), 2736; https://doi.org/10.3390/foods14152736 - 5 Aug 2025
Cited by 5 | Viewed by 2565
Abstract
Black tea is widely consumed worldwide, and its characteristic taste and color result from fermentation, where polyphenols are enzymatically oxidized to generate major pigments, including theaflavins (TFs), thearubigins (TRs), and theabrownins (TBs). This study investigated the effects of increased oxygen treatment during fermentation [...] Read more.
Black tea is widely consumed worldwide, and its characteristic taste and color result from fermentation, where polyphenols are enzymatically oxidized to generate major pigments, including theaflavins (TFs), thearubigins (TRs), and theabrownins (TBs). This study investigated the effects of increased oxygen treatment during fermentation on the flavor attributes and chemical properties of Congou black tea. Fresh tea leaves (variety “Fuyun 6”) were subjected to four oxygen treatments: 0 h (CK), 1 h (TY-1h), 2 h (TY-2h), and 3 h (TY-3h), with oxygen supplied at 8.0 L/min. Sensory evaluation revealed that oxygen-treated samples exhibited tighter and deeper-colored leaves, a redder liquor, fuller taste, and a sweeter fragrance compared with CK. Chromatic analysis showed significant increases in redness (a*) and luminance (L*), alongside reduced yellowness (b*), indicating enhanced liquor color. Chemical analyses demonstrated elevated levels of TFs, TRs, and TBs in oxygen treatments, with TRs showing the most pronounced increase. Non-targeted metabolomics identified 2318 non-volatile and 761 volatile metabolites, highlighting upregulated flavonoids, phenolic acids, and lipids, and downregulated catechins and tannins, which collectively contributed to improved taste and aroma. Optimal results were achieved with 2–3 h of oxygen treatment, balancing pigment formation and sensory quality. These findings can provide a scientific basis for optimizing oxygen conditions in black tea fermentation to improve product quality. Full article
(This article belongs to the Collection Advances in Tea Chemistry)
Show Figures

Figure 1

48 pages, 1375 KB  
Review
Tea Consumption and Diabetes: A Comprehensive Pharmacological Review of Black, White, Green, Oolong, and Pu-erh Teas
by Ochuko L. Erukainure, Chika I. Chukwuma, Jennifer Nambooze, Satyajit Tripathy, Veronica F. Salau, Kolawole Olofinsan, Akingbolabo D. Ogunlakin, Osaretin A. T. Ebuehi and Jeremiah O. Unuofin
Plants 2025, 14(13), 1898; https://doi.org/10.3390/plants14131898 - 20 Jun 2025
Cited by 4 | Viewed by 15124
Abstract
Diabetes is one of the major non-communicable diseases whose physiological complications are linked with a higher risk of mortality amongst the adult age group of people living globally. This review article documents updated pharmacological evidence and insights into the antidiabetic mechanisms of green, [...] Read more.
Diabetes is one of the major non-communicable diseases whose physiological complications are linked with a higher risk of mortality amongst the adult age group of people living globally. This review article documents updated pharmacological evidence and insights into the antidiabetic mechanisms of green, black, white, oolong, and pu-erh teas via reported experimental and clinical models toward encouraging their use as a complementary nutraceutical in managing the biochemical alterations found in the onset and progression of diabetes. Peer-reviewed articles published in “PubMed”, “Google Scholar”, and “ScienceDirect” from 2010 and beyond that reported the antidiabetic, antilipidemic, and digestive enzyme inhibitory effects of the selected tea types were identified. The keywords used for the literature search comprise the common or scientific names of the tea and their corresponding bioactivity. Although teas portrayed different antidiabetic pharmacological properties linked to their bioactive components, including polyphenols, polysaccharides, and amino acids, the type of phytochemical found in each tea type depends on their processing. Green tea’s strong carbohydrate digestive enzyme inhibitory effect was linked with Ellagitannins and catechins, whereas theaflavin, a main ingredient in black tea, increases insulin sensitivity via enhancing GLUT4 translocation. Theabrownin in pu-erh tea improves FBG and lipid metabolism, while chemical components in white tea attenuate prediabetes-mediated reproductive dysfunctions by improving testicular tissue antioxidant capabilities. Based on the body of findings presented in this article, it is evident that integrating tea intake into daily food consumption routines could offer a promising practical solution to support human health and well-being against diabetes disease. Full article
Show Figures

Graphical abstract

22 pages, 3926 KB  
Article
Flavor Quality and Lipid-Lowering Function of Mixed Fermented Pu-erh Tea with Various Monascus Species
by Xiaomin Chen, Yao Hu, Zhen Zeng, Xu Zhang and Yahui Huang
Foods 2025, 14(11), 1894; https://doi.org/10.3390/foods14111894 - 26 May 2025
Cited by 2 | Viewed by 3193
Abstract
As a potential raw material with a variety of bioactive compounds, Pu-erh raw tea can produce rich flavor and health benefits through natural fermentation or microbial fermentation in traditional processing. However, the traditional fermentation process has some problems such as a long fermentation [...] Read more.
As a potential raw material with a variety of bioactive compounds, Pu-erh raw tea can produce rich flavor and health benefits through natural fermentation or microbial fermentation in traditional processing. However, the traditional fermentation process has some problems such as a long fermentation period and unstable quality. Monascus, a kind of fungus used in both medicine and food, has been proved to have many beneficial effects such as lowering cholesterol and regulating blood lipids. Therefore, in this study we investigated whether the fermentation of mixed monascus could significantly improve the flavor quality and lipid-lowering activity of Pu-erh raw tea. We added four kinds of monascus to unfermented Pu-erh raw tea (UT) to obtain a fermented Pu-erh raw tea (FT). The quality of the two tea samples was determined and an in vitro lipid-lowering experiment was conducted. The results show that the contents of water extractives, flavone, trans-catechins (GCG and CG), theabrownins, and caffeine in FT are significantly higher than those in UT, increasing by 19.41%, 14.47%, 18.76%, 29.82%, and 10.67%, respectively. In terms of aroma, linalool was the characteristic compound of UT, presenting a floral note. D-Limonene was the key characteristic substance of FT, manifested as lemon, toast, and wood. In terms of taste, FT has a high content of bitter amino acids and caffeine, a low content of catechins, and is rich in carbohydrate substances, forming a characteristic mild and mellow slightly bitter taste with reduced astringency. In addition, the relative contents of active substances with lipid-lowering effects such as quercetin, quercitrin, ascorbic acid, and sorbitol in FT were higher than those in UT, increasing by 83.09%, 81.73%, 89.86%, and 92.76%, respectively. The effect of FT on regulating cellular lipid metabolism was superior to UT based on cell experiments. The research results provide a scientific basis for the deep processing and functional development of Pu-erh raw tea. Full article
(This article belongs to the Section Food Biotechnology)
Show Figures

Graphical abstract

18 pages, 3188 KB  
Article
The Preventive Effect of Theabrownin from Ya’an Tibetan Tea Against UVB-Induced Skin Photodamage in BALB/c Mice via the MAPK/NF-κB and Nrf2 Signaling Pathways
by Jingyi Xu, Mingji Xie, Xing Liang, Peida Luo, Xinyao Yang, Jing Zhao, Jinlin Bian, Bo Sun, Qian Tang, Xiao Du, Yao Zou, Weidong Dai and Chunlei He
Foods 2025, 14(4), 600; https://doi.org/10.3390/foods14040600 - 11 Feb 2025
Cited by 5 | Viewed by 2204
Abstract
Ya’an Tibetan tea, renowned as a mysterious tea, has been used as a traditional remedy for disease prevention among ethnic minorities in the Qinghai-Tibet Plateau region, which experiences the highest levels of UVB radiation in the world, for over 1000 years. Theabrownin (TB) [...] Read more.
Ya’an Tibetan tea, renowned as a mysterious tea, has been used as a traditional remedy for disease prevention among ethnic minorities in the Qinghai-Tibet Plateau region, which experiences the highest levels of UVB radiation in the world, for over 1000 years. Theabrownin (TB) from Ya’an Tibetan tea exhibits various health benefits. In this study, the preventive effects of TB on UVB-induced skin damage were investigated. The results showed that TB pretreatment significantly alleviated visible skin damage, epidermal hyperplasia, and collagen destruction in BALB/c mice. The mechanism of action involved increasing the mRNA and protein levels of Nrf2 and enhancing SOD enzyme activity, thereby reducing MDA content and improving the body’s antioxidant capacity. TB also inhibited the protein synthesis of inflammatory factors such as TNF-α, IL-1β, and IL-6, as well as the expression of NF-κB mRNA and protein, thereby reducing skin inflammation. Furthermore, it suppressed the overexpression of p38 MAPK, ERK, and AP-1 mRNA and protein, along with the downstream MMP-1 protein, to prevent collagen destruction in the skin. Additionally, TB pretreatment prevented cell apoptosis by reducing Caspase-3 overexpression. These results suggest that TB can prevent UVB-induced photodamage and exert its preventive effects in a dose-dependent manner by downregulating the MAPK/NF-κB signaling pathway while promoting the Nrf2 signaling pathway in the skin. Consequently, TB holds promising potential for future applications in skin photodamage prevention and skin health promotion. Full article
(This article belongs to the Section Food Nutrition)
Show Figures

Figure 1

13 pages, 5493 KB  
Article
Research on Rapid Detection Methods of Tea Pigments Content During Rolling of Black Tea Based on Machine Vision Technology
by Hanting Zou, Tianmeng Lan, Yongwen Jiang, Xiao-Lan Yu and Haibo Yuan
Foods 2024, 13(23), 3718; https://doi.org/10.3390/foods13233718 - 21 Nov 2024
Cited by 4 | Viewed by 2391
Abstract
As a crucial stage in the processing of black tea, rolling plays a significant role in both the color transformation and the quality development of the tea. In this process, the production of theaflavins, thearubigins, and theabrownins is a primary factor contributing to [...] Read more.
As a crucial stage in the processing of black tea, rolling plays a significant role in both the color transformation and the quality development of the tea. In this process, the production of theaflavins, thearubigins, and theabrownins is a primary factor contributing to the alteration in color of rolled leaves. Herein, tea pigments are selected as the key quality indicators during rolling of black tea, aiming to establish rapid detection methods for them. A machine vision system is employed to extract nine color feature variables from the images of samples subjected to varying rolling times. Then, the tea pigment content in the corresponding samples is determined using a UV-visible spectrophotometer. In the meantime, the correlation between color variables and tea pigments is discussed. Additionally, Z-score and PCA are used to eliminate the magnitude difference and redundant information in original data. Finally, the quantitative prediction models of tea pigments based on the images’ color features are established by using PLSR, SVR, and ELM. The data show that the Z-score–PCA–ELM model has the best prediction effect for tea pigments. The Rp values for the model prediction sets are all over 0.96, and the RPD values are all greater than 3.50. In this study, rapid determination methods for tea pigments during rolling of black tea are established. These methods offer significant technical support for the digital production of black tea. Full article
Show Figures

Figure 1

11 pages, 3495 KB  
Article
Tea’s Characteristic Components Eliminate Acrylamide in the Maillard Model System
by Zhihao Ye, Haojie Xu, Yingying Xie, Ziqi Peng, Hongfang Li, Ruyan Hou, Huimei Cai, Wei Song, Chuanyi Peng and Daxiang Li
Foods 2024, 13(17), 2836; https://doi.org/10.3390/foods13172836 - 6 Sep 2024
Cited by 7 | Viewed by 3041
Abstract
This study investigated the effects of various characteristic components of tea—theaflavins, catechins, thearubigins, theasinensins, theanine, catechin (C), catechin gallate (CG), epicatechin (EC), epicatechin gallate (ECG), epigallocatechin (EGC), epigallocatechin gallate (EGCG), gallocatechin (GC), and gallocatechin gallate (GCG)—on acrylamide formation. The results revealed that most [...] Read more.
This study investigated the effects of various characteristic components of tea—theaflavins, catechins, thearubigins, theasinensins, theanine, catechin (C), catechin gallate (CG), epicatechin (EC), epicatechin gallate (ECG), epigallocatechin (EGC), epigallocatechin gallate (EGCG), gallocatechin (GC), and gallocatechin gallate (GCG)—on acrylamide formation. The results revealed that most of tea’s characteristic components could significantly eliminate acrylamide, ranked from highest to lowest as follows: GC (55.73%) > EC (46.31%) > theaflavins (44.91%) > CG (40.73%) > thearubigins (37.36%) > ECG (37.03%) > EGCG (27.37%) > theabrownine (22.54%) > GCG (16.21%) > catechins (10.14%) > C (7.48%). Synergistic elimination effects were observed with thearubigins + EC + GC + CG, thearubigins + EC + CG, thearubigins + EC + GC, theaflavins + GC + CG, and thearubigins + theaflavins, with the reduction rates being 73.99%, 72.67%, 67.62%, 71.03%, and 65.74%, respectively. Tea’s components reduced the numbers of persistent free radicals to prevent acrylamide formation in the model system. The results provide a theoretical basis for the development of low-acrylamide foods and the application of tea resources in the food industry. Full article
(This article belongs to the Collection Advances in Tea Chemistry)
Show Figures

Graphical abstract

12 pages, 2828 KB  
Article
Multidimensional Quality Characteristics of Sichuan South-Road Dark Tea and Its Chemical Prediction
by Yao Zou, Xian Li and Deyang Han
Agronomy 2024, 14(7), 1582; https://doi.org/10.3390/agronomy14071582 - 20 Jul 2024
Cited by 3 | Viewed by 2002
Abstract
The distinctive quality of Sichuan south-road dark tea (SSDT) is gradually disappearing with processing innovation. Here, near-infrared (NIR) spectroscopy (NIRS) and spectrofluorometric techniques were utilized to determine the spectral characteristics of dried SSDT and its brew, respectively. Combined with chemical analysis, the multidimensional [...] Read more.
The distinctive quality of Sichuan south-road dark tea (SSDT) is gradually disappearing with processing innovation. Here, near-infrared (NIR) spectroscopy (NIRS) and spectrofluorometric techniques were utilized to determine the spectral characteristics of dried SSDT and its brew, respectively. Combined with chemical analysis, the multidimensional quality characteristics of SSDT will be presented. Finally, the NIR spectral fingerprint of dried SSDT was observed, with Kangzhuan (KZ) and Jinjian (JJ) showing a very similar NIR spectrum. The SiPLS models effectively predicted the levels of theabrownin, caffeine, and epigallocatechin gallate, based on the NIR spectrum, with root-mean-square errors of calibration of 0.15, 0.12, and 0.02 for each chemical compound, root-mean-square errors of prediction of 0.20, 0.09, and 0.03, and both corrected and predicted correlation coefficients greater than 0.90. Meanwhile, the fluorescence characteristics of the SSDT brew were identified based on the parallel factor analysis for the fluorescence excitation–emission matrix (EEM). The KZ and JJ brews could be classified with 100% accuracy using extreme-gradient-boosting discriminant analysis. The integration of NIRS and fluorometric EEM seems to be a powerful technique for characterizing SSDTs, and the results can greatly benefit the production and quality control of SSDTs. Full article
Show Figures

Figure 1

22 pages, 28389 KB  
Article
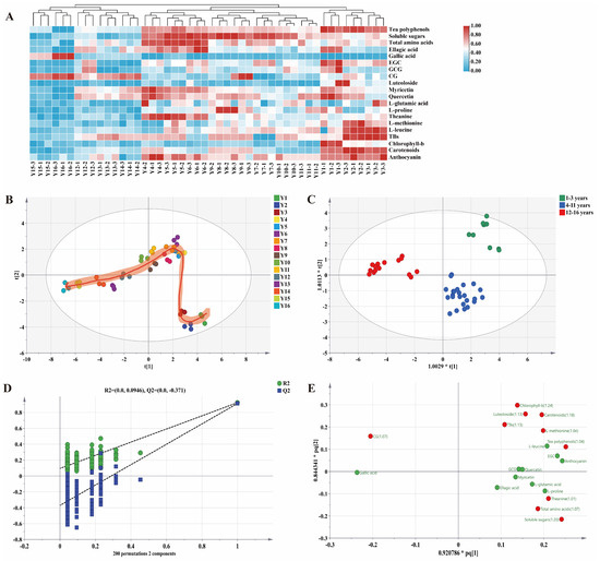
The Flavor Characteristics, Antioxidant Capability, and Storage Year Discrimination Based on Backpropagation Neural Network of Organic Green Tea (Camellia sinensis) during Long-Term Storage
by Xiaomei Wen, Shanjie Han, Jiahui Wang, Yanxia Zhang, Lining Tan, Chen Chen, Baoyu Han and Mengxin Wang
Foods 2024, 13(5), 753; https://doi.org/10.3390/foods13050753 - 29 Feb 2024
Cited by 21 | Viewed by 4398
Abstract
The storage period of tea is a major factor affecting tea quality. However, the effect of storage years on the non-volatile major functional components and quality of green tea remains largely unknown. In this study, a comparative analysis of organic green teas with [...] Read more.
The storage period of tea is a major factor affecting tea quality. However, the effect of storage years on the non-volatile major functional components and quality of green tea remains largely unknown. In this study, a comparative analysis of organic green teas with varying storage years (1–16 years) was conducted by quantifying 47 functional components, using electronic tongue and chromatic aberration technology, alongside an evaluation of antioxidative capacity. The results indicated a significant negative correlation between the storage years and levels of tea polyphenols, total amino acids, soluble sugars, two phenolic acids, four flavonols, three tea pigments, umami amino acids, and sweet amino acids. The multivariate statistical analysis revealed that 10 functional components were identified as effective in distinguishing organic green teas with different storage years. Electronic tongue technology categorized organic green teas with different storage years into three classes. The backpropagation neural network (BPNN) analysis demonstrated that the classification predictive ability of the model based on the electronic tongue was superior to the one based on color difference values and 10 functional components. The combined analysis of antioxidative activity and functional components suggested that organic green teas with shorter storage periods exhibited stronger abilities to suppress superoxide anion radicals and hydroxyl radicals and reduce iron ions due to the higher content of eight components. Long-term-stored organic green teas, with a higher content of substances like L-serine and theabrownins, demonstrated stronger antioxidative capabilities in clearing both lipid-soluble and water-soluble free radicals. Therefore, this study provided a theoretical basis for the quality assessment of green tea and prediction of green tea storage periods. Full article
(This article belongs to the Section Plant Foods)
Show Figures

Figure 1

Back to TopTop