Identification of Methylstat as a Potential Therapeutic Agent for Human Glioma Cells by Targeting Cell Cycle Arrest
Abstract
1. Introduction
2. Results
2.1. Transcriptome Sequencing Analysis and Connectivity Map Drug Screening in Human Glioma Cells
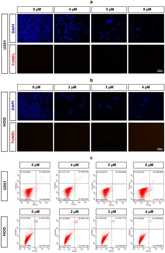
2.2. Methylstat Does Not Induce Glioma Apoptosis
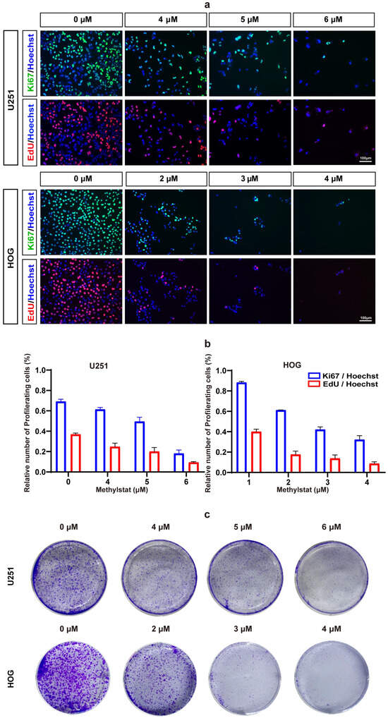
2.3. Methylstat Inhibits Glioma Cell Proliferation
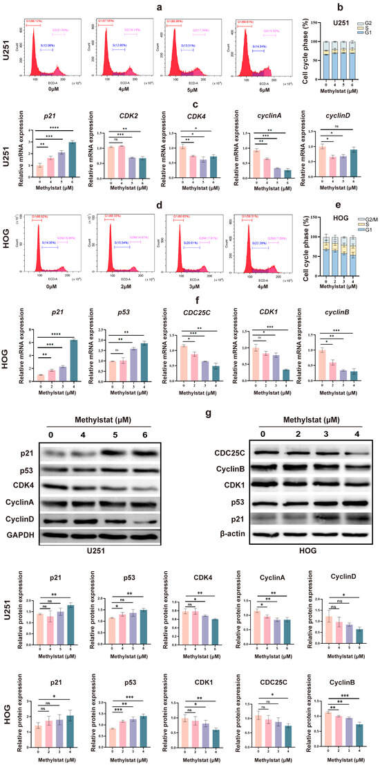
2.4. Methylstat Arrests the Cell Cycle at the G1/S and G2/M Phases in Glioma Cells
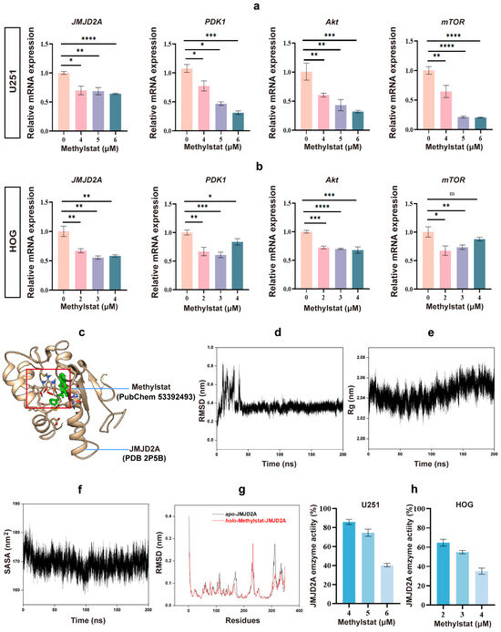
2.5. Methylstat Reduces the Expression Level of JMJD2A and Inhibits JMJD2A Enzymatic Activity in Glioma Cells
2.6. Methylstat Can Penetrate the BBB Model
3. Discussion
4. Materials and Methods
4.1. Cell Lines and Cell Culture
4.2. Drugs and Compound
4.3. Screening Differentially Expressed Genes and CMAP Analysis
4.4. Methylstat-JMJD2A: Molecular Docking and Dynamics Analysis
4.5. Cell Viability Assay
4.6. Cell Morphology and DAPI Staining
4.7. Flow Cytometry for Cell Apoptosis and Cell Cycle Analysis
4.8. Colony Formation Assay
4.9. TUNEL Assay
4.10. EdU and KI67 Assay
4.11. Real-Time PCR Analysis
4.12. Western Blot Analysis
4.13. In Vitro BBB Model Setup
4.14. Four-Hour Permeation Test
4.15. In Vitro Permeability Assay
4.16. Drug Transport Through the In Vitro BBB Model
4.17. Statistical Analysis
5. Conclusions
Supplementary Materials
Author Contributions
Funding
Institutional Review Board Statement
Informed Consent Statement
Data Availability Statement
Conflicts of Interest
Abbreviations
| GBM | Glioblastoma |
| BBB | Blood–brain barrier |
| CMAP | Connectivity Map |
| MD | Molecular dynamics |
| CNS | Central nervous system |
| TB | Theabrownin |
| Jumonji C | JmjC |
| IC50 | 50% inhibitory concentration |
| CDKs | Cyclin-dependent kinases |
| HPLC | High-performance liquid chromatography |
| DEGs | Differentially expressed genes |
| GO | Gene Ontology |
| KEGG | Kyoto Encyclopedia of Genes and Genome |
| TNF | Tumor necrosis factor |
| TUNEL | Terminal deoxynucleotidyl transferase dUTP nick-end labeling |
| DAPI | 4′, 6′-Diamidino-2-Phenylindole |
| CCK-8 | Cell Counting Kit-8 |
| qPCR | Quantitative polymerase chain reaction |
| PI | Propidium iodide |
| GAPDH | Glyceraldehyde 3-phosphate dehydrogenase |
| RMSD | Root mean square deviation |
| Rg | Radius of gyration |
| SASA | Solvent-accessible surface area |
| GB | Generalized Born |
| ΔG | Binding free energy |
| RMSF | Root mean square fluctuation |
| bEnd.3 | brain endothelial cells |
| C6 | rat glioma cells |
| NaFl | Sodium fluorescein |
| EGFR | Epidermal growth factor receptor |
| VEGF | Vascular endothelial growth factor |
| RTKs | Tyrosine kinases |
| PIP3 | Phosphatidylinositol-3,4,5-trisphosphate |
| HUVECs | Human umbilical vein endothelial cells |
| ATCC | American Type Culture Collection |
| DMEM | Dulbecco’s modified Eagle medium |
| FBS | Fetal bovine serum |
| HS | Horse serum |
| OD | Optical density |
| PFA | Paraformaldehyde |
| PBS | Phosphate-buffered saline |
| RIPA | Radioimmunoprecipitation assay |
References
- Ostrom, Q.T.; Gittleman, H.; Truitt, G.; Boscia, A.; Kruchko, C.; Barnholtz-Sloan, J.S. CBTRUS Statistical Report: Primary Brain and Other Central Nervous System Tumors Diagnosed in the United States in 2011–2015. Neuro-Oncology 2018, 20, iv1–iv86. [Google Scholar] [CrossRef] [PubMed]
- Nicholson, J.G.; Fine, H.A. Diffuse Glioma Heterogeneity and Its Therapeutic Implications. Cancer Discov. 2021, 11, 575–590. [Google Scholar] [CrossRef] [PubMed]
- Stupp, R.; Hegi, M.E.; Mason, W.P.; van den Bent, M.J.; Taphoorn, M.J.B.; Janzer, R.C.; Ludwin, S.K.; Allgeier, A.; Fisher, B.; Belanger, K.; et al. Effects of radiotherapy with concomitant and adjuvant temozolomide versus radiotherapy alone on survival in glioblastoma in a randomised phase III study: 5-year analysis of the EORTC-NCIC trial. Lancet Oncol. 2009, 10, 459–466. [Google Scholar] [CrossRef] [PubMed]
- Sadowski, K.; Jazdzewska, A.; Kozlowski, J.; Zacny, A.; Lorenc, T.; Olejarz, W. Revolutionizing Glioblastoma Treatment: A Comprehensive Overview of Modern Therapeutic Approaches. Int. J. Mol. Sci. 2024, 25, 5774. [Google Scholar] [CrossRef]
- Roda, D.; Veiga, P.; Melo, J.B.; Carreira, I.M.; Ribeiro, I.P. Principles in the Management of Glioblastoma. Genes 2024, 15, 501. [Google Scholar] [CrossRef]
- Skeie, B.S.; Enger, P.O.; Brogger, J.; Ganz, J.C.; Thorsen, F.; Heggdal, J.I.; Pedersen, P.H. Gamma Knife Surgery versus Reoperation for Recurrent Glioblastoma Multiforme. World Neurosurg. 2012, 78, 658–669. [Google Scholar] [CrossRef]
- Hu, M.; Jiang, L.Y.; Cui, X.L.; Zhang, J.G.; Yu, J.M. Proton beam therapy for cancer in the era of precision medicine. J. Hematol. Oncol. 2018, 11, 136. [Google Scholar] [CrossRef] [PubMed]
- Stupp, R.; Taillibert, S.; Kanner, A.; Read, W.; Steinberg, D.M.; Lhermitte, B.; Toms, S.; Idbaih, A.; Ahluwalia, M.S.; Fink, K.; et al. Effect of Tumor-Treating Fields Plus Maintenance Temozolomide vs. Maintenance Temozolomide Alone on Survival in Patients with Glioblastoma A Randomized Clinical Trial. JAMA 2017, 318, 306–2316. [Google Scholar] [CrossRef]
- Pan, P.C.; Magge, R.S. Mechanisms of EGFR Resistance in Glioblastoma. Int. J. Mol. Sci. 2020, 21, 8471. [Google Scholar] [CrossRef]
- Alexandru, O.; Horescu, C.; Sevastre, A.S.; Cioc, C.E.; Baloi, C.; Oprita, A.; Dricu, A. Receptor tyrosine kinase targeting in glioblastoma: Performance, limitations and future approaches. Wspolczesna Onkol. 2020, 24, 55–66. [Google Scholar] [CrossRef]
- Olejarz, W.; Sadowski, K.; Radoszkiewicz, K. Extracellular Vesicles in Atherosclerosis: State of the Art. Int. J. Mol. Sci. 2024, 25, 388. [Google Scholar] [CrossRef] [PubMed]
- Behrooz, A.B.; Talaie, Z.; Jusheghani, F.; Los, M.J.; Klonisch, T.; Ghavami, S. Wnt and PI3K/Akt/mTOR Survival Pathways as Therapeutic Targets in Glioblastoma. Int. J. Mol. Sci. 2022, 23, 1353. [Google Scholar] [CrossRef]
- Choi, B.D.; Yu, X.L.; Castano, A.P.; Bouffard, A.A.; Schmidts, A.; Larson, R.C.; Bailey, S.R.; Boroughs, A.C.; Frigault, M.J.; Leick, M.B. VCAR-T cells secreting BiTEs circumvent antigen escape without detectable toxicity. Nat. Biotechnol. 2019, 37, 1049–1058. [Google Scholar] [CrossRef]
- Li, Y.T.; Sharma, A.; Maciaczyk, J.; Schmidt-Wolf, I.G.H. Recent Development in NKT-Based Immunotherapy of Glioblastoma: From Bench to Bedside. Int. J. Mol. Sci. 2022, 23, 1311. [Google Scholar] [CrossRef] [PubMed]
- Eagles, M.E.; Nassiri, F.; Badhiwala, J.H.; Suppiah, S.; Almenawer, S.A.; Zadeh, G.; Aldape, K.D. Dendritic cell vaccines for high-grade gliomas. Ther. Clin. Risk Manag. 2018, 14, 1299–1313. [Google Scholar] [CrossRef]
- Tan, A.C.; Heimberger, A.B.; Khasraw, M. Immune Checkpoint Inhibitors in Gliomas. Curr. Oncol. Rep. 2017, 19, 23. [Google Scholar] [CrossRef]
- Liu, X.; Cao, Z.C.; Wang, W.Z.; Zou, C.; Wang, Y.W.; Pan, L.X.; Jia, B.; Zhang, K.; Zhang, W.Q.; Li, W.N.; et al. Engineered Extracellular Vesicle-Delivered CRISPR/Cas9 for Radiotherapy Sensitization of Glioblastoma. ACS Nano 2023, 17, 16432–16447. [Google Scholar] [CrossRef]
- Jackson, C.M.; Choi, J.; Lim, M. Mechanisms of immunotherapy resistance: Lessons from glioblastoma. Nat. Immunol. 2019, 20, 1100–1109. [Google Scholar] [CrossRef]
- Pinheiro, S.L.R.; Lemos, F.F.B.; Marques, H.S.; Luz, M.S.; Silva, L.G.D.; dos Santos, C.F.S.M.; Evangelista, K.D.; Calmon, M.S.; Loureiro, M.S.; de Melo, F.F. Immunotherapy in glioblastoma treatment: Current state and future prospects. World J. Clin. Oncol. 2023, 14, 138–159. [Google Scholar] [CrossRef]
- Fu, J.Y.; Jiang, C.X.; Wu, M.Y.; Mei, R.Y.; Yang, A.F.; Tao, H.P.; Chen, X.J.; Zhang, J.; Huang, L.; Zhao, X.F. Theabrownin Induces Cell Apoptosis and Cell Cycle Arrest of Oligodendroglioma and Astrocytoma in Different Pathways. Front. Pharmacol. 2021, 12, 664003. [Google Scholar] [CrossRef] [PubMed]
- Creed, J.H.; Smith-Warner, S.A.; Gerke, T.A.; Egan, K.M. A prospective study of coffee and tea consumption and the risk of glioma in the UK Biobank. Eur. J. Cancer 2020, 129, 123–131. [Google Scholar] [CrossRef]
- Zhao, L.G.; Li, Z.Y.; Feng, G.S.; Ji, X.W.; Tan, Y.T.; Li, H.L.; Gunter, M.J.; Xiang, Y.B. Tea Drinking and Risk of Cancer Incidence: A Meta-Analysis of Prospective Cohort Studies and Evidence Evaluation. Adv. Nutr. 2021, 12, 402–412. [Google Scholar] [CrossRef]
- Li, W.L.; Zhou, H.Z.; Yao, S.S.; Wang, N.; Zhu, H.; Mehmood, M.A.; Wu, T. Comprehensive characterization of theabrownin polymer structure in Tibetan tea. Food Biosci. 2023, 56, 103138. [Google Scholar] [CrossRef]
- Lamb, J.; Crawford, E.D.; Peck, D.; Modell, J.W.; Blat, I.C.; Wrobel, M.J.; Lerner, J.; Brunet, J.P.; Subramanian, A.; Ross, K.N.; et al. The Connectivity Map: Using gene-expression signatures to connect small molecules, genes, and disease. Science 2006, 313, 1929–1935. [Google Scholar] [CrossRef]
- Brum, A.M.; van de Peppel, J.; Nguyen, L.; Aliev, A.; Schreuders-Koedam, M.; Gajadien, T.; van der Leije, C.S.; van Kerkwijk, A.; Eijken, M.; van Leeuwen, J.; et al. Using the Connectivity Map to discover compounds influencing human osteoblast differentiation. J. Cell. Physiol. 2018, 233, 4895–4906. [Google Scholar] [CrossRef]
- Chang, M.; Smith, S.; Thorpe, A.; Barratt, M.J.; Karim, F. Evaluation of phenoxybenzamine in the CFA model of pain following gene expression studies and connectivity mapping. Mol. Pain 2010, 6, 56. [Google Scholar] [CrossRef] [PubMed]
- Gao, L.; Zhao, G.; Fang, J.S.; Yuan, T.Y.; Liu, A.L.; Du, G.H. Discovery of the neuroprotective effects of alvespimycin by computational prioritization of potential anti-Parkinson agents. FEBS J. 2014, 281, 1110–1122. [Google Scholar] [CrossRef]
- Zhu, J.; Wang, J.; Wang, X.; Gao, M.; Guo, B.; Gao, M.; Liu, J.; Yu, Y.; Wang, L.; Kong, W.; et al. Prediction of drug efficacy from transcriptional profiles with deep learning. Nat. Biotechnol. 2021, 39, 1444–1452. [Google Scholar] [CrossRef] [PubMed]
- Zhao, Y.C.; Chen, X.Q.; Chen, J.J.; Qi, X. Decoding Connectivity Map-based drug repurposing for oncotherapy. Brief. Bioinform. 2023, 24, bbad142. [Google Scholar] [CrossRef]
- Wang, H.Y.; Liu, J.C.; Yang, J.; Wang, Z.; Zhang, Z.H.; Peng, J.X.; Wang, Y.; Hong, L. A novel tumor mutational burden-based risk model predicts prognosis and correlates with immune infiltration in ovarian cancer. Front. Immunol. 2022, 13, 943389. [Google Scholar] [CrossRef]
- Wang, Y.; Chen, S.J.; Ma, T.; Long, Q.; Chen, L.; Xu, K.X.; Cao, Y. Promotion of apoptosis in melanoma cells by taxifolin through the PI3K/ AKT signaling pathway: Screening of natural products using WGCNA and CMAP platforms. Int. Immunopharmacol. 2024, 138, 112517. [Google Scholar] [CrossRef]
- Liu, R.; Liu, Z.; Zhao, Y.; Cheng, X.; Liu, B.; Wang, Y.; Wang, J.; Lian, X.; Zhu, Y.; Gao, Y. GNG12 as A Novel Molecular Marker for the Diagnosis and Treatment of Glioma. Front. Oncol. 2022, 12, 726556. [Google Scholar] [CrossRef] [PubMed]
- Xiong, D.D.; Xu, W.Q.; He, R.Q.; Dang, Y.W.; Chen, G.; Luo, D.Z. In silico analysis identified miRNA-based therapeutic agents against glioblastoma multiforme. Oncol. Rep. 2019, 41, 2194–2208. [Google Scholar] [CrossRef] [PubMed]
- Ren, L.W.; Li, W.; Zheng, X.J.; Liu, J.Y.; Yang, Y.H.; Li, S.; Zhang, S.; Fu, W.Q.; Xiao, B.; Wang, J.H.; et al. Benzimidazoles induce concurrent apoptosis and pyroptosis of human glioblastoma cells via arresting cell cycle. Acta Pharmacol. Sin. 2022, 43, 194–208. [Google Scholar] [CrossRef]
- Shen, X.; Cao, H.; Zhu, Y.; Zhao, Y.; Liu, Y.; Zuo, W.; Lin, F.; Liang, Z. B-Myb participated in ionizing radiation-induced apoptosis and cell cycle arrest in human glioma cells. Biochem. Biophys. Res. Commun. 2021, 573, 19–26. [Google Scholar] [CrossRef]
- Schwarz, F.M.; Klotz, D.M.; Yang, R.; Brux, M.; Buchholz, F.; Harb, H.; Link, T.; Wimberger, P.; Theis, M.; Kuhlmann, J.D. Methylstat sensitizes ovarian cancer cells to PARP-inhibition by targeting the histone demethylases JMJD1B/C. Cancer Gene Ther. 2025, 32, 286–296. [Google Scholar] [CrossRef]
- Yan, M.N.; Yang, X.X.; Wang, H.; Shao, Q.X. The critical role of histone lysine demethylase KDM2B in cancer. Am. J. Transl. Res. 2018, 10, 2222–2233. [Google Scholar] [PubMed]
- Koca, D.; Hastar, N.; Engür, S.; Kiraz, Y.; Ulu, G.T.; Çekdemir, D.; Baran, Y. Therapeutic Potentials of Inhibition of Jumonji C Domain—Containing Demethylases in Acute Myeloid Leukemia. Turk. J. Hematol. 2020, 37, 5–12. [Google Scholar]
- Luo, X.; Liu, Y.; Kubicek, S.; Myllyharju, J.; Tumber, A.; Ng, S.; Che, K.H.; Podoll, J.; Heightman, T.D.; Oppermann, U.; et al. A selective inhibitor and probe of the cellular functions of Jumonji C domain-containing histone demethylases. J. Am. Chem. Soc. 2011, 133, 9451–9456. [Google Scholar] [CrossRef]
- Chen, T.; Chen, X.; Zhang, S.; Zhu, J.; Tang, B.; Wang, A.; Dong, L.; Zhang, Z.; Yu, C.; Sun, Y.; et al. The Genome Sequence Archive Family: Toward Explosive Data Growth and Diverse Data Types. Genome Proteom. Bioinform. 2021, 19, 578–583. [Google Scholar] [CrossRef]
- CNCB-NGDC Members and Partners. Database Resources of the National Genomics Data Center, China National Center for Bioinformation in 2022. Nucleic Acids Res. 2022, 50, D27–D38. [Google Scholar] [CrossRef]
- Zhao, W.; Dong, Q.F.; Li, L.W.; Yan, Z.F.; Huo, J.L.; Chen, X.Y.; Yang, X.; Li, P.Q.; Fei, Z.; Zhen, H.N. Blockage of glioma cell survival by truncated TEAD-binding domain of YAP. J. Cancer Res. Clin. Oncol. 2021, 147, 1713–1723. [Google Scholar] [CrossRef] [PubMed]
- Santarpia, L.; Lippman, S.M.; El-Naggar, A.K. Targeting the MAPK-RAS-RAF signaling pathway in cancer therapy. Expert. Opin. Ther. Targets. 2012, 16, 103–119. [Google Scholar] [CrossRef]
- Kaci, F.N.; Kiraz, Y.; Cekdemir, D.; Baran, Y. Synergistic Apoptotic Effects of Bortezomib and Methylstat on Multiple Myeloma Cells. Arch. Med. Res. 2020, 51, 187–193. [Google Scholar] [CrossRef]
- Cai, X.; Duan, X.; Tang, T.L.; Cui, S.; Wu, T. JMJD2A participates in cytoskeletal remodeling to regulate castration-resistant prostate cancer docetaxel resistance. BMC Cancer 2023, 23, 423. [Google Scholar] [CrossRef]
- Su, Y.; Yu, Q.H.; Wang, X.Y.; Yu, L.P.; Wang, Z.F.; Cao, Y.C.; Li, J.D. JMJD2A promotes the Warburg effect and nasopharyngeal carcinoma progression by transactivating LDHA expression. BMC Cancer 2017, 17, 477. [Google Scholar] [CrossRef]
- Li, M.; Cheng, J.M.; Ma, Y.; Guo, H.; Shu, H.F.; Huang, H.D.; Kuang, Y.Q.; Yang, T. The histone demethylase JMJD2A promotes glioma cell growth via targeting Akt-mTOR signaling. Cancer Cell Int. 2020, 20, 101. [Google Scholar] [CrossRef]
- Chen, Z.Z.; Zang, J.Y.; Kappler, J.; Hong, X.; Crawford, F.; Wang, Q.; Lan, F.; Jiang, C.Y.; Whetstine, J.; Dai, S.; et al. Structural basis of the recognition of a methylated histone tail by JMJD2A. Proc. Natl. Acad. Sci. USA 2007, 104, 10818–10823. [Google Scholar] [CrossRef] [PubMed]
- Eberhardt, J.; Santos-Martins, D.; Tillack, A.F.; Forli, S. AutoDock Vina 1.2.0: New Docking Methods, Expanded Force Field, and Python Bindings. J. Chem. Inf. Model. 2021, 61, 3891–3898. [Google Scholar] [CrossRef] [PubMed]
- Trott, O.; Olson, A.J. Software News and Update AutoDock Vina: Improving the Speed and Accuracy of Docking with a New Scoring Function, Efficient Optimization, and Multithreading. J. Comput. Chem. 2010, 31, 455–461. [Google Scholar] [CrossRef]
- Valdés-Tresanco, M.S.; Valdés-Tresanco, M.E.; Valiente, P.A.; Moreno, E. gmx_MMPBSA: A New Tool to Perform End-State Free Energy Calculations with GROMACS. J. Chem. Theory. Comput. 2021, 17, 6281–6291. [Google Scholar] [CrossRef]
- Miller, B.R.; McGee, T.D.; Swails, J.M.; Homeyer, N.; Gohlke, H.; Roitberg, A.E. MMPBSA.py: An Efficient Program for End-State Free Energy Calculations. J. Chem. Theory. Comput. 2012, 8, 3314–3321. [Google Scholar] [CrossRef] [PubMed]
- Kim, W.; Kim, J.; Lee, S.Y.; Kim, H.M.; Joo, K.M.; Nam, D. Simplified 3D co-culture-based blood-brain barrier model using transwell. Biochem. Bioph. Res. Commun. 2022, 620, 63–68. [Google Scholar] [CrossRef]
- Sharma, G.; Modgil, A.; Sun, C.W.; Singh, J. Grafting of Cell-Penetrating Peptide to Receptor-Targeted Liposomes Improves their Transfection Efficiency and Transport across Blood-Brain Barrier Model. J. Pharm. Sci. 2012, 101, 2468–2478. [Google Scholar] [CrossRef] [PubMed]
- Lundquist, S.; Renftel, M. The use of in vitro cell culture models for mechanistic studies and as permeability screens for the blood-brain barrier in the pharmaceutical industry--background and current status in the drug discovery process. Vascul. Pharmacol. 2002, 38, 355–364. [Google Scholar] [CrossRef] [PubMed]
- Jeffrey, P.; Summerfield, S.G. Challenges for blood-brain barrier (BBB) screening. Xenobiotica 2007, 37, 1135–1151. [Google Scholar] [CrossRef]
- Zhang, Y.; Yao, X.; Lu, J.; Chen, X.; Yuan, H.; Li, S. Current research status and progress of the theabrownine in dark tea. Sci. Technol. Food Ind. 2017, 38, 395–399. [Google Scholar]
- Chen, X.Q.; Hu, Y.X.; Wang, B.J.; Chen, Y.; Yuan, Y.; Zhou, W.L.; Song, W.; Wu, Z.Q.; Li, X.T. Characterization of Theabrownins Prepared From Tea Polyphenols by Enzymatic and Chemical Oxidation and Their Inhibitory Effect on Colon Cancer Cells. Front. Nutr. 2022, 9, 849728. [Google Scholar] [CrossRef]
- Xiao, Y.; Dong, J. The Hippo Signaling Pathway in Cancer: A Cell Cycle Perspective. Cancers 2021, 13, 6214. [Google Scholar] [CrossRef]
- Meloche, S.; Pouyssegur, J. The ERK1/2 mitogen-activated protein kinase pathway as a master regulator of the G1- to S-phase transition. Oncogene 2007, 26, 3227–3239. [Google Scholar] [CrossRef]
- Faurschou, A.; Gniadecki, R.; Calay, D.; Wulf, H.C. TNF-alpha impairs the S-G2/M cell cycle checkpoint and cyclobutane pyrimidine dimer repair in premalignant skin cells: Role of the PI3K-Akt pathway. J. Investig. Dermatol. 2008, 128, 2069–2077. [Google Scholar] [CrossRef] [PubMed]
- Spinazzi, E.F.; GArgenziano, M.; Upadhyayula, P.S.; Banu, M.A.; Neira, J.A.; Higgins, D.M.O.; Wu, P.B.; Pereira, B.; Mahajan, A.; Humala, N.; et al. Chronic convection-enhanced delivery of topotecan for patients with recurrent glioblastoma: A first-in-patient, single-centre, single-arm, phase 1b trial. Lancet Oncol. 2022, 23, 1409–1418. [Google Scholar] [CrossRef]
- Lyon, M.A.; Ducruet, A.P.; Wipf, P.; Lazo, J.S. Dual-specificity phosphatases as targets for antineoplastic agents. Nat. Rev. Drug Discov. 2002, 1, 961–976. [Google Scholar] [CrossRef]
- Wipf, P.; Joo, B.; Nguyen, T.; Lazo, J.S. Synthesis and biological evaluation of caulibugulones A–E. Org. Biomol. Chem. 2004, 2, 2173–2174. [Google Scholar] [CrossRef]
- Huang, W.; Li, J.; Zhang, W.; Zhou, Y.; Xie, C.; Luo, Y.; Li, Y.; Wang, J.; Li, J.; Lu, W. Synthesis of miltirone analogues as inhibitors of Cdc25 phosphatases. Bioorg. Med. Chem. Lett. 2006, 16, 1905–1908. [Google Scholar] [CrossRef]
- Guo, J.; Parise, R.A.; Joseph, E.; Lan, J.; Pan, S.S.; Joo, B.; Egorin, M.J.; Wipf, P.; Lazo, J.S.; Eiseman, J.L. Pharmacology and antitumor activity of a quinolinedione Cdc25 phosphatase inhibitor DA3003-1 (NSC 663284). Anticancer Res. 2007, 27, 3067–3073. [Google Scholar] [PubMed]
- Cho, Y.; Kim, K.H.; Cho, Y.S.; Xu, W.Q.; Wang, X.; Kwon, H.J. A histone demethylase inhibitor, methylstat, inhibits angiogenesis in vitro and in vivo. RSC Adv. 2014, 4, 38230–38233. [Google Scholar] [CrossRef]
- Innocente, S.A.; Abrahamson, J.L.; Cogswell, J.P.; Lee, J.M. p53 regulates a G2 checkpoint through cyclin B1. Proc. Natl. Acad. Sci. USA 1999, 96, 2147–2152. [Google Scholar] [CrossRef]
- Kogure, M.; Takawa, M.; Cho, H.S.; Toyokawa, G.; Hayashi, K.; Tsunoda, T.; Kobayashi, T.; Daigo, Y.; Sugiyama, M.; Atomi, Y.; et al. Deregulation of the histone demethylase JMJD2A is involved in human carcinogenesis through regulation of the G(1)/S transition. Cancer Lett. 2013, 336, 76–84. [Google Scholar] [CrossRef]
- Li, B.X.; Luo, C.L.; Li, H.; Yang, P.; Zhang, M.C.; Xu, H.M.; Xu, H.F.; Shen, Y.W.; Xue, A.M.; Zhao, Z.Q. Effects of siRNA-mediated knockdown of jumonji domain containing 2A on proliferation, migration and invasion of the human breast cancer cell line MCF-7. Exp. Ther. Med. 2012, 4, 755–761. [Google Scholar] [CrossRef] [PubMed]
- Nakagawa, T.; Sato, Y.; Tanahashi, T.; Mitsui, Y.; Kida, Y.; Fujino, Y.; Hirata, M.; Kitamura, S.; Miyamoto, H.; Okamoto, K.; et al. JMJD2A sensitizes gastric cancer to chemotherapy by cooperating with CCDC8. Gastric Cancer 2020, 23, 426–436. [Google Scholar] [CrossRef]
- Cai, X.; Yu, X.D.; Tang, T.L.; Xu, Y.; Wu, T. JMJD2A promotes the development of castration-resistant prostate cancer by activating androgen receptor enhancer and inhibiting the cGAS-STING pathway. Mol. Carcinogen. 2024, 63, 1682–1696. [Google Scholar] [CrossRef] [PubMed]
- Song, Z.Y.; Wang, F.; Cui, S.X.; Gao, Z.H.; Qu, X.J. CXCR7/CXCR4 heterodimer-induced histone demethylation: A new mechanism of colorectal tumorigenesis. Oncogene 2019, 38, 1560–1575. [Google Scholar] [CrossRef]
- Zhao, Z.; Nelson, A.R.; Betsholtz, C.; Zlokovic, B.V. Establishment and Dysfunction of the Blood-Brain Barrier. Cell 2015, 163, 1064–1078. [Google Scholar] [CrossRef] [PubMed]
- Abbott, N.J.; Patabendige, A.A.; Dolman, D.E.; Yusof, S.R.; Begley, D.J. Structure and function of the blood-brain barrier. Neurobiol. Dis. 2010, 37, 13–25. [Google Scholar] [CrossRef] [PubMed]
- Breschi, A.; Gingeras, T.R.; Guigo, R. Comparative transcriptomics in human and mouse. Nat. Rev. Genet. 2017, 18, 425–440. [Google Scholar] [CrossRef]
- Thomsen, L.B.; Burkhart, A.; Moos, T. A Triple Culture Model of the Blood-Brain Barrier Using Porcine Brain Endothelial cells, Astrocytes and Pericytes. PLoS ONE 2015, 10, e0134765. [Google Scholar] [CrossRef]
- Andjelkovic, A.V.; Stamatovic, S.M.; Phillips, C.M.; Martinez-Revollar, G.; Keep, R.F. Modeling blood-brain barrier pathology in cerebrovascular disease in vitro: Current and future paradigms. Fluids Barriers CNS 2020, 17, 44. [Google Scholar] [CrossRef]
- Cheng, J.; Yang, L.; Kumar, V.; Agarwal, P. Systematic evaluation of connectivity map for disease indications. Genome Med. 2014, 6, 540. [Google Scholar] [CrossRef]
- Maier, J.A.; Martinez, C.; Kasavajhala, K.; Wickstrom, L.; Hauser, K.E.; Simmerling, C. ff14SB: Improving the Accuracy of Protein Side Chain and Backbone Parameters from ff99SB. J. Chem. Theory. Comput. 2015, 11, 3696–3713. [Google Scholar] [CrossRef]
- Wang, J.; Wolf, R.M.; Caldwell, J.W.; Kollman, P.A.; Case, D.A. Development and testing of a general amber force field. J. Comput. Chem. 2004, 25, 1157–1174. [Google Scholar] [CrossRef] [PubMed]








| ΔEEL | ΔVDW | ΔEGB | ΔESURF | ΔGGAS | ΔGSOLV | ΔG | ΔEEL |
|---|---|---|---|---|---|---|---|
| −21.2 ± 5.7 | −58.0 ± 2.7 | 51.1 ± 5.0 | −8.0 ± 0.25 | −79.2 ± 5.9 | 43.1 ± 4.9 | −36.1 ± 3.1 | −21.2 ± 5.7 |
Disclaimer/Publisher’s Note: The statements, opinions and data contained in all publications are solely those of the individual author(s) and contributor(s) and not of MDPI and/or the editor(s). MDPI and/or the editor(s) disclaim responsibility for any injury to people or property resulting from any ideas, methods, instructions or products referred to in the content. |
© 2025 by the authors. Licensee MDPI, Basel, Switzerland. This article is an open access article distributed under the terms and conditions of the Creative Commons Attribution (CC BY) license (https://creativecommons.org/licenses/by/4.0/).
Share and Cite
Yao, H.; Meng, T.; Yang, Y.; Tao, H.; Lu, W.; Liu, M.; Zhao, X.; Qiu, M.; Yang, A. Identification of Methylstat as a Potential Therapeutic Agent for Human Glioma Cells by Targeting Cell Cycle Arrest. Pharmaceuticals 2025, 18, 1344. https://doi.org/10.3390/ph18091344
Yao H, Meng T, Yang Y, Tao H, Lu W, Liu M, Zhao X, Qiu M, Yang A. Identification of Methylstat as a Potential Therapeutic Agent for Human Glioma Cells by Targeting Cell Cycle Arrest. Pharmaceuticals. 2025; 18(9):1344. https://doi.org/10.3390/ph18091344
Chicago/Turabian StyleYao, Haoge, Tingyi Meng, Yingying Yang, Huaping Tao, Wenwen Lu, Mingqi Liu, Xiaofeng Zhao, Mengsheng Qiu, and Aifen Yang. 2025. "Identification of Methylstat as a Potential Therapeutic Agent for Human Glioma Cells by Targeting Cell Cycle Arrest" Pharmaceuticals 18, no. 9: 1344. https://doi.org/10.3390/ph18091344
APA StyleYao, H., Meng, T., Yang, Y., Tao, H., Lu, W., Liu, M., Zhao, X., Qiu, M., & Yang, A. (2025). Identification of Methylstat as a Potential Therapeutic Agent for Human Glioma Cells by Targeting Cell Cycle Arrest. Pharmaceuticals, 18(9), 1344. https://doi.org/10.3390/ph18091344

