Skip Content
You are currently on the new version of our website. Access the old version .
SustainabilitySustainability
  • This is an early access version, the complete PDF, HTML, and XML versions will be available soon.
  • Article
  • Open Access

30 January 2026

How Digital Cultural Heritage Learning Affects Sustainable Tourism Practices: A Case Analysis of the Great Wall of China

and
School of Architecture and Design, China University of Mining and Technology, Xuzhou 221116, China
*
Author to whom correspondence should be addressed.

Abstract

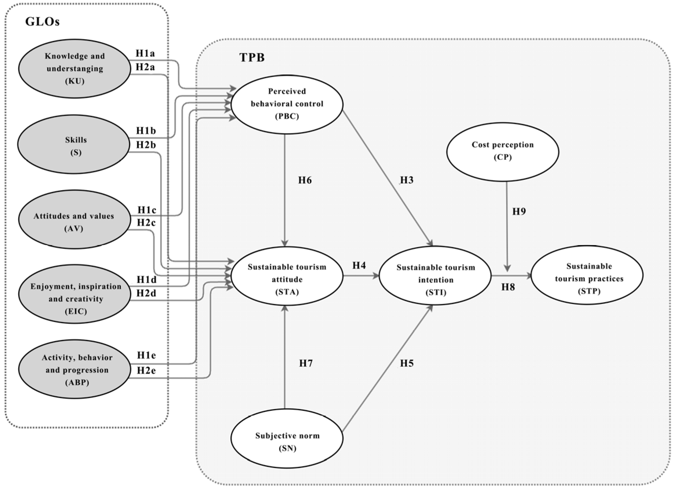
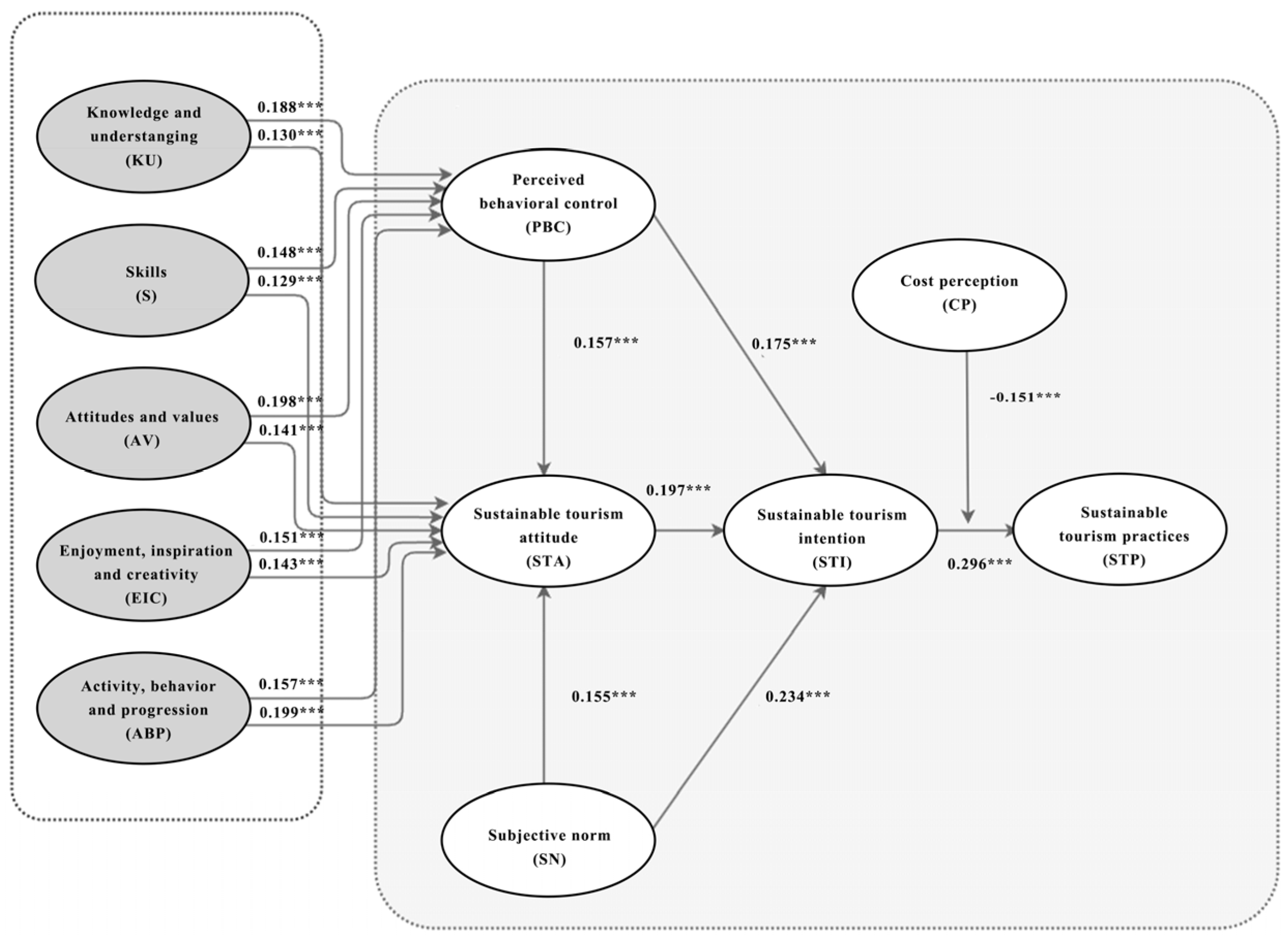
The sustainable development of cultural heritage heavily relies on visitors’ sustainable practices, with education serving as the key to regulating visitor behavior and promoting their engagement in sustainable tourism. However, the mechanisms linking education and sustainable tourism remain unclear in the virtual context. This research aims to determine the potential of digital cultural heritage learning outcomes in supporting sustainable tourism behaviors (environmental, cultural, economic) among visitors. This study integrates the Generic Learning Outcomes (GLOs) with the Theory of Planned Behavior (TPB), collecting 642 valid samples and employing PLS-SEM analysis. Research findings indicate that knowledge and understanding (KU), skills (S), attitudes and values (AV), enjoyment, inspiration, and creativity (EIC), and activity, behavior, and progression (ABP) positively influence sustainable tourism practices. Cost perception (CP), however, weakens the conversion from intention to actual behavior. This provides empirical support for the development of digital cultural heritage projects and the sustainable management of heritage sites.

Article Metrics

Citations

Article Access Statistics

Multiple requests from the same IP address are counted as one view.