Sign in to use this feature.

Years

Between: -

Subjects

remove_circle_outline
remove_circle_outline
remove_circle_outline
remove_circle_outline
remove_circle_outline
remove_circle_outline
remove_circle_outline
remove_circle_outline
remove_circle_outline

Journals

remove_circle_outline
remove_circle_outline
remove_circle_outline
remove_circle_outline
remove_circle_outline
remove_circle_outline
remove_circle_outline
remove_circle_outline
remove_circle_outline
remove_circle_outline
remove_circle_outline
remove_circle_outline
remove_circle_outline
remove_circle_outline
remove_circle_outline

Article Types

Countries / Regions

remove_circle_outline
remove_circle_outline
remove_circle_outline
remove_circle_outline
remove_circle_outline

Search Results (1,404)

Search Parameters:
Keywords = specimen length

Order results
Result details
Results per page
Select all
Export citation of selected articles as:
17 pages, 2719 KB  
Article
Predicting the Tensile Performance of 3D-Printed PE Fibre-Reinforced ECC Based on Micromechanics Model
by Binrong Zhu, Xuhua Liu, Yang Wei and Jinlong Pan
Buildings 2025, 15(22), 4058; https://doi.org/10.3390/buildings15224058 - 11 Nov 2025
Abstract
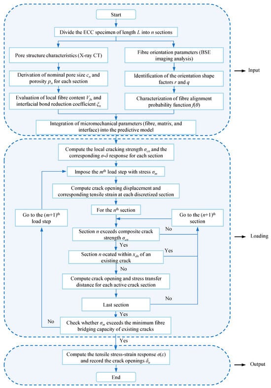
To elucidate the influence of the extrusion-based 3D printing of concrete on the tensile performance of polyethylene fibre-based engineered cementitious composites (PE-ECC), quantitative analyses of reinforcing filament alignment and pore morphology were carried out using backscattered electron (BSE) imaging and X-ray computed tomography [...] Read more.
To elucidate the influence of the extrusion-based 3D printing of concrete on the tensile performance of polyethylene fibre-based engineered cementitious composites (PE-ECC), quantitative analyses of reinforcing filament alignment and pore morphology were carried out using backscattered electron (BSE) imaging and X-ray computed tomography (X-CT). A micromechanics analytical model based on microstructural characteristics was further employed to predict the tensile response of additively manufactured PE-ECC. Due to the extrusion process, fibres in 3D-printed PE-ECC were predominantly oriented along the printing path, resulting in a smaller average inclination angle compared with the randomly distributed fibres in cast specimens. Internal pores exhibited elongated flattened ellipsoidal shapes, with more pronounced anisotropy in axial lengths across the three principal directions. Taking the major semi-axis of the equivalent ellipsoidal voids as a representative pore parameter, the analytical model accurately reproduced the cracking strength, stress-strain evolution, and crack pattern of the printed PE-ECC. This extrusion process enhanced multiple cracking capacity and strain-hardening performance by improving fibre orientation, strengthening interfacial bonding, and altering matrix fracture toughness. The integration of micromechanical modelling with experimentally measured microstructural parameters effectively revealed the intrinsic mechanisms underlying the enhanced tensile behaviour of 3D-printed PE-ECC and provides theoretical support for the optimized design of fibre-reinforced cementitious composites in 3D printing. Full article
(This article belongs to the Section Building Materials, and Repair & Renovation)
Show Figures

Figure 1

21 pages, 9058 KB  
Article
Polyformaldehyde Fiber Shotcrete Bending Fracture Test and Finite Element Simulation Research
by Yuelong Zheng, Guangjin Wang, Bing Zhao, Menglai Wang, Yanlin Li, Shujian Li, Mingli Yuan, Mingqiang Wang and Yubo Ma
Eng 2025, 6(11), 322; https://doi.org/10.3390/eng6110322 - 11 Nov 2025
Abstract
As a support material for mine roadways, shotcrete (SC) exhibits performance limitations in extreme deep-mining environments characterized by high stress and water seepage. Polyoxymethylene (POM) fiber, with its properties of high strength, high modulus, and corrosion resistance, holds potential for application in surrounding [...] Read more.
As a support material for mine roadways, shotcrete (SC) exhibits performance limitations in extreme deep-mining environments characterized by high stress and water seepage. Polyoxymethylene (POM) fiber, with its properties of high strength, high modulus, and corrosion resistance, holds potential for application in surrounding rock support of deep roadways. To investigate the effect of POM fiber on the flexural performance of shotcrete, four-point bending tests were conducted on fiber-reinforced concrete specimens with different fiber lengths and dosages. Combined with ABAQUS numerical simulation, damage simulation analysis was performed on each group of specimens, and the stress propagation state of the fibers was tracked. The results show that the flexural strength of polyoxymethylene fiber shotcrete (PFS) increases with the increase in fiber length and dosage, and the influence of fiber dosage is more significant. POM fiber can effectively inhibit the crack development of shotcrete, enhancing its crack resistance and residual strength. The load-deflection curves indicate that PFS exhibits excellent fracture toughness, with the P9L42 group showing the highest flexural strength improvement, reaching an increase of 94%. The numerical simulation results are in good agreement with the experimental conditions, accurately reflecting the damage state and load-deflection response of each group of concrete specimens. Based on the above research, POM fiber is more conducive to meeting the stability requirements of roadway surrounding rock support, providing a scientific basis for the application of PFS in mine roadway surrounding rock support. Full article
Show Figures

Figure 1

20 pages, 2049 KB  
Article
First Observation of Embryonic Development and Paralarvae of Amphioctopus kagoshimensis
by Jinchao Zhu, Juanwen Yu, Siqing Chen, Tianshi Zhang, Qing Chang and Li Bian
Animals 2025, 15(22), 3249; https://doi.org/10.3390/ani15223249 - 10 Nov 2025
Viewed by 127
Abstract
To evaluate the aquaculture potential of Amphioctopus kagoshimensis, we investigated the reproductive biology, embryonic development, and early paralarval morphology of Amphioctopus kagoshimensis under controlled laboratory conditions. Each adult specimen collected from the coastal waters of Fujian Province spawned approximately 4000–5000 eggs (mean [...] Read more.
To evaluate the aquaculture potential of Amphioctopus kagoshimensis, we investigated the reproductive biology, embryonic development, and early paralarval morphology of Amphioctopus kagoshimensis under controlled laboratory conditions. Each adult specimen collected from the coastal waters of Fujian Province spawned approximately 4000–5000 eggs (mean ± SD: 4375 ± 478 eggs), with an overall hatching rate of 75% ± 10% (n = 2). Embryonic development lasted approximately 30 days at 22.0–24.5 °C and followed a classical 20-stage pattern. Hatchlings measured an average mantle length of 1.4 ± 0.1 mm and exhibited a merobenthic strategy, characterized by planktonic paralarvae with progressive morphological differentiation. The chromatophores appeared progressively on the head, mantle, arms, and funnel, with numbers increasing from 5 to 23 per arm by 30 days post-hatching. Paralarvae demonstrated active swimming, feeding behavior, and arm sucker development during rearing. By day 30, mantle length reached 2.5 mm, with significant growth in arm length and behavioral complexity. Its relatively small adult size (mantle length 8 cm), a moderate egg size (2.6 mm), fecundity and successful artificial incubation and 30-day paralarvae seedling suggested it may be a suitable model species for developmental studies and potential candidate for merobenthic octopod aquaculture in East Asia. Full article
(This article belongs to the Special Issue Genetics, Breeding, and Farming of Aquatic Animals)
Show Figures

Figure 1

20 pages, 6759 KB  
Article
Study on Anisotropic Thermal and Mechanical Properties of 3D-Printed Scrap-Aerogel-Incorporated Concrete (SAIC)
by Xiaowei Zhu, Xudong Zhang, Jicheng Zhang, Miao Chen, Shuofan Zhu, Hongxia Yang, Wenxin Wang and Pei Zhao
Buildings 2025, 15(22), 4031; https://doi.org/10.3390/buildings15224031 - 8 Nov 2025
Viewed by 103
Abstract
This study investigates the feasibility of using scrap aerogel (SAG) generated during silica aerogel production as a partial substitute for sand in 3D concrete printing. Through comprehensive experiments and finite element analysis, the printability, thermal insulation properties, and mechanical characteristics (compressive strength and [...] Read more.
This study investigates the feasibility of using scrap aerogel (SAG) generated during silica aerogel production as a partial substitute for sand in 3D concrete printing. Through comprehensive experiments and finite element analysis, the printability, thermal insulation properties, and mechanical characteristics (compressive strength and flexural strength) of 3D-printed scrap-aerogel-incorporated concrete (3DP-SAIC) were evaluated at different SAG replacement ratios. The results indicate that the thermal conductivity of the concrete decreases with increasing SAG content. When 30% of the sand is replaced by aerogel, the thermal conductivity perpendicular to the printed layer direction is reduced by 40.90%. The thermal properties of SAIC closely resemble those of aerogel concrete (AIC) while significantly reducing manufacturing costs. Compared to existing 3D-printed aerogel concrete, this study achieves a 73.1% cost reduction. Compared to standard cast specimens (SC-SAIC), 3DP-SAIC exhibits pronounced anisotropic thermal behavior. The study also evaluated the reinforcement effects of four basalt fibers (BF) with different aspect ratios on the mechanical properties of 3DP-SAIC. Although BF provides limited enhancement to compressive strength, it significantly boosts flexural strength. Specifically, BF with a length of 12 mm and a diameter of 17 μm increases flexural strength by 26.97%. These findings highlight the application potential of recycled aerogel in 3D-printed concrete, offering a sustainable thermal insulation solution with suitable mechanical properties for green building technologies. Full article
(This article belongs to the Section Building Materials, and Repair & Renovation)
Show Figures

Figure 1

20 pages, 3539 KB  
Article
Investigating the Static and Dynamic Mechanical Properties of Fiber-Reinforced Concrete Incorporating Recycled Carbon Fiber and Modified Basic Oxygen Furnace Slag Aggregate
by Yeou-Fong Li, Hung-Sheng Lin, Jin-Yuan Syu, Wei-Hao Lee, Chih-Hong Huang, Ying-Kuan Tsai and Asia Shvarzman
Recycling 2025, 10(6), 206; https://doi.org/10.3390/recycling10060206 - 6 Nov 2025
Viewed by 196
Abstract
This study explores the mechanical behavior of concrete reinforced with recycled carbon fiber (RCF) and incorporating modified basic oxygen furnace slag (MBOF) as a sustainable aggregate. The RCF was recovered from waste carbon fiber-reinforced polymer (CFRP) bicycle rims via microwave-assisted pyrolysis (MAP), while [...] Read more.
This study explores the mechanical behavior of concrete reinforced with recycled carbon fiber (RCF) and incorporating modified basic oxygen furnace slag (MBOF) as a sustainable aggregate. The RCF was recovered from waste carbon fiber-reinforced polymer (CFRP) bicycle rims via microwave-assisted pyrolysis (MAP), while MBOF was produced by water-based treatment of hot BOF slag. The experimental program included compressive, splitting tensile, and flexural strength tests, as well as impact resistance and stress-reversal Split Hopkinson Pressure Bar (SRSHPB) tests. The effects of RCF length (6 mm and 12 mm) on the mechanical performance of MBOF-based concrete were systematically examined. The results demonstrated that incorporating MBOF as aggregate, combined with the addition of RCF, significantly enhanced both static strength and dynamic impact resistance. Compared with fiber-free MBOF concrete, the incorporation of 6 mm and 12 mm RCF increased compressive strength by 3.03% and 13.77%, flexural strength by 14.50% and 19.74%, and splitting tensile strength by 2.60% and 25.84%, respectively. Similarly, the impact number increased by approximately 6.81 and 12.67 times for the 6 mm and 12 mm RCF specimens, respectively, relative to the fiber-free specimen. Furthermore, the SRSHPB test results indicated that MBOF concrete reinforced with 12 mm RCF exhibited greater dynamic compressive strength than that reinforced with 6 mm RCF. Overall, MBOF concrete incorporating 12 mm RCF demonstrated superior performance to its 6 mm counterpart across all evaluated strength parameters. These findings highlight the potential of utilizing metallurgical and composite waste to develop high-performance, sustainable concrete materials. Full article
Show Figures

Figure 1

34 pages, 19727 KB  
Article
Internal Induction Heating for Local Heating in Injection Molding
by Thanh Trung Do, Huynh Duc Thuan, Tran Minh The Uyen, Nguyen Thanh Hon, Pham Son Minh and Tran Anh Son
Polymers 2025, 17(21), 2906; https://doi.org/10.3390/polym17212906 - 30 Oct 2025
Viewed by 327
Abstract
This study introduces Internal Induction Heating (In-IH) as an efficient method for local mold temperature control in thin-walled polypropylene (PP) injection molding. Unlike conventional systems that are slow and energy-intensive, the insert is integrated directly into the induction circuit in the In-IH system, [...] Read more.
This study introduces Internal Induction Heating (In-IH) as an efficient method for local mold temperature control in thin-walled polypropylene (PP) injection molding. Unlike conventional systems that are slow and energy-intensive, the insert is integrated directly into the induction circuit in the In-IH system, generating eddy currents for rapid and localized heating. Numerical and experimental analyses were performed to examine the effects of insert geometry and heating parameters; it was found that thinner inserts achieved higher surface temperatures—the 0.5 mm insert reached ~550 °C, while the 2.0 mm insert reached only ~80 °C—confirming an inverse relationship between thickness and temperature. Narrower inserts (25 mm) concentrated heat more effectively, whereas wider ones yielded better temperature uniformity. The cooling conditions strongly affected the temperature gradients. Mold-filling experiments demonstrated that In-IH significantly improved the flowability of PP: at 180 °C, the 0.4 mm specimen achieved a flow length of 85.33 mm, compared with 43.66 mm for the 0.2 mm specimen. At 250–300 °C, all samples approached full filling (~100 mm). The simulation and experimental results agreed, with a maximum deviation of 10%, confirming that In-IH provides rapid, energy-efficient, and precise temperature control, thus enhancing melt flow and product quality for thin-walled PP components. Full article
(This article belongs to the Special Issue Advances in Polymer Processing Technologies: Injection Molding)
Show Figures

Graphical abstract

22 pages, 6357 KB  
Article
Cyclic Behavior of Steel Frames Equipped with Partial-Connected Crossing-Stiffened Corrugated Steel Plate Shear Walls
by Yuntian Su, Hong Zheng, Yang Wu, Xiaoming Ma, Liqiang Jiang, Yanghang Shi, Guangping Li, Liyi Wang and Ming Liu
Buildings 2025, 15(21), 3924; https://doi.org/10.3390/buildings15213924 - 30 Oct 2025
Viewed by 244
Abstract
In order to protect the boundary columns once tension region form on shear walls subjected to seismic loads, a new shear wall system constructed by partial-connected crossing-stiffened corrugated steel plate shear walls (PCCSWs) is proposed and investigated. Numerical modeling of the PCCSWs was [...] Read more.
In order to protect the boundary columns once tension region form on shear walls subjected to seismic loads, a new shear wall system constructed by partial-connected crossing-stiffened corrugated steel plate shear walls (PCCSWs) is proposed and investigated. Numerical modeling of the PCCSWs was conducted and validated by a similar test on single-span two-story corrugated steel plate shear wall test specimen. Some key parameters, such as material properties, height-to-thickness ratio, wave length, and width of the crossing stiffeners, were then investigated through parametric analyses, and the results of PCCSWs were compared to the results of other types of steel shear walls. And a theoretical mechanical model was developed for predicting the ultimate capacity of the PCCSWs taking basis of the parametric results. Several findings can be concluded: (1) The finite element method (FEM) simulates buckling modes and the buckling positions of corrugated steel plates and boundary columns precisely, with the errors of initial stiffness and ultimate shear resistance being less than 10%, which proves the feasibility of the FEM. (2) The optimal values on such key parameters were the height-to-thickness ratio of 510~680 at the center, wave lengths of 360~480 mm, and varying widths of crossing stiffeners which are 64.41~136.89. (3) The relative errors between the theoretical and the numerical results were within 14.17%, and most of the variations were less than 10%, indicating the effectiveness of the developed mechanical model. Full article
(This article belongs to the Section Building Structures)
Show Figures

Figure 1

8 pages, 2831 KB  
Proceeding Paper
Effect of Printing Parameters on the Tensile Mechanical Properties of 3D-Printed Thermoplastic Polyurethane
by Sándor Kálmán Jakab and László Lendvai
Eng. Proc. 2025, 113(1), 19; https://doi.org/10.3390/engproc2025113019 - 29 Oct 2025
Viewed by 386
Abstract
Thermoplastic polyurethane (TPU) filament was used to fabricate specimens through material extrusion (MEX)-based 3D printing technique with varying printing parameters. Nozzle diameters of 0.4 mm and 0.8 mm were used, while the printing infill orientation (also denoted as raster angle) was either parallel [...] Read more.
Thermoplastic polyurethane (TPU) filament was used to fabricate specimens through material extrusion (MEX)-based 3D printing technique with varying printing parameters. Nozzle diameters of 0.4 mm and 0.8 mm were used, while the printing infill orientation (also denoted as raster angle) was either parallel (0°) to the length of the specimens, perpendicular to it (90°), or at a 45° angle with alternating direction in each layer (±45°). Tensile tests were conducted to determine tensile strength, Young’s modulus, and elongation at break of the samples. The highest tensile strength was achieved using a 0.8 mm nozzle diameter and 0° raster angle, reaching 32.5 MPa, with a corresponding Young’s modulus of 145.8 MPa. Meanwhile, the sample with the lowest modulus (100.4 MPa) and tensile strength (17.8 MPa) was the one 3D-printed with a 0.4 mm nozzle and 90° raster angle. Full article
Show Figures

Figure 1

21 pages, 1115 KB  
Article
Developing High-Efficiency PCR Mini-Barcoding to Enforce Conservation Efforts Against Illegal Trade and Habitat Loss of Endangered Taxus L. in the Himalayas
by Salahud Din, Haidar Ali, Thomas Panagopoulos, Jan Alam, Saira Malik and Hassan Sher
Conservation 2025, 5(4), 62; https://doi.org/10.3390/conservation5040062 - 29 Oct 2025
Viewed by 297
Abstract
Environmental and ancient DNA are mostly present in degraded forms in nature. Plant forensics is necessary for plants like Taxus (Taxaceae), which is a medicinal, as well as poisonous, endangered plant. We designed a study to develop high-efficiency PCR mini-barcoding primers [...] Read more.
Environmental and ancient DNA are mostly present in degraded forms in nature. Plant forensics is necessary for plants like Taxus (Taxaceae), which is a medicinal, as well as poisonous, endangered plant. We designed a study to develop high-efficiency PCR mini-barcoding primers for the identification of Taxus. We collected environmental materials, fresh and old Taxus specimens from natural habitats, herbaria, and ex situ propagation sites. Taxon-specific mini-barcoding primers were prepared through primer3. All the primers were amplified onto Taxus specimens and environmental samples having Taxus DNA, while no amplification on fresh and herbarium specimens other than Taxus was noted. DNA sequencing of amplified regions of matK, ITS, and rbcL yielded lengths of 117, 175, and 200 bp. Blast taxonomy showed 100% identification power at the genus level, while 75–93% at the species level, and identified a total of 30 taxa within the genus Taxus, comprising 16 species, 5 varieties, 2 hybrids, and 7 variants. ITS was the most specific for genus identification, followed by matK and rbcL. Environmental, trade, socio-economic, and toxicological crimes were also identified. Our high-efficiency PCR mini-barcoding method can be useful in the prevention of Taxus illegal trade and habitat degradation to mitigate climate change in the Himalayan region of Pakistan. Full article
Show Figures

Figure 1

25 pages, 5952 KB  
Article
Research on Vibration-Damping and Deflection Correction of BTA Deep Hole Drilling Tool Systems Based on Dynamic Pressure Lubrication and Squeeze Film Theory
by Yu Wang, Tong Chen and Daguo Yu
Machines 2025, 13(11), 986; https://doi.org/10.3390/machines13110986 - 27 Oct 2025
Viewed by 255
Abstract
In the processes of deep hole drilling and boring, tool deflection and chatter are prevalent problems that significantly affect the quality and efficiency of deep hole part machining. This paper designs a Helical-Type Vibration-Damping and Deflection Correction Device for BTA (boring and trepanning [...] Read more.
In the processes of deep hole drilling and boring, tool deflection and chatter are prevalent problems that significantly affect the quality and efficiency of deep hole part machining. This paper designs a Helical-Type Vibration-Damping and Deflection Correction Device for BTA (boring and trepanning association) deep hole drilling based on the principles of fluid dynamic pressure lubrication and squeeze film damping. By leveraging the flow field characteristics of cutting oil during machining, the device achieves vibration-damping, deflection correction, and enhanced support for the tool system throughout the drilling operation. Through theoretical analysis, this research examines the oil film pressure distribution and stability of the Designed Vibration-Damping and Deviation Correction Device. It also explores the influence patterns of factors such as cutting parameters, device structure, minimum film thickness, film thickness ratio, and length-to-diameter ratio on its vibration-damping, deviation correction, and stability performance. Taking a ϕ29.35 deep hole as the research object, an experimental platform was designed and constructed to measure and verify the device’s vibration-damping and deviation correction effects under different operating conditions. Deep hole drilling tests were carried out on 10 conventional gun steel specimens (ϕ29.35 × 3000 mm). The results indicate that, when the minimum oil film gap of the Vibration-Damping and Deflection Correction Device is 0.08 mm, the axis deviation range is 0.27~0.45 mm, with a surface roughness of 0.589 to 0.677 μm. Compared to similar conditions without the device, these represent reductions of 55~73% and 47.07~53.95%, respectively. It allows for a reduction of over 10% in blank material allowance and an increase of 5–15% in tool feed rates. Full article
(This article belongs to the Special Issue Design and Manufacturing for Lightweight Components and Structures)
Show Figures

Figure 1

17 pages, 3163 KB  
Article
Evaluation of Discolourations of Wooden Shingles as a Function of Outdoor Exposure
by Cinzia Martinelli, Emilia-Adela Manea Salca and Florin Dinulica
Forests 2025, 16(11), 1638; https://doi.org/10.3390/f16111638 - 26 Oct 2025
Viewed by 232
Abstract
The main objective of the study was to evaluate the colour changes generated by outdoor exposure on spruce (Picea abies L. Karst) samples used as shingles for the roof of a traditional Maramures gate. Additionally, samples made of oak (Quercus petraea [...] Read more.
The main objective of the study was to evaluate the colour changes generated by outdoor exposure on spruce (Picea abies L. Karst) samples used as shingles for the roof of a traditional Maramures gate. Additionally, samples made of oak (Quercus petraea Liebl.) have been used to simulate the gate pillar. The specimens have been treated with boiled linseed oil and exposed to the outdoor environment for nine months under two different trial positions. The colour and moisture content changes in the samples have been periodically evaluated. Reactions of the samples from two species have been analysed considering three different variables, such as exposure time, treatment chemical, and positioning during their outdoor exposure. The samples vertically positioned showed fewer discolouration compared to those with inclined exposure. The total variation in colour increased as the length of exposure time increased. After nine months, the highest variation, based on the ΔE* values, was recorded in the category of untreated samples exposed at an angle of 60° to the horizontal, which showed values of ΔE* = 24.87 for oak and ΔE* = 31.16 for spruce, respectively. The oil treatment had a significant impact only on spruce samples having orthogonal exposure. The findings of this study have the potential to provide a better understanding of such species used for construction applications in relation to weathering. Full article
(This article belongs to the Special Issue Wood Treatments and Modification Technologies—2nd Edition)
Show Figures

Figure 1

25 pages, 4792 KB  
Article
Ion Homeostasis, Osmotic Adjustment, and ROS Detoxification Underlie Pea Salinity Tolerance Induced by Pseudomonas putida RT12
by Amir Abdullah Khan, Khulood Fahad Alabbosh, Kashif, Babar Iqbal, Sehrish Manan, Wardah A. Alhoqail, Dao-Lin Du and Yong-Feng Wang
Microbiol. Res. 2025, 16(11), 227; https://doi.org/10.3390/microbiolres16110227 - 23 Oct 2025
Viewed by 375
Abstract
In saline soil, legumes are restricted in their growth potential by osmotic stress, ion toxicity, and oxidative damage. We evaluated five halotolerant plant growth-promoting bacteria and selected Pseudomonas putida RT12 for its exceptional EPS production, tolerance to 600 mM NaCl, strong biofilm development, [...] Read more.
In saline soil, legumes are restricted in their growth potential by osmotic stress, ion toxicity, and oxidative damage. We evaluated five halotolerant plant growth-promoting bacteria and selected Pseudomonas putida RT12 for its exceptional EPS production, tolerance to 600 mM NaCl, strong biofilm development, and plant growth-promoting traits (ACC-deaminase 2.86 µM·mg−1; IAA 144 µM·mL−1). RT12 was evaluated on two varieties of peas (peas2009 and 9800-10) with and without inoculation at 0, 75, and 150 mM NaCl concentrations. RT12 markedly protected growth under severe salinity: at 150 mM, shoot length rose to 23.13 cm (peas2009) and 17.44 cm (9800-10), in contrast to 11.18 cm and 12.32 cm in uninoculated specimens; root length and dry weight demonstrated comparable recovery (root length increased from 11.00 to 22.25 cm; dry weight of peas2009 from 0.15 to 0.17 and 0.41 to 0.71 g). RT12 sustained photosynthesis (total chlorophyll increased from 43.5 to 54.5), enhanced relative water content (to 94.1% and 97.2%), elevated osmolytes (total soluble proteins rose from 7.34 to 18.12 µg·g−1 FW; total soluble sugars increased from 19.1 to 41.3 mg·g−1 FW), and augmented antioxidant activities (catalase increased from 2.11 to 4.70; superoxide dismutase rose from 1.20 to 4.83; peroxidase increased from 0.08 to 0.18), while reducing malondialdehyde/hydrogen peroxide levels. RT12 was significant as it inhibited the accumulation of Na+ (from 23.95 to 16.32 mg·g−1 DW), elevated K+ levels (from 17.76 to 29.12 mg·g−1 DW), and restored the K+/Na+ ratio to normal (from 0.74 to 1.59) in inoculated plants compared to non-inoculated ones. A multivariate analysis linked growth protection to ionic homeostasis, osmotic control, and the detoxification of reactive oxygen species (ROS). RT12 is a promising bioinoculant for cultivating peas in saline-affected soils. Full article
Show Figures

Graphical abstract

15 pages, 6409 KB  
Article
The Age and Growth of One Population of Diaphus watasei (Jordan & Starks, 1904) in the South China Sea
by Kui Zhang, Han Tian, Yan’e Jiang, Shannan Xu, Jiangfeng Zhu, Junyi Zhang, Jun Zhang and Zuozhi Chen
Fishes 2025, 10(11), 538; https://doi.org/10.3390/fishes10110538 - 22 Oct 2025
Viewed by 302
Abstract
We estimated, for the first time, the age of Diaphus watasei (Jordan & Starks, 1904) in the South China Sea (SCS) based on otolith microstructure. According to one-way ANOVA, differences were not observed between the sexes with regard to standard length, body mass, [...] Read more.
We estimated, for the first time, the age of Diaphus watasei (Jordan & Starks, 1904) in the South China Sea (SCS) based on otolith microstructure. According to one-way ANOVA, differences were not observed between the sexes with regard to standard length, body mass, or age. Based on 137 specimens, the sex ratio and relationship between standard length and body mass was 1.32:1 (male/female) and W = 0.0000433L2.78 (r2 = 0.923), respectively. The von Bertalanffy model was fitted as Lt = 171.38 [1 − exp(−0.00206(t − 3.82))], r2 = 0.645 (n = 92), which indicated a maximum growth rate of 0.356 mm/day. The speculated birth date of the 92 specimens of D. watasei occurred across almost all months of the year. Full article
(This article belongs to the Special Issue Fish Monitoring and Stock Assessment for Fishery Management)
Show Figures

Figure 1

18 pages, 7987 KB  
Article
Implementing Phased Array Ultrasonic Testing and Lean Principles Towards Efficiency and Quality Improvement in Manufacturing Welding Processes
by Chowdhury Md. Irtiza, Bishal Silwal, Kamran Kardel and Hossein Taheri
Appl. Sci. 2025, 15(20), 11271; https://doi.org/10.3390/app152011271 - 21 Oct 2025
Viewed by 394
Abstract
Welding-based manufacturing and joining processes are extensively used in various areas of industrial production. While welding has been used as a primary method of joining in many applications, its capability to fabricate metal components such as the Wire Arc Additive Manufacturing (WAAM) method [...] Read more.
Welding-based manufacturing and joining processes are extensively used in various areas of industrial production. While welding has been used as a primary method of joining in many applications, its capability to fabricate metal components such as the Wire Arc Additive Manufacturing (WAAM) method should not be undermined. WAAM is a promising method for producing large metal parts, but it is still prone to defects such as porosity that can reduce structural reliability. To ensure these defects are found and measured in a consistent way, inspection methods must be tied directly to code-based acceptance limits. In this work, a three-pass WAAM joint specimen was made in a welded-joint configuration using robotic GMAW-based deposition. This setup provided a stable surface for Phased Array Ultrasonic Testing (PAUT) while still preserving WAAM process conditions. The specimen, which was intentionally seeded with porosity, was divided into five zones and inspected using the 6 dB drop method for defect length and amplitude-based classification, with AWS D1.5 serving as the reference code. The results showed that porosity was not uniform across the bead. Zones 1 and 3 contained the longest clusters (15 mm and 16.5 mm in length) and exceeded AWS length thresholds, while amplitude-based classification suggested they were less critical than other regions. This difference shows the risk of relying on only one criterion. By embedding these results in a DMAIC (Define–Measure–Analyze–Improve–Control) workflow, the inspection outcomes were linked to likely causes such as unstable shielding and cooling effects. Overall, the study demonstrates a code-referenced, dual-criteria approach that can strengthen quality control for WAAM. Full article
(This article belongs to the Special Issue Advances in and Research on Ultrasonic Non-Destructive Testing)
Show Figures

Figure 1

29 pages, 3900 KB  
Article
Study on the Fatigue Bending Strength of Cylindrical Components Manufactured by External WAAM
by Van-Minh Nguyen, Pham Son Minh, Dang Thu Thi Phan and Huynh Do Song Toan
Materials 2025, 18(20), 4791; https://doi.org/10.3390/ma18204791 - 20 Oct 2025
Viewed by 433
Abstract
This study investigates the fatigue bending strength, measured as the Mean of Fatigue Cycles (N), of cylindrical components produced by external wire arc additive manufacturing (WAAM) through a Taguchi L25 orthogonal array and linear regression analysis. Five welding parameters—welding current (Ampe), offset distance [...] Read more.
This study investigates the fatigue bending strength, measured as the Mean of Fatigue Cycles (N), of cylindrical components produced by external wire arc additive manufacturing (WAAM) through a Taguchi L25 orthogonal array and linear regression analysis. Five welding parameters—welding current (Ampe), offset distance (mm), step length (mm), welding speed (mm/min), and specimen gauge diameter (mm)—were evaluated to maximize N using signal-to-noise (S/N) ratios. Nominal bending stresses (σ) ranged from 45 to 54 MPa, ANOVA on raw replicate data (25 runs, 3 replicates) confirmed specimen gauge diameter = 17 mm and weld current = 125 A as dominant, with F = 171.62 (p < 0.001, eta2 = 0.62 [95% confidence intervals (CI) 0.55–0.68]) for specimen gauge diameter and F = 6.13 (p < 0.001, eta2 = 0.13 [95% CI 0.08–0.18]) for weld current, accounting for ~75% of the variance. Optimal settings (offset distance = 3.0 mm, step length = 1000 mm, welding speed = 550 mm/min, specimen gauge diameter = 17 mm) achieved S/N = 111.35 dB, predicting N ≈ 350,000–380,000 cycles, a 22–33% improvement. Interactions between specimen gauge diameter and speed, and between weld current and offset distance, suggested enhanced strength at speed = 400–450 mm/min for specimen gauge diameter = 17 mm. Basquin’s law (b ≈ 0.72, R2 = 0.992) confirmed weld current as key. The linear regression model (adjusted R2 = 0.9506) had coefficients for specimen gauge diameter (+70,120 cycles/mm, p < 0.001) and weld current (+1088 cycles/Ampe, p = 0.02), but lower test R2 = 0.7212 via cross-validation (60/20/20 split) indicates overfitting due to small dataset size (25 runs), suggesting larger datasets or nonlinear models (e.g., polynomial regression, RSM). Confirmation runs (N = 317,082, 95% CI [287,000–347,000]) validated the results within ~13% error. WAAM reaches 80–90% of traditional manufacturing (TM) fatigue performance, with a 10–20% gap due to the microstructure; recommendations include post-treatments and safety factors (~1.2). Full article
Show Figures

Figure 1

Back to TopTop