Sign in to use this feature.

Years

Between: -

Subjects

remove_circle_outline
remove_circle_outline
remove_circle_outline
remove_circle_outline
remove_circle_outline
remove_circle_outline
remove_circle_outline
remove_circle_outline
remove_circle_outline

Journals

remove_circle_outline
remove_circle_outline
remove_circle_outline
remove_circle_outline
remove_circle_outline
remove_circle_outline

Article Types

Countries / Regions

remove_circle_outline
remove_circle_outline
remove_circle_outline
remove_circle_outline
remove_circle_outline

Search Results (861)

Search Parameters:
Keywords = soil borne

Order results
Result details
Results per page
Select all
Export citation of selected articles as:
21 pages, 3174 KB  
Article
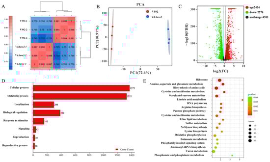
The Aromatic Amino Acid Biosynthesis Gene VdARO2 and the Cross-Pathway Regulator VdCPC1 Coordinately Regulate Virulence in Verticillium dahliae
by Chongbo Zhang, Can Xu, Yuan Wang, Jiafeng Huang and Xiaoqiang Zhao
Microorganisms 2025, 13(12), 2852; https://doi.org/10.3390/microorganisms13122852 - 15 Dec 2025
Viewed by 103
Abstract
The soil-borne fungus Verticillium dahliae is a devastating pathogen responsible for substantial losses in cotton production. This study elucidated the key functions of VdARO2 and VdCPC1 in fungal pathogenicity. VdARO2 encodes a Chalmoic acid synthase involved in the biosynthesis of aromatic amino acids, [...] Read more.
The soil-borne fungus Verticillium dahliae is a devastating pathogen responsible for substantial losses in cotton production. This study elucidated the key functions of VdARO2 and VdCPC1 in fungal pathogenicity. VdARO2 encodes a Chalmoic acid synthase involved in the biosynthesis of aromatic amino acids, while VdCPC1 is a central regulator of amino acid starvation response and reveals a key regulatory relationship between VdARO2 and VdCPC1 to jointly control fungal virulence. We demonstrate that both genes are essential for growth, conidiation, and microsclerotia formation in V. dahliae. The VdΔaro2 mutant exhibited severe developmental defects and a complete loss of microsclerotia production, accompanied by widespread transcriptional dysregulation. Disruption of VdARO2 significantly upregulated VdCPC1, triggering a compensatory starvation response that nonetheless failed to restore pathogenicity. Silencing VdCPC1 similarly impaired fungal development and attenuated virulence. Our findings reveal a crucial regulatory axis in which VdARO2 and VdCPC1 coordinate metabolic homeostasis and stress adaptation to facilitate host colonization, thereby identifying promising targets for the control of Verticillium wilt. Full article
(This article belongs to the Section Molecular Microbiology and Immunology)
Show Figures

Figure 1

19 pages, 4373 KB  
Article
Effect of Shaft Roughness on the Bearing Capacity of Rock-Socketed Friction Piles
by Hangyu Yan, Xiaoling Fan, Yuanhao Yang, Yinhai Zhang and Bai Yang
Buildings 2025, 15(24), 4509; https://doi.org/10.3390/buildings15244509 - 13 Dec 2025
Viewed by 89
Abstract
Rock-socketed piles are a common type of end-bearing pile, but when there is deep sediment or holes at the pile bottom, the load is primarily supported by side resistance. In this study, based on such conditions and considering the influence of pile shaft [...] Read more.
Rock-socketed piles are a common type of end-bearing pile, but when there is deep sediment or holes at the pile bottom, the load is primarily supported by side resistance. In this study, based on such conditions and considering the influence of pile shaft roughness, model tests were conducted to investigate the bearing characteristics of rock-socketed friction piles. The results show that the failure mode of rock-socketed friction piles is the formation of a penetrating cylinder in the rock layer, with the cylinder diameter directly approximating the pile diameter. The load–displacement curves of the test piles are steeply variable. After reaching the ultimate bearing capacity, the residual bearing capacity of rough test pile is approximately 60% of the ultimate bearing capacity, while that of smooth test pile is 72.4%. The maximum side resistance of the test pile is located within a depth range of 25 mm below the soil–rock interface, and the upper load of 41.0% to 48.9% on the test piles was born by the pile side resistance within this depth range. As the roughness factor (RF) increases gradually from 0.0 to 0.3, the ultimate bearing capacity of the test pile shows nearly linear growth, the ultimate displacement increases sharply first and then decreases slowly, and both the axial force attenuation and the percentage of side resistance within the depth range of 25 mm below the soil–rock interface gradually increase slightly. In this paper, two existing methods are employed to calculate the ultimate bearing capacity of friction piles under the conditions of this study. Based on a comparison of the results, the applicable conditions for each method are proposed. The findings of this study can serve as a reference for the design of rock-socketed piles in similar geological formations. Full article
Show Figures

Figure 1

20 pages, 3240 KB  
Article
Emergence of Autotoxicity in Closed Hydroponic Cultivation of Basil and Its Recovery by Compost Tea Application
by Andrea De Sio, Mauro Moreno, Stefano Mazzoleni, Stefania Cozzolino, Pietro Caggiano, Giovanna Ceriello, Giuliano Bonanomi, Chiara Cirillo and Fabrizio Carteni
Horticulturae 2025, 11(12), 1493; https://doi.org/10.3390/horticulturae11121493 - 10 Dec 2025
Viewed by 252
Abstract
Hydroponic systems enable constant and high-quality crop yields while avoiding soil-borne diseases and significant pedoclimatic limitations. Recycling nutrient solutions (NSs) makes these systems more environmentally friendly, but long-term cultivation often leads to a decline in the quality and quantity of final products. Biochar [...] Read more.
Hydroponic systems enable constant and high-quality crop yields while avoiding soil-borne diseases and significant pedoclimatic limitations. Recycling nutrient solutions (NSs) makes these systems more environmentally friendly, but long-term cultivation often leads to a decline in the quality and quantity of final products. Biochar and compost tea (CT) are an emerging nature-based solution known to improve both soil and plant health. This study investigates whether biochar or CT treatments can counteract the physiological and productive decline observed in recycled hydroponic systems. We established a closed floating raft system in a controlled-environment greenhouse, cultivated basil (Ocimum basilicum L. cv. Eleonora) over five cycles (conditioning phase), and then performed a last cycle (recovery phase) with the application of either compost tea or biochar filtration. Plant physiology and growth parameters were monitored. As expected, basil plants grown in untreated recycled NS showed significantly lower yields and dry matter content and reduced physiological values compared to controls (fresh NS). Among the applied treatments, biochar did not show any recovery function, whereas CT treatments fully restored physiological parameters and growth performance in a concentration-dependent manner. Recycled hydroponic systems often lead to physiological decline in plants, which can be effectively counteracted by CT treatments. Full article
Show Figures

Graphical abstract

15 pages, 4016 KB  
Article
Exploring the Genome of Bacillus mojavensis Bai2-32 Against Root Rot Disease in Lycium barbarum L.
by Yuexia Sha, Qingchao Zeng, Yanan Zhao and Bo Yang
Agronomy 2025, 15(12), 2832; https://doi.org/10.3390/agronomy15122832 - 9 Dec 2025
Viewed by 200
Abstract
The root rot of Lycium barbarum represents the most severe soil-borne disease that impedes its production. The management of this disease primarily relies on chemical agents, which pose risk to both the environment and human health. In this study, we isolated Bacillus strains [...] Read more.
The root rot of Lycium barbarum represents the most severe soil-borne disease that impedes its production. The management of this disease primarily relies on chemical agents, which pose risk to both the environment and human health. In this study, we isolated Bacillus strains as potential biological control agents. Bai2-32 exhibited the strongest antagonistic activity against all five Fusarium species and demonstrated broad-spectrum antifungal activities. Field experiments further displayed that Bai2-32 provided excellent biocontrol efficacy. To understand the possible genetic determinants for biocontrol traits, we performed genome sequencing. The genome of B. mojavensis Bai2-32 consists of a 4,055,438 bp circular chromosome with a GC content of 43.67%, containing 3986 protein-coding genes. Phylogenetic analysis of Bacillus strains, utilizing a single core-genome approach, clearly placed the strain Bai2-32 within the B. mojavensis clade. Predictive analysis revealed that the genome encoded lipopeptides such as surfactin and fengycin, in addition to several active metabolite synthesis gene clusters. The results further support the potential of B. mojavensis Bai2-32 for application in agricultural production and suggest that it may be a promising biocontrol agent for further studies. Full article
(This article belongs to the Section Pest and Disease Management)
Show Figures

Figure 1

13 pages, 2779 KB  
Article
Antifungal Effects and Mechanism of Dihydrochelerythrine Against Fusarium oxysporum
by Hongshuai Yang, Zixue Wang, Zhiyuan Guan, Min Zhao, Hao Wu and Hongyan Yang
Microorganisms 2025, 13(12), 2800; https://doi.org/10.3390/microorganisms13122800 - 9 Dec 2025
Viewed by 147
Abstract
Fusarium species are destructive phytopathogens that cause devastating crop diseases worldwide. The development of botanical pesticides offers a promising strategy for sustainable disease management. This study investigated the antifungal efficacy and mechanism of dihydrochelerythrine (DHC) against Fusarium oxysporum. In vitro assays demonstrated [...] Read more.
Fusarium species are destructive phytopathogens that cause devastating crop diseases worldwide. The development of botanical pesticides offers a promising strategy for sustainable disease management. This study investigated the antifungal efficacy and mechanism of dihydrochelerythrine (DHC) against Fusarium oxysporum. In vitro assays demonstrated that DHC exerted a dose-dependent inhibitory effect by compromising fungal cell membrane integrity, resulting in the leakage of water-soluble carbohydrates and intracellular proteins. Transcriptomic profiling revealed substantial alterations in global gene expression patterns following DHC exposure. Gene Ontology enrichment analysis classified the differentially expressed genes into two principal categories: Biological Process and Molecular Function. Furthermore, KEGG pathway analysis identified 13 significantly up-regulated and 5 down-regulated pathways. Our integrated analysis demonstrates that the antifungal activity of dihydrochelerythrine involves multi-target synergism: it directly disrupts cellular integrity by damaging the cell membrane, while concurrently downregulating key metabolic and signaling pathways, including MAPK signaling, porphyrin metabolism, and mitophagy, thereby impairing stress response and energy homeostasis. These findings identify promising molecular targets—such as ABC transporters and the MAPK pathway. Full article
(This article belongs to the Section Microbial Biotechnology)
Show Figures

Figure 1

21 pages, 2345 KB  
Article
Effects of Root Exudates on Seed Germination and Seedling Growth of Wolfberry (Lycium barbarum L.) and the Development of Root Rot Diseases
by Xiaoying Li, Lizhen Zhu, Jun He, Xiongxiong Nan, Fang Wang, Yali Wang, Hao Wang, Yu Li, Xinru He, Yuchao Chen and Ken Qin
Agronomy 2025, 15(12), 2821; https://doi.org/10.3390/agronomy15122821 - 8 Dec 2025
Viewed by 184
Abstract
Root exudates play a critical role in enabling plants to respond to environmental stresses and mediate information exchange within the rhizosphere. These compounds regulate plant–rhizosphere interactions and significantly influence the structural and functional properties of the rhizosphere micro-ecosystem. Under continuous cropping systems, allelochemicals [...] Read more.
Root exudates play a critical role in enabling plants to respond to environmental stresses and mediate information exchange within the rhizosphere. These compounds regulate plant–rhizosphere interactions and significantly influence the structural and functional properties of the rhizosphere micro-ecosystem. Under continuous cropping systems, allelochemicals derived from root exudates progressively accumulate in the root zone, thereby contributing to the development of continuous cropping obstacles. In this study, root exudates were collected from wolfberry (Lycium barbarum L.) and four forages under controlled conditions to test their effects on seed germination and seedling growth in mangold (Betu vulgaris L.) and wolfberry, as well as on the root rot pathogen. Our research shows that forage root exudates could promote wolfberry seedling growth. White clover (Trifolium repens L.) and alfalfa (Medicago sativa L.), especially, could have their growth increased by up to 61% and 90% (p < 0.05). Wolfberry root exudates could promote the seed germination and seedling growth of white clover and mangold, the seed germination of Ryegrass (Lolium perenne L.), and the seedling growth of alfalfa. In addition, mangold root rots were identified as Molds, Aspergillus niger, and Fusarium solani and wolfberry root rots were Mucor cirrus, Rhizopus, Fusarium oxysporum, and Fusarium solani. What is more, wolfberry root exudates could promote Fusarium plaque expansion and mycelial growth. Ryegrass inhibited the growth of Mucor, Fusarium putrum, and oxysporum, and alfalfa and white clover promoted the plaque expansion of Rhizopus, Aspergillus niger, and Fusarium fulcrum, but inhibited the mycelial growth of related pathogens; mangold root exudates could inhibit wolfberry root rot, which affects interspecific relationships. This study provides robust technical support for elucidating interspecific relationships and promoting the development and application of the wolfberry-forage intercropping system. Full article
(This article belongs to the Special Issue Interaction Mechanisms Between Crops and Pathogens)
Show Figures

Figure 1

30 pages, 923 KB  
Review
Water Management in Chile Peppers and Plant Susceptibility to Phytophthora capsici and Development of Phytophthora Blight: A Review
by Yusuf O. Anifowoshe, Dennis Lozada, Soum Sanogo and Koffi Djaman
Agronomy 2025, 15(12), 2819; https://doi.org/10.3390/agronomy15122819 - 8 Dec 2025
Viewed by 516
Abstract
The response of chile peppers (Capsicum spp.) to different irrigation systems is an important factor affecting crop yield, quality parameters, and resistance to soil-borne diseases. The choice of irrigation method significantly impacts fruit size development, water-use efficiency, and overall crop production. Research [...] Read more.
The response of chile peppers (Capsicum spp.) to different irrigation systems is an important factor affecting crop yield, quality parameters, and resistance to soil-borne diseases. The choice of irrigation method significantly impacts fruit size development, water-use efficiency, and overall crop production. Research shows that proper irrigation management can increase yields, improve physiological response, and reduce the incidence of Phytophthora blight, a major disease caused by Phytophthora capsici. However, over-irrigation directly harms chile peppers, causing waterlogging, which, together with increasing weed spreads, creates favorable conditions for P. capsici to grow and increase disease susceptibility. Conversely, under-irrigation can induce drought stress that weakens chile peppers and increases their vulnerability to P. capsici. Although the pathogen cannot thrive or spread in dry soils, severely stressed plants become highly susceptible when even brief periods of moisture occur—such as from dew, light rainfall, or a short irrigation event—creating favorable conditions for infection. In addition, lack of proper timing and insufficient irrigation frequency adversely affect fruit quality characteristics, including capsaicin content (spiciness), color, and nutrient composition. Water stress is extremely damaging because it can reduce the biomass of plants, delay flowering, reduce fruit size, or cause significant yield loss. Considering the importance of water management in chile pepper cultivation and optimizing irrigation systems is important to ensure high-quality crops. Disease susceptibility and effects of different irrigation systems, including inadequate irrigation and excessive irrigation, have been reviewed, with an emphasis on the impact of these irrigation methods on plant growth and yield quality, and on Phytophthora blight. This review aims to provide insights into the importance of irrigation management for sustainable and effective chile pepper production and disease control. Full article
Show Figures

Figure 1

14 pages, 2035 KB  
Article
Organic Amendments and Trichoderma Change the Rhizosphere Microbiome and Improve Cucumber Yield and Fusarium Suppression
by Yuanming Wang, Xinnan Hang, Cheng Shao, Zhiying Zhang, Sai Guo, Rong Li and Qirong Shen
Plants 2025, 14(23), 3660; https://doi.org/10.3390/plants14233660 - 1 Dec 2025
Viewed by 356
Abstract
Conventional chemical-based control methods for soil-borne diseases often degrade soil quality. The recycling of organic wastes offers a promising solution to simultaneously alleviate environmental pollution and restore soil health. As a beneficial fungus, Trichoderma plays a crucial role in enhancing plant performance. However, [...] Read more.
Conventional chemical-based control methods for soil-borne diseases often degrade soil quality. The recycling of organic wastes offers a promising solution to simultaneously alleviate environmental pollution and restore soil health. As a beneficial fungus, Trichoderma plays a crucial role in enhancing plant performance. However, knowledge of the mechanisms through which organic wastes and Trichoderma interact to influence plant performance remains limited. We investigated how the combined application of organic wastes (chitin and straw) and a biocontrol fungus (Trichoderma) influenced the rhizosphere microbiome to improve plant performance. Compared with the control, organic waste alone, and Trichoderma alone treatments, the combined application of organic wastes and Trichoderma significantly (p < 0.05) increased cucumber yield and reduced pathogen density. Increased yield and reduced pathogen density were associated with changes in bacterial and fungal communities induced by this combined application treatment. Indeed, this combined application treatment enabled plants to recruit certain potentially beneficial core bacterial (e.g., Streptomyces and Flavisolibacter) and fungal taxa (e.g., Trichoderma), increasing their positive interactions in the rhizosphere. We demonstrate that the combined application of organic wastes and Trichoderma can shape distinct rhizosphere bacterial and fungal communities, promoting an increase in beneficial microorganisms and their positive interactions, which contribute to enhanced plant performance. Full article
(This article belongs to the Section Plant Protection and Biotic Interactions)
Show Figures

Figure 1

18 pages, 1921 KB  
Article
Environmental Compatibility of Penicillium rubens Strain 212: Impact on Indigenous Soil Fungal Community Dynamics
by Belén Guijarro, Gema Vázquez, Antonieta De Cal, Paloma Melgarejo, Núria Gaju, Maira Martínez-Alonso and Inmaculada Larena
J. Fungi 2025, 11(12), 852; https://doi.org/10.3390/jof11120852 - 29 Nov 2025
Viewed by 411
Abstract
Fusarium wilt causes substantial losses in many crops, and Penicillium rubens strain 212 (PO212) is a well-established biological control agent effective against several soil-borne pathogens, including the causal agents of Fusarium wilt. Before its widespread use, it is essential to assess whether applying [...] Read more.
Fusarium wilt causes substantial losses in many crops, and Penicillium rubens strain 212 (PO212) is a well-established biological control agent effective against several soil-borne pathogens, including the causal agents of Fusarium wilt. Before its widespread use, it is essential to assess whether applying PO212 may affect indigenous soil microbial communities. To address this, two open-field tomato trials were conducted to evaluate spatial and temporal changes in non-target soil fungal communities following the application of PO212. Fungal community profiles were monitored over one year using PCR–DGGE of fungal rDNA, and representative DGGE bands were sequenced for taxonomic confirmation. Community structure and variability were analysed using cluster analysis (UPGMA and Neighbor-Joining) and analysis of molecular variance (AMOVA) to determine the effects of treatment, sampling date, and soil depth. PO212 application did not significantly altered the composition or diversity of indigenous soil fungal communities. DGGE banding patterns and diversity indices were similar between treated and untreated soils throughout the study period. Observed community changes were driven primarily by temporal (seasonal) variation, with samples collected at 365 days clustering separately from earlier sampling dates for both treatments. AMOVA confirmed that sampling date, rather than PO212 treatment, explained most of the variance in community composition (p < 0.05). Although PO212 persisted in soil, fluctuations in other fungal populations were minor and within the range of natural seasonal variability. Overall, field application of PO212 did not disrupt indigenous soil fungal communities, supporting its environmental safety as a biocontrol agent for managing Fusarium wilt. Full article
(This article belongs to the Section Environmental and Ecological Interactions of Fungi)
Show Figures

Figure 1

22 pages, 2483 KB  
Article
GWAS Combined with RNA-Seq for Candidate Gene Identification of Soybean Cyst Nematode Disease and Functional Characterization of GmRF2-like Gene
by Shuo Qu, Miaoli Zhang, Shihao Hu, Gengchen Song, Haiyan Li, Weili Teng, Yongguang Li, Xue Zhao and Yingpeng Han
Agronomy 2025, 15(12), 2752; https://doi.org/10.3390/agronomy15122752 - 28 Nov 2025
Viewed by 254
Abstract
Soybean (Glycine max) is a globally important grain and oil crop, but its yield and quality are severely limited by soybean cyst nematode (SCN, Heterodera glycines Ichinohe), a devastating soil-borne pathogen. Here, we evaluated SCN race 3 resistance in 306 soybean [...] Read more.
Soybean (Glycine max) is a globally important grain and oil crop, but its yield and quality are severely limited by soybean cyst nematode (SCN, Heterodera glycines Ichinohe), a devastating soil-borne pathogen. Here, we evaluated SCN race 3 resistance in 306 soybean germplasms and combined a genome-wide association study (GWAS) with transcriptome analysis to identify key resistance-related genes. GWAS using 30× resequencing data (632,540 SNPs) revealed 77 significant quantitative trait loci (QTLs) associated with SCN resistance, while transcriptome comparison between the extreme resistant accession Dongnong L10 and susceptible Heinong 37 identified 4185 upregulated and 3195 downregulated genes. Integrating these results, we characterized the GmRF2-like gene as a candidate resistance gene. Subcellular localization showed GmRF2-like encodes a nuclear-localized protein. Functional validation via soybean hairy root transformation demonstrated that overexpression of GmRF2-like significantly inhibits SCN race 3 infection. Collectively, our findings confirm that GmRF2-like plays a positive role in soybean resistance to SCN race 3, providing critical insights for dissecting the molecular mechanism of SCN resistance and facilitating the development of resistant soybean varieties. Full article
Show Figures

Figure 1

26 pages, 646 KB  
Review
A Review on the Mechanism of Soil Flame Disinfection and the Precise Control Technology of the Device
by Yunhe Zhang, Ying Wang, Jinshi Chen and Yu Zhang
Agriculture 2025, 15(23), 2447; https://doi.org/10.3390/agriculture15232447 - 26 Nov 2025
Viewed by 310
Abstract
Soil disinfection is of great significance in reducing soil pests and weeds, overcoming the problem of crop continuous cropping obstacles, and ensuring the quality and safety of agricultural products. Soil flame disinfection technology, as a supplementary soil disinfection method that can be incorporated [...] Read more.
Soil disinfection is of great significance in reducing soil pests and weeds, overcoming the problem of crop continuous cropping obstacles, and ensuring the quality and safety of agricultural products. Soil flame disinfection technology, as a supplementary soil disinfection method that can be incorporated into an integrated plant protection system, has attracted much attention in recent years due to its characteristics of low resistance, greenness, environmental friendliness, and high efficiency. However, soil flame disinfection can also have a certain impact on soil organic matter and microbial communities, which is a core challenge that limits the promotion of flame disinfection technology. Clarifying the mechanism and temperature distribution of flame disinfection, accurately controlling flame disinfection parameters, can not only kill harmful organisms in soil, but also minimize damage to soil organic matter and microbial communities is the current research focus. This paper presents a comprehensive summary and discussion of the research progress regarding the mechanism of soil flame disinfection technology, the distribution of temperature fields, and the precise control technology for disinfection machines. It thoroughly elaborates on the efficacy of flame in eliminating typical soil-borne diseases and pests, the destructive impact of flame on soil organic matter and beneficial microbial communities, as well as the current status of research and development on soil flame disinfection devices. Additionally, it explores the pressing technical challenges that remain to be addressed. The article then discusses the future market prospects of soil flame disinfection equipment, focusing on key technological breakthroughs and opportunities, providing theoretical support for the next research, optimization and promotion of soil flame disinfection technology. Full article
(This article belongs to the Special Issue Integrated Management of Soil-Borne Diseases—Second Edition)
Show Figures

Figure 1

23 pages, 1375 KB  
Review
Integrated Pest Management of Sclerotinia Stem Rot in Soybean: Current Strategies and Future Prospects
by Vivek Hemant Khambhati and Zhi-Yuan Chen
J. Fungi 2025, 11(12), 823; https://doi.org/10.3390/jof11120823 - 21 Nov 2025
Viewed by 780
Abstract
Sclerotinia sclerotiorum (Lib.) de Bary, the causal agent of Sclerotinia stem rot (SSR) or white mold, is a soil-borne hemibiotrophic fungus that causes substantial soybean yield losses worldwide. This pathogen infects over 400 plant species and persists in soil for extended periods through [...] Read more.
Sclerotinia sclerotiorum (Lib.) de Bary, the causal agent of Sclerotinia stem rot (SSR) or white mold, is a soil-borne hemibiotrophic fungus that causes substantial soybean yield losses worldwide. This pathogen infects over 400 plant species and persists in soil for extended periods through melanized sclerotia, which can survive under extreme environmental conditions. The wide host range, environmental adaptability, and longevity of sclerotia make SSR a persistent challenge in soybean production. No single management tactic provides reliable control, which underscores the importance of integrated pest management (IPM). Cultural practices such as crop rotation with non-hosts, optimized row spacing, adjusted seeding rates, and targeted irrigation are fundamental to reducing inoculum and modifying canopy microclimates to slow infection. Although genetic resistance remains partial, the deployment of cultivars with stable performance across environments contributes to disease suppression, particularly when combined with fungicide applications. However, fungicide efficacy is inconsistent and limited due to environmental concerns and potential resistance. Advances in disease modeling have improved the timing and precision of chemical control, while biological control agents and RNA interference approaches offer promising future options. This review synthesizes current IPM strategies for SSR and explores emerging alternatives to support sustainable soybean production. Full article
(This article belongs to the Special Issue Integrated Management of Plant Fungal Diseases)
Show Figures

Figure 1

15 pages, 2793 KB  
Article
The Guanine Exchange Factor SsEFA6 Participates in Appressorium Formation and Virulence in Sclerotinia sclerotiorum
by Kunmei Wang, Ting Wang, Qi Xia, Na Xie, Jiancheng Cao and Shitou Xia
J. Fungi 2025, 11(11), 821; https://doi.org/10.3390/jof11110821 - 20 Nov 2025
Viewed by 399
Abstract
Sclerotinia sclerotiorum, a soil-borne phytopathogenic fungus with a broad host range, often leads to severe disease and significant economic losses in agricultural production. The guanine exchange factor EFA6 of ADP-ribosylation factor 6 (ARF6) has been extensively studied in animals, but its function in [...] Read more.
Sclerotinia sclerotiorum, a soil-borne phytopathogenic fungus with a broad host range, often leads to severe disease and significant economic losses in agricultural production. The guanine exchange factor EFA6 of ADP-ribosylation factor 6 (ARF6) has been extensively studied in animals, but its function in fungi is seldom reported. Here, reverse genetics methods were employed to explore the effects of SsEFA6 in the process of pathogenicity of S. sclerotiorum. Knockout of SsEFA6 hindered appressoria formation and sclerotia production. However, it did not affect the secretion of oxalic acid, the sensitivity to cell wall inhibitors, or hyperosmotic stress. Nevertheless, SsEFA6 deletion did result in a significant decrease in mutant virulence, indicative of its indispensability in virulence. Therefore, SsEFA6 plays an essential role in appressoria formation, sclerotia production, and fungal virulence in S. sclerotiorum. Full article
(This article belongs to the Special Issue Genomics of Fungal Plant Pathogens, 4th Edition)
Show Figures

Figure 1

24 pages, 6444 KB  
Article
The Deformation Characteristics and Patterns of Adjacent Existing Metro Structures Caused by Foundation Pit Excavation Under Different Support Forms
by Zhitong Mao, Tian Ding, Fengchao Hu, Shuaihua Ye, Linzhao Ding, Rong Shu, Xiaoning Zhang and Minghua Song
Buildings 2025, 15(22), 4178; https://doi.org/10.3390/buildings15224178 - 19 Nov 2025
Viewed by 258
Abstract
With the continuous development of cities, underground space has become increasingly crowded, making the efficient and safe utilization of underground space an urgent issue to address. At present, research on foundation pit construction adjacent to existing subway structures mainly focuses on the impact [...] Read more.
With the continuous development of cities, underground space has become increasingly crowded, making the efficient and safe utilization of underground space an urgent issue to address. At present, research on foundation pit construction adjacent to existing subway structures mainly focuses on the impact of pit excavation on tunnels. While these studies have established a basic understanding of how pit excavation affects tunnels, research on adjacent subway stations and tunnels is nearly nonexistent—especially regarding the impact of the coupling effect between stations and tunnels during the excavation process. Additionally, most studies are conducted in soft soil areas, with no research yet on the impact in loess areas. To study the impact of foundation pit construction on subway tunnels and stations and reveal their coupling mechanism, model tests and numerical simulations were conducted based on actual engineering conditions. The model box had dimensions of 1.5 m in length, 1 m in width, and 1.2 m in height, while numerical simulations adopted the same dimensions as the actual project. Two different support structures—pile-anchor support and double-row pile support—were used for separate research and comparative analysis. The results show that with the increase in excavation depth, the foundation pit unloading effect becomes increasingly obvious. The pressure borne by both support structures increases, and the disturbance to the subway structure also becomes more significant. The maximum disturbance of tunnel earth pressure under the double-row pile support is 7.92 kPa, which is 224% higher than that under the pile-anchor support. The impacts on the subway tunnel and station under the double-row pile support are significantly greater than those under the pile-anchor support. Additionally, affected by the station, the locations of maximum tunnel deformation are not at the positions corresponding to the center of the foundation pit, but offset 10 m away from the station. Both the station and the tunnel exhibit a certain degree of uplift deformation, and the tunnel has significant convergence deformation in the horizontal direction. The maximum disturbance of the bending moment under the double-row pile support is 101.87 N·m, which is 19.8% higher than that under the pile-anchor support. This study reveals the coupling mechanism of the impact of adjacent foundation pit excavation on subway structures (including subway stations and tunnels) and presents the corresponding causes and phenomena, and it is of great significance for the development of related projects in loess areas and the protection of subway structures. Full article
(This article belongs to the Section Architectural Design, Urban Science, and Real Estate)
Show Figures

Figure 1

22 pages, 6131 KB  
Article
Effects of Differential Tobacco Straw Incorporation on Functional Gene Profiles and Functional Groups of Soil Microorganisms
by Hui Zhang, Longjun Chen, Yanshuang Yu, Chenqiang Lin, Yu Fang and Xianbo Jia
Agriculture 2025, 15(22), 2384; https://doi.org/10.3390/agriculture15222384 - 19 Nov 2025
Viewed by 305
Abstract
Straw returning is a critical practice with profound strategic importance for sustainable agricultural development. However, within a comprehensive soil health evaluation framework, research analyzing the impact of tobacco straw returning on soil ecosystem health from the perspectives of microbial taxa and functional genes [...] Read more.
Straw returning is a critical practice with profound strategic importance for sustainable agricultural development. However, within a comprehensive soil health evaluation framework, research analyzing the impact of tobacco straw returning on soil ecosystem health from the perspectives of microbial taxa and functional genes remains insufficient. To investigate the effects of tobacco straw returning on virulence factor genes (VFGs), methane-cycling genes (MCGs), nitrogen-cycling genes (NCGs), carbohydrate-active enzyme genes (CAZyGs), antibiotic resistance genes (ARGs), and their host microorganisms in soil, this study collected soil samples from a long-term tobacco-rice rotation field with continuous tobacco straw incorporation in Shaowu City, Fujian Province. Metagenomic high-throughput sequencing was performed on the samples. The results demonstrated that long-term tobacco straw returning influenced the diversity of soil VFGs, MCGs, NCGs, CAZyGs, ARGs, and their host microorganisms, with richness significantly increasing compared to the CK treatment (p < 0.05). In the microbially mediated methane cycle, long-term tobacco straw returning resulted in a significant decrease in the abundance of the key methanogenesis gene mttB and the methanogenic archaeon Methanosarcina, along with a reduced mtaB/pmoA functional gene abundance ratio compared to CK. This suggests enhanced CH4 oxidation in the tobacco-rice rotation field under straw returning. Notably, the abundance of plant pathogens increased significantly under tobacco straw returning. Furthermore, a significantly higher norB/nosZ functional gene abundance ratio was observed, indicating a reduced capacity of soil microorganisms to convert N2O in the tobacco-rice rotation field under straw amendment. Based on the observation that the full-rate tobacco straw returning treatment (JT2) resulted in the lowest abundances of functional genes prkC, stkP, mttB, and the highest abundances of nirK, norB, malZ, and bglX, it can be concluded that shifts in soil physicochemical properties and energy substrates drove a transition in microbial metabolic strategies. This transition is characterized by a decreased pathogenic potential of soil bacteria, alongside an enhanced potential for microbial denitrification and cellulose degradation. Non-parametric analysis of matrix correlations revealed that soil organic carbon, dissolved organic carbon, alkaline-hydrolyzable nitrogen, available phosphorus, and available potassium were significantly correlated with the composition of soil functional groups (p < 0.05). In conclusion, long-term tobacco straw returning may increase the risk of soil-borne diseases in tobacco-rice rotation systems while potentially elevating N2O and reducing CH4 greenhouse gas emission rates. Analysis of functional gene abundance changes identified the full-rate tobacco straw returning treatment as the most effective among all treatments. Full article
(This article belongs to the Section Agricultural Soils)
Show Figures

Figure 1

Back to TopTop