Exploring the Genome of Bacillus mojavensis Bai2-32 Against Root Rot Disease in Lycium barbarum L.
Abstract
1. Introduction
2. Materials and Methods
2.1. Strains and Growth Conditions
2.2. Isolation of Bacterial Strains
2.3. Plate Antagonism Assay
2.4. Strain Identification Using 16S rDNA Gene
2.5. The Control Efficacy of Bai2-32 in Greenhouse Conditions
2.6. The Control Efficacy of Bai2-32 in Field Conditions
2.7. Bacterial DNA Extraction and Genome Sequencing
2.8. Phylogenomic Analysis Based on Genome Sequence
2.9. Pan-Genome Analysis
2.10. Statistical Analysis
3. Results
3.1. The Strain Bai2-32 Showed Strong Inhibition Against Root rot in L. barbarum
3.2. The Morphology of Strain Bai2-32
3.3. The General Genome Features of Bai2-32
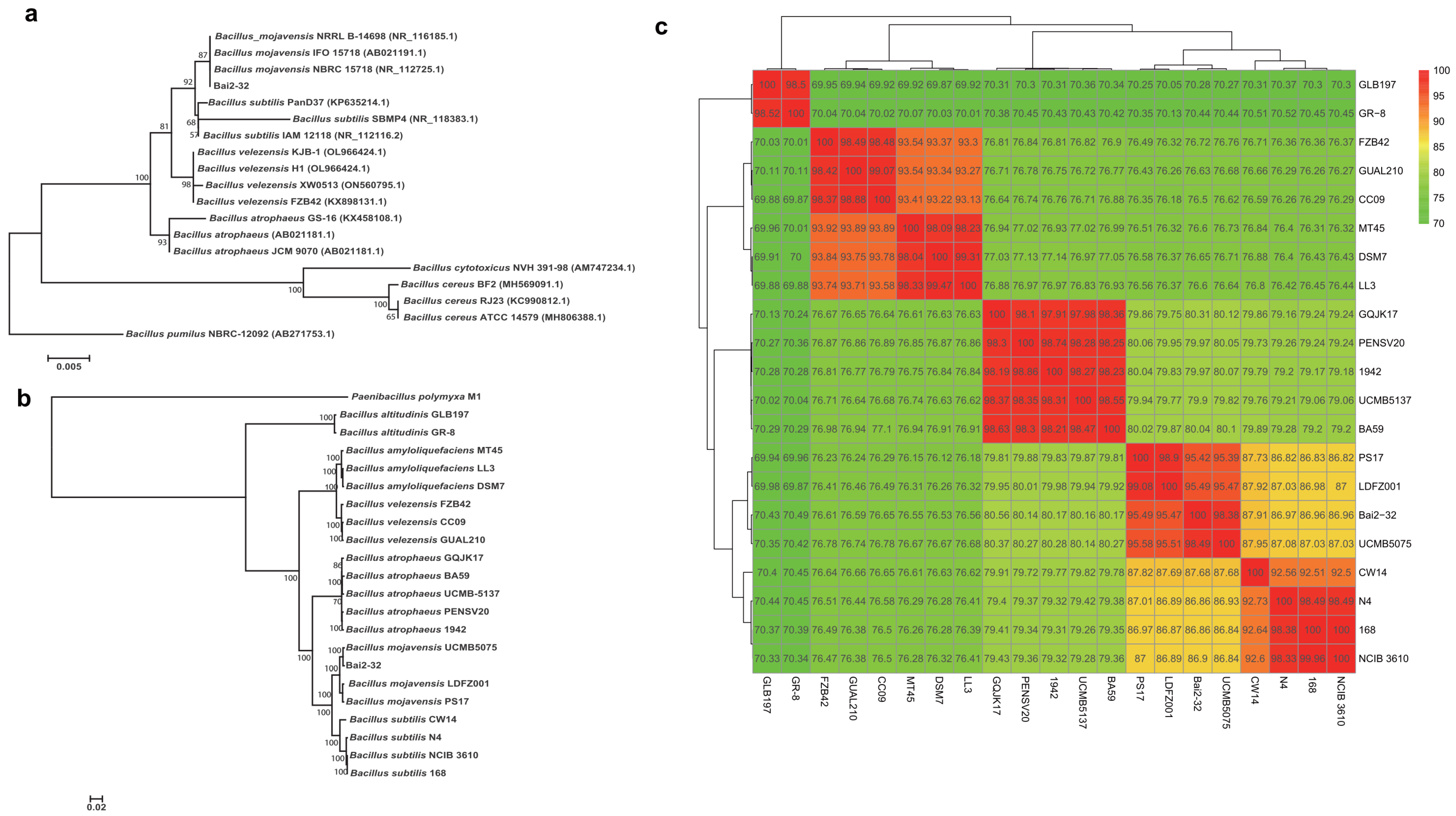
3.4. Phylogenetic Analysis of Bai2-32
3.5. Pan-Genome Analysis of B. mojavensis
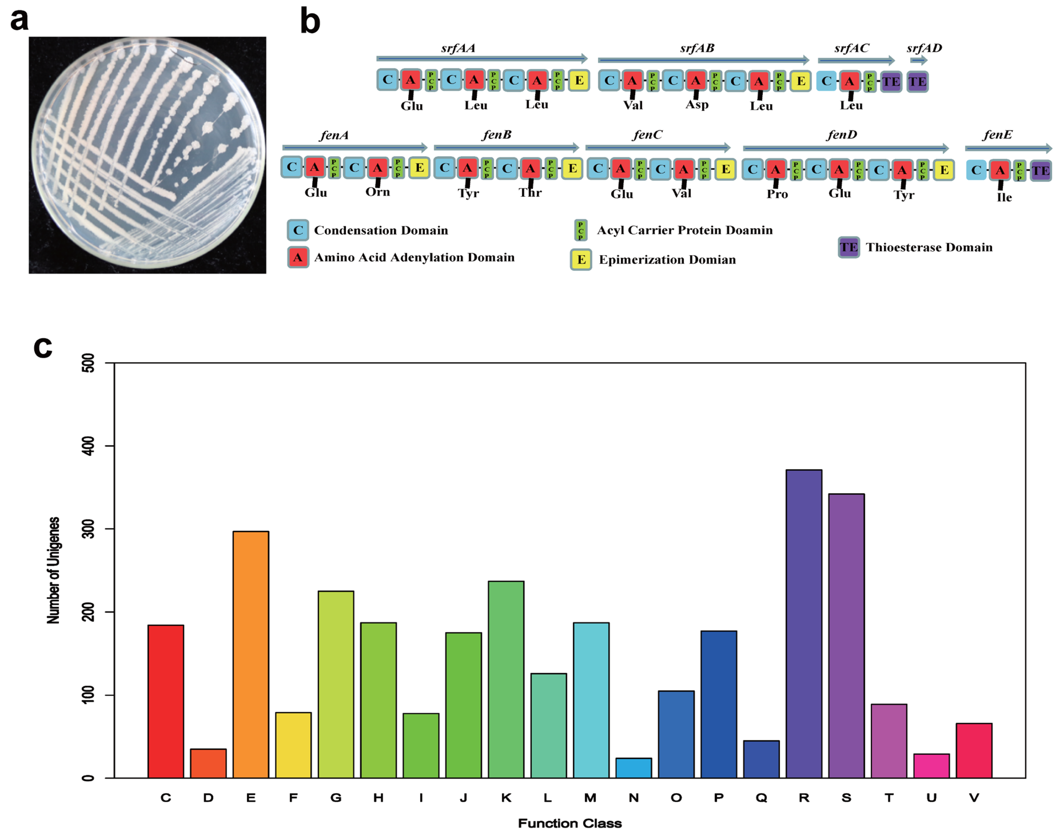
3.6. Antibiotic Gene Clusters in the Genome Sequence of Bai2-32
4. Discussion
5. Conclusions
Supplementary Materials
Author Contributions
Funding
Data Availability Statement
Conflicts of Interest
References
- Wagner, H. Chromatographic Fingerprint Analysis of Herbal Medicines: Thin-Layer and High Performance Liquid Chromatography of Chinese Drugs, 2nd ed.; Springer: Heidelberg, Germany, 2011; p. 2. [Google Scholar]
- Lu, Y.; Guo, S.; Zhang, F.; Yan, H.; Qian, D.; Shang, E.; Wang, H.; Duan, J. Nutritional components characterization of Goji berries from different regions in China. J. Pharm. Biomed. 2021, 195, 113859. [Google Scholar] [CrossRef] [PubMed]
- Bai, L.; Li, X.; Cao, Y.; Song, Z.; Ma, K.; Fan, Y.; Ma, M. Fusarium culmorum and Fusarium equiseti causing root rot disease on Lycium barbarum (Goji Berry) in China. Plant Dis. 2020, 104, 3066–3067. [Google Scholar] [CrossRef]
- Tan, L.; Xiao, Y.; Zeng, W.; Gu, S.; Zhai, Z.; Wu, S.; Li, P.; Feng, K.; Deng, Y.; Hu, Q. Network analysis reveals the root endophytic fungi associated with Fusarium root rot invasion. Appl. Soil Ecol. 2022, 178, 104567. [Google Scholar] [CrossRef]
- Haralson, J.C.; Brannen, P.M.; NeSmith, D.S.; Scherm, H. Chemical control of Cylindrocladium and Rhizoctonia root rots in blueberry propagation. Crop Prot. 2013, 44, 1–5. [Google Scholar] [CrossRef]
- Uwaremwe, C.; Yue, L.; Wang, Y.; Tian, Y.; Zhao, X.; Liu, Y.; Zhou, Q.; Zhang, Y.; Wang, R. An endophytic strain of Bacillus amyloliquefaciens suppresses Fusarium oxysporum infection of Chinese wolfberry by altering its rhizosphere bacterial community. Front. Microbiol. 2022, 12, 782523. [Google Scholar] [CrossRef]
- Ma, S.; Wang, Y.; Teng, W. Bacillus velezensis K-9 as a potential biocontrol agent for managing potato scab. Plant Dis. 2023, 107, 3943–3951. [Google Scholar] [CrossRef]
- Wang, G.; Du, X.; Ma, C.; Zhu, T.; Zheng, R.; Yue, S. Identification of the pathogen causing root rot of Lycium barbarum and screening of antagonists. Agric. Res. Arid. Areas 2023, 41, 245–253. [Google Scholar]
- Zhang, X.; He, J.; Hou, C.; Zhang, S. Screening and identification of antagonistic strains of wolfberry root rot. Acta Agric. Zhejianggensis 2020, 32, 858–865. [Google Scholar]
- Thomma, B. Alternaria spp.: From general saprophyte to specific parasite. Mol. Plant Pathol. 2003, 4, 225–236. [Google Scholar] [CrossRef]
- Liu, H.; Zeng, Q.; Yalimaimaiti, N.; Wang, W.; Zhang, R.; Yao, J. Comprehensive genomic analysis of Bacillus velezensis AL7 reveals its biocontrol potential against Verticillium wilt of cotton. Mol. Genet. Genom. 2021, 296, 1287–1298. [Google Scholar] [CrossRef]
- Verma, J.P.; Jaiswal, D.K.; Krishna, R.; Prakash, S.; Yadav, J.; Singh, V. Characterization and screening of thermophilic Bacillus strains for developing plant growth promoting consortium from hot spring of Leh and Ladakh region of India. Front. Microbiol. 2018, 9, 1293. [Google Scholar] [CrossRef]
- Kumar, S.; Stecher, G.; Tamura, K. MEGA7: Molecular evolutionary genetics analysis version 7.0 for bigger datasets. Mol. Biol. Evol. 2016, 33, 1870–1874. [Google Scholar] [CrossRef]
- Wick, R.R.; Judd, L.M.; Gorrie, C.L.; Holt, K.E. Unicycler: Resolving bacterial genome assemblies from short and long sequencing reads. PLoS Comput. Biol. 2017, 13, e1005595. [Google Scholar] [CrossRef]
- Seemann, T. Prokka: Rapid prokaryotic genome annotation. Bioinformatics 2014, 30, 2068–2069. [Google Scholar] [CrossRef]
- Zeng, Q.; Xie, J.; Li, Y.; Gao, T.; Zhang, X.; Wang, Q. Comprehensive genomic analysis of the endophytic Bacillus altitudinis strain GLB197, a potential biocontrol agent of grape downy mildew. Front. Genet. 2021, 12, 729603. [Google Scholar] [CrossRef]
- Krzywinski, M.; Schein, J.; Birol, I.; Connors, J.; Gascoyne, R.; Horsman, D.; Jones, S.J.; Marra, M.A. Circos: An information aesthetic for comparative genomics. Genome Res. 2009, 19, 1639–1645. [Google Scholar] [CrossRef] [PubMed]
- Blin, K.; Shaw, S.; Vader, L.; Szenei, J.; Reitz, Z.L.; Augustijn, H.E.; Cediel-Becerra, J.D.D.; de Crecy-Lagard, V.; Koetsier, R.A.; Williams, S.E.; et al. antiSMASH 8.0: Extended gene cluster detection capabilities and analyses of chemistry, enzymology, and regulation. Nucleic Acids Res. 2025, 53, W32–W38. [Google Scholar] [CrossRef]
- Castresana, J. Selection of conserved blocks from multiple alignments for their use in phylogenetic analysis. Mol. Biol. Evol. 2000, 17, 540–552. [Google Scholar] [CrossRef]
- Katoh, K.; Standley, D.M. MAFFT: Multiple sequence alignment software version 7: Improvements in performance and usability. Mol. Biol. Evol. 2013, 30, 772–780. [Google Scholar] [CrossRef] [PubMed]
- Zeng, Q.; Xie, J.; Li, Y.; Gao, T.; Xu, C.; Wang, Q. Comparative genomic and functional analyses of four sequenced Bacillus cereus genomes reveal conservation of genes relevant to plant-growth-promoting traits. Sci. Rep. 2018, 8, 17009. [Google Scholar] [CrossRef] [PubMed]
- Richter, M.; Rossello-Mora, R. Shifting the genomic gold standard for the prokaryotic species definition. Proc. Natl. Acad. Sci. USA 2009, 106, 19126–19131. [Google Scholar] [CrossRef]
- Richter, M.; Rossello-Mora, R.; Gloeckner, F.O.; Peplies, J. JSpeciesWS: A web server for prokaryotic species circumscription based on pairwise genome comparison. Bioinformatics 2016, 32, 929–931. [Google Scholar] [CrossRef]
- Zhao, Y.; Wu, J.; Yang, J.; Sun, S.; Xiao, J.; Yu, J. PGAP: Pan-genomes analysis pipeline. Bioinformatics 2012, 28, 416–418. [Google Scholar] [CrossRef]
- Zhao, Y.; Jia, X.; Yang, J.; Ling, Y.; Zhang, Z.; Yu, J.; Wu, J.; Xiao, J. PanGP: A tool for quickly analyzing bacterial pan-genome profile. Bioinformatics 2014, 30, 1297–1299. [Google Scholar] [CrossRef]
- Wen, D.; Hu, J.; Gao, Z.; Xing, C.; Xiao, Y.; Wu, T.; Wu, X.; Zhang, Q. Pleiotropic regulatory function of the RNA chaperone Hfq in the Pseudomonas protegens FD6. Phytopathol. Res. 2024, 6, 61. [Google Scholar] [CrossRef]
- Jia, R.; Xiao, K.; Yu, L.; Chen, J.; Hu, L.; Wang, Y. A potential biocontrol agent Streptomyces tauricus XF for managing wheat stripe rust. Phytopathol. Res. 2023, 5, 14. [Google Scholar] [CrossRef]
- Wang, J.; Peng, Y.; Xie, S.; Yu, X.; Bian, C.; Wu, H.; Wang, Y.; Ding, T. Biocontrol and molecular characterization of Bacillus velezensis D against tobacco bacterial wilt. Phytopathol. Res. 2023, 5, 50. [Google Scholar] [CrossRef]
- Aunpad, R.; Panbangred, W. Evidence for two putative Holin-like peptides encoding genes of Bacillus pumilus strain WAPB4. Curr. Microbiol. 2012, 64, 343–348. [Google Scholar] [CrossRef]
- Li, G.; Liu, B.; Shang, Y.; Yu, Z.; Zhang, R. Novel activity evaluation and subsequent partial purification of antimicrobial peptides produced by Bacillus subtilis LFB112. Ann. Microbiol. 2012, 62, 667–674. [Google Scholar] [CrossRef]
- Liu, Y.; Teng, K.; Wang, T.; Dong, E.; Zhang, M.; Tao, Y.; Zhong, J. Antimicrobial Bacillus velezensis HC6: Production of three kinds of lipopeptides and biocontrol potential in maize. J. Appl. Microbiol. 2020, 128, 242–254. [Google Scholar] [CrossRef] [PubMed]
- Ze, M.; Ma, F.; Zhang, J.; Duan, J.; Feng, D.; Shen, Y.; Chen, G.; Hu, X.; Dong, M.; Qi, T.; et al. Beneficial effects of Bacillus mojavensis strain MTC-8 on plant growth, immunity and disease resistance against Magnaporthe oryzae. Front. Microbiol. 2024, 15, 1422476. [Google Scholar] [CrossRef] [PubMed]
- Diabankana, R.G.C.; Afordoanyi, D.M.; Safin, R.; Nizamov, R.M.; Karimova, L.Z.; Validov, S.Z. Antifungal properties, abiotic stress resistance, and biocontrol ability of Bacillus mojavensis PS17. Curr. Microbiol. 2021, 78, 3124–3132. [Google Scholar] [CrossRef]
- Jasim, B.; Sreelakshmi, S.; Mathew, J.; Radhakrishnan, E.K. Identification of endophytic Bacillus mojavensis with highly specialized broad spectrum antibacterial activity. 3 Biotech 2016, 6, 187. [Google Scholar] [CrossRef] [PubMed]
- Ding, Y.; Liu, F.; Yang, J.; Fan, Y.; Yu, L.; Li, Z.; Jiang, N.; An, J.; Jiao, Z.; Wang, C. Isolation and identification of Bacillus mojavensis YL-RY0310 and its biocontrol potential against Penicillium expansum and patulin in apples. Biol. Control 2023, 182, 105239. [Google Scholar] [CrossRef]
- Zheng, L.; Gu, X.; Sun, L.; Dong, M.; Gao, A.; Han, Z.; Pan, H.; Zhang, H. Adding metal ions to the Bacillus mojavensis D50 promotes biofilm formation and improves ability of biocontrol. J. Fungi 2023, 9, 526. [Google Scholar] [CrossRef] [PubMed]
- Ghazala, I.; Charfeddine, S.; Charfeddine, M.; Gargouri-Bouzid, R.; Ellouz-Chaabouni, S.; Haddar, A. Antimicrobial and antioxidant activities of Bacillus mojavensis I4 lipopeptides and their potential application against the potato dry rot causative Fusarium solani. Arch. Microbiol. 2022, 204, 484. [Google Scholar] [CrossRef]
- Li, P.; Zhu, Z.; Zhang, Y.; Xu, J.; Wang, H.; Wang, Z.; Li, H. The phyllosphere microbiome shifts toward combating melanose pathogen. Microbiome 2022, 10, 56. [Google Scholar] [CrossRef]
- Guo, R.; Li, B.; Zhao, Y.; Tang, C.; Klosterman, S.J.; Wang, Y. Rhizobacterial Bacillus enrichment in soil enhances smoke tree resistance to Verticillium wilt. Plant Cell Environ. 2024, 47, 4086–4100. [Google Scholar] [CrossRef]
- Wang, Z.; Li, Y.; Zhuang, L.; Yu, Y.; Liu, J.; Zhang, L.; Gao, Z.; Wu, Y.; Gao, W.; Ding, G.; et al. A rhizosphere-derived consortium of Bacillus subtilis and Trichoderma harzianum suppresses common scab of potato and increases yield. Comput. Struct. Biotechnol. 2019, 17, 645–653. [Google Scholar] [CrossRef]
- Tao, C.; Li, R.; Xiong, W.; Shen, Z.; Liu, S.; Wang, B.; Ruan, Y.; Geisen, S.; Shen, Q.; Kowalchuk, G.A. Bio-organic fertilizers stimulate indigenous soil Pseudomonas populations to enhance plant disease suppression. Microbiome 2020, 8, 137. [Google Scholar] [CrossRef]
- Sun, X.; Xu, Z.; Xie, J.; Hesselberg-Thomsen, V.; Tan, T.; Zheng, D.; Strube, M.L.; Dragos, A.; Shen, Q.; Zhang, R.; et al. Bacillus velezensis stimulates resident rhizosphere Pseudomonas stutzeri for plant health through metabolic interactions. ISME J. 2022, 16, 774–787. [Google Scholar] [CrossRef]
- Xu, L.; Shen, X. Bacterial communication mediated by T4SS effectors. Phytopathol. Res. 2023, 5, 56. [Google Scholar] [CrossRef]
- Wang, B.; Zhang, Z.; Xu, F.; Yang, Z.; Li, Z.; Shen, D.; Wang, L.; Wu, H.; Li, T.; Yan, Q.; et al. Soil bacterium manipulates antifungal weapons by sensing intracellular type IVA secretion system effectors of a competitor. ISME J. 2023, 17, 2232–2246. [Google Scholar] [CrossRef]
- Gao, M.; Xiong, C.; Gao, C.; Tsui, C.K.M.; Wang, M.; Zhou, X.; Zhang, A.; Cai, L. Disease-induced changes in plant microbiome assembly and functional adaptation. Microbiome 2021, 9, 187. [Google Scholar] [CrossRef]
- Wang, D.; Wan, Y.; Liu, D.; Wang, N.; Wu, J.; Gu, Q.; Wu, H.; Gao, X.; Wang, Y. Immune-enriched phyllosphere microbiome in rice panicle exhibits protective effects against rice blast and rice false smut diseases. iMeta 2024, 3, e233. [Google Scholar] [CrossRef] [PubMed]
- Hamdache, A.; Azarken, R.; Lamarti, A.; Aleu, J.; Collado, I.G. Comparative genome analysis of Bacillus spp. and its relationship with bioactive nonribosomal peptide production. Phytochem. Rev. 2013, 12, 685–716. [Google Scholar] [CrossRef]
- Alcaraz, L.D.; Moreno-Hagelsieb, G.; Eguiarte, L.E.; Souza, V.; Herrera-Estrella, L.; Olmedo, G. Understanding the evolutionary relationships and major traits of Bacillus through comparative genomics. BMC Genom. 2010, 11, 332. [Google Scholar] [CrossRef]
- Zeng, Q.; Xie, J.; Li, Y.; Chen, X.; Gu, X.; Yang, P.; Hu, G.; Wang, Q. Organization, evolution and function of fengycin biosynthesis gene clusters in the Bacillus amyloliquefaciens group. Phytopathol. Res. 2021, 3, 26. [Google Scholar] [CrossRef]




| Bai2-32 | |
|---|---|
| Genome size (bp) | 4,055,438 |
| GC content (%) | 43.67 |
| Protein-coding genes | 3986 |
| Gene length (bp) | 3,535,611 |
| Gene average length (bp) | 887 |
| Gene length/genome | 87.18 |
| GC content in gene region (%) | 44.46 |
| tRNA number | 86 |
| rRNA number | 30 |
| Region | Type | Strat Region | End Region | Most Similar Known Cluster | Similarity |
|---|---|---|---|---|---|
| Region 1 | NRPS | 352,981 | 416,624 | surfactin | 78% |
| Region 2 | NRPS, T1PKS | 699,608 | 780,185 | zwittermicin A | 18% |
| Region 3 | terpene | 1,192,621 | 1,213,139 | - | - |
| Region 4 | lanthipeptide-class-ii | 1,871,408 | 1,894,485 | - | - |
| Region 5 | NRPS, betalactone | 1,940,095 | 2,017,749 | fengycin | 100% |
| Region 6 | terpene | 2,089,370 | 2,111,268 | - | - |
| Region 7 | T3PKS | 2,158,454 | 2,199,551 | - | - |
| Region 8 | NRPS | 3,068,301 | 3,115,440 | bacillibactin | 100% |
| Region 9 | CDPS | 3,398,920 | 3,419,666 | - | - |
| Region 10 | sactipeptide | 3,660,478 | 3,682,090 | subtilosin A | 100% |
| Region 11 | other | 3,685,069 | 3,726,487 | bacilysin | 100% |
Disclaimer/Publisher’s Note: The statements, opinions and data contained in all publications are solely those of the individual author(s) and contributor(s) and not of MDPI and/or the editor(s). MDPI and/or the editor(s) disclaim responsibility for any injury to people or property resulting from any ideas, methods, instructions or products referred to in the content. |
© 2025 by the authors. Licensee MDPI, Basel, Switzerland. This article is an open access article distributed under the terms and conditions of the Creative Commons Attribution (CC BY) license (https://creativecommons.org/licenses/by/4.0/).
Share and Cite
Sha, Y.; Zeng, Q.; Zhao, Y.; Yang, B. Exploring the Genome of Bacillus mojavensis Bai2-32 Against Root Rot Disease in Lycium barbarum L. Agronomy 2025, 15, 2832. https://doi.org/10.3390/agronomy15122832
Sha Y, Zeng Q, Zhao Y, Yang B. Exploring the Genome of Bacillus mojavensis Bai2-32 Against Root Rot Disease in Lycium barbarum L. Agronomy. 2025; 15(12):2832. https://doi.org/10.3390/agronomy15122832
Chicago/Turabian StyleSha, Yuexia, Qingchao Zeng, Yanan Zhao, and Bo Yang. 2025. "Exploring the Genome of Bacillus mojavensis Bai2-32 Against Root Rot Disease in Lycium barbarum L." Agronomy 15, no. 12: 2832. https://doi.org/10.3390/agronomy15122832
APA StyleSha, Y., Zeng, Q., Zhao, Y., & Yang, B. (2025). Exploring the Genome of Bacillus mojavensis Bai2-32 Against Root Rot Disease in Lycium barbarum L. Agronomy, 15(12), 2832. https://doi.org/10.3390/agronomy15122832
