The Aromatic Amino Acid Biosynthesis Gene VdARO2 and the Cross-Pathway Regulator VdCPC1 Coordinately Regulate Virulence in Verticillium dahliae
Abstract
1. Introduction
2. Materials and Methods
2.1. Test Strains and Culture Conditions
2.2. Sequence Analysis of VdARO2 and VdCPC1 Genes in V. dahliae
2.3. Knockout and Complementation of VdARO2 Gene in V. dahliae
2.4. Determination of Phenotypic Characteristics of Fungi
2.5. Determination of Pathogenicity
2.6. Host-Induced Silencing of VdCPC1 Gene
2.7. asiRNA Design and Treatment of VdCPC1 Gene
2.8. Plate Assay of 5-Methyl-Tryptophan
2.9. Gene Expression Analysis
2.10. Transcriptomic Analysis
2.11. Statistical Analysis
3. Results
3.1. Molecular Cloning and Phylogenetic Analysis Identified the Conservation of VdARO2 and VdCPC1 in V. dahliae
3.2. VdARO2 and VdCPC1 Genes Affects the Vegetative Growth and Conidiation of V. dahliae
3.3. Amino Acid Auxotrophy and Activation of the Cross-Pathway Control Underlie 5-MT Hypersensitivity
3.4. Disruption of VdARO2 and Silencing of VdCPC1 Significantly Attenuates Fungal Virulence in Cotton
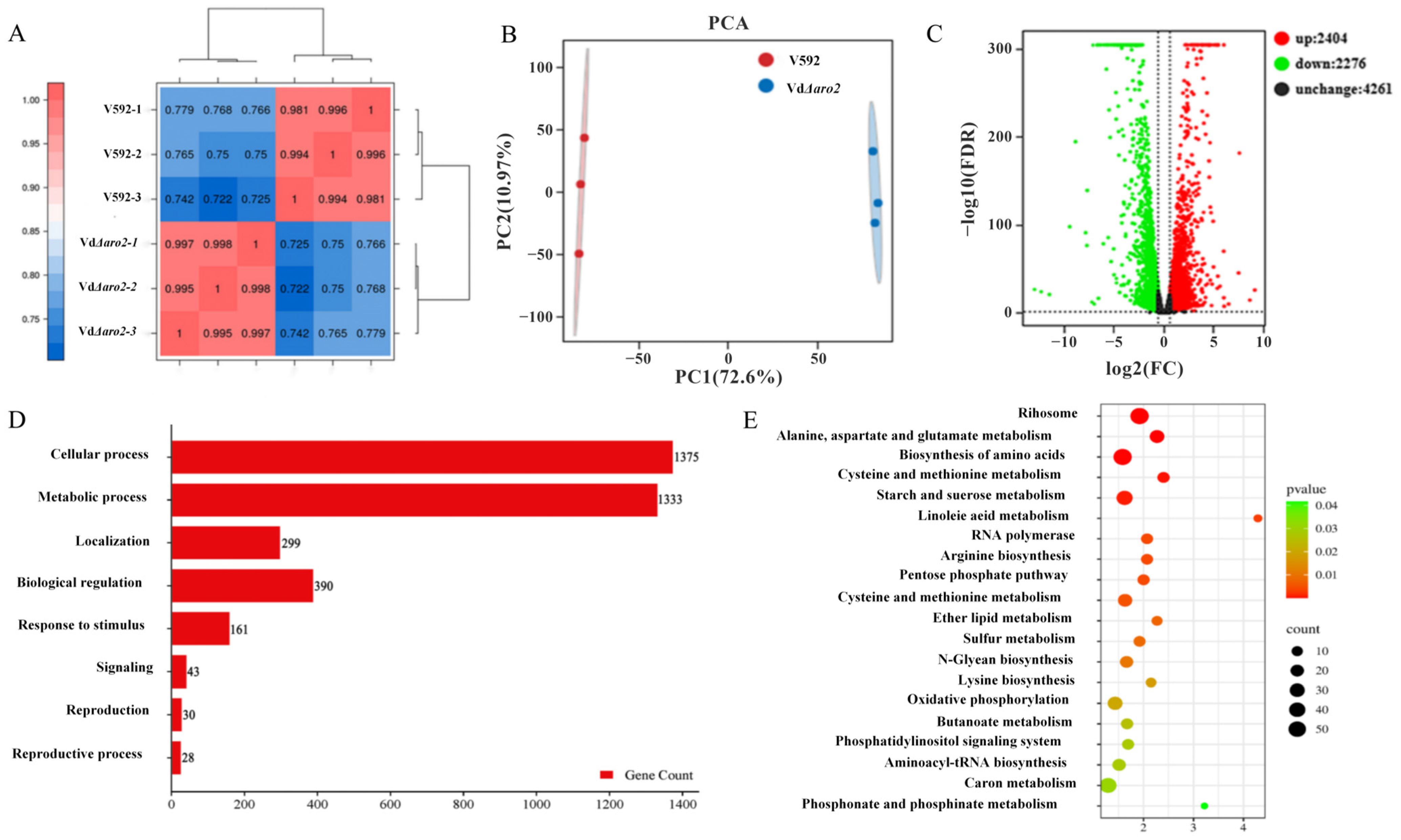
3.5. Transcriptomic Profiling Reveals Severe Disruption of Amino Acid and Central Carbon Metabolism in VdΔaro2
3.6. VdARO2 Knockout Triggers a Feedback Loop in the Shikimate Pathway and Activates the Cross-Pathway Control Regulator VdCPC1
3.7. The Deficiency of Microsclerotia in VdΔaro2 Is Linked to Downregulation of Key Morphogenetic and Melanin Biosynthesis Genes
3.8. VdARO2 Deficiency Impairs Carbon Source Utilization and Energy Metabolism
3.9. VdARO2 Is Involved in the Remodeling of Glycerophospholipid Metabolism and Affects the Adaptability of Membrane Stress
4. Discussion
5. Conclusions
Supplementary Materials
Author Contributions
Funding
Institutional Review Board Statement
Informed Consent Statement
Data Availability Statement
Acknowledgments
Conflicts of Interest
References
- Li, N.; Lin, H.X.; Wang, T.X.; Li, Y.; Liu, Y.; Chen, X.G.; Hu, X.T. Impact of climate change on cotton growth and yields in Xinjiang, China. Field Crops Res. 2020, 247, 107590. [Google Scholar] [CrossRef]
- Perveen, A.; Sheheryar, S.; Ahmad, F.; Mustafa, G.; Moura, A.A.; Campos, F.A.P.; Domont, G.B.; Nishan, U.; Ullah, R.; Ibrahim, M.A. Integrative physiological, biochemical, and proteomic analysis of the leaves of two cotton genotypes under heat stress. PLoS ONE 2025, 20, e0316630. [Google Scholar] [CrossRef] [PubMed]
- Soomro, A.W.; Keerio, A.; Khuhro, S.N. An Overview of Factors Affecting on Cotton Production. Int. J. Cotton Res. Technol. 2020, 2, 9–15. [Google Scholar] [CrossRef]
- Höfer, A.M.; Harting, R.; Aßmann, N.F.; Gerke, J.; Schmitt, K.; Starke, J.; Bayram, Ö.; Tran, V.T.; Valerius, O.; Braus-Stromeyer, S.A.; et al. The velvet protein Vel1 controls initial plant root colonization and conidia formation for xylem distribution in Verticillium wilt. PLoS Genet. 2021, 17, e1009434. [Google Scholar] [CrossRef]
- Tian, J.; Kong, Z. Live-cell imaging elaborating epidermal invasion and vascular proliferation/colonization strategy of Verticillium dahliae in host plants. Mol. Plant Pathol. 2022, 23, 895–900. [Google Scholar] [CrossRef]
- Keykhasaber, M.; Thomma, B.P.H.J.; Hiemstra, J.A. Verticillium wilt caused by Verticillium dahliae in woody plants with emphasis on olive and shade trees. Eur. J. Plant. Pathol. 2018, 150, 21–37. [Google Scholar] [CrossRef]
- Huang, C.; Li, L.; Wang, L.; Bao, J.; Zhang, X.; Yan, J.; Wu, J.; Cao, N.; Wang, J.; Zhao, L.; et al. The Amino Acid Permease MoGap1 Regulates TOR Activity and Autophagy in Magnaporthe oryzae. Int. J. Mol. Sci. 2022, 23, 13663. [Google Scholar] [CrossRef]
- Garbe, E.; Vylkova, S. Role of Amino Acid Metabolism in the Virulence of Human Pathogenic Fungi. Curr. Clin. Microbiol. Rep. 2019, 6, 108–119. [Google Scholar] [CrossRef]
- Liu, L.G.; Ding, Z.J.; Li, M.H.; Wu, C.H.; Xie, X.J.; Peng, J.; Zhang, X. Amino sugar metabolism pathway involved in chlamydospore formation of Fusarium oxysporum f. sp. cubense. Mycosystema 2019, 38, 485–493. [Google Scholar]
- Duncan, D.R.; Himelick, E.B. The effects of amino acids on the growth and sporulation of Verticillium dahliae. Can. J. Bot. 1987, 65, 1299–1302. [Google Scholar] [CrossRef]
- Czembor, E.; Tratwal, A.; Pukacki, J.; Krystek, M.; Czembor, J.H. Managing fungal pathogens of field crops in sustainable agriculture and AgroVariety internet application as a case study. J. Plant Prot. Res. 2025, 65, 1–26. [Google Scholar] [CrossRef]
- Duvenage, L.; Walker, L.A.; Bojarczuk, A.; Johnston, S.A.; MacCallum, D.M.; Munro, C.A.; Gourlay, C.W. Inhibition of Classical and Alternative Modes of Respiration in Candida albicans Leads to Cell Wall Remodeling and Increased Macrophage Recognition. mBio 2019, 10, e02535-18. [Google Scholar] [CrossRef]
- Vylkova, S.; Lorenz, M.C. Modulation of Phagosomal pH by Candida albicans Promotes Hyphal Morphogenesis and Requires Stp2p, a Regulator of Amino Acid Transport. PLoS Pathog. 2014, 10, e1003995. [Google Scholar] [CrossRef]
- Takahara, H.; Huser, A.; Oconnell, R. Two arginine biosynthesis genes are essential for pathogenicity of Colletotrichum higginsianum on Arabidopsis. Mycology 2012, 3, 54–64. [Google Scholar] [CrossRef]
- Liu, G.; Ji, Y.; Bhuiyan, N.H.; Pilot, G.; Selvaraj, G.; Zou, J.; Wei, Y. Amino Acid Homeostasis Modulates Salicylic Acid–Associated Redox Status and Defense Responses in Arabidopsis. Plant Cell 2010, 22, 3845–3863. [Google Scholar] [CrossRef]
- Sasse, A.; Hamer, S.N.; Amich, J.; Binder, J.; Krappmann, S. Mutant characterization and in vivo conditional repression identify aromatic amino acid biosynthesis to be essential for Aspergillus fumigatus virulence. Virulence 2016, 7, 56–62. [Google Scholar] [CrossRef]
- Díaz-Quiroz, D.C.; Cardona-Félix, C.S.; Viveros-Ceballos, J.L.; Reyes-González, M.A.; Bolívar, F.; Ordoñez, M.; Escalante, A. Synthesis, biological activity and molecular modelling studies of shikimic acid derivatives as inhibitors of the shikimate dehydrogenase enzyme of Escherichia coli. J. Enzyme Inhib. Med. Chem. 2018, 33, 397–404. [Google Scholar] [CrossRef] [PubMed]
- Tzin, V.; Galili, G. The Biosynthetic Pathways for Shikimate and Aromatic Amino Acids in Arabidopsis thaliana. In The Arabidopsis Book; American Society of Plant Biologists: Rockville, MD, USA, 2010; Volume 8, p. e0132. [Google Scholar]
- Almeida, A.M.; Marchiosi, R.; Abraho, J.; Constantin, R.P.; Santos, W.D.D.; Ferrarese-Filho, O. Revisiting the shikimate pathway and highlighting their enzyme inhibitors. Phytochem. Rev. 2023, 23, 421–457. [Google Scholar] [CrossRef]
- Kuplinska, A.; Rzad, K. Molecular targets for antifungals in amino acid and protein biosynthetic pathways. Amino Acids 2021, 53, 961–991. [Google Scholar] [CrossRef]
- Jones, D.G.; Reusser, U.; Braus, G.H. Molecular cloning, characterization and analysis of the regulation of the ARO2 gene, encoding chorismate synthase, of Saccharomyces cerevisiae. Mol. Microbiol. 1991, 5, 2143–2152. [Google Scholar] [CrossRef]
- Singh, S.; Braus-Stromeyer, S.A.; Timpner, C.; Tran, V.T.; Lohaus, G.; Reusche, M.; Knüfer, J.; Teichmann, T.; von Tiedemann, A.; Braus, G.H. Silencing of Vlaro2 for chorismate synthase revealed that the phytopathogen Verticillium longisporum induces the cross-pathway control in the xylem. Appl. Microbiol. Biotechnol. 2010, 85, 1961–1976. [Google Scholar] [CrossRef]
- Silao, F.G.S.; Ljungdahl, P.O. Amino Acid Sensing and Assimilation by the Fungal Pathogen Candida albicans in the Human Host. Pathogens 2022, 11, 5. [Google Scholar] [CrossRef]
- Ivanov, I.P.; Wei, J.J.; Caster, S.Z.; Smith, K.M.; Michel, A.M.; Zhang, Y.; Firth, A.E.; Freitag, M.; Dunlap, J.C.; Bell-Pedersen, D.; et al. Translation Initiation from Conserved Non-AUG Codons Provides Additional Layers of Regulation and Coding Capacity. mBio 2017, 8, e00844-17. [Google Scholar] [CrossRef]
- Elliott, C.E.; Fox, E.M.; Jarvis, R.S.; Howlett, B.J. The cross-pathway control system regulates production of the secondary metabolite toxin, sirodesmin PL, in the ascomycete, Leptosphaeria maculans. BMC Microbiol. 2011, 11, 169. [Google Scholar] [CrossRef]
- Zhong, Z.; Li, Y.; Sun, Q.; Chen, D. Tiny but mighty: Diverse functions of uORFs that regulate gene expression. Comput. Struct. Biotechnol. J. 2024, 23, 3771–3779. [Google Scholar] [CrossRef] [PubMed]
- Ghosh, A. Cellular Signaling Mechanisms in Neurospora crassa; University of California: Riverside, CA, USA, 2016. [Google Scholar]
- Wanke, C.; Eckert, S.; Albrecht, G.; van Hartingsveldt, W.; Punt, P.J.; van den Hondel, C.A.; Braus, G.H. The Aspergillus niger GCN4 homologue, cpcA, is transcriptionally regulated and encodes an unusual leucine zipper. Mol. Microbiol. 1997, 23, 23–33. [Google Scholar] [CrossRef] [PubMed]
- Meimoun, A.; Holtzman, T.; Weissman, Z.; McBride, H.J.; Stillman, D.J.; Fink, G.R.; Kornitzer, D. Degradation of the transcription factor Gcn4 requires the kinase Pho85 and the SCFCDC4 ubiquitin-ligase complex. Mol. Biol. Cell 2000, 11, 915–927. [Google Scholar] [CrossRef] [PubMed][Green Version]
- Abastado, J.P.; Miller, P.F.; Jackson, B.M.; Hinnebusch, A.G. Suppression of ribosomal reinitiation at upstream open reading frames in amino acid-starved cells forms the basis for GCN4 translational control. Mol. Cell. Biol. 1991, 11, 486–496. [Google Scholar] [PubMed]
- Hinnebusch, A.G. Translational regulation of GCN4 and the general amino acid control of yeast. Annu. Rev. Microbiol. 2005, 59, 407–450. [Google Scholar] [CrossRef]
- Akhter, A.; Rosonina, E. Chromatin Association of Gcn4 Is Limited by Post-translational Modifications Triggered by its DNA-Binding in Saccharomyces cerevisiae. Genetics 2016, 204, 1433–1445. [Google Scholar] [CrossRef]
- Lian, L.D.; Qiao, J.J.; Guo, X.Y.; Xing, Z.Z.; Ren, A.; Zhao, M.W.; Zhu, J. The transcription factor GCN4 contributes to maintaining intracellular amino acid contents under nitrogen-limiting conditions in the mushroom Ganoderma lucidum. Microb. Cell Factories 2023, 22, 205. [Google Scholar] [CrossRef]
- Lian, L.D.; Wang, L.S.; Song, S.Q.; Zhu, J.; Liu, R.; Shi, L.; Ren, A.; Zhao, M.W. GCN4 Regulates Secondary Metabolism through Activation of Antioxidant Gene Expression under Nitrogen Limitation Conditions in Ganoderma lucidum. Appl. Environ. Microbiol. 2021, 87, e00156-21. [Google Scholar] [CrossRef]
- John, E.; Singh, K.B.; Oliver, R.P.; Tan, K.C. Transcription factor control of virulence in phytopathogenic fungi. Mol. Plant Pathol. 2021, 22, 858–881. [Google Scholar] [CrossRef] [PubMed]
- Shao, S.N.; Li, B.A.; Sun, Q.; Guo, P.R.; Du, Y.J.; Huang, J.F. Acetolactate synthases regulatory subunit and catalytic subunit genes VdILVs are involved in BCAA biosynthesis, microscletotial and conidial formation and virulence in Verticillium dahliae. Fungal Genet. Biol. 2022, 159, 103667. [Google Scholar] [CrossRef] [PubMed]
- Timpner, C.; Braus-Stromeyer, S.A.; Tran, V.T.; Braus, G.H. The Cpc1 regulator of the cross-pathway control of amino acid biosynthesis is required for pathogenicity of the vascular pathogen Verticillium longisporum. Mol. Plant-Microbe Interact. 2013, 26, 1312–1324. [Google Scholar] [CrossRef] [PubMed][Green Version]
- Li, H.; Dai, J.; Qin, J.; Shang, W.; Chen, J.; Zhang, L.; Dai, X.; Klosterman, S.; Xu, X.; Subbarao, K. Genome Sequences of Verticillium dahliae Defoliating Strain XJ592 and Nondefoliating Strain XJ511. Mol. Plant-Microbe Interact. 2020, 33, 565–568. [Google Scholar] [CrossRef]
- Gao, F.; Zhang, B.S.; Zhao, J.H.; Huang, J.F.; Jia, P.S.; Wang, S.; Zhang, J.; Zhou, J.M.; Guo, H.S. Deacetylation of chitin oligomers increases virulence in soil-borne fungal pathogens. Nat. Plants 2019, 5, 1167–1176. [Google Scholar] [CrossRef]
- Chen, L.; Chen, B.; Zhu, Q.; Zhang, X.; Sun, T.; Liu, F.; Yang, Y.; Sun, J.; Li, Y. Identification of sugar transporter genes and their roles in the pathogenicity of Verticillium dahliae on cotton. Front. Plant Sci. 2023, 14, 1123523. [Google Scholar] [CrossRef]
- Xu, D.; Zhao, X.; Xu, C.; Zhang, C.; Huang, J. VdSOX1 Negatively Regulates Verticillium dahliae Virulence via Enhancing Effector Expression and Suppressing Host Immune Responses. J. Fungi 2025, 11, 576. [Google Scholar] [CrossRef]
- Wang, S.; Xing, H.; Hua, C.; Guo, H.S.; Zhang, J. An Improved Single-Step Cloning Strategy Simplifies the Agrobacterium tumefaciens-Mediated Transformation (ATMT)-Based Gene-Disruption Method for Verticillium dahliae. Phytopathology 2016, 106, 645–652. [Google Scholar] [CrossRef]
- Gao, F.; Zhou, B.J.; Li, G.Y.; Jia, P.S.; Li, H.; Zhao, Y.L.; Zhao, P.; Xia, G.X.; Guo, H.S. A Glutamic Acid-Rich Protein Identified in Verticillium dahliae from an Insertional Mutagenesis Affects Microsclerotial Formation and Pathogenicity. PLoS ONE 2010, 5, e15319. [Google Scholar] [CrossRef] [PubMed]
- Zhang, T.; Zhang, B.S.; Hua, C.L.; Meng, P.; Wang, S.; Chen, Z.R.; Du, Y.J.; Gao, F.; Huang, J.F. VdPKS1 is required for melanin formation and virulence in a cotton wilt pathogen Verticillium dahliae. Sci. China Life Sci. 2017, 60, 868–879. [Google Scholar] [CrossRef]
- Zhu, H.; Li, Y.; Ji, X.-B.; Zhang, D.-D.; Chen, J.-Y.; Dai, X.-F.; Wang, Z.-S.; Wang, D. The disease quantification analysis of cotton Verticillium wilt using the two methods of disease index and fungal biomass present high consistency. Plant Prot. Sci. 2024, 60, 161–171. [Google Scholar] [CrossRef]
- Wang, Z.; Xu, X.; Ni, L.; Guo, J.; Gu, C. Efficient virus-induced gene silencing in Hibiscus hamabo Sieb. et Zucc. using tobacco rattle virus. PeerJ 2019, 7, e7505. [Google Scholar] [CrossRef] [PubMed]
- Zhu, J.; Chen, J.; Gao, F.; Xu, C.; Wu, H. Rapid mapping and cloning of the virescent-1 gene in cotton by bulked segregant analysis—Next generation sequencing and virus-induced gene silencing strategies. J. Exp. Bot. 2017, 68, 4125–4135. [Google Scholar] [CrossRef]
- Gao, X.; Britt, R.C., Jr.; Shan, L.; He, P. Agrobacterium-mediated virus-induced gene silencing assay in cotton. J. Vis. Exp. 2011, 54, 2938. [Google Scholar] [CrossRef]
- Rahman, J.; Baldwin, I.T.; Gase, K. California TRV-based VIGS vectors mediate gene silencing at elevated temperatures but with greater growth stunting. BMC Plant Biol. 2021, 21, 553. [Google Scholar] [CrossRef]
- Li, Y.; Li, Y.; Yang, Q.; Song, S.; Zhang, Y.; Zhang, X.; Sun, J.; Liu, F.; Li, Y. Dual Transcriptome Analysis Reveals the Changes in Gene Expression in Both Cotton and Verticillium dahliae During the Infection Process. J. Fungi 2024, 10, 773. [Google Scholar] [CrossRef]
- Zhang, A.; Liu, Q.; Du, X.; Xing, B.; Zhang, S.; Li, Y.; Hao, L.; Wei, Y.; Liu, Y.; Li, P.; et al. Tissue-Specific RNA-Seq Analysis of Cotton Roots’ Response to Compound Saline-Alkali Stress and the Functional Validation of the Key Gene GhERF2. Plants 2025, 14, 756. [Google Scholar] [CrossRef]
- Guzmán-Chávez, F.; Zwahlen, R.D.; Bovenberg, R.A.L.; Driessen, A.J.M. Engineering of the Filamentous Fungus Penicillium chrysogenum as Cell Factory for Natural Products. Front. Microbiol. 2018, 9, 2768. [Google Scholar] [CrossRef]
- Zuriegat, Q.; Zheng, Y.R.; Liu, H.; Wang, Z.H.; Yun, Y.Z. Current progress on pathogenicity-related transcription factors in Fusarium oxysporum. Mol. Plant Pathol. 2021, 22, 882–895. [Google Scholar] [CrossRef]
- Hussain, S.; Tai, B.W.; Hussain, A.; Jahan, I.; Yang, B.L.; Xing, F.G. Genome-Wide Identification and Expression Analysis of the Basic Leucine Zipper (bZIP) Transcription Factor Gene Family in Fusarium graminearum. Genes 2022, 13, 607. [Google Scholar] [CrossRef]
- Jeffress, S.; Arun-Chinnappa, K.; Stodart, B.; Vaghefi, N.; Tan, Y.P.; Ash, G. Genome mining of the citrus pathogen Elsinoe fawcettii; prediction and prioritisation of candidate effectors, cell wall degrading enzymes and secondary metabolite gene clusters. PLoS ONE 2020, 15, 0227396. [Google Scholar] [CrossRef]
- Toruño, T.Y.; Stergiopoulos, I.; Coaker, G. Plant-Pathogen Effectors: Cellular Probes Interfering with Plant Defenses in Spatial and Temporal Manners. Annu. Rev. Phytopathol. 2016, 54, 419–441. [Google Scholar] [CrossRef] [PubMed]
- Zhou, T.T.; Zhao, Y.L.; Guo, H.S. Secretory proteins are delivered to the septin-organized penetration interface during root infection by Verticillium dahliae. PLoS Pathog. 2017, 13, e1006275. [Google Scholar] [CrossRef]
- Gohil, N.; Bhattacharjee, G.; Singh, V. An introduction to microbial cell factories for production of biomolecules. In Microbial Cell Factories Engineering for Production of Biomolecules; Academic Press: Cambridge, MA, USA, 2021; pp. 1–19. [Google Scholar]
- Divekar, P.A.; Narayana, S.; Divekar, B.A.; Kumar, R.; Gadratagi, B.G.; Ray, A.; Singh, A.K.; Rani, V.; Singh, V.; Singh, A.K.; et al. Plant Secondary Metabolites as Defense Tools against Herbivores for Sustainable Crop Protection. Int. J. Mol. Sci. 2022, 23, 2690. [Google Scholar] [CrossRef] [PubMed]
- Gao, F.Y.; Yang, D.J.; Chen, J.W.; Zhou, X.S.; Zhang, C.L.; Ma, J.K.; Tang, W.; Liang, Z.; Wu, Y.W.; Liu, H.X.; et al. Antifungal efficacy and mechanisms of Bacillus licheniformis BL06 against Ceratocystis fimbriata. Front. Plant Sci. 2025, 16, 1535296. [Google Scholar] [CrossRef]
- Sasikumar, S.; Taylor Parkins, S.; Sudarsan, S.; Sinha, H. Interaction of genetic variants activates latent metabolic pathways in yeast. Nat. Commun. 2025, 16, 8014. [Google Scholar] [CrossRef] [PubMed]
- Arjes, H.A.; Gui, H.W.; Porter, R.; Atolia, E.; Peters, J.M.; Gross, C.; Kearns, D.B.; Huang, K.C. Fatty Acid Synthesis Knockdown Promotes Biofilm Wrinkling and Inhibits Sporulation in Bacillus subtilis. Mbio 2022, 13, e01388-22. [Google Scholar] [CrossRef]
- Iwanska, O.; Latoch, P.; Kopik, N.; Kovalenko, M.; Lichocka, M.; Serwa, R.; Starosta, A.L. Translation in Bacillus subtilis is spatially and temporally coordinated during sporulation. Nat. Commun. 2024, 15, 7188. [Google Scholar] [CrossRef]
- Catcheside, D.E.A. The nomenclature of mts and cpc mutants of Neurospora. Fungal Genet. Rep. 1991, 38, 71. [Google Scholar] [CrossRef][Green Version]
- Krappmann, S.; Bignell, E.M.; Reichard, U.; Rogers, T.; Haynes, K.; Braus, G.H. The Aspergillus fumigatus transcriptional activator CpcA contributes significantly to the virulence of this fungal pathogen. Mol. Microbiol. 2004, 52, 785–799. [Google Scholar] [CrossRef]
- Amahisa, M.; Tsukagoshi, M.; Kadooka, C.; Masuo, S.; Takeshita, N.; Doi, Y.; Takagi, H.; Takaya, N. The Metabolic Regulation of Amino Acid Synthesis Counteracts Reactive Nitrogen Stress via Aspergillus nidulans Cross-Pathway Control. J. Fungi 2024, 10, 58. [Google Scholar] [CrossRef]
- Long, N.B.; Orasch, T.; Zhang, S.Z.; Gao, L.; Xu, X.L.; Hortschansky, P.; Ye, J.; Zhang, F.L.; Xu, K.; Gsaller, F.; et al. The Zn2Cys6-type transcription factor LeuB cross-links regulation of leucine biosynthesis and iron acquisition in Aspergillus fumigatus. PLoS Genet. 2018, 14, e1007762. [Google Scholar] [CrossRef]
- Chakrabarti, P.; Kim, J.Y.; Singh, M.; Shin, Y.K.; Kim, J.; Kumbrink, J.; Wu, Y.Y.; Lee, M.J.; Kirsch, K.H.; Fried, S.K.; et al. Insulin Inhibits Lipolysis in Adipocytes via the Evolutionarily Conserved mTORC1-Egr1-ATGL-Mediated Pathway. Mol. Cell. Biol. 2013, 33, 3659–3666. [Google Scholar] [CrossRef] [PubMed]
- Baker, Z.N.; Zhu, Y.Y.; Guerra, R.M.; Smith, A.J.; Arra, A.; Serrano, L.R.; Overmyer, K.A.; Mukherji, S.; Craig, E.A.; Coon, J.J.; et al. Triacylglycerol mobilization underpins mitochondrial stress recovery. Nat. Cell Biol. 2025, 27, 298–308. [Google Scholar] [CrossRef] [PubMed]
- Young, S.G.; Zechner, R. Biochemistry and pathophysiology of intravascular and intracellular lipolysis. Genes Dev. 2013, 27, 459–484. [Google Scholar] [CrossRef]
- Prochaska, H.; Thieme, S.; Daum, S.; Grau, J.; Schmidtke, C.; Hallensleben, M.; John, P.; Bacia, K.; Bonas, U. A conserved motif promotes HpaB-regulated export of type III effectors from Xanthomonas. Mol. Plant Pathol. 2018, 19, 2473–2487. [Google Scholar] [CrossRef] [PubMed]







Disclaimer/Publisher’s Note: The statements, opinions and data contained in all publications are solely those of the individual author(s) and contributor(s) and not of MDPI and/or the editor(s). MDPI and/or the editor(s) disclaim responsibility for any injury to people or property resulting from any ideas, methods, instructions or products referred to in the content. |
© 2025 by the authors. Licensee MDPI, Basel, Switzerland. This article is an open access article distributed under the terms and conditions of the Creative Commons Attribution (CC BY) license (https://creativecommons.org/licenses/by/4.0/).
Share and Cite
Zhang, C.; Xu, C.; Wang, Y.; Huang, J.; Zhao, X. The Aromatic Amino Acid Biosynthesis Gene VdARO2 and the Cross-Pathway Regulator VdCPC1 Coordinately Regulate Virulence in Verticillium dahliae. Microorganisms 2025, 13, 2852. https://doi.org/10.3390/microorganisms13122852
Zhang C, Xu C, Wang Y, Huang J, Zhao X. The Aromatic Amino Acid Biosynthesis Gene VdARO2 and the Cross-Pathway Regulator VdCPC1 Coordinately Regulate Virulence in Verticillium dahliae. Microorganisms. 2025; 13(12):2852. https://doi.org/10.3390/microorganisms13122852
Chicago/Turabian StyleZhang, Chongbo, Can Xu, Yuan Wang, Jiafeng Huang, and Xiaoqiang Zhao. 2025. "The Aromatic Amino Acid Biosynthesis Gene VdARO2 and the Cross-Pathway Regulator VdCPC1 Coordinately Regulate Virulence in Verticillium dahliae" Microorganisms 13, no. 12: 2852. https://doi.org/10.3390/microorganisms13122852
APA StyleZhang, C., Xu, C., Wang, Y., Huang, J., & Zhao, X. (2025). The Aromatic Amino Acid Biosynthesis Gene VdARO2 and the Cross-Pathway Regulator VdCPC1 Coordinately Regulate Virulence in Verticillium dahliae. Microorganisms, 13(12), 2852. https://doi.org/10.3390/microorganisms13122852

