Sign in to use this feature.

Years

Between: -

Subjects

remove_circle_outline
remove_circle_outline
remove_circle_outline
remove_circle_outline
remove_circle_outline
remove_circle_outline
remove_circle_outline
remove_circle_outline
remove_circle_outline

Journals

remove_circle_outline
remove_circle_outline
remove_circle_outline
remove_circle_outline
remove_circle_outline
remove_circle_outline
remove_circle_outline
remove_circle_outline
remove_circle_outline
remove_circle_outline
remove_circle_outline
remove_circle_outline
remove_circle_outline
remove_circle_outline
remove_circle_outline
remove_circle_outline

Article Types

Countries / Regions

remove_circle_outline
remove_circle_outline
remove_circle_outline
remove_circle_outline
remove_circle_outline
remove_circle_outline
remove_circle_outline
remove_circle_outline
remove_circle_outline

Search Results (2,248)

Search Parameters:
Keywords = social innovation and sustainable development

Order results
Result details
Results per page
Select all
Export citation of selected articles as:
39 pages, 4766 KB  
Article
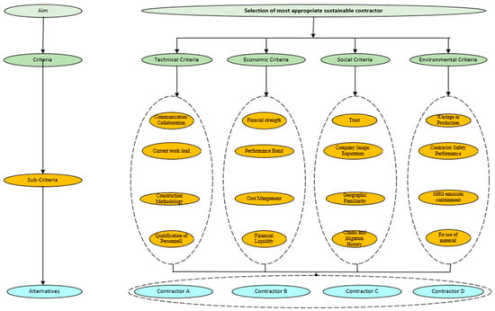
Decision Support System for Contractor Selection in Integrated Project Delivery (IPD): A Low Carbon, Sustainability-Oriented Model for Urban Infrastructure Projects
by Olabode Gafar Babalola and Ahmed Hammad
Sustainability 2026, 18(1), 438; https://doi.org/10.3390/su18010438 (registering DOI) - 1 Jan 2026
Abstract
As cities pursue smarter, more resilient infrastructure, conventional contractor selection focuses narrowly on cost, which often neglects holistic sustainability. This study addresses a critical gap by introducing a novel, sustainability-oriented contractor evaluation model within Integrated Project Delivery (IPD). While IPD enables early collaboration, [...] Read more.
As cities pursue smarter, more resilient infrastructure, conventional contractor selection focuses narrowly on cost, which often neglects holistic sustainability. This study addresses a critical gap by introducing a novel, sustainability-oriented contractor evaluation model within Integrated Project Delivery (IPD). While IPD enables early collaboration, its integration with structured sustainability metrics remains underutilized. We develop a Multi-Criteria Decision-Making (MCDM) framework that operationalizes the three pillars of sustainability, economic, social, and environmental sustainability, with the inclusion of the technical pillar through an expanded environmental, social, and economic model incorporating sub-criteria such as constructability, workforce competence, collaborative readiness, etc. The innovative inclusion of technical sustainability deepens contractor assessment and enhances alignment with smart urban priorities. The model is embedded in a custom Decision Support System (DSS), combining Fuzzy AHP for weighting and Fuzzy VIKOR for ranking. A real-world IPD scenario, which is a proposed multi-purpose banquet facility, illustrates the tool’s functionality. Nine experts evaluated four contractors across 16 sub-criteria, with the results reflecting structured, priority-weighted decision logic. The DSS offers a transparent, replicable framework for aligning procurement with smart city goals. Its novelty lies in advancing sustainability through sustainability-oriented contractor selection, supporting policymakers, project teams, and cities in meeting integrated infrastructure objectives. Full article
Show Figures

Figure 1

31 pages, 2856 KB  
Review
Mapping the Relationship Between Financial Inclusion and Undergraduate Students: A Scoping Review
by Alicia Flores-Vasconcelos, Igor Antonio Rivera-Gonzalez, Denise Díaz de León, María del Rosario Pérez-Salazar, Alejandro Zacarías and José Michael Cruz
J. Risk Financial Manag. 2026, 19(1), 23; https://doi.org/10.3390/jrfm19010023 (registering DOI) - 1 Jan 2026
Abstract
Financial inclusion should be shared with university students so that they link access to and use of financial products and services to low costs, without discrimination or inequality, to achieve the Sustainable Development Goals. This study aims to map the literature on the [...] Read more.
Financial inclusion should be shared with university students so that they link access to and use of financial products and services to low costs, without discrimination or inequality, to achieve the Sustainable Development Goals. This study aims to map the literature on the relationship between financial inclusion and undergraduate students within a contextual approach. The mapping was conducted through a scoping review, utilizing keyword pairwise searches, which we referred to as contextual constellations, as an emergent method. The search was conducted on the Web of Science and Scopus databases. The range of publications found ranges from 1973 to July 2024. The contextual analysis considered the following keywords: financial inclusion, undergraduate students, financial literacy, financial well-being, experiment, behavior, sustainable development goals, social and solidarity economy, decision, and innovation. The relationships were analyzed using VOSviewer software, version 1.6.20. The findings found the main articles that have contributed to knowledge about the relationship between financial inclusion and undergraduate students from the proposed context. Therefore, the research gaps in the relationship between financial inclusion and undergraduate students were identified. This research also offers the potential to conduct a mapping from a contextual perspective, identifying strong and weak relationships between research topics and keywords of interest. Full article
Show Figures

Figure 1

32 pages, 1568 KB  
Article
Sustainable Development Agenda Pilot Zones Policy, Entrepreneurial Green Attention and Corporate Green Development
by Jiahui Wang, Weifeng Zhao, Siyuan Deng and Aobo Pi
Sustainability 2026, 18(1), 418; https://doi.org/10.3390/su18010418 (registering DOI) - 1 Jan 2026
Abstract
Sustainable development represents a fundamental pathway for advancing high-quality economic and social transformation. Taking China’s Sustainable Development Agenda Pilot Zones Policy as a quasi-natural experiment and drawing on data from A-share listed firms from 2013 to 2022, this study constructs a difference-in-differences model [...] Read more.
Sustainable development represents a fundamental pathway for advancing high-quality economic and social transformation. Taking China’s Sustainable Development Agenda Pilot Zones Policy as a quasi-natural experiment and drawing on data from A-share listed firms from 2013 to 2022, this study constructs a difference-in-differences model to systematically assess the policy’s impact on corporate green development and the underlying mechanisms. The empirical results indicate that the policy significantly improves corporate green development and that entrepreneurial green attention exerts a significant positive moderating effect. The mechanism analysis shows that improvements in the digital–real integration, the strengthening of regional green innovation capability, and increases in media attention constitute the primary channels through which the policy takes effect. The heterogeneity analysis further reveals that the policy impact is more pronounced among non-state-owned enterprises, firms in non-heavily polluting industries, regions oriented toward modern urban development, and cities with higher levels of governmental environmental concern. Additional analyses suggest that, while fostering green development, the policy is also associated with a greater tendency toward inflation in green invention patents and a decline in the quality of environmental information disclosure. These findings deepen the understanding of the micro-level effects of differentiated environmental regulation and provide empirical evidence for improving the green governance system and promoting high-quality development in China. Full article
Show Figures

Figure 1

19 pages, 1175 KB  
Article
Research on the Performance Evaluation System for Ecological Product Value Realization Projects: A Case Study of the Comprehensive Water Environment Management Project for a Drinking Water Source
by Yuan-Hua Chen, Chang Chai, Qing-Lian Wu and Nan-Nan Wang
Water 2026, 18(1), 102; https://doi.org/10.3390/w18010102 (registering DOI) - 1 Jan 2026
Abstract
Establishing a mechanism for ecological product value realizing (EPVR) is a critical component of China’s ecological civilization strategy, aimed at translating the concept that “lucid waters and lush mountains are invaluable assets” into actionable economic policies. Although central government investments in the form [...] Read more.
Establishing a mechanism for ecological product value realizing (EPVR) is a critical component of China’s ecological civilization strategy, aimed at translating the concept that “lucid waters and lush mountains are invaluable assets” into actionable economic policies. Although central government investments in the form of project for EPVR have increased significantly, surpassing CNY 700 billion by 2024, studies rarely focus on these projects and how to evaluate them. Evaluating the performance of EPVR projects is essential for optimizing resource allocation, enhancing project accountability, and ensuring the sustainable realization of ecological, economic, and social values. This study innovatively defines the conceptual connotation of EPVR projects and constructs a comprehensive performance evaluation system based on a “benefit-cost” analysis, comprising a multi-dimensional indicator system, quantifiable calculation methods, and explicit evaluation criteria. As water source protection projects are typical EPVR projects, the comprehensive water environment management project of Hongfeng Lake is selected for an in-depth empirical study. The results reveal that (1) the total annual benefits amount to CNY 923.66 million, dominated by ecological benefits (84.04%); (2) with an investment of CNY 1194.66 million, the project yields a net loss and a moderate performance index (PCPI = 0.77); (3) the project performance is primarily affected by weak economic value conversion stemming from restrictive zoning policies and underdeveloped market mechanisms for ecological services; and (4) integrated development pathways—such as ecotourism, eco-aquaculture, and ecological branding—are proposed to enhance the long-term sustainability of the project. The Hongfeng Lake case establishes a replicable framework for global assessment of analogous projects and delivers actionable insights for enhancing benefit–cost ratios in public ecological initiatives, with costs confined to data collection, modeling, and validation. Therefore, this study contributes a quantifiable and reproducible tool for the full lifecycle management of EPVR projects, thereby facilitating more informed government decision-making. Key findings reveal the following: (1) A comprehensive “Benefit-Cost” performance evaluation framework, pioneered in this study and tailored specifically for individual EPVR projects, surpasses regional-scale accounting methodologies like Gross Ecosystem Product (GEP). (2) A novel consolidated metric (PCPI) is introduced to integrate ecological, economic, and social dimensions with cost input, thus enabling direct cross-project comparison and classification. (3) The framework operationalizes evaluation by providing a detailed, adaptable indicator system with explicit monetization methods for 26 distinct benefits, thereby bridging the gap between theoretical value accounting and practical project assessment. (4) The empirical application to a drinking water source protection project addresses a critical yet understudied category of EPVR projects, offering insights into “protection-oriented” models. Full article
Show Figures

Figure 1

23 pages, 2707 KB  
Article
Spatiotemporal Evolution Analysis of the Coupling Coordination Degree Between China’s Health Industry and Digital Economy
by Shuxin Leng and Lingdi Zhao
Sustainability 2026, 18(1), 410; https://doi.org/10.3390/su18010410 (registering DOI) - 1 Jan 2026
Abstract
The deep integration of the health industry and the digital economy represents a crucial pathway toward a sustainable and resilient future, as it enhances the competitiveness and promotes the orderly expansion of the health sector. Utilizing provincial panel data of 30 provinces in [...] Read more.
The deep integration of the health industry and the digital economy represents a crucial pathway toward a sustainable and resilient future, as it enhances the competitiveness and promotes the orderly expansion of the health sector. Utilizing provincial panel data of 30 provinces in China from 2011 to 2022, this study employs the entropy method and a coupling coordination model to quantify the coupling coordination degree between these sectors. Kernel density estimation and center of gravity–standard deviational ellipse analysis reveal spatiotemporal evolutionary patterns. Key findings include: ① Significant regional disparities exist in the development levels of both the health industry and the digital economy, with notable intra-regional variations among provinces. ② The coupling and coordination level of the health industry and digital economy development across China and within each region have shown a continuous growth trend. The regional levels are in the order of East > West > Central > Northeast, while the regional growth rates are East > Central > West > Northeast. Moreover, a polarization trend has emerged in the central and western regions. ③ The center of gravity of the spatial coupling coordination degree across the entire territory of China shows a clustering trend of moving towards the southeast. The spatial distribution pattern of the coupling coordination degree is in an east-northwest to west-southeast direction. The eastern and northeastern regions, respectively, show a dispersed and clustered trend of moving towards the southwest, while the central and western regions all show a clustered trend of moving towards the southeast. Based on this, policy suggestions are put forward for the deep integration and coordinated development of the health industry and the digital economy, with the aim of leveraging digital innovation to build a health sector that is socially inclusive, economically viable, and environmentally sustainable in the long term. Full article
(This article belongs to the Section Health, Well-Being and Sustainability)
Show Figures

Figure 1

20 pages, 594 KB  
Article
Energy Factors in Shaping Sustainable Competitiveness Potential of Polish Regions
by Karolina Palimąka, Rafał Klóska and Piotr Szklarz
Energies 2026, 19(1), 242; https://doi.org/10.3390/en19010242 (registering DOI) - 1 Jan 2026
Abstract
The significance of access to energy sources for fostering innovation is increasing. Regions should, however, base their competitiveness not merely on innovation, but also on social cohesion and ecological ambitions. In this context, the objective of this article is to evaluate the sustainable [...] Read more.
The significance of access to energy sources for fostering innovation is increasing. Regions should, however, base their competitiveness not merely on innovation, but also on social cohesion and ecological ambitions. In this context, the objective of this article is to evaluate the sustainable competitiveness potential of Polish regions from the perspective of energy-related factors, as well as to identify the trends and the disparities observed over the past decade. The study employs a multidimensional comparative analysis (MCA), operationalized through the development of a Synthetic Measure of Potential (SMP) constructed from ten disaggregated indicators encompassing resource-related, economic, environmental, and social dimensions of energy. This approach is complemented by a cluster analysis using Ward’s method to identify patterns and groupings within the data. The empirical results demonstrate that sustainable competitiveness potential with regard to energy factors has generally increased, although it was not a linear process. The most favorable trend was observed for the generation of energy from renewable sources. An interesting side effect of transformation was observed in the energy balance. Further, despite the significant decrease in industrial electricity consumption per unit of gross value added, the energy poverty level increased. The study offers several practical implications for advancing the green transformation, emphasizing the uneven regional impacts of this process and underscoring the necessity of a coordinated policy framework to support the energy transition. Full article
Show Figures

Figure 1

26 pages, 520 KB  
Article
Scaling Up Small-Scale Bio-Based Solutions: Insights from the Regional Application of an Innovation Support Program
by Carmen Ronchel, Marina Barquero, Antonio Carlos Ruiz Soria, Marta Macias Aragonés, Frans Feil, Sterre van der Voort, Zoritza Kiresiewa, Holger Gerdes, Gerardo Anzaldua and Rafael Castillo
Sustainability 2026, 18(1), 401; https://doi.org/10.3390/su18010401 - 31 Dec 2025
Abstract
This article presents the results of the Innovation Support Program (ISP), designed to enhance the market readiness of 12 bio-based innovators from six European rural regions: Northern Sweden, Mazovia (Poland), Upper Austria, Pays de la Loire (France), Strumica (Macedonia), and Andalusia (Spain). Over [...] Read more.
This article presents the results of the Innovation Support Program (ISP), designed to enhance the market readiness of 12 bio-based innovators from six European rural regions: Northern Sweden, Mazovia (Poland), Upper Austria, Pays de la Loire (France), Strumica (Macedonia), and Andalusia (Spain). Over three years, the ISP applied a modular and flexible methodology, beginning with a cross-regional needs analysis to identify knowledge gaps, followed by a call for Expressions of Interest to select promising bio-based solutions, and concluding with tailored support delivered through regional Task Forces. These provided mentoring and capacity-building activities focusing on business modeling, market analysis, and funding opportunities. The program identified market access as a major barrier to scaling up and noted that many solutions followed Social and Solidarity Economy principles, prioritizing social and environmental impact over profit. Through targeted assistance and knowledge exchange, the ISP strengthened local innovation capacity and contributed measurable progress in companies’ Technology Readiness Levels (TRLs) and Key Performance Indicators (KPIs). Positioned within the framework of the EU Bioeconomy Strategy, the ISP demonstrates how combining regional insights with a structured support framework can effectively accelerate the scaling of bio-based solutions, highlighting the need for iterative, long-term support to sustain regional bioeconomy growth. Full article
(This article belongs to the Section Bioeconomy of Sustainability)
Show Figures

Figure 1

16 pages, 277 KB  
Article
When Sustainability Meets Innovation: A Cross-Country Study on Dairy Consumer Choices in Poland, Germany, and Czechia
by Ewa Halicka, Małgorzata Kosicka-Gębska, Jerzy Gębski and Krystyna Rejman
Foods 2026, 15(1), 111; https://doi.org/10.3390/foods15010111 - 30 Dec 2025
Abstract
Consumer food choices play a significant role in supporting sustainable, resilient, and equitable food systems by shaping the environmental, economic, and social impact of diets. To determine whether environmental concerns and innovativeness drive Europeans to buy more sustainable foods, quantitative data were collected [...] Read more.
Consumer food choices play a significant role in supporting sustainable, resilient, and equitable food systems by shaping the environmental, economic, and social impact of diets. To determine whether environmental concerns and innovativeness drive Europeans to buy more sustainable foods, quantitative data were collected from 3131 adults in three countries. A Logistic Regression Model was developed to assess the quantitative impact of variables on consumers’ likelihood to choose sustainably produced foods. Respondents who paid attention to whether food items are produced and/or packaged in an environmentally friendly way were 94% and 48% more likely to purchase sustainably produced products, respectively. Readiness to purchase a dairy product that the buyer had never heard of resulted in a 15% increase in the likelihood of selecting sustainably produced foods. Additionally, respondents living in Germany were 30% more likely to choose sustainable products compared to Polish consumers, while Czech consumers were 10% less likely to do so. Implementing campaigns focusing on promoting sustainable diets could consequently determine and accelerate the adoption of environmentally friendly production practices in the food system. Our findings provide evidence for policymakers, the business community, and educators who aspire to improve the health of people and the planet as a whole. Full article
(This article belongs to the Special Issue Current Challenges in the Dairy Industry)
21 pages, 3056 KB  
Article
Amazonian Fruits as Emerging Value Networks: Insights from Guaviare, Colombia
by Edna Castañeda Salazar, Victoria-Eugenia Guáqueta-Solórzano and César Enrique Ortíz-Guerrero
Agriculture 2026, 16(1), 85; https://doi.org/10.3390/agriculture16010085 - 30 Dec 2025
Viewed by 11
Abstract
The methodological frameworks applied in the Colombian Amazon to study emerging agri-food systems are insufficient, as they often employ linear models that fail to recognize the importance of small-scale producer networks that depend on the integration and cooperation of other actors to form [...] Read more.
The methodological frameworks applied in the Colombian Amazon to study emerging agri-food systems are insufficient, as they often employ linear models that fail to recognize the importance of small-scale producer networks that depend on the integration and cooperation of other actors to form part of a value chain. In this study, the value network (VN) perspective was applied to characterize four Amazonian fruits identified as emerging agricultural economies in rural communities: Seje (Oenocarpus bataua), Asaí (Euterpe precatoria), Moriche (Mauritia flexuosa), and Peach palm (Bactris gasipaes). The research was conducted in the Amazonian department of Guaviare, where economic momentum around value networks of Amazonian fruits has emerged in recent years. The framework proposed by Sprinzer-Heinze was adapted, using the social, economic, institutional, and environmental dimensions instead of linear chains to analyze the value networks (VNs). Data collection combined participatory workshops, surveys, and interviews with key actors involved throughout the value network, and an index was constructed to compare the networks and identify their strengths and weaknesses. The study was complemented with social network analyses to assess the levels of cooperation among key actors across each product’s value network. The findings reveal that value networks have emerged as an institutional attempt to implement a strategy aimed at enhancing rural livelihoods and promoting economic initiatives with a lower impact on deforestation. Nevertheless, further actions are required to strengthen such networks, as their performance remains weak in aspects such as environmental sustainability, technological upgrading, innovation, and institutional and social support. Social network analysis revealed a common structure characterized by interconnections among producers, associations, and institutions across all value networks. However, these actors need to develop a more robust network culture to better coordinate their actions and ensure long-term sustainability. Full article
(This article belongs to the Section Agricultural Economics, Policies and Rural Management)
Show Figures

Figure 1

25 pages, 660 KB  
Article
Towards Sustainable Organizations: The Interplay of Digital Transformation, Leadership, and Organizational Culture: Evidence from Greek Firms
by Konstantinos Georgios Kanakoglou and Dimitrios Kafetzopoulos
Systems 2026, 14(1), 35; https://doi.org/10.3390/systems14010035 - 27 Dec 2025
Viewed by 140
Abstract
This study attempts to examine the interconnections between digital transformation, leadership, organizational culture, and organizational sustainability among Greek enterprises in the Industry 4.0 context. A quantitative research design was utilized to attain this objective, employing survey data gathered from 412 managerial-level participants across [...] Read more.
This study attempts to examine the interconnections between digital transformation, leadership, organizational culture, and organizational sustainability among Greek enterprises in the Industry 4.0 context. A quantitative research design was utilized to attain this objective, employing survey data gathered from 412 managerial-level participants across several industries. Exploratory Factor Analysis (EFA) and Confirmatory Factor Analysis (CFA) were performed to validate the measurement model, followed by Structural Equation Modeling (SEM) to examine the proposed correlations among the constructs. The findings reveal that digital transformation, leadership, and organizational culture each have a substantial positive influence on organizational sustainability, with digital transformation exhibiting the most pronounced benefit. Furthermore, their alignment has a synergistic effect that amplifies the economic, social, and environmental aspects of sustainability. These findings validate the multifaceted character of sustainability within the Industry 4.0 framework and underscore the interrelation of technological, human, and cultural competencies. The research contributes to the field of theory by offering a comprehensive framework for sustainable organizational transformation and practical implications for managers and policymakers who are in the process of developing strategies that are oriented towards sustainability, innovation, and resilience in digitally evolving environments. Full article
(This article belongs to the Special Issue Sustainable Business Model Innovation in the Era of Industry 4.0)
Show Figures

Figure 1

9 pages, 463 KB  
Perspective
Regulatory Strengthening as a Pillar of Health System Resilience for Sustainable Immunization
by Wei Chuen Tan-Koi, Yoong Khean Khoo and John CW Lim
Vaccines 2026, 14(1), 33; https://doi.org/10.3390/vaccines14010033 - 26 Dec 2025
Viewed by 193
Abstract
The COVID-19 pandemic coupled with recent upheavals in global trade and development assistance funding has disrupted routine immunization programmes and diverted health systems from the targets set in the Immunization Agenda 2030. Regulatory systems are often underappreciated or misunderstood but in fact play [...] Read more.
The COVID-19 pandemic coupled with recent upheavals in global trade and development assistance funding has disrupted routine immunization programmes and diverted health systems from the targets set in the Immunization Agenda 2030. Regulatory systems are often underappreciated or misunderstood but in fact play a critical role in enabling innovation and facilitating timely access to vaccines for sustained immunization, thereby building vaccine confidence and health system resilience. Regulation is the constant denominator throughout the vaccine life cycle, shaping the pathway from early research and development to approval and market entry and ultimately to equitable distribution and sustained safe use. This paper examines the role of regulation and proposes that regulation be reframed as a function of health system resilience and a structural determinant of immunization sustainability. We synthesize evidence across the vaccine regulatory life cycle, examining innovation facilitation, regional cooperation, public health strengthening and describe the roles of regulation in building health system resilience, namely driving sustainable vaccine access, enabling innovation, supporting regional collaboration and strengthening social acceptance. Without this shift in perspective, regulatory systems strengthening risks being underfunded, reactive, and fragmented; this will perpetuate inequities in vaccine access and undermine the sustainability of immunization programmes. Full article
(This article belongs to the Special Issue Vaccination and Public Health Strategy)
Show Figures

Figure 1

30 pages, 3924 KB  
Article
Exploring the Mechanisms of Digital Economy’s Impact on Rural Revitalization Efficiency: A Framework of Shared Technologies and Sustainable Concepts
by Zhuyi Xue and Helu Xiao
Sustainability 2026, 18(1), 278; https://doi.org/10.3390/su18010278 - 26 Dec 2025
Viewed by 273
Abstract
The digital economy, driven by data-enabled innovation, has become a critical engine for advancing agricultural modernization and promoting inclusive and sustainable rural revitalization in China. This study conceptualizes the rural revitalization system as an integrated system comprising five interconnected subsystems. A global parallel [...] Read more.
The digital economy, driven by data-enabled innovation, has become a critical engine for advancing agricultural modernization and promoting inclusive and sustainable rural revitalization in China. This study conceptualizes the rural revitalization system as an integrated system comprising five interconnected subsystems. A global parallel Data Envelopment Analysis (DEA) model with shared inputs is developed to evaluate the total system and subsystem efficiencies of rural revitalization. In addition, quantification of the digital economy’s development level is achieved through the joint application of the entropy weight method and TOPSIS. Finally, based on a 2013–2022 panel of 31 provincial-level units in China, this paper identifies the impact and underlying mechanisms of the digital economy on the total system and subsystem efficiencies of rural revitalization. The findings reveal that (i) the digital economy significantly enhances rural revitalization efficiency, and this conclusion remains robust after addressing endogeneity and conducting multiple robustness tests. (ii) Heterogeneity analyses indicate that the digital economy contributes more in regions with lower rural revitalization efficiency, medium economic development, larger labor forces, or lower levels of Internet development. Furthermore, although digital economy does not have a significant impact on the subsystem efficiency of social etiquette and civility, its impacts on the remaining subsystem efficiencies are all significant. (iii) The impact of the digital economy on improving rural revitalization efficiency is mediated by technological innovation, and the expansion of the scale of non-agricultural employment enhances the promoting effect of the digital economy on rural revitalization efficiency. Full article
(This article belongs to the Special Issue Agricultural Landscape and Rural Sustainability)
Show Figures

Figure 1

32 pages, 1719 KB  
Article
AI, Precision Agriculture and Tourism for Sustainable Regional Development: The Case of the Aegean Islands and Crete, Greece
by Sotiris Lotsis, Ilias Georgousis and George A. Papakostas
Sustainability 2026, 18(1), 249; https://doi.org/10.3390/su18010249 - 25 Dec 2025
Viewed by 189
Abstract
Artificial Intelligence plays an exponentially growing role in producing data-driven policy insights. In this policy-oriented case study, AI technology is examined as a necessary coordination node through evidence-based and data-enhanced policies, which can efficiently balance the processes of different and possibly competing sectors, [...] Read more.
Artificial Intelligence plays an exponentially growing role in producing data-driven policy insights. In this policy-oriented case study, AI technology is examined as a necessary coordination node through evidence-based and data-enhanced policies, which can efficiently balance the processes of different and possibly competing sectors, such as agriculture and tourism. The focus is on the NUTS 1 region of the Aegean Islands and Crete (EL4) in Greece. The analysis aims to create a viable and resilient ecosystem of environmental, economic and social sustainability through innovation. Applying a “Growth Pole Theory” approach, key public administration frameworks like the European Interoperability Framework (EIF) and TAPIC (Transparency, Accountability, Participation, Integrity, Capacity) governance framework are discussed and analysed to structure the AI deployment and policy considerations for sustainable development. The paper argues in favour of AI’s transformative potential across both the agriculture and tourism sectors. Full article
Show Figures

Figure 1

26 pages, 1821 KB  
Article
Thinking Through Architecture School: Dilemmas of Designing and Building in Contexts of Inequity
by Arlene Oak and Claire Nicholas
Societies 2026, 16(1), 8; https://doi.org/10.3390/soc16010008 - 25 Dec 2025
Viewed by 321
Abstract
The TV series Architecture School depicts entanglements between design (education), urban development, and the complexities of everyday life through its presentation of students in a program of “public-interest” design–build education (wherein students plan and construct homes for low-income families in post-Hurricane Katrina New [...] Read more.
The TV series Architecture School depicts entanglements between design (education), urban development, and the complexities of everyday life through its presentation of students in a program of “public-interest” design–build education (wherein students plan and construct homes for low-income families in post-Hurricane Katrina New Orleans). The series offers a nuanced presentation of the situated difficulties of critical design thinking in the context of creating contemporary homes: starting from the initial stages of sketching and model making, through construction, and finally to managing the occupation of the homes by persons who are typically underserved by contemporary architecture. We provide an analysis of the series through outlining how the show presents its participants (student designer-builders, non-profit housing administrators, potential homeowners). We focus on discussing instances of talk on the TV series to illustrate some of the specific concerns and contexts of these participants. Our aim is to explore Architecture School as a relevant case study in designing and building that reflects a dilemma underpinning much contemporary, urban, and public-interest design: how can socially and economically marginalized individuals acquire innovative, well-designed homes when structural conditions of government policies, financial protocols, and administrative complexity offer sustained constraint? We detail how the series depicts the students, administrators, and potential occupants to consider how stereotypes of architects, bureaucrats, and the working poor are reinforced or challenged. Accordingly, we argue that Architecture School is a cultural text that remains timely and important today for its presentation and critique of both the inside world of design’s aims to design and build for others and also the outside-world challenges that limit design’s capacities to create inclusive and equitable material conditions. Full article
Show Figures

Figure 1

24 pages, 22013 KB  
Article
Application of Supports Theory in Building Design: Multi-Dimensional Permeability and Spatial Structure in Versatile Community Centers
by Mingrui Zhang, Yang Yang, Chang Yi, Mingxuan Jia, Menglong Zhang and Qianru Yang
Buildings 2026, 16(1), 92; https://doi.org/10.3390/buildings16010092 - 25 Dec 2025
Viewed by 149
Abstract
With the evolution of social structure and the intensification of population aging, traditional community service centers struggle to meet residents’ complex needs due to their functional singularity and spatial rigidity. In response to the continuously evolving social structure and functional requirements, this research [...] Read more.
With the evolution of social structure and the intensification of population aging, traditional community service centers struggle to meet residents’ complex needs due to their functional singularity and spatial rigidity. In response to the continuously evolving social structure and functional requirements, this research proposes a strategy based on the “Separation of Support and Infill,” distinguishing between the building’s permanent Support Structure and its replaceable Infill Components. These two parts are combined with modularization to achieve long-term spatial adaptability and sustainability throughout the entire life cycle. In terms of functional space, through the combination of vertical stratification, horizontal staggering and spatial permeability, a three-dimensional composite space system is constructed, which not only enhances the functional flexibility but also improves the environmental performance. Taking a design case in Yicheng District, Zhumadian City as an example, through a comparative analysis with the traditional building model, the comparative analysis demonstrates that this framework increases the Floor Area Ratio (FAR) by approximately 0.15 compared to traditional models. Furthermore, the modular characteristics significantly enhance demountability and reusability, reducing construction and demolition waste while lowering life-cycle costs by an estimated 15% to 25%. These studies show that the support structure and the composite functional space system can not only promote social interaction and community cohesion but also reduce the life-cycle cost and carbon emissions. The framework proposed in this paper constructs a theoretical and practical system for sustainable community buildings from the perspectives of functional compounding and low-carbon community development. Its innovation lies in its flexible spatial organization mode and the enhancement of the sustainability of community buildings. Full article
Show Figures

Figure 1

Back to TopTop