Sign in to use this feature.

Years

Between: -

Subjects

remove_circle_outline
remove_circle_outline
remove_circle_outline
remove_circle_outline
remove_circle_outline
remove_circle_outline
remove_circle_outline
remove_circle_outline
remove_circle_outline

Journals

remove_circle_outline
remove_circle_outline
remove_circle_outline
remove_circle_outline
remove_circle_outline

Article Types

Countries / Regions

Search Results (155)

Search Parameters:
Keywords = skin defect model

Order results
Result details
Results per page
Select all
Export citation of selected articles as:
20 pages, 5117 KB  
Article
High-Resolution Spatiotemporal-Coded Differential Eddy-Current Array Probe for Defect Detection in Metal Substrates
by Qi OuYang, Yuke Meng, Lun Huang and Yun Li
Sensors 2026, 26(2), 537; https://doi.org/10.3390/s26020537 - 13 Jan 2026
Abstract
To address the problems of weak geometric features, low signal response amplitude, and insufficient spatial resolvability of near-surface defects in metal substrates, a high-resolution spatiotemporal-coded eddy-current array probe is proposed. The probe adopts an array topology with time-multiplexed excitation and adjacent differential reception, [...] Read more.
To address the problems of weak geometric features, low signal response amplitude, and insufficient spatial resolvability of near-surface defects in metal substrates, a high-resolution spatiotemporal-coded eddy-current array probe is proposed. The probe adopts an array topology with time-multiplexed excitation and adjacent differential reception, achieving a balance between high common-mode rejection ratio and high-density spatial sampling. First, a theoretical electromagnetic coupling model between the probe and the metal substrate is established, and finite-element simulations are conducted to investigate the evolution of the skin effect, eddy-current density distribution, and differential impedance response over an excitation frequency range of 1–10 MHz. Subsequently, a 64-channel M-DECA probe and an experimental testing platform are developed, and frequency-sweeping experiments are carried out under different excitation conditions. Experimental results indicate that, under a 50 kHz excitation frequency, the array eddy-current response achieves an optimal trade-off between signal amplitude and spatial geometric consistency. Furthermore, based on the pixel-to-physical coordinate mapping relationship, the lateral equivalent diameters of near-surface defects with different characteristic scales are quantitatively characterized, with relative errors of 6.35%, 4.29%, 3.98%, 3.50%, and 5.80%, respectively. Regression-based quantitative analysis reveals a power-law relationship between defect area and the amplitude of the differential eddy-current array response, with a coefficient of determination R2 = 0.9034 for the bipolar peak-to-peak feature. The proposed M-DECA probe enables high-resolution imaging and quantitative characterization of near-surface defects in metal substrates, providing an effective solution for electromagnetic detection of near-surface, low-contrast defects. Full article
20 pages, 32706 KB  
Article
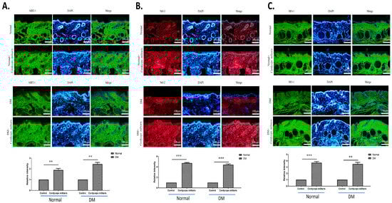
Cordyceps militaris Enhances Wound Repair Through Regulation of HIF-1α, TGF-β1, and SIRT1/Nrf2/HO-1 Signaling in Diabetic Skin
by Tzu-Kai Lin, Chia-Lun Tsai, Bruce Chi-Kang Tsai, Chia-Hua Kuo, Tsung-Jung Ho, Dennis Jine-Yuan Hsieh, Wei-Wen Kuo, Chih-Yang Huang and Pei-Ying Lee
Life 2026, 16(1), 117; https://doi.org/10.3390/life16010117 - 13 Jan 2026
Abstract
Chronic diabetic wounds are characterized by persistent inflammation, impaired angiogenesis, oxidative stress, and defective tissue remodeling, leading to delayed healing. Cordyceps militaris, a medicinal fungus with known anti-inflammatory and antioxidant properties, has shown therapeutic potential in metabolic disorders; however, its role in [...] Read more.
Chronic diabetic wounds are characterized by persistent inflammation, impaired angiogenesis, oxidative stress, and defective tissue remodeling, leading to delayed healing. Cordyceps militaris, a medicinal fungus with known anti-inflammatory and antioxidant properties, has shown therapeutic potential in metabolic disorders; however, its role in diabetic wound repair remains unclear. In this study, we evaluated the wound-healing effects of an aqueous extract of C. militaris using in vitro keratinocyte models and a streptozotocin-induced diabetic mouse model. C. militaris treatment significantly accelerated wound closure, improved epidermal regeneration, and enhanced skin barrier integrity. Mechanistically, C. militaris restored HIF-1α and TGF-β1 expression, promoted cell proliferation and fibroblast activation, and increased the expression of matrix metalloproteinases MMP-1 and MMP-2, indicating enhanced extracellular matrix remodeling. In parallel, excessive inflammatory responses were attenuated, as evidenced by reduced IL-6 and TNF-α levels, along with activation of SIRT1/Nrf2/HO-1 antioxidant signaling pathways. Collectively, these findings demonstrate that C. militaris promotes a balanced wound-healing microenvironment and represents a promising natural therapeutic candidate for the treatment of diabetic wounds. Full article
(This article belongs to the Special Issue The Role of Natural Products in Disease Treatment)
Show Figures

Figure 1

20 pages, 6412 KB  
Article
Neo-Dermis Formation and Graft Timing After ADM Reconstruction: A Cohort Study with Histological Validation
by Daniel Pit, Teodora Hoinoiu, Bogdan Hoinoiu, Cristian Suciu, Panche Taskov, Zorin Petrisor Crainiceanu, Daciana Grujic, Isabela Caizer-Gaitan, Miruna Samfireag, Oana Suciu and Razvan Bardan
J. Funct. Biomater. 2025, 16(12), 469; https://doi.org/10.3390/jfb16120469 - 18 Dec 2025
Viewed by 398
Abstract
Acellular dermal matrices (ADMs) are widely used in soft-tissue reconstruction, yet the optimal timing for split-thickness skin grafting (STSG) remains unsettled. We conducted a single-center retrospective cohort study (January 2023–August 2025) of adults undergoing ADM-based reconstruction with Integra® Double Layer (IDL), Integra [...] Read more.
Acellular dermal matrices (ADMs) are widely used in soft-tissue reconstruction, yet the optimal timing for split-thickness skin grafting (STSG) remains unsettled. We conducted a single-center retrospective cohort study (January 2023–August 2025) of adults undergoing ADM-based reconstruction with Integra® Double Layer (IDL), Integra® Single Layer (ISL), or Nevelia®. Primary endpoints included length of stay (LOS), STSG requirement and timing, and in-hospital complications; secondary endpoints included spontaneous epithelialization. Prespecified adjusted analyses (linear/logistic models) controlled for age, sex, etiology, anatomical site, diabetes/PAOD, smoking, wound size (when available), wound contamination, and matrix type. Histology and immunohistochemistry (H&E, Masson trichrome, CD105, D2-40) assessed matrix integration and vascular/lymphatic maturation. Seventy-five patients were included (IDL n = 40; ISL n = 20; Nevelia n = 15). On multivariable analysis, matrix type was not an independent predictor of LOS (ISL vs. IDL β = +2.84 days, 95% CI −17.34 to +23.02; Nevelia vs. IDL β = −4.49 days, 95% CI −16.24 to +7.26). Complications were infrequent (6/75, 8.0%) and comparable across matrices; spontaneous epithelialization occurred in 3/75 patients (4.0%). A day-14 grafting strategy, applied only after documented clinical integration, was feasible in 30/75 (40.0%) patients without excess complications. Histology/IHC at 3–4 weeks demonstrated CD105-positive, perfused capillary networks with abundant collagen; at 4–6 weeks, D2-40-positive lymphatic structures confirmed progressive neo-dermis maturation, supporting the biological plausibility of earlier grafting once integration criteria are met. In this cohort, outcomes were broadly similar across matrices after adjustment. A criteria-based early STSG approach (~day 14) appears safe and operationally advantageous when integration is confirmed, while a minority of defects may heal without grafting. Prospective multicenter studies with standardized scar/functional measures and cost analyses are needed to refine patient selection and graft timing strategies. Full article
Show Figures

Figure 1

24 pages, 1075 KB  
Article
Hybrid AI Pipeline for Laboratory Detection of Internal Potato Defects Using 2D RGB Imaging
by Slim Hamdi, Kais Loukil, Adem Haj Boubaker, Hichem Snoussi and Mohamed Abid
J. Imaging 2025, 11(12), 431; https://doi.org/10.3390/jimaging11120431 - 3 Dec 2025
Viewed by 411
Abstract
The internal quality assessment of potato tubers is a crucial task in agro-laboratory processing. Traditional methods struggle to detect internal defects such as hollow heart, internal bruises, and insect galleries using only surface features. We present a novel, fully modular hybrid AI architecture [...] Read more.
The internal quality assessment of potato tubers is a crucial task in agro-laboratory processing. Traditional methods struggle to detect internal defects such as hollow heart, internal bruises, and insect galleries using only surface features. We present a novel, fully modular hybrid AI architecture designed for defect detection using RGB images of potato slices, suitable for integration in laboratory. Our pipeline combines high-recall multi-threshold YOLO detection, contextual patch validation using ResNet, precise segmentation via the Segment Anything Model (SAM), and skin-contact analysis using VGG16 with a Random Forest classifier. Experimental results on a labeled dataset of over 6000 annotated instances show a recall above 95% and precision near 97.2% for most defect classes. The approach offers both robustness and interpretability, outperforming previous methods that rely on costly hyperspectral or MRI techniques. This system is scalable, explainable, and compatible with existing 2D imaging hardware. Full article
(This article belongs to the Special Issue Imaging Applications in Agriculture)
Show Figures

Figure 1

18 pages, 3680 KB  
Article
Polymicrobial Infection (Gram-Positive and Gram-Negative) Exacerbates Systemic Inflammatory Response Syndrome in a Conscious Swine Extremity Trauma Model
by Catharina C. Gaeth, Travis R. Madaris, Jamila M. Duarte, Amber M. Powers, Christina M. Sandoval, Stefanie M. Shiels and Randolph Stone
Pathophysiology 2025, 32(4), 59; https://doi.org/10.3390/pathophysiology32040059 - 4 Nov 2025
Viewed by 648
Abstract
Background/Objectives: Extremity trauma represents a significant proportion of battlefield injuries and is prevalent in polytraumatized patients from accidents. Delayed antibiotic treatment and surgical intervention can lead to wound infections, contributing to preventable mortality. This preliminary study aimed to develop a conscious swine [...] Read more.
Background/Objectives: Extremity trauma represents a significant proportion of battlefield injuries and is prevalent in polytraumatized patients from accidents. Delayed antibiotic treatment and surgical intervention can lead to wound infections, contributing to preventable mortality. This preliminary study aimed to develop a conscious swine model of complex extremity trauma that induces systemic inflammatory response syndrome (SIRS). Methods: All surgical procedures were conducted under anesthesia with sufficient analgesia. All swine were instrumented with a telemetry device and catheters at least 3 days prior to any injury. In phase 1 of model development, a complex extremity injury was performed that consisted of skin and muscle loss, bone defect, severe hemorrhage, and 2 h tourniquet application. In phase 2, multi-drug resistant Gram-positive and Gram-negative bacteria were inoculated topically at the injury site to exacerbate pathophysiological changes towards SIRS. Post-injury, conscious animals were assessed a minimum of twice daily, including pain assessment, neurological response, and vital signs. Blood samples were collected for microbiological testing, complete blood cell counts, and biochemical analysis. Results: After establishing SIRS criteria for Sinclair swine, we developed a model of severe extremity trauma leading to SIRS. During phase 1, resuscitative fluids were reduced and discontinued, with animals surviving 24 h and maintaining SIRS for up to 4 h post-recovery. Phase 2 showed that Gram-negative and Gram-positive pathogens can exacerbate and prolong SIRS. After 72 h, localized infection at the injury site was observed in all animals. Conclusions: We established a new swine model of complex extremity trauma with SIRS. Our model is consistent, reproducible, and relevant to prolonged care scenarios, providing a platform for future research into the evaluation of preventative and therapeutic strategies. Full article
Show Figures

Graphical abstract

13 pages, 1102 KB  
Article
From Prompts to Practice: Evaluating ChatGPT, Gemini, and Grok Against Plastic Surgeons in Local Flap Decision-Making
by Gianluca Marcaccini, Luca Corradini, Omar Shadid, Ishith Seth, Warren M. Rozen, Luca Grimaldi and Roberto Cuomo
Diagnostics 2025, 15(20), 2646; https://doi.org/10.3390/diagnostics15202646 - 20 Oct 2025
Cited by 1 | Viewed by 862
Abstract
Background: Local flaps are a cornerstone of reconstructive plastic surgery for oncological skin defects, ensuring functional recovery and aesthetic integration. Their selection, however, varies with surgeon experience. Generative artificial intelligence has emerged as a potential decision-support tool, although its clinical role remains [...] Read more.
Background: Local flaps are a cornerstone of reconstructive plastic surgery for oncological skin defects, ensuring functional recovery and aesthetic integration. Their selection, however, varies with surgeon experience. Generative artificial intelligence has emerged as a potential decision-support tool, although its clinical role remains uncertain. Methods: We evaluated three generative AI platforms (ChatGPT-5 by OpenAI, Grok by xAI, and Gemini by Google DeepMind) in their free-access versions available in September 2025. Ten preoperative photographs of suspected cutaneous neoplastic lesions from diverse facial and limb sites were submitted to each platform in a two-step task: concise description of site, size, and tissue involvement, followed by the single most suitable local flap for reconstruction. Outputs were compared with the unanimous consensus of experienced plastic surgeons. Results: Performance differed across models. ChatGPT-5 consistently described lesion size accurately and achieved complete concordance with surgeons in flap selection. Grok showed intermediate performance, tending to recognise tissue planes better than lesion size and proposing flaps that were often acceptable but not always the preferred choice. Gemini estimated size well, yet was inconsistent for anatomical site, tissue involvement, and flap recommendation. When partially correct answers were considered acceptable, differences narrowed but the overall ranking remained unchanged. Conclusion: Generative AI can support reconstructive reasoning from clinical images with variable reliability. In this series, ChatGPT-5 was the most dependable for local flap planning, suggesting a potential role in education and preliminary decision-making. Larger studies using standardised image acquisition and explicit uncertainty reporting are needed to confirm clinical applicability and safety. Full article
16 pages, 223 KB  
Entry
Schema Therapy in Collectivist Societies: Understanding Japanese Narcissism, Armor Mode, and the Demanding Community Mode
by Arinobu Hori
Encyclopedia 2025, 5(4), 171; https://doi.org/10.3390/encyclopedia5040171 - 17 Oct 2025
Viewed by 2689
Definition
Japanese narcissism refers to a culturally embedded form of narcissistic personality that emerges within collectivist societies, particularly in Japan, where self-worth is maintained through emotional over-adaptation, perfectionism, self-sacrifice, and conformity to internalized moral obligations. Within the framework of Schema Therapy, this construct is [...] Read more.
Japanese narcissism refers to a culturally embedded form of narcissistic personality that emerges within collectivist societies, particularly in Japan, where self-worth is maintained through emotional over-adaptation, perfectionism, self-sacrifice, and conformity to internalized moral obligations. Within the framework of Schema Therapy, this construct is characterized by dominant coping modes, such as Armor mode and Demanding Community mode, that suppress vulnerable emotional states and promote socially sanctioned compliance. Although narcissistic personality disorder (NPD) has been extensively studied in individualistic Western cultures, its manifestation in collectivist cultures remains underexplored. Japanese narcissism offers a culturally contextualized model that integrates psychoanalytic and Schema Therapy perspectives to explain thin-skinned narcissistic vulnerability, disguised as adaptive functioning. Clinical observations and case analyses indicate that patients often develop Armor mode (fusing Detached Protector and Perfectionistic Over-controller functions) and Demanding Community mode (internalizing collective moral expectations). These adaptive-appearing modes mask core maladaptive schemas—Emotional Deprivation, Defectiveness/Shame, Enmeshment, and Self-Sacrifice—while being mistaken for mature or healthy functioning. Historically, such patterns have been reinforced by moral-collectivist ideals, exemplified by the Imperial Rescript on Education, which valorized loyalty, endurance, and self-denial. Japanese narcissism may therefore represent a culturally specific clinical configuration, suggesting the need for contextually adapted Schema Therapy interventions that recognize both the harmony-preserving and narcissism-reinforcing functions of adaptive behavior. This framework contributes to the cross-cultural extension of Schema Therapy by theorizing how narcissistic structures manifest in collectivist societies, and highlights the need for empirical validation of culturally sensitive treatment protocols. Full article
(This article belongs to the Section Behavioral Sciences)
Show Figures

Graphical abstract

43 pages, 4987 KB  
Review
A Review of Robotic Aircraft Skin Inspection: From Data Acquisition to Defect Analysis
by Minnan Piao, Xuan Wang, Weiling Wang, Yonghui Xie and Biao Lu
Mathematics 2025, 13(19), 3161; https://doi.org/10.3390/math13193161 - 2 Oct 2025
Viewed by 1936
Abstract
In accordance with the PRISMA 2020 guidelines, this systematic review analyzed 73 publications (1997–2025) to summarize advancements in robotic aircraft skin inspection, focusing on the integrated pipeline from data acquisition to defect analysis. The review included studies on Unmanned Aerial Vehicles (UAVs) and [...] Read more.
In accordance with the PRISMA 2020 guidelines, this systematic review analyzed 73 publications (1997–2025) to summarize advancements in robotic aircraft skin inspection, focusing on the integrated pipeline from data acquisition to defect analysis. The review included studies on Unmanned Aerial Vehicles (UAVs) and Unmanned Ground Vehicles (UGVs) for external skin inspection, which present clear technical contributions, while excluding internal inspections and non-technical reports. Literature was retrieved from IEEE conferences, journals, and other academic databases, and key findings were summarized via the categorical analysis of motion planning, perception modules, and defect detection algorithms. Key limitations identified include the fragmentation of core technical modules, unresolved bottlenecks in dynamic environments, challenges in weak-texture and all-weather perception, and a lack of mature integrated systems with practical validation. The study concludes by advocating for future research in multi-robot heterogeneous collaborative systems, intelligent dynamic task scheduling, large model-based airworthiness assessment, and the expansion of inspection scenarios, all aimed at achieving fully autonomous and reliable operations. Full article
Show Figures

Figure 1

22 pages, 9376 KB  
Article
Hydroxyproline-Modified Chitosan-Based Hydrogel Dressing Incorporated with Epigallocatechin-3-Gallate Promotes Wound Healing Through Immunomodulation
by Peng Ding, Yanfang Sun, Guohua Jiang and Lei Nie
Gels 2025, 11(9), 732; https://doi.org/10.3390/gels11090732 - 11 Sep 2025
Cited by 2 | Viewed by 1164
Abstract
Immunoregulation is an emerging treatment strategy to promote wound healing by modulating the local immune system at the wound site. In this study, an extracellular matrix biomimetic and polysaccharide-based hydrogel was engineered to regulate the wound immune environment through Michael-type addition between maleimidyl [...] Read more.
Immunoregulation is an emerging treatment strategy to promote wound healing by modulating the local immune system at the wound site. In this study, an extracellular matrix biomimetic and polysaccharide-based hydrogel was engineered to regulate the wound immune environment through Michael-type addition between maleimidyl pullulan and chitosan modified with hydroxyproline. The proposed hydrogel exhibited favorable injectable and self-healing properties, which facilitated the full coverage of irregularly shaped wounds. A natural polyphenol, epigallocatechin-3-gallate (EGCG), was incorporated into hydrogels, which thereby exhibited excellent biocompatibility, good reactive oxygen species (ROS) scavenging ability, anti-inflammatory activity, and antibacterial properties against S. aureus and E. coli. Furthermore, evaluations of a full-thickness skin defect mice model showed that the hydrogel with EGCG effectively alleviated the inflammatory response by reducing pro-inflammatory cellular infiltration and down-regulating the inflammatory cytokine TNF-α, while up-regulating anti-inflammatory cytokine IL-10. Notably, a faster wound healing rate was also achieved by the better promotion effect of the hydrogel on increasing the formation of re-epithelialization, granulation tissue generation, collagen deposition, and angiogenesis. Therefore, our immunoregulatory strategy showed great potential in the design of biomaterials for wound management. Full article
(This article belongs to the Special Issue New Trends in Chitosan-Based Hydrogels)
Show Figures

Figure 1

20 pages, 5799 KB  
Article
Preparation of Curcumin Nanocomposite Drug Delivery System and Its Therapeutic Efficacy on Skin Injury
by Ye Jin, Yuzhou Liu, Ying Wang, Xintong Liu, Qixuan Yu, Da Liu and Ning Cui
Gels 2025, 11(9), 727; https://doi.org/10.3390/gels11090727 - 11 Sep 2025
Viewed by 1000
Abstract
Background: Skin injuries, such as chronic wounds and inflammatory skin diseases, often face limitations in treatment efficacy due to the low efficiency of transdermal drug delivery and insufficient local concentrations. Curcumin (CUR), a natural compound with anti-inflammatory and antioxidant properties, has demonstrated potential [...] Read more.
Background: Skin injuries, such as chronic wounds and inflammatory skin diseases, often face limitations in treatment efficacy due to the low efficiency of transdermal drug delivery and insufficient local concentrations. Curcumin (CUR), a natural compound with anti-inflammatory and antioxidant properties, has demonstrated potential in the repair of skin damage; however, its clinical application is hindered by its physicochemical characteristics. This study constructs a novel nanocomposite drug delivery system: CUR-loaded micellar nanocomposite gel (CUR-M-DMNs-Gel). A composite system is used to achieve the efficient solubilization and enhanced transdermal permeation of CUR, thereby providing a novel formulation approach for the treatment of skin diseases. Methods: CUR-loaded micellar (CUR-M) utilizes CUR as the core active ingredient, which possesses multiple pharmacological effects including anti-inflammatory and antioxidant properties. TPGS serves as a micellar carrier that not only enhances the solubility and stability of CUR through its amphiphilic structure but also facilitates drug absorption and transport within the body. In dissolvable microneedles (DMNs), PVP K30 forms a stable three-dimensional network structure through entanglement of polymer chains, ensuring sufficient mechanical strength for effective penetration of the skin barrier. Meanwhile, PVP K90, with its higher molecular weight, enhances the backing’s support and toughness to prevent needle breakage during application. The incorporation of hyaluronic acid (HA) improves both the moisture retention and adhesion properties at the needle tips, ensuring gradual dissolution and release of loaded CUR-M within the skin. In CUR-loaded micellar gel (CUR-M-Gel), PVP K30 increases both adhesive and cohesive forces in the gel through chain entanglement and hydrogen-bonding interactions. Tartaric acid precisely regulates pH levels to adjust crosslinking density; glycerol provides a long-lasting moisturizing environment for the gel; aluminum chloride enhances mechanical stability and controlled drug-release capabilities; NP-700 optimizes dispersion characteristics and compatibility within the system. Results: In vitro experiments demonstrated that the CUR-M-DMNs-Gel composite system exhibited enhanced transdermal penetration, with a cumulative transdermal efficiency significantly surpassing that of single-component formulations. In the mouse skin defect model, CUR-M-DMNs-Gel facilitated collagen deposition and effectively inhibited the expression of inflammatory cytokines (TNF-α, IL-6, and IL-1β). In the mouse skin photoaging model, CUR-M-DMNs-Gel markedly reduced dermal thickness, alleviated damage to elastic fibers, and suppressed inflammatory responses. Conclusions: The CUR-M-DMNs-Gel system can enhance wound healing through subcutaneous localization, achieving long-term sustained efficacy. This innovative approach offers new insights into the treatment of skin injuries. Full article
(This article belongs to the Special Issue Hydrogels, Oleogels and Bigels Used for Drug Delivery)
Show Figures

Figure 1

14 pages, 2176 KB  
Article
Following-Up Micro-Rheological and Microcirculatory Alterations During the Early Wound Healing Phase of Local and Rotated Musculocutaneous Flaps in Rats
by Gergo Kincses, Laszlo Adam Fazekas, Adam Varga, Adam Attila Matrai, Nguyen Xuan Loc, Kincso Barabasi, Anna Orsolya Flasko, Tamas Juhasz, Abel Molnar and Norbert Nemeth
Life 2025, 15(9), 1424; https://doi.org/10.3390/life15091424 - 11 Sep 2025
Viewed by 705
Abstract
In reconstructive surgery, usage of different flaps is essential to cover tissue defects. Twisting, stretching or damaging the vascular pedicle may jeopardize the flaps’ viability. The aim of our experiment was to monitor tissue perfusion parameters of local versus rotated musculocutaneous flaps. In [...] Read more.
In reconstructive surgery, usage of different flaps is essential to cover tissue defects. Twisting, stretching or damaging the vascular pedicle may jeopardize the flaps’ viability. The aim of our experiment was to monitor tissue perfusion parameters of local versus rotated musculocutaneous flaps. In rats, musculus cutaneus maximus-based muscle–skin flaps were prepared bilaterally: one was sutured back to its original position, while the other flap was rotated to the ventral chest region (Flap group). In the Control group, flaps were not prepared. Tissue microcirculation was monitored intraoperatively, and on the 7th and 14th postoperative days. Blood samples were taken for testing hematological and hemorheological parameters. At the end of the observation period, biopsies were taken for biomechanical (tensile strengths) and histological investigations. We found that leukocyte and platelet counts significantly increased in the Flap group, while erythrocyte deformability decreased and aggregation increased. Although both local and rotated flaps survived and wound healing progressed well, in microcirculatory recordings, hypoperfusion and visible red blood cell aggregates were seen mostly in the rotated flaps. The rotated flaps were biomechanically weaker compared to local flaps or intact skin regions. This new model seems to be suitable for studying further flap pathophysiology focusing on tissue perfusion. Full article
(This article belongs to the Special Issue Blood Rheology: Insights & Innovations)
Show Figures

Figure 1

15 pages, 2596 KB  
Review
Differentiation of Human Pluripotent Cells into Pancreatic Beta Cells for Disease Modeling and Cell Replacement Therapy for Diabetes
by Anna A. Barinova, Alexandra Y. Bogomolova, Alexandra N. Bogomazova, Alyona A. Borisova, Sergey L. Kiselev and Alexandra V. Panova
Int. J. Mol. Sci. 2025, 26(17), 8749; https://doi.org/10.3390/ijms26178749 - 8 Sep 2025
Cited by 1 | Viewed by 4201
Abstract
Diabetes mellitus (DM) is a metabolic disease characterized by persistent hyperglycemia, resulting from defects in insulin secretion or impaired insulin action. In cases of severe pancreatic cell dysfunction and deficiency, the primary treatment remains lifelong insulin injections. A potential alternative is allogeneic pancreatic [...] Read more.
Diabetes mellitus (DM) is a metabolic disease characterized by persistent hyperglycemia, resulting from defects in insulin secretion or impaired insulin action. In cases of severe pancreatic cell dysfunction and deficiency, the primary treatment remains lifelong insulin injections. A potential alternative is allogeneic pancreatic cell transplantation from a donor, which can stabilize glucose levels. However, the scarcity of donor material and the risk of immune rejection limit the widespread use of this approach. An alternative solution involves using in vitro-derived insulin-producing cells generated through the differentiation of pluripotent stem cells (PSCs), which could overcome the shortage of transplantable material. Furthermore, patient-specific cells—obtained directly from the patient via reprogramming of blood or skin cells into induced pluripotent stem cells (iPSCs)—would avoid immune rejection. Advances in this field have led to the active development and optimization of PSC differentiation into hormone-producing cells worldwide, with more than hundred patients dosed in clinical trials with ESC-derived cells and the single trial of iPSC-derived cells. This review highlights recent progress and prospects in generating insulin-producing cells from human PSCs, their applications in therapy development and disease modeling, as well as the current challenges and potential solutions. Full article
Show Figures

Figure 1

29 pages, 23079 KB  
Article
An Aircraft Skin Defect Detection Method with UAV Based on GB-CPP and INN-YOLO
by Jinhong Xiong, Peigen Li, Yi Sun, Jinwu Xiang and Haiting Xia
Drones 2025, 9(9), 594; https://doi.org/10.3390/drones9090594 - 22 Aug 2025
Viewed by 1313
Abstract
To address the problems of low coverage rate and low detection accuracy in UAV-based aircraft skin defect detection under complex real-world conditions, this paper proposes a method combining a Greedy-based Breadth-First Search Coverage Path Planning (GB-CPP) approach with an improved YOLOv11 architecture (INN-YOLO). [...] Read more.
To address the problems of low coverage rate and low detection accuracy in UAV-based aircraft skin defect detection under complex real-world conditions, this paper proposes a method combining a Greedy-based Breadth-First Search Coverage Path Planning (GB-CPP) approach with an improved YOLOv11 architecture (INN-YOLO). GB-CPP generates collision-free, near-optimal flight paths on the 3D aircraft surface using a discrete grid map. INN-YOLO enhances detection capability by reconstructing the neck with the BiFPN (Bidirectional Feature Pyramid Network) for better feature fusion, integrating the SimAM (Simple Attention Mechanism) with convolution for efficient small-target extraction, as well as employing RepVGG within the C3k2 layer to improve feature learning and speed. The model is deployed on a Jetson Nano for real-time edge inference. Results show that GB-CPP achieves 100% surface coverage with a redundancy rate not exceeding 6.74%. INN-YOLO was experimentally validated on three public datasets (10,937 images) and a self-collected dataset (1559 images), achieving mAP@0.5 scores of 42.30%, 84.10%, 56.40%, and 80.30%, representing improvements of 10.70%, 2.50%, 3.20%, and 6.70% over the baseline models, respectively. The proposed GB-CPP and INN-YOLO framework enables efficient, high-precision, and real-time UAV-based aircraft skin defect detection. Full article
(This article belongs to the Section Artificial Intelligence in Drones (AID))
Show Figures

Figure 1

16 pages, 4785 KB  
Article
Wrinkling Analysis and Process Optimization of the Hydroforming Processes of Uncured Fiber Metal Laminates for Aircraft Fairing Structures
by Yunlong Chen and Shichen Liu
Polymers 2025, 17(16), 2267; https://doi.org/10.3390/polym17162267 - 21 Aug 2025
Viewed by 1360
Abstract
Lightweight composite structures like fiber metal laminates (FMLs) are widely used to manufacture aircraft structures and substitute metallic parts. While the superior mechanical performance of FMLs, including their high specific strength and excellent impact and fatigue resistance, has gained the interest of many [...] Read more.
Lightweight composite structures like fiber metal laminates (FMLs) are widely used to manufacture aircraft structures and substitute metallic parts. While the superior mechanical performance of FMLs, including their high specific strength and excellent impact and fatigue resistance, has gained the interest of many researchers in the aerospace manufacturing industry, there are still some challenges that need to be considered. Conventional approaches like lay-up techniques and autoclave molding can achieve the relatively simple FML parts with large radii and profiles required for aircraft fuselages and flat skins. However, these methods are not suitable for forming complex-shaped structural parts due to the limited failure strain of fiber-reinforced materials and complex failure modes of the laminates. This research puts forward a new methodology that combines the hydroforming and subsequent curing process to investigate the feasibility of manufacturing complex aircraft parts like fairings made by FMLs. In this research, wrinkle formations are analyzed under various parameters during the hydroforming process. The geometrical shape of the initial blanks and the parameters, including blank holder force and cavity pressure, have been optimized to avoid flange edge wrinkles, and the addition of local support materials contributes to improving local wrinkling in the sharp corners. A finite element model (FEM) taking material laws, interlayer contacts, and boundary conditions into account is used to predict the dynamic hydroforming process of the fiber metal laminate, and experimental works are carried out for its verification. It is expected that the proposed method will reduce both costs and time, as well as reducing laminate defects. Thus, this method offers great potential for future applications related to manufacturing complex-shaped aerospace parts. Full article
(This article belongs to the Special Issue Polymeric Sandwich Composite Materials)
Show Figures

Figure 1

28 pages, 8838 KB  
Article
Study of the Effectiveness of Skin Restoration Using a Biopolymer Hydrogel Scaffold with Encapsulated Mesenchymal Stem Cells
by Marfa N. Egorikhina, Lidia B. Timofeeva, Yulia P. Rubtsova, Ekaterina A. Farafontova, Dariya D. Linkova, Irina N. Charykova, Maksim G. Ryabkov, Anna A. Ezhevskaya, Ekaterina A. Levicheva and Diana Ya. Aleynik
Int. J. Mol. Sci. 2025, 26(16), 7840; https://doi.org/10.3390/ijms26167840 - 14 Aug 2025
Viewed by 900
Abstract
Improving the restoration of skin defects of various etiologies continues to be an important medical challenge globally. This primarily applies to the treatment of chronic wounds and major burns, which create particularly complex and socially significant problems for surgery. In recent decades the [...] Read more.
Improving the restoration of skin defects of various etiologies continues to be an important medical challenge globally. This primarily applies to the treatment of chronic wounds and major burns, which create particularly complex and socially significant problems for surgery. In recent decades the progress in these fields has largely been associated with techniques for regenerative medicine, specifically, techniques based on the use of tissue-engineered constructs. Before their use in clinical practice, all such newly developed constructs require preclinical studies to confirm their safety and effectiveness in animal models. This paper presents the results of preclinical studies of the effectiveness of restoration of full-layer degloving wounds in pigs using grafts of either an original biopolymer hydrogel scaffold or a skin equivalent based on it, but seeded with autologous skin cells (ASCs). It is demonstrated that the scaffold itself integrates into the wound bed tissues, facilitating cell recruitment and the accumulation and early maturation of granulation tissue. Then, at later stages of regeneration, the scaffold accelerates the maturation of connective tissue and promotes the formation of tissues similar to those of healthy skin in terms of thickness and structure. Owing to the ASCs present in it, the skin equivalent demonstrates greater effectiveness than the scaffold alone, in particular, due to overall faster remodeling of the graft connective tissue. Therefore, the scaffold we have developed and the skin equivalent based on it have much potential as products for the repair of skin wounds. Full article
(This article belongs to the Special Issue Rational Design and Application of Functional Hydrogels)
Show Figures

Graphical abstract

Back to TopTop