Sign in to use this feature.

Years

Between: -

Subjects

remove_circle_outline
remove_circle_outline
remove_circle_outline
remove_circle_outline
remove_circle_outline
remove_circle_outline
remove_circle_outline
remove_circle_outline

Journals

Article Types

Countries / Regions

remove_circle_outline
remove_circle_outline
remove_circle_outline
remove_circle_outline

Search Results (299)

Search Parameters:
Keywords = sham-operated rats

Order results
Result details
Results per page
Select all
Export citation of selected articles as:
19 pages, 5470 KB  
Article
Neuroplastic Effects Induced by Hypercapnic Hypoxia in Rat Focal Ischemic Stroke Are Driven via BDNF and VEGF Signaling
by Pavel P. Tregub, Pavel A. Chekulaev, Georgy M. Zembatov, Eugenia D. Namiot, Michael A. Ignatyuk, Dmitrii A. Atiakshin, Arseniy K. Berdnikov, Zaripat Sh. Manasova, Peter F. Litvitskiy and Vladimir P. Kulikov
Int. J. Mol. Sci. 2025, 26(24), 12019; https://doi.org/10.3390/ijms262412019 - 13 Dec 2025
Viewed by 305
Abstract
In this study, the neurorehabilitation potential of combined and isolated intermittent hypercapnia and hypoxia exposure was evaluated following photochemically induced cerebral thrombosis in rats. Particular attention was given to the roles of possible neuroplasticity mechanisms mediated by VEGF and BDNF, as well as [...] Read more.
In this study, the neurorehabilitation potential of combined and isolated intermittent hypercapnia and hypoxia exposure was evaluated following photochemically induced cerebral thrombosis in rats. Particular attention was given to the roles of possible neuroplasticity mechanisms mediated by VEGF and BDNF, as well as the potential of hypercapnic–hypoxic interventions to synergistically amplify the therapeutic effects of pharmacological neuroprotectants during recovery. A total of 50 male Wistar rats were randomly assigned to five equal groups (n = 10 per group), each undergoing a course of respiratory interventions lasting 30 min per day for 15 sessions. The groups included (1) a normobaric hypoxia (PO2 ≈ 90 mmHg) group, (2) a permissive hypercapnia (PCO2 ≈ 50 mmHg) group, (3) a combined hypercapnic hypoxia (PO2 ≈ 90 mmHg, PCO2 ≈ 50 mmHg) group, (4) a control group, and (5) a sham-operated group. Following the rehabilitation protocol, animals exposed to hypercapnic hypoxia exhibited a two-fold reduction in stroke volume compared with controls, significant improvement in motor coordination (as assessed via the rotarod test), and marked upregulation of VEGF and BDNF expression within the ischemic brain region. Notably, only the HH group showed a decrease in serum neuron-specific enolase (NSE) levels. These findings indicate that hypercapnic hypoxia exerts a possible neurorehabilitative effect after focal ischemic injury, superior to that of isolated hypoxia or hypercapnia. Possible mechanisms underlying this outcome may involve activation of neurotrophic (BDNF) and angiogenic (VEGF) signaling pathways. Full article
(This article belongs to the Special Issue Intermittent Hypoxia: Physiological and Biomedical Perspectives)
Show Figures

Graphical abstract

19 pages, 3373 KB  
Article
Beyond the Heart: The Neuroprotective Potential of Nebivolol in Acute Myocardial Infarction
by Guldem Mercanoglu, Ozge E. Bamac, Gulbin Sennazlı, Rivaze Kalaycı and Fehmi Mercanoglu
Life 2025, 15(12), 1880; https://doi.org/10.3390/life15121880 - 9 Dec 2025
Viewed by 381
Abstract
Myocardial infarction (MI) triggers complex heart–brain interactions that increase the risk of stroke, cognitive decline, and mortality. Neuroinflammation and oxidative stress serve as critical mediators of these complications. We evaluated the neuroprotective effects of nebivolol, a β-blocker with nitric oxide-releasing properties, during acute [...] Read more.
Myocardial infarction (MI) triggers complex heart–brain interactions that increase the risk of stroke, cognitive decline, and mortality. Neuroinflammation and oxidative stress serve as critical mediators of these complications. We evaluated the neuroprotective effects of nebivolol, a β-blocker with nitric oxide-releasing properties, during acute MI. Male Sprague-Dawley rats were divided into sham-operated controls, MI-induced controls, and MI groups treated with oral nebivolol or intravenous loading followed by oral nebivolol. MI was induced by left anterior descending coronary artery ligation. Cardiac function was assessed by echocardiography and hemodynamic measurements. Brain tissues were analyzed for proinflammatory cytokines, oxidative stress markers, and histopathological changes. Nitric oxide synthase (NOS) isoform expression was evaluated by immunohistochemistry. MI induced significant neuroinflammation in the cerebral cortex and hippocampus, characterized by elevated cytokines, increased oxidative stress, upregulated iNOS expression, and altered histological patterns (necrosis, astrocytosis, gliosis, demyelination). Intravenous nebivolol significantly reduced these neuroinflammatory markers, normalized cytokine levels, prevented structural brain changes, and attenuated iNOS expression, while oral administration showed minimal effects. Both routes preserved cardiac function without affecting infarct size. These findings demonstrate that nebivolol, particularly via intravenous administration, provides significant NO-dependent neuroprotection during acute MI, supporting its potential as a dual-action therapeutic strategy targeting both cardiac and neurological complications. Full article
(This article belongs to the Special Issue Management of Ischemia and Heart Failure—3rd Edition)
Show Figures

Graphical abstract

22 pages, 6326 KB  
Article
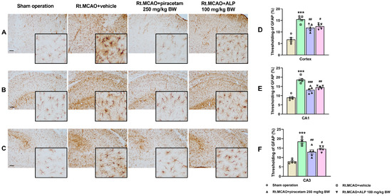
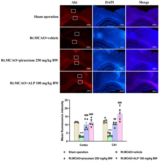
Modulatory Potential of Alpinetin on Inflammation, Oxidative Stress, Apoptosis, and Mitochondrial Dynamics in a Rat Middle Cerebral Artery Occlusion Model of Ischemic Stroke
by Sitthisak Thongrong, Ratchaniporn Kongsui, Lars Klimaschewski and Jinatta Jittiwat
Int. J. Mol. Sci. 2025, 26(23), 11329; https://doi.org/10.3390/ijms262311329 - 24 Nov 2025
Viewed by 380
Abstract
Ischemic stroke initiates a complex cascade of pathophysiological events—including energy failure, excitotoxicity, oxidative stress, inflammation, apoptosis, and mitochondrial dysfunction—that together lead to extensive neuronal damage. Effectively targeting these interconnected mechanisms is crucial for achieving neuroprotection. Alpinetin, known for its antioxidant, anti-inflammatory, and cytoprotective [...] Read more.
Ischemic stroke initiates a complex cascade of pathophysiological events—including energy failure, excitotoxicity, oxidative stress, inflammation, apoptosis, and mitochondrial dysfunction—that together lead to extensive neuronal damage. Effectively targeting these interconnected mechanisms is crucial for achieving neuroprotection. Alpinetin, known for its antioxidant, anti-inflammatory, and cytoprotective properties, has shown promise as a potential therapeutic agent for cerebral ischemia in preliminary studies. However, the exact molecular mechanisms underlying its neuroprotective effects remain unclear. Therefore, this study aimed to investigate the multifaceted actions of alpinetin in a preclinically relevant right middle cerebral artery occlusion (Rt.MCAO) rat model, focusing on its impact on neuronal survival, inflammation, oxidative stress, apoptosis, and mitochondrial function. Forty male Wistar rats were randomly assigned to four groups: sham operation, Rt.MCAO + vehicle, Rt.MCAO + piracetam (250 mg/kg BW), and Rt.MCAO + alpinetin (100 mg/kg BW). We examined glial cell morphology, protein kinase B (Akt) expression, mitochondrial superoxide dismutase (MnSOD), myeloperoxidase (MPO), anti-apoptotic proteins, mitogen-activated protein kinase (p38 MAPK) and mitofusin-2 (Mfn2). Treatment with alpinetin for 3 days exerted robust neuroprotective effects by significantly reducing astrocytic and microglial activation through the downregulation of glial fibrillary acidic protein (GFAP) and ionized calcium-binding adaptor molecule 1 (Iba-1), restoring Akt expression, decreasing MPO activity, and enhancing MnSOD activity. Additionally, alpinetin modulated apoptotic signaling by lowering pro-apoptotic markers Bcl-2 Associated X-protein (Bax) and caspase-3 while increasing the expression of the anti-apoptotic protein B-cell lymphoma-extra large (Bcl-XL). It also attenuated p38 MAPK activation and preserved mitochondrial integrity by mitigating the decline in Mfn2 levels. Overall, these findings highlight the therapeutic potential of alpinetin in targeting multiple pathological processes involved in ischemic brain injury, supporting its promise as an effective treatment for stroke. Full article
Show Figures

Figure 1

15 pages, 2346 KB  
Article
Effects of Sleeve Gastrectomy on Blood Pressure Reduction in Diet-Induced Obese Hypertensive Rats: A Potential Role of Prouroguanylin
by Naoki Matsuda, Yuichi Yoshida, Koro Gotoh, Satoshi Nagai, Ryo Kurimoto, Kentaro Sada, Takaaki Noguchi, Miho Suzuki, Shotaro Miyamoto, Yoshinori Ozeki, Takashi Ozaki, Akiko Kudo, Takeshi Nakata, Akihiro Fukuda, Takayuki Masaki and Hirotaka Shibata
Nutrients 2025, 17(22), 3581; https://doi.org/10.3390/nu17223581 - 16 Nov 2025
Viewed by 474
Abstract
Background/Objectives: Sleeve gastrectomy (SG) is the most commonly performed bariatric surgery worldwide. It results in significant weight loss and improves metabolic disorders such as hypertension. Weight loss is thought to be the main factor contributing to blood pressure (BP) reduction after SG. Small-intestinal [...] Read more.
Background/Objectives: Sleeve gastrectomy (SG) is the most commonly performed bariatric surgery worldwide. It results in significant weight loss and improves metabolic disorders such as hypertension. Weight loss is thought to be the main factor contributing to blood pressure (BP) reduction after SG. Small-intestinal hormones may also mediate the antihypertensive effects of SG. We aimed to investigate the mechanisms underlying the antihypertensive effects of SG through small-intestinal hormones independently of weight loss. Methods: This study involved male Sprague–Dawley rats that underwent a sham operation or SG, followed by a dietary intervention involving a standard diet, a high-fat and high-salt diet, or pair-feeding with SG. Results: Three weeks postoperatively, SG significantly reduced systolic blood pressure (SBP) and increased urinary sodium excretion. RNA sequencing of the small intestine revealed upregulation of the gene encoding prouroguanylin (proUGN). proUGN is a small-intestinal hormone that inhibits renal sodium reabsorption by converting sodium/hydrogen ion exchanger type 3 (NHE3) in the proximal tubules into the inactive phosphorylated form at Ser552 (pS552-NHE3). Furthermore, SG significantly increased proUGN levels in the ileum and plasma, as well as the levels of pS552-NHE3 in the renal cortex. The administration of exogenous uroguanylin, which is converted from proUGN, resulted in increased renal pS552-NHE3, increased urinary sodium excretion, and decreased SBP without body weight reduction. These effects were similar to those observed with SG. Conclusions: SG increases proUGN secretion from the small intestine, leading to increased blood concentration. This inhibits NHE3 activity in the proximal tubules, promotes natriuresis and reduces BP. Full article
(This article belongs to the Special Issue Featured Articles on Nutrition and Obesity Management (3rd Edition))
Show Figures

Graphical abstract

17 pages, 2914 KB  
Article
Measurement of Glutamate Suppression in a 6-OHDA-Induced Dopamine Deficiency Rat Model Following Acute Single-Dose L-DOPA Using GluCEST/MRS
by Tensei Nakano, Kazuma Bono, Junpei Ueda, Masato Ohmi and Shigeyoshi Saito
Biomedicines 2025, 13(11), 2761; https://doi.org/10.3390/biomedicines13112761 - 12 Nov 2025
Viewed by 649
Abstract
Background/Objectives: The Glutamate Chemical Exchange Saturation Transfer (GluCEST) technique is an advanced imaging modality that enables non-invasive glutamate quantification using MRI. Methods: This study evaluated glutamate dynamics in Parkinson’s disease (PD) using a unilateral PD rat model, in which Wistar rats [...] Read more.
Background/Objectives: The Glutamate Chemical Exchange Saturation Transfer (GluCEST) technique is an advanced imaging modality that enables non-invasive glutamate quantification using MRI. Methods: This study evaluated glutamate dynamics in Parkinson’s disease (PD) using a unilateral PD rat model, in which Wistar rats received 6-hydroxydopamine (6-OHDA) injections into the medial forebrain bundle, selectively eliminating dopaminergic neurons in the substantia nigra–striatum pathway. Results: The PD rat model exhibited a significant GluCEST increase (MTR Values: 3.0 ppm) compared to the sham-operated group, which was suppressed by administration of L-DOPA, a dopamine precursor drug (Sham: 0.9 ± 0.4%, PD: 2.0 ± 0.2%, Sham L-DOPA: 0.9 ± 0.5%, PD_L-DOPA: 0.8 ± 0.7%, p < 0.01). Additionally, magnetic resonance spectroscopy-derived glutamate data were consistent with GluCEST findings (Sham: 1.4 ± 0.03, PD: 1.7 ± 0.06, Sham_L-DOPA: 1.4 ± 0.12, PD_L-DOPA: 1.4 ± 0.10, p < 0.01). Conclusions: These findings suggest that GluCEST and magnetic resonance spectroscopy are valuable for assessing abnormal glutamate dynamics in the 6-OHDA-induced rat PD model. Furthermore, GluCEST may detect suppressed glutamate secretion following L-DOPA treatment, underscoring its potential for monitoring disease progression and therapeutic responses in PD. Full article
Show Figures

Figure 1

15 pages, 1119 KB  
Article
A Two-Hit Model of Executive Dysfunction: Simulated Galactic Cosmic Radiation Primes Latent Deficits Revealed by Sleep Fragmentation
by Richard A. Britten, Ella N. Tamgue, Paola Arriaga Alvarado, Arriyam S. Fesshaye and Larry D. Sanford
Life 2025, 15(11), 1717; https://doi.org/10.3390/life15111717 - 6 Nov 2025
Viewed by 469
Abstract
Future Artemis-class missions to Mars will expose astronauts to prolonged space radiation (SR), sleep disruption, and operational demands requiring greater autonomy, placing decision making and executive function at heightened risk. Both SR and sleep fragmentation (SF) independently impair cognition, yet their combined effects [...] Read more.
Future Artemis-class missions to Mars will expose astronauts to prolonged space radiation (SR), sleep disruption, and operational demands requiring greater autonomy, placing decision making and executive function at heightened risk. Both SR and sleep fragmentation (SF) independently impair cognition, yet their combined effects remain poorly understood. Using the Associative Recognition Memory and Interference (ARMIT) task, we assessed cognitive performance in male rats exposed to 10 cGy of Galactic Cosmic Ray simulation (GCRsim), SF, or both. Under well-rested conditions, GCRsim-exposed rats exhibited overt deficits in the C.1.2 stage, performing at chance when reinforcement contingencies shifted, consistent with impaired cognitive flexibility. In contrast, high-performing GCRsim-exposed rats that initially performed comparably to Sham s revealed latent deficits following a single night of SF. Specifically, the SF-induced loss of C.1.3 performance was accompanied by perseverative errors (persistently selecting outdated cues despite negative feedback), reflecting impaired attentional control and decision updating. Sham s maintained stable performance after SF. These findings support a two-hit vulnerability model in which SR primes corticostriatal and frontoparietal networks for collapse under subsequent sleep disruption. Operationally, this suggests that astronauts may display either persistent or stress-induced deficits, with both modes threatening mission success. Identifying mechanisms of such vulnerabilities is essential for countermeasure development. Full article
(This article belongs to the Section Astrobiology)
Show Figures

Figure 1

19 pages, 8280 KB  
Article
Pyrroloquinoline Quinone Mitigates Testicular Injury and Reduces Oxidative Stress, Mitochondrial Dysfunction, and Apoptosis in Rats with Testicular Ischemia–Reperfusion Injury
by Syuan-Hao Syu, Chao-Yuan Chang, Hung-Jen Shih and Chun-Jen Huang
Antioxidants 2025, 14(11), 1312; https://doi.org/10.3390/antiox14111312 - 31 Oct 2025
Viewed by 1230
Abstract
Testicular torsion–detorsion (T/D) induces ischemia–reperfusion injury, leading to mitochondrial dysfunction, oxidative stress, apoptosis, and spermatogenic impairment. Pyrroloquinoline quinone (PQQ), a redox cofactor with mitochondrial-protective, antioxidant, and anti-apoptotic properties, was evaluated for its therapeutic potential in a rat T/D model. Young adult male Sprague-Dawley [...] Read more.
Testicular torsion–detorsion (T/D) induces ischemia–reperfusion injury, leading to mitochondrial dysfunction, oxidative stress, apoptosis, and spermatogenic impairment. Pyrroloquinoline quinone (PQQ), a redox cofactor with mitochondrial-protective, antioxidant, and anti-apoptotic properties, was evaluated for its therapeutic potential in a rat T/D model. Young adult male Sprague-Dawley rats underwent 720° spermatic cord rotation for 2 h followed by detorsion and were assigned to T/D or T/D + PQQ groups, with sham-operated controls run in parallel. PQQ (400 mg/kg body weight) was administered orally once daily for 4 weeks. T/D resulted in severe disruption of testicular architecture, disorganization of seminiferous epithelium, reduced sperm count and testis-to-body weight ratio, increased hypoxia-inducible factor-1α and malondialdehyde, decreased superoxide dismutase 2, impaired oxidative phosphorylation (OXPHOS), and enhanced apoptosis. Notably, PQQ treatment significantly preserved testicular structure, improved sperm counts, reduced oxidative stress, restored OXPHOS, and suppressed apoptosis (all p < 0.05. T/D + PQQ vs. T/D). These findings indicate that PQQ protects against T/D-induced testicular injury. The underlying mechanisms may involve the attenuation of oxidative stress, the preservation of mitochondrial function, and the limitation of apoptosis, supporting its potential as a therapeutic strategy for testicular IRI. Full article
Show Figures

Figure 1

20 pages, 3172 KB  
Article
Differential Expression of Circular RNAs in Rat Brain Regions with Various Degrees of Damage After Ischemia–Reperfusion
by Ivan V. Mozgovoy, Ekaterina V. Tsareva, Alina E. Denisova, Vasily V. Stavchansky, Leonid V. Gubsky, Lyudmila V. Dergunova, Svetlana A. Limborska and Ivan B. Filippenkov
Int. J. Mol. Sci. 2025, 26(21), 10555; https://doi.org/10.3390/ijms262110555 - 30 Oct 2025
Viewed by 437
Abstract
Circular RNAs (circRNAs) are non-coding RNAs that can significantly influence the regulation of gene expression in health and disease, including ischemic stroke. We identified 597 differentially expressed circRNAs (DECs) (fold change > 1.5; Padj < 0.05) in the striatum region encompassing the ischemic [...] Read more.
Circular RNAs (circRNAs) are non-coding RNAs that can significantly influence the regulation of gene expression in health and disease, including ischemic stroke. We identified 597 differentially expressed circRNAs (DECs) (fold change > 1.5; Padj < 0.05) in the striatum region encompassing the ischemic lesion and penumbra 24 h after ischemia–reperfusion injury (tMCAO) in rats, according to high-throughput RNA sequencing data (RNA-Seq). The DECs predominantly increased expression levels relative to those in sham-operated animals. In this study, we also compared these data with DECs we previously identified in the frontal cortex region containing the penumbra and healthy tissue. Furthermore, we bioinformatically constructed a network of competitive circRNA-microRNA-mRNA interactions characterizing the possible functions of DECs in brain areas with varying degrees of ischemic injury. We found that in both tissues, the identified DECs were involved in regulating the expression of genes associated with inflammation and neurotransmission. Moreover, in the striatum, most DECs decreased their expression, while in the frontal cortex, most DECs increased their expression. Thus, we demonstrated different circRNA activities in brain areas with varying degrees of injury. This result may indicate a role for these molecules in regulating brain cell responses, including those important for functional recovery after cerebral ischemia. Full article
Show Figures

Figure 1

29 pages, 5936 KB  
Article
Comparative Bone-Protective Effects of Tocotrienol Isomers from Palm and Annatto in Dexamethasone-Induced Osteoporotic Male Rats
by Elvy Suhana Mohd Ramli, Fairus Ahmad, Nur Aqilah Kamaruddin, Kok-Yong Chin, Ima Nirwana Soelaiman and Kok-Lun Pang
Int. J. Mol. Sci. 2025, 26(20), 10206; https://doi.org/10.3390/ijms262010206 - 20 Oct 2025
Viewed by 570
Abstract
Oxidative stress brought on by prolonged glucocorticoid therapy reduces bone growth, structure, and mechanical qualities. Free radicals promote osteoclastic activity and are harmful to osteoblasts. As an antioxidant, tocotrienol offers protection against illnesses linked to free radicals. Annatto tocotrienol (ATT) is a tocopherol-free [...] Read more.
Oxidative stress brought on by prolonged glucocorticoid therapy reduces bone growth, structure, and mechanical qualities. Free radicals promote osteoclastic activity and are harmful to osteoblasts. As an antioxidant, tocotrienol offers protection against illnesses linked to free radicals. Annatto tocotrienol (ATT) is a tocopherol-free tocotrienol, and palm tocotrienol (PTT) is a tocotrienol mixture. Finding out how ATT and PTT protect against glucocorticoid-induced osteoporosis was the aim of this study. In this study, 32 mature male Sprague-Dawley rats were employed. Twenty-four rats were divided into three groups: Dex, Dex + PTT, and Dex + ATT, after being adrenalectomized. A sham surgery was performed on the remaining eight rats. The Dex group received oral vehicle palm olein (0.1 mL/kg/day) and intramuscular injection of dexamethasone (120 µg/kg/day). Dexamethasone 120 µg/kg/day was administered intramuscularly to the Dex + PTT and Dex + ATT group, and palm tocotrienol (PTT) and annatto tocotrienol (ATT) 60 mg/kg/day were added as a supplement. Vehicle palm olein was administered intramuscularly to the sham-operated rats, 0.05 mL/kg/day and 0.1 mL/kg/day orally. The treatments were administered for two months before the rats were euthanized. The biomechanical strength of the femoral bones was evaluated, and the structural characteristics of bone histomorphometry were examined. According to the findings, prolonged glucocorticoid therapy resulted in decreased superoxide dismutase (SOD) activity, increased lipid peroxidation, and bone carboxy-terminal collagen cross-linkages (CTX). Bone Volume/Tissue Volume (BV/TV) and Trabecular Number (Tb.N) were drastically reduced, which severely reduced bone biomechanical strength. There were also alterations in the bone formation and resorption gene expressions. Lipid peroxidation, CTX levels, and SOD activity were all considerably maintained at control levels by PTT and ATT intake. Additionally, it preserved the biomechanical strength and bone structure, as well as maintaining the gene expressions. According to the study’s findings, ATT and PTT may have anabolic and anti-resorptive properties and have the potential to be utilized as a prophylactic for individuals receiving long-term glucocorticoid therapy. Full article
(This article belongs to the Special Issue Molecular Studies of Bone Biology and Bone Tissue: 2nd Edition)
Show Figures

Figure 1

25 pages, 6473 KB  
Article
Intestinal Ischemia/Reperfusion Injury Influences Hyaluronan Homeostasis in the Rat Brain
by Annalisa Bosi, Nicolò Baranzini, Alessandra Ponti, Paola Moretto, Elisabetta Moro, Francesca Crema, Rossella Cianci, Evgenia Karousou, Manuela Viola, Alberto Passi, Davide Vigetti, Andreina Baj, Annalisa Grimaldi, Paolo Severgnini and Cristina Giaroni
Int. J. Mol. Sci. 2025, 26(20), 10064; https://doi.org/10.3390/ijms262010064 - 16 Oct 2025
Viewed by 618
Abstract
Intestinal ischemia and reperfusion injury (IRI) can lead to multiple organ dysfunction, including the central nervous system (CNS), where a neuroinflammatory response may develop. Hyaluronan, a glycosaminoglycan component of the extracellular matrix, has been shown to modulate enteric neuronal and immune function during [...] Read more.
Intestinal ischemia and reperfusion injury (IRI) can lead to multiple organ dysfunction, including the central nervous system (CNS), where a neuroinflammatory response may develop. Hyaluronan, a glycosaminoglycan component of the extracellular matrix, has been shown to modulate enteric neuronal and immune function during in vivo IRI in the rat small intestine. The aim of this study was to investigate the potential involvement of hyaluronan in the alterations induced by in vivo intestinal IRI in the rat hippocampus and striatum. Mesenteric ischemia was induced in anesthetized adult male rats for 60 min, followed by 24 h of reperfusion. Injured (IRI group), sham-operated (SHAM group), and non-injured (CTR group) animals were treated with the hyaluronan synthesis inhibitor 4-methylumbelliferone (4-MU; 25 mg/kg). In the hippocampus and striatum of the IRI group, levels of both hyaluronan and neurocan, a proteoglycan primarily found in the central nervous system extracellular matrix, as well as the hyaluronan synthesizing enzyme Has2, were significantly downregulated compared to the CTR and SHAM groups. These changes were associated with alterations in the TLR4-NFκB-pIκB pathway, with the effects being more prominent in the hippocampus than in the striatum. Increased levels of IL6, co-localizing with the microglial marker S100β, were observed in both regions and were attenuated by 4-MU only in the hippocampus. Overall, these findings suggest that intestinal IRI may disrupt extracellular matrix homeostasis and induce hyaluronan-mediated enhancement of local proinflammatory signaling, primarily involving IL6 and microglial cells, mainly in the hippocampus. Such changes may contribute to the development of cognitive deficits and memory dysfunction associated with intestinal IRI. Full article
(This article belongs to the Section Molecular Neurobiology)
Show Figures

Figure 1

20 pages, 3602 KB  
Article
Kaempferol Regulates Lipid Homeostasis, Endocannabinoid System, and PPARα in Rat Cerebral Cortex Following BCCAO/R
by Gianfranca Carta, Maria Pina Serra, Elisabetta Murru, Marianna Boi, Claudia Manca, Ylenia Lai, Monica Cabboi, Antonella Carta, Sebastiano Banni and Marina Quartu
Biomolecules 2025, 15(10), 1440; https://doi.org/10.3390/biom15101440 - 11 Oct 2025
Viewed by 696
Abstract
Previous research has demonstrated that the transient bilateral common carotid artery occlusion and reperfusion (BCCAO/R) effectively models early brain inflammation resulting from sudden hypoperfusion and subsequent reperfusion. According to studies showing that diet and nutrition strongly influence brain neuroplasticity, in this study we [...] Read more.
Previous research has demonstrated that the transient bilateral common carotid artery occlusion and reperfusion (BCCAO/R) effectively models early brain inflammation resulting from sudden hypoperfusion and subsequent reperfusion. According to studies showing that diet and nutrition strongly influence brain neuroplasticity, in this study we evaluated whether kaempferol (KAM), a dietary flavonoid, offers neuroprotection in a rat BCCAO/R model. Adult Wistar rats were gavage fed a single dose of KAM (40 mg) six hours before surgery. Comprehensive lipidomic and molecular analyses were conducted on samples from the frontal and temporal-occipital cortices, as well as the plasma. In the frontal cortex, KAM elevated anti-inflammatory N-acylethanolamines palmitoylethanolamide (PEA), oleoylethanolamide (OEA), and docosahexaenoylethanolamide (DHAEA) and reduced oxidized arachidonic acid metabolites. KAM also downregulated cyclooxygenase- 2 (COX-2) protein and selectively decreased the endocannabinoid 2-arachidonoylglycerol (2-AG), showing a shift in AA metabolism. These molecular changes correlated with increased levels of peroxisome proliferator-activated receptor alpha (PPARα) and cannabinoid receptors CB1R and CB2R, supporting activation of both nuclear and membrane-bound anti-inflammatory pathways. No significant changes were observed in the temporal-occipital cortex. In plasma, DHAEA levels increased similarly to those in the cortex. However, rises in PEA and OEA were detected only in sham-operated KAM-treated animals, suggesting possible central redistribution under hypoperfusion/reperfusion stress. In summary, these findings demonstrate that KAM exerts dual anti-inflammatory effects by inhibiting COX-2-mediated prostanoid synthesis and promoting PPARα-driven lipid signaling. This dual mechanism highlights the potential of KAM as a dietary intervention to reduce neuroinflammation associated with hypoperfusion–reperfusion challenges. Full article
(This article belongs to the Special Issue Lipid Signaling in Neuroinflammation and Neurodegeneration)
Show Figures

Figure 1

17 pages, 1788 KB  
Article
Impact of Major Pelvic Ganglion Denervation on Prostate Histology, Immune Response, and Serum Prolactin and Testosterone Levels in Rats
by Pabeli Saraí Becerra-Romero, Cynthia Fernández-Pomares, Juan Carlos Rodríguez-Alba, Jorge Manzo, Gonzalo E. Aranda-Abreu, Fausto Rojas-Durán, Deissy Herrera-Covarrubias, María Rebeca Toledo-Cárdenas, Genaro Alfonso Coria-Ávila and Maria Elena Hernández-Aguilar
Immuno 2025, 5(3), 33; https://doi.org/10.3390/immuno5030033 - 6 Aug 2025
Viewed by 1429
Abstract
The prostate gland, a male accessory reproductive organ, is regulated by hormonal inputs and autonomic innervation from the major pelvic ganglion. This study examined the effects of major pelvic ganglion denervation on prostate histology, immune cell infiltration, and systemic levels of prolactin, testosterone, [...] Read more.
The prostate gland, a male accessory reproductive organ, is regulated by hormonal inputs and autonomic innervation from the major pelvic ganglion. This study examined the effects of major pelvic ganglion denervation on prostate histology, immune cell infiltration, and systemic levels of prolactin, testosterone, and cytokines in rats. Male Wistar rats (300–350 g) were divided into groups receiving bilateral axotomy of the hypogastric nerve, the pelvic nerve, or both, alongside with a sham-operated control. After 15 days, the animals were killed, and prostate tissue was dissociated in DMEM medium containing DNase I and collagenase. The dissociated cells were stained with fluorochrome-conjugated antibodies, and cell characterization was performed using a flow cytometer. Hematoxylin and eosin (H&E) staining was used to analyze histological characteristics, while testosterone, prolactin, and interleukin levels were measured via ELISA. Histological analysis revealed inflammatory atypical hypertrophy e hiperplasia. Immunological assessments demonstrated increased leukocytes, T lymphocytes (CD4+ and CD8+), B lymphocytes, and macrophages following double nerve axotomy. Serum analyses showed elevated pro-inflammatory cytokines IL-1β, IL-6, and IFN-γ, as well as anti-inflammatory IL-10, in denervated animals. Hormonal assessments revealed significant increases in serum prolactin and testosterone levels after double axotomy. Loss of neural control may promote pathological prostate changes via inflammation and hormonal dysregulation, offering insights into neuroimmune and neuroendocrine mechanisms underlying prostate pathologies. Full article
Show Figures

Figure 1

19 pages, 2191 KB  
Article
In Vivo Study on 3D-Printed Polylactic Acid Nerve Tubes for Sciatic Nerve Injury Treatment
by Salih Kavuncu, Rauf Hamid and Ömer Faruk Sarıahmetoğlu
Polymers 2025, 17(14), 1992; https://doi.org/10.3390/polym17141992 - 21 Jul 2025
Cited by 1 | Viewed by 981
Abstract
Background/Objectives: Nerve injuries cause functional loss and psychosocial issues due to prolonged rehabilitation. Recently, 3D-modeled nerve conduits have been used to aid in surgical planning. This study investigated the impact of 3D-bioprinted PLA, chitosan, alginate, and collagen conduits on nerve regeneration in a [...] Read more.
Background/Objectives: Nerve injuries cause functional loss and psychosocial issues due to prolonged rehabilitation. Recently, 3D-modeled nerve conduits have been used to aid in surgical planning. This study investigated the impact of 3D-bioprinted PLA, chitosan, alginate, and collagen conduits on nerve regeneration in a rat sciatic nerve crush injury model. Methods: This study, conducted at Kütahya University of Health Sciences, involves 50 rats were divided into four groups: (1) sham-operated controls, (2) sciatic nerve injury without treatment, (3) injury treated with a PLA conduit, and (4) injury treated with 3D-printed tubes composed of chitosan and alginate. The procedures were performed, blood was collected, and the rats were sacrificed after two months. Weekly checks for infection, scar healing, and motor responses were performed. Results: Rats with nerve conduits showed less macroscopic scarring. Weekly assessments of motor nerve recovery showed no movement restrictions in limbs treated with PLA conduits, graft conduits, or conduits bridging retracted nerve stumps, based on responses to stimulus checks. An infection developed in the sciatic nerve and surrounding muscle tissue of one rat with a bio-graft conduit, prompting histopathological examination to investigate its cause. Conclusions: This proof-of-principle study demonstrates the feasibility of using 3D-printed biocompatible nerve conduits for peripheral nerve repair, providing a basis for future, more comprehensive investigations. Full article
Show Figures

Figure 1

13 pages, 1352 KB  
Article
Time Matters: Methane Inhalation Mitigates Mitochondrial and Organ Dysfunction in Advanced Experimental Sepsis
by Levente Frigyes Gulácsi, Attila Rutai, László Juhász, Bálint László Czakó, Andrea Szabó, Mihály Boros, József Kaszaki, Marietta Zita Poles and Szabolcs Péter Tallósy
Antioxidants 2025, 14(7), 814; https://doi.org/10.3390/antiox14070814 - 1 Jul 2025
Viewed by 788
Abstract
This study aimed to characterize the time-dependent effects of methane (CH4) inhalation, initiated at defined intervals following sepsis onset, on organ function, systemic oxygen utilization, and mitochondrial respiration in a rodent model. Adult rats were subjected to abdominal sepsis or sham [...] Read more.
This study aimed to characterize the time-dependent effects of methane (CH4) inhalation, initiated at defined intervals following sepsis onset, on organ function, systemic oxygen utilization, and mitochondrial respiration in a rodent model. Adult rats were subjected to abdominal sepsis or sham operation. Septic animals were assigned to groups receiving 2.2% CH4 in normoxic air at specific post-insult phases (early: 3–6 h; intermediate: 16–19 h; late: 19–22 h), while a control group remained untreated. At 24 h, organ function was evaluated using a Rat-Specific Organ Failure Assessment (ROFA) score, along with measurements of plasma myeloperoxidase (MPO) activity, Complex I–II-linked oxidative phosphorylation in renal and cerebellar tissues, systemic oxygen extraction, and global tissue perfusion (pCO2-gap). Sepsis induced significant organ dysfunction, impaired hemodynamics, reduced oxygen utilization, and decreased mitochondrial respiration. CH4 inhalation improved survival when administered early, restored cerebellar mitochondrial respiration during the intermediate phase, and in the late phase reduced ROFA scores and MPO levels, while attenuating mitochondrial dysfunction in renal and cerebellar tissues. All CH4-treated groups demonstrated improved renal function and enhanced tissue oxygenation. Targeted CH4 inhalation during sepsis confers protective effects by preserving mitochondrial function, reducing inflammation, and improving oxygen dynamics, suggesting promising therapeutic potential. Full article
Show Figures

Figure 1

16 pages, 1649 KB  
Article
Osteoprotective Effect of Pine Pollen in Orchidectomized Rats
by Paweł Polak, Radosław P. Radzki, Marek Bieńko, Sylwia Szymańczyk, Kinga Topolska, Małgorzata Manastyrska-Stolarczyk and Jarosław Szponar
Nutrients 2025, 17(13), 2110; https://doi.org/10.3390/nu17132110 - 25 Jun 2025
Viewed by 1177
Abstract
Background/Objectives: This study aimed to establish the potential osteotropic effect of pine pollen on bone metabolism in male rats during the development of osteopenia induced by orchidectomy (ORX). We also established the effect of gonadectomy and pine pollen on the characteristics of [...] Read more.
Background/Objectives: This study aimed to establish the potential osteotropic effect of pine pollen on bone metabolism in male rats during the development of osteopenia induced by orchidectomy (ORX). We also established the effect of gonadectomy and pine pollen on the characteristics of calf muscles. Methods: This study was conducted using 40 male Wistar rats divided into one sham-operated (SHO) and four ORX groups. The SHO rats and one ORX group (negative control) were treated with physiological saline (PhS). The remaining ORX groups received exclusively testosterone (positive control) and two doses of pine pollen (50 and 150 mg/kg b.w.), respectively. The rats were killed 60 days later and their right tibia and left pelvic limbs were isolated. The tibia was analyzed using densitometry, computed tomography, and a bending machine to determine densitometry, structure, and mechanical properties, respectively. The left pelvic limb allowed for measurements of area, density, and fat tissue in the calf muscle. Results: The dose of 150 mg/kg b.w. inhibited the development of atrophic changes, both in the cortical and trabecular bone tissue. The dose of 50 mg/kg b.w. also has a protective effect on bones but is less pronounced and concerns only the trabecular bone tissue. The higher dose of pine pollen inhibited the catabolism of the calf muscles by maintaining the density and surface area as in the SHO group. It also limited the accumulation of intramuscular and subcutaneous adipose tissue. Conclusions: It is worth emphasizing the osteoprotective effectiveness of pine pollen, especially when administered in larger doses, which demonstrates the possibility of its use in the prevention of the development of osteoporosis in males. Full article
(This article belongs to the Section Phytochemicals and Human Health)
Show Figures

Graphical abstract

Back to TopTop