Sign in to use this feature.

Years

Between: -

Subjects

remove_circle_outline
remove_circle_outline
remove_circle_outline
remove_circle_outline
remove_circle_outline
remove_circle_outline
remove_circle_outline
remove_circle_outline
remove_circle_outline

Journals

Article Types

Countries / Regions

Search Results (173)

Search Parameters:
Keywords = recombination junction

Order results
Result details
Results per page
Select all
Export citation of selected articles as:
17 pages, 2432 KB  
Article
Folate Attenuates Ulcerative Colitis via PI3K/AKT/NF-κB/MLCK Axis Inhibition to Restore Intestinal Barrier Integrity
by Shize Zhang, Tian Cheng, Yuang Chen, Mengqin Wang, Guangji Wang and Jiye Aa
Biology 2025, 14(11), 1573; https://doi.org/10.3390/biology14111573 - 10 Nov 2025
Abstract
Vitamin homeostasis plays a critical role in inflammatory bowel disease management, yet the protective mechanisms and clinical utility of specific vitamins remain incompletely characterized. Within this context, a two-sample Mendelian randomization analysis leveraging genetic instruments for measuring circulating vitamin levels identified folate as [...] Read more.
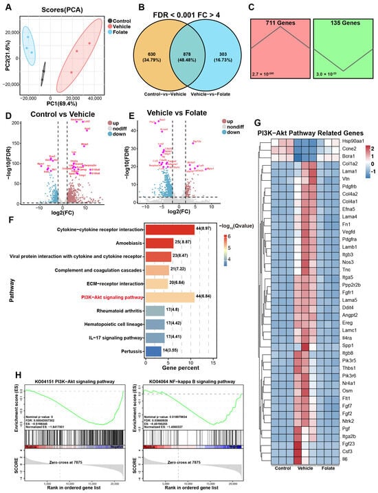
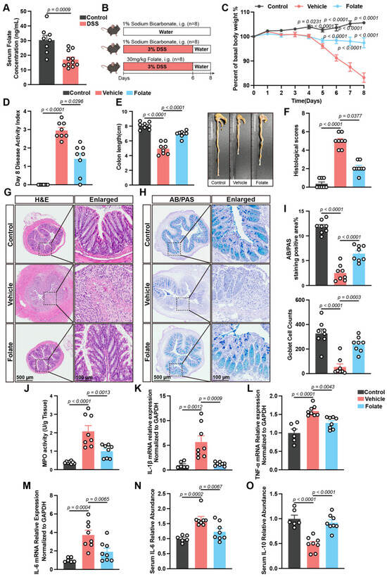
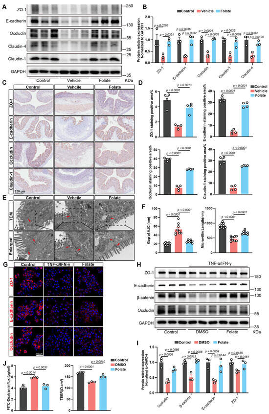
Vitamin homeostasis plays a critical role in inflammatory bowel disease management, yet the protective mechanisms and clinical utility of specific vitamins remain incompletely characterized. Within this context, a two-sample Mendelian randomization analysis leveraging genetic instruments for measuring circulating vitamin levels identified folate as a protective factor against ulcerative colitis (UC). To validate these findings, a DSS-induced colitis model was established with serial serum folate measurements. Therapeutic folate supplements were subsequently administered, followed by a comprehensive evaluation of epithelial barrier modulation through in vivo and recombinant TNF-α/IFN-γ-induced in vitro models. This included assessment of junctional proteins, ultrastructural analysis by transmission electron microscopy, and functional quantification of barrier integrity using transepithelial electrical resistance with paracellular permeability assays in epithelial monolayers. Molecular mechanisms were investigated through RNA sequencing complemented by immunoblot validation of key pathway components. The results demonstrated decreased serum folate levels in DSS-induced colitis mice, whereas folate supplementation ameliorated disease severity and attenuated intestinal inflammation and histopathological damage. Crucially, folate restored epithelial barrier structural integrity and function both in vivo and in vitro. Mechanistically, folate mediated barrier restoration through suppression of the PI3K/AKT/NF-κB/MLCK/MLC2 signaling axis. Collectively, the results of this study provide mechanistic insights that support the use of folate as an active therapeutic molecule in patients with UC. Full article
Show Figures

Figure 1

18 pages, 1707 KB  
Review
Meiotic Recombination May Be Initiated by Copy Choice During DNA Synthesis Rather than Break/Join Mechanism
by Lei Jia, Na Yin, Xiaolin Wang, Jingyun Li and Lin Li
Int. J. Mol. Sci. 2025, 26(19), 9464; https://doi.org/10.3390/ijms26199464 - 27 Sep 2025
Viewed by 572
Abstract
Our understanding of the molecular mechanisms by which DNA meiotic recombination occurs has significantly increased in the past decades. A more representative molecular model has also undergone repeated revisions and upgrades with the continuous expansion of experimental data. Considering several apparent issues in [...] Read more.
Our understanding of the molecular mechanisms by which DNA meiotic recombination occurs has significantly increased in the past decades. A more representative molecular model has also undergone repeated revisions and upgrades with the continuous expansion of experimental data. Considering several apparent issues in the field, we intend to make necessary upgrades to previous models and reanalyze those data, exploring structural details and molecular mechanisms of DNA meiotic recombination. Eligible studies were identified from PubMed/Medline (up to June 2024). Key related publications and experimental data were retrieved from eligible studies, displaying five major issues. Meanwhile, the biophysical modeling method was used to establish an enlacement model. Then, the model was used to wholly reanalyze the collected data. An updated molecular model was supplemented. In the current model, a copy choice mechanism can initiate DNA meiotic recombination. The copy choice is based on a branched structure of DNA, which results from relative motion between homologous single strands. The reanalysis of previous experimental data based on this model can lead to new interpretations that can better address the discrepancies between previous experimental observations and theoretical models, including (1) the intertwinement model having embodied the particular characteristics of the SDSA model; (2) hDNA arising from JM resolution rather than being followed by a JM; (3) strand specificity of hDNA mismatch repair seeming to be an illusion and copy choice more likely to be the actual state; (4) parity in resolution patterns of a dHJ leading to parity of gene conversion; (5) the cooperation of multiple HJs readily generating a high correlation between gene conversion and crossover; and (6) transpositional recombination and site-specific recombination seeming to have a common pathway to meiotic recombination. The results indicate that both revisions and reanalysis are necessary. The novel interpretations would be critical to the understanding of the mechanisms of DNA recombination as well as its role in DNA repair. Additionally, the work could have implications for how the field views the importance of factors such as Spo11 or the mechanisms that drive meiotic pairing. Full article
Show Figures

Figure 1

22 pages, 8198 KB  
Article
Thermally Exfoliated g-C3N4/Ti3C2Tx MXene Schottky Junctions as Photocatalysts for the Removal of Valsartan from Aquatic Environments
by Christos Lykos and Ioannis Konstantinou
Catalysts 2025, 15(9), 909; https://doi.org/10.3390/catal15090909 - 18 Sep 2025
Viewed by 798
Abstract
In recent years, graphitic carbon nitride (g-C3N4) has gained considerable ground in the field of heterogeneous photocatalysis for the abatement of emerging contaminants from aqueous environments. Nonetheless, certain limitations, including a small surface area and a high recombination rate, [...] Read more.
In recent years, graphitic carbon nitride (g-C3N4) has gained considerable ground in the field of heterogeneous photocatalysis for the abatement of emerging contaminants from aqueous environments. Nonetheless, certain limitations, including a small surface area and a high recombination rate, limit its photocatalytic efficacy. In this study, g-C3N4 was synthesized from urea and then underwent thermal exfoliation. A portion of the exfoliated material was subsequently subjected to protonation via acid treatment, and both protonated and non-protonated variants of exfoliated g-C3N4 were combined with small amounts of Ti3C2Tx MXene. The morphology, chemical structure, and optical properties of the synthesized materials were examined using various characterization techniques. Additionally, their photocatalytic performance was evaluated through laboratory tests using the commonly detected anti-hypertensive drug valsartan as a model pollutant. The degradation kinetics of valsartan revealed that combining 1% Ti3C2Tx MXene with exfoliated g-C3N4 (both protonated and non-protonated) achieves optimal removal. Notably, the composite material 1%-pCNMX (protonated variant) displayed a 20% higher removal kinetic rate than unmodified exfoliated g-C3N4, removing a higher quantity of valsartan within the same time frame. Furthermore, all protonated composites proved more effective in degrading valsartan than their non-protonated counterparts, demonstrating the positive impact of acid treatment. The improved photocatalytic activity was attributed to the successful formation of Schottky junctions between g-C3N4 and Ti3C2Tx, which reduced the recombination rate of photogenerated charge carriers. Full article
Show Figures

Figure 1

12 pages, 2802 KB  
Article
Photocatalytic Degradation of Rhodamine B Using 1D CuO/TiO2 Nanofibers Synthesized via the Electrospinning Method
by Shouzhen Duan, Wanjun Zhang, Xiaoyan Wang, Youqing Zhao, Hui Nan and Guijun Yang
Materials 2025, 18(18), 4252; https://doi.org/10.3390/ma18184252 - 11 Sep 2025
Viewed by 526
Abstract
This research was designed to improve the separation efficiency of photogenerated carriers in TiO2 through the construction of a PN heterojunction. The motivation behind this was to tackle the problems of the narrow light response range and the high electron-hole recombination rate [...] Read more.
This research was designed to improve the separation efficiency of photogenerated carriers in TiO2 through the construction of a PN heterojunction. The motivation behind this was to tackle the problems of the narrow light response range and the high electron-hole recombination rate of TiO2. By simple one-step implementing electrospinning and calcination procedures, CuO/TiO2 PN heterojunction nanofibers were successfully synthesized. XRD and SEM analyses confirm that the heterojunction is a nanofiber structure composed of TiO2 and CuO, with the TiO2 containing anatase and rutile phases. The PL reveals that the fluorescence intensity of the heterojunction is lower compared to that of pure TiO2, and this implies a remarkable enhancement in the carrier separation efficiency. Under xenon light irradiation, for the optimized sample, the degradation rate of RhB exceeds 80%. This degradation rate is 68% higher than that of pure TiO2. The improvement in photocatalytic performance can be ascribed to the efficient charge separation driven by the built-in electric field within the PN junction and the extended light absorption range. The photoelectrochemical test further verified that the photocurrent density of the heterojunction system was 52.42% higher than that of the single TiO2, providing a new strategy for designing efficient photocatalytic systems. Full article
(This article belongs to the Section Advanced Nanomaterials and Nanotechnology)
Show Figures

Figure 1

14 pages, 2017 KB  
Article
The S2 Glycoprotein Subunit Determines Intestinal Tropism in Infectious Bronchitis Virus
by Zhenkai Dai, Jing Zhang, Ying Huang, Benli Huang, Zhengzhong Xiao, Keyu Feng, Guanming Shao, Xinheng Zhang and Qingmei Xie
Microorganisms 2025, 13(8), 1918; https://doi.org/10.3390/microorganisms13081918 - 17 Aug 2025
Viewed by 648
Abstract
The molecular basis for the distinct intestinal tropism of infectious bronchitis virus (IBV) strains remains poorly understood. This study identifies the S2 subunit of the spike glycoprotein as the critical determinant conferring duodenal tropism to the IBV CSL strain. Comparative pathogenesis in specific-pathogen-free [...] Read more.
The molecular basis for the distinct intestinal tropism of infectious bronchitis virus (IBV) strains remains poorly understood. This study identifies the S2 subunit of the spike glycoprotein as the critical determinant conferring duodenal tropism to the IBV CSL strain. Comparative pathogenesis in specific-pathogen-free (SPF) chicks revealed that the CSL strain achieved significantly higher viral titers in the duodenum compared to strains D90, PYG QX1, and XXX QX5. This duodenal replication was associated with severe epithelial inflammation, characterized by upregulation of pro-inflammatory cytokines (IL-6, IL-17A, IL-22, TNF-α, IFN-β, IFN-γ) and disruption of barrier integrity via downregulation of tight junction proteins (Occludin, Claudin-1, ZO-1). Crucially, reverse genetics using the non-enterotropic D90 backbone demonstrated that recombinant viruses carrying the CSL-S2 gene (rD90-ΔS/CSL and rD90-ΔS2/CSL), but not those carrying CSL-S1 (rD90-ΔS1/CSL), replicated efficiently and induced inflammation in the duodenum, phenocopying wild-type CSL. In contrast, renal tropism was independent of the S2 subunit. These findings establish the S2 subunit as both necessary and sufficient for IBV duodenal tropism, uncoupling it from renal pathogenicity. This identifies S2 as a prime molecular target for developing next-generation vaccines against intestinal IBV pathotypes. Full article
(This article belongs to the Special Issue Animal Viral Infectious Diseases)
Show Figures

Figure 1

28 pages, 4927 KB  
Review
A Review on Perovskite/Silicon Tandem Solar Cells: Current Status and Future Challenges
by Jingyu Huang and Lin Mao
Energies 2025, 18(16), 4327; https://doi.org/10.3390/en18164327 - 14 Aug 2025
Cited by 2 | Viewed by 7190
Abstract
Perovskite/Si tandem solar cells (PSTSCs) have emerged as a leading candidate for surpassing the Shockley–Queisser (SQ) efficiency limit inherent to single-junction silicon solar cells. Following their inaugural demonstration in 2015, perovskite/Si tandem solar cells have experienced remarkable technological progression, reaching a certified power [...] Read more.
Perovskite/Si tandem solar cells (PSTSCs) have emerged as a leading candidate for surpassing the Shockley–Queisser (SQ) efficiency limit inherent to single-junction silicon solar cells. Following their inaugural demonstration in 2015, perovskite/Si tandem solar cells have experienced remarkable technological progression, reaching a certified power conversion efficiency of 34.9% by 2025. To elucidate pathways for realizing the full potential of perovskite/Si tandem solar cells, this review commences with an examination of fundamental operational mechanisms in multi-junction photovoltaic architectures. Subsequent sections systematically analyze technological breakthroughs across three critical PSTSC components organized by an optical path sequence: (1) innovations in perovskite photoactive layers through component engineering, additive optimization, and interfacial modification strategies; (2) developments in charge transport and recombination management via advanced interconnecting layers; and (3) silicon subcell architectures. The review concludes with a critical analysis of persistent challenges in device stability, scalability, structural optimization and fabrication method, proposing strategic research directions to accelerate the transition from laboratory-scale achievements to commercially viable photovoltaic solutions. Full article
(This article belongs to the Section A2: Solar Energy and Photovoltaic Systems)
Show Figures

Figure 1

26 pages, 10577 KB  
Article
Optimizing Inorganic Cs4CuSb2Cl12/Cs2TiI6 Dual-Absorber Solar Cells: SCAPS-1D Simulations and Machine Learning
by Xiangde Li, Yuming Fang and Jiang Zhao
Nanomaterials 2025, 15(16), 1245; https://doi.org/10.3390/nano15161245 - 14 Aug 2025
Cited by 2 | Viewed by 1321
Abstract
Perovskite solar cells (PSCs) have emerged as a promising contender in photovoltaics, owing to their rapidly advancing power conversion efficiencies (PCEs) and compatibility with low-temperature solution processing techniques. Single-junction architectures reveal inherent limitations imposed by the Shockley–Queisser (SQ) limit, motivating adoption of a [...] Read more.
Perovskite solar cells (PSCs) have emerged as a promising contender in photovoltaics, owing to their rapidly advancing power conversion efficiencies (PCEs) and compatibility with low-temperature solution processing techniques. Single-junction architectures reveal inherent limitations imposed by the Shockley–Queisser (SQ) limit, motivating adoption of a dual-absorber structure comprising Cs4CuSb2Cl12 (CCSC) and Cs2TiI6 (CTI)—lead-free perovskite derivatives valued for environmental benignity and intrinsic stability. Comprehensive theoretical screening of 26 electron/hole transport layer (ETL/HTL) candidates identified SrTiO3 (STO) and CuSCN as optimal charge transport materials, producing an initial simulated PCE of 16.27%. Subsequent theoretical optimization of key parameters—including bulk and interface defect densities, band gap, layer thickness, and electrode materials—culminated in a simulated PCE of 30.86%. Incorporating quantifiable practical constraints, including radiative recombination, resistance, and FTO reflection, revised simulated efficiency to 26.60%, while qualitative analysis of additional factors follows later. Furthermore, comparing multiple algorithms within this theoretical framework demonstrated eXtreme Gradient Boosting (XGBoost) possesses superior predictive capability, identifying CTI defect density as the dominant impact on PCE—thereby underscoring its critical role in analogous architectures and offering optimization guidance for experimental studies. Collectively, this theoretical research delineates a viable pathway toward developing stable, environmentally sustainable PSCs with high properties. Full article
(This article belongs to the Section Solar Energy and Solar Cells)
Show Figures

Graphical abstract

16 pages, 1889 KB  
Article
Orthoflavivirus omskense NS1 Protein Induces Microvascular Endothelial Permeability In Vitro
by Bogdana I. Kravchuk, Andrey L. Matveev, Andrey A. Kechin, Alena O. Stepanova, Lyudmila A. Emelyanova, Sargis M. Khachatryan, Nina V. Tikunova and Yana A. Khlusevich
Viruses 2025, 17(7), 923; https://doi.org/10.3390/v17070923 - 28 Jun 2025
Viewed by 706
Abstract
Orthoflavivirus omskense (Omsk hemorrhagic fever virus, OHFV) is a tick-borne flavivirus that causes Omsk hemorrhagic fever (OHF), a severe zoonotic disease endemic to Western Siberia. Despite the fact that the role of NS1 proteins of various mosquito-borne flaviviruses in pathogenesis was investigated and [...] Read more.
Orthoflavivirus omskense (Omsk hemorrhagic fever virus, OHFV) is a tick-borne flavivirus that causes Omsk hemorrhagic fever (OHF), a severe zoonotic disease endemic to Western Siberia. Despite the fact that the role of NS1 proteins of various mosquito-borne flaviviruses in pathogenesis was investigated and their ability to affect human endothelial permeability was shown, the role of the NS1 protein of OHFV in pathogenesis is unstudied. In this work, the ability of OHFV NS1 to induce human endothelial permeability was investigated for the first time. It was shown that recombinant OHFV NS1 produced in eucaryotic cells directly affects both human lung microvascular endothelial cells (HLMVEC) and human umbilical vein endothelial cells (HUVEC) in vitro. RNAseq of endothelial cells treated with OHFV NS1 indicated that OHFV NS1 enhances the expression of genes associated with cellular stress responses, vascular signaling, and cell–cell junction regulation, resulting in a nonspecific increase in the endothelial permeability of various vessels. These results suggest that the NS1 protein may contribute to OHFV pathogenesis by disrupting endothelial barrier function and promoting vascular leakage, potentially playing a role in the hemorrhagic manifestations of Omsk hemorrhagic fever. Full article
(This article belongs to the Special Issue The Structure and Function of Flavivirus Genes and Proteins)
Show Figures

Figure 1

28 pages, 7536 KB  
Review
Recent Progress on High-Efficiency Perovskite/Organic Tandem Solar Cells
by Kelei Wang, Jiana Zheng, Runnan Yu and Zhan’ao Tan
Nanomaterials 2025, 15(10), 745; https://doi.org/10.3390/nano15100745 - 15 May 2025
Viewed by 2839
Abstract
Perovskite/organic tandem solar cells, as a next-generation high-efficiency photovoltaic technology, integrate the tunable bandgap characteristics of perovskite materials with the broad spectral absorption advantages of organic semiconductors, demonstrating remarkable potential to surpass the theoretical efficiency limits of single-junction cells, enhance device stability, and [...] Read more.
Perovskite/organic tandem solar cells, as a next-generation high-efficiency photovoltaic technology, integrate the tunable bandgap characteristics of perovskite materials with the broad spectral absorption advantages of organic semiconductors, demonstrating remarkable potential to surpass the theoretical efficiency limits of single-junction cells, enhance device stability, and expand application scenarios. This architecture supports low-temperature solution processing and offers tunable bandgaps, lightweight flexibility, and ecofriendly advantages. This review systematically summarizes research progress in this field, with a primary focus on analyzing the working principles, performance optimization strategies, and key challenges of the technology. Firstly, the article discusses strategies such as defect passivation, crystallization control, and suppression of phase separation in wide-bandgap perovskite sub-cells, offering insights into mitigating open-circuit voltage losses. Secondly, for the narrow-bandgap organic sub-cells, this paper highlights the optimization strategies for both the active layer and interfacial layers, aiming to improve spectral utilization and enhance power conversion efficiency. Additionally, this paper emphasizes the optimization of optical transparency, electrical conductivity, and energy level alignment in the recombination layer, providing theoretical guidance for efficient current matching and carrier transport. Full article
(This article belongs to the Special Issue Organic/Perovskite Solar Cell)
Show Figures

Graphical abstract

15 pages, 3910 KB  
Article
Incorporating Ag Nanocrystals with LaFeO3 Photocathodes Towards Greatly Enhanced Photoelectrocatalytic Properties
by Sijie Li, Hao Zeng, Jiaqi Fan, Mei Zhu, Caiyi Zhang, Xizhong An, Zhifu Luo, Haitao Fu and Xiaohong Yang
Catalysts 2025, 15(5), 456; https://doi.org/10.3390/catal15050456 - 7 May 2025
Cited by 2 | Viewed by 917
Abstract
This study focuses on enhancing the photoelectrocatalytic (PEC) performance of LaFeO3 photocathodes by incorporating Ag nanocrystals. LaFeO3, a perovskite-type metal oxide semiconductor, has potential in PEC water splitting but suffers from fast charge carrier recombination. Ag nanoparticles are introduced due [...] Read more.
This study focuses on enhancing the photoelectrocatalytic (PEC) performance of LaFeO3 photocathodes by incorporating Ag nanocrystals. LaFeO3, a perovskite-type metal oxide semiconductor, has potential in PEC water splitting but suffers from fast charge carrier recombination. Ag nanoparticles are introduced due to their surface plasmon resonance (SPR) property and ability to form Schottky junctions with LaFeO3. A series of Ag/LaFeO3 materials are prepared using the molten salt method for LaFeO3 synthesis and the direct reduction method for Ag loading. The results show that Ag nanoparticles are uniformly dispersed on LaFeO3. The 3 mol% Ag/LaFeO3 photocathode demonstrates a remarkable ninefold increase in photocurrent density (15 mA·cm−2 at −0.2 V vs. RHE) compared to pure LaFeO3 (1.7 mA·cm−2). The band gap of LaFeO3 is reduced from 2.07 eV to 1.92 eV with 3 mol% Ag loading, and the charge transfer impedance is reduced by 77%, while the carrier concentration increases by 2.3 times. The novelty of this work lies in the comprehensive investigation of the interaction mechanisms between Ag nanoparticles and LaFeO3, which lead to enhanced light absorption, improved charge separation, and increased electrochemical activity. The optimized Ag loading not only improves the photocatalytic efficiency but also enhances the stability of the photocathode. This work provides valuable insights into the interaction between Ag and LaFeO3, and offers experimental and theoretical support for developing efficient photocatalytic materials for PEC water splitting. Full article
(This article belongs to the Special Issue Advances in Photocatalytic Degradation of Pollutants in Wastewater)
Show Figures

Graphical abstract

19 pages, 4600 KB  
Article
The Junction Between nsp1β and nsp2 in the Porcine Reproductive and Respiratory Syndrome Virus Genome Is a New Site for the Insertion and Expression of Foreign Genes
by Changguang Xiao, Yafang Lin, Hailong Zhang, Zongjie Li, Ke Liu, Beibei Li, Donghua Shao, Yafeng Qiu, Zhiyong Ma and Jianchao Wei
Viruses 2025, 17(5), 656; https://doi.org/10.3390/v17050656 - 30 Apr 2025
Cited by 1 | Viewed by 743
Abstract
Porcine reproductive and respiratory syndrome virus (PRRSV) is considered a promising viral vector for the expression and delivery of foreign genes for the development of a new generation of multi-valent vaccines against PRRSV and other porcine viruses, as well as for analyses of [...] Read more.
Porcine reproductive and respiratory syndrome virus (PRRSV) is considered a promising viral vector for the expression and delivery of foreign genes for the development of a new generation of multi-valent vaccines against PRRSV and other porcine viruses, as well as for analyses of the immune response against PRRSV and anti-PRRSV component screening. In the present study, the junction site between nsp1β and nsp2 in the PRRSV genome was tested for the insertion and expression of foreign genes. Three foreign genes, including eGFP, iLOV3, and TEVp, were inserted into the intergenic junction between nsp1β and nsp2 and expressed by the respective recombinant PRRSVs (rPRRSV-SH01-eGFP, rPRRSV-SH01-iLOV3, and rPRRSV-SH01-TEVp) in vitro in mammalian cells. Analysis of the growth kinetics of the rescued recombinant PRRSVs showed no significant differences between the recombinant PRRSVs and their parental viruses. The inserted genes were consistently present in the viral genome during serial passage in vitro (for at least 20 passages). In addition, rPRRSV-SH01-eGFP can be used as a reporter virus for rapid detection of neutralizing antibodies against PRRSV through a fluorescent focus unit reduction-based assay. These data demonstrate that the junction between nsp1β and nsp2 is a new site that is suitable for the insertion and expression of foreign genes, providing a new option to express and deliver foreign genes using PRRSV-based vectors for different purposes, such as the development of multi-valent vaccines against PRRSV and other porcine viruses. Full article
(This article belongs to the Special Issue Porcine Viruses 2025)
Show Figures

Figure 1

21 pages, 5958 KB  
Article
Lactobacillus paracasei Expressing Porcine Trefoil Factor 3 and Epidermal Growth Factor: A Novel Approach for Superior Mucosal Repair
by Fangjie Yin, Ying Chen, Huijun Zhang, Hongzhe Zhao, Xuenan Li, Zi Wang, Weijing Meng, Jie Zhao, Lijie Tang, Yijing Li, Jiaxuan Li and Xiaona Wang
Vet. Sci. 2025, 12(4), 365; https://doi.org/10.3390/vetsci12040365 - 14 Apr 2025
Cited by 1 | Viewed by 930
Abstract
Trefoil factor 3 (TFF3) and epidermal growth factor (EGF) exert a promotive effect on the functions of intestinal epithelial cells and offer protection to the intestinal mucosa. Lactobacillus paracasei can ameliorate intestinal mucosal damage. In this study, pPG-pTFF3/27-2, pPG-pEGF/27-2, [...] Read more.
Trefoil factor 3 (TFF3) and epidermal growth factor (EGF) exert a promotive effect on the functions of intestinal epithelial cells and offer protection to the intestinal mucosa. Lactobacillus paracasei can ameliorate intestinal mucosal damage. In this study, pPG-pTFF3/27-2, pPG-pEGF/27-2, and pPG-pTE/27-2 were constructed to express porcine TFF3, EGF, and a fusion protein (pTE). Functional assays showed they promoted Immortalized Porcine Enterocyte Cell line J2 (IPEC-J2) proliferation and migration, with pTE having a greater migratory effect. In dextran sulfate sodium (DSS)-induced colitis mice, oral administration of pPG-pTE/27-2 reduced colitis, improved mucosal integrity, increased the expression of tight-junction proteins and the serum level of Interleukin-10 (IL-10), and decreased the levels of pro-inflammatory Tumor Necrosis Factor-α (TNF-α), Interleukin-6 (IL-6), and Interleukin-1β (IL-1β). These results imply that recombinant L. paracasei 27-2 strains engineered to express pTFF3 and pEGF represent a promising approach for augmenting intestinal epithelial cell function and facilitating mucosal restitution, and they possess significant potential in the treatment of intestinal mucosal injury and inflammatory bowel disease (IBD). Full article
Show Figures

Figure 1

21 pages, 9781 KB  
Article
LRG1 Alters Pericyte Phenotype and Compromises Vascular Maturation
by Alexandra E. Hoeh, Jui-Hsien Chang, Ronja S. Mueller, Mark Basche, Alessandro Fantin, Anastasios Sepetis, Giulia De Rossi, Athina Dritsoula, Robin R. Ali, Patric Turowski, Stephen E. Moss and John Greenwood
Cells 2025, 14(8), 593; https://doi.org/10.3390/cells14080593 - 14 Apr 2025
Viewed by 1561
Abstract
Upregulation of leucine-rich alpha-2-glycoprotein-1 (LRG1) contributes to aberrant neovascularization in many different diseases. In contrast, LRG1 is not involved in developmental angiogenesis. Here, we investigated the vasculopathic properties of LRG1 by examining its effect on developing retinal blood vessels. By injecting recombinant protein [...] Read more.
Upregulation of leucine-rich alpha-2-glycoprotein-1 (LRG1) contributes to aberrant neovascularization in many different diseases. In contrast, LRG1 is not involved in developmental angiogenesis. Here, we investigated the vasculopathic properties of LRG1 by examining its effect on developing retinal blood vessels. By injecting recombinant protein or an expression vector into the mouse retina during vascular development, we showed that exogenous LRG1 reduces pericyte coverage and NG2 expression. It leads to diminished collagen IV sheathing, fewer adhesion and gap junctions, and reduced vessel calibre and vascular density. Moreover, in mouse retinae containing exogenous LRG1, the developing blood–retinal barrier remains more permeable with significantly higher numbers of transcytotic vesicles present in microvascular endothelial cells. These results reveal that exogeneous LRG1 is sufficient to interfere with the maturation of developing retinal vessels and drive vessel development towards a dysfunctional phenotype. These observations deliver further evidence that LRG1 is an angiopathic factor and highlight the therapeutic potential of blocking LRG1 in diseases characterized by pathogenic angiogenesis or vascular remodelling. Full article
Show Figures

Graphical abstract

14 pages, 4047 KB  
Article
Electrical Impedance Spectroscopy: A Complementary Approach Differentiating PID Mechanisms in Photovoltaics
by A. El-Tayeb, Fang Li, Akash Kumar and Govindasamy Tamizhmani
Electronics 2025, 14(5), 1021; https://doi.org/10.3390/electronics14051021 - 4 Mar 2025
Cited by 2 | Viewed by 1145
Abstract
Potential-induced degradation (PID) presents a critical reliability issue for solar photovoltaic (PV) modules, with three primary types identified in the literature, namely, PIDs (shunting type), PIDp (polarization type), and PIDc (corrosion type). Electrochemical/electrical impedance spectroscopy (EIS) is a highly effective [...] Read more.
Potential-induced degradation (PID) presents a critical reliability issue for solar photovoltaic (PV) modules, with three primary types identified in the literature, namely, PIDs (shunting type), PIDp (polarization type), and PIDc (corrosion type). Electrochemical/electrical impedance spectroscopy (EIS) is a highly effective but underutilized technique for differentiating between these PID mechanisms. When used alongside conventional I–V measurements (e.g., Isc, Voc, and FF), EIS offers direct insights into parameters such as Rs, Rp, and Cp, making it a valuable tool for PID type differentiation. In this study, two four-cell glass–glass modules were investigated using p-base PERC monofacial cells with EVA and POE encapsulants. Results indicate that Voc and FF remained nearly unchanged under +1000 V stress for both EVA and POE modules, suggesting a minimal impact of PID stress on these parameters. However, Isc was reduced by approximately 8.5% in the EVA module and 10% in the POE module. For the POE module, surface recombination (PIDp) is likely responsible for the Isc loss, as Rs, Rp, and Cp showed no significant variation. Conversely, in the EVA module, the combined effects of surface recombination and junction recombination (PIDjr) are the probable cause of the Isc loss, as evidenced by remarkable changes in Rp and Cp. The observed decrease in Rp for the EVA module is attributed to reduced dynamic diode resistance rather than ohmic shunt resistance. This reduction is linked to recombination currents induced by junction trap centers, formed by the positive voltage PID stress in the encapsulant, which contains trace amounts of oxidizable species such as CH3COOH and/or H2O. The objective of this study is to evaluate the impact of PID stress on the electrical characteristics of glass–glass PV modules with different encapsulants, utilizing a combined EIS and I–V approach to distinguish between PID mechanisms. The findings highlight the critical role of the encapsulant type in determining PID susceptibility, with the EVA module exhibiting significant degradation linked to junction recombination losses. These insights underscore the necessity of optimizing encapsulant materials to enhance PV module durability and reliability in real-world applications. Full article
(This article belongs to the Special Issue Materials and Properties for Solar Cell Application)
Show Figures

Figure 1

15 pages, 3544 KB  
Article
Epidemiology and Molecular Characterization of Feline Calicivirus in Beijing, China
by Daoqi Wang, Jingru Zhu, Hanyu Yang and Yanli Lyu
Animals 2025, 15(4), 494; https://doi.org/10.3390/ani15040494 - 10 Feb 2025
Cited by 2 | Viewed by 2121
Abstract
Feline calicivirus (FCV) is an infectious pathogen in cats that mainly causes upper respiratory tract disease. Enhancing our understanding of the epidemiological characteristics of FCV can contribute to better strategies against FCV infection. To investigate the prevalence of FCV in Beijing, explore the [...] Read more.
Feline calicivirus (FCV) is an infectious pathogen in cats that mainly causes upper respiratory tract disease. Enhancing our understanding of the epidemiological characteristics of FCV can contribute to better strategies against FCV infection. To investigate the prevalence of FCV in Beijing, explore the risk factors associated with FCV infection and elucidate its genetic evolutionary characteristics. Cats (n = 402) from the China Agricultural University Veterinary Teaching Hospital (CAUVTH) were investigated from June to December in 2023. The rate of FCV-positive cats in the sample examined was 31.3%. Risk factors significantly associated with FCV infection were age, vaccination status and residential density by Logistic regression analysis. Phylogenetic analysis of completed genomes revealed a radial phylogeny, with no obvious geographical clustering. Amino acid analysis at different sites of E region of the major capsid protein revealed variable neutralizing antibody epitopes, while feline junctional adhesion molecule-A (fJAM-A) binding sites remained conserved. Additionally, the first FCV recombinant isolate was detected in Beijing, originating from two 2019 isolates collected in the city. This study elucidates the molecular epidemiology and genetic diversity of FCV in Beijing, which provides valuable insights for the development of effective measures for FCV prevention and control. Full article
(This article belongs to the Section Companion Animals)
Show Figures

Figure 1

Back to TopTop