The Junction Between nsp1β and nsp2 in the Porcine Reproductive and Respiratory Syndrome Virus Genome Is a New Site for the Insertion and Expression of Foreign Genes
Abstract
1. Introduction
2. Materials and Methods
2.1. Cell, Virus, and Serum Samples
2.2. Construction of a Full-Length Infectious cDNA Clone of the HP-PRRSV SH01 Strain
2.3. Construction of Full-Length Infectious cDNA Clones of Recombinant PRRSV Expressing Foreign Genes Inserted Between nsp1β and nsp2
2.4. Rescue of Recombinant PRRSVs
2.5. Plaque Assays
2.6. Immunofluorescence Assay, Western Blotting, and RT–PCR
2.7. Replication Kinetics of PRRSV and Viral Titration
2.8. Fluorescence Focus Unit Reduction-Based Assay for Detection of Neutralizing Antibodies
2.9. Statistical Analysis
3. Results
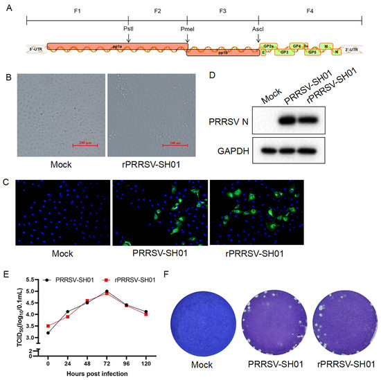
3.1. Construction and Recovery of the Recombinant Virus rPRRSV-SH01
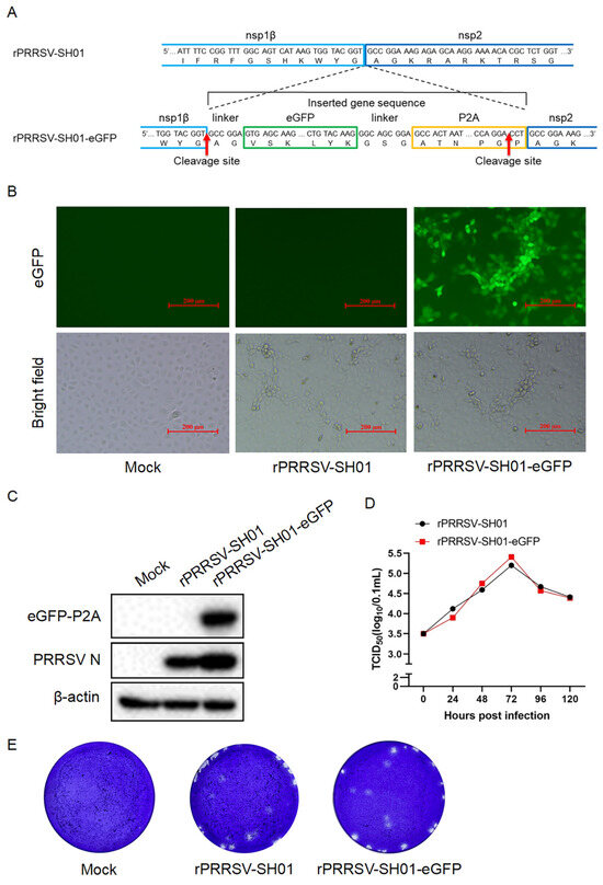
3.2. Construction and Recovery of the Recombinant Virus rPRRSV-SH01-eGFP Expressing eGFP Inserted Between nsp1β and nsp2
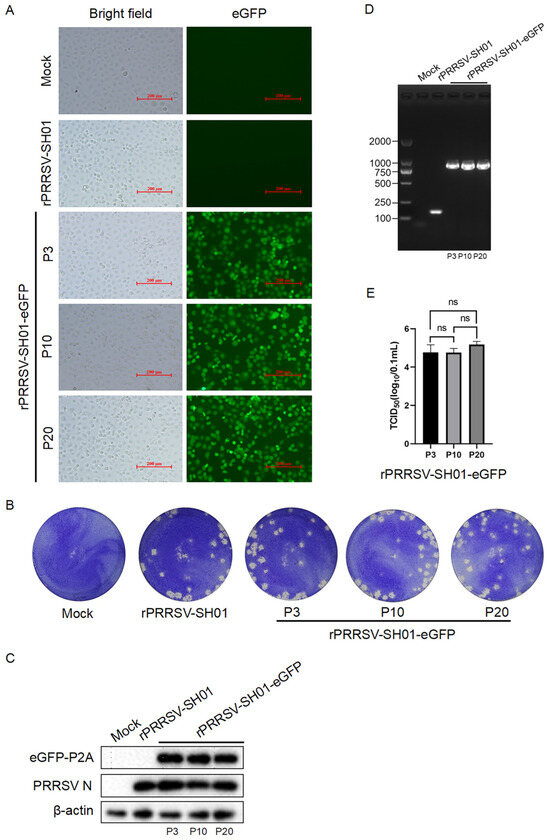
3.3. Analysis of the Genetic Stability of rPRRSV-SH01-eGFP
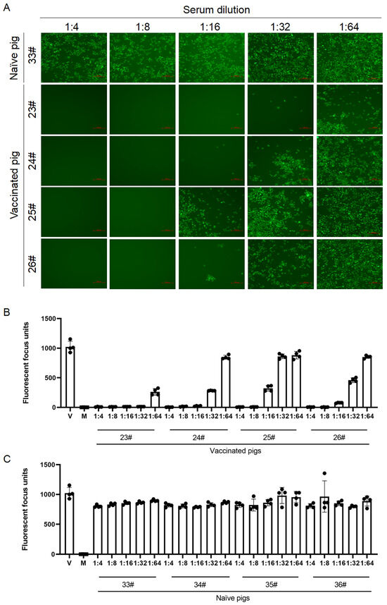
3.4. Application of rPRRSV-SH01-eGFP as a Reporter Virus for Detection of Immune Response Against PRRSV in Vitro
3.5. Construction and Recovery of the Recombinant Virus rPRRSV Expressing iLOV3 or TEVp Inserted Between nsp1β and nsp2
4. Discussion
5. Conclusions
Supplementary Materials
Author Contributions
Funding
Institutional Review Board Statement
Informed Consent Statement
Data Availability Statement
Conflicts of Interest
References
- Benfield, D.A.; Nelson, E.; Collins, J.E.; Harris, L.; Goyal, S.M.; Robison, D.; Christianson, W.T.; Morrison, R.B.; Gorcyca, D.; Chladek, D. Characterization of swine infertility and respiratory syndrome (SIRS) virus (isolate ATCC VR-2332). J. Vet. Diagn. Investig. 1992, 4, 127–133. [Google Scholar] [CrossRef] [PubMed]
- Cavanagh, D. Nidovirales: A new order comprising Coronaviridae and Arteriviridae. Arch. Virol. 1997, 142, 629–633. [Google Scholar] [PubMed]
- Kappes, M.A.; Faaberg, K.S. PRRSV structure, replication and recombination: Origin of phenotype and genotype diversity. Virology 2015, 479–480, 475–486. [Google Scholar] [CrossRef] [PubMed]
- Lunney, J.K.; Fang, Y.; Ladinig, A.; Chen, N.; Li, Y.; Rowland, B.; Renukaradhya, G.J. Porcine Reproductive and Respiratory Syndrome Virus (PRRSV): Pathogenesis and Interaction with the Immune System. Annu. Rev. Anim. Biosci. 2016, 4, 129–154. [Google Scholar] [CrossRef]
- Fang, Y.; Snijder, E.J. The PRRSV replicase: Exploring the multifunctionality of an intriguing set of nonstructural proteins. Virus Res. 2010, 154, 61–76. [Google Scholar] [CrossRef]
- Rahe, M.C.; Murtaugh, M.P. Mechanisms of Adaptive Immunity to Porcine Reproductive and Respiratory Syndrome Virus. Viruses 2017, 9, 148. [Google Scholar] [CrossRef]
- Groot Bramel-Verheije, M.H.; Rottier, P.J.; Meulenberg, J.J. Expression of a foreign epitope by porcine reproductive and respiratory syndrome virus. Virology 2000, 278, 380–389. [Google Scholar] [CrossRef]
- Dai, G.; Huang, M.; Fung, T.S.; Liu, D.X. Research progress in the development of porcine reproductive and respiratory syndrome virus as a viral vector for foreign gene expression and delivery. Expert Rev. Vaccines 2020, 19, 1041–1051. [Google Scholar] [CrossRef]
- Wang, Y.X.; He, W.; Li, Q.Q.; Xie, X.; Qin, N.; Wang, H.; Huang, J.B.; Lin, S.Y.; Ouyang, K.; Chen, Y.; et al. Generation of a porcine reproductive and respiratory syndrome virus expressing a marker gene inserted between ORF4 and ORF5a. Arch. Virol. 2020, 165, 1803–1813. [Google Scholar] [CrossRef]
- Huang, B.; Xiao, X.; Xue, B.; Zhou, E.M. Clover-tagged porcine reproductive and respiratory syndrome virus infectious clones for rapid detection of virus neutralizing antibodies. J. Virol. Methods 2018, 259, 100–105. [Google Scholar] [CrossRef]
- Xu, Y.Z.; Zhou, Y.J.; Zhang, S.R.; Jiang, Y.F.; Tong, W.; Yu, H.; Tong, G.Z. Stable expression of foreign gene in nonessential region of nonstructural protein 2 (nsp2) of porcine reproductive and respiratory syndrome virus: Applications for marker vaccine design. Vet. Microbiol. 2012, 159, 1–10. [Google Scholar] [CrossRef] [PubMed]
- Chen, N.H.; Li, S.B.; Li, X.S.; Ye, M.X.; Xiao, Y.Z.; Yan, X.L.; Li, X.D.; Zhu, J.Z. The infectious cDNA clone of commercial HP-PRRS JXA1-R-attenuated vaccine can be a potential effective live vaccine vector. Transbound. Emerg. Dis. 2020, 67, 1820–1827. [Google Scholar] [CrossRef] [PubMed]
- Gao, F.; Jiang, Y.; Li, G.; Zhou, Y.; Yu, L.; Li, L.; Tong, W.; Zheng, H.; Zhang, Y.; Yu, H.; et al. Porcine reproductive and respiratory syndrome virus expressing E2 of classical swine fever virus protects pigs from a lethal challenge of highly-pathogenic PRRSV and CSFV. Vaccine 2018, 36, 3269–3277. [Google Scholar] [CrossRef] [PubMed]
- Pei, Y.L.; Hodgins, D.C.; Wu, J.Q.; Welch, S.K.W.; Calvert, J.G.; Li, G.; Du, Y.J.; Song, C.; Yoo, D.W. Porcine reproductive and respiratory syndrome virus as a vector: Immunogenicity of green fluorescent protein and porcine circovirus type 2 capsid expressed from dedicated subgenomic RNAs. Virology 2009, 389, 91–99. [Google Scholar] [CrossRef]
- Yu, L.; Zhou, Y.; Jiang, Y.; Tong, W.; Yang, S.; Gao, F.; Wang, K.; Li, L.; Xia, T.; Cheng, Q.; et al. Construction and in vitro evaluation of a recombinant live attenuated PRRSV expressing GM-CSF. Virol. J. 2014, 11, 201. [Google Scholar] [CrossRef]
- Li, Z.; Wang, G.; Wang, Y.; Zhang, C.; Huang, B.; Li, Q.; Li, L.; Xue, B.; Ding, P.; Cai, X.; et al. Immune responses of pigs immunized with a recombinant porcine reproductive and respiratory syndrome virus expressing porcine GM-CSF. Vet. Immunol. Immunopathol. 2015, 168, 40–48. [Google Scholar] [CrossRef]
- Fang, Y.; Christopher-Hennings, J.; Brown, E.; Liu, H.; Chen, Z.; Lawson, S.R.; Breen, R.; Clement, T.; Gao, X.; Bao, J.; et al. Development of genetic markers in the non-structural protein 2 region of a US type 1 porcine reproductive and respiratory syndrome virus: Implications for future recombinant marker vaccine development. J. Gen. Virol. 2008, 89 Pt 12, 3086–3096. [Google Scholar] [CrossRef]
- Li, Y.; Ren, C.; Li, C.; Xiao, Y.; Zhou, Y. A Recombinant Porcine Reproductive and Respiratory Syndrome Virus Stably Expressing a Gaussia Luciferase for Antiviral Drug Screening Assay and Luciferase-Based Neutralization Assay. Front. Microbiol. 2022, 13, 907281. [Google Scholar] [CrossRef]
- Fang, Y.; Rowland, R.R.; Roof, M.; Lunney, J.K.; Christopher-Hennings, J.; Nelson, E.A. A full-length cDNA infectious clone of North American type 1 porcine reproductive and respiratory syndrome virus: Expression of green fluorescent protein in the Nsp2 region. J. Virol. 2006, 80, 11447–11455. [Google Scholar] [CrossRef]
- Zheng, H.; Sun, Z.; Zhu, X.Q.; Long, J.; Lu, J.; Lv, J.; Yuan, S. Recombinant PRRSV expressing porcine circovirus sequence reveals novel aspect of transcriptional control of porcine arterivirus. Virus Res. 2010, 148, 8–16. [Google Scholar] [CrossRef]
- Zhang, S.; Zhou, Y.; Jiang, Y.; Li, G.; Yan, L.; Yu, H.; Tong, G. Generation of an infectious clone of HuN4-F112, an attenuated live vaccine strain of porcine reproductive and respiratory syndrome virus. Virol. J. 2011, 8, 410. [Google Scholar] [CrossRef]
- Kim, D.Y.; Calvert, J.G.; Chang, K.O.; Horlen, K.; Kerrigan, M.; Rowland, R.R.R. Expression and stability of foreign tags inserted into nsp2 of porcine reproductive and respiratory syndrome virus (PRRSV). Virus Res. 2007, 128, 106–114. [Google Scholar] [CrossRef]
- Kang, L.; Wahaab, A.; Qi, P.; Qiu, Y.; Wei, J.; Li, B.; Shao, D.; Li, Z.; Liu, K.; Ma, Z.; et al. Porcine reproductive and respiratory syndrome virus nsp4-mediated beta2M downregulation contributes to SLA-I decrease and virus infection in vivo and in vitro. Virology 2024, 595, 110083. [Google Scholar] [CrossRef] [PubMed]
- Nielsen, H.S.; Liu, G.; Nielsen, J.; Oleksiewicz, M.B.; Botner, A.; Storgaard, T.; Faaberg, K.S. Generation of an infectious clone of VR-2332, a highly virulent North American-type isolate of porcine reproductive and respiratory syndrome virus. J. Virol. 2003, 77, 3702–3711. [Google Scholar] [CrossRef] [PubMed]
- Xing, N.; Wang, Z.; Wang, J.; Nascimento, M.; Jongkaewwattana, A.; Trimpert, J.; Osterrieder, N.; Kunec, D. Engineering and Characterization of Avian Coronavirus Mutants Expressing Fluorescent Reporter Proteins from the Replicase Gene. J. Virol. 2022, 96, e0065322. [Google Scholar] [CrossRef] [PubMed]
- Li, L.; Chen, J.; Cao, Z.; Guo, Z.; Liu, J.; Zhou, Y.; Tong, G.; Gao, F. Engineering a live-attenuated porcine reproductive and respiratory syndrome virus vaccine to prevent RNA recombination by rewiring transcriptional regulatory sequences. mBio 2024, 16, e0235024. [Google Scholar] [CrossRef]
- Zhu, Z.; Shi, Z.; Yan, W.; Wei, J.; Shao, D.; Deng, X.; Wang, S.; Li, B.; Tong, G.; Ma, Z. Nonstructural protein 1 of influenza A virus interacts with human guanylate-binding protein 1 to antagonize antiviral activity. PLoS ONE 2013, 8, e55920. [Google Scholar] [CrossRef]
- Wu, W.H.; Fang, Y.; Farwell, R.; Steffen-Bien, M.; Rowland, R.R.; Christopher-Hennings, J.; Nelson, E.A. A 10-kDa structural protein of porcine reproductive and respiratory syndrome virus encoded by ORF2b. Virology 2001, 287, 183–191. [Google Scholar] [CrossRef]
- Vu, H.L.X.; Kwon, B.; Yoon, K.J.; Laegreid, W.W.; Pattnaik, A.K.; Osorio, F.A. Immune Evasion of Porcine Reproductive and Respiratory Syndrome Virus through Glycan Shielding Involves both Glycoprotein 5 as Well as Glycoprotein 3. J. Virol. 2011, 85, 5555–5564. [Google Scholar] [CrossRef]
- Ostrowski, M.; Galeota, J.A.; Jar, A.M.; Platt, K.B.; Osorio, F.A.; Lopez, O.J. Identification of neutralizing and nonneutralizing epitopes in the porcine reproductive and respiratory syndrome virus GP5 ectodomain. J. Virol. 2002, 76, 4241–4250. [Google Scholar] [CrossRef]
- den Boon, J.A.; Faaberg, K.S.; Meulenberg, J.J.; Wassenaar, A.L.; Plagemann, P.G.; Gorbalenya, A.E.; Snijder, E.J. Processing and evolution of the N-terminal region of the arterivirus replicase ORF1a protein: Identification of two papainlike cysteine proteases. J. Virol. 1995, 69, 4500–4505. [Google Scholar] [CrossRef] [PubMed]
- Chen, Z.; Lawson, S.; Sun, Z.; Zhou, X.; Guan, X.; Christopher-Hennings, J.; Nelson, E.A.; Fang, Y. Identification of two auto-cleavage products of nonstructural protein 1 (nsp1) in porcine reproductive and respiratory syndrome virus infected cells: nsp1 function as interferon antagonist. Virology 2010, 398, 87–97. [Google Scholar] [CrossRef]
- Szymczak, A.L.; Workman, C.J.; Wang, Y.; Vignali, K.M.; Dilioglou, S.; Vanin, E.F.; Vignali, D.A. Correction of multi-gene deficiency in vivo using a single ‘self-cleaving’ 2A peptide-based retroviral vector. Nat. Biotechnol. 2004, 22, 589–594. [Google Scholar]
- Wang, Y.; Wang, F.; Wang, R.; Zhao, P.; Xia, Q. 2A self-cleaving peptide-based multi-gene expression system in the silkworm Bombyx mori. Sci. Rep. 2015, 5, 16273. [Google Scholar]
- Wang, J.; Yan, J.; Wang, S.; Chen, R.; Xing, Y.; Liu, Q.; Gao, S.; Zhu, Y.; Li, J.; Zhou, Y.; et al. An Expeditious Neutralization Assay for Porcine Reproductive and Respiratory Syndrome Virus Based on a Recombinant Virus Expressing Green Fluorescent Protein. Curr. Issues Mol. Biol. 2024, 46, 1047–1063. [Google Scholar] [CrossRef] [PubMed]
- Babakhanova, S.; Jung, E.E.; Namikawa, K.; Zhang, H.; Wang, Y.; Subach, O.M.; Korzhenevskiy, D.A.; Rakitina, T.V.; Xiao, X.; Wang, W.; et al. Rapid directed molecular evolution of fluorescent proteins in mammalian cells. Protein Sci. 2022, 31, 728–751. [Google Scholar]
- Cesaratto, F.; Lopez-Requena, A.; Burrone, O.R.; Petris, G. Engineered tobacco etch virus (TEV) protease active in the secretory pathway of mammalian cells. J. Biotechnol. 2015, 212, 159–166. [Google Scholar] [CrossRef]
- Wang, Y.; Ge, X.; Zhang, Y.; Guo, X.; Han, J.; Zhou, L.; Yang, H. Construction of a Porcine Reproductive and Respiratory Syndrome Virus with Nanoluc Luciferase Reporter: A Stable and Highly Efficient Tool for Viral Quantification Both In Vitro and In Vivo. Microbiol. Spectr. 2022, 10, e0027622. [Google Scholar] [CrossRef]
- Xu, Y.Z.; Zhou, Y.J.; Zhang, S.R.; Tong, W.; Li, L.; Jiang, Y.F.; Tong, G.Z. Identification of nonessential regions of the nsp2 protein of an attenuated vaccine strain (HuN4-F112) of highly pathogenic porcine reproductive and respiratory syndrome virus for replication in marc-145 cell. Virol. J. 2012, 9, 141. [Google Scholar]
- Wang, C.; Meng, H.; Gao, Y.; Gao, H.; Guo, K.; Almazan, F.; Sola, I.; Enjuanes, L.; Zhang, Y.; Abrahamyan, L. Role of transcription regulatory sequence in regulation of gene expression and replication of porcine reproductive and respiratory syndrome virus. Vet. Res. 2017, 48, 41. [Google Scholar] [CrossRef]





| Name | Sequence (5′ to 3′) | Usage |
|---|---|---|
| PRRSV Sac I | ggtctatataagcagagctcgtttagtgaaccgtatgacgtataggtgttgg | Construction of the intermediate plasmid pCI-F1 |
| PRRSV Pst I | ctgctcgaagcggccgccggcggagctttgtttaaacccaactgcagttacataaacac | |
| PRRSV Pst I nsp3 | atcgtcagtattgactgcagtggggt | Construction of the intermediate plasmid pClone007-F2 |
| Infnsp8 | gtgtctgaggctcgcgctagcagtttaaacac | |
| 1b Pme I | gtttaaactgctagccg | Construction of the intermediate plasmid pClone007-F3 |
| 1b Asc I | cgccggcggaattcgatatcgaattcaggcgcgcccgaaac | |
| PRRSV Asc I | tgattacgccaagctggcgcgccag | Construction of the intermediate plasmid pUC19-F4-42A |
| PRRSV3UTR | aattacggccgcatg | |
| 42AF | catgcggccgtaattaaaaaaaaaaaaaaaaaaaaaaaaaaaaaaaaaaaaaaaaaagg | |
| InPRRSV SVR | gacggccagtgaattcgccggcgttaacttgtttattgcagc | |
| seqNar I nsp2stu | cccaaacctgaggac ccttactctttcaggaaggg | Construction of the intermediate plasmid pCI-F1-target gene |
| 1br 1bGFP P2Ar P2Ansp2 | gcctgcaccgtacc ggtacggtgcaggcgtgagcaagggc aggtcctgggttttcctccacgtctc gtggaggaaaacccaggacctgccggaaagagag | Construction of the intermediate plasmid pCI-F1-eGFP |
| P2Af | ggcagcggagcc | Construction of the intermediate plasmids pCI-F1-iLOV3 and pCI-F1-TEVp |
| 1biLOV3 | ggtacggtgcaggcgagaagtcctttgtg | Construction of the intermediate plasmid pCI-F1-iLOV3 |
| iLOV3P2A | gtggctccgctgccgacatgatcggagccg | |
| 1bTEVp | ggtacggtgcaggcgagtctctgtttaagg | Construction of the intermediate plasmid pCI-F1-TEVp |
| TEVpP2A | gtggctccgctgccgttcatcagctgggtg | |
| nsp1bPLAG | acgtcaccactggctgg | Detection of inserted target genes |
| nsp2ATKH | gcttcgtggcctgcc |
| Percentage of Reduction in Fluorescent Focus Units (%) | ||||||
|---|---|---|---|---|---|---|
| Serum Sample | 1:4 | 1:8 | 1:16 | 1:32 | 1:64 | |
| Vaccinated pigs | 23# | 99.27 ± 0.46 | 99.18 ± 0.16 | 98.95 ± 0.05 | 98.90 ± 0.08 | 74.54 ± 5.49 |
| 24# | 99.73 ± 0.22 | 98.76 ± 0.48 | 97.92 ± 0.56 | 72.44 ± 0.32 | 17.25 ± 3.22 | |
| 25# | 99.58 ± 0.25 | 99.46 ± 0.21 | 68.66 ± 4.70 | 15.68 ± 3.88 | 13.74 ± 6.21 | |
| 26# | 99.61 ± 0.17 | 99.71 ± 0.29 | 92.63 ± 0.61 | 55.20 ± 4.03 | 16.64 ± 2.34 | |
| Naïve pigs | 33# | 21.55 ± 2.14 | 18.81 ± 2.34 | 16.51 ± 2.35 | 15.61 ± 1.80 | 12.29 ± 1.68 |
| 34# | 19.89 ± 3.08 | 21.16 ± 3.25 | 23.00 ± 0.90 | 19.02 ± 3.29 | 15.34 ± 1.82 | |
| 35# | 19.43 ± 4.15 | 19.67 ± 9.76 | 15.74 ± 5.20 | 4.02 ± 13.21 | 6.66 ± 9.32 | |
| 36# | 20.82 ± 3.56 | 5.63 ± 25.72 | 16.79 ± 3.86 | 22.17 ± 1.77 | 13.12 ± 8.28 | |
Disclaimer/Publisher’s Note: The statements, opinions and data contained in all publications are solely those of the individual author(s) and contributor(s) and not of MDPI and/or the editor(s). MDPI and/or the editor(s) disclaim responsibility for any injury to people or property resulting from any ideas, methods, instructions or products referred to in the content. |
© 2025 by the authors. Licensee MDPI, Basel, Switzerland. This article is an open access article distributed under the terms and conditions of the Creative Commons Attribution (CC BY) license (https://creativecommons.org/licenses/by/4.0/).
Share and Cite
Xiao, C.; Lin, Y.; Zhang, H.; Li, Z.; Liu, K.; Li, B.; Shao, D.; Qiu, Y.; Ma, Z.; Wei, J. The Junction Between nsp1β and nsp2 in the Porcine Reproductive and Respiratory Syndrome Virus Genome Is a New Site for the Insertion and Expression of Foreign Genes. Viruses 2025, 17, 656. https://doi.org/10.3390/v17050656
Xiao C, Lin Y, Zhang H, Li Z, Liu K, Li B, Shao D, Qiu Y, Ma Z, Wei J. The Junction Between nsp1β and nsp2 in the Porcine Reproductive and Respiratory Syndrome Virus Genome Is a New Site for the Insertion and Expression of Foreign Genes. Viruses. 2025; 17(5):656. https://doi.org/10.3390/v17050656
Chicago/Turabian StyleXiao, Changguang, Yafang Lin, Hailong Zhang, Zongjie Li, Ke Liu, Beibei Li, Donghua Shao, Yafeng Qiu, Zhiyong Ma, and Jianchao Wei. 2025. "The Junction Between nsp1β and nsp2 in the Porcine Reproductive and Respiratory Syndrome Virus Genome Is a New Site for the Insertion and Expression of Foreign Genes" Viruses 17, no. 5: 656. https://doi.org/10.3390/v17050656
APA StyleXiao, C., Lin, Y., Zhang, H., Li, Z., Liu, K., Li, B., Shao, D., Qiu, Y., Ma, Z., & Wei, J. (2025). The Junction Between nsp1β and nsp2 in the Porcine Reproductive and Respiratory Syndrome Virus Genome Is a New Site for the Insertion and Expression of Foreign Genes. Viruses, 17(5), 656. https://doi.org/10.3390/v17050656

