Sign in to use this feature.

Years

Between: -

Subjects

remove_circle_outline
remove_circle_outline
remove_circle_outline
remove_circle_outline
remove_circle_outline
remove_circle_outline
remove_circle_outline
remove_circle_outline
remove_circle_outline

Journals

remove_circle_outline
remove_circle_outline
remove_circle_outline
remove_circle_outline
remove_circle_outline
remove_circle_outline
remove_circle_outline

Article Types

Countries / Regions

remove_circle_outline
remove_circle_outline
remove_circle_outline
remove_circle_outline

Search Results (397)

Search Parameters:
Keywords = real-time marker detection

Order results
Result details
Results per page
Select all
Export citation of selected articles as:
15 pages, 2736 KB  
Article
Exploring the Hyperspectral Response of Quercetin in Anoectochilus roxburghii (Wall.) Lindl. Using Standard Fingerprints and Band-Specific Feature Analysis
by Ziyuan Liu, Haoyuan Ding, Sijia Zhao, Hongzhen Wang and Yiqing Xu
Plants 2025, 14(20), 3141; https://doi.org/10.3390/plants14203141 (registering DOI) - 11 Oct 2025
Abstract
Quercetin, a key flavonoid in Anoectochilus roxburghii (Wall.) Lindl., plays an important role in determining the pharmacological value of this medicinal herb. However, traditional methods for quercetin quantification are destructive and time-consuming, limiting their application in real-time quality monitoring. This study investigates the [...] Read more.
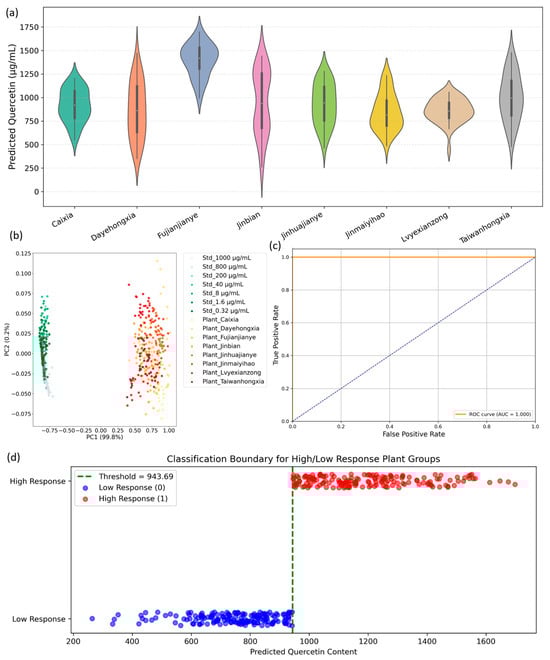
Quercetin, a key flavonoid in Anoectochilus roxburghii (Wall.) Lindl., plays an important role in determining the pharmacological value of this medicinal herb. However, traditional methods for quercetin quantification are destructive and time-consuming, limiting their application in real-time quality monitoring. This study investigates the hyperspectral response characteristics of quercetin using near-infrared hyperspectral imaging and establishes a feature-based model to explore its detectability in A. roxburghii leaves. We scanned standard quercetin solutions of known concentration under the same imaging conditions as the leaves to produce a dilution series. Feature-selection methods used included the successive projections algorithm (SPA), Pearson correlation, and competitive adaptive reweighted sampling (CARS). A 1D convolutional neural network (1D-CNN) trained on SPA-selected wavelengths yielded the best prediction performance. These key wavelengths—particularly the 923 nm band—showed strong theoretical and statistical relevance to quercetin’s molecular absorption. When applied to plant leaf spectra, the standard-trained model produced continuous predicted quercetin values that effectively distinguished cultivars with varying flavonoid contents. PCA visualization and ROC-based classification confirmed spectral transferability and potential for functional evaluation. This study demonstrates a non-destructive, spatially resolved, and biochemically interpretable strategy for identifying bioactive markers in plant tissues, offering a methodological basis for future hyperspectral inversion studies and intelligent quality assessment in herbal medicine. Full article
Show Figures

Figure 1

24 pages, 7207 KB  
Article
YOLO–LaserGalvo: A Vision–Laser-Ranging System for High-Precision Welding Torch Localization
by Jiajun Li, Tianlun Wang and Wei Wei
Sensors 2025, 25(20), 6279; https://doi.org/10.3390/s25206279 - 10 Oct 2025
Abstract
A novel closed loop visual positioning system, termed YOLO–LaserGalvo (YLGS), is proposed for precise localization of welding torch tips in industrial welding automation. The proposed system integrates a monocular camera, an infrared laser distance sensor with a galvanometer scanner, and a customized deep [...] Read more.
A novel closed loop visual positioning system, termed YOLO–LaserGalvo (YLGS), is proposed for precise localization of welding torch tips in industrial welding automation. The proposed system integrates a monocular camera, an infrared laser distance sensor with a galvanometer scanner, and a customized deep learning detector based on an improved YOLOv11 model. In operation, the vision subsystem first detects the approximate image location of the torch tip using the YOLOv11-based model. Guided by this detection, the galvanometer steers the IR laser beam to that point and measures the distance to the torch tip. The distance feedback is then fused with the vision coordinates to compute the precise 3D position of the torch tip in real-time. Under complex illumination, the proposed YLGS system exhibits superior robustness compared with color-marker and ArUco baselines. Experimental evaluation shows that the system outperforms traditional color-marker and ArUco-based methods in terms of accuracy, robustness, and processing speed. This marker-free method provides high-precision torch positioning without requiring structured lighting or artificial markers. Its pedagogical implications in engineering education are also discussed. Potential future work includes extending the method to full 6-DOF pose estimation and integrating additional sensors for enhanced performance. Full article
(This article belongs to the Section Navigation and Positioning)
Show Figures

Figure 1

16 pages, 4166 KB  
Article
Non-Destructive Volume Estimation of Oranges for Factory Quality Control Using Computer Vision and Ensemble Machine Learning
by Wattanapong Kurdthongmee and Arsanchai Sukkuea
J. Imaging 2025, 11(10), 352; https://doi.org/10.3390/jimaging11100352 - 9 Oct 2025
Abstract
A crucial task in industrial quality control, especially in the food and agriculture sectors, is the quick and precise estimation of an object’s volume. This study combines cutting-edge machine learning and computer vision techniques to provide a comprehensive, non-destructive method for predicting orange [...] Read more.
A crucial task in industrial quality control, especially in the food and agriculture sectors, is the quick and precise estimation of an object’s volume. This study combines cutting-edge machine learning and computer vision techniques to provide a comprehensive, non-destructive method for predicting orange volume. We created a reliable pipeline that employs top and side views of every orange to estimate four important dimensions using a calibrated marker. These dimensions are then fed into a machine learning model that has been fine-tuned. Our method uses a range of engineered features, such as complex surface-area-to-volume ratios and new shape-based descriptors, to go beyond basic geometric formulas. Based on a dataset of 150 unique oranges, we show that the Stacking Regressor performs significantly better than other single-model benchmarks, including the highly tuned LightGBM model, achieving an R2 score of 0.971. Because of its reliance on basic physical characteristics, the method is extremely resilient to the inherent variability in fruit and may be used with a variety of produce types. Because it allows for the real-time calculation of density (mass over volume) for automated defect detection and quality grading, this solution is directly applicable to a factory sorting environment. Full article
(This article belongs to the Topic Nondestructive Testing and Evaluation)
Show Figures

Figure 1

15 pages, 885 KB  
Review
Physiological State Monitoring in Advanced Soldiers: Precision Health Strategies for Modern Military Operations
by David Sipos, Kata Vészi, Bence Bogár, Dániel Pető, Gábor Füredi, József Betlehem and Attila András Pandur
Sci 2025, 7(4), 137; https://doi.org/10.3390/sci7040137 - 2 Oct 2025
Viewed by 350
Abstract
Modern military operations place significant physiological and cognitive demands on soldiers, necessitating innovative strategies to monitor and optimize health and performance. This narrative review examines the role of continuous physiological state monitoring and precision health strategies to enhance soldier resilience and operational readiness. [...] Read more.
Modern military operations place significant physiological and cognitive demands on soldiers, necessitating innovative strategies to monitor and optimize health and performance. This narrative review examines the role of continuous physiological state monitoring and precision health strategies to enhance soldier resilience and operational readiness. Advanced wearable biosensors were analyzed for their ability to measure vital physiological parameters—such as heart-rate variability, core temperature, hydration status, and biochemical markers—in real-time operational scenarios. Emerging technological solutions, including AI-driven analytics and edge computing, facilitate rapid data interpretation and predictive health assessments. Results indicate that real-time physiological feedback significantly enhances early detection and prevention of conditions like exertional heat illness and musculoskeletal injuries, reducing medical attrition and improving combat effectiveness. However, ethical challenges related to data privacy, informed consent, and secure data management highlight the necessity for robust governance frameworks and stringent security protocols. Personalized training regimens and rehabilitation programs informed by monitoring data demonstrate potential for substantial performance optimization and sustained force readiness. In conclusion, integrating precision health strategies into military operations offers clear advantages in soldier health and operational effectiveness, contingent upon careful management of ethical considerations and data security. Full article
Show Figures

Figure 1

19 pages, 2307 KB  
Article
Blast Overpressure-Induced Neuroinflammation and Axonal Injury in the Spinal Cord of Ferrets
by Gaurav Phuyal, Chetan Y. Pundkar, Manoj Y. Govindarajulu, Rex Jeya Rajkumar Samdavid Thanapaul, Aymen Al-Lami, Ashwathi Menon, Joseph B. Long and Peethambaran Arun
Brain Sci. 2025, 15(10), 1050; https://doi.org/10.3390/brainsci15101050 - 26 Sep 2025
Viewed by 388
Abstract
Background: Blast-induced spinal cord injuries (bSCI) account for 75% of all combat-related spinal trauma and are associated with long-term functional impairments. However, limited studies have evaluated the neuropathological outcomes in the spinal cord following blast exposure. Objectives In this study, we aimed to [...] Read more.
Background: Blast-induced spinal cord injuries (bSCI) account for 75% of all combat-related spinal trauma and are associated with long-term functional impairments. However, limited studies have evaluated the neuropathological outcomes in the spinal cord following blast exposure. Objectives In this study, we aimed to determine the acute and sub-acute neuropathological changes in the spinal cord of ferrets after blast exposure. Methods: An advanced blast simulator was used to expose ferrets to tightly coupled repeated blasts. The Catwalk XT system was used to detect gait performances in ferrets at 24 h and 1 month post-blast exposure. After euthanasia, the cervical spinal cord samples were collected at 24 h or 1 month post-blast. A quantitative real-time polymerase chain reaction was performed to evaluate changes in the gene expression of multiple Toll-like Receptors (TLR), Cyclooxygenase (COX-1 and COX-2) enzymes and cytokines. Western blotting was performed to investigate markers of axonal injury (Phosphorylated-Tau, pTau; Phosphorylated Neurofilament Heavy Chain, pNFH; and Neurofilament Light Chain present in degenerating neurons, NFL-degen) and neuroinflammation (Glial Fibrillary Acidic Protein, GFAP; and Ionized Calcium Binding Adaptor Molecule, Iba-1). Results: Blast exposure significantly affected the gait performances in ferrets, especially at 24 h post-blast. Multiple TLRs, COX-2, Interleukin-1-beta (IL-1β), Interleukin-6 (IL-6), and Tumor Necrosis Factor-α (TNF-α) were significantly upregulated in the spinal cord at 24 h after blast exposure. Although only TLR3 was significantly upregulated at 1 month, non-significant increases in TLR1 and TLR2 were observed in the spinal cord at 1 month post-blast. Phosphorylation of Tau at serine (Ser396 and Ser404) and threonine (Thr205) increased in the spinal cord at 24 h and 1 month post-blast exposure. The increased expression of pNFH and NFL-degen proteins was evident at both time points. The expression of GFAP, but not Iba-1, significantly increased at 24 h and 1 month following blast exposure. Conclusions: Our results indicate that blast exposure causes acute and sub-acute neuroinflammation and associated axonal injury in the cervical spinal cord. These data further suggest that inhibition of TLRs and/or COX-2 enzyme might offer protection against blast-induced injuries to the spinal cord. Full article
Show Figures

Figure 1

16 pages, 1220 KB  
Article
Exploiting Marker Genes for Reliable Botanical Authentication of Bacopa monnieri Products
by Rita Biltes, Caterina Villa, Joana Costa and Isabel Mafra
Foods 2025, 14(18), 3275; https://doi.org/10.3390/foods14183275 - 21 Sep 2025
Viewed by 424
Abstract
Bacopa monnieri, commonly known as Brahmi, is a perennial herbaceous plant used in Ayurvedic medicine owing to its nootropic properties. The increased demand for bacopa-derived herbal/food products has motivated adulteration practices through plant substitution. This work is aimed at developing a new [...] Read more.
Bacopa monnieri, commonly known as Brahmi, is a perennial herbaceous plant used in Ayurvedic medicine owing to its nootropic properties. The increased demand for bacopa-derived herbal/food products has motivated adulteration practices through plant substitution. This work is aimed at developing a new method for B. monnieri detection and quantification in herbal products. The chloroplast gene encoding the Ycf1 photosystem I assembly protein (Ycf1) and the nuclear gene coding for the flavonoid glucosyltransferase (Flag) were selected as candidate markers to develop a real-time PCR assay with EvaGreen dye for B. monnieri detection. Both markers were specific to the target species, with Ycf1 providing the best real-time PCR kinetics and highest sensitivity. Therefore, a new method targeting the Ycf1 barcode was developed, exhibiting high specificity and a sensitivity of 1 pg of bacopa DNA. Additionally, a calibration model was proposed using reference mixtures of B. monnieri in Ginkgo biloba with a linear dynamic range of 25–0.1% (w/w). The curve parameters of slope, PCR efficiency and correlation coefficient met the acceptance criteria. The method was successfully validated with blind mixtures and further applied to commercial herbal products, revealing an important level of adulteration in bacopa/Brahmi-labelled products (60%) due to absence of or reduction in bacopa content. In this work, the first quantitative real-time PCR method for the botanical authentication of B. monnieri in herbal products is proposed as a powerful tool, which can be used by quality control laboratories and regulatory authorities to ensure labelling compliance. Full article
Show Figures

Figure 1

13 pages, 709 KB  
Article
Co-Detection of ADV, Influenza B, and HPIV: Independent Risk Factors for SMPP with Changes in NPIs
by Linlin Huang and Ting Shi
Viruses 2025, 17(9), 1266; https://doi.org/10.3390/v17091266 - 19 Sep 2025
Viewed by 359
Abstract
Background: This study investigated the epidemiology of Mycoplasma pneumoniae (MP) in children with acute respiratory tract infections (ARTIs) and explored the risk factors for severe mycoplasma pneumoniae pneumonia (SMPP) in children. Methods: A retrospective analysis was conducted on 36,380 children with acute respiratory [...] Read more.
Background: This study investigated the epidemiology of Mycoplasma pneumoniae (MP) in children with acute respiratory tract infections (ARTIs) and explored the risk factors for severe mycoplasma pneumoniae pneumonia (SMPP) in children. Methods: A retrospective analysis was conducted on 36,380 children with acute respiratory infections who underwent multiplex real-time polymerase chain reaction (RT-PCR) assays for nine respiratory pathogens from September 2021 to November 2024. Results: A total of 36,380 children with ARTIs were enrolled in this study. The co-detection rate of MP with other pathogens was significantly higher in the post-NPIs period than in the NPIs period (36.5% vs. 25.7%, p < 0.01). Multivariate regression identified the detection of influenza A virus (InfA), InfB, human parainfluenza virus (HPIV), human bocaparvovirus (HBoV), human rhinovirus (HRV), adenovirus (ADV), human respiratory syncytial virus (HRSV), and human metapneumovirus (HMPV) as protective factors against MP epidemics (p < 0.01); meanwhile, older age, the cancellation of NPIs, and summer–autumn seasons were found to be risk factors. After adjusting for sex, age, period, season, and pathogens, InfB (OR: 3.009, 95%CI: 1.041–8.697, p = 0.042), HPIV (OR: 2.226, 95%CI: 1.170–4.235, p = 0.015), and ADV (OR: 2.035, 95%CI: 1.105–3.750, p = 0.023) were identified as independent risk factors for SMPP. Conclusions: These findings highlight post-NPI shifts in MP epidemiology and identify ADV, InfB, and HPIV as early warning markers for SMPP. Full article
Show Figures

Graphical abstract

20 pages, 4318 KB  
Article
IDO Activation Affects BDNF/TrkB Signaling Pathway, Oxidative Stress, and Mitochondrial Enzymatic Activities in Temporal Lobe Epilepsy
by Jingwen Xu, Liping Wei, Junling Fu, Ziting Kong and Lun Cai
Curr. Issues Mol. Biol. 2025, 47(9), 764; https://doi.org/10.3390/cimb47090764 - 16 Sep 2025
Viewed by 373
Abstract
Indoleamine 2,3-dioxygenase (IDO) activation by seizures elevates toxic tryptophan metabolites linked to seizure exacerbation. Brain-derived neurotrophic factor (BDNF)/tyrosine kinase B (TrkB) signaling, oxidative stress, and mitochondrial respiratory chain complex dysfunction contribute to temporal lobe epilepsy (TLE), but their regulatory links remain unclear. Male [...] Read more.
Indoleamine 2,3-dioxygenase (IDO) activation by seizures elevates toxic tryptophan metabolites linked to seizure exacerbation. Brain-derived neurotrophic factor (BDNF)/tyrosine kinase B (TrkB) signaling, oxidative stress, and mitochondrial respiratory chain complex dysfunction contribute to temporal lobe epilepsy (TLE), but their regulatory links remain unclear. Male Kunming mice were grouped into Control, Control + 1-Methyl-DL-tryptophan (1-MT), TLE, and TLE + 1-MT. TLE was induced with 300 mg/kg pilocarpine. Two weeks after modeling, 1-MT (50 mg/kg) was administered twice daily for two weeks in 1-MT groups. Assessments included video monitoring to record seizure frequency and duration; Nissl and Fluoro-Jade B (FJB) staining to evaluate neuronal damage; real-time quantitative PCR (qRT-PCR) and Western blot to detect IDO, BDNF, and TrkB expression; assays for the following oxidative stress markers: malondialdehyde (MDA), glutathione (GSH), superoxide dismutase (SOD), catalase (CAT); and detection of mitochondrial complex I/IV activities. Results showed TLE mice had significantly increased IDO expression, BDNF/TrkB over-activation, elevated oxidative stress, impaired mitochondrial complex I/IV activities, severe neuronal damage, and increased seizure frequency/duration. 1-MT intervention reversed all these pathological changes, restoring levels to near-control status. This indicates IDO activation promotes TLE progression, which is associated with modulation of the BDNF/TrkB signaling pathway, exacerbation of oxidative stress, and impairment of mitochondrial complex I/IV activities—supporting IDO as a potential therapeutic target for TLE. Full article
(This article belongs to the Section Molecular Medicine)
Show Figures

Figure 1

21 pages, 2836 KB  
Article
Single-Vesicle Molecular Profiling by dSTORM Imaging in a Liquid Biopsy Assay Predicts Early Relapse in Colorectal Cancer
by Gabriele Raciti, Giulia Cavallaro, Raffaella Giuffrida, Cristina Grange, Loredana Leggio, Marco Catania, Nunzio Iraci, Elena Bruno, Luca Antonio Giaimi, Sofia Paola Lombardo, Giulia Chisari, Marzia Mare, Enrica Deiana, Lorenzo Memeo, Benedetta Bussolati and Stefano Forte
Biomolecules 2025, 15(9), 1307; https://doi.org/10.3390/biom15091307 - 11 Sep 2025
Viewed by 561
Abstract
Background and Objectives: Colorectal cancer (CRC) is the third most diagnosed tumor type and the second leading cause of cancer-related mortality. Despite recent improvements in the clinical management of CRC patients both before and after surgery, disease recurrence remains common, with an incidence [...] Read more.
Background and Objectives: Colorectal cancer (CRC) is the third most diagnosed tumor type and the second leading cause of cancer-related mortality. Despite recent improvements in the clinical management of CRC patients both before and after surgery, disease recurrence remains common, with an incidence of about 20–30% within 5 years. Current tissue biopsy techniques are invasive and inadequate for assessing tumor heterogeneity or capturing real-time disease dynamics. In contrast, liquid biopsy offers a promising, minimally invasive alternative. This study aimed to evaluate extracellular vesicle (EV)-associated protein markers, detected through super-resolution microscopy, as potential indicators of recurrence in CRC patients. Methods: We employed a novel liquid biopsy approach based on the super-resolution imaging (dSTORM) of specific protein markers carried by EVs isolated from the plasma of CRC patients. We analyzed combinations of both surface and intravesicular proteins, including EpCAM, PD-L1, CD81, IL-6, and Cyclin D1. Results: Specific combinations of EV-associated markers were able to distinguish patients with recurrence from those without residual disease. Additionally, we observed correlations between some marker profiles and tumor stage or lymph node involvement. No association was found with mismatch repair system status. Conclusions: To our knowledge, this is the first study to propose the use of EV-bound proteins for recurrence detection in CRC using super-resolution microscopy within a liquid biopsy framework. These findings support the potential of this approach as a non-invasive tool for CRC monitoring. Full article
(This article belongs to the Special Issue Extracellular Vesicles and Their Roles in Cancer Progression)
Show Figures

Figure 1

14 pages, 2498 KB  
Article
Molecular Profiles of Antimalarial Drug Resistance in Plasmodium Species from Asymptomatic Malaria Carriers in Gia Lai Province, Vietnam
by Hương Giang Lê, Tuấn Cường Võ, Jung-Mi Kang, Chau Van Khanh, Nguyen Thi Minh Trinh, Nguyen Thi Lien Hanh, Minkyoung Cho, Huynh Hong Quang and Byoung-Kuk Na
Microorganisms 2025, 13(9), 2101; https://doi.org/10.3390/microorganisms13092101 - 9 Sep 2025
Viewed by 470
Abstract
Asymptomatic malaria infection is a major concern in the fight against malaria, as it can act as a significant reservoir for its silent spread or transmission. Therefore, surveillance to detect asymptomatic subjects, particularly in regions with high malaria endemicity, is essential. This study [...] Read more.
Asymptomatic malaria infection is a major concern in the fight against malaria, as it can act as a significant reservoir for its silent spread or transmission. Therefore, surveillance to detect asymptomatic subjects, particularly in regions with high malaria endemicity, is essential. This study aimed to investigate the status of asymptomatic submicroscopic malaria infections in Gia Lai province, Vietnam, and to analyze molecular profiles of antimalarial drug resistance in the parasites from the asymptomatic carriers. A total of 2171 individuals were included from three districts of Gia Lai province, Vietnam, an area where malaria is endemic. Asymptomatic submicroscopic infection was confirmed by quantitative real-time PCR, and the infected Plasmodium species were confirmed by sequencing. Antimalarial drug-resistant genes, including pfk13, pfcrt, pvmdr-1, and pvcrt-o, were analyzed in the parasites from asymptomatic cases. The rate of asymptomatic submicroscopic malaria infection was 2.67%. P. falciparum and P. vivax mono-infections, as well as mixed infections of P. falciparum and P. vivax, were identified, with P. vivax being more prevalent, a significant observation given the challenge of P. vivax relapses and its contribution to sustained malaria transmission. Adults, including young, middle-aged, and older adults, were the predominant affected groups. Asymptomatic infections were more common in females than in males. Interestingly, high frequencies of mutations in genetic markers associated with antimalarial drug resistance, particularly pfk13 (C580Y, 100%), pfcrt (M74I/N75E/K76T, 100%), and pvmdr-1 (F1076L, 100%), were observed in asymptomatic individuals, which may increase the risk of spreading drug resistance. These findings emphasize the urgent necessity for improved surveillance and targeted intervention to prevent the silent spread of malaria, supporting the National Malarial Control and Elimination Program in formulating malaria elimination strategies for Vietnam. Full article
(This article belongs to the Special Issue Research on Mosquito-Borne Pathogens)
Show Figures

Figure 1

21 pages, 872 KB  
Article
Towards Botanical Authentication of Ginkgo Food Supplements: A Holistic Approach Based on Phytochemical and Genomic Markers
by Liliana Grazina, Paula Paíga, Joana S. Amaral, Joana Costa, Manuela M. Moreira, Cristina Delerue-Matos and Isabel Mafra
Foods 2025, 14(17), 3111; https://doi.org/10.3390/foods14173111 - 5 Sep 2025
Viewed by 537
Abstract
Ginkgo biloba is one of the most consumed medicinal plants and broadly included as an ingredient in plant food supplements (PFS) and herbal infusions, being potential targets for economically motivated adulteration. This work aimed at comparing the use of DNA and phytochemical markers [...] Read more.
Ginkgo biloba is one of the most consumed medicinal plants and broadly included as an ingredient in plant food supplements (PFS) and herbal infusions, being potential targets for economically motivated adulteration. This work aimed at comparing the use of DNA and phytochemical markers to authenticate the botanical origin of ginkgo-leaf extracts and PFS. Quantitative real-time PCR was used to detect ginkgo DNA, while ultra-high performance liquid chromatography with tandem mass spectrometry detection (UHPLC-MS/MS) determined its main phytochemicals (terpene lactones and flavonol aglycones). DNA was detected in all ginkgo leaf extracts, mainly water, while the highest levels of phytochemicals were obtained using ethanol or acetone as solvents. The results suggested that 4 out of a total of 19 PFS samples were adulterated, with two samples evidencing the addition of quercetin from sources other than ginkgo. The other two samples showed low amounts of ginkgo phytochemicals, which was corroborated by low DNA content, suggesting the use of reduced amounts of G. biloba leaf material. Full article
Show Figures

Figure 1

21 pages, 674 KB  
Review
What Is New in Spinal Cord Injury Management: A Narrative Review on the Emerging Role of Nanotechnology
by Loredana Raciti, Gianfranco Raciti and Rocco Salvatore Calabrò
Biomedicines 2025, 13(9), 2176; https://doi.org/10.3390/biomedicines13092176 - 5 Sep 2025
Viewed by 789
Abstract
Traumatic injuries to the brain and spinal cord remain among the most challenging conditions in clinical neuroscience due to the complexity of repair mechanisms and the limited regenerative capacity of neural tissues. Nanotechnology has emerged as a transformative field, offering precise diagnostic tools, [...] Read more.
Traumatic injuries to the brain and spinal cord remain among the most challenging conditions in clinical neuroscience due to the complexity of repair mechanisms and the limited regenerative capacity of neural tissues. Nanotechnology has emerged as a transformative field, offering precise diagnostic tools, targeted therapeutic delivery systems, and advanced scaffolding platforms that are capable of overcoming the biological barriers to regeneration. This review summarizes the recent advances in nanoscale diagnostic markers, functionalized nanoparticles for drug delivery, and nanostructured scaffolds designed to modulate the injured microenvironment and support axonal regrowth and remyelination. Emerging evidence indicates that nanotechnology enables real-time, minimally invasive detection of inflammation, oxidative stress, and cellular damage, while improving therapeutic efficacy and reducing systemic side effects through targeted delivery. Electroconductive scaffolds and hybrid strategies that integrate electrical stimulation, gene therapy, and artificial intelligence further expand opportunities for personalized neuroregeneration. Despite these advances, significant challenges remain, including long-term safety, immune compatibility, the scalability of large-scale production, and translational barriers, such as small sample sizes, heterogeneous preclinical models, and limited follow-up in existing studies. Addressing these issues will be critical to realize the full potential of nanotechnology in traumatic brain and spinal cord injury and to accelerate the transition from promising preclinical findings to effective clinical therapies. Full article
(This article belongs to the Special Issue Mechanisms and Therapeutic Strategies of Brain and Spinal Cord Injury)
Show Figures

Figure 1

19 pages, 2653 KB  
Article
Fine Particulate Matter (PM2.5) Disrupts Intestinal Barrier Function by Inducing Oxidative Stress and PI3K/AKT-Mediated Inflammation in Caco-2 Cells
by Ruiwei Liao, Qianwen Zhang, Yao Lu, Feifei Huang, Wenjuan Cao, Ming Li, Lin Zhou and Yan Li
Int. J. Mol. Sci. 2025, 26(17), 8271; https://doi.org/10.3390/ijms26178271 - 26 Aug 2025
Viewed by 806
Abstract
Fine particulate matter (PM2.5) is an environmental factor that triggers gastrointestinal diseases. However, the effects of PM2.5 on intestinal function are not fully understood. This study established an environmental exposure cell model to explore PM2.5-induced intestinal permeability alteration and its mechanisms. Intestinal barrier [...] Read more.
Fine particulate matter (PM2.5) is an environmental factor that triggers gastrointestinal diseases. However, the effects of PM2.5 on intestinal function are not fully understood. This study established an environmental exposure cell model to explore PM2.5-induced intestinal permeability alteration and its mechanisms. Intestinal barrier permeability was evaluated via trans-epithelial electrical resistance (TEER) measurement and FITC–dextran paracellular penetration analysis, followed by detection of intercellular junction protein β-catenin and its coding gene CTNNB1. Expression of inflammatory cytokines (TNF-α, IL-6) and phosphorylation of PI3K and AKT were assessed using quantitative real-time polymerase chain reaction and Western blot, respectively. Reactive oxygen species (ROS) and malondialdehyde were measured using commercial kits to observe cellular oxidative stress. The results showed that PM2.5 impaired the intestinal barrier, as indicated by reduced TEER, increased FITC–dextran penetration, down-regulated expression of β-catenin and CTNNB1. Additionally, compared with the control, inflammatory cytokines and oxidative stress markers were significantly elevated after PM2.5 exposure. The ratio of p-PI3K/PI3K and p-AKT/AKT was also up-regulated in PM2.5-exposed Caco-2 cells. Pretreatment with PI3K inhibitor LY294002 and ROS scavenger NAC modulated β-catenin expression, reduced inflammation/ROS, and alleviated the hyperpermeability of Caco-2 cells. Thus, our results reveal that PM2.5 induces PI3K/AKT-mediated inflammation and ROS generation in Caco-2 cells, leading to intestinal barrier impairment. Full article
(This article belongs to the Section Molecular Toxicology)
Show Figures

Figure 1

42 pages, 5531 KB  
Article
Preliminary Analysis and Proof-of-Concept Validation of a Neuronally Controlled Visual Assistive Device Integrating Computer Vision with EEG-Based Binary Control
by Preetam Kumar Khuntia, Prajwal Sanjay Bhide and Pudureddiyur Venkataraman Manivannan
Sensors 2025, 25(16), 5187; https://doi.org/10.3390/s25165187 - 21 Aug 2025
Viewed by 909
Abstract
Contemporary visual assistive devices often lack immersive user experience due to passive control systems. This study introduces a neuronally controlled visual assistive device (NCVAD) that aims to assist visually impaired users in performing reach tasks with active, intuitive control. The developed NCVAD integrates [...] Read more.
Contemporary visual assistive devices often lack immersive user experience due to passive control systems. This study introduces a neuronally controlled visual assistive device (NCVAD) that aims to assist visually impaired users in performing reach tasks with active, intuitive control. The developed NCVAD integrates computer vision, electroencephalogram (EEG) signal processing, and robotic manipulation to facilitate object detection, selection, and assistive guidance. The monocular vision-based subsystem implements the YOLOv8n algorithm to detect objects of daily use. Then, audio prompting conveys the detected objects’ information to the user, who selects their targeted object using a voluntary trigger decoded through real-time EEG classification. The target’s physical coordinates are extracted using ArUco markers, and a gradient descent-based path optimization algorithm (POA) guides a 3-DoF robotic arm to reach the target. The classification algorithm achieves over 85% precision and recall in decoding EEG data, even with coexisting physiological artifacts. Similarly, the POA achieves approximately 650 ms of actuation time with a 0.001 learning rate and 0.1 cm2 error threshold settings. In conclusion, the study also validates the preliminary analysis results on a working physical model and benchmarks the robotic arm’s performance against human users, establishing the proof-of-concept for future assistive technologies integrating EEG and computer vision paradigms. Full article
(This article belongs to the Section Intelligent Sensors)
Show Figures

Figure 1

25 pages, 433 KB  
Review
The Quest for Non-Invasive Diagnosis: A Review of Liquid Biopsy in Glioblastoma
by Maria George Elias, Harry Hadjiyiannis, Fatemeh Vafaee, Kieran F. Scott, Paul de Souza, Therese M. Becker and Shadma Fatima
Cancers 2025, 17(16), 2700; https://doi.org/10.3390/cancers17162700 - 19 Aug 2025
Viewed by 1501
Abstract
Background: Glioblastoma multiforme (GBM) is the most common and aggressive primary brain tumour, associated with poor survival outcomes and significant clinical challenges. Conventional diagnostic methods, including MRI, CT, and histopathological analysis of tissue biopsies, are limited by their inability to reliably distinguish [...] Read more.
Background: Glioblastoma multiforme (GBM) is the most common and aggressive primary brain tumour, associated with poor survival outcomes and significant clinical challenges. Conventional diagnostic methods, including MRI, CT, and histopathological analysis of tissue biopsies, are limited by their inability to reliably distinguish treatment effects from true tumour progression, often resulting in misdiagnosis and delayed intervention. Repeated tissue biopsies are also invasive and unsuitable for longitudinal monitoring. Liquid biopsy, a minimally invasive approach analysing tumour-derived material in biofluids such as blood and cerebrospinal fluid (CSF), offers a promising alternative. This review aims to evaluate current evidence on circulating biomarkers including circulating tumour cells (CTCs), circulating tumour DNA (ctDNA), microRNAs (miRNAs), extracellular vesicles (EVs), and proteins in GBM diagnosis and monitoring, and to assess the potential role of artificial intelligence (AI) in enhancing their clinical application. Methods: A narrative synthesis of the literature was undertaken, focusing on studies that have investigated blood- and CSF-derived biomarkers in GBM patients. Key aspects evaluated included biomarker biology, detection techniques, diagnostic and prognostic value, current technical challenges, and progress towards clinical translation. Studies exploring AI and machine learning (ML) approaches for biomarker integration and analysis were also reviewed. Results: Liquid biopsy enables repeated and minimally invasive sampling of tumour-derived material, reflecting the genetic, epigenetic, proteomic, and metabolomic landscape of GBM. Although promising, its translation into routine clinical practice is hindered by the low abundance of circulating biomarkers and lack of standardised collection and analysis protocols. Evidence suggests that combining multiple biomarkers improves sensitivity and specificity compared with single-marker approaches. Emerging AI and ML tools show significant potential for improving biomarker discovery, integrating multi-omic datasets, and enhancing diagnostic and prognostic accuracy. Conclusions: Liquid biopsy represents a transformative tool for GBM management, with the capacity to overcome limitations of conventional diagnostics and provide real-time insights into tumour biology. By integrating multiple circulating biomarkers and leveraging AI-driven approaches, liquid biopsy could enhance diagnostic precision, enable dynamic disease monitoring, and improve clinical decision-making. However, large-scale validation and standardisation are required before routine clinical adoption can be achieved. Full article
Show Figures

Graphical abstract

Back to TopTop