YOLO–LaserGalvo: A Vision–Laser-Ranging System for High-Precision Welding Torch Localization
Abstract
1. Introduction
2. Related Work
2.1. Overview
2.2. Limitations of Existing Work
3. Methods
3.1. System Overview
3.2. Monocular Vision Fundamentals and Fusion with Infrared Ranging

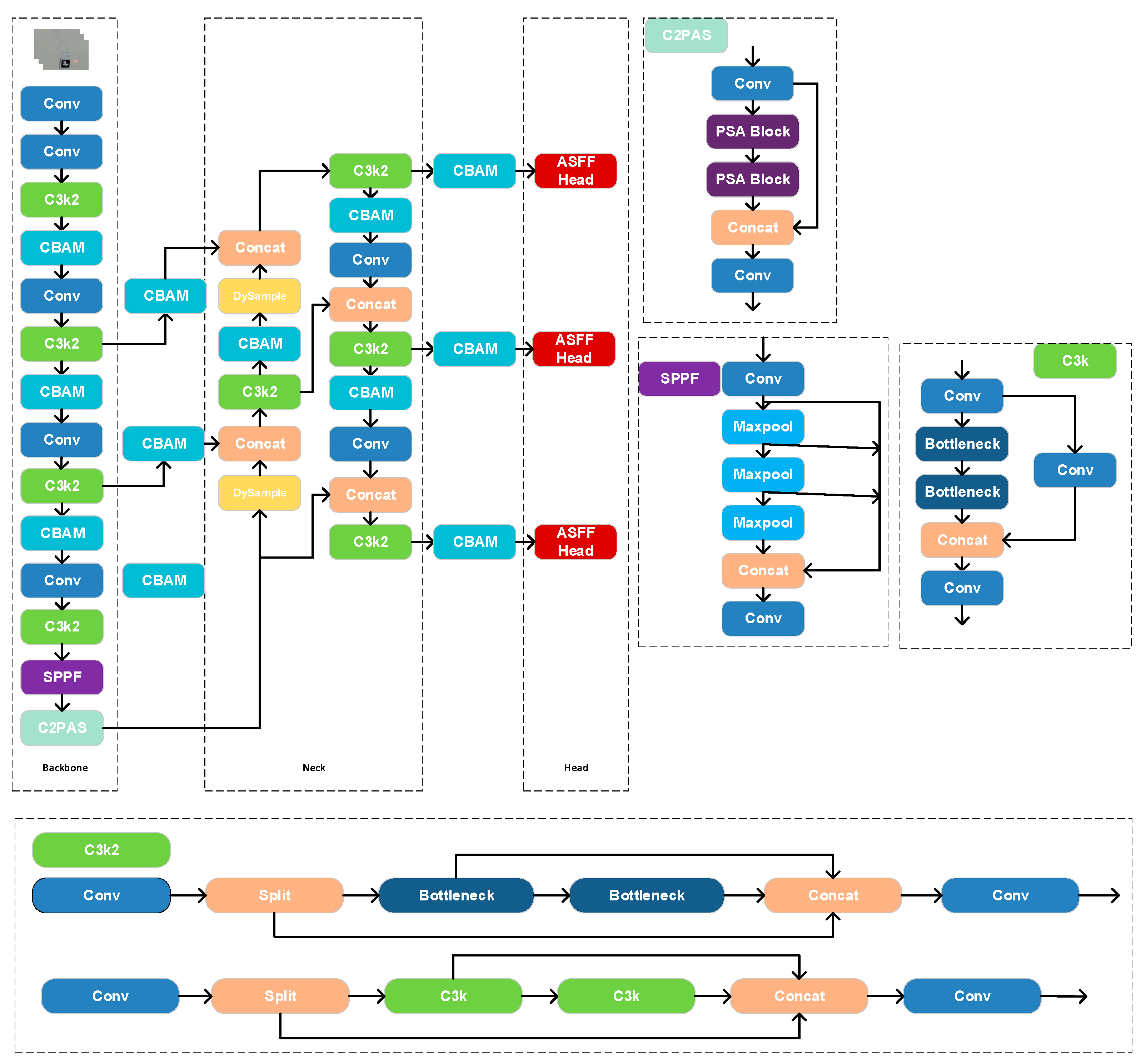
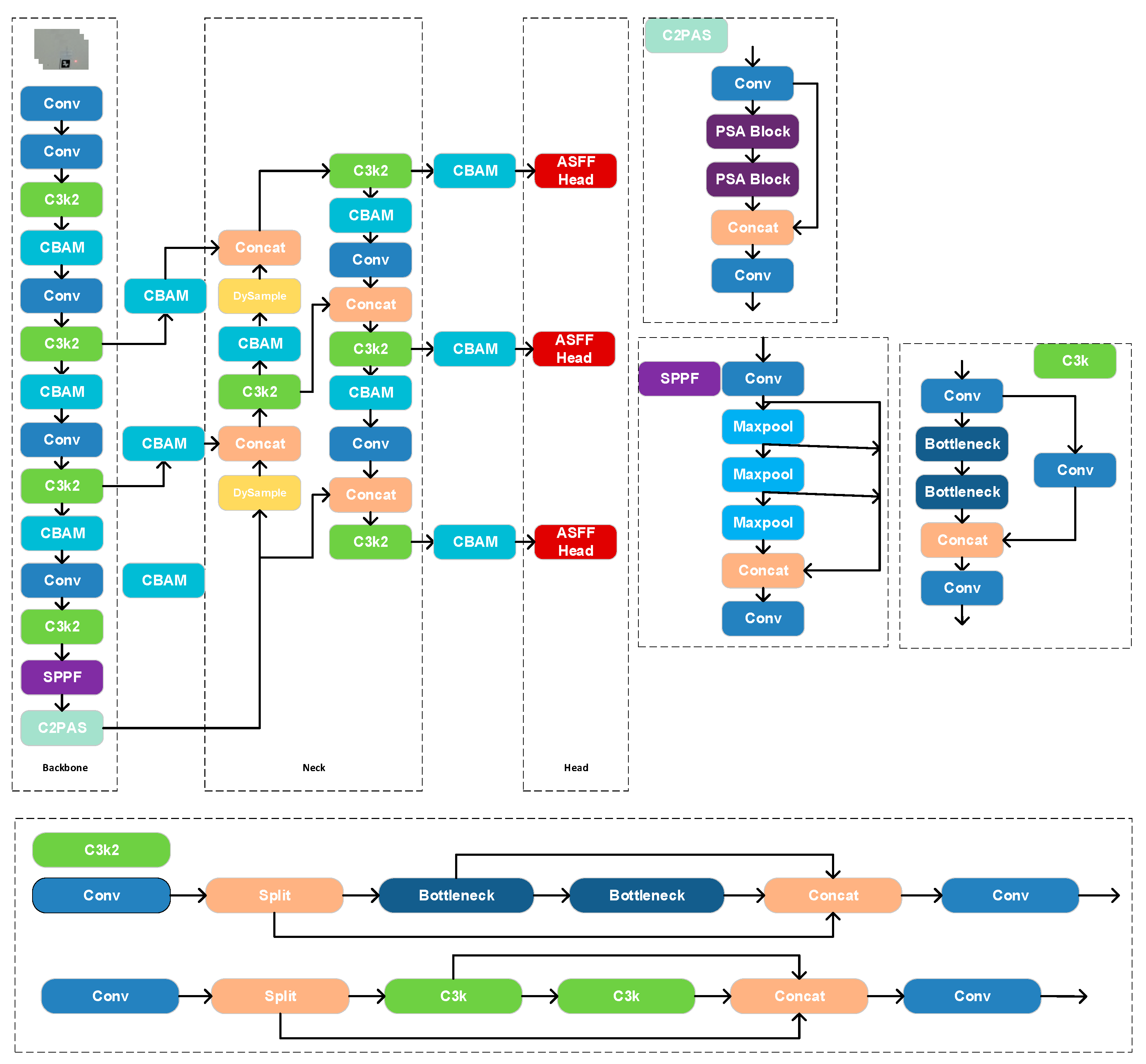
3.3. Improved YOLOv11 Object Detection Network
3.4. Marker Detection and Pose Estimation Methods
3.5. Three-Dimensional Localization and Coordinate Transformation
- 1.
- Reference vectors: Taking as the reference point, compute two direction vectors and as and , respectively. These vectors span the principal plane of the torch frame.
- 2.
- Orthogonal axes construction: Using and , construct three mutually orthogonal unit basis vectors according to the right-hand rule, forming the three axes of the torch frame. For example, set as the unit vector of ; then compute as the unit normal to the plane spanned by ; finally, let be the third unit vector orthogonal to the previous two. Thus forms the torch coordinate frame with origin at .
- 3.
- Measure the relative placement of the nozzle reference point () with respect to the three fiducials. First, determine the global coordinates of (via stereo triangulation or other metrology). Then compute the vector from to , denoted , and project this vector onto the three axes of the torch frame ; the projection lengths are the coordinate components of in the torch frame. Denote the nozzle in the torch frame by ; then , , . This completes the calibration of the nozzle relative to the fiducial-defined frame, where represents the fixed nozzle position in the torch frame.
- 4.
- Acquire fiducial coordinates at the new pose: After the torch moves, use vision to measure the three fiducials’ 3D coordinates, denoted , , .
- 5.
- New vector basis construction: Taking as the reference, similarly compute and , and from these constructs the unit basis vectors of the new coordinate frame .
- 6.
- Solve the attitude transform: From the directional relations of the basis vectors in the old and new frames, estimate the rotation matrix that maps the calibration-time torch frame to the current torch frame . In practice, the column vectors of can be taken as the new basis vectors expressed in the old frame , or equivalently one can obtain the transpose of from the old basis expressed in the new frame. In short, with the bases from Steps 1–2, construct the rotation describing the torch’s attitude change, i.e., .
- 7.
- Re-localize the nozzle in space: Transform the calibrated nozzle-relative coordinates with the above rotation, add the translation (the new frame origin in global coordinates), and obtain the nozzle’s new global position . This relation can be written as , where denotes the position vector of fiducial in the original global frame. Thus, 3D positioning of the nozzle under arbitrary pose changes is achieved, completing the re-localization.
3.6. Real-Time 3D Localization, Visualization, and System Implementation
4. Experiments
4.1. Experimental Environment and Datasets
4.2. Evaluation Indicators
4.3. System Implementation and Integration
4.3.1. Calibration Procedure
4.3.2. Ablation Study on YOLOv11 Improvements
4.3.3. Real-Time Measurement and Visualization
4.4. Accuracy Verification and Error Analysis
4.5. System-Level Evaluation
5. Discussion
5.1. Performance Profiling Under Welding Condition
5.2. Application-Oriented Results and Pedagogical Implications
6. Conclusions
Author Contributions
Funding
Institutional Review Board Statement
Informed Consent Statement
Data Availability Statement
Conflicts of Interest
References
- Lei, T.; Rong, Y.; Wang, H.; Huang, Y.; Li, M. A review of vision-aided robotic welding. Comput. Ind. 2020, 123, 103326. [Google Scholar] [CrossRef]
- Gómez-Espinosa, A.; Rodríguez-Suárez, J.B.; Cuan-Urquizo, E.; Cabello, J.A.E.; Swenson, R.L. Colored 3D path extraction based on depth-RGB sensor for welding robot trajectory generation. Automation 2021, 2, 252–265. [Google Scholar] [CrossRef]
- Le, T.-S.; Tran, Q.-V.; Nguyen, X.-L.; Lin, C.-Y. Solpen: An accurate 6-DOF positioning tool for vision-guided robotics. Electronics 2022, 11, 618. [Google Scholar] [CrossRef]
- Chen, G.; Zhang, Y.; Ai, Y.; Yu, B.; Xu, W. Real-time seam extraction using laser vision sensing: Hybrid approach with dynamic ROI and optimized RANSAC. Sensors 2025, 25, 3268. [Google Scholar] [CrossRef]
- Zhao, H.; Wan, F.; Lei, G.; Xiong, Y.; Xu, L.; Xu, C.; Zhou, W. LSD-YOLOv5: A steel strip surface defect detection algorithm based on lightweight network and enhanced feature fusion mode. Sensors 2023, 23, 6558. [Google Scholar] [CrossRef]
- Du, R.; Xu, Y.; Hou, Z.; Shu, J.; Chen, S. Strong noise image processing for vision-based seam tracking in robotic gas metal arc welding. Int. J. Adv. Manuf. Technol. 2019, 101, 2135–2149. [Google Scholar] [CrossRef]
- Jayasinghe, D.; Abeysinghe, C.; Opanayaka, R.; Dinalankara, R.; Silva, B.N.; Wijesinghe, R.E.; Wijenayake, U. Minimizing the effect of specular reflection on object detection and pose estimation of bin picking systems using deep learning. Machines 2023, 11, 91. [Google Scholar] [CrossRef]
- Zhang, J. Survey on monocular metric depth estimation. arXiv 2025, arXiv:2501.11841. [Google Scholar] [CrossRef]
- Garrido-Jurado, S.; Muñoz-Salinas, R.; Madrid-Cuevas, F.J.; Marín-Jiménez, M.J. Automatic generation and detection of highly reliable fiducial markers under occlusion. Pattern Recognit. 2014, 47, 2280–2292. [Google Scholar] [CrossRef]
- Kim, J.; Lee, J.; Chung, M.; Shin, Y.-G. Multiple weld seam extraction from RGB-depth images for robotic arc welding. Multimed. Tools Appl. 2021, 80, 9703–9719. [Google Scholar] [CrossRef]
- Karmoua, J.; Kovcs, B. A review of structured light sensing techniques for welding robot. Acad. J. Manuf. Eng. 2021, 19, 11. [Google Scholar]
- Li, W.; Mei, F.; Hu, Z.; Gao, X.; Yu, H.; Housein, A.A.; Wei, C. Multiple weld seam laser vision recognition method based on the IPCE algorithm. Opt. Laser Technol. 2022, 155, 108388. [Google Scholar] [CrossRef]
- Zou, Y.; Chen, T.; Chen, X.; Li, J. Robotic seam tracking system combining convolution filter and deep reinforcement learning. Mech. Syst. Signal Process. 2022, 165, 108372. [Google Scholar] [CrossRef]
- Li, D.; Wang, M.; Wang, S.; Zhao, H. Research and development of weld tracking system based on laser vision. Meas. Control. 2022, 55, 1124–1133. [Google Scholar] [CrossRef]
- Zhou, N.; Jiang, P.; Jiang, S.; Shu, L.; Ni, X.; Zhong, L. An identification and localization method for 3D workpiece welds based on the DBSCAN point cloud clustering algorithm. J. Manuf. Mater. Process. 2024, 8, 287. [Google Scholar] [CrossRef]
- Wang, J.; Li, L.; Xu, P. Visual sensing and depth perception for welding robots and their industrial applications. Sensors 2023, 23, 9700. [Google Scholar] [CrossRef]
- Cibicik, A.; Tingelstad, L.; Egeland, O. Laser scanning and parametrization of weld grooves with reflective surfaces. Sensors 2021, 21, 4791. [Google Scholar] [CrossRef]
- Wei, P.; Cheng, S.; Li, D.; Song, R.; Zhang, Y.; Zhang, W. Coarse-to-fine detection of multiple seams for robotic welding. In Proceedings of the IEEE/RSJ International Conference on Intelligent Robots and Systems (IROS), Abu Dhabi, United Arab Emirates, 14–18 October 2024; pp. 7138–7144. [Google Scholar] [CrossRef]
- Li, M.; Huang, J.; Xue, L.; Zhang, R. A guidance system for robotic welding based on an improved YOLOv5 algorithm with a RealSense depth camera. Sci. Rep. 2023, 13, 21299. [Google Scholar] [CrossRef]
- Wang, S.; Li, Z.; Chen, G.; Yue, Y. Weld seam object detection system based on the fusion of 2D images and 3D point clouds using interpretable neural networks. Sci. Rep. 2024, 14, 21137. [Google Scholar] [CrossRef]
- Ma, M.; Lu, H.; Wu, Z.; Zhang, Y.; Huang, H.; Dong, W.; Liu, Z.; Li, Z.; He, Y. A two-stage welding control system combining rule-based and data-driven vision. Symmetry 2025, 17, 611. [Google Scholar] [CrossRef]
- Yu, S.; Guo, H.; Yang, W.; Zhao, Y.; Wu, H.; Sun, X.; Yu, X. Depth measurement error analysis and structural parameter correction of structured light depth imager. Photonics 2024, 11, 396. [Google Scholar] [CrossRef]
- Xu, F.; Xu, Y.; Zhang, H.; Chen, S. Application of sensing technology in intelligent robotic arc welding: A review. J. Manuf. Process. 2022, 79, 854–880. [Google Scholar] [CrossRef]
- Guo, Q.; Yang, Z.; Xu, J.; Jiang, Y.; Wang, W.; Liu, Z.; Zhao, W.; Sun, Y. Progress, challenges and trends on vision sensing technologies in automatic/intelligent robotic welding: State-of-the-art review. Robot. Comput.-Integr. Manuf. 2024, 89, 102767. [Google Scholar] [CrossRef]
- Xu, Y.; Wang, Z. Visual sensing technologies in robotic welding: Recent research developments and future interests. Sens. Actuators A Phys. 2021, 320, 112551. [Google Scholar] [CrossRef]
- Zhang, Z. A flexible new technique for camera calibration. IEEE Trans. Pattern Anal. Mach. Intell. 2002, 22, 1330–1334. [Google Scholar] [CrossRef]
- Heikkilä, J.; Silvén, O. A four-step camera calibration procedure with implicit image correction. In Proceedings of the IEEE Computer Society Conference on Computer Vision and Pattern Recognition, San Juan, PR, USA, 17–19 June 1997; pp. 1106–1112. [Google Scholar]
- Ma, H.; Luo, Y.; He, Y.; Pan, S.; Ren, L.; Shang, J. The short-range, high-accuracy compact pulsed laser ranging system. Sensors 2022, 22, 2146. [Google Scholar] [CrossRef] [PubMed]
- Son, S.; Park, H.; Lee, K.H. Automated laser scanning system for reverse engineering and inspection. Int. J. Mach. Tools Manuf. 2002, 42, 889–897. [Google Scholar] [CrossRef]
- Woo, S.; Park, J.; Lee, J.-Y.; Kweon, I.S. CBAM: Convolutional block attention module. In Computer Vision—ECCV 2018; Ferrari, V., Hebert, M., Sminchisescu, C., Weiss, Y., Eds.; Lecture Notes in Computer Science; Springer: Cham, Switzerland, 2018; Volume 11211, pp. 3–19. [Google Scholar]
- Wang, Z.; Men, S.; Bai, Y.; Yuan, Y.; Wang, J.; Wang, K.; Zhang, L. Improved small object detection algorithm CRL-YOLOv5. Sensors 2024, 24, 6437. [Google Scholar] [CrossRef]
- Liu, W.; Lu, H.; Fu, H.; Cao, Z. Learning to upsample by learning to sample. In Proceedings of the IEEE/CVF International Conference on Computer Vision (ICCV), Paris, France, 1–6 October 2023; pp. 6027–6037. [Google Scholar]
- Liu, S.; Huang, D.; Wang, Y. Learning spatial fusion for single-shot object detection. arXiv 2019, arXiv:1911.09516. [Google Scholar] [CrossRef]
- Qiu, M.; Huang, L.; Tang, B.-H. ASFF-YOLOv5: Multielement detection method for road traffic in UAV images based on multiscale feature fusion. Remote Sens. 2022, 14, 3498. [Google Scholar] [CrossRef]




















| Distance (cm) | Left- Measured Depth (cm) | Center- Measured Depth (cm) | Right- Measured Depth (cm) | Depth Error Left (cm) | Depth Error Center (cm) | Depth Error Right (cm) |
|---|---|---|---|---|---|---|
| 90 | 89.826 | 90.003 | 90.189 | 0.174 | 0.003 | 0.189 |
| 100 | 99.831 | 100.192 | 100.172 | 0.169 | 0.192 | 0.172 |
| 110 | 110.186 | 109.994 | 109.842 | 0.186 | 0.006 | 0.158 |
| 120 | 120.214 | 120.307 | 119.743 | 0.214 | 0.307 | 0.257 |
| 130 | 130.345 | 130.382 | 130.313 | 0.345 | 0.382 | 0.313 |
| 140 | 140.513 | 140.458 | 140.481 | 0.513 | 0.458 | 0.481 |
| 150 | 150.587 | 150.512 | 150.674 | 0.587 | 0.512 | 0.674 |
| Variant | CBAM | DySample | ASFFHead | Precision (%) | Recall (%) | mAP@0.5 (%) | mAP@0.5:0.95 (%) |
|---|---|---|---|---|---|---|---|
| Baseline | 67.4 | 69.8 | 73.2 | 43.6 | |||
| A | ✔ | 68.7 | 70.7 | 74.8 | 45.4 | ||
| B | ✔ | ✔ | 69.4 | 71.3 | 75.5 | 44.9 | |
| C | ✔ | ✔ | ✔ | 70.3 | 72.8 | 76.8 | 46.3 |
| Groups | Distance (m) | RME (mm) | MAE (mm) | Maximum Error (mm) |
|---|---|---|---|---|
| Group 1 | 0.9 | 6.27 | 6.87 | 9.34 |
| Group 2 | 1.0 | 5.54 | 5.16 | 8.95 |
| Group 3 | 1.1 | 7.07 | 6.60 | 10.16 |
| Group 4 | 1.2 | 8.51 | 7.79 | 12.86 |
| Group 5 | 1.3 | 8.45 | 7.93 | 11.58 |
| Group 6 | 1.4 | 10.78 | 10.51 | 15.12 |
| Group 7 | 1.5 | 13.54 | 12.97 | 17.20 |
| Average | / | 8.59 | 8.26 | 12.17 |
| Groups | Distance (m) | RMSE (mm) | MAE (mm) | Maximum Error (mm) |
|---|---|---|---|---|
| Group 1 | 0.9 | 4.66 | 4.22 | 7.19 |
| Group 2 | 1.0 | 4.92 | 4.51 | 8.45 |
| Group 3 | 1.1 | 5.40 | 5.07 | 7.38 |
| Group 4 | 1.2 | 5.96 | 5.56 | 9.53 |
| Group 5 | 1.3 | 6.32 | 6.05 | 9.25 |
| Group 6 | 1.4 | 7.75 | 7.32 | 10.87 |
| Group 7 | 1.5 | 8.64 | 8.24 | 11.12 |
| Average | / | 6.24 | 5.85 | 9.11 |
| Groups | Distance (m) | RMSE (mm) | MAE (mm) | Maximum Error (mm) |
|---|---|---|---|---|
| Group 1 | 0.9 | 3.19 | 2.92 | 5.64 |
| Group 2 | 1.0 | 3.76 | 3.45 | 5.18 |
| Group 3 | 1.1 | 4.01 | 3.87 | 4.51 |
| Group 4 | 1.2 | 4.63 | 4.24 | 6.73 |
| Group 5 | 1.3 | 5.13 | 4.79 | 5.49 |
| Group 6 | 1.4 | 5.82 | 5.31 | 7.38 |
| Group 7 | 1.5 | 6.79 | 6.46 | 7.02 |
| Average | / | 4.76 | 4.43 | 5.99 |
Disclaimer/Publisher’s Note: The statements, opinions and data contained in all publications are solely those of the individual author(s) and contributor(s) and not of MDPI and/or the editor(s). MDPI and/or the editor(s) disclaim responsibility for any injury to people or property resulting from any ideas, methods, instructions or products referred to in the content. |
© 2025 by the authors. Licensee MDPI, Basel, Switzerland. This article is an open access article distributed under the terms and conditions of the Creative Commons Attribution (CC BY) license (https://creativecommons.org/licenses/by/4.0/).
Share and Cite
Li, J.; Wang, T.; Wei, W. YOLO–LaserGalvo: A Vision–Laser-Ranging System for High-Precision Welding Torch Localization. Sensors 2025, 25, 6279. https://doi.org/10.3390/s25206279
Li J, Wang T, Wei W. YOLO–LaserGalvo: A Vision–Laser-Ranging System for High-Precision Welding Torch Localization. Sensors. 2025; 25(20):6279. https://doi.org/10.3390/s25206279
Chicago/Turabian StyleLi, Jiajun, Tianlun Wang, and Wei Wei. 2025. "YOLO–LaserGalvo: A Vision–Laser-Ranging System for High-Precision Welding Torch Localization" Sensors 25, no. 20: 6279. https://doi.org/10.3390/s25206279
APA StyleLi, J., Wang, T., & Wei, W. (2025). YOLO–LaserGalvo: A Vision–Laser-Ranging System for High-Precision Welding Torch Localization. Sensors, 25(20), 6279. https://doi.org/10.3390/s25206279

