Blast Overpressure-Induced Neuroinflammation and Axonal Injury in the Spinal Cord of Ferrets
Abstract
1. Introduction
2. Materials and Methods
3. Results
3.1. Blast Exposure Affected Gait in Ferrets
3.2. Neuroinflammatory Responses in the Cervical Spinal Cord Following Blast Exposure
3.3. Neurofilament Alterations Following Acute and Sub-Acute Blast Exposure
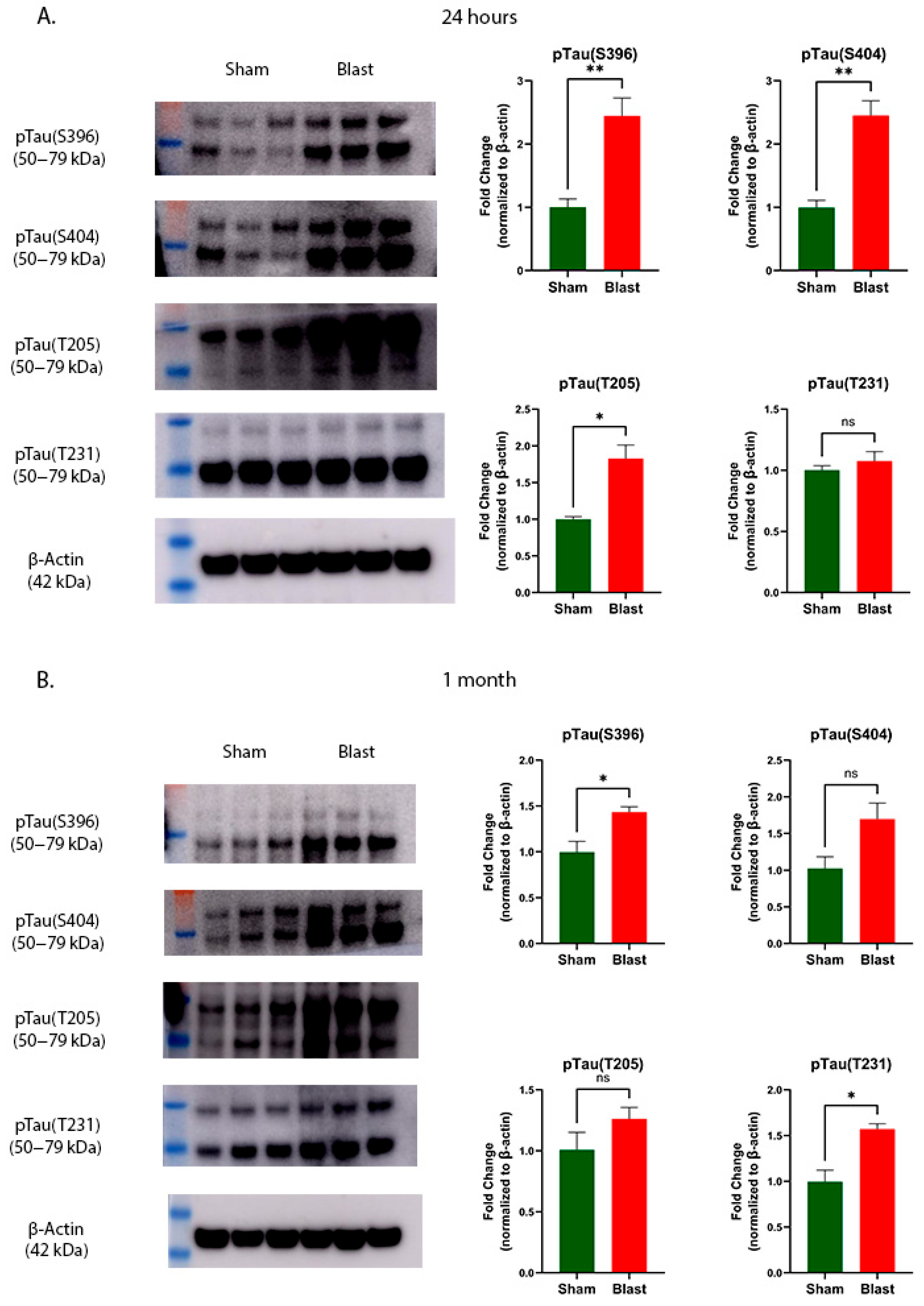
3.4. Blast Exposure Causes Tau Hyperphosphorylation at Acute and Sub-Acute Time Points
3.5. Blast Exposure Alters GFAP and Iba-1 Protein Expression in the Cervical Spinal Cord
4. Discussion
5. Conclusions
Supplementary Materials
Author Contributions
Funding
Data Availability Statement
Acknowledgments
Conflicts of Interest
References
- Blair, J.A.; Patzkowski, J.C.; Schoenfeld, A.J.; Cross Rivera, J.D.; Grenier, E.S.; Lehman, R.A.; Hsu, J.R.; Skeletal Trauma Research, C. Are spine injuries sustained in battle truly different? Spine J. 2012, 12, 824–829. [Google Scholar] [CrossRef]
- Owens, B.D.; Kragh, J.F., Jr.; Wenke, J.C.; Macaitis, J.; Wade, C.E.; Holcomb, J.B. Combat wounds in operation Iraqi Freedom and operation Enduring Freedom. J. Trauma 2008, 64, 295–299. [Google Scholar] [CrossRef]
- Schoenfeld, A.J.; Laughlin, M.D.; McCriskin, B.J.; Bader, J.O.; Waterman, B.R.; Belmont, P.J., Jr. Spinal injuries in United States military personnel deployed to Iraq and Afghanistan: An epidemiological investigation involving 7877 combat casualties from 2005 to 2009. Spine 2013, 38, 1770–1778. [Google Scholar] [CrossRef]
- Wolf, S.J.; Bebarta, V.S.; Bonnett, C.J.; Pons, P.T.; Cantrill, S.V. Blast injuries. Lancet 2009, 374, 405–415. [Google Scholar] [CrossRef]
- Valenti, D.; Norris, C.; Yuan, M.; Luke, B.; Thomas, R.; Thomas, J.; Murphy, S.; VandeVord, P.; Roballo, K.C.S. Alterations in Endogenous Stem Cell Populations in the Acute Phase of Blast-Induced Spinal Cord Injury. J. Integr. Neurosci. 2024, 23, 192. [Google Scholar] [CrossRef]
- Kumar, V. Toll-like receptors in the pathogenesis of neuroinflammation. J. Neuroimmunol. 2019, 332, 16–30. [Google Scholar] [CrossRef]
- Herman, P.; Stein, A.; Gibbs, K.; Korsunsky, I.; Gregersen, P.; Bloom, O. Persons with Chronic Spinal Cord Injury Have Decreased Natural Killer Cell and Increased Toll-Like Receptor/Inflammatory Gene Expression. J. Neurotrauma 2018, 35, 1819–1829. [Google Scholar] [CrossRef]
- Kigerl, K.A.; Lai, W.; Rivest, S.; Hart, R.P.; Satoskar, A.R.; Popovich, P.G. Toll-like receptor (TLR)-2 and TLR-4 regulate inflammation, gliosis, and myelin sparing after spinal cord injury. J. Neurochem. 2007, 102, 37–50. [Google Scholar] [CrossRef]
- D’Angiolini, S.; Trubiani, O.; Mazzon, E. Role of toll-like receptor signaling pathway in a rat model of spinal cord injury: A transcriptomic analysis. Ital. J. Anat. Embryol. 2023, 127, 65–68. [Google Scholar] [CrossRef]
- Kallakuri, S.; Purkait, H.S.; Dalavayi, S.; VandeVord, P.; Cavanaugh, J.M. Blast overpressure induced axonal injury changes in rat brainstem and spinal cord. J. Neurosci. Rural. Pract. 2015, 6, 481–487. [Google Scholar] [CrossRef]
- Czeiter, E.; Pal, J.; Kovesdi, E.; Bukovics, P.; Luckl, J.; Doczi, T.; Buki, A. Traumatic axonal injury in the spinal cord evoked by traumatic brain injury. J. Neurotrauma 2008, 25, 205–213. [Google Scholar] [CrossRef]
- Wang, Y.; Ye, Z.; Hu, X.; Huang, J.; Luo, Z. Morphological changes of the neural cells after blast injury of spinal cord and neuroprotective effects of sodium beta-aescinate in rabbits. Injury 2010, 41, 707–716. [Google Scholar] [CrossRef]
- Gaetani, L.; Blennow, K.; Calabresi, P.; Di Filippo, M.; Parnetti, L.; Zetterberg, H. Neurofilament light chain as a biomarker in neurological disorders. J. Neurol. Neurosurg. Psychiatry 2019, 90, 870–881. [Google Scholar] [CrossRef]
- Zetterberg, H. Review: Tau in biofluids—Relation to pathology, imaging and clinical features. Neuropathol. Appl. Neurobiol. 2017, 43, 194–199. [Google Scholar] [CrossRef]
- Peng, X.; Alfoldi, J.; Gori, K.; Eisfeld, A.J.; Tyler, S.R.; Tisoncik-Go, J.; Brawand, D.; Law, G.L.; Skunca, N.; Hatta, M.; et al. The draft genome sequence of the ferret (Mustela putorius furo) facilitates study of human respiratory disease. Nat. Biotechnol. 2014, 32, 1250–1255. [Google Scholar] [CrossRef]
- Govindarajulu, M.; Patel, M.Y.; Wilder, D.M.; Krishnan, J.; LaValle, C.; Pandya, J.D.; Shear, D.A.; Hefeneider, S.H.; Long, J.B.; Arun, P. Upregulation of multiple toll-like receptors in ferret brain after blast exposure: Potential targets for treatment. Neurosci. Lett. 2023, 810, 137364. [Google Scholar] [CrossRef]
- Pundkar, C.; Thanapaul, R.; Govindarajulu, M.; Phuyal, G.; Long, J.B.; Arun, P. Dysregulation of Retinal Melatonin Biosynthetic Pathway and Differential Expression of Retina-Specific Genes Following Blast-Induced Ocular Injury in Ferrets. Neurol. Int. 2025, 17, 42. [Google Scholar] [CrossRef]
- Samdavid Thanapaul, R.J.R.; Pundkar, C.; Phuyal, G.; Govindarajulu, M.Y.; Menon, A.; Long, J.B.; Arun, P. Temporal Dynamics of Retinal Inflammation Following Blast Exposure in a Ferret Model. Neurotrauma Rep. 2025, 6, 283–290. [Google Scholar] [CrossRef]
- Arun, P.; Wilder, D.M.; Eken, O.; Urioste, R.; Batuure, A.; Sajja, S.; Van Albert, S.; Wang, Y.; Gist, I.D.; Long, J.B. Long-Term Effects of Blast Exposure: A Functional Study in Rats Using an Advanced Blast Simulator. J. Neurotrauma 2020, 37, 647–655. [Google Scholar] [CrossRef]
- Aceves, M.; Dietz, V.A.; Dulin, J.N.; Jeffery, U.; Jeffery, N.D. An Analysis of Variability in “CatWalk” Locomotor Measurements to Aid Experimental Design and Interpretation. eNeuro 2020, 7, 1–9. [Google Scholar] [CrossRef]
- Hamers, F.P.; Koopmans, G.C.; Joosten, E.A. CatWalk-assisted gait analysis in the assessment of spinal cord injury. J. Neurotrauma 2006, 23, 537–548. [Google Scholar] [CrossRef]
- Timotius, I.K.; Bieler, L.; Couillard-Despres, S.; Sandner, B.; Garcia-Ovejero, D.; Labombarda, F.; Estrada, V.; Muller, H.W.; Winkler, J.; Klucken, J.; et al. Combination of Defined CatWalk Gait Parameters for Predictive Locomotion Recovery in Experimental Spinal Cord Injury Rat Models. eNeuro 2021, 8, 1–14. [Google Scholar] [CrossRef]
- Koopmans, G.C.; Deumens, R.; Honig, W.M.; Hamers, F.P.; Steinbusch, H.W.; Joosten, E.A. The assessment of locomotor function in spinal cord injured rats: The importance of objective analysis of coordination. J. Neurotrauma 2005, 22, 214–225. [Google Scholar] [CrossRef]
- Iwasaki, M.; Wilcox, J.T.; Nishimura, Y.; Zweckberger, K.; Suzuki, H.; Wang, J.; Liu, Y.; Karadimas, S.K.; Fehlings, M.G. Synergistic effects of self-assembling peptide and neural stem/progenitor cells to promote tissue repair and forelimb functional recovery in cervical spinal cord injury. Biomaterials 2014, 35, 2617–2629. [Google Scholar] [CrossRef]
- Arruda, J.L.; Colburn, R.W.; Rickman, A.J.; Rutkowski, M.D.; DeLeo, J.A. Increase of interleukin-6 mRNA in the spinal cord following peripheral nerve injury in the rat: Potential role of IL-6 in neuropathic pain. Brain Res. Mol. Brain Res. 1998, 62, 228–235. [Google Scholar] [CrossRef]
- Kaplin, A.I.; Deshpande, D.M.; Scott, E.; Krishnan, C.; Carmen, J.S.; Shats, I.; Martinez, T.; Drummond, J.; Dike, S.; Pletnikov, M.; et al. IL-6 induces regionally selective spinal cord injury in patients with the neuroinflammatory disorder transverse myelitis. J. Clin. Investig. 2005, 115, 2731–2741. [Google Scholar] [CrossRef]
- Streit, W.J.; Semple-Rowland, S.L.; Hurley, S.D.; Miller, R.C.; Popovich, P.G.; Stokes, B.T. Cytokine mRNA profiles in contused spinal cord and axotomized facial nucleus suggest a beneficial role for inflammation and gliosis. Exp. Neurol. 1998, 152, 74–87. [Google Scholar] [CrossRef]
- Murray, K.N.; Parry-Jones, A.R.; Allan, S.M. Interleukin-1 and acute brain injury. Front. Cell. Neurosci. 2015, 9, 18. [Google Scholar] [CrossRef]
- Shohami, E.; Ginis, I.; Hallenbeck, J.M. Dual role of tumor necrosis factor alpha in brain injury. Cytokine Growth Factor Rev. 1999, 10, 119–130. [Google Scholar] [CrossRef]
- Hirokawa, N. Cross-linker system between neurofilaments, microtubules, and membranous organelles in frog axons revealed by the quick-freeze, deep-etching method. J. Cell Biol. 1982, 94, 129–142. [Google Scholar] [CrossRef]
- Arun, P.; Rossetti, F.; Eken, O.; Wilder, D.M.; Wang, Y.; Long, J.B. Phosphorylated Neurofilament Heavy Chain in the Cerebrospinal Fluid Is a Suitable Biomarker of Acute and Chronic Blast-Induced Traumatic Brain Injury. J. Neurotrauma 2021, 38, 2801–2810. [Google Scholar] [CrossRef]
- Edwards, K.A.; Leete, J.J.; Tschiffely, A.E.; Moore, C.Y.; Dell, K.C.; Statz, J.K.; Carr, W.; Walker, P.B.; LoPresti, M.L.; Ahlers, S.T.; et al. Blast exposure results in tau and neurofilament light chain changes in peripheral blood. Brain Inj. 2020, 34, 1213–1221. [Google Scholar] [CrossRef]
- Shahim, P.; Politis, A.; van der Merwe, A.; Moore, B.; Chou, Y.Y.; Pham, D.L.; Butman, J.A.; Diaz-Arrastia, R.; Gill, J.M.; Brody, D.L.; et al. Neurofilament light as a biomarker in traumatic brain injury. Neurology 2020, 95, e610–e622. [Google Scholar] [CrossRef]
- Shaw, G.; Madorsky, I.; Li, Y.; Wang, Y.; Jorgensen, M.; Rana, S.; Fuller, D.D. Uman-type neurofilament light antibodies are effective reagents for the imaging of neurodegeneration. Brain Commun. 2023, 5, fcad067. [Google Scholar] [CrossRef]
- Caprelli, M.T.; Mothe, A.J.; Tator, C.H. Hyperphosphorylated Tau as a Novel Biomarker for Traumatic Axonal Injury in the Spinal Cord. J. Neurotrauma 2018, 35, 1929–1941. [Google Scholar] [CrossRef]
- Nakhjiri, E.; Vafaee, M.S.; Hojjati, S.M.M.; Shahabi, P.; Shahpasand, K. Tau Pathology Triggered by Spinal Cord Injury Can Play a Critical Role in the Neurotrauma Development. Mol. Neurobiol. 2020, 57, 4845–4855. [Google Scholar] [CrossRef]
- Babcock, K.J.; Abdolmohammadi, B.; Kiernan, P.T.; Mahar, I.; Cherry, J.D.; Alvarez, V.E.; Goldstein, L.E.; Stein, T.D.; McKee, A.C.; Huber, B.R. Interface astrogliosis in contact sport head impacts and military blast exposure. Acta Neuropathol. Commun. 2022, 10, 52. [Google Scholar] [CrossRef]
- Huber, B.R.; Meabon, J.S.; Hoffer, Z.S.; Zhang, J.; Hoekstra, J.G.; Pagulayan, K.F.; McMillan, P.J.; Mayer, C.L.; Banks, W.A.; Kraemer, B.C.; et al. Blast exposure causes dynamic microglial/macrophage responses and microdomains of brain microvessel dysfunction. Neuroscience 2016, 319, 206–220. [Google Scholar] [CrossRef]
- Norris, C.; Weatherbee, J.; Murphy, S.; Marquetti, I.; Maniakhina, L.; Boruch, A.; VandeVord, P. A closed-body preclinical model to investigate blast-induced spinal cord injury. Front. Mol. Neurosci. 2023, 16, 1199732. [Google Scholar] [CrossRef]
- Encarnacion, A.; Horie, N.; Keren-Gill, H.; Bliss, T.M.; Steinberg, G.K.; Shamloo, M. Long-term behavioral assessment of function in an experimental model for ischemic stroke. J. Neurosci. Methods 2011, 196, 247–257. [Google Scholar] [CrossRef]
- Vandeputte, C.; Taymans, J.M.; Casteels, C.; Coun, F.; Ni, Y.; Van Laere, K.; Baekelandt, V. Automated quantitative gait analysis in animal models of movement disorders. BMC Neurosci. 2010, 11, 92. [Google Scholar] [CrossRef]
- Wang, Y.; Bontempi, B.; Hong, S.M.; Mehta, K.; Weinstein, P.R.; Abrams, G.M.; Liu, J. A comprehensive analysis of gait impairment after experimental stroke and the therapeutic effect of environmental enrichment in rats. J. Cereb. Blood Flow. Metab. 2008, 28, 1936–1950. [Google Scholar] [CrossRef]
- Jeong, M.A.; Plunet, W.; Streijger, F.; Lee, J.H.; Plemel, J.R.; Park, S.; Lam, C.K.; Liu, J.; Tetzlaff, W. Intermittent fasting improves functional recovery after rat thoracic contusion spinal cord injury. J. Neurotrauma 2011, 28, 479–492. [Google Scholar] [CrossRef]
- Joosten, E.A.; Veldhuis, W.B.; Hamers, F.P. Collagen containing neonatal astrocytes stimulates regrowth of injured fibers and promotes modest locomotor recovery after spinal cord injury. J. Neurosci. Res. 2004, 77, 127–142. [Google Scholar] [CrossRef]
- Lankhorst, A.J.; ter Laak, M.P.; van Laar, T.J.; van Meeteren, N.L.; de Groot, J.C.; Schrama, L.H.; Hamers, F.P.; Gispen, W.H. Effects of enriched housing on functional recovery after spinal cord contusive injury in the adult rat. J. Neurotrauma 2001, 18, 203–215. [Google Scholar] [CrossRef]
- Petrosyan, H.A.; Hunanyan, A.S.; Alessi, V.; Schnell, L.; Levine, J.; Arvanian, V.L. Neutralization of inhibitory molecule NG2 improves synaptic transmission, retrograde transport, and locomotor function after spinal cord injury in adult rats. J. Neurosci. 2013, 33, 4032–4043. [Google Scholar] [CrossRef]
- Van Meeteren, N.L.; Eggers, R.; Lankhorst, A.J.; Gispen, W.H.; Hamers, F.P. Locomotor recovery after spinal cord contusion injury in rats is improved by spontaneous exercise. J. Neurotrauma 2003, 20, 1029–1037. [Google Scholar] [CrossRef]
- Adhikary, S.; Li, H.; Heller, J.; Skarica, M.; Zhang, M.; Ganea, D.; Tuma, R.F. Modulation of inflammatory responses by a cannabinoid-2-selective agonist after spinal cord injury. J. Neurotrauma 2011, 28, 2417–2427. [Google Scholar] [CrossRef]
- Heyburn, L.; Batuure, A.; Wilder, D.; Long, J.; Sajja, V.S. Neuroinflammation Profiling of Brain Cytokines Following Repeated Blast Exposure. Int. J. Mol. Sci. 2023, 24, 12564. [Google Scholar] [CrossRef] [PubMed]
- Varghese, N.; Morrison, B., 3rd. Inhibition of cyclooxygenase and EP3 receptor improved long term potentiation in a rat organotypic hippocampal model of repeated blast traumatic brain injury. Neurochem. Int. 2023, 163, 105472. [Google Scholar] [CrossRef]
- Cernak, I.; O’Connor, C.; Vink, R. Inhibition of cyclooxygenase 2 by nimesulide improves cognitive outcome more than motor outcome following diffuse traumatic brain injury in rats. Exp. Brain Res. 2002, 147, 193–199. [Google Scholar] [CrossRef]
- Dehlaghi Jadid, K.; Davidsson, J.; Lidin, E.; Hanell, A.; Angeria, M.; Mathiesen, T.; Risling, M.; Gunther, M. COX-2 Inhibition by Diclofenac Is Associated With Decreased Apoptosis and Lesion Area After Experimental Focal Penetrating Traumatic Brain Injury in Rats. Front. Neurol. 2019, 10, 811. [Google Scholar] [CrossRef]
- Hickey, R.W.; Adelson, P.D.; Johnnides, M.J.; Davis, D.S.; Yu, Z.; Rose, M.E.; Chang, Y.F.; Graham, S.H. Cyclooxygenase-2 activity following traumatic brain injury in the developing rat. Pediatr. Res. 2007, 62, 271–276. [Google Scholar] [CrossRef]
- An, Y.; Belevych, N.; Wang, Y.; Zhang, H.; Herschman, H.; Chen, Q.; Quan, N. Neuronal and nonneuronal COX-2 expression confers neurotoxic and neuroprotective phenotypes in response to excitotoxin challenge. J. Neurosci. Res. 2014, 92, 486–495. [Google Scholar] [CrossRef] [PubMed]
- Mhillaj, E.; Morgese, M.G.; Tucci, P.; Furiano, A.; Luongo, L.; Bove, M.; Maione, S.; Cuomo, V.; Schiavone, S.; Trabace, L. Celecoxib Prevents Cognitive Impairment and Neuroinflammation in Soluble Amyloid beta-treated Rats. Neuroscience 2018, 372, 58–73. [Google Scholar] [CrossRef]
- Smith, D.H.; Meaney, D.F.; Shull, W.H. Diffuse axonal injury in head trauma. J. Head Trauma Rehabil. 2003, 18, 307–316. [Google Scholar] [CrossRef]
- Lepinoux-Chambaud, C.; Eyer, J. Review on intermediate filaments of the nervous system and their pathological alterations. Histochem. Cell Biol. 2013, 140, 13–22. [Google Scholar] [CrossRef] [PubMed]
- Moh Omar, G.; Amany Ahmed, R.; Hamdy Mohamed, S.; Wahid, R. Role of Phosphorylated Neurofilament H as a diagnostic and prognostic marker in traumatic brain injury. Egypt. J. Crit. Care Med. 2013, 1, 139–144. [Google Scholar] [CrossRef]
- Petzold, A. Neurofilament phosphoforms: Surrogate markers for axonal injury, degeneration and loss. J. Neurol. Sci. 2005, 233, 183–198. [Google Scholar] [CrossRef]
- Povlishock, J.T.; Pettus, E.H. Traumatically induced axonal damage: Evidence for enduring changes in axolemmal permeability with associated cytoskeletal change. Acta Neurochir. Suppl. 1996, 66, 81–86. [Google Scholar] [CrossRef]
- Saljo, A.; Bao, F.; Haglid, K.G.; Hansson, H.A. Blast exposure causes redistribution of phosphorylated neurofilament subunits in neurons of the adult rat brain. J. Neurotrauma 2000, 17, 719–726. [Google Scholar] [CrossRef] [PubMed]
- Abdelhak, A.; Cordano, C.; Emberley, K.; Duncan, G.; Nocera, S.; Ananth, K.; Jabassini, N.; Ning, K.; Reinsberg, H.; Oertel, F.; et al. Acute and Chronic Demyelination Independent of Inflammation Promotes Tissue- and Blood-markers of Neuroaxonal Pathology (S17.010). Neurology 2024, 102, 3987. [Google Scholar] [CrossRef]
- Evans, T.M.; Van Remmen, H.; Purkar, A.; Mahesula, S.; Gelfond, J.A.; Sabia, M.; Qi, W.; Lin, A.L.; Jaramillo, C.A.; Haskins, W.E. Microwave & Magnetic (M(2)) Proteomics of a Mouse Model of Mild Traumatic Brain Injury. Transl. Proteom. 2014, 3, 10–21. [Google Scholar] [CrossRef]
- Li, J.; Li, X.Y.; Feng, D.F.; Pan, D.C. Biomarkers associated with diffuse traumatic axonal injury: Exploring pathogenesis, early diagnosis, and prognosis. J. Trauma 2010, 69, 1610–1618. [Google Scholar] [CrossRef]
- Lucke-Wold, B.P.; Turner, R.C.; Logsdon, A.F.; Bailes, J.E.; Huber, J.D.; Rosen, C.L. Linking traumatic brain injury to chronic traumatic encephalopathy: Identification of potential mechanisms leading to neurofibrillary tangle development. J. Neurotrauma 2014, 31, 1129–1138. [Google Scholar] [CrossRef]
- Goldstein, L.E.; Fisher, A.M.; Tagge, C.A.; Zhang, X.L.; Velisek, L.; Sullivan, J.A.; Upreti, C.; Kracht, J.M.; Ericsson, M.; Wojnarowicz, M.W.; et al. Chronic traumatic encephalopathy in blast-exposed military veterans and a blast neurotrauma mouse model. Sci. Transl. Med. 2012, 4, 134ra160. [Google Scholar] [CrossRef] [PubMed]
- Omalu, B.; Hammers, J.L.; Bailes, J.; Hamilton, R.L.; Kamboh, M.I.; Webster, G.; Fitzsimmons, R.P. Chronic traumatic encephalopathy in an Iraqi war veteran with posttraumatic stress disorder who committed suicide. Neurosurg. Focus 2011, 31, E3. [Google Scholar] [CrossRef]
- Chen, M.; Song, H.; Cui, J.; Johnson, C.E.; Hubler, G.K.; DePalma, R.G.; Gu, Z.; Xia, W. Proteomic Profiling of Mouse Brains Exposed to Blast-Induced Mild Traumatic Brain Injury Reveals Changes in Axonal Proteins and Phosphorylated Tau. J. Alzheimer’s Dis. 2018, 66, 751–773. [Google Scholar] [CrossRef]
- Huber, B.R.; Meabon, J.S.; Martin, T.J.; Mourad, P.D.; Bennett, R.; Kraemer, B.C.; Cernak, I.; Petrie, E.C.; Emery, M.J.; Swenson, E.R.; et al. Blast exposure causes early and persistent aberrant phospho- and cleaved-tau expression in a murine model of mild blast-induced traumatic brain injury. J. Alzheimer’s Dis. 2013, 37, 309–323. [Google Scholar] [CrossRef] [PubMed]
- Lucke-Wold, B.P.; Turner, R.C.; Logsdon, A.F.; Nguyen, L.; Bailes, J.E.; Lee, J.M.; Robson, M.J.; Omalu, B.I.; Huber, J.D.; Rosen, C.L. Endoplasmic reticulum stress implicated in chronic traumatic encephalopathy. J. Neurosurg. 2016, 124, 687–702. [Google Scholar] [CrossRef]
- Murphy, E.K.; Iacono, D.; Pan, H.; Grimes, J.B.; Parks, S.; Raiciulescu, S.; Leonessa, F.; Perl, D.P. Explosive-driven double-blast exposure: Molecular, histopathological, and behavioral consequences. Sci. Rep. 2020, 10, 17446. [Google Scholar] [CrossRef]
- Tang, Y.; Liu, H.L.; Min, L.X.; Yuan, H.S.; Guo, L.; Han, P.B.; Lu, Y.X.; Zhong, J.F.; Wang, D.L. Serum and cerebrospinal fluid tau protein level as biomarkers for evaluating acute spinal cord injury severity and motor function outcome. Neural Regen. Res. 2019, 14, 896–902. [Google Scholar] [CrossRef]
- Chen, G.L.; Sun, K.; Liu, X.Z.; Tong, K.L.; Chen, Z.J.; Yu, L.; Chen, N.N.; Liu, S.Y. Inhibiting tau protein improves the recovery of spinal cord injury in rats by alleviating neuroinflammation and oxidative stress. Neural Regen. Res. 2023, 18, 1834–1840. [Google Scholar] [CrossRef]
- Schiff, L.; Hadker, N.; Weiser, S.; Rausch, C. A literature review of the feasibility of glial fibrillary acidic protein as a biomarker for stroke and traumatic brain injury. Mol. Diagn. Ther. 2012, 16, 79–92. [Google Scholar] [CrossRef]
- Hausmann, R.; Riess, R.; Fieguth, A.; Betz, P. Immunohistochemical investigations on the course of astroglial GFAP expression following human brain injury. Int. J. Leg. Med. 2000, 113, 70–75. [Google Scholar] [CrossRef] [PubMed]
- Sajja, V.S.; Hubbard, W.B.; Hall, C.S.; Ghoddoussi, F.; Galloway, M.P.; VandeVord, P.J. Enduring deficits in memory and neuronal pathology after blast-induced traumatic brain injury. Sci. Rep. 2015, 5, 15075. [Google Scholar] [CrossRef] [PubMed]
- Toklu, H.Z.; Yang, Z.; Oktay, S.; Sakarya, Y.; Kirichenko, N.; Matheny, M.K.; Muller-Delp, J.; Strang, K.; Scarpace, P.J.; Wang, K.K.W.; et al. Overpressure blast injury-induced oxidative stress and neuroinflammation response in rat frontal cortex and cerebellum. Behav. Brain Res. 2018, 340, 14–22. [Google Scholar] [CrossRef] [PubMed]
- Kumari, R.; Hammers, G.V.; Hammons, R.H.; Stewart, A.N.; MacLean, S.M.; Niedzielko, T.; Schneider, L.E.; Floyd, C.L.; Gensel, J.C. Cross-species comparisons between pigs and mice reveal conserved sex-specific intraspinal inflammatory responses after spinal cord injury. J. Neuroinflamm. 2025, 22, 16. [Google Scholar] [CrossRef]
- Mu, C.; Reed, J.L.; Wang, F.; Tantawy, M.N.; Gore, J.C.; Chen, L.M. Spatiotemporal Dynamics of Neuroinflammation Relate to Behavioral Recovery in Rats with Spinal Cord Injury. Mol. Imaging Biol. 2024, 26, 240–252. [Google Scholar] [CrossRef]
- Needham, C.E.; Ritzel, D.; Rule, G.T.; Wiri, S.; Young, L. Blast Testing Issues and TBI: Experimental Models That Lead to Wrong Conclusions. Front. Neurol. 2015, 6, 72. [Google Scholar] [CrossRef]







Disclaimer/Publisher’s Note: The statements, opinions and data contained in all publications are solely those of the individual author(s) and contributor(s) and not of MDPI and/or the editor(s). MDPI and/or the editor(s) disclaim responsibility for any injury to people or property resulting from any ideas, methods, instructions or products referred to in the content. |
© 2025 by the authors. Licensee MDPI, Basel, Switzerland. This article is an open access article distributed under the terms and conditions of the Creative Commons Attribution (CC BY) license (https://creativecommons.org/licenses/by/4.0/).
Share and Cite
Phuyal, G.; Pundkar, C.Y.; Govindarajulu, M.Y.; Thanapaul, R.J.R.S.; Al-Lami, A.; Menon, A.; Long, J.B.; Arun, P. Blast Overpressure-Induced Neuroinflammation and Axonal Injury in the Spinal Cord of Ferrets. Brain Sci. 2025, 15, 1050. https://doi.org/10.3390/brainsci15101050
Phuyal G, Pundkar CY, Govindarajulu MY, Thanapaul RJRS, Al-Lami A, Menon A, Long JB, Arun P. Blast Overpressure-Induced Neuroinflammation and Axonal Injury in the Spinal Cord of Ferrets. Brain Sciences. 2025; 15(10):1050. https://doi.org/10.3390/brainsci15101050
Chicago/Turabian StylePhuyal, Gaurav, Chetan Y. Pundkar, Manoj Y. Govindarajulu, Rex Jeya Rajkumar Samdavid Thanapaul, Aymen Al-Lami, Ashwathi Menon, Joseph B. Long, and Peethambaran Arun. 2025. "Blast Overpressure-Induced Neuroinflammation and Axonal Injury in the Spinal Cord of Ferrets" Brain Sciences 15, no. 10: 1050. https://doi.org/10.3390/brainsci15101050
APA StylePhuyal, G., Pundkar, C. Y., Govindarajulu, M. Y., Thanapaul, R. J. R. S., Al-Lami, A., Menon, A., Long, J. B., & Arun, P. (2025). Blast Overpressure-Induced Neuroinflammation and Axonal Injury in the Spinal Cord of Ferrets. Brain Sciences, 15(10), 1050. https://doi.org/10.3390/brainsci15101050

