Sign in to use this feature.

Years

Between: -

Subjects

remove_circle_outline
remove_circle_outline
remove_circle_outline
remove_circle_outline
remove_circle_outline
remove_circle_outline
remove_circle_outline
remove_circle_outline
remove_circle_outline

Journals

remove_circle_outline
remove_circle_outline
remove_circle_outline
remove_circle_outline
remove_circle_outline
remove_circle_outline
remove_circle_outline
remove_circle_outline
remove_circle_outline
remove_circle_outline
remove_circle_outline
remove_circle_outline
remove_circle_outline
remove_circle_outline
remove_circle_outline
remove_circle_outline
remove_circle_outline

Article Types

Countries / Regions

remove_circle_outline
remove_circle_outline
remove_circle_outline
remove_circle_outline
remove_circle_outline

Search Results (1,958)

Search Parameters:
Keywords = raw material sources

Order results
Result details
Results per page
Select all
Export citation of selected articles as:
17 pages, 794 KB  
Article
Life Cycle Assessment of Reconditioned Guardrail Beams
by Daniel Mattos, Joaquim C. G. Esteves da Silva and Luis Pinto da Silva
Waste 2025, 3(4), 36; https://doi.org/10.3390/waste3040036 - 22 Oct 2025
Abstract
Steel consumption in the construction sector is one of the main contributors to global greenhouse gas emissions. Therefore, developing processes for the reuse of steel-based products with lower environmental impacts is essential for the sustainability of the construction sector. One example is the [...] Read more.
Steel consumption in the construction sector is one of the main contributors to global greenhouse gas emissions. Therefore, developing processes for the reuse of steel-based products with lower environmental impacts is essential for the sustainability of the construction sector. One example is the reuse of metal road guardrail beams on highways. This study investigated the environmental sustainability of a reconditioning process for such beams, instead of using new guardrails. The environmental impacts of the process were studied and compared with the impacts of the traditional production process using a Life Cycle Assessment (LCA) approach. This study revealed that most of the impacts of the reconditioning process derive from the use of electricity. The comparison with the traditional beam production process revealed that when primary raw materials are replaced by reused raw materials, the environmental impacts associated with the production process decrease significantly. Of the 19 impact indicators assessed, 18 were lower, and 17 had a drop of more than 90 percent compared to the traditional production process. The results indicate that the reconditioning process has the potential to significantly reduce environmental impacts by avoiding the consumption and transportation of primary raw materials, which were identified as the main sources of impacts in the traditional production process, as well as minimizing waste generation. Full article
(This article belongs to the Special Issue Use of Waste Materials in Construction Industry)
Show Figures

Figure 1

13 pages, 3269 KB  
Article
Carbon Footprint Accounting and Analysis of Chinese Furniture Enterprises’ Panel Cabinets
by Yi Liu, Yiboran Wang, Chengling Wang, Tianchen Zhou, Jing Hu and Zhihui Wu
Sustainability 2025, 17(20), 9267; https://doi.org/10.3390/su17209267 - 18 Oct 2025
Viewed by 281
Abstract
Amid global efforts to reach carbon neutrality, quantifying the cradle-to-gate carbon footprint of panel kitchen cabinets is vital for the transformation of China’s furniture industry to low carbon emissions. This study aims to quantify and compare the cradle-to-gate carbon footprints of three L-shaped [...] Read more.
Amid global efforts to reach carbon neutrality, quantifying the cradle-to-gate carbon footprint of panel kitchen cabinets is vital for the transformation of China’s furniture industry to low carbon emissions. This study aims to quantify and compare the cradle-to-gate carbon footprints of three L-shaped panel cabinets made of different materials and to identify the most effective carbon reduction strategies for the Chinese furniture industry. The emission factor method proposed by the Intergovernmental Panel on Climate Change (IPCC) was utilized. The results revealed significant differences in the carbon footprints among the three cabinet products. Specifically, Product A, featuring a DuPont stone countertop from the United States and domestically produced double-sided decorative door panels, exhibited the highest carbon footprint which was 998.5 kgCO2eq. Product B, with an Italian natural marble countertop and single-sided acrylic door panels, had the lowest carbon footprint which was 610.7 kgCO2eq. The carbon footprints indicated that key stages such as cabinet bodies, countertops, hardware, and cabinet doors were substantial contributors. Raw material production and processing emerged as the primary sources of carbon emissions, with countertop transportation also contributing significantly. Based on the results, this paper proposed several carbon reduction suggestions. These include optimizing material selection, enhancing energy efficiency in raw material production and processing, optimizing transportation methods, emphasizing the carbon reduction potential of hardware components, and strengthening carbon footprint monitoring and management. Full article
Show Figures

Figure 1

22 pages, 2321 KB  
Article
Biohydrogen Production from Industrial Waste: The Role of Pretreatment Methods
by Weronika Cieciura-Włoch, Wiktoria Hajduk, Marta Ikert, Tobiasz Konopski, Min Hein Khant, Jarosław Domański, Bolin Zhang and Dorota Kręgiel
Energies 2025, 18(20), 5497; https://doi.org/10.3390/en18205497 - 18 Oct 2025
Viewed by 218
Abstract
This study aimed to investigate the effectiveness of dark fermentation in biohydrogen production from agro-industrial wastes, including apple pomace, brewer’s grains, molasses, and potato powder, subjected to different pretreatment methods. The experiments were conducted at a laboratory scale, using 1000 cm3 anaerobic [...] Read more.
This study aimed to investigate the effectiveness of dark fermentation in biohydrogen production from agro-industrial wastes, including apple pomace, brewer’s grains, molasses, and potato powder, subjected to different pretreatment methods. The experiments were conducted at a laboratory scale, using 1000 cm3 anaerobic reactors at a temperature of 35 °C and anaerobic sludge as the inoculum. The highest yield of hydrogen was obtained from pre-treated apple pomace (101 cm3/g VS). Molasses, a less complex substrate compared to the other raw materials, produced 25% more hydrogen yield following pretreatment. Methanogens are sensitive to high temperatures and low-pH conditions. Nevertheless, methane constituted 1–6% of the total biogas under these conditions. The key factor was appropriate treatment of the inoculum, to limit competition from methanogens. Increasing the inoculum dose from 150 cm3/dm3 to 250 cm3/dm3 had no further effect on biogas production. The physicochemical parameters and VFA data confirmed the stability and usefulness of activated sludge as a source of microbial cultures for H2 production via dark fermentation. Full article
Show Figures

Figure 1

17 pages, 2658 KB  
Article
Development of Paper Utilizing Miscanthus Pulp Combined with Waste Paper for the Production of Packaging
by Yulia Sevastyanova, Natalya Shcherbak, Alexander Potashev, Svetlana Malkina, Ekaterina Palchikova, Igor Makarov, Danagul Kalimanova, Georgy Makarov, Ivan S. Levin, Gulbarshin Shambilova, Ayauzhan Shakhmanova, Amanzhan Saginayev, Fazilat Kairliyeva and Ivan Komarov
Appl. Sci. 2025, 15(20), 11157; https://doi.org/10.3390/app152011157 - 17 Oct 2025
Viewed by 146
Abstract
Much focus is being dedicated to the development of innovative technologies for producing biodegradable polymers from plant biomass. It is proposed that annual and perennial herbaceous plants, such as miscanthus, be used as promising sources of cellulose. The component composition of miscanthus allows [...] Read more.
Much focus is being dedicated to the development of innovative technologies for producing biodegradable polymers from plant biomass. It is proposed that annual and perennial herbaceous plants, such as miscanthus, be used as promising sources of cellulose. The component composition of miscanthus allows us to consider it as a raw material for obtaining cellulose. This paper proposes methods for cooking miscanthus lignocellulose raw materials, which allow sulfate cellulose to be obtained with a high yield (up to 52%). In the process of obtaining chemical–thermomechanical pulp, the product yield is 71%. The possibility of replacing unbleached sulfate pulp with a semi-finished product from miscanthus for paper production is considered. For all types of raw materials obtained, acceptable paper-forming properties are observed. The best strength and deformation properties are obtained for sulfate cellulose. The addition of this cellulose to the composition of waste paper fluting significantly increases the sheet density, elasticity, and energy capacity without losing tensile strength. Using miscanthus raw materials along with waste paper of grade MS 5B makes it possible to make a composite product. The resulting products have optimal mechanical properties for creating the middle layer of corrugated cardboard. Miscanthus cellulose can be considered a promising raw material for enhancing waste paper fluting. Altering the system composition utilizing miscanthus and waste paper enables a broad modification of the mechanical and optical qualities of the resultant paper. The recommended concentration of miscanthus fraction in waste paper fluting is 30%. Full article
Show Figures

Figure 1

22 pages, 52390 KB  
Article
Hydrogen Production Power Supply with Low Current Ripple Based on Virtual Impedance Technology Suitable for Offshore Wind–Solar–Storage System
by Peng Chen, Jiajin Zou, Chunjie Wang, Qiang Fu, Lin Cui and Lishan Ma
J. Mar. Sci. Eng. 2025, 13(10), 1997; https://doi.org/10.3390/jmse13101997 - 17 Oct 2025
Viewed by 213
Abstract
Hydrogen production from water electrolysis can not only reduce greenhouse gas emissions, but also has abundant raw materials, which is one of the ideal ways to produce hydrogen from new energy. The hydrogen production power supply is the core component of the new [...] Read more.
Hydrogen production from water electrolysis can not only reduce greenhouse gas emissions, but also has abundant raw materials, which is one of the ideal ways to produce hydrogen from new energy. The hydrogen production power supply is the core component of the new energy electrolytic water hydrogen production device, and its characteristics have a significant impact on the efficiency and purity of hydrogen production and the service life of the electrolytic cell. In essence, the DC/DC converter provides the large current required for hydrogen production. For the converter, its input still needs the support of a DC power supply. Given the maturity and technical characteristics of new energy power generation, integrating energy storage into offshore energy systems enables stable power supply. This configuration not only mitigates energy fluctuations from renewable sources but also further reduces electrolysis costs, providing a feasible pathway for large-scale commercialization of green hydrogen production. First, this paper performs a simulation analysis on the wind–solar hybrid energy storage power generation system to demonstrate that the wind–solar–storage system can provide stable power support. It places particular emphasis on the significance of hydrogen production power supply design—this focus stems primarily from the fact that electrolyzers impose specific requirements on high operating current levels and low current ripple, which exert a direct impact on the electrolyzer’s service life, hydrogen production efficiency, and operational safety. To suppress the current ripple induced by high switching frequency and high output current, traditional approaches typically involve increasing the output inductor. However, this method substantially increases the volume and weight of the device, reduces the rate of current change, and ultimately results in a degradation of the system’s dynamic response performance. To this end, this paper focuses on developing a virtual impedance control technology, aiming to reduce the ripple amplitude while avoiding an increase in the filter inductor. Owing to constraints in current experimental conditions, this research temporarily relies on simulation data. Specifically, a programmable power supply is employed to simulate the voltage output of the wind–solar–storage hybrid system, thereby bringing the simulation as close as possible to the actual operating conditions of the wind–solar–storage hydrogen production system. The experimental results demonstrate that the proposed method can effectively suppress the ripple amplitude, maintain high operating efficiency, and ultimately meet the expected research objectives. That makes it particularly suitable as a high-quality power supply for offshore hydrogen production systems that have strict requirements on volume and weight. Full article
(This article belongs to the Special Issue Offshore Renewable Energy, Second Edition)
Show Figures

Figure 1

39 pages, 3509 KB  
Review
Fatty Amines in Detergents and Cosmetics: Current State and Biocircular Perspectives
by Maria-Beatrice Coltelli, Annabel Serpico, Rosa Domenech, Mar Tronch, Carolina Galli, Paolo Sonzini, Clara Escrivà-Cerdán, Sergio Mastroianni, Andrea Lazzeri, Domenico Licursi and Anna Maria Raspolli Galletti
Cosmetics 2025, 12(5), 227; https://doi.org/10.3390/cosmetics12050227 - 15 Oct 2025
Viewed by 567
Abstract
Fatty amines are nitrogen-containing organic compounds synthesized from fatty acids, olefins, or alcohols, typically derived from natural oils or petrochemical sources. These molecules generally feature long hydrophobic alkyl chains ranging from C8 to C22 and can be positively charged on the nitrogen atom, [...] Read more.
Fatty amines are nitrogen-containing organic compounds synthesized from fatty acids, olefins, or alcohols, typically derived from natural oils or petrochemical sources. These molecules generally feature long hydrophobic alkyl chains ranging from C8 to C22 and can be positively charged on the nitrogen atom, which confer pronounced cationic surface activity. This property makes them highly effective as emulsifiers, conditioning agents, antistatic agents, and surfactants, particularly in industrial formulations and personal care products such as shampoos, conditioners, and creams. Historically, the production of fatty amines has relied heavily on petrochemical feedstocks, contributing significantly to greenhouse gas emissions, particularly CO2. In response to growing environmental concerns, there is an increasing shift toward renewable and sustainable raw materials, aligning with the principles of the circular economy. The cosmetics and detergent industries are at the forefront of this transition, actively integrating bio-based ingredients to minimize ecological impact. This review provides a comprehensive overview of the sources, synthetic pathways, and applications of fatty amines. It highlights their functional roles in detergents and cosmetic formulations and explores scientific and technological strategies aimed at enhancing sustainability across the fatty amine supply chain. Full article
(This article belongs to the Special Issue Advanced Cosmetic Sciences: Sustainability in Materials and Processes)
Show Figures

Figure 1

16 pages, 778 KB  
Article
Red Beet and Tarragon Microgreens: Phytochemical Composition, Antioxidant Activity, and Sensory Properties of Cold-Pressed Juices
by Aruzhan Shoman, Gulzhan Tokysheva, Tamara Tultabayeva, Damilya Konysbayeva, Kalamkas Dairova, Kadyrzhan Makangali and Aknur Muldasheva
Processes 2025, 13(10), 3284; https://doi.org/10.3390/pr13103284 - 14 Oct 2025
Viewed by 357
Abstract
This study investigated the phytochemical composition, antioxidant properties, and sensory characteristics of cold-pressed juices prepared from red beet (Beta vulgaris L.) and tarragon (Artemisia dracunculus L.) microgreens, which remain largely unexplored as raw materials for beverage production. Targeted analyses using spectrophotometric [...] Read more.
This study investigated the phytochemical composition, antioxidant properties, and sensory characteristics of cold-pressed juices prepared from red beet (Beta vulgaris L.) and tarragon (Artemisia dracunculus L.) microgreens, which remain largely unexplored as raw materials for beverage production. Targeted analyses using spectrophotometric methods and UHPLC-Q-ToF-MS identified betalains as major pigments in beet juice and estragole together with quercetin glycosides in tarragon juice, highlighting their contrasting phytochemical profiles. Beet juice exhibited higher total phenolic 73.48 ± 2.11 mg GAE/100 mL and flavonoid contents 47.26 ± 1.44 mg QE/100 mL, along with betalains 32.85 ± 1.09 mg/100 mL, while tarragon juice contained more chlorophylls 18.73 ± 0.92 mg/100 mL. Antioxidant assays confirmed superior ABTS 132.84 mg TE/100 mL and FRAP 118.42 mg TE/100 mL activities in beet juice, with values strongly correlated to phenolic concentration. Sensory evaluation with trained panelists and a consumer group n = 74 indicated moderate acceptance, with tarragon juice rated slightly higher for taste and overall acceptability despite the stronger visual appeal of beet juice. These findings provide evidence that both beet and tarragon microgreens can serve as complementary sources of bioactive compounds and colorants, supporting their application in the development of cold-pressed functional beverages with distinct nutritional and sensory attributes. Full article
Show Figures

Figure 1

23 pages, 2591 KB  
Review
Edible Fungi Melanin: Recent Advances in Extraction, Characterization, Biological Activity and Applications
by Jiandong Tang, Hebin Shen, Wenyu Lv, Jingxuan Zhang and Junsheng Fu
J. Fungi 2025, 11(10), 738; https://doi.org/10.3390/jof11100738 - 14 Oct 2025
Viewed by 788
Abstract
Natural melanin biopolymers exhibit a variety of biological activities, but their commercial development is constrained by numerous factors, including high costs, unsustainable sources, the use of harmful solvents during extraction, and low extraction efficiency. Notably, existing research indicates that synthetic melanin differs from [...] Read more.
Natural melanin biopolymers exhibit a variety of biological activities, but their commercial development is constrained by numerous factors, including high costs, unsustainable sources, the use of harmful solvents during extraction, and low extraction efficiency. Notably, existing research indicates that synthetic melanin differs from natural melanin in nature, and this difference may directly impact its application efficacy. Additionally, the extraction process itself is highly challenging, primarily due to the diversity and complexity of melanin biopolymer structures. The melanin produced by edible fungi primarily belongs to the eumelanin category. Given its outstanding sustainability and accessibility, it is regarded as an ideal raw material for industrial production. To deepen our understanding of edible fungus-derived melanin and promote its effective application across various fields, a comprehensive review of research on melanin isolated from edible fungi is urgently needed. Such a review will help researchers from different disciplinary backgrounds recognize the importance of edible fungus melanin and provide reference information for their research planning. With this objective in mind, this report reviews the latest research progress in recent years regarding extraction methods, structural characterization, biological activity, and application areas of edible fungus-derived melanin. Additionally, the report explores key characteristic parameters for distinguishing different types of melanin and emphasizes the importance of deepening our understanding of the biosynthetic mechanisms of edible mushroom melanin, aiming to lay the foundation for its efficient production and application in the future. Full article
(This article belongs to the Special Issue Research Progress on Edible Fungi)
Show Figures

Figure 1

17 pages, 1228 KB  
Article
Enabling Circular Value Chains via Technology-Driven Scope 3 Cooperation
by Elena Kazakova and Joosung Lee
Sustainability 2025, 17(20), 9099; https://doi.org/10.3390/su17209099 - 14 Oct 2025
Viewed by 286
Abstract
Despite major policy, industry, and individual efforts to reduce global environmental damage, the industry-induced carbon footprint continues to persist under changing geographical patterns. Having shifted significantly from advanced economies to emerging economies and developing world regions, greenhouse gas emissions from footprint-heavy activities, such [...] Read more.
Despite major policy, industry, and individual efforts to reduce global environmental damage, the industry-induced carbon footprint continues to persist under changing geographical patterns. Having shifted significantly from advanced economies to emerging economies and developing world regions, greenhouse gas emissions from footprint-heavy activities, such as raw material sourcing and waste disposal, are not addressed by institutional and corporate solutions due to different regional standards or the overall absence of mandatory reporting. Rooted in the analysis of industry practices and past literature, the present research presents an integrated theme-based perspective on the interplay between focal firms and their suppliers in the context of advanced and emerging economies in underreported Scope 3 activity carbon footprint management. We argue that it is technology-driven unified efforts, which enforce factors such as traceability, transparency, and predictive and prescriptive capabilities within Scope 3 activities, that need to be addressed to ensure the activation and maintenance of a truly sustainable global value chain (GVC). By departing from traditional command-and-control practices and extending upon the existing governance-focused framework of sustainable value creation, this paper highlights the essential co-creating stance of non-focal actors in achieving a circular approach to sustainability within GVCs. Full article
(This article belongs to the Special Issue Circular Economy and Sustainable Technological Innovation)
Show Figures

Figure 1

35 pages, 3263 KB  
Article
Ultrasound in Chips Production: Enhancing Tuber Quality via Pre-Planting Seed Treatment
by Piotr Pszczółkowski, Barbara Sawicka and Piotr Barbaś
Appl. Sci. 2025, 15(20), 10980; https://doi.org/10.3390/app152010980 - 13 Oct 2025
Viewed by 202
Abstract
Modern agriculture is seeking methods that reduce pesticide use while simultaneously providing high-quality raw materials. The aim of this innovative study was to determine how treating potato planting tubers with ultrasound in an aqueous medium (pre-sowing treatment) affects the subsequent quality of the [...] Read more.
Modern agriculture is seeking methods that reduce pesticide use while simultaneously providing high-quality raw materials. The aim of this innovative study was to determine how treating potato planting tubers with ultrasound in an aqueous medium (pre-sowing treatment) affects the subsequent quality of the raw material and the final product. A three-year field experiment was conducted using a split-plot design with three replicates, comparing traditional technology with a technology using ultrasonic treatment of seed potatoes. Eight edible potato varieties were studied. Sonication significantly improved the processing quality of the tubers. Tubers from treated seed potatoes had significantly lower reducing sugar content (0.02 to 0.1%, depending on the variety). As a result, chips produced from sonicated tubers exhibited a lighter color, improved overall aesthetics and flavor, and reduced discoloration and moisture staining. The results obtained suggest that ultrasonic treatment of seed potatoes is a highly effective, non-thermal method for increasing the value of raw materials used in food processing. This is a promising, innovative technology with significant application potential, supporting sustainable agriculture by improving the quality of tubers and the finished product (chips) at the source. In the future, it will be necessary to optimize sonication parameters and evaluate the economic potential of this technology. Full article
(This article belongs to the Section Agricultural Science and Technology)
Show Figures

Figure 1

20 pages, 6236 KB  
Article
Comparative Studies on Leachability of Zinc and Iron from High-Energy Milled Waste of Scrap-Based EAF Steelmaking
by Ewa Rudnik, Michał Stępień and Piotr Palimąka
Molecules 2025, 30(20), 4055; https://doi.org/10.3390/molecules30204055 - 11 Oct 2025
Viewed by 205
Abstract
Electric arc furnace (EAF) waste, a mixture of dust and slag, was investigated as a potential secondary source of zinc. The waste primarily consisted of zinc and iron oxides, with the presence of refractory zinc ferrite, which hinders the complete recovery of zinc. [...] Read more.
Electric arc furnace (EAF) waste, a mixture of dust and slag, was investigated as a potential secondary source of zinc. The waste primarily consisted of zinc and iron oxides, with the presence of refractory zinc ferrite, which hinders the complete recovery of zinc. This is the first study that examined the effect of mechanical treatment through high-energy planetary ball milling on the phase transformation, metal speciation, and leachability of the EAF waste. The raw material was characterized by particle size distribution, morphology, phase composition, and sequential extraction, and then subjected to milling at different rotation rates (100–400 rpm). The resulting powders were analyzed using XRD, SEM–EDS, and sequential leaching, and tested for acid (H2SO4) and alkaline (NaOH) leachability. Milling progressively reduced particle size, increased surface roughness, and induced structural changes, including the mechanical activation effect at low milling rates (100 rpm) and the synthesis of secondary franklinite at higher milling energies (200 rpm and 400 rpm). Sequential extraction revealed changes in zinc and iron speciation from acid-soluble to residual fractions for increased milling intensities. Leaching experiments showed rapid zinc dissolution in both acidic and alkaline solutions, while iron dissolved only in acid. The highest zinc extractions (67% in H2SO4, 55% in NaOH) were obtained from mechanically activated material at 100 rpm, while zinc leachability decreased for higher milling rates due to the induced mechanical synthesis of refractory phase. The kinetic model of leaching of the main components of the EAF was also established. Full article
Show Figures

Graphical abstract

24 pages, 998 KB  
Systematic Review
Naidí (Euterpe oleracea Mart.), a Colombian Pacific Fruit with Potential Use in Animal Feed: A Systematic Review
by Eduardo J. Chavarro-Parra, Carlos A. Hincapié, Gustavo Adolfo Hincapié-Llanos, Marisol Osorio and Piedad Gañán-Rojo
Resources 2025, 14(10), 161; https://doi.org/10.3390/resources14100161 - 9 Oct 2025
Viewed by 509
Abstract
Due to its implications for environmental conservation, the search for alternative ingredients to replace conventional raw materials destined for animal feed is a highly relevant issue. This systematic review aims to identify the fruit with the greatest potential for use in animal feed [...] Read more.
Due to its implications for environmental conservation, the search for alternative ingredients to replace conventional raw materials destined for animal feed is a highly relevant issue. This systematic review aims to identify the fruit with the greatest potential for use in animal feed among those commonly cultivated in the Colombian Pacific region. A bibliographic search of scientific articles on eight different fruits commonly cultivated in the Colombian Pacific was carried out in the Scopus and Web of Science databases. Using the PRISMA (Preferred Reporting Items for Systematic Reviews and Meta-Analyses) methodology, 970 publications from 2004 to 15 December 2024 were selected. After screening the publications, naidí (Euterpe oleracea) was selected as the fruit with the greatest potential for use in animal feed due to the quantitative and qualitative characteristics of the 53 relevant publications found in the databases. The articles were classified by subject matter: nutritional composition, bioactive compound content, and uses in animal feed. The results indicate that naidí is a good source of fat and fiber and has a suitable mineral and fatty acid profile for animal feed. It also contains a variety of chemical constituents, including polyphenols such as anthocyanins and other flavonoids. The multiple precedents found related to the use of naidí in animal feed, such as good indicators of weight gain, increased immune values, antioxidant capacity, and other health benefits, make this fruit and its by-products a promising source as an ingredient for animal feed. This expands the perspective and projection of the naidí industry in Colombia. Full article
Show Figures

Figure 1

24 pages, 2510 KB  
Article
Honey–Propolis-Enriched Pectin Films for Active Packaging of Soluble Coffee and Matcha Powders
by Daniela Pauliuc, Florina Dranca, Mariana Spinei, Sorina Ropciuc and Mircea Oroian
Gels 2025, 11(10), 800; https://doi.org/10.3390/gels11100800 - 5 Oct 2025
Viewed by 502
Abstract
This study reports the development and characterization of novel active edible films based on apple pectin and honey (80:20, w/w), incorporating raw propolis powder at 0.1%, 0.2%, and 0.3% (w/w, relative to honey) as a natural [...] Read more.
This study reports the development and characterization of novel active edible films based on apple pectin and honey (80:20, w/w), incorporating raw propolis powder at 0.1%, 0.2%, and 0.3% (w/w, relative to honey) as a natural source of bioactive compounds for sustainable packaging of soluble coffee and matcha powders. The study aims to provide sustainable and functional packaging solutions capable of maintaining the stability and quality of these powdered beverages. The effects of honey and propolis incorporation on the physicochemical, mechanical, optical, and microbiological properties of the films were systematically evaluated. Propolis addition resulted in decreased tensile strength, elastic modulus, and elongation at break, but did not significantly alter the thermal stability of the films, as evidenced by differential scanning calorimetry and thermogravimetric analysis. Increasing propolis concentrations led to higher total phenolic content and significantly improved antioxidant activity, with the 0.3% formulation exhibiting the most pronounced effect. Application tests demonstrated that the honey–propolis-enriched pectin films effectively preserved the sensory attributes and physicochemical quality of soluble coffee and matcha powders. Overall, these results highlight the potential of pectin–honey–propolis films as bioactive carriers and functional materials for active packaging of powdered beverages. Full article
(This article belongs to the Special Issue Advances in Engineering Emulsion Gels for Food Application)
Show Figures

Graphical abstract

19 pages, 1165 KB  
Article
In Vitro Antioxidant and Antidiabetic Effects of Atlantic Mackerel and Sardine By-Product Hydrolysates
by Cristina Fuentes, Samuel Verdú, Raúl Grau, José Manuel Barat and Ana Fuentes
Mar. Drugs 2025, 23(10), 393; https://doi.org/10.3390/md23100393 - 4 Oct 2025
Viewed by 496
Abstract
This work evaluates the effect of raw material and protease enzymes on the antioxidant and antidiabetic potential of fish by-product hydrolysates. For this, mackerel (Scomber scombrus) and sardine (Sardina pilchardus) by-products were hydrolyzed using papain, pepsin, and ProtamexTM [...] Read more.
This work evaluates the effect of raw material and protease enzymes on the antioxidant and antidiabetic potential of fish by-product hydrolysates. For this, mackerel (Scomber scombrus) and sardine (Sardina pilchardus) by-products were hydrolyzed using papain, pepsin, and ProtamexTM. Pepsine produced hydrolysates with a lower degree of hydrolysis (34%) and longer peptide chain lengths (2.9), regardless of the raw material. The highest DH was found for the sardine by-products hydrolyzed with papain and ProtamexTM, exceeding 55% for both enzymes. The mackerel by-product hydrolysates exhibited higher antioxidant activity, while the sardine samples showed more potent antidiabetic effects. Accordingly, sardine by-products and pepsin would be preferable for producing hydrolysates with antidiabetic potential, and mackerel by-products, hydrolyzed papain, and ProtamexTM would be useful for producing antioxidant peptides. This study demonstrates the potential of Atlantic mackerel and sardine waste as a source of bioactive peptides and the opportunity for revalorizing these by-products. Full article
(This article belongs to the Special Issue High-Value-Added Resources Recovered from Marine By-Products)
Show Figures

Graphical abstract

38 pages, 5486 KB  
Review
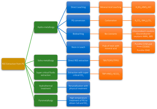
Phosphogypsum as the Secondary Source of Rare Earth Elements
by Faizan Khalil, Francesca Pagnanelli and Emanuela Moscardini
Sustainability 2025, 17(19), 8828; https://doi.org/10.3390/su17198828 - 2 Oct 2025
Viewed by 611
Abstract
Phosphogypsum (PG) is a byproduct of the wet phosphoric acid (WPA) production process. Since PG originates from phosphate rock (PR), it holds various concentrations of heavy metal and radionuclide, posing an environmental threat because of its large production and long-term accumulation. In addition [...] Read more.
Phosphogypsum (PG) is a byproduct of the wet phosphoric acid (WPA) production process. Since PG originates from phosphate rock (PR), it holds various concentrations of heavy metal and radionuclide, posing an environmental threat because of its large production and long-term accumulation. In addition to toxic heavy metals, PG may also be an alternative source of rare earth elements (REEs), since over 60% of REEs in PR transfer to PG during acid digestion. With the increasing demand of phosphoric acid (PA), global PG generation is approaching 300 million tons annually. Since 1994, an estimated 6.73 billion tons of PG has been produced worldwide, with approximately 58% (approx. 3.7 billion tons) ending up in stacks. Assuming a conservative REE content of 0.1%, these stacks may hold over 3.7 million tons of REEs. This review discusses phosphoric acid production processes and the transfer of REEs from PR to PG. In addition, it also discusses the current REEs world reserves, their presence in primary and secondary sources, and their uses. The review critically evaluates the research that has been conducted so far and the recent innovations in REE recovery from PG, and discusses the challenges associated with scalability and raw material variability. Full article
(This article belongs to the Section Waste and Recycling)
Show Figures

Figure 1

Back to TopTop