Sign in to use this feature.

Years

Between: -

Subjects

remove_circle_outline
remove_circle_outline
remove_circle_outline
remove_circle_outline
remove_circle_outline
remove_circle_outline
remove_circle_outline

Journals

Article Types

Countries / Regions

Search Results (127)

Search Parameters:
Keywords = polycomb proteins

Order results
Result details
Results per page
Select all
Export citation of selected articles as:
26 pages, 1487 KB  
Review
Epigenetic Regulation of Higher-Order Chromatin Structure (HOCS) and Its Implication in Human Diseases
by Luisa Ladel, Bethsebie Sailo, Paromita Das, Ethan Samuel Lin, Wan Ying Tan, Ankit Chhoda, Haoyu Tang, Olivia Ang-Olson, Linda He, Nithyla John, Jeremy D. Kratz, Anup Sharma and Nita Ahuja
Cancers 2026, 18(3), 483; https://doi.org/10.3390/cancers18030483 (registering DOI) - 31 Jan 2026
Abstract
This review explores how DNA folds into 3D higher-order chromatin structures that regulate gene activity. It highlights how epigenetic mechanisms and architectural proteins work together to shape the dynamic chromatin folding while allowing structural flexibility based on cellular needs. Disruption of these folding [...] Read more.
This review explores how DNA folds into 3D higher-order chromatin structures that regulate gene activity. It highlights how epigenetic mechanisms and architectural proteins work together to shape the dynamic chromatin folding while allowing structural flexibility based on cellular needs. Disruption of these folding patterns leads to aberrant gene regulation, contributing to cancer, aging-related disorders, and certain congenital conditions. We emphasize specific genomic regions and epigenetic modulators that act as regulatory hubs for 3D organization, which could serve as promising biomarkers or therapeutic targets for cancer. Overall, it underscores the importance of a deeper understanding of DNA’s large-scale 3D architecture for advancing precision medicine and developing novel diagnostic approaches for cancer and other human diseases. Full article
(This article belongs to the Special Issue Epigenetics in Cancer and Drug Therapeutics)
23 pages, 2667 KB  
Article
Dual Effect of EZH2 Gene Editing with CRISPR/Cas9 in Lung Cancer
by Joice M. Menezes, Diego C. de Mello, Kelly C. Saito, Edna T. Kimura and Cesar S. Fuziwara
Biology 2026, 15(3), 251; https://doi.org/10.3390/biology15030251 - 29 Jan 2026
Viewed by 106
Abstract
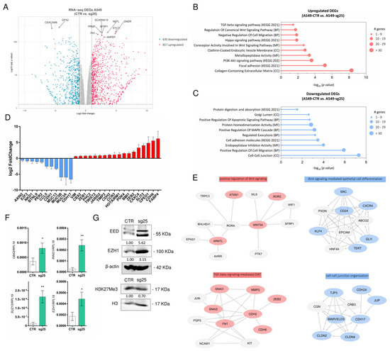
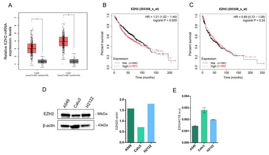
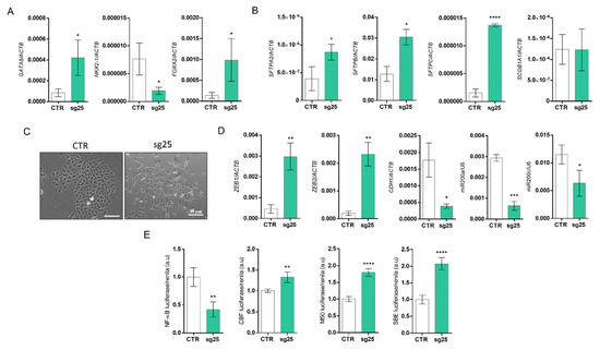
Lung adenocarcinoma is the most common form of lung cancer with a 5-year survival rate of 15%, largely due to asymptomatic metastasis and late diagnosis. Overexpression of Polycomb group (PcG) proteins, particularly EZH2, the catalytic component of Polycomb Repressive Complex 2 (PRC2), has [...] Read more.
Lung adenocarcinoma is the most common form of lung cancer with a 5-year survival rate of 15%, largely due to asymptomatic metastasis and late diagnosis. Overexpression of Polycomb group (PcG) proteins, particularly EZH2, the catalytic component of Polycomb Repressive Complex 2 (PRC2), has been associated with the pathogenesis of lung cancer, frequently showing correlation with cancer progression and poor prognosis. In this study, EZH2 levels were modulated by CRISPR/Cas9 gene editing and PRC2 activity was inhibited with EZH2 inhibitor EPZ6438 or EED inhibitor MAK683. EZH2 gene editing reduced cell proliferation, migration, invasion, and colony formation and reduced NFκ-B signaling activation, indicating an antitumoral effect in vitro. Moreover, EZH2 inhibition also increased the expression of differentiation-related genes, such as GATA5, FOXA2, and lung surfactants, indicating a pro-differentiation effect. However, EZH2-edited cells injected into an immunocompromised mouse model generated larger tumors compared to unedited cells. This was accompanied by increased expression of other PcG genes, including EZH1, CBX2, RING1, EED, and SUZ12, suggesting a compensatory interaction between PRC2 and PRC1 complexes. These findings provide significant clinical relevance, both in elucidating the mechanisms of novel molecular targets and in guiding treatment strategies for lung cancer when using epigenetic inhibitors. Full article
Show Figures

Figure 1

24 pages, 3379 KB  
Article
The Effects of ACTH and Dexamethasone on the Transcriptomic Profile of the Rat Adrenal Gland: An In Vivo Study
by Emilia Cicha, Małgorzata Blatkiewicz, Karol Jopek, Marta Szyszka, Piotr W. Malendowicz, Anna Olechnowicz, Ludwik K. Malendowicz and Marcin Rucinski
Curr. Issues Mol. Biol. 2026, 48(2), 135; https://doi.org/10.3390/cimb48020135 - 27 Jan 2026
Viewed by 94
Abstract
The hypothalamic–pituitary–adrenal (HPA) axis plays a pivotal role in regulating stress responses through ACTH-stimulated glucocorticoid production. The transcriptional programmes underlying temporal adaptation to prolonged ACTH exposure and glucocorticoid feedback remain incompletely characterized. Adult male Wistar rats were subjected to acute ACTH stimulation (single [...] Read more.
The hypothalamic–pituitary–adrenal (HPA) axis plays a pivotal role in regulating stress responses through ACTH-stimulated glucocorticoid production. The transcriptional programmes underlying temporal adaptation to prolonged ACTH exposure and glucocorticoid feedback remain incompletely characterized. Adult male Wistar rats were subjected to acute ACTH stimulation (single injection, 1 h) to elicit an immediate transcriptional response, prolonged ACTH exposure (three injections over 36 h) as a repeated exposure, or Dexamethasone treatment (three injections over 36 h). Plasma corticosterone levels were subsequently measured using an enzyme-linked immunosorbent assay (ELISA). The adrenal transcriptome profiling was performed using Affymetrix arrays. Differentially expressed genes (DEGs; |fold change| ≥ 1.8, adjusted p < 0.05) were analyzed using limma, followed by pathway and network analyses. Acute ACTH exposure resulted in the induction of 569 DEGs (357 upregulated), including immediate-early genes (Nr4a family, AP-1 factors), cAMP-PKA-CREB signalling components, and heat shock proteins. Prolonged ACTH resulted in 98 DEGs (predominantly downregulated), including the suppression of mitochondrial genes and upregulation of Polycomb repressive complex 2 components, suggesting epigenetic transcriptional attenuation. Dexamethasone treatment yielded 75 DEGs with selective suppression of SREBP-mediated cholesterol biosynthesis and uptake pathways. Twelve genes were downregulated by both prolonged ACTH and Dexamethasone, including sterol metabolism and interferon-stimulated genes. Acute and prolonged ACTH exposure engage distinct transcriptional programmes. Acute stimulation activates immediate-early genes and stress responses, while prolonged exposure suppresses mitochondrial gene expression through transcriptional dampening mechanisms. Dexamethasone is associated with the inhibition of cholesterol metabolism via SREBP pathway suppression. These findings illuminate HPA axis adaptation and glucocorticoid-induced adrenal suppression. Full article
(This article belongs to the Section Biochemistry, Molecular and Cellular Biology)
Show Figures

Figure 1

26 pages, 2620 KB  
Review
EZHIP in Pediatric Brain Tumors: From Epigenetic Mimicry to Therapeutic Vulnerabilities
by Tiziana Servidei, Serena Gentile, Alessandro Sgambato and Antonio Ruggiero
Int. J. Mol. Sci. 2026, 27(2), 963; https://doi.org/10.3390/ijms27020963 - 18 Jan 2026
Viewed by 263
Abstract
Enhancer of zeste homologs inhibitory protein (EZHIP) is a eutherian-specific protein, with poorly defined developmental functions and physiological expression restricted to germ cells. Its aberrant re-expression characterizes posterior fossa ependymoma subtype A and a subset of diffuse midline gliomas with wild-type histone H3—aggressive [...] Read more.
Enhancer of zeste homologs inhibitory protein (EZHIP) is a eutherian-specific protein, with poorly defined developmental functions and physiological expression restricted to germ cells. Its aberrant re-expression characterizes posterior fossa ependymoma subtype A and a subset of diffuse midline gliomas with wild-type histone H3—aggressive pediatric brain tumors marked by global loss of the repressive H3 lysine 27 trimethylation (H3K27me3). Functionally analogous to the H3 lysine 27 to methionine (H3K27M) oncohistone, EZHIP inhibits Polycomb repressive complex 2 (PRC2), altering genome-wide H3K27me3 distribution and fate commitment. Unlike H3K27M, EZHIP is epigenetically silenced under physiological conditions yet inducible, suggesting context-dependent oncogenic roles. Its intrinsically disordered structure enables multifunctional interactions and biological versatility. Beyond brain tumors, EZHIP has emerged as an oncogenic driver in osteosarcoma, underscoring broader relevance across cancers. This review integrates current insights into EZHIP—from gene discovery and the mechanism of PRC2 inhibition to its emerging roles in metabolism, DNA repair, 3D chromatin regulation, and development. We outline EZHIP’s clinico-pathological significance in pediatric and adult malignancies, with an emphasis on EZHIP-driven hindbrain tumors. Finally, we discuss therapeutic opportunities, from the direct targeting of intrinsically disordered proteins to the indirect modulation of EZHIP-associated epigenetic and metabolic landscapes, highlighting implications for tumor evolution and precision oncology. Full article
Show Figures

Figure 1

14 pages, 7725 KB  
Article
Conservation and Divergence of E(z) Genes in Green Plants
by Xiaolong Gan, Zihua Chen, Liangsheng Zhang and Xiaojun Chang
Plants 2025, 14(22), 3444; https://doi.org/10.3390/plants14223444 - 11 Nov 2025
Viewed by 568
Abstract
Polycomb Group (PcG) proteins, particularly E(z) (Enhancer of Zeste) genes, play essential roles in transcriptional repression and developmental regulation. To investigate their evolutionary history, we conducted a comprehensive comparative genomic analysis of E(z) homologs across green plants. Phylogenetic analysis revealed that E(z) genes [...] Read more.
Polycomb Group (PcG) proteins, particularly E(z) (Enhancer of Zeste) genes, play essential roles in transcriptional repression and developmental regulation. To investigate their evolutionary history, we conducted a comprehensive comparative genomic analysis of E(z) homologs across green plants. Phylogenetic analysis revealed that E(z) genes are highly conserved, predominantly occurring as single copies in green algae and early land plants. In seed plants, however, E(z) homologs diverged into two major clades, CLF and SWN, likely originating from an ancient duplication predating seed plant diversification. Conserved domain and motif analyses showed that while all E(z) proteins contain the hallmark SET domain, certain lineages also harbor CXC and SANT domains. Moreover, lineage-specific motif divergence was observed, suggesting functional diversification. In angiosperms, further duplications shaped the SWN lineage: in Brassicaceae, SWN genes split into SWN and MEA subclades, whereas in Fabaceae, SWN genes diverged into SWN1 and SWN2. Structural comparisons revealed that both Brassicaceae MEA and Fabaceae SWN2 proteins independently lost approximately 200 amino acids in the central region, indicating convergent structural modifications. Molecular evolutionary analysis showed that Fabaceae SWN1 genes are under purifying selection, consistent with retention of ancestral functions, whereas SWN2 genes experienced strong positive selection, implying functional innovation. Expression profiling of soybean E(z) genes further supported this scenario: SWN1 is broadly expressed across tissues, while SWN2 expression is restricted to the heart-shaped embryo. This pattern mirrors Arabidopsis MEA, suggesting that Fabaceae SWN2 may have evolved imprinted gene functions critical for seed development. Together, our results highlight the evolutionary conservation of E(z) genes in plants and reveal how gene duplication and lineage-specific divergence have driven functional specialization, particularly in Fabaceae SWN2. Full article
(This article belongs to the Section Plant Ecology)
Show Figures

Figure 1

15 pages, 2948 KB  
Article
Pan-Cancer Analysis of Mutations Affecting Protein Liquid–Liquid Phase Separation Revealing Clinical Implications
by Xiaoping Cen, Lulu Wang, Kai Yu, Huanming Yang, Roland Eils, Wei Dong, Huan Lin and Zexian Liu
Biology 2025, 14(10), 1320; https://doi.org/10.3390/biology14101320 - 25 Sep 2025
Viewed by 1290
Abstract
Phase separation is one of the mechanisms critical for protein function, and its aberrances are associated with cancer development. However, mutations that affect protein phase separation and cancer development have not been systematically identified and analyzed. In this study, we systematically identified the [...] Read more.
Phase separation is one of the mechanisms critical for protein function, and its aberrances are associated with cancer development. However, mutations that affect protein phase separation and cancer development have not been systematically identified and analyzed. In this study, we systematically identified the mutations affecting protein liquid–liquid phase separation in multiple cancers. We calculated the phase separation scores alterations for over 1,200,000 mutations across 16 cancer types using the TCGA dataset. We then performed pathway enrichment, kinase, TF enrichment, and survival analysis to identify related biological processes and clinical implications. Nearly 10% of the mutations were defined to affect phase separation in pan-cancer. These mutations occupied a consistent percentage in each cancer type. Extremely influencing mutations accumulate on stomach adenocarcinoma (STAD), uterine corpus endometrial carcinoma (UCEC), and skin cutaneous melanoma (SKCM). Moreover, proteins carrying these mutations are enriched in cancer-related pathways, including TGF-beta signaling pathways and polycomb repressive complex. Phase separation of these proteins would be regulated by kinases, including CDK1, CDK2, and EGFR, and transcription factors, including ZNF407, ZNF318, and MGA proteins, to play functions in cancer. Protein–Protein Interaction Network revealed that these phase separation proteins are highly interconnected. Finally, patients carrying mutations that positively affect the protein phase separation are associated with poor prognosis in skin cutaneous melanoma (SKCM) and lung squamous cell carcinoma (LUSC), which could be partially explained by the pathogenicity of these mutations. The study provided a pan-cancer landscape for depicting the association of phase separation and cancer mutations, which would be a rich data resource for understanding the association of cancer mutations and phase separation. Full article
(This article belongs to the Section Bioinformatics)
Show Figures

Graphical abstract

17 pages, 3984 KB  
Article
PARP1 and PARG Are the Draft Horses for Polycomb-Trithorax Chromatin Regulator Machinery
by Guillaume Bordet and Alexei V. Tulin
Biomolecules 2025, 15(9), 1314; https://doi.org/10.3390/biom15091314 - 12 Sep 2025
Viewed by 1055
Abstract
During tissue differentiation, gene expression patterns are committed to the epigenetic cellular memory machinery, including Polycomb and Trithorax groups (PcG and TrxG), which label chromatin with repressive or active histone marks. Histone marks recruit effector proteins that then execute local chromatin repression or [...] Read more.
During tissue differentiation, gene expression patterns are committed to the epigenetic cellular memory machinery, including Polycomb and Trithorax groups (PcG and TrxG), which label chromatin with repressive or active histone marks. Histone marks recruit effector proteins that then execute local chromatin repression or activation. The effectors of TrxG have remained largely unknown. Here we report that the Poly (ADP-ribose) Polymerase 1 (PARP1) and Poly (ADP-ribose) Glycohydrolase (PARG) function as critical effectors of TrxG and PcG, respectively. We found that PARP1 binds TrxG-generated histone marks with high affinity in vitro, completely colocalizing with them genome-wide, and controls the expression of loci modified by TrxG. Conversely, PARG preferentially associates with PcG-occupied loci. We propose a model in which TrxG complexes prime chromatin for PARP1 recruitment, leading to poly (ADP-ribose) generation to maintain an open chromatin state essential for transcription. Full article
(This article belongs to the Section Biological Factors)
Show Figures

Graphical abstract

20 pages, 5539 KB  
Article
Genome-Wide Analysis of the Rice PcG Gene Family and Its Involvement in Salt Response and Development
by Ziang Shi, Jun Cao, Chuheng Li, Jun Liu, Xinlei Yang and Xiliu Cheng
Plants 2025, 14(17), 2805; https://doi.org/10.3390/plants14172805 - 8 Sep 2025
Viewed by 1081
Abstract
Polycomb group (PcG) proteins are pivotal in maintaining gene silencing through epigenetic mechanisms, particularly by catalyzing Histone H3 lysine 27 trimethylation (H3K27me3) via the Polycomb Repressive Complex 2 (PRC2) complex. These modifications are crucial for regulating developmental pathways and environmental stress responses in [...] Read more.
Polycomb group (PcG) proteins are pivotal in maintaining gene silencing through epigenetic mechanisms, particularly by catalyzing Histone H3 lysine 27 trimethylation (H3K27me3) via the Polycomb Repressive Complex 2 (PRC2) complex. These modifications are crucial for regulating developmental pathways and environmental stress responses in plants. Despite their importance, the PcG gene family has not been systematically explored in rice (Oryza sativa). In this study, 15 OsPcG genes were identified in the Nipponbare genome, spanning 12 chromosomes and classified into distinct phylogenetic groups. Structural and conserved motif analyses revealed high sequence conservation, while collinearity and Ka/Ks analyses indicated gene family expansion through segmental duplication under purifying selection. Promoter element prediction suggested that many OsPcG genes are responsive to plant hormones and abiotic stress cues. Transcriptome analysis under salt treatment highlighted OsPcG5 as a key salt-responsive gene, with qRT-PCR confirming its dynamic expression. Subcellular localization showed OsPcG5 residing in both the nucleus and plasma membrane, suggesting multifunctional roles. Additionally, overexpression of OsFIE2—a PRC2 component—resulted in elevated H3K27me3 levels and abnormal plant height, linking it to chromatin modification and development. These findings contribute to our understanding of PcG gene functions in rice and offer potential genetic resources for enhancing salt tolerance through epigenetic approaches. Full article
(This article belongs to the Special Issue Cell Physiology and Stress Adaptation of Crops)
Show Figures

Figure 1

32 pages, 1343 KB  
Review
Long Noncoding RNAs as Emerging Regulators of Seed Development, Germination, and Senescence
by Adrian Motor, Marta Puchta-Jasińska, Paulina Bolc and Maja Boczkowska
Int. J. Mol. Sci. 2025, 26(17), 8702; https://doi.org/10.3390/ijms26178702 - 6 Sep 2025
Cited by 1 | Viewed by 2364
Abstract
Long noncoding RNAs (lncRNAs) have emerged as key regulators of gene expression during seed development and physiology. This review examines the diverse roles of lncRNAs in key stages of seed development, including embryogenesis, maturation, dormancy, germination, and aging. It integrates the current understanding [...] Read more.
Long noncoding RNAs (lncRNAs) have emerged as key regulators of gene expression during seed development and physiology. This review examines the diverse roles of lncRNAs in key stages of seed development, including embryogenesis, maturation, dormancy, germination, and aging. It integrates the current understanding of the biogenesis and classification of lncRNAs, emphasizing their functional mechanisms in seeds, particularly those acting in cis and trans. These mechanisms include the scaffolding of polycomb and SWI/SNF chromatin remodeling complexes, the guidance of RNA-directed DNA methylation, the ability to function as molecular decoys, and the modulation of small RNA pathways via competitive endogenous RNA activity. This review highlights the regulatory influence of lncRNAs on abscisic acid (ABA) and gibberellin (GA) signaling pathways, as well as light-responsive circuits that control dormancy and embryonic root formation. Endosperm imprinting processes that link parental origin to seed size and storage are also discussed. Emerging evidence for epitranscriptomic modifications, such as m6A methylation, and the formation of LncRNA–RNA-binding protein condensates that maintain resting states and coordinate reserve biosynthesis are also reviewed. Advances in methodologies, including single-cell and spatial transcriptomics, nascent transcription, direct RNA sequencing, and RNA–chromatin interaction mapping, are expanding the comprehensive lncRNA landscape during seed development and germination. These advances facilitate functional annotation. Finally, possible translational research applications are explored, with a focus on developing lncRNA-based biomarkers for seed vigor and longevity. Full article
(This article belongs to the Collection Advances in Cell and Molecular Biology)
Show Figures

Figure 1

19 pages, 10052 KB  
Article
Genome-Wide Identification of Cysteine-Rich Polycomb-like Protein (CPP) Gene Family and Their Expression Profile Analysis in Stem Lettuce (Lactuca sativa)
by Min Zhu, Le Jiang, Zhiheng Chen, Ping Xu, Chao Wang, Quanyan Zhang, Mengyao Li and Ying Huang
Agronomy 2025, 15(9), 2120; https://doi.org/10.3390/agronomy15092120 - 3 Sep 2025
Viewed by 933
Abstract
Cysteine-rich polycomb-like protein (CPP) transcription factors (TFs) play critical roles in the process of plant growth and development, as well as stress responses. To date, no reports about CPP TFs have been published for lettuce (Lactuca sativa). In this study, six [...] Read more.
Cysteine-rich polycomb-like protein (CPP) transcription factors (TFs) play critical roles in the process of plant growth and development, as well as stress responses. To date, no reports about CPP TFs have been published for lettuce (Lactuca sativa). In this study, six CPP TFs (LsCPP1-LsCPP6) were identified in lettuce. Phylogenetic analysis showed that LsCPP TFs were classified into two clades (Clade I and Clade II). Six LsCPP genes were distributed across four chromosomes. Cis-elements, which are involved in environmental stress, hormone response, and development processes, were identified in the promoters of LsCPP genes. LsCPP genes were induced by different tissues and the stem enlargement processes of stem lettuce. Plant hormones (SA, ABA) and abiotic stress (salt, drought) induced the expression of LsCPP genes. LsCPP4 was significantly induced after drought stress for 12 h. Notably, the expression level of LsCPP4 increased more than 10 times (12 h) and 150 times (24 h) after salt stress. ABA and SA significantly induced the expression profile of LsCPP6. This study not only provides the basis for future functional research of LsCPP genes, particularly their roles in lettuce stress resistance, but also provides a foundation for molecular breeding to enhance the agricultural traits in lettuce. Full article
Show Figures

Figure 1

15 pages, 5043 KB  
Article
Drosophila COMPASS Complex Subunits Set1 and Ash2 Are Required for Oocyte Determination and Maintenance of the Synaptonemal Complex
by Brigite Cabrita, Mary Enyioko and Rui Gonçalo Martinho
J. Dev. Biol. 2025, 13(3), 30; https://doi.org/10.3390/jdb13030030 - 19 Aug 2025
Cited by 1 | Viewed by 1442
Abstract
Female gametogenesis is orchestrated by dynamic epigenetic modifications. In mammals, SETDB1, a histone H3K9 methyltransferase, is required for proper meiotic progression and early embryonic development. In Drosophila, the ortholog of SETDB1 plays a critical role in germ cell differentiation, transposon silencing, and [...] Read more.
Female gametogenesis is orchestrated by dynamic epigenetic modifications. In mammals, SETDB1, a histone H3K9 methyltransferase, is required for proper meiotic progression and early embryonic development. In Drosophila, the ortholog of SETDB1 plays a critical role in germ cell differentiation, transposon silencing, and the transcriptional repression of specific germline genes during oocyte fate determination. Moreover, Polycomb group (PcG) proteins in both mammals and Drosophila are essential for primary oocyte viability and meiosis, functioning through the silencing of early prophase I genes during later stages of prophase. While the repressive roles of epigenetic regulators in both Drosophila and mammalian oogenesis are well characterized, the functions of epigenetic activators remain less defined. Gene expression is controlled by the opposing activities of PcG and Trithorax group (TrxG) proteins, with the latter constituting a diverse family of chromatin remodelling factors that include H3K4 methyltransferases. In Drosophila, SET domain containing 1 (Set1)—the ortholog of mammalian SETD1A/B—acts as the primary regulator of global H3K4me2/3 levels. Set1 is critical for germline stem cell (GSC) self-renewal, functioning through both cell-autonomous and non-cell-autonomous mechanisms, with its depletion in the germline resulting in a progressive loss of GSC. More recently, Set1 has been implicated in germline cyst differentiation, although the mechanisms underlying this role remain poorly understood due to the complexity of the observed phenotypes. To investigate this, we analyzed ovaries from recently eclosed females in which Set1 and its highly conserved COMPASS partner, absent, small, or homeotic discs 2 (Ash2), were depleted—thus minimizing the confounding effects from GSC loss. We observed striking defects in both oocyte determination and Synaptonemal Complex (SC) integrity in one- to two-day-old females, within otherwise normal egg chambers. Interestingly, while defects in oocyte fate and oocyte–chromatin architecture were partially recovered in older egg chambers, SC integrity remained compromised. These findings suggest a critical window for SC assembly during germline cyst differentiation, after which this assembly cannot occur. Full article
(This article belongs to the Special Issue Feature Papers in Journal of Developmental Biology 2025)
Show Figures

Figure 1

16 pages, 6361 KB  
Article
The Study of Chromobox Protein Homolog 4 in 3D Organoid Models of Colon Cancer as a Potential Predictive Marker
by Vincenza Ciaramella, Valentina Belli, Francesco Izzo, Andrea Belli, Antonio Avallone, Alfonso De Stefano, Andrea Soricelli and Anna Maria Grimaldi
Int. J. Mol. Sci. 2025, 26(15), 7385; https://doi.org/10.3390/ijms26157385 - 30 Jul 2025
Viewed by 908
Abstract
The Chromobox (CBX) family comprises key epigenetic regulators involved in transcriptional repression through chromatin modifications. Dysregulation of polycomb CBX proteins has been linked to epigenetic gene silencing and cancer progression. However, the specific roles and prognostic value of CBX family members in colorectal [...] Read more.
The Chromobox (CBX) family comprises key epigenetic regulators involved in transcriptional repression through chromatin modifications. Dysregulation of polycomb CBX proteins has been linked to epigenetic gene silencing and cancer progression. However, the specific roles and prognostic value of CBX family members in colorectal cancer (CC) remain unclear. In this study, we show that CBX genes are significantly dysregulated in CC tissues and cell models compared to normal colorectal tissue. Among them, CBX4 and CBX8 emerged as the most upregulated isoforms in tumors. Functional analyses revealed that CBX4 overexpression enhances CC cell proliferation, while its silencing reduces tumor growth. Similarly, pharmacological inhibition of CBX4 in patient-derived tumor organoids led to decreased proliferation, supporting its pro-tumorigenic role. Immunofluorescence analysis further revealed alterations in NF-κB signaling upon CBX4 inhibition, along with reduced mRNA levels of pathway components including NF-κB, TNF, IL-1, and c-Myc. These findings point to a potential interplay between CBX4 and inflammation-related pathways in CC. Overall, our study highlights the oncogenic role of CBX4 in colorectal cancer and supports its potential as a novel therapeutic target and early biomarker for disease progression. Full article
Show Figures

Figure 1

28 pages, 3811 KB  
Article
In Vivo and In Vitro Experimental Study Comparing the Effect of a Combination of Sodium Dichloroacetate and Valproic Acid with That of Temozolomide on Adult Glioblastoma
by Rūta Skredėnienė, Donatas Stakišaitis, Angelija Valančiūtė and Ingrida Balnytė
Int. J. Mol. Sci. 2025, 26(14), 6784; https://doi.org/10.3390/ijms26146784 - 15 Jul 2025
Cited by 2 | Viewed by 1482
Abstract
To date, there is no effective treatment for glioblastoma (GBM). This study aimed to compare the effectiveness of sodium dichloroacetate (NaDCA), a valproic acid and NaDCA combination (VPA–NaDCA), or temozolomide (TMZ) on U87 and T98G cell tumors on the chick embryo chorioallantoic membrane [...] Read more.
To date, there is no effective treatment for glioblastoma (GBM). This study aimed to compare the effectiveness of sodium dichloroacetate (NaDCA), a valproic acid and NaDCA combination (VPA–NaDCA), or temozolomide (TMZ) on U87 and T98G cell tumors on the chick embryo chorioallantoic membrane (CAM), and on the expression of proliferating cell nuclear antigen (PCNA), polycomb inhibitory complex catalytic subunit 2 (EZH2), and TP53 gene-encoded p53 protein (p53) in tumors on the CAM, and SLC12A2 (gene encoding Na+-K+-2Cl (NKCC1) co-tarnsporter), SLC12A5 (gene encoding K+-Cl (KCC2) co-transporter), SLC5A8 (gene encoding Na+-dependent monocarboxylate transporter) and CDH1 (gene encoding the E-cadherin protein) and CDH2 (gene encoding the N-cadherin protein) in cells. VPA–NaDCA and TMZ reduced the invasion of U87 and T98G tumors, as well as the expression of PCNA and EZH2 in the tumor. TMZ reduced p53 expression in tumors from both cell lines, whereas VPA–NaDCA did not affect the expression of this marker. VPA–NaDCA, but not TMZ, reduced SLC12A2 expression in T98G cells. However, VPA–NaDCA and TMZ did not affect SLC12A2 expression in U87 cells. VPA–NaDCA increased SLC5A8 expression only in U87 cells, and TMZ did not affect gene expression in either cell line. Only VPA–NaDCA increased CDH1 expression and decreased CDH2 expression in T98G cells, whereas TMZ had no effect on gene expression in the study cells. This study demonstrated that VPA–NaDCA exhibits a more effective anticancer effect than NaDCA. The data suggest that VPA–NaDCA has a more effective impact than TMZ; however, the effect of investigational medicines on carcinogenesis varies depending on the cell line. The study of the efficacy of drugs used to treat tumors on the CAM and cells demonstrates that it is essential to assess the effectiveness of treatment, which should be personalized, before administering chemotherapy. Full article
Show Figures

Figure 1

13 pages, 1291 KB  
Article
Retinal BMI1 Expression Preserves Photoreceptors in Sodium-Iodate-Induced Oxidative Stress Models
by Zhongyang Lu, Shufeng Liu, Maria G. Morales, Andy Whitlock, Ram Ramkumar and Hema L. Ramkumar
Int. J. Mol. Sci. 2025, 26(12), 5907; https://doi.org/10.3390/ijms26125907 - 19 Jun 2025
Cited by 2 | Viewed by 1515
Abstract
Dry age-related macular degeneration (AMD) is a leading cause of vision loss in individuals over 50, yet no approved therapies exist for early or intermediate stages of the disease. Oxidative stress is a central driver of retinal degeneration in AMD, and sodium iodate [...] Read more.
Dry age-related macular degeneration (AMD) is a leading cause of vision loss in individuals over 50, yet no approved therapies exist for early or intermediate stages of the disease. Oxidative stress is a central driver of retinal degeneration in AMD, and sodium iodate (NaIO3)-induced injury serves as a well-characterized model of oxidative damage to the retinal pigment epithelium (RPE) and photoreceptors. BMI1, a poly-comb group protein involved in DNA repair, mitochondrial function, and cellular renewal, has emerged as a promising therapeutic target for retinal neuroprotection. We evaluated the efficacy of AAV-mediated BMI1 gene delivery in murine models using two administration routes: subretinal (SR) and suprachoroidal (SC). AAV5.BMI1 (1 × 109 vg/eye) was delivered SR in Balb/c mice and evaluated at 4 and 15 weeks post-injection. AAV8.BMI1 (5 × 109 or 1 × 1010 vg/eye) was administered SC in C57BL/6 mice and assessed at 4 weeks. Control groups received BSS or AAV8.stuffer. Following NaIO3 exposure, retinal structure and function were analyzed by optical coherence tomography (OCT), electroretinography (ERG), histology, and molecular assays. SC delivery of AAV8.BMI1 achieved the highest levels of retinal BMI1 expression with no evidence of local or systemic toxicity. Treated eyes showed dose-dependent preservation of outer nuclear layer (ONL) thickness and significantly improved ERG responses indicating structural and functional protection. These findings support SC AAV.BMI1 gene therapy as a promising, minimally invasive, and translatable approach for early intervention in intermediate AMD. Full article
(This article belongs to the Special Issue Molecular and Cellular Mechanisms of Retinal Diseases)
Show Figures

Figure 1

19 pages, 17007 KB  
Article
Genome-Wide Characterization and Expression Analysis of the Cysteine-Rich Polycomb-like Protein Gene Family in Response to Hormone Signaling in Apple (Malus domestica)
by Le Jiang, Min Zhu, Ying Huang and Quanyan Zhang
Int. J. Mol. Sci. 2025, 26(12), 5528; https://doi.org/10.3390/ijms26125528 - 10 Jun 2025
Cited by 3 | Viewed by 1131
Abstract
Cysteine-rich polycomb-like protein (CPP) transcription factors play critical roles in plant growth, development, and responses to stresses and hormone signaling. However, the research on the CPP gene family remains unexplored in apple. In this study, a total of 10 CPP genes (MdCPP1 [...] Read more.
Cysteine-rich polycomb-like protein (CPP) transcription factors play critical roles in plant growth, development, and responses to stresses and hormone signaling. However, the research on the CPP gene family remains unexplored in apple. In this study, a total of 10 CPP genes (MdCPP1MdCPP10) were identified and unevenly distributed across seven scaffolds. Phylogenetic and conserved motif analyses revealed that these 10 CXC domain-containing MdCPPs could be classified into three subfamilies. Evolutionary tree and synteny analyses demonstrated that apple shared the highest number of orthologous gene pairs with white pear compared to Arabidopsis. By analyzing the MdCPP gene promoter, a large number of cis-acting elements related to hormone and stress response were discovered. In addition, transcriptomic data demonstrated tissue-specific expression patterns of MdCPP genes, with MdCPP5 and MdCPP8 showing the highest expression in buds and leaves. The qRT-PCR results indicated that MdCPP genes have different expression responses to SA, GA, JA, and IAA treatments. Notably, MdCPP4, MdCPP6, MdCPP8, and MdCPP9 were significantly upregulated under different hormone treatments. Among them, the upregulation of MdCPP6 was the most significant. These findings establish a foundation for further functional characterization of MdCPPs and provide theoretical support for their potential applications in apple genetic improvement and agricultural production. Full article
(This article belongs to the Section Molecular Plant Sciences)
Show Figures

Graphical abstract

Back to TopTop