The Effects of ACTH and Dexamethasone on the Transcriptomic Profile of the Rat Adrenal Gland: An In Vivo Study
Abstract
1. Introduction
2. Materials and Methods
2.1. Animals and Experimental Design
2.2. Plasma Corticosterone Measurement
2.3. RNA Isolation and Quality Control
2.4. Microarray Expression Analysis
2.5. Microarray Data Processing and Statistical Analysis
2.6. Gene Ontology and Pathway Analysis with DAVID
2.7. Reactome Pathway Enrichment Analysis
2.8. Transcription Factor Enrichment Analysis
2.9. Protein–Protein Interaction Network Analysis
2.10. Data Visualization
2.11. Data Availability
3. Results
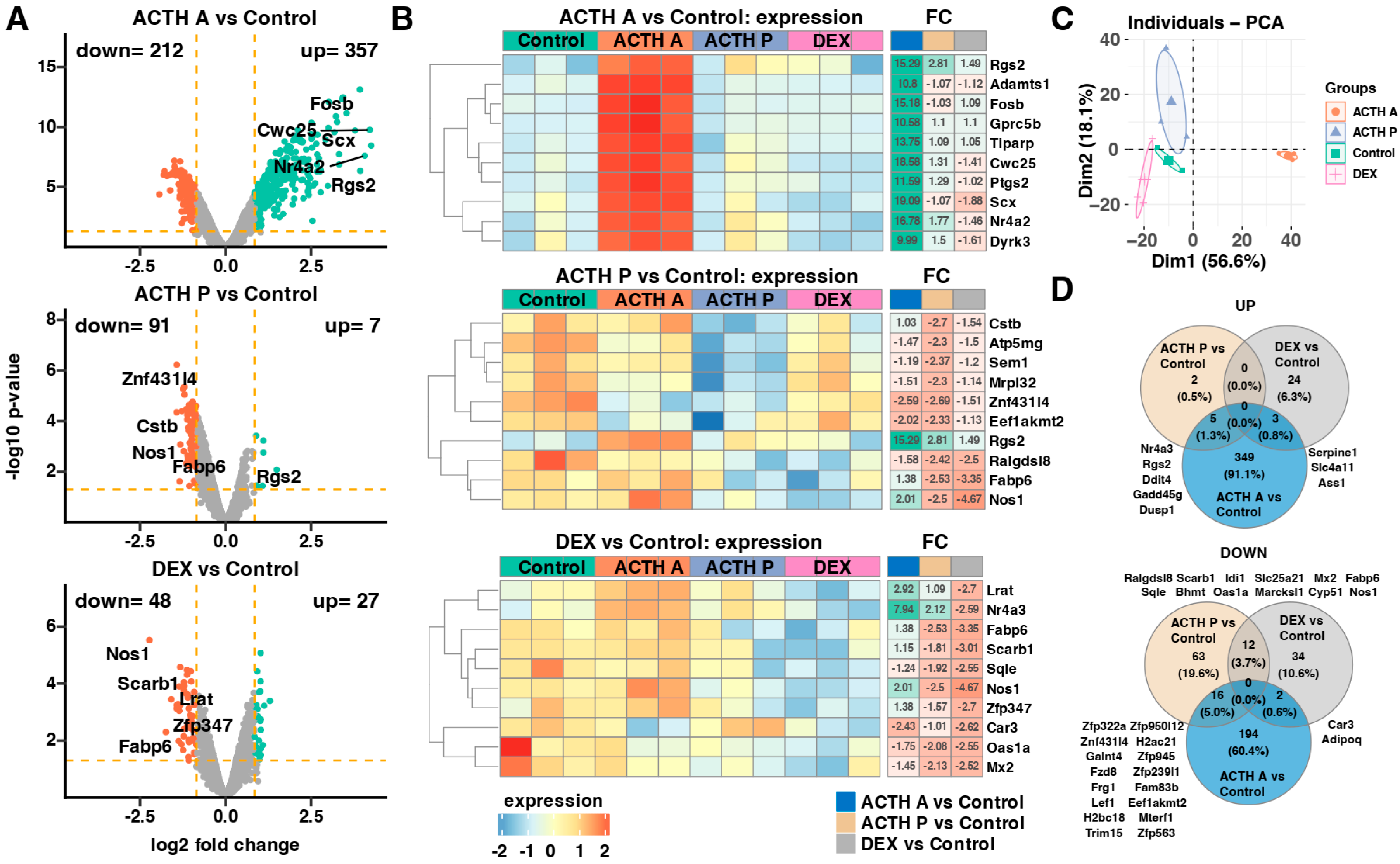
3.1. Transcriptional Profiling Reveals Treatment-Specific Gene Expression Signatures
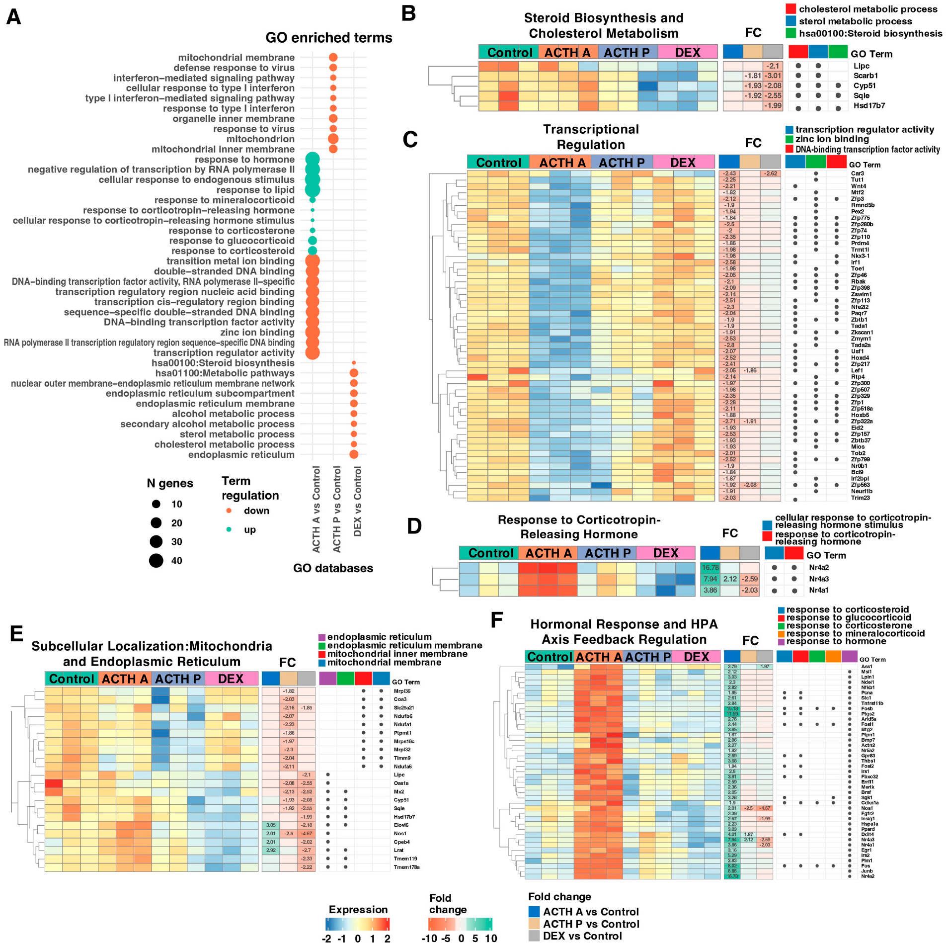
3.2. Gene Ontology Enrichment Analysis Reveals Treatment-Specific Functional Signatures
3.3. Reactome Pathway Enrichment Analysis
3.4. Transcription Factor Enrichment Analysis
3.5. Protein–Protein Interaction Network Analysis
4. Discussion
4.1. Acute ACTH Stimulation Activates Immediate-Early Gene Networks
4.2. Prolonged ACTH Exposure Induces Desensitization Through Mitochondrial Suppression
4.3. Dexamethasone Suppresses Adrenal Function Through Inhibition of Cholesterol Metabolism
4.4. Prolonged ACTH and Dexamethasone Converge on Common Suppressive Pathways
4.5. Clinical Implications
4.6. Limitations
5. Conclusions
Supplementary Materials
Author Contributions
Funding
Institutional Review Board Statement
Informed Consent Statement
Data Availability Statement
Acknowledgments
Conflicts of Interest
Abbreviations
| 4PL | Four-parameter logistic |
| ACTH | Adrenocorticotropic hormone |
| cAMP | Cyclic AMP |
| ChIP-seq | Chromatin immunoprecipitation sequencing |
| CRE | cAMP response element |
| CREB | cAMP response element-binding protein |
| CRH | Corticotropin-releasing hormone |
| CYP11A1 | Cytochrome P450 side-chain cleavage enzyme |
| CYP11B1 | 11β-hydroxylase |
| CYP21A2 | 21-hydroxylase |
| Cyp51 | Lanosterol 14α-demethylase |
| DAVID | Database for Annotation, Visualization, and Integrated Discovery |
| DEG | Differentially expressed gene |
| DEX | Dexamethasone |
| ELISA | Enzyme-linked immunosorbent assay |
| FC | Fold change |
| GO | Gene Ontology |
| HPA | Hypothalamic–pituitary–adrenal |
| HSD3B | 3β-hydroxysteroid dehydrogenase |
| Idi1 | Isopentenyl-diphosphate delta isomerase |
| IQR | Interquartile range |
| LDLR | LDL receptor |
| MAPK | Mitogen-activated protein kinase |
| MC2R | Melanocortin 2 receptor |
| OD | Optical density |
| PCA | Principal component analysis |
| PKA | Protein kinase A |
| PPI | Protein–protein interaction |
| Rgs2 | Regulator of G-protein Signalling 2 |
| RIN | RNA integrity number |
| RMA | Robust Multiarray Average |
| Scarb1 | Scavenger receptor class B type 1 |
| Sqle | Squalene epoxidase |
| SR-BI | Cholesterol uptake receptors Scarb1 |
| SREBP | Sterol regulatory element-binding protein |
| StAR | Steroidogenic acute regulatory protein |
| TF | Transcription factor |
References
- Vale, W.; Spiess, J.; Rivier, C.; Rivier, J. Characterization of a 41-residue ovine hypothalamic peptide that stimulates secretion of corticotropin and beta-endorphin. Science 1981, 213, 1394–1397. [Google Scholar]
- Aguilera, G. Regulation of pituitary ACTH secretion during chronic stress. Front. Neuroendocrinol. 1994, 15, 321–350. [Google Scholar] [PubMed]
- Keller-Wood, M.E.; Dallman, M.F. Corticosteroid inhibition of ACTH secretion. Endocr. Rev. 1984, 5, 1–24. [Google Scholar] [CrossRef] [PubMed]
- Mountjoy, K.G.; Robbins, L.S.; Mortrud, M.T.; Cone, R.D. The cloning of a family of genes that encode the melanocortin receptors. Science 1992, 257, 1248–1251. [Google Scholar] [CrossRef]
- Spat, A.; Hunyady, L. Control of aldosterone secretion: A model for convergence in cellular signaling pathways. Physiol. Rev. 2004, 84, 489–539. [Google Scholar] [CrossRef] [PubMed]
- Mayr, B.; Montminy, M. Transcriptional regulation by the phosphorylation-dependent factor CREB. Nat. Rev. Mol. Cell Biol. 2001, 2, 599–609. [Google Scholar] [CrossRef]
- Gallo-Payet, N. 60 YEARS OF POMC: Adrenal and extra-adrenal functions of ACTH. J. Mol. Endocrinol. 2016, 56, T135–T156. [Google Scholar] [CrossRef]
- Stocco, D.M.; Clark, B.J. Regulation of the acute production of steroids in steroidogenic cells. Endocr. Rev. 1996, 17, 221–244. [Google Scholar]
- Miller, W.L.; Auchus, R.J. The molecular biology, biochemistry, and physiology of human steroidogenesis and its disorders. Endocr. Rev. 2011, 32, 81–151. [Google Scholar] [CrossRef]
- Azhar, S.; Reaven, E. Scavenger receptor class BI and selective cholesteryl ester uptake: Partners in the regulation of steroidogenesis. Mol. Cell Endocrinol. 2002, 195, 1–26. [Google Scholar] [CrossRef]
- Angelousi, A.; Margioris, A.N.; Tsatsanis, C. ACTH Action on the Adrenals. In Endotext; Feingold, K.R., Ahmed, S.F., Anawalt, B., Blackman, M.R., Boyce, A., Chrousos, G., Corpas, E., de Herder, W.W., Dhatariya, K., Dungan, K., et al., Eds.; MDText.com Inc.: South Dartmouth, MA, USA, 2000. [Google Scholar]
- Bassett, M.H.; Suzuki, T.; Sasano, H.; De Vries, C.J.; Jimenez, P.T.; Carr, B.R.; Rainey, W.E. The orphan nuclear receptor NGFIB regulates transcription of 3beta-hydroxysteroid dehydrogenase. implications for the control of adrenal functional zonation. J. Biol. Chem. 2004, 279, 37622–37630. [Google Scholar]
- Kovacs, K.J. Measurement of immediate-early gene activation- c-fos and beyond. J. Neuroendocrinol. 2008, 20, 665–672. [Google Scholar]
- Dallman, M.F. Control of adrenocortical growth in vivo. Endocr. Res. 1984, 10, 213–242. [Google Scholar] [CrossRef] [PubMed]
- de Kloet, E.R.; Joels, M.; Holsboer, F. Stress and the brain: From adaptation to disease. Nat. Rev. Neurosci. 2005, 6, 463–475. [Google Scholar] [CrossRef]
- Alexandraki, K.I.; Kaltsas, G.A.; Chrousos, G.P. Adrenal Suppression. In Endotext; Feingold, K.R., Ahmed, S.F., Anawalt, B., Blackman, M.R., Boyce, A., Chrousos, G., Corpas, E., de Herder, W.W., Dhatariya, K., Dungan, K., et al., Eds.; MDText.com, Inc.: South Dartmouth, MA, USA, 2000. [Google Scholar]
- Schimmer, B.P.; Cordova, M.; Cheng, H.; Tsao, A.; Goryachev, A.B.; Schimmer, A.D.; Morris, Q. Global profiles of gene expression induced by adrenocorticotropin in Y1 mouse adrenal cells. Endocrinology 2006, 147, 2357–2367. [Google Scholar] [CrossRef] [PubMed]
- Xing, Y.; Parker, C.R.; Edwards, M.; Rainey, W.E. ACTH is a potent regulator of gene expression in human adrenal cells. J. Mol. Endocrinol. 2010, 45, 59–68. [Google Scholar] [CrossRef] [PubMed]
- Tyczewska, M.; Sujka-Kordowska, P.; Szyszka, M.; Jopek, K.; Blatkiewicz, M.; Malendowicz, L.K.; Rucinski, M. Transcriptome Profile of the Rat Adrenal Gland: Parenchymal and Interstitial Cells. Int. J. Mol. Sci. 2023, 24, 9159. [Google Scholar] [CrossRef]
- Jopek, K.; Celichowski, P.; Szyszka, M.; Tyczewska, M.; Milecka, P.; Malendowicz, L.K.; Rucinski, M. Transcriptome Profile of Rat Adrenal Evoked by Gonadectomy and Testosterone or Estradiol Replacement. Front. Endocrinol. 2017, 8, 26. [Google Scholar] [CrossRef]
- Jopek, K.; Tyczewska, M.; Celichowski, P.; Malendowicz, L.K.; Rucinski, M. Transcriptome Profile in Unilateral Adrenalectomy-Induced Compensatory Adrenal Growth in the Rat. Int. J. Mol. Sci. 2018, 19, 1111. [Google Scholar] [CrossRef]
- Blatkiewicz, M.; Cicha, E.; Szyszka, M.; Jopek, K.; Tyczewska, M.; Pieścikowska, I.; Malendowicz, L.K.; Rucinski, M. Serum Starvation Affects the Transcriptomic and Proliferative Response to ACTH in Primary Cultures of Rat Adrenocortical Cells. Cells 2025, 14, 1844. [Google Scholar] [CrossRef]
- Ritz, C.; Baty, F.; Streibig, J.C.; Gerhard, D. Dose-Response Analysis Using R. PLoS ONE 2015, 10, e0146021. [Google Scholar] [CrossRef]
- Team, R.C. R: A Language and Environment for Statistical Computing—Reference Index; R Foundation for Statistical Computing: Vienna, Austria, 2024. [Google Scholar]
- Huber, W.; Carey, V.J.; Gentleman, R.; Anders, S.; Carlson, M.; Carvalho, B.S.; Bravo, H.C.; Davis, S.; Gatto, L.; Girke, T.; et al. Orchestrating high-throughput genomic analysis with Bioconductor. Nat. Methods 2015, 12, 115–121. [Google Scholar] [CrossRef]
- Carvalho, B.S.; Irizarry, R.A. A framework for oligonucleotide microarray preprocessing. Bioinformatics 2010, 26, 2363–2367. [Google Scholar] [CrossRef]
- Irizarry, R.A.; Hobbs, B.; Collin, F.; Beazer-Barclay, Y.D.; Antonellis, K.J.; Scherf, U.; Speed, T.P. Exploration, normalization, and summaries of high density oligonucleotide array probe level data. Biostatistics 2003, 4, 249–264. [Google Scholar] [CrossRef]
- Gautier, L.; Cope, L.; Bolstad, B.M.; Irizarry, R.A. affy--analysis of Affymetrix GeneChip data at the probe level. Bioinformatics 2004, 20, 307–315. [Google Scholar]
- Robert, G.; Vincent, J.C.; Wolfgang, H.; Florian, H. Genefilter: Genefilter: Methods for Filtering Genes from High-Throughput Experiments, 1.92.0; University of Bergen: Bergen, Norway, 2025. [Google Scholar]
- Ritchie, M.E.; Phipson, B.; Wu, D.; Hu, Y.; Law, C.W.; Shi, W.; Smyth, G.K. limma powers differential expression analyses for RNA-sequencing and microarray studies. Nucleic Acids Res. 2015, 43, e47. [Google Scholar] [CrossRef]
- Benjamini, Y.; Hochberg, Y. Controlling the False Discovery Rate: A Practical and Powerful Approach to Multiple Testing. J. R. Stat. Soc. Ser. B Stat. Methodol. 1995, 57, 289–300. [Google Scholar] [CrossRef]
- Alboukadel, K.; Fabian, M. factoextra: Extract and Visualize the Results of Multivariate Data Analyses; The R Foundation: Vienna, Austria, 2020. [Google Scholar]
- Vincent, Q.V.; Michael, F. ggbiplot: A Grammar of Graphics Implementation of Biplots; The R Foundation: Vienna, Austria, 2024. [Google Scholar]
- Sherman, B.T.; Hao, M.; Qiu, J.; Jiao, X.; Baseler, M.W.; Lane, H.C.; Imamichi, T.; Chang, W. DAVID: A web server for functional enrichment analysis and functional annotation of gene lists (2021 update). Nucleic Acids Res. 2022, 50, W216–W221. [Google Scholar] [CrossRef]
- Huang, D.W.; Sherman, B.T.; Lempicki, R.A. Systematic and integrative analysis of large gene lists using DAVID bioinformatics resources. Nat. Protoc. 2009, 4, 44–57. [Google Scholar]
- Ogan, M. homologene: Quick Access to Homologene and Gene Annotation Updates. 2019. Available online: https://oganm.github.io/homologene/index.html (accessed on 1 August 2025).
- Du, J.; Yuan, Z.; Ma, Z.; Song, J.; Xie, X.; Chen, Y. KEGG-PATH: Kyoto encyclopedia of genes and genomes-based pathway analysis using a path analysis model. Mol. Biosyst. 2014, 10, 2441–2447. [Google Scholar]
- Yu, G.; He, Q.Y. ReactomePA: An R/Bioconductor package for reactome pathway analysis and visualization. Mol. Biosyst. 2016, 12, 477–479. [Google Scholar] [PubMed]
- Kuleshov, M.V.; Jones, M.R.; Rouillard, A.D.; Fernandez, N.F.; Duan, Q.; Wang, Z.; Koplev, S.; Jenkins, S.L.; Jagodnik, K.M.; Lachmann, A.; et al. Enrichr: A comprehensive gene set enrichment analysis web server 2016 update. Nucleic Acids Res. 2016, 44, W90–W97. [Google Scholar] [CrossRef]
- Chen, E.Y.; Tan, C.M.; Kou, Y.; Duan, Q.; Wang, Z.; Meirelles, G.V.; Clark, N.R.; Ma’ayan, A. Enrichr: Interactive and collaborative HTML5 gene list enrichment analysis tool. BMC Bioinform. 2013, 14, 128. [Google Scholar] [CrossRef] [PubMed]
- Lachmann, A.; Xu, H.; Krishnan, J.; Berger, S.I.; Mazloom, A.R.; Ma’ayan, A. ChEA: Transcription factor regulation inferred from integrating genome-wide ChIP-X experiments. Bioinformatics 2010, 26, 2438–2444. [Google Scholar]
- Gu, Z.; Eils, R.; Schlesner, M. Complex heatmaps reveal patterns and correlations in multidimensional genomic data. Bioinformatics 2016, 32, 2847–2849. [Google Scholar] [CrossRef] [PubMed]
- Szklarczyk, D.; Gable, A.L.; Lyon, D.; Junge, A.; Wyder, S.; Huerta-Cepas, J.; Simonovic, M.; Doncheva, N.T.; Morris, J.H.; Bork, P.; et al. STRING v11: Protein-protein association networks with increased coverage, supporting functional discovery in genome-wide experimental datasets. Nucleic Acids Res. 2019, 47, D607–D613. [Google Scholar]
- Damian, S.; Rebecca, K.; Mikaela, K.; Katerina, N.; Farrokh, M.; Radja, H.; Annika, L.G.; Tai, F.; Nadezhda, T.D.; Sampo, P.; et al. The STRING database in 2023: Protein-protein association networks and functional enrichment analyses for any sequenced genome of interest. Nucleic Acids Res. 2023, 51, D638–D646. [Google Scholar]
- Thomas Lin, P. ggraph: An Implementation of Grammar of Graphics for Graphs and Networks; The R Foundation: Vienna, Austria, 2025. [Google Scholar]
- Thomas Lin, P. tidygraph: A Tidy API for Graph Manipulation; The R Foundation: Vienna, Austria, 2024. [Google Scholar]
- Blondel, V.D.; Guillaume, J.-L.; Lambiotte, R.; Lefebvre, E. Fast unfolding of communities in large networks. J. Stat. Mech. Theory Exp. 2008, 2008, P10008. [Google Scholar] [CrossRef]
- Gábor, C.; Tamás, N. The Igraph Software Package for Complex Network Research; The R Foundation: Vienna, Austria, 2006. [Google Scholar]
- Hadley, W. ggplot2: Elegant Graphics for Data Analysis; The R Foundation: Vienna, Austria, 2016. [Google Scholar]
- Kamil, S. ggrepel: Automatically Position Non-Overlapping Text Labels with ‘ggplot2’; The R Foundation: Vienna, Austria, 2024. [Google Scholar]
- Linlin, Y. ggvenn: Draw Venn Diagram by ‘ggplot2’; The R Foundation: Vienna, Austria, 2025. [Google Scholar]
- Charlotte, D. ggprism: A ‘ggplot2’ Extension Inspired by ‘GraphPad Prism’; The R Foundation: Vienna, Austria, 2025. [Google Scholar]
- Guangchuang, Y. Thirteen Years of ClusterProfiler; The R Foundation: Vienna, Austria, 2024. [Google Scholar]
- Guangchuang, Y. enrichplot: Visualization of Functional Enrichment Result; The R Foundation: Vienna, Austria, 2025. [Google Scholar]
- Vinson, G.P. Adrenocortical zonation and ACTH. Microsc. Res. Tech. 2003, 61, 227–239. [Google Scholar] [CrossRef]
- Bornstein, S.R.; Chrousos, G.P. Clinical review 104: Adrenocorticotropin (ACTH)- and non-ACTH-mediated regulation of the adrenal cortex: Neural and immune inputs. J. Clin. Endocrinol. Metab. 1999, 84, 1729–1736. [Google Scholar]
- Ehrhart-Bornstein, M.; Hinson, J.P.; Bornstein, S.R.; Scherbaum, W.A.; Vinson, G.P. Intraadrenal interactions in the regulation of adrenocortical steroidogenesis. Endocr. Rev. 1998, 19, 101–143. [Google Scholar] [CrossRef] [PubMed]
- Romero, D.G.; Rilli, S.; Plonczynski, M.W.; Yanes, L.L.; Zhou, M.Y.; Gomez-Sanchez, E.P.; Gomez-Sanchez, C.E. Adrenal transcription regulatory genes modulated by angiotensin II and their role in steroidogenesis. Physiol. Genom. 2007, 30, 26–34. [Google Scholar] [CrossRef] [PubMed]
- Nogueira, E.F.; Bollag, W.B.; Rainey, W.E. Angiotensin II regulation of adrenocortical gene transcription. Mol. Cell Endocrinol. 2009, 302, 230–236. [Google Scholar]
- Helbling, J.C.; Minni, A.M.; Pallet, V.; Moisan, M.P. Stress and glucocorticoid regulation of NR4A genes in mice. J. Neurosci. Res. 2014, 92, 825–834. [Google Scholar] [CrossRef]
- Senba, E.; Umemoto, S.; Kawai, Y.; Noguchi, K. Differential expression of fos family and jun family mRNAs in the rat hypothalamo-pituitary-adrenal axis after immobilization stress. Brain Res. Mol. Brain Res. 1994, 24, 283–294. [Google Scholar]
- Angel, P.; Karin, M. The role of Jun, Fos and the AP-1 complex in cell-proliferation and transformation. Biochim. Biophys. Acta 1991, 1072, 129–157. [Google Scholar]
- Jolly, C.; Morimoto, R.I. Role of the heat shock response and molecular chaperones in oncogenesis and cell death. J. Natl. Cancer Inst. 2000, 92, 1564–1572. [Google Scholar]
- Sasi, B.K.; Sonawane, P.J.; Gupta, V.; Sahu, B.S.; Mahapatra, N.R. Coordinated transcriptional regulation of Hspa1a gene by multiple transcription factors: Crucial roles for HSF-1, NF-Y, NF-kappaB, and CREB. J. Mol. Biol. 2014, 426, 116–135, Erratum in J. Mol. Biol. 2019, 431, 2060.. [Google Scholar]
- Tizabi, Y.; Aguilera, G. Desensitization of the hypothalamic-pituitary-adrenal axis following prolonged administration of corticotropin-releasing hormone or vasopressin. Neuroendocrinology 1992, 56, 611–618. [Google Scholar] [PubMed]
- Corkery-Hayward, M.; Metherell, L.A. Adrenal Dysfunction in Mitochondrial Diseases. Int. J. Mol. Sci. 2023, 24, 1126. [Google Scholar] [CrossRef]
- Schacke, H.; Docke, W.D.; Asadullah, K. Mechanisms involved in the side effects of glucocorticoids. Pharmacol. Ther. 2002, 96, 23–43. [Google Scholar] [CrossRef]
- Margueron, R.; Reinberg, D. The Polycomb complex PRC2 and its mark in life. Nature 2011, 469, 343–349. [Google Scholar] [CrossRef] [PubMed]
- Mathieu, M.; Drelon, C.; Rodriguez, S.; Tabbal, H.; Septier, A.; Damon-Soubeyrand, C.; Dumontet, T.; Berthon, A.; Sahut-Barnola, I.; Djari, C.; et al. Steroidogenic differentiation and PKA signaling are programmed by histone methyltransferase EZH2 in the adrenal cortex. Proc. Natl. Acad. Sci. USA 2018, 115, E12265–E12274. [Google Scholar] [CrossRef]
- Siderovski, D.P.; Willard, F.S. The GAPs, GEFs, and GDIs of heterotrimeric G-protein alpha subunits. Int. J. Biol. Sci. 2005, 1, 51–66. [Google Scholar] [CrossRef] [PubMed]
- Romero, D.G.; Plonczynski, M.W.; Gomez-Sanchez, E.P.; Yanes, L.L.; Gomez-Sanchez, C.E. RGS2 is regulated by angiotensin II and functions as a negative feedback of aldosterone production in H295R human adrenocortical cells. Endocrinology 2006, 147, 3889–3897. [Google Scholar] [CrossRef]
- Nogueira, E.F.; Xing, Y.; Morris, C.A.; Rainey, W.E. Role of angiotensin II-induced rapid response genes in the regulation of enzymes needed for aldosterone synthesis. J. Mol. Endocrinol. 2009, 42, 319–330. [Google Scholar] [CrossRef] [PubMed]
- Hu, J.; Zhang, Z.; Shen, W.J.; Azhar, S. Cellular cholesterol delivery, intracellular processing and utilization for biosynthesis of steroid hormones. Nutr. Metab. 2010, 7, 47. [Google Scholar] [CrossRef]
- Shimano, H.; Sato, R. SREBP-regulated lipid metabolism: Convergent physiology—Divergent pathophysiology. Nat. Rev. Endocrinol. 2017, 13, 710–730. [Google Scholar] [CrossRef]
- Horton, J.D.; Goldstein, J.L.; Brown, M.S. SREBPs: Activators of the complete program of cholesterol and fatty acid synthesis in the liver. J. Clin. Investig. 2002, 109, 1125–1131. [Google Scholar] [CrossRef]
- Vegiopoulos, A.; Herzig, S. Glucocorticoids, metabolism and metabolic diseases. Mol. Cell Endocrinol. 2007, 275, 43–61. [Google Scholar] [CrossRef]
- Coutinho, A.E.; Chapman, K.E. The anti-inflammatory and immunosuppressive effects of glucocorticoids, recent developments and mechanistic insights. Mol. Cell Endocrinol. 2011, 335, 2–13. [Google Scholar] [CrossRef] [PubMed]
- Oster, H.; Damerow, S.; Kiessling, S.; Jakubcakova, V.; Abraham, D.; Tian, J.; Hoffmann, M.W.; Eichele, G. The circadian rhythm of glucocorticoids is regulated by a gating mechanism residing in the adrenal cortical clock. Cell Metab. 2006, 4, 163–173. [Google Scholar] [CrossRef]
- Son, G.H.; Chung, S.; Kim, K. The adrenal peripheral clock: Glucocorticoid and the circadian timing system. Front. Neuroendocrinol. 2011, 32, 451–465. [Google Scholar]
- Altieri, B.; Secener, A.K.; Sai, S.; Fischer, C.; Sbiera, S.; Arampatzi, P.; Kircher, S.; Herterich, S.; Landwehr, L.S.; Vitcetz, S.N.; et al. Single-nucleus and spatial transcriptome reveal adrenal homeostasis in normal and tumoural adrenal glands. Clin. Transl. Med. 2024, 14, e1798. [Google Scholar]
- Blatkiewicz, M.; Hryhorowicz, S.; Szyszka, M.; Suszynska-Zajczyk, J.; Plawski, A.; Plewinski, A.; Porzoniato, A.; Malendowicz, L.K.; Rucinski, M. Molecular landscape of the mouse adrenal gland and adjacent adipose tissue by spatial transcriptomics. Folia Histochem. Cytobiol. 2025, 4, 162–176. [Google Scholar]
- Trejter, M.; Hochol, A.; Tyczewska, M.; Ziolkowska, A.; Jopek, K.; Szyszka, M.; Malendowicz, L.K.; Rucinski, M. Sex-related gene expression profiles in the adrenal cortex in the mature rat: Microarray analysis with emphasis on genes involved in steroidogenesis. Int. J. Mol. Med. 2015, 35, 702–714. [Google Scholar] [CrossRef] [PubMed]





Disclaimer/Publisher’s Note: The statements, opinions and data contained in all publications are solely those of the individual author(s) and contributor(s) and not of MDPI and/or the editor(s). MDPI and/or the editor(s) disclaim responsibility for any injury to people or property resulting from any ideas, methods, instructions or products referred to in the content. |
© 2026 by the authors. Licensee MDPI, Basel, Switzerland. This article is an open access article distributed under the terms and conditions of the Creative Commons Attribution (CC BY) license.
Share and Cite
Cicha, E.; Blatkiewicz, M.; Jopek, K.; Szyszka, M.; Malendowicz, P.W.; Olechnowicz, A.; Malendowicz, L.K.; Rucinski, M. The Effects of ACTH and Dexamethasone on the Transcriptomic Profile of the Rat Adrenal Gland: An In Vivo Study. Curr. Issues Mol. Biol. 2026, 48, 135. https://doi.org/10.3390/cimb48020135
Cicha E, Blatkiewicz M, Jopek K, Szyszka M, Malendowicz PW, Olechnowicz A, Malendowicz LK, Rucinski M. The Effects of ACTH and Dexamethasone on the Transcriptomic Profile of the Rat Adrenal Gland: An In Vivo Study. Current Issues in Molecular Biology. 2026; 48(2):135. https://doi.org/10.3390/cimb48020135
Chicago/Turabian StyleCicha, Emilia, Małgorzata Blatkiewicz, Karol Jopek, Marta Szyszka, Piotr W. Malendowicz, Anna Olechnowicz, Ludwik K. Malendowicz, and Marcin Rucinski. 2026. "The Effects of ACTH and Dexamethasone on the Transcriptomic Profile of the Rat Adrenal Gland: An In Vivo Study" Current Issues in Molecular Biology 48, no. 2: 135. https://doi.org/10.3390/cimb48020135
APA StyleCicha, E., Blatkiewicz, M., Jopek, K., Szyszka, M., Malendowicz, P. W., Olechnowicz, A., Malendowicz, L. K., & Rucinski, M. (2026). The Effects of ACTH and Dexamethasone on the Transcriptomic Profile of the Rat Adrenal Gland: An In Vivo Study. Current Issues in Molecular Biology, 48(2), 135. https://doi.org/10.3390/cimb48020135

