Sign in to use this feature.

Years

Between: -

Subjects

remove_circle_outline
remove_circle_outline
remove_circle_outline
remove_circle_outline
remove_circle_outline
remove_circle_outline
remove_circle_outline
remove_circle_outline
remove_circle_outline

Journals

remove_circle_outline
remove_circle_outline
remove_circle_outline
remove_circle_outline
remove_circle_outline
remove_circle_outline
remove_circle_outline

Article Types

Countries / Regions

remove_circle_outline
remove_circle_outline
remove_circle_outline
remove_circle_outline

Search Results (385)

Search Parameters:
Keywords = plant sterols

Order results
Result details
Results per page
Select all
Export citation of selected articles as:
15 pages, 108518 KB  
Review
From Sunlight to Signaling: Evolutionary Integration of Vitamin D and Sterol Metabolism
by Marianna Raczyk and Carsten Carlberg
Metabolites 2026, 16(1), 74; https://doi.org/10.3390/metabo16010074 - 14 Jan 2026
Viewed by 126
Abstract
Background/Objectives: This review integrates evolutionary, metabolic, genetic, and nutritional perspectives to explain how sterol-derived vitamin D pathways shape human physiology and inter-individual variability in vitamin D status. Methods: The literature on sterol and vitamin D metabolism across animals, plants, fungi, and algae was [...] Read more.
Background/Objectives: This review integrates evolutionary, metabolic, genetic, and nutritional perspectives to explain how sterol-derived vitamin D pathways shape human physiology and inter-individual variability in vitamin D status. Methods: The literature on sterol and vitamin D metabolism across animals, plants, fungi, and algae was synthesized with data from metabolomics databases, genome-wide association studies, RNA-seq resources (including GTEx), structural biology, and functional genomics. Results: Vitamin D2 and vitamin D3 likely emerged early in evolution as non-enzymatic photochemical sterol derivatives and were later co-opted into a tightly regulated endocrine system in vertebrates. In humans, cytochrome P450 enzymes coordinate vitamin D activation and degradation and intersect with oxysterol production, thereby linking vitamin D signaling to cholesterol and bile acid metabolism. Tissue-specific gene expression and regulatory genetic variants, particularly in the genes DHCR7, CYP2R1, CYP27B1, and CYP27A1, contribute to population-level differences in vitamin D status and metabolic outcomes. Structural analyses reveal selective, high-affinity binding of 1,25-dihydroxyvitamin D3 to VDR, contrasted with broader, lower-affinity ligand recognition by LXRs. Dietary patterns modulate nuclear receptor signaling through distinct yet convergent ligand sources, including cholesterol-derived oxysterols, oxidized phytosterols, and vitamin D2 versus vitamin D3. Conclusions: Sterol and vitamin D metabolism constitute an evolutionarily conserved, adaptable network shaped by UV exposure, enzymatic control, genetic variation, and diet. This framework explains inter-individual variability in vitamin D biology and illustrates how evolutionary and dietary modulation of sterol-derived ligands confers functional flexibility to nuclear receptor signaling in human health. Full article
(This article belongs to the Special Issue Vitamin D Metabolism and Human Health)
Show Figures

Figure 1

30 pages, 6438 KB  
Article
The Role of Zinc Oxide Nanoparticles in Boosting Tomato Leaf Quality and Antimicrobial Potency
by Mostafa Ahmed, Sally I. Abd-El Fatah, Abdulrhman Sayed Shaker, Zoltán Tóth and Kincső Decsi
Oxygen 2026, 6(1), 2; https://doi.org/10.3390/oxygen6010002 - 8 Jan 2026
Viewed by 151
Abstract
Salt stress is a major agricultural issue. A promising modern agriculture method is the foliar treatment of zinc oxide nanoparticles (ZnONPs). This approach has shown promise in boosting challenged tomato yields, fruit quality, and leaf extract antibacterial activity against pathogens. A greenhouse experiment [...] Read more.
Salt stress is a major agricultural issue. A promising modern agriculture method is the foliar treatment of zinc oxide nanoparticles (ZnONPs). This approach has shown promise in boosting challenged tomato yields, fruit quality, and leaf extract antibacterial activity against pathogens. A greenhouse experiment was conducted. The previously synthesized and characterized ZnONPs were used to alleviate the harmful effects of NaCl stress. Tomato fruit weight from different treatments was determined, and the gas–liquid chromatography device was used to observe the changes in fatty acid production. The antimicrobial activities of the aqueous and diethyl ether extracts from tomato leaves were determined against six bacterial and six fungal strains. The plants that were salinity-stressed and sprayed with 0.075 and 0.15 g/L ZnONPs showed a better improvement compared to the salinity-stressed plants. Also, the sprayed plants that were not stressed at all showed promising results compared to the control and the other different treatments. Through the process of molecular docking, it was shown that caffeic acid, ferulic acid, p-coumaric acid, sinapic acid, and apigenin-7-glucoside are essential chemicals that possess antibacterial and antifungal effects against the DNA Gyrase inhibitor and the sterol 14-alpha demethylase (CYP51) enzyme, respectively. It is concluded that salt stress can negatively affect the growth, quality, and variant plant features. However, the foliar application of ZnONPs is able to overcome those adverse effects in the stressed plants, and enhance the non-stressed as well. Full article
Show Figures

Figure 1

18 pages, 5588 KB  
Article
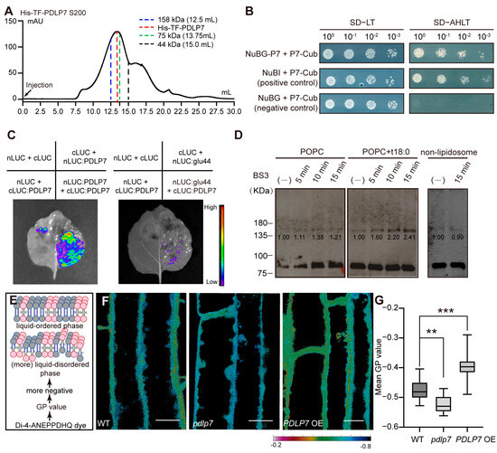
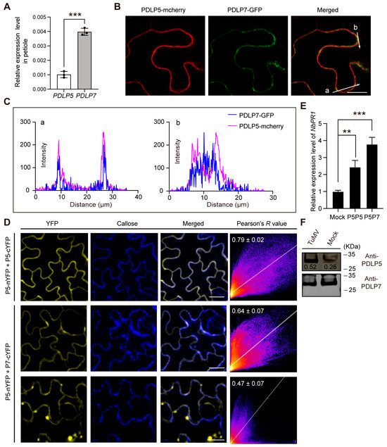
Regulation of Plasmodesmata Function Through Lipid-Mediated PDLP7 or PDLP5 Strategies in Arabidopsis Leaf Cells
by Xin Chen, Ning-Jing Liu, Jia-Rong Hu, Hao Shi, Jin Gao and Yu-Xian Zhu
Plants 2026, 15(1), 145; https://doi.org/10.3390/plants15010145 - 4 Jan 2026
Viewed by 379
Abstract
Plasmodesmata (PDs) are enriched in sphingolipids and sterols, creating a specialized environment for regulatory proteins like plasmodesmata-localized proteins (PDLPs). How PDLPs regulate PD function in a specific lipid environment remains poorly understood. Here, we provide a unique insight from the interaction network of [...] Read more.
Plasmodesmata (PDs) are enriched in sphingolipids and sterols, creating a specialized environment for regulatory proteins like plasmodesmata-localized proteins (PDLPs). How PDLPs regulate PD function in a specific lipid environment remains poorly understood. Here, we provide a unique insight from the interaction network of two different PDLPs together with sphingolipids and propose a concept that PDLPs form homo- or hetero-dimers only in the presence of sphingolipids. Located in the detergent resistance region, PDLP7 demonstrated the ability to influence the sphingolipid composition in PD-enriched fraction, particularly the GIPC content, and finally, modulating the membrane order. The presence of sphingolipids, in turn, affected the oligomeric state of PDLP7 in membranes. The PDLP7 recombinant protein existed as a monomer in vitro, but it formed self-aggregates in yeast and plant cells. We further examined PDLP5, another known phytosphinganine (t18:0)-specific binding PDLP, alongside PDLP7, and confirmed a similar interaction pattern: no direct interaction was observed in vitro, but interactions were noted in vivo. Co-overexpression of the two disrupted their PD localization and induced the upregulation of pathogenesis-related protein 1 (PR1). In summary, we gained insights into the network of PDLPs with lipids and propose that PDLPs were under precise regulation during plant development and stress responses. Full article
(This article belongs to the Section Plant Cell Biology)
Show Figures

Figure 1

25 pages, 3326 KB  
Article
Temporal Dynamics of Gene Expression and Metabolic Rewiring in Wild Barley (Hordeum spontaneum) Under Salt Stress
by Aala A. Abulfaraj and Lina Baz
Int. J. Mol. Sci. 2026, 27(1), 358; https://doi.org/10.3390/ijms27010358 - 29 Dec 2025
Viewed by 260
Abstract
This study investigates the adaptive mechanisms that enable a single wild barley (Hordeum spontaneum) accession to withstand extreme salinity. Salt stress reshapes plant metabolism and gene expression, offering targets for breeding salt-tolerant cereals. A time-course RNA-Seq experiment was conducted on leaves [...] Read more.
This study investigates the adaptive mechanisms that enable a single wild barley (Hordeum spontaneum) accession to withstand extreme salinity. Salt stress reshapes plant metabolism and gene expression, offering targets for breeding salt-tolerant cereals. A time-course RNA-Seq experiment was conducted on leaves exposed to 500 mM NaCl, followed by differential expression and functional annotations to characterize transcriptomic responses. Transcriptomic profiling identified 140 dynamically upregulated genes distributed across 19 interconnected metabolic pathways, with phased activation of oxidative phosphorylation, nitrogen assimilation, lipid remodeling, and glutathione metabolism. Central metabolic nodes, including acetyl-CoA, hexadecanoyl-CoA, and ubiquinone, coordinated bioenergetic output, membrane stabilization, and redox homeostasis. Ribose-5-phosphate and ribulose-5-phosphate linked glycolysis and the pentose phosphate pathway, supplying NADPH for antioxidant defense and nucleotide repair, while riboflavin derived from Ru5P enhanced flavoprotein activity. In parallel, glucose and fructose-6-phosphate supported osmotic adjustment and glycolytic flux, and increased sterol and cuticular lipid biosynthesis, including cholesterol-like compounds, reinforced membrane integrity and calcium signaling. Glutathione and N-acetyl-glutamate together mitigated oxidative stress and modulated polyamine metabolism, strengthening cellular resilience under salt stress. These findings outline a coordinated network of metabolic and redox pathways that can guide the engineering of salt-tolerant cereals for sustainable production in saline agroecosystems. Full article
(This article belongs to the Section Molecular Plant Sciences)
Show Figures

Figure 1

15 pages, 278 KB  
Article
Phytochemical Profiling and Larvicidal Activity of Ethanolic Extracts from Persea americana Mill. (Var. Lorena) Against Aedes aegypti
by Clara Barragán-Avilez, Paula Pareja-Loaiza, Katherine Girón Domínguez, Beatriz López-Monroy, Adriana E. Flores, Martha Sánchez-Bolívar, Jaime Luna-Carrascal, Leonardo C. Pacheco-Londoño, Nataly J. Galán-Freyle, Elkin Navarro Quiroz, Karina Castellanos-Romero, Ronald Maestre-Serrano, Roger Valle-Molinares and Fabián Espitia-Almeida
Insects 2026, 17(1), 34; https://doi.org/10.3390/insects17010034 - 25 Dec 2025
Viewed by 566
Abstract
Dengue is a mosquito-borne viral disease transmitted by Aedes aegypti, the main vector in the Americas. The lack of effective antiviral treatments, limited vaccine coverage, and the increasing resistance of mosquitoes to conventional insecticides emphasize the need for alternative vector control strategies. [...] Read more.
Dengue is a mosquito-borne viral disease transmitted by Aedes aegypti, the main vector in the Americas. The lack of effective antiviral treatments, limited vaccine coverage, and the increasing resistance of mosquitoes to conventional insecticides emphasize the need for alternative vector control strategies. Plant-derived larvicides represent a promising and eco-friendly approach. This study characterized the phytochemical profile of Persea americana Mill. (var. Lorena) and evaluated its larvicidal activity against Ae. aegypti (Rockefeller strain). The phytochemical profile was assessed through qualitative screening, UV-Vis spectrophotometry, and UHPLC analysis. Larvicidal activity was evaluated against third-instar larvae of Ae. aegypti (Rockefeller strain) and the median lethal concentration (LC50) values were determined. Preliminary screening of ethanolic extracts revealed the presence of various secondary metabolites of pharmacological relevance, including alkaloids, coumarins, tannins, flavonoids, saponins, triterpenes/sterols, and quinones. UV-Vis spectra displayed distinct absorption patterns, with a prominent peak near 260 nm, consistent with the presence of aromatic compounds. UHPLC profiling revealed high chemical diversity across different plant parts, with 70, 98, 71, and 52 peaks (above 1 × 105 intensity) detected in seed, flower, pulp, and leaf extracts, respectively. Larvicidal bioassays showed significant activity, particularly in the seed extract, with LC50 values (µg/mL) of 3.8 (3.3–4.1) for seeds, 22.4 (21.8–23.9) for flowers, 23.0 (21.5–24.6) for pulp, and 29.7 (28.1–31.2) for leaves. This study highlights the larvicidal potential of ethanolic extracts from P. americana (var. Lorena), with the seed extract exhibiting the highest chemical diversity and bioactivity against Ae. aegypti larvae. The detection of key secondary metabolites, including flavonoids, alkaloids, and saponins, supports the development of an effective, plant-based larvicide for sustainable vector control strategies. Full article
(This article belongs to the Section Insect Pest and Vector Management)
23 pages, 20893 KB  
Article
Anatomical, Molecular–Genetic, and Phytochemical Study of Species from the Genus Equisetum in Bulgaria
by Krasimir Todorov, Ginka Antova, Zhana Petkova, Olga Teneva, Maria Angelova-Romova, Rumen Mladenov, Samir Naimov, Elena Apostolova, Donika Gyuzeleva, Tsvetelina Mladenova, Hyulia Panayotova and Plamen Stoyanov
Plants 2026, 15(1), 16; https://doi.org/10.3390/plants15010016 - 20 Dec 2025
Viewed by 396
Abstract
Five species of the genus Equisetum distributed in Bulgaria were studied: four species from the subgenus Equisetum (Equisetum arvense, E. telmateia, E. sylvaticum, and E. palustre) and one from the subgenus Hippochaete (E. ramosissimum). The anatomical, [...] Read more.
Five species of the genus Equisetum distributed in Bulgaria were studied: four species from the subgenus Equisetum (Equisetum arvense, E. telmateia, E. sylvaticum, and E. palustre) and one from the subgenus Hippochaete (E. ramosissimum). The anatomical, taxonomic, and phylogenetic characteristics of the selected species were established. In species belonging to the subgenus Equisetum, the endodermis was arranged in the form of a continuous ring, while in the representatives of the subgenus Hippochaete, a two-layered endodermis surrounding each vascular bundle was observed. The results from the DNA barcoding supported the taxonomic treatment of the studied species. The chemical and lipid compositions of the plants were also investigated. The Equisetum species had a similar chemical composition and a high content of sterols and phospholipids. In the glyceride oils, palmitic acid predominated, ranging from 69.5% to 78.7%. β-sitosterol was the main component in the sterol fraction, while the tocopherol content was found to be remarkably low in two of the samples (37.6–82.8 mg/kg), with α-tocopherol being predominant. In the phospholipid fraction, the major classes were phosphatidylethanolamine, phosphatidylcholine, phosphatidylinositol, and phosphatidic acids. The chemical composition of the studied species and their high biologically active lipid constituents suggested that they were suitable for application in various directions. Full article
(This article belongs to the Section Phytochemistry)
Show Figures

Figure 1

23 pages, 975 KB  
Review
Senna petersiana (Bolle) Lock: A Review of Its Ethnomedicinal Uses, Phytochemistry, Pharmacological Activities, and Toxicological Profile
by Talita Jessica Mnisi, Mashilo Mash Matotoka and Peter Masoko
Plants 2025, 14(24), 3800; https://doi.org/10.3390/plants14243800 - 13 Dec 2025
Viewed by 377
Abstract
Senna petersiana (Bolle) Lock is a chemically diverse plant widely recognized for its ethnomedicinal applications across various traditional medical systems. It is native to and widely distributed in African countries, including Ethiopia, Cameroon, and South Africa. This review integrates the phytochemical composition, biological [...] Read more.
Senna petersiana (Bolle) Lock is a chemically diverse plant widely recognized for its ethnomedicinal applications across various traditional medical systems. It is native to and widely distributed in African countries, including Ethiopia, Cameroon, and South Africa. This review integrates the phytochemical composition, biological activities, and toxicological effects of S. petersiana. Phytochemical analyses reveal the presence of numerous classes of compounds, including alkaloids, flavonoids, phenolics, anthraquinones, chromones, and sterol glycosides, with variations in concentration across different plant parts. Quantitative studies highlight particularly high levels of phenolics and flavonoids in ethanol, methanol, and acetone extracts, correlating these with enhanced biological activities. Pharmacological investigations demonstrate a spectrum of activities, including antibacterial, antioxidant, anti-inflammatory, antiviral, anthelmintic, and anticancer effects, supporting many of the plant’s traditional uses. Toxicological assessments suggest relative safety at moderate doses, though further evaluation is necessary for specific cell types and high-dose exposures. Despite the promising bioactivities, the mechanisms of action and in vivo efficacy of isolated compounds remain underexplored. Future research should focus on bioassay-guided isolation, detailed pharmacodynamic studies, and comprehensive toxicological profiling to validate and harness the therapeutic potential of S. petersiana. This review highlights the plant’s biochemical complexity and paves the way for its development as a valuable phytopharmaceutical agent. Full article
(This article belongs to the Special Issue Phytochemistry, Pharmacology, and Toxicity of Medicinal Plants)
Show Figures

Figure 1

13 pages, 423 KB  
Article
Chemical Profiling and Biological Evaluation of Matricaria pubescens as a Promising Source of Antioxidant and Anti-Resistance Agents
by Elhasnaoui Abdelhadi, Janah Iman, Ait-El-Mokhtar Mohamed, Sellam Khalid, Bouadid Ismail, Eddouks Mohamed, Lahrach Nadia and El-Haidani Ahmed
Microbiol. Res. 2025, 16(12), 258; https://doi.org/10.3390/microbiolres16120258 - 9 Dec 2025
Viewed by 323
Abstract
Matricaria pubescens (Desf.), a medicinal plant belonging to the Asteraceae family, is traditionally used in southeastern Morocco but remains insufficiently studied. In this study, samples collected from the Zagora region (Morocco) were subjected to the preparation of aqueous, methanolic, and petroleum ether extracts, [...] Read more.
Matricaria pubescens (Desf.), a medicinal plant belonging to the Asteraceae family, is traditionally used in southeastern Morocco but remains insufficiently studied. In this study, samples collected from the Zagora region (Morocco) were subjected to the preparation of aqueous, methanolic, and petroleum ether extracts, followed by qualitative phytochemical screening. Total phenolic, flavonoid, and condensed tannin contents were quantified. Antioxidant activity was assessed using DPPH, RPC, and ABTS assays, whereas antimicrobial activity was evaluated against eight bacterial and fungal species, including antibiotic-resistant strains, using disc diffusion and microdilution techniques. Qualitative analysis revealed the presence of alkaloids, polyphenols, flavonoids, tannins, sterols, and sesquiterpenes, with notable variation across extracts. The aqueous (AqE) and methanol–water (MT-H2O) extracts were particularly rich in phenolics and flavonoids, recording 9.15 ± 0.29 mg GAE/g DW and 17.1 ± 0.55 mg QE/g DW, respectively. Antioxidant assays showed strong activity, with IC50 values ranging from 3.15 to 5.48 µg/mL (DPPH) and 9.10 to 14.40 µg/mL (ABTS). The MT-H2O extract also displayed potent antimicrobial effects against eight microbial species (bacteria and fungi), with minimum inhibitory concentrations between 0.93 and 30 mg/mL, except for Pseudomonas aeruginosa. These findings highlight the untapped potential of M. pubescens from Zagora as a source of antioxidant and anti-resistance agents, providing new insights for green medicine and future pharmacological research. Full article
Show Figures

Figure 1

15 pages, 1182 KB  
Article
DVL, a Lectin from Dioclea violacea Seeds, Disturbs the Proteomic Profile of Candida krusei, Leading to Cell Death
by Romério R. S. Silva, Rayara J. P. Carvalho, Maria H. C. Santos, Ana L. E. Santos, Rômulo F. Carneiro, Celso S. Nagano, Pedro F. N. Souza and Claudener S. Teixeira
Antibiotics 2025, 14(12), 1228; https://doi.org/10.3390/antibiotics14121228 - 5 Dec 2025
Cited by 1 | Viewed by 447
Abstract
Background/Objectives Plant lectins have emerged as potential antifungal molecules, where the carbohydrate recognition domain (CRD) is possibly the main mode of action of these proteins. Previously, we saw that the lectin extracted from the seeds of Dioclea violacea (DVL) has anti-candida activity against [...] Read more.
Background/Objectives Plant lectins have emerged as potential antifungal molecules, where the carbohydrate recognition domain (CRD) is possibly the main mode of action of these proteins. Previously, we saw that the lectin extracted from the seeds of Dioclea violacea (DVL) has anti-candida activity against Candida krusei cells by acting to inhibit ergosterol biosynthesis, cell wall deformation, and deregulation of the redox system. Methods We have now confirmed this anti-candida activity by proteomic analysis, with the expression of proteins that show us how C. krusei cells respond to this treatment. Results A total of 395 proteins were identified: 142 proteins exclusively found in untreated C. krusei cells and 245 proteins exclusive to DVL-treated cells. Eight proteins were detected in both conditions. Six displayed positive accumulation (fold change > 1.5), one exhibited negative accumulation (fold change < 0.5). We observed the expression of proteins related to cell wall remodeling; alteration of energy metabolism, suggesting a metabolic adaptation to stress; oxidative stress was responded to through the expression of proteins with antioxidant action, in addition to identifying multidrug transport proteins that are often involved in the process of antifungal resistance and sterol transport to the membrane. Conclusions Our results show the complexity of adaptive responses of C. krusei cells to treatment with DVL, elucidating new mechanisms of resistance and paving the way for the development of more effective and innovative antifungal therapies. Full article
(This article belongs to the Special Issue Antimicrobial Peptides (AMPs) Against Human Pathogens)
Show Figures

Figure 1

11 pages, 793 KB  
Article
Effects of a Novel Hippophae rhamnoides L. Seed Lipid Extract Formulation Obtained via Supercritical Carbon Dioxide Extraction on Reducing Residual Cardiovascular Risk in High-Risk Patients: A Pilot Study
by Kristaps Erglis, Baiba Kokina, Sanda Jegere, Iveta Mintale, Eriks Jakobsons, Vadims Bartkevics, Martins Erglis, Ralfs Zuzans, Inga Narbute, Karlis Trusinskis and Andrejs Erglis
J. Cardiovasc. Dev. Dis. 2025, 12(12), 478; https://doi.org/10.3390/jcdd12120478 - 4 Dec 2025
Viewed by 549
Abstract
Unsaturated fatty acids have the potential to reduce residual cardiovascular risk. Sea buckthorn (Hippophae rhamnoides L.) contains several valuable bioactive substances, including lipids with a balanced fatty acid composition. The aim of this study was to evaluate the effects of sea buckthorn [...] Read more.
Unsaturated fatty acids have the potential to reduce residual cardiovascular risk. Sea buckthorn (Hippophae rhamnoides L.) contains several valuable bioactive substances, including lipids with a balanced fatty acid composition. The aim of this study was to evaluate the effects of sea buckthorn seed lipid extract (SBS-LE) on residual cardiovascular risk in high-risk patients. In this pilot study, 86 patients with chronic coronary syndrome receiving statin (atorvastatin or rosuvastatin) and/or ezetimibe were enrolled. SBS-LE capsules (1000 mg, twice daily) were prescribed in addition to standard medical therapy, with each capsule containing 300 mg of omega-3 alpha-linolenic acid, 370 mg of omega-6 linoleic acid, 170 mg of omega-9 oleic acid and 7 mg of the plant sterol beta-sitosterol. For this clinical trial, SBS-LE was produced via supercritical fluid extraction with carbon dioxide. Clinical effects and impacts on laboratory test results were evaluated at baseline and after three months. Additionally, lipidomics testing was performed to confirm the bioavailability of the formulation. Significant reductions in systolic blood pressure by 2.9 mmHg (2.1%, p = 0.012), LDL-C by 0.3 mmol/l (12.0%, p = 0.005) and CRP by 1.0 mg/l (37.0%, p = 0.032) were observed. These data suggest that SBS-LE may have potential as an add-on preventive strategy for residual cardiovascular risk reduction. Full article
(This article belongs to the Special Issue Cardiovascular Disease and Nutrition)
Show Figures

Figure 1

15 pages, 1282 KB  
Review
Exploring the Potential Antioxidant, Anti-Inflammatory, and Anticancer Properties of Careya arborea: A Promising Underutilized Source of Natural Therapeutics
by P. Aruni Sewwandi, Seenuga Kugaseelan, M. P. Theja Virajini, Kalpa W. Samarakoon, Prasad T. Jayasooriya and Anchala I. Kuruppu
Wild 2025, 2(4), 44; https://doi.org/10.3390/wild2040044 - 11 Nov 2025
Viewed by 723
Abstract
Careya arborea, commonly known as wild guava, is a deciduous tree native to Asia, including Sri Lanka. Traditionally used to treat various ailments such as skin diseases, tumors, gastrointestinal disorders, and inflammation, it is valued for its notable astringent properties. Rich in [...] Read more.
Careya arborea, commonly known as wild guava, is a deciduous tree native to Asia, including Sri Lanka. Traditionally used to treat various ailments such as skin diseases, tumors, gastrointestinal disorders, and inflammation, it is valued for its notable astringent properties. Rich in phytochemicals, including phenolics, terpenes, sterols, tannins, and saponins, Careya arborea exhibits potent antioxidant, anti-inflammatory, and anticancer activities. Its anticancer effects are primarily attributed to the induction of apoptosis and the inhibition of cancer cell proliferation, with several extracts such as chloroform, ethyl acetate, and methanol demonstrating selective cytotoxicity against cancer cell lines. The high phenolic content of Careya arborea underpins its antioxidant potential, which plays a crucial role in mitigating oxidative stress and associated inflammatory conditions. Despite its medicinal potential, Careya arborea remains an underutilized plant in Sri Lanka. Greater attention should be given to promoting its use in both traditional and modern healthcare systems to harness its therapeutic benefits. Given its therapeutic potential, sustainable harvesting and conservation efforts are essential to protect this plant from overexploitation and habitat loss. Taking all these factors into account, this review emphasizes Careya arborea’s potential as a source of natural therapeutic agent, highlighting the importance of further research and conservation to unlock its full medicinal value for clinical applications. Full article
Show Figures

Figure 1

21 pages, 2639 KB  
Article
Defense and Adaptive Strategies of Crithmum maritimum L. Against Insect Herbivory: Evidence of Phenotypic Plasticity
by Liliya Naui, Yassine M’rabet, Bilel Halouani, Najet Chaabene, Faten Mezni, Abdelhamid Khaldi and Karim Hosni
Plants 2025, 14(21), 3403; https://doi.org/10.3390/plants14213403 - 6 Nov 2025
Viewed by 712
Abstract
Insect herbivory exerts strong selective pressure on plants, yet no study has documented its effects on the halophytic Apiaceae Crithmum maritimum L. (sea fennel). Here, we present the first evidence of natural insect attack on this species, based on five Tunisian coastal populations [...] Read more.
Insect herbivory exerts strong selective pressure on plants, yet no study has documented its effects on the halophytic Apiaceae Crithmum maritimum L. (sea fennel). Here, we present the first evidence of natural insect attack on this species, based on five Tunisian coastal populations distributed along a transparent bioclimatic gradient—from sub-humid to semi-arid—and exposed to different levels of herbivory. We implemented an integrative, multi-trait analytical design encompassing morphological, biochemical, mineral, and lipophilic datasets. Each dataset was explored through a suite of complementary multivariate analyses, including ANOVA coupled with Tukey’s HSD, principal component analysis (PCA), partial least squares discriminant analysis (PLS-DA) with variable-importance-in-projection (VIP) scores, correlation matrices, hierarchical clustering, and distance-based redundancy analysis (dbRDA). This integrative strategy provided a robust framework for disentangling the complex trait associations underlying two distinct defense syndromes. Populations from low-herbivory, sub-humid sites (Tabarka, Bizerte, Tunisia) showed higher levels of phenolics, tannins, antioxidants, sterols, PUFA, and structural robustness, indicating a tolerance strategy. Conversely, high-herbivory, semi-arid sites (Haouaria, Monastir, Tunisia) were marked by elevated apiol and terpene levels, sodium and phosphorus accumulation, and reproductive adjustments, reflecting a resistance strategy. The site Cap Negro exhibited a transitional expression, revealing intermediate phenotypic plasticity. These findings show that herbivory intensity and bioclimatic conditions jointly influence the defense syndromes of C. maritimum, emphasizing its remarkable phenotypic plasticity and providing the first ecological evidence of insect herbivory in sea fennel. Full article
(This article belongs to the Section Plant Protection and Biotic Interactions)
Show Figures

Figure 1

21 pages, 5206 KB  
Article
Effects of Arbuscular Mycorrhizal Fungi and Metal-Tolerant Pseudomonas fluorescens on Mitigating Cadmium and Zinc Stress in Tomato
by Leilei Zhang, Gabriele Bellotti, Hajar Salehi, Edoardo Puglisi and Luigi Lucini
Plants 2025, 14(21), 3353; https://doi.org/10.3390/plants14213353 - 31 Oct 2025
Viewed by 888
Abstract
Heavy metal (HM) contamination in agricultural soils poses a significant threat to soil health and plant productivity. This study investigates the impact of cadmium (Cd) and zinc (Zn) stress on tomato plants (Solanum lycopersicum) and explores the mitigation potential of microbial [...] Read more.
Heavy metal (HM) contamination in agricultural soils poses a significant threat to soil health and plant productivity. This study investigates the impact of cadmium (Cd) and zinc (Zn) stress on tomato plants (Solanum lycopersicum) and explores the mitigation potential of microbial biostimulants (MBs), including arbuscular mycorrhizal fungi (AMF) and Pseudomonas fluorescens So_08 (PGPR), over a 52-day period using multi-omics approaches. Root exudate profiling revealed distinct metabolic changes under HM stress, which compromised soil–plant interactions. Cd stress reduced the secretion of phenylpropanoids (sum LogFC: −45.18), lipids (sum LogFC: −27.67), and isoprenoids (sum LogFC: −11–67), key metabolites in antioxidative defense, while also suppressing rhizosphere fungal populations. Conversely, Zn stress enhanced lipid exudation (such as sphingolipids and sterols, as sum LogFC of 8.72 and 9.99, respectively) to maintain membrane integrity and reshaped rhizobacterial communities. The MBs application mitigated HM-induced stress by enhancing specialized metabolite syntheses, including cinnamic acids, terpenoids, and flavonoids, which promoted crop resilience. MBs also reshaped microbial diversity, fostering beneficial species like Portibacter spp., Alkalitalea saponilacus under Cd stress, and stimulating rhizobacteria like Aggregatilinea spp. under Zn stress. Specifically, under Cd stress, bacterial diversity remained relatively stable, suggesting their resilience to Cd. However, fungal communities exhibited greater sensitivity, with a decline in diversity in Cd-treated soils and partial recovery when MBs were applied. Conversely, Zn stress caused decline in bacterial α-diversity, while fungal diversity was maintained, indicating that Zn acts as an ecological filter that suppresses sensitive bacterial taxa and favors Zn-tolerant fungal species. Multi-omics data integration combined with network analysis highlighted key features associated with improved nutrient availability and reduced HM toxicity under MB treatments, including metabolites and microbial taxa linked to sulfur cycling, nitrogen metabolism, and iron reduction pathways. These findings demonstrate that MBs can modulate plant metabolic responses and restore rhizosphere microbial communities under Cd and Zn stress, with PGPR showing broader metabolomic recovery effects and AMF influencing specific metabolite pathways. This study provides new insights into plant–microbe interactions in HM-contaminated environments, supporting the potential application of biostimulants for sustainable soil remediation and plant health improvement. Full article
(This article belongs to the Section Plant–Soil Interactions)
Show Figures

Graphical abstract

16 pages, 532 KB  
Article
Phytonutrients and Bioactive Compounds in Oriental Tobacco (Nicotiana tabacum L.) Seeds—A New Perspective for the Food Industry
by Violeta Nikolova, Nikolay Nikolov, Todorka Petrova, Venelina Popova, Zhana Petkova, Milena Ruskova and Olga Teneva
Seeds 2025, 4(4), 53; https://doi.org/10.3390/seeds4040053 - 25 Oct 2025
Viewed by 938
Abstract
A sustainable economy and the drive to reduce agro-industrial waste worldwide motivate the increased interest in alternative uses of traditionally cultivated plants such as tobacco. Tobacco seeds are an underutilized resource with enormous potential for application in various areas of human life. The [...] Read more.
A sustainable economy and the drive to reduce agro-industrial waste worldwide motivate the increased interest in alternative uses of traditionally cultivated plants such as tobacco. Tobacco seeds are an underutilized resource with enormous potential for application in various areas of human life. The present study aims to characterize the phytochemical composition and nutritional potential of Oriental tobacco seeds grown in Bulgaria, in order to support their possible application in areas outside the tobacco industry. Two Oriental tobacco varieties (“Krumovgrad 90” and “Krumovgrad 58”) from three production regions were explored and comparatively evaluated in terms of their physical and chemical indicators, determined by standardized methods. The results showed high protein (22.57–23.84%) and energy content (482–531 kcal/100 g), combined with relatively low carbohydrate levels (3.79–4.03%) and the presence of bioactive compounds, such as polyphenols (288–357 mg GAE/100 g). The seeds contained significant amount of oil (36.31–39.24%), of which the fatty acid profile included 16 identified components, with linoleic (72.0–74.4%), oleic (11.2–13.5%), palmitic (9.6–10.2%), and stearic (1.8–2.5%) acids taking the greatest share. The sterol fraction was dominated by β-sitosterol (43.5–46.8%), followed by sitostanol, campesterol and stigmasterol, with a stable distribution between the samples. The main tocol was γ-tocotrienol (56.5–61.4%), with α-tocotrienol being detected only in one of the varieties (“Krumovgrad 58”, 13.3%). The phospholipid fraction showed variations between the samples, with a dominant presence of phosphatidylinositol (18.0–20.4%). The results from the study confirmed the tangible potential of tobacco seeds as a source of biologically active substances in the development of functional foods and dietary supplements. Full article
Show Figures

Figure 1

20 pages, 552 KB  
Article
Biologically Active Compounds of Plants of the Atraphaxis Genus: Chemical Composition and Immunomodulatory Evaluation
by Meruyert D. Dauletova, Almagul K. Umbetova, Nazym S. Yelibayeva, Gauhar Sh. Burasheva, Aisulu Zh. Kabdraisova, Zhanat Zh. Karzhaubekova, Yuliya A. Litvinenko, Zhanibek S. Assylkhanov and Dmitriy Yu. Korul’kin
Int. J. Mol. Sci. 2025, 26(21), 10301; https://doi.org/10.3390/ijms262110301 - 23 Oct 2025
Viewed by 501
Abstract
This study systematically investigated lipophilic and polar metabolites of Atraphaxis virgata (Polygonaceae) and assessed its immunomodulatory activity in vivo. Supercritical CO2 extraction of the aerial parts yielded a lipophilic fraction analyzed by means of gas chromatography–mass spectrometry (GC–MS), which identified 42 compounds, [...] Read more.
This study systematically investigated lipophilic and polar metabolites of Atraphaxis virgata (Polygonaceae) and assessed its immunomodulatory activity in vivo. Supercritical CO2 extraction of the aerial parts yielded a lipophilic fraction analyzed by means of gas chromatography–mass spectrometry (GC–MS), which identified 42 compounds, including fatty acid esters, sterols, hydrocarbons, and terpenoids. The residual plant meal was subjected to ultrasound-assisted extraction with 70% aqueous ethanol at 30–35 °C, using a solid-to-solvent ratio of 1:8 for 120 min. This polar extract was evaluated for amino acids, proteins, and carbohydrates, while solvent–solvent partitioning with chloroform, ethyl acetate, and water enabled isolation of phenolic- and flavonoid-enriched fractions. Six phenolic constituents, including four flavonol glycosides and two phenolic acids, were structurally confirmed. The extracts were rich in unsaturated fatty acids and water-soluble antioxidants, supporting their nutritional and pharmacological relevance. In vivo evaluation using a cyclophosphamide-induced myelosuppression model in Wistar rats demonstrated stimulation of erythropoiesis and leukopoiesis, confirming immunomodulatory potential. Collectively, this work provides the first comprehensive chemical and biological characterization of A. virgata and establishes a foundation for mechanistic studies and pharmacological validation. Full article
(This article belongs to the Section Bioactives and Nutraceuticals)
Show Figures

Figure 1

Back to TopTop