error_outline You can access the new MDPI.com website here. Explore and share your feedback with us.
 
 
Sign in to use this feature.

Years

Between: -

Subjects

remove_circle_outline
remove_circle_outline
remove_circle_outline
remove_circle_outline
remove_circle_outline
remove_circle_outline
remove_circle_outline
remove_circle_outline
remove_circle_outline

Journals

Article Types

Countries / Regions

remove_circle_outline
remove_circle_outline
remove_circle_outline
remove_circle_outline

Search Results (512)

Search Parameters:
Keywords = pest genomics

Order results
Result details
Results per page
Select all
Export citation of selected articles as:
15 pages, 4868 KB  
Article
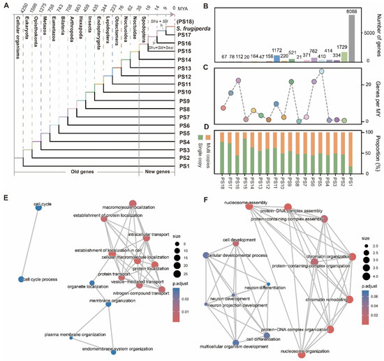
Phylostratigraphic Analysis Reveals the Evolutionary Origins and Potential Role of New Genes in the Adaptive Evolution of Spodoptera frugiperda
by Yi Yang, Bo Zhang, Yaobin Lu and Xinyang Zhang
Int. J. Mol. Sci. 2026, 27(1), 549; https://doi.org/10.3390/ijms27010549 - 5 Jan 2026
Viewed by 89
Abstract
The fall armyworm, Spodoptera frugiperda, has become one of the most damaging agricultural pests worldwide, yet the genetic basis of its extraordinary adaptability remains elusive. Recent studies have highlighted the pivotal role of newly evolved genes in adaptive evolution, and phylostratigraphy has [...] Read more.
The fall armyworm, Spodoptera frugiperda, has become one of the most damaging agricultural pests worldwide, yet the genetic basis of its extraordinary adaptability remains elusive. Recent studies have highlighted the pivotal role of newly evolved genes in adaptive evolution, and phylostratigraphy has emerged as a powerful conceptual framework to trace their origins. Here, we adopt this framework to investigate how new genes have contributed to the rapid adaptive evolution of S. frugiperda. Using high-quality genomic data, we inferred gene ages across evolutionary phylostrata and identified 277 newly evolved genes that originated after the divergence of Spodoptera. These new genes exhibit hallmark genomic signatures of recent origin, including shorter coding regions, simplified structures, and relaxed evolutionary constraints. Interestingly, transcriptomic analyses revealed strong tissue specificity, with pronounced enrichment in the antenna and brain, indicating possible involvement in chemosensory and neural functions essential for environmental and behavioral adaptation. Under diverse environmental challenges such as pesticide and parasitoid wasp exposure, and virus infection, we found many of the new genes acted as hubs in the regulatory networks associated with pesticide response. Together, our findings suggest that the emergence of new genes has played a critical role in shaping the rapid adaptive evolution of S. frugiperda and provide broader insights into how newly evolved genes contribute to species adaptation. Full article
(This article belongs to the Section Molecular Genetics and Genomics)
Show Figures

Figure 1

41 pages, 1831 KB  
Review
Next-Generation Precision Breeding in Peanut (Arachis hypogaea L.) for Disease and Pest Resistance: From Multi-Omics to AI-Driven Innovations
by Xue Pei, Jinhui Xie, Chunhao Liang and Aleksandra O. Utkina
Insects 2026, 17(1), 63; https://doi.org/10.3390/insects17010063 - 4 Jan 2026
Viewed by 254
Abstract
Peanut (Arachis hypogaea L.) is a globally important oilseed and food legume, yet its productivity is persistently constrained by devastating diseases and insect pests that thrive under changing climates. This review aims to provide a comprehensive synthesis of advances in precision breeding [...] Read more.
Peanut (Arachis hypogaea L.) is a globally important oilseed and food legume, yet its productivity is persistently constrained by devastating diseases and insect pests that thrive under changing climates. This review aims to provide a comprehensive synthesis of advances in precision breeding and molecular approaches for enhancing disease and pest resistance in peanut. Traditional control measures ranging from crop rotation and cultural practices to chemical protection have delivered only partial and often unsustainable relief. The narrow genetic base of cultivated peanut and its complex allotetraploid genome further hinder the introgression of durable resistance. Recent advances in precision breeding are redefining the possibilities for resilient peanut improvement. Multi-omics platforms genomics, transcriptomics, proteomics, and metabolomics have accelerated the identification of resistance loci, effector-triggered immune components, and molecular cross-talk between pathogen, pest, and host responses. Genome editing tools such as CRISPR-Cas systems now enable the precise modification of susceptibility genes and defense regulators, overcoming barriers of conventional breeding. Integration of these molecular innovations with phenomics, machine learning, and remote sensing has transformed resistance screening from manual assessment to real-time, data-driven prediction. Such AI-assisted breeding pipelines promise enhanced selection accuracy and faster deployment of multi-stress-tolerant cultivars. This review outlines current progress, technological frontiers, and persisting gaps in leveraging precision breeding for disease and pest resistance in peanut, outlining a roadmap toward climate-resilient, sustainable production systems. Full article
Show Figures

Figure 1

22 pages, 8278 KB  
Article
Detoxification Responses of Tuta absoluta (Meyrick) to Serratia marcescens (Bizio) Strain Tapa21 Infection Revealed by Transcriptomics
by Yuzhou Wang, Abdul Basit, Xiangyun Cai, Luohua Shang, Zhujun Wang, Baiting Li, Xiujie Li, Yan Zhao and Youming Hou
Agriculture 2026, 16(1), 48; https://doi.org/10.3390/agriculture16010048 - 25 Dec 2025
Viewed by 337
Abstract
Tuta absoluta (Meyrick) is a globally invasive lepidopteran pest that has developed resistance to multiple classes of chemical insecticides, posing major challenges for the sustainable production of Solanaceae crops. In this study, we investigated the physiological and molecular responses of T. absoluta larvae [...] Read more.
Tuta absoluta (Meyrick) is a globally invasive lepidopteran pest that has developed resistance to multiple classes of chemical insecticides, posing major challenges for the sustainable production of Solanaceae crops. In this study, we investigated the physiological and molecular responses of T. absoluta larvae to infection by the entomopathogenic bacterium Serratia marcescens (Bizio) strain Tapa21, which was isolated from naturally infected larvae and characterized through phenotypic, molecular, and phylogenetic analyses. Laboratory bioassays demonstrated dose- and time-dependent mortality of T. absoluta larvae, with mortality reaching nearly 80% at the highest Tapa21 concentration at 120 h post-infection (hpi), with a median lethal concentration (LC50) of Optical Density (OD)600 = 0.52 and a median lethal time (LT50) of 5.2 d. RNA-Seq was performed, revealing 493 differentially expressed genes (DEGs), including 304 up-regulated and 189 down-regulated transcripts. Gene ontology (GO) and Kyoto Encyclopedia of Genes and Genomes (KEGG) pathway enrichment analyses indicated activation of detoxification-related enzymes, lysosome- and immune-associated pathways, and metabolic reprogramming, suggesting coordinated defense responses. A subset of genes, randomly selected across expression levels, was validated by RT-qPCR, corroborating the transcriptomic results. These results delineate the molecular mechanisms by which T. absoluta reshapes its physiological state during bacterial challenge and provide insight into how entomopathogenic strain Tapa21 disrupts host homeostasis. Such a mechanistic understanding could potentially contribute to sustainable and integrated pest management (IPM) strategies. Full article
Show Figures

Figure 1

21 pages, 4529 KB  
Review
Exploring the Role of Pheromones and CRISPR/Cas9 in the Behavioral and Olfactory Mechanisms of Spodoptera frugiperda
by Yu Wang, Chen Zhang, Mei-Jun Li, Asim Iqbal, Kanwer Shahzad Ahmed, Atif Idrees, Habiba, Bai-Ming Yang and Long Jiang
Insects 2026, 17(1), 35; https://doi.org/10.3390/insects17010035 - 25 Dec 2025
Viewed by 369
Abstract
Globally, Spodoptera frugiperda is a major threat to many important crops, including maize, rice, and cotton, causing significant economic damage. To control this invasive pest, environmentally friendly pest control techniques, including pheromone detection and identification of potential molecular targets to disrupt S. frugiperda [...] Read more.
Globally, Spodoptera frugiperda is a major threat to many important crops, including maize, rice, and cotton, causing significant economic damage. To control this invasive pest, environmentally friendly pest control techniques, including pheromone detection and identification of potential molecular targets to disrupt S. frugiperda mating communication, are needed. Female moths biosynthesize pheromones and emit them from the pheromone gland, which significantly depends on the intrinsic factors of the moth. Male S. frugiperda have a sophisticated olfactory circuit on their antennae that recognizes pheromone blends via olfactory receptor neurons (ORNs). With its potential to significantly modify the insect genome, CRISPR/Cas9 offers a revolutionary strategy to control this insect pest. The impairing physiological behaviors and disrupting the S. frugiperda volatile-sensing mechanism are the main potential applications of CRISPR/Ca9 explored in this review. Furthermore, the release of mutant S. frugiperda for their long-term persistence must be integral to the adoption of this technology. Looking forward, CRISPR/Cas9-based gene drive systems have the potential to synergistically target pheromone signaling pathways in S. frugiperda by disrupting pheromone receptors and key biosynthesis genes, thereby effectively blocking intraspecific communication and reproductive success. In conclusion, CRISPR/Cas9 provides an environmentally friendly and revolutionary platform for precise, targeted pest management in S. frugiperda. Full article
(This article belongs to the Special Issue Spodoptera frugiperda: Current Situation and Future Prospects)
Show Figures

Graphical abstract

54 pages, 6688 KB  
Review
Orthoptera Biodiversity for Environmental Assessment and Agroecological Advancement
by Michael J. Samways, Michel Lecoq and Charl Deacon
Agronomy 2026, 16(1), 57; https://doi.org/10.3390/agronomy16010057 - 24 Dec 2025
Viewed by 394
Abstract
Grasshoppers and their allies (Orthoptera) are numerous and diverse insects globally, while being significant components of biodiversity and nutrient cycling. They are variously responsive to environmental change but are paradoxical, as some species are major pests while others are threatened or even extinct. [...] Read more.
Grasshoppers and their allies (Orthoptera) are numerous and diverse insects globally, while being significant components of biodiversity and nutrient cycling. They are variously responsive to environmental change but are paradoxical, as some species are major pests while others are threatened or even extinct. Most orthopteran species are somewhere in between, with their assemblage composition shifting in response to changing conditions and according to the response traits of the constituent species. With global concern over the impact of conventional agriculture on biodiversity, there is currently a strong transition to agroecology. The agroecological approach is two-fold: to set aside land and to better manage the overall landscape. Both approaches aim to boost the numbers and diversity of most orthopterans, while reducing the impact of the pest species using biologically based pesticides instead of chemical pesticides as part of an integrated pest management program. Set-aside land is present at various spatial scales for conservation action, involving a diversity of practical approaches. Management depends on understanding orthopteran responses to change, and harnessing the positive responses using, for example, improved grazing, fire management, and vegetation diversification for maximizing habitat heterogeneity. These initiatives also recognize the additional interactive effect of climate change and extreme weather events. Importantly, improvement of orthopteran abundance and diversity is an integral component of overall biodiversity conservation. New technologies, both aerial and genomic, are advancing the field of orthopteran biology and ecology greatly. We review advances being made in the field that hold the most promise and suggest ways forward based on three themes: appreciating orthopteran value, recognizing the adverse drivers of orthopteran abundance and diversity, and better design and management of agroecosystems. Full article
(This article belongs to the Special Issue Locust and Grasshopper Management: Challenges and Innovations)
Show Figures

Figure 1

24 pages, 3923 KB  
Article
Invertebrate Iridescent Viruses (Iridoviridae) from the Fall Armyworm, Spodoptera frugiperda
by Birmania Rodríguez-Heredia, Jesús Alejandro Zamora-Briseño, Leonardo Velasco and Trevor Williams
Viruses 2026, 18(1), 31; https://doi.org/10.3390/v18010031 - 24 Dec 2025
Viewed by 379
Abstract
Invertebrate iridescent viruses (IIVs, family Iridoviridae) are icosahedral double-stranded DNA viruses that infect a wide range of invertebrates, particularly in humid and aquatic environments. During field trials in Chiapas, southern Mexico, larvae of the fall armyworm, Spodoptera frugiperda (Lepidoptera: Noctuidae), displayed an [...] Read more.
Invertebrate iridescent viruses (IIVs, family Iridoviridae) are icosahedral double-stranded DNA viruses that infect a wide range of invertebrates, particularly in humid and aquatic environments. During field trials in Chiapas, southern Mexico, larvae of the fall armyworm, Spodoptera frugiperda (Lepidoptera: Noctuidae), displayed an unexpected lavender iridescence, leading to the discovery of novel IIV isolates from this major agricultural pest. Restriction endonuclease analysis revealed evident diversity among isolates from individual infected larvae. Although one field experiment yielded inconclusive results, a second experiment revealed a positive association between IIV disease and SfMNPV infection, compared to a negative association with the prevalence of parasitoids, and no association with entomopathogenic nematodes (probably Hexamermis sp.). These findings require further investigation to determine the distinct ecological routes through which the virus may transmit across host species. IIV infection of S. frugiperda was also identified in Veracruz State, Mexico, and northern Argentina, revealing a previously unrecognized geographic and host range for these viruses. The genomic and evolutionary features of the three isolates from S. frugiperda were compared with those of two other lepidopteran isolates from Helicoverpa zea (IIV30C obtained from CSIRO) and Anticarsia gemmatalis (AgIIV). Genome sizes ranged between 196.1 and 205.4 kbp (~28% GC content), with several large inversions, and were rich in tandem repeats. The average amino acid identity of the complete genomes and phylogenetic analyses of 26 core gene sequences placed all five isolates within the genus Chloriridovirus, closely related to IIV22 and IV22a isolated from blackflies (Diptera) in Wales and a previously sequenced isolate of IIV30 from the USA. We conclude that these lepidopterans are all infected by closely related strains of the virus species Chloriridovirus simulium1 across their native geographical range. These findings highlight the unexpected ecological breadth and evolutionary adaptability of IIVs. Full article
(This article belongs to the Section Invertebrate Viruses)
Show Figures

Figure 1

22 pages, 3627 KB  
Article
Transcriptomic Response of Larix kaempferi to Infection Stress from Bursaphelenchus xylophilus
by Debin Li, Weitao Wang, Yijing Wang, Hao Wu, Jiaqing Wang and Shengwei Jiang
Forests 2025, 16(12), 1858; https://doi.org/10.3390/f16121858 - 15 Dec 2025
Viewed by 300
Abstract
The pine wood nematode (PWN) Bursaphelenchus xylophilus is a highly destructive forest quarantine pest and causal agent of pine wilt disease. The molecular response mechanism of Larix kaempferi (Japanese larch) to B. xylophilus infection remains unclear. This study aims to reveal the dynamic [...] Read more.
The pine wood nematode (PWN) Bursaphelenchus xylophilus is a highly destructive forest quarantine pest and causal agent of pine wilt disease. The molecular response mechanism of Larix kaempferi (Japanese larch) to B. xylophilus infection remains unclear. This study aims to reveal the dynamic patterns of its defense response and screen key genes through time series transcriptomics. We found larch trees can proactively adjust their defense strategies to deal with the invasion of B. xylophilus. According to the Kyoto Encyclopedia of Genes and Genomes (KEGG) enrichment analysis, plant hormone signal transduction, MAPK signal pathway, and genes related to phenylpropane biosynthesis were more important. Through weighted gene coexpression network analysis (WGCNA), we identified two core modules that were rich in terpenoids, genes related to phenylpropane metabolism and cell wall strengthening, hormone signaling and defense regulation, and cytoskeleton and transport. Ultimately, we identified 20 core genes that were associated with several resistance-related processes, including the biosynthesis of resistance metabolites, post-translational regulation of protein homeostasis and defense signals, and transcriptional and translational reprogramming of gene expression. This study systematically depicted for the first time the continuous transcriptional regulatory network of L. kaempferi in response to pine wood nematodes. The key genes discovered provide important targets for subsequent functional verification and resistance breeding. Full article
(This article belongs to the Section Forest Health)
Show Figures

Figure 1

24 pages, 5220 KB  
Article
Identification and Analysis of the GMC Oxidoreductase Family Genes in Cnaphalocrocis medinalis and Their Response to Spinetoram
by Conghui Xiao, Pengqi Quan, Jian Zhu, Haixia Lei, Kailong Li, Xin Zhao, Daohong Zhu, Yang Zeng and Mingyong Ma
Insects 2025, 16(12), 1272; https://doi.org/10.3390/insects16121272 - 15 Dec 2025
Viewed by 603
Abstract
The glucose–methanol–choline (GMC) oxidoreductase superfamily constitutes a crucial group of enzymes involved in diverse physiological processes in insects. However, a systematic investigation of this gene family in the rice leaf roller, Cnaphalocrocis medinalis—a major migratory rice pest—remains lacking. This study identified 54 [...] Read more.
The glucose–methanol–choline (GMC) oxidoreductase superfamily constitutes a crucial group of enzymes involved in diverse physiological processes in insects. However, a systematic investigation of this gene family in the rice leaf roller, Cnaphalocrocis medinalis—a major migratory rice pest—remains lacking. This study identified 54 CmGMC genes in C. medinalis. Genomic analysis revealed its uneven chromosomal distribution, with a conserved 12-gene tandem cluster on chromosome 23. Phylogenetic analysis classified the CmGMC genes into distinct clades, clarifying their evolutionary relationships with GMC homologs in other species. Furthermore, spatiotemporal expression profiling revealed expression of 36 CmGMC genes across all developmental stages and tissues examined, indicating the high transcriptional activity of GMC oxidoreductase genes in C. medinalis. To investigate their role in insecticide response, we examined changes in CmGMC expression following spinetoram treatment. At 48 h post treatment, 20 and 8 genes were significantly upregulated and downregulated, respectively, indicating that specific GMC oxidoreductases may play crucial roles in the molecular response of C. medinalis to spinetoram. This study provides a foundation for understanding the biological functions of GMC oxidoreductases in C. medinalis and reveals their response to the insecticide spinetoram. Full article
(This article belongs to the Section Insect Molecular Biology and Genomics)
Show Figures

Figure 1

25 pages, 3235 KB  
Article
Genomic Tracing Reveals Multiple Independent Occurrences of Bactrocera dorsalis in Belgium
by Sam Vanbergen, Pablo Deschepper, Jan Van Autreve, Vera Huyshauwer, Massimiliano Virgilio, Jochem Bonte and Wannes Dermauw
Insects 2025, 16(12), 1271; https://doi.org/10.3390/insects16121271 - 15 Dec 2025
Viewed by 547
Abstract
Bactrocera dorsalis (Hendel) is a major insect pest of commercial fruit and a quarantine priority in the European Union (EU). This tephritid species was previously recorded in Austria, France, and Italy, with more recent detections in Greece. In 2023 and 2024, B. dorsalis [...] Read more.
Bactrocera dorsalis (Hendel) is a major insect pest of commercial fruit and a quarantine priority in the European Union (EU). This tephritid species was previously recorded in Austria, France, and Italy, with more recent detections in Greece. In 2023 and 2024, B. dorsalis adult males were captured by the Federal Agency for the Safety of the Food Chain (FASFC) using traps placed in community gardens and produce markets in Belgium. Morphological identification confirmed the specimens as B. dorsalis. Genomes of trapped adults were sequenced, as well as a historical set of B. dorsalis larvae intercepted by FASFC from imported fruit. A nuclear single-nucleotide polymorphism (SNP) analysis revealed that three Belgian B. dorsalis adults originated from Africa, while eight others were of Asian origin. In contrast, almost all FASFC intercepted larvae had an African origin. A discriminant analysis of principal components (DAPC) of the “Folmer” region of the mitochondrial cytochrome c oxidase subunit I (COI) gene largely confirmed the SNP analysis but also indicated that, in a few cases, mitonuclear discordance may confound origin tracing. To enable geographic origin tracing in a laboratory setting, a diagnostic set of nuclear SNPs was developed. The DAPC was also implemented in a streamlined R-script, allowing origin assignment using a mitochondrial COI barcode. To conclude, our study reveals independent occurrences of B. dorsalis in Belgium and provides important tools for origin tracing of this quarantine pest. Full article
Show Figures

Figure 1

16 pages, 5703 KB  
Article
Genome-Wide Identification of PGRP Gene Family and Its Role in Dendrolimus kikuchii Immune Response Against Bacillus thuringiensis Infection
by Yanjiao Tang, Zizhu Wang, Qiang Guo, Xue Fu, Ning Zhao, Bin Yang and Jielong Zhou
Biology 2025, 14(12), 1783; https://doi.org/10.3390/biology14121783 - 13 Dec 2025
Viewed by 345
Abstract
Peptidoglycan recognition proteins (PGRPs) are conserved pattern recognition receptors (PRRs) that play key roles in insect innate immunity by binding bacterial peptidoglycan (PGN) and activating downstream signaling pathways. The Dendrolimus kikuchii, a major defoliator of coniferous forests in southern China, has incompletely [...] Read more.
Peptidoglycan recognition proteins (PGRPs) are conserved pattern recognition receptors (PRRs) that play key roles in insect innate immunity by binding bacterial peptidoglycan (PGN) and activating downstream signaling pathways. The Dendrolimus kikuchii, a major defoliator of coniferous forests in southern China, has incompletely characterized immune defenses. This study systematically identified the PGRP gene family in D. kikuchii based on genome-wide data, identifying 10 PGRP genes with typical PGRP/Amidase_2 conserved domains, including 6 PGRP-S proteins and 4 PGRP-L proteins. Additionally, to further investigate the evolutionary relationships of these PGRP genes, a maximum likelihood (ML) phylogenetic tree was constructed using PGRP amino acid sequences from 6 different insect species, along with the 10 PGRP amino acid sequences from D. kikuchii. Phylogenetic analysis revealed that the DkikPGRP genes of D. kikuchii are distributed across distinct evolutionary branches and share high homology with PGRP genes from other insects, suggesting a close evolutionary relationship between the PGRP genes of D. kikuchii and those of other insect species. Transcriptome profiling revealed that DkikPGRP-S1, -S2, -S3, -S4, and -S5 were upregulated in the midgut, fat body, and hemolymph after Bt infection, showing tissue- and time-specific immune responses. Functional assays using siRNA knockdown demonstrated distinct roles of DkikPGRP-S4 and DkikPGRP-S5: DkikPGRP-S5 mainly promoted antimicrobial peptide (AMP) expression, including attacin, lebocin, lysozyme, and cecropin, whereas DkikPGRP-S4 showed a complex regulatory pattern, enhancing lebocin and lysozyme but suppressing attacin without affecting gloverin or cecropin. Silencing either gene significantly increased larval mortality upon Bt challenge. These results highlight the specialized immune regulatory functions of PGRPs in D. kikuchii, provide new insights into host–pathogen interactions, and suggest potential molecular targets for sustainable pest management strategies. Full article
Show Figures

Figure 1

18 pages, 1810 KB  
Review
Odorant Binding Proteins in Tribolium castaneum: Functional Diversity and Emerging Applications
by Lei Wang, Yujie Lu and Zongpei Zhao
Insects 2025, 16(12), 1250; https://doi.org/10.3390/insects16121250 - 10 Dec 2025
Viewed by 540
Abstract
Tribolium castaneum, the red flour beetle, is both a major pest of stored products and a valuable genetic model. Odorant Binding Proteins (OBPs), traditionally associated with olfaction, are now recognized as multifunctional, contributing to detoxification, immunity, and reproduction. This review synthesizes recent [...] Read more.
Tribolium castaneum, the red flour beetle, is both a major pest of stored products and a valuable genetic model. Odorant Binding Proteins (OBPs), traditionally associated with olfaction, are now recognized as multifunctional, contributing to detoxification, immunity, and reproduction. This review synthesizes recent advances in the molecular structure, gene expression, and functional characterization of T. castaneum OBPs—particularly TcOBPC11, TcOBPC12, TcOBPC17, and TcOBP7G. Experimental evidence, including RNA interference, ligand-binding assays, and expression profiling, supports their role in defense against xenobiotics. Comparative genomic analyses reveal lineage-specific expansions and adaptive evolution, especially in Minus-C OBPs. Translational applications include RNA interference (RNAi)-based pest control, OBP-targeting repellents, and biosensors. Outstanding challenges remain, including structural resolution and functional redundancy. Future research integrating CRISPR, single-cell transcriptomics, and structural biology will be critical to decode OBP regulatory networks and leverage their potential in pest management and biotechnology. Full article
(This article belongs to the Special Issue RNAi in Insect Physiology)
Show Figures

Figure 1

12 pages, 1486 KB  
Article
Characterization of Cry4Aa Toxin from Bacillus thuringiensis JW-1 and Its Insecticidal Activity Against Bradysia difformis
by Ping Xu, Shaoxuan Qu, Jinsheng Lin, Huiping Li, Lijuan Hou, Ning Jiang and Lin Ma
Insects 2025, 16(12), 1228; https://doi.org/10.3390/insects16121228 - 3 Dec 2025
Viewed by 498
Abstract
Bradysia difformis is a notorious pest in mushroom production in China. Biological control using Bacillus thuringiensis (Bt) offers an environmentally friendly and effective strategy against this pest. Here, we show that the complete genome of strain JW-1 consists of one circular chromosome and [...] Read more.
Bradysia difformis is a notorious pest in mushroom production in China. Biological control using Bacillus thuringiensis (Bt) offers an environmentally friendly and effective strategy against this pest. Here, we show that the complete genome of strain JW-1 consists of one circular chromosome and seven circular plasmids. JW-1-Plasmid 4 comprises 127,921 bp with a GC content of 33.9%, and is predicted to contain 131 genes, including six insecticidal genes: cry4Aa, cry4Ba, cry10Ab, cry11Aa, cyt1Aa, and cyt2Ba. A 3542-bp fragment containing the cry4Aa gene was amplified from this strain. Phylogenetic analysis based on Cry4 toxin sequences showed that JW-1 Cry4 toxin belongs to the Cry4Aa toxin cluster. A Cry4Aa fusion protein was subsequently expressed in E. coli and purified using Ni-IDA affinity chromatography. A larval feeding assay showed that purified Cry4Aa was toxic to B. difformis larvae, with an LC50 of 2.71 ng/mL. These results confirmed the identity and bioactivity of Cry4Aa from strain JW-1, offering a promising biological control agent against this major pest. Full article
(This article belongs to the Section Insect Pest and Vector Management)
Show Figures

Figure 1

17 pages, 4150 KB  
Article
Characterization of the Mitochondrial Genome of Cavariella salicicola: Insight into the Codon Usage Bias and Phylogenetic Implications in Aphidinae
by Tian-Xing Jing, Yan-Jin Zhang, Pei-Xuan Li, Qian Wang, Jin Yang, Hong-Hua Su and Shuai Zhang
Genes 2025, 16(12), 1427; https://doi.org/10.3390/genes16121427 - 29 Nov 2025
Viewed by 332
Abstract
Background: Cavariella salicicola (Hemiptera: Aphidinae) is a pest on Salix spp. and various Umbelliferae (Apiaceae) vegetables. However, the taxonomic status and phylogenetic relationship of the genus Cavariella within Aphidinae remain controversial due to the small body size and easily confused external morphology. [...] Read more.
Background: Cavariella salicicola (Hemiptera: Aphidinae) is a pest on Salix spp. and various Umbelliferae (Apiaceae) vegetables. However, the taxonomic status and phylogenetic relationship of the genus Cavariella within Aphidinae remain controversial due to the small body size and easily confused external morphology. Methods: The complete mitochondrial genome of C. salicicola collected from Oenanthe javanica was sequenced using the Illumina platform and compared with C. theobaldi. The codon usage bias of two Cavariella aphids was assessed through Enc plot, PR2 plot, and neutrality plot analyses. Furthermore, phylogenetic trees were constructed based on both Maximum Likelihood and Bayesian Inference analysis. Results: The C. salicicola mitochondrial genome comprises 15,720 bp and represents a typical circular DNA molecule with a high AT content of 83.8%. It contains the standard 37 genes, including 2 ribosomal RNAs (rRNAs), 13 protein-coding genes (PCGs), 22 transfer RNAs (tRNAs), and 2 long non-coding regions (control and repeat regions). Varying degrees of codon usage bias were found across different PCGs, and the bias was predominantly influenced by natural selection rather than mutational pressure. The ratio of nonsynonymous to synonymous substitutions (Ka/Ks) indicated that all PCGs in C. salicicola, as well as most other Aphidinae species, are under strong purifying selection. The phylogenetic analysis based on Maximum Likelihood and Bayesian Inference both strongly supported the monophyly of Aphidinae, Macrosiphini, and Aphidini. Crucially, the monophyletic genus Cavariella was resolved as a sister group to all other sampled species within the tribe Macrosiphini. Conclusions: This study provides new molecular data to support the sister relationship of the genus Cavariella to other Macrosiphini aphids. This study will enhance our understanding of phylogenetic relationships within the subfamily Aphidinae. Full article
Show Figures

Figure 1

19 pages, 1284 KB  
Article
Exploring Genomic Variations and Phenotypic Traits of Chrysodeixis includens Nucleopolyhedrovirus Isolates to Improve Soybean Pest Control
by Lucas A. Andrade, Daniel R. Sosa-Gómez, William Sihler, Bergmann M. Ribeiro, Marlinda L. Souza, Rogerio B. Lopes and Daniel M. P. Ardisson-Araújo
Viruses 2025, 17(11), 1503; https://doi.org/10.3390/v17111503 - 14 Nov 2025
Viewed by 616
Abstract
Soybean production is a cornerstone of Brazilian agriculture but is heavily threatened by insect pests such as the soybean looper Chrysodeixis includens, capable of reducing yields by up to 70% if uncontrolled. Reliance on chemical insecticides is increasingly unsustainable due to environmental [...] Read more.
Soybean production is a cornerstone of Brazilian agriculture but is heavily threatened by insect pests such as the soybean looper Chrysodeixis includens, capable of reducing yields by up to 70% if uncontrolled. Reliance on chemical insecticides is increasingly unsustainable due to environmental impacts and resistance, highlighting the need for eco-friendly alternatives. The alphabaculovirus Chrysodeixis includens nucleopolyhedrovirus (ChinNPV) is an important biocontrol agent largely used in Brazilian fields because of its host specificity and safety, although its persistence is limited by ultraviolet (UV) sensitivity. Here, we characterize two ChinNPV isolates, CNPSo-168 (C168) and Tabatinga (Tb), using genomic and phenotypic analyses. Whole-genome sequencing revealed circular dsDNA genomes of 139,290 bp (154 ORFs) for C168 and 139,131 bp (153 ORFs) for Tb, both encoding the 38 baculovirus core genes and sharing >98.9% identity with reference genomes. Comparative genomics identified 431 SNPs, including 132 nonsynonymous changes in structural, regulatory, and infection-related genes. At low concentrations, C168 showed an approximately 2-fold lower LC50 than Tb (higher potency), while both achieved near-complete mortality within 8 days at higher concentrations. This greater potency at lower concentrations reinforces the efficacy-based rationale for selecting isolate C168 for biocontrol applications. Infection reduced larval growth, pupation, and adult emergence, often with developmental impairments. Despite genetic differences, both isolates were highly UV-sensitive, and formulation tests indicated that titanium dioxide combined with kaolin conferred partial protection. These results provide insights into ChinNPV diversity and support its development as a sustainable tool for soybean pest management. Full article
(This article belongs to the Special Issue Insect Viruses and Pest Management, the Third Edition)
Show Figures

Figure 1

20 pages, 809 KB  
Review
The Role of Plant Genetic Resources and Grain Variety Mixtures in Building Sustainable Agriculture in the Context of Climate Change
by Aleksandra Pietrusińska-Radzio, Paulina Bolc, Anna Tratwal and Dorota Dziubińska
Sustainability 2025, 17(21), 9737; https://doi.org/10.3390/su17219737 - 31 Oct 2025
Viewed by 700
Abstract
In an era of global warming, sustainable agriculture, which emphasises the conservation of biodiversity and the rational use of natural resources, is growing in importance. One of the key elements is to increase the genetic diversity of crops through the use of crop [...] Read more.
In an era of global warming, sustainable agriculture, which emphasises the conservation of biodiversity and the rational use of natural resources, is growing in importance. One of the key elements is to increase the genetic diversity of crops through the use of crop wild relatives (CWRs) and local varieties, which provide a source of genes for resistance to biotic and abiotic stresses. Modern agricultural systems are characterised by low biodiversity, which increases the susceptibility of plants to diseases and pests. Growing mixtures of varieties, both intra- and interspecific, is a practical strategy to increase plant resistance, stabilise yields and reduce pathogen pressure. This manuscript has a review character and synthesises the current literature on the use of CWRs, local varieties, and variety mixtures in sustainable agriculture. The main research question of the study is to what extent plant genetic resources, including CWRs and local varieties, as well as the cultivation of variety mixtures, can promote plant resistance, stabilise yields and contribute to sustainable agriculture under climate change. The objectives of the study are to assess the role of genetic resources and variety mixtures in maintaining biodiversity and yield stability, and to analyse the potential of CWRs and local varieties in enhancing plant resistance. Additionally, the study investigates the impact of variety mixtures in reducing disease and pest development, and identifies barriers to the use of genetic resources in breeding along with strategies to overcome them. The study takes an interdisciplinary approach including literature and gene bank data analysis (in situ and ex situ), field trials of cultivar mixtures under different environmental conditions, genetic and molecular analysis of CWRs, the use of modern genome editing techniques (CRISPR/Cas9) and assessment of ecological mechanisms of mixed crops such as barrier effect, and induced resistance and complementarity. In addition, the study considers collaboration with participatory and evolutionary breeding programmes (EPBs/PPBs) to adapt local varieties to specific environmental conditions. The results of the study indicate that the integration of plant genetic resources with the practice of cultivating variety mixtures creates a synergistic model that enhances plant resilience and stabilises yields. This approach also promotes agroecosystem conservation, contributing to sustainable agriculture under climate change. Full article
Show Figures

Figure 1

Back to TopTop