Phylostratigraphic Analysis Reveals the Evolutionary Origins and Potential Role of New Genes in the Adaptive Evolution of Spodoptera frugiperda
Abstract
1. Introduction
2. Results
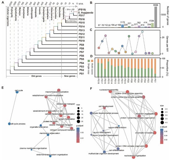
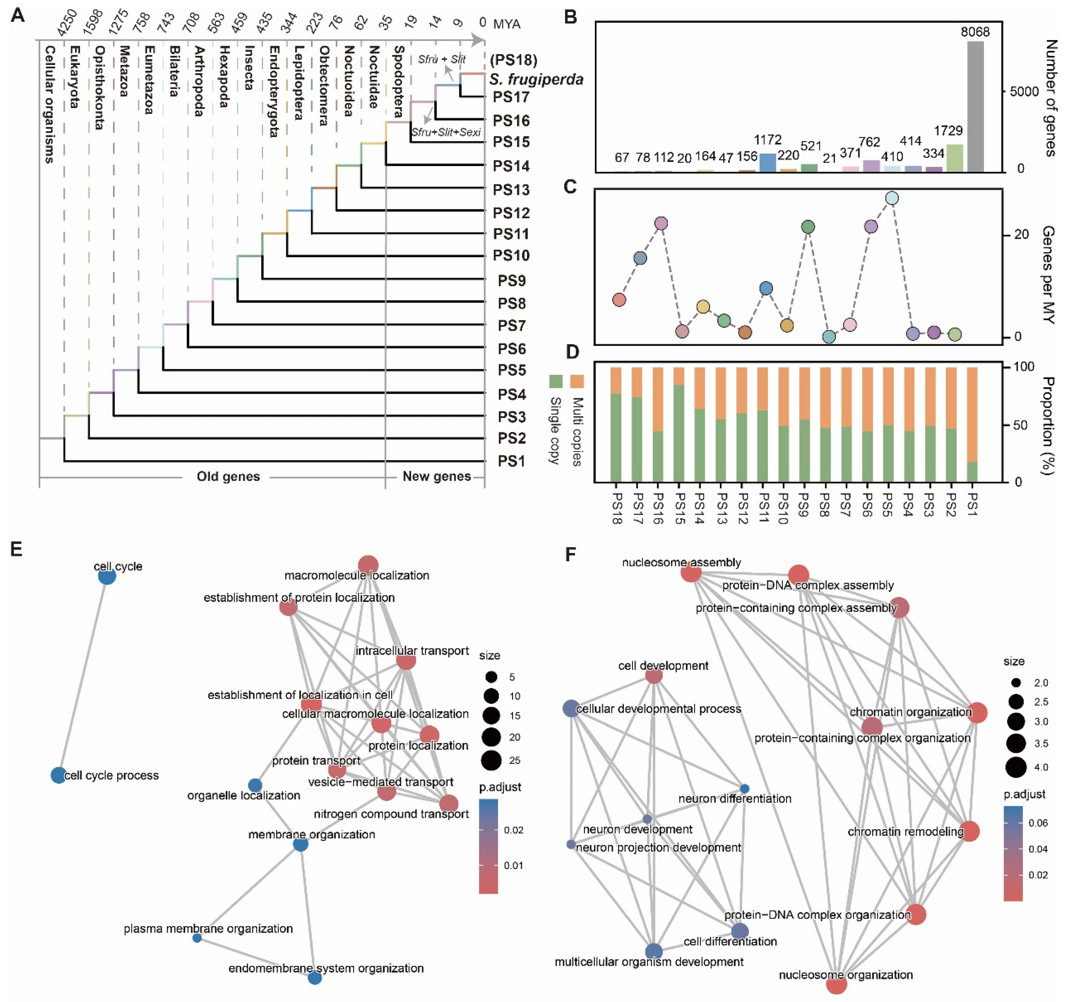
2.1. Origin and Features of New Genes in S. frugiperda

2.2. Fewer Exons and Weaker Selective Constraints in New Genes
2.3. New Genes Exhibit Tissue-Specific Expression Patterns
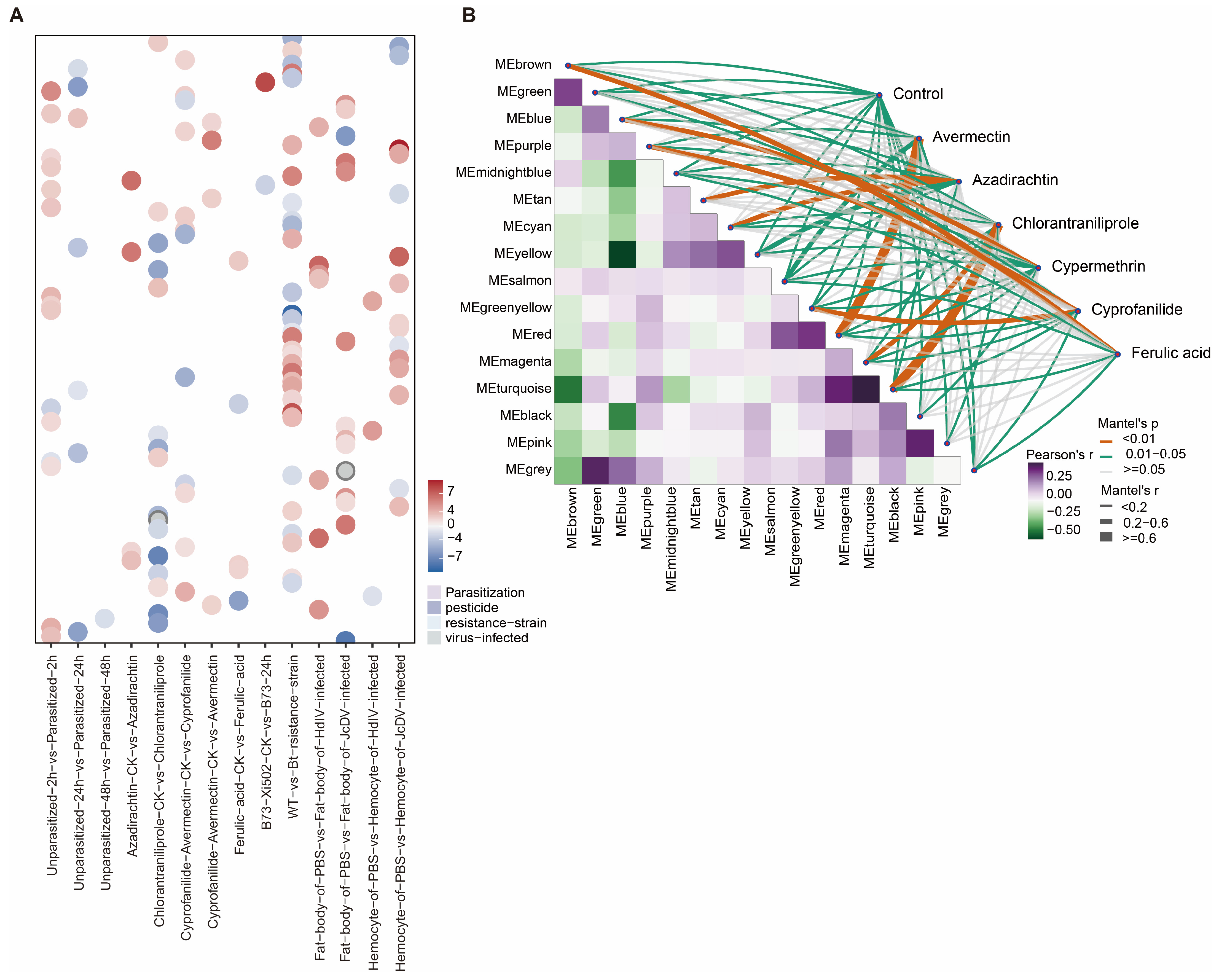
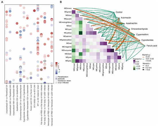
2.4. New Genes Contribute to Adaptive Responses to Pesticide Exposure
3. Discussion
4. Materials and Methods
4.1. Genomic and Transcriptomic Data
4.2. Phylostratigraphic Analysis
4.3. Transcriptomic Data Processing
4.4. Transcriptome Age Index
4.5. Differential Gene Expression
4.6. Weight Gene Co-Expression Network
4.7. GO Enrichment
Supplementary Materials
Author Contributions
Funding
Institutional Review Board Statement
Informed Consent Statement
Data Availability Statement
Acknowledgments
Conflicts of Interest
References
- Hardke, J.T.; Temple, J.H.; Leonard, B.R.; Jackson, R.E. Laboratory toxicity and field efficacy of selected insecticides against fall armyworm (Lepidoptera: Noctuidae). Fla. Entomol. 2011, 94, 272–278. [Google Scholar] [CrossRef]
- Fotso Kuate, A.; Hanna, R.; Doumtsop Fotio, A.R.P.; Abang, A.F.; Nanga, S.N.; Ngatat, S.; Tindo, M.; Masso, C.; Ndemah, R.; Suh, C.; et al. Spodoptera fugiperda Smith (Lepidoptera: Noctuidae) in Cameroon: Case study on its distribution, damage, pesticide use, genetic differentiation and host plants. PLoS ONE 2019, 14, e0215749. [Google Scholar] [CrossRef]
- Wang, R.; Jiang, C.; Guo, X.; Chen, D.; You, C.; Zhang, Y.; Wang, M.; Li, Q. Potential distribution of Spodoptera fugiperda (J.E. Smith) in China and the major factors influencing distribution. Glob. Ecol. Conserv. 2020, 21, e00865. [Google Scholar] [CrossRef]
- Sisay, B.; Simiyu, J.; Malusi, P.; Likhayo, P.; Mendesil, E.; Elibariki, N.; Wakgari, M.; Ayalew, G.; Tefera, T. First report of the fall armyworm, Spodoptera fugiperda (Lepidoptera: Noctuidae), natural enemies from Africa. J. Appl. Entomol. 2018, 142, 800–804. [Google Scholar] [CrossRef]
- Sun, X.; Hu, C.; Jia, H.; Wu, Q.; Shen, X.; Zhao, S.; Jiang, Y.; Wu, K. Case study on the first immigration of fall armyworm, Spodoptera fugiperda invading into China. J. Integr. Agric. 2021, 20, 664–672. [Google Scholar] [CrossRef]
- Jiang, Y.; Jie, L.; Maochang, X.; Yahong, L.I.; Junjie, Y.; Manli, Z.; Kun, Q. Observation on lLaw of diffusion damage of Spodoptera fugiperda in China in 2019. Plant Prot. 2019, 45, 10–19. [Google Scholar]
- Montezano, D.G.; Specht, A.; Sosa-Gómez, D.R.; Roque-Specht, V.F.; Sousa-Silva, J.C.; Paula-Moraes, S.V.; Peterson, J.A.; Hunt, T.E. Host plants of Spodoptera fugiperda (Lepidoptera: Noctuidae) in the Americas. Afr. Entomol. 2018, 26, 286–300. [Google Scholar] [CrossRef]
- FAO. Statement on Fall Armyworm in Sri Lanka. 2019. Available online: https://www.fao.org/srilanka/news/detail-events/en/c/1177796/ (accessed on 15 October 2025).
- Ramasubramanian, T.; Yogambal, C.; Singaravelu, B. Bio-ecology of fall armyworm, Spodoptera frugiperda (JE Smith) (Lepidoptera: Noctuidae) in sugarcane. Sugar Tech 2025, 27, 252–261. [Google Scholar] [CrossRef]
- Wu, P.; Wu, F.; Fan, J.; Zhang, R. Potential economic impact of invasive fall armyworm on mainly affected crops in China. J. Pest. Sci. 2021, 94, 1065–1073. [Google Scholar] [CrossRef]
- Xia, S.; Chen, J.; Arsala, D.; Emerson, J.J.; Long, M. Functional innovation through new genes as a general evolutionary process. Nat. Genet. 2025, 57, 295–309, Erratum in Nat Genet. 2025, 57, 764. https://doi.org/10.1038/s41588-025-02116-2. [Google Scholar] [CrossRef] [PubMed]
- Chen, C.; Yin, Y.; Li, H.; Zhou, B.; Zhou, J.; Zhou, X.; Li, Z.; Liu, G.; Pan, X.; Zhang, R.; et al. Ruminant-specific genes identified using high-quality genome data and their roles in rumen evolution. Sci. Bull. 2022, 67, 825–835. [Google Scholar] [CrossRef] [PubMed]
- Evans, K.M.; Larouche, O.; Watson, S.-J.; Farina, S.; Habegger, M.L.; Friedman, M. Integration drives rapid phenotypic evolution in flatfishes. Proc. Natl. Acad. Sci. USA 2021, 118, e2101330118. [Google Scholar] [CrossRef] [PubMed]
- Shao, Y.; Chen, C.; Shen, H.; He, B.Z.; Yu, D.; Jiang, S.; Zhao, S.; Gao, Z.; Zhu, Z.; Chen, X.; et al. GenTree, an integrated resource for analyzing the evolution and function of primate-specific coding genes. Genome Res. 2019, 29, 682–696. [Google Scholar] [CrossRef] [PubMed]
- Ohno, S. Evolution by Gene Duplication; Springer: Berlin/Heidelberg, Germany, 1970; ISBN 978-3-642-86659-3. [Google Scholar]
- Brosius, J. Retroposons—Seeds of evolution. Science 1991, 251, 753. [Google Scholar] [CrossRef]
- Makałowska, I.; Kubiak, M.R. Novel functions of a retroposed gene. Trends Genet. 2023, 39, 439–441. [Google Scholar] [CrossRef]
- Peng, J.; Zhao, L. The origin and structural evolution of De novo genes in Drosophila. Nat. Commun. 2024, 15, 810. [Google Scholar] [CrossRef]
- Zhao, L.; Svetec, N.; Begun, D.J. De novo genes. Annu. Rev. Genet. 2024, 58, 211–232. [Google Scholar] [CrossRef]
- Li, Y.; Li, R.; Shang, J.; Zhao, K.; Sui, Y.; Liu, Z.; Yan, H.; Bao, M.; Liang, M.; Zhao, Q.; et al. A de novo-originated gene drives rose scent diversification. Cell 2025, 188, 6121–6137.e24. [Google Scholar] [CrossRef]
- Jin, G.; Ma, P.-F.; Wu, X.; Gu, L.; Long, M.; Zhang, C.; Li, D.-Z. New genes interacted with recent whole-genome duplicates in the fast stem growth of bamboos. Mol. Biol. Evol. 2021, 38, 5752–5768. [Google Scholar] [CrossRef]
- Chen, S.; Ni, X.; Krinsky, B.H.; Zhang, Y.E.; Vibranovski, M.D.; White, K.P.; Long, M. Reshaping of global gene expression networks and sex-biased gene expression by integration of a young gene: New gene reshaping global gene expression networks. EMBO J. 2012, 31, 2798–2809. [Google Scholar] [CrossRef]
- Eslamieh, M.; Mirsalehi, A.; Markova, D.N.; Betrán, E. COX4-like, a nuclear-encoded mitochondrial gene duplicate, is essential for male fertility in Drosophila melanogaster. Genes 2022, 13, 424. [Google Scholar] [CrossRef] [PubMed]
- Zhang, B.; Bu, Y.; Song, J.; Yuan, B.; Xiao, S.; Wang, F.; Fang, Q.; Ye, G.; Yang, Y.; Ye, X. Genomic analysis reveals the role of new genes in venom regulatory network of parasitoid wasps. Insects 2025, 16, 502. [Google Scholar] [CrossRef] [PubMed]
- Kaessmann, H. Origins, Evolution, and phenotypic impact of new genes. Genome Res. 2010, 20, 1313–1326. [Google Scholar] [CrossRef] [PubMed]
- Zhang, L.; Ren, Y.; Yang, T.; Li, G.; Chen, J.; Gschwend, A.R.; Yu, Y.; Hou, G.; Zi, J.; Zhou, R.; et al. Rapid evolution of protein diversity by de novo origination in Oryza. Nat. Ecol. Evol. 2019, 3, 679–690. [Google Scholar] [CrossRef]
- Domazet-Lošo, T.; Brajković, J.; Tautz, D. A Phylostratigraphy approach to uncover the genomic history of major adaptations in metazoan lineages. Trends Genet. 2007, 23, 533–539. [Google Scholar] [CrossRef]
- Barrera-Redondo, J.; Lotharukpong, J.S.; Drost, H.-G.; Coelho, S.M. Uncovering gene-family founder events during major evolutionary transitions in animals, plants and fungi using GenEra. Genome Biol. 2023, 24, 54. [Google Scholar] [CrossRef]
- Cheng, T.; Wu, J.; Wu, Y.; Chilukuri, R.V.; Huang, L.; Yamamoto, K.; Feng, L.; Li, W.; Chen, Z.; Guo, H.; et al. Genomic adaptation to polyphagy and insecticides in a major east Asian noctuid pest. Nat. Ecol. Evol. 2017, 1, 1747–1756. [Google Scholar] [CrossRef]
- Zhang, B.; Liu, B.; Huang, C.; Xing, L.; Li, Z.; Liu, C.; Zhou, H.; Zheng, G.; Li, J.; Han, J.; et al. A chromosome-level genome assembly of the beet armyworm Spodoptera exigua. Genomics 2023, 115, 110571. [Google Scholar] [CrossRef]
- Huang, W.; Quan, M.; Qi, W.; Xiao, L.; Fang, Y.; Zhou, J.; Ren, T.; Li, P.; Chen, Y.; El-Kassaby, Y.A.; et al. Phylostratigraphic analysis revealed that ancient ohnologue PtoWRKY53 innovated a vascular transcription regulatory network in Populus. New Phytol. 2025, 248, 2181–2183. [Google Scholar] [CrossRef]
- Kumar, S.; Suleski, M.; Craig, J.M.; Kasprowicz, A.E.; Sanderford, M.; Li, M.; Stecher, G.; Hedges, S.B. TimeTree 5: An expanded resource for species divergence times. Mol. Biol. Evol. 2022, 39, msac174. [Google Scholar] [CrossRef]
- Heames, B.; Schmitz, J.; Bornberg-Bauer, E. A continuum of evolving de novo genes drives protein-coding novelty in Drosophila. J. Mol. Evol. 2020, 88, 382–398. [Google Scholar] [CrossRef] [PubMed]
- Montañés, J.C.; Huertas, M.; Messeguer, X.; Albà, M.M. Evolutionary trajectories of new duplicated and putative de novo genes. Mol. Biol. Evol. 2023, 40, msad098. [Google Scholar] [CrossRef] [PubMed]
- Chen, J.-Y.; Shen, Q.S.; Zhou, W.-Z.; Peng, J.; He, B.Z.; Li, Y.; Liu, C.-J.; Luan, X.; Ding, W.; Li, S.; et al. Emergence, retention and selection: A trilogy of origination for functional de novo proteins from ancestral lncRNAs in primates. PLoS Genet. 2015, 11, e1005391. [Google Scholar] [CrossRef] [PubMed]
- Huang, Y.; Chen, J.; Dong, C.; Sosa, D.; Xia, S.; Ouyang, Y.; Fan, C.; Li, D.; Mortola, E.; Long, M.; et al. Species-specific partial gene duplication in Arabidopsis thaliana evolved novel phenotypic effects on morphological traits under strong positive selection. Plant Cell 2022, 34, 802–817. [Google Scholar] [CrossRef]
- Guschanski, K.; Warnefors, M.; Kaessmann, H. The evolution of duplicate gene expression in mammalian organs. Genome Res. 2017, 27, 1461–1474. [Google Scholar] [CrossRef]
- Hill, M.S.; Vande Zande, P.; Wittkopp, P.J. Molecular and evolutionary processes generating variation in gene expression. Nat. Rev. Genet. 2021, 22, 203–215. [Google Scholar] [CrossRef]
- Mantica, F.; Iñiguez, L.P.; Marquez, Y.; Permanyer, J.; Torres-Mendez, A.; Cruz, J.; Franch-Marro, X.; Tulenko, F.; Burguera, D.; Bertrand, S.; et al. Evolution of tissue-specific expression of ancestral genes across vertebrates and insects. Nat. Ecol. Evol. 2024, 8, 1140–1153. [Google Scholar] [CrossRef]
- Zhang, J.-Y.; Zhou, Q. On the regulatory evolution of new genes throughout their life history. Mol. Biol. Evol. 2019, 36, 15–27. [Google Scholar] [CrossRef]
- Domazet-Lošo, M.; Široki, T.; Šimičević, K.; Domazet-Lošo, T. Macroevolutionary dynamics of gene family gain and loss along multicellular eukaryotic lineages. Nat. Commun. 2024, 15, 2663. [Google Scholar] [CrossRef]
- Fernández, R.; Gabaldón, T. Gene gain and loss across the metazoan tree of life. Nat. Ecol. Evol. 2020, 4, 524–533. [Google Scholar] [CrossRef]
- He, C.; Yang, Y.; Zhao, X.; Li, J.; Cai, Y.; Peng, L.; Liu, Y.; Xiong, S.; Mei, Y.; Yan, Z.; et al. Large-scale genome analyses provide insights into hymenoptera evolution. Mol. Biol. Evol. 2025, 42, msaf221. [Google Scholar] [CrossRef]
- Long, M.; Betran, E.; Thornton, K.; Wang, W. The origin of new genes: Glimpses from the young and old. Nat. Rev. Genet. 2003, 4, 865–875. [Google Scholar] [CrossRef] [PubMed]
- Gui, F.; Lan, T.; Zhao, Y.; Guo, W.; Dong, Y.; Fang, D.; Liu, H.; Li, H.; Wang, H.; Hao, R.; et al. Genomic and transcriptomic analysis unveils population evolution and development of pesticide resistance in fall armyworm Spodoptera frugiperda. Protein Cell 2022, 13, 513–531. [Google Scholar] [CrossRef] [PubMed]
- Xiao, H.; Ye, X.; Xu, H.; Mei, Y.; Yang, Y.; Chen, X.; Yang, Y.; Liu, T.; Yu, Y.; Yang, W.; et al. The genetic adaptations of fall armyworm Spodoptera frugiperda facilitated its rapid global dispersal and invasion. Mol. Ecol. Resour. 2020, 20, 1050–1068. [Google Scholar] [CrossRef] [PubMed]
- Xie, C.; Bekpen, C.; Künzel, S.; Keshavarz, M.; Krebs-Wheaton, R.; Skrabar, N.; Ullrich, K.K.; Tautz, D. A De novo evolved gene in the house mouse regulates female pregnancy cycles. eLife 2019, 8, e44392. [Google Scholar] [CrossRef]
- Guay, S.Y.; Patel, P.H.; Thomalla, J.M.; McDermott, K.L.; O’Toole, J.M.; Arnold, S.E.; Obrycki, S.J.; Wolfner, M.F.; Findlay, G.D. An orphan gene is essential for efficient sperm entry into eggs in Drosophila melanogaster. Genetics 2025, 229, iyaf008. [Google Scholar] [CrossRef]
- Tay, W.T.; Meagher, R.L.; Czepak, C.; Groot, A.T. Spodoptera frugiperda: Ecology, evolution, and management options of an invasive species. Annu. Rev. Entomol. 2023, 68, 299–317. [Google Scholar] [CrossRef]
- Zhou, Y.; Wu, Q.; Zhang, H.; Wu, K. Spread of invasive migratory pest Spodoptera frugiperda and management practices throughout China. J. Integr. Agric. 2021, 20, 637–645. [Google Scholar] [CrossRef]
- An, N.A.; Zhang, J.; Mo, F.; Luan, X.; Tian, L.; Shen, Q.S.; Li, X.; Li, C.; Zhou, F.; Zhang, B.; et al. De novo genes with a lncRNA origin encode unique human brain developmental functionality. Nat. Ecol. Evol. 2023, 7, 264–278. [Google Scholar] [CrossRef]
- Assis, R.; Bachtrog, D. Neofunctionalization of young duplicate genes in Drosophila. Proc. Natl. Acad. Sci. USA 2013, 110, 17409–17414. [Google Scholar] [CrossRef]
- Li, H.; Janssens, J.; De Waegeneer, M.; Kolluru, S.S.; Davie, K.; Gardeux, V.; Saelens, W.; David, F.P.A.; Brbić, M.; Spanier, K.; et al. Fly Cell atlas: A single-nucleus transcriptomic atlas of the adult fruit fly. Science 2022, 375, eabk2432. [Google Scholar] [CrossRef] [PubMed]
- Witt, E.; Benjamin, S.; Svetec, N.; Zhao, L. Testis single-cell RNA-Seq reveals the dynamics of de novo gene transcription and germline mutational bias in Drosophila. eLife 2019, 8, e47138. [Google Scholar] [CrossRef] [PubMed]
- Wan, J.; Huang, C.; Li, C.; Zhou, H.; Ren, Y.; Li, Z.; Xing, L.; Zhang, B.; Qiao, X.; Liu, B.; et al. Biology, invasion and management of the agricultural invader: Fall armyworm, Spodoptera frugiperda (Lepidoptera: Noctuidae). J. Integr. Agric. 2021, 20, 646–663. [Google Scholar] [CrossRef]
- Auer, T.O.; Álvarez-Ocaña, R.; Cruchet, S.; Benton, R.; Arguello, J.R. Copy number changes in co-expressed odorant receptor genes enable selection for sensory differences in Drosophilid species. Nat. Ecol. Evol. 2022, 6, 1343–1353. [Google Scholar] [CrossRef]
- Kasinathan, B.; Colmenares, S.U.; McConnell, H.; Young, J.M.; Karpen, G.H.; Malik, H.S. Innovation of heterochromatin functions drives rapid evolution of essential ZAD-ZNF genes in Drosophila. eLife 2020, 9, e63368. [Google Scholar] [CrossRef]
- Chen, J.; Li, Q.; Xia, S.; Arsala, D.; Sosa, D.; Wang, D.; Long, M. The rapid evolution of De novo proteins in structure and complex. Genome Biol. Evol. 2024, 16, evae107. [Google Scholar] [CrossRef]
- Witt, E.; Svetec, N.; Benjamin, S.; Zhao, L. Transcription factors drive opposite relationships between gene age and tissue specificity in male and female Drosophila gonads. Mol. Biol. Evol. 2021, 38, 2104–2115. [Google Scholar] [CrossRef]
- Buchfink, B.; Xie, C.; Huson, D.H. Fast and sensitive protein alignment using DIAMOND. Nat. Methods 2015, 12, 59–60. [Google Scholar] [CrossRef]
- Enright, A.J. An efficient algorithm for large-scale detection of protein families. Nucleic Acids Res. 2002, 30, 1575–1584. [Google Scholar] [CrossRef]
- Weisman, C.M.; Murray, A.W.; Eddy, S.R. Many, but Not All, Lineage-specific genes can be explained by homology detection failure. PLoS Biol. 2020, 18, e3000862. [Google Scholar] [CrossRef]
- Camacho, C.; Coulouris, G.; Avagyan, V.; Ma, N.; Papadopoulos, J.; Bealer, K.; Madden, T.L. BLAST+: Architecture and applications. BMC Bioinform. 2009, 10, 421. [Google Scholar] [CrossRef] [PubMed]
- Zhang, Z.; Xiao, J.; Wu, J.; Zhang, H.; Liu, G.; Wang, X.; Dai, L. ParaAT: A parallel tool for constructing multiple protein-coding DNA alignments. Biochem. Biophys. Res. Commun. 2012, 419, 779–781. [Google Scholar] [CrossRef] [PubMed]
- Zhang, Z.; Li, J.; Zhao, X.-Q.; Wang, J.; Wong, G.K.-S.; Yu, J. KaKs_Calculator: Calculating Ka and Ks through model selection and model averaging. Genom. Proteom. Bioinform. 2006, 4, 259–263. [Google Scholar] [CrossRef] [PubMed]
- Patro, R.; Duggal, G.; Love, M.I.; Irizarry, R.A.; Kingsford, C. Salmon provides fast and bias-aware quantification of transcript expression. Nat. Methods 2017, 14, 417–419. [Google Scholar] [CrossRef]
- Pertea, M.; Kim, D.; Pertea, G.M.; Leek, J.T.; Salzberg, S.L. Transcript-level expression analysis of RNA-Seq experiments with HISAT, StringTie and Ballgown. Nat. Protoc. 2016, 11, 1650–1667. [Google Scholar] [CrossRef]
- Drost, H.-G.; Gabel, A.; Liu, J.; Quint, M.; Grosse, I. myTAI: Evolutionary transcriptomics with R. Bioinforma. Oxf. Engl. 2018, 34, 1589–1590. [Google Scholar] [CrossRef]
- Langfelder, P.; Horvath, S. WGCNA: An R package for weighted correlation network analysis. BMC Bioinform. 2008, 9, 559. [Google Scholar] [CrossRef]
- Shannon, P.; Markiel, A.; Ozier, O.; Baliga, N.S.; Wang, J.T.; Ramage, D.; Amin, N.; Schwikowski, B.; Ideker, T. Cytoscape: A software environment for integrated models of biomolecular interaction networks. Genome Res. 2003, 13, 2498–2504. [Google Scholar] [CrossRef]
- Xu, S.; Hu, E.; Cai, Y.; Xie, Z.; Luo, X.; Zhan, L.; Tang, W.; Wang, Q.; Liu, B.; Wang, R.; et al. Using clusterProfiler to characterize multiomics data. Nat. Protoc. 2024, 19, 3292–3320. [Google Scholar] [CrossRef]



Disclaimer/Publisher’s Note: The statements, opinions and data contained in all publications are solely those of the individual author(s) and contributor(s) and not of MDPI and/or the editor(s). MDPI and/or the editor(s) disclaim responsibility for any injury to people or property resulting from any ideas, methods, instructions or products referred to in the content. |
© 2026 by the authors. Licensee MDPI, Basel, Switzerland. This article is an open access article distributed under the terms and conditions of the Creative Commons Attribution (CC BY) license.
Share and Cite
Yang, Y.; Zhang, B.; Lu, Y.; Zhang, X. Phylostratigraphic Analysis Reveals the Evolutionary Origins and Potential Role of New Genes in the Adaptive Evolution of Spodoptera frugiperda. Int. J. Mol. Sci. 2026, 27, 549. https://doi.org/10.3390/ijms27010549
Yang Y, Zhang B, Lu Y, Zhang X. Phylostratigraphic Analysis Reveals the Evolutionary Origins and Potential Role of New Genes in the Adaptive Evolution of Spodoptera frugiperda. International Journal of Molecular Sciences. 2026; 27(1):549. https://doi.org/10.3390/ijms27010549
Chicago/Turabian StyleYang, Yi, Bo Zhang, Yaobin Lu, and Xinyang Zhang. 2026. "Phylostratigraphic Analysis Reveals the Evolutionary Origins and Potential Role of New Genes in the Adaptive Evolution of Spodoptera frugiperda" International Journal of Molecular Sciences 27, no. 1: 549. https://doi.org/10.3390/ijms27010549
APA StyleYang, Y., Zhang, B., Lu, Y., & Zhang, X. (2026). Phylostratigraphic Analysis Reveals the Evolutionary Origins and Potential Role of New Genes in the Adaptive Evolution of Spodoptera frugiperda. International Journal of Molecular Sciences, 27(1), 549. https://doi.org/10.3390/ijms27010549

