Sign in to use this feature.

Years

Between: -

Subjects

remove_circle_outline
remove_circle_outline
remove_circle_outline
remove_circle_outline
remove_circle_outline
remove_circle_outline
remove_circle_outline
remove_circle_outline
remove_circle_outline

Journals

remove_circle_outline
remove_circle_outline
remove_circle_outline
remove_circle_outline
remove_circle_outline
remove_circle_outline

Article Types

Countries / Regions

remove_circle_outline
remove_circle_outline
remove_circle_outline
remove_circle_outline
remove_circle_outline

Search Results (180)

Search Parameters:
Keywords = numerical granulation

Order results
Result details
Results per page
Select all
Export citation of selected articles as:
16 pages, 6483 KB  
Article
Occurrence of a New Apicomplexan Intracellular Parasite in the Digestive Gland of Bulla striata (Gastropoda: Cephalaspidea) from the South Coast of Portugal
by Sónia Rocha and Alexandre Lobo-da-Cunha
J. Mar. Sci. Eng. 2026, 14(8), 707; https://doi.org/10.3390/jmse14080707 - 10 Apr 2026
Abstract
A new intracellular parasite of the phylum Apicomplexa is described infecting the digestive gland of the gastropod Bulla striata from the south coast of Portugal. Only merogonial stages enclosed within parasitophorous vacuoles were observed by light and electron microscopy. The meront cytoplasm contained [...] Read more.
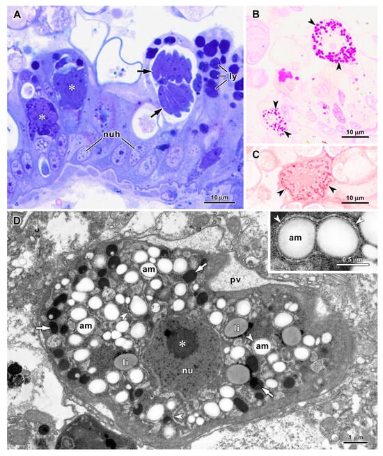
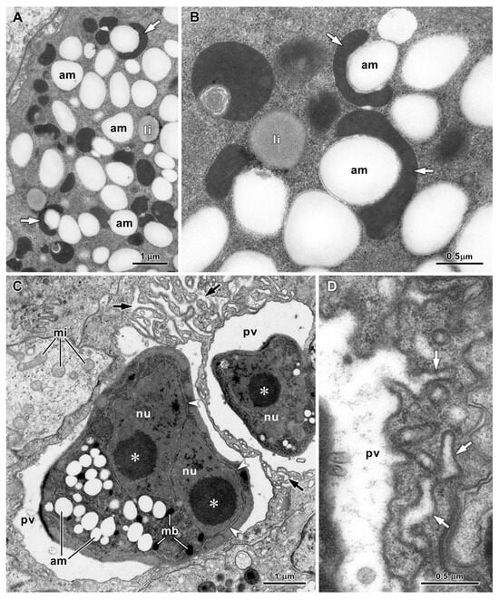
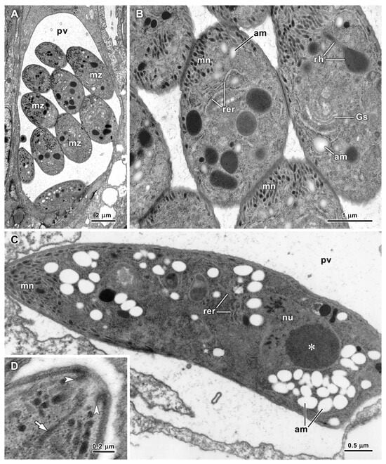
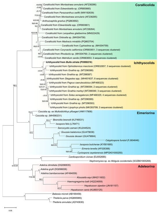
A new intracellular parasite of the phylum Apicomplexa is described infecting the digestive gland of the gastropod Bulla striata from the south coast of Portugal. Only merogonial stages enclosed within parasitophorous vacuoles were observed by light and electron microscopy. The meront cytoplasm contained lipid droplets, rough endoplasmic reticulum cisternae, and several round or oval electron-dense microbodies closely associated with amylopectin granules, suggesting that these microbodies may represent glycosomes. Mitochondria or related organelles were not identified. A reticulum of branched tubules extending from the parasitophorous vacuole membrane was observed, likely increasing the surface available for metabolite exchange between parasite and host cell. Merozoites resulting from meront division were present within the parasitophorous vacuoles. They were elongated and slightly curved, measuring 7–8 µm in length and about 2 µm in width, and possessed an apical complex comprising numerous rod-shaped micronemes, rhoptries, and a conoid. Phylogenetic analyses based on a partial 18S rDNA sequence placed this parasite within the coccidian lineage, at the base of the ichthyocolid clade, a recently recognized group of apicomplexans previously known from fish blood cells. This finding expands the host range of ichthyocolids to gastropods and provides the first ultrastructural observations of this lineage, although only of merogonic stages. Full article
(This article belongs to the Special Issue Parasitology of Marine Animals)
Show Figures

Graphical abstract

18 pages, 6288 KB  
Article
Discussion on Reservoir Characteristics and Hydraulic Fracturing Transformation Mechanism of Tectonic Coal
by Wenping Jiang and Siqing Sun
Energies 2026, 19(7), 1631; https://doi.org/10.3390/en19071631 - 26 Mar 2026
Viewed by 290
Abstract
To investigate the mechanisms of coal seam reservoir modification and the efficient development of surface coalbed methane (CBM), the coal with different structural formations in the 13-1 coal seam of Huainan Mining Area was selected as the research object. Fracturing numerical simulation technology [...] Read more.
To investigate the mechanisms of coal seam reservoir modification and the efficient development of surface coalbed methane (CBM), the coal with different structural formations in the 13-1 coal seam of Huainan Mining Area was selected as the research object. Fracturing numerical simulation technology was employed to analyze the effect of hydraulic fracturing on tectonic coal reservoirs and explore the mechanism of fracturing-induced gas production. The results show that fragmented coal contains well-developed face and butt cleats, and distinct fracture models were constructed for the three tectonic coal types. Granulated and mylonitic structural coals exhibit larger total pore volumes and higher proportions of pores larger than 10 nm than fragmented coal. Both tectonic coal types exhibit a high proportion of methane flow space, with rapid methane desorption and diffusion under high pressure and stable behavior under low pressure. Pore volume compressibility calculations indicate that tectonic coal exhibits poor compressibility. Numerical simulations indicate that direct horizontal well fracturing produces short, wide fractures, whereas roof-strata horizontal well fracturing generates longer, more effective fractures, primarily due to large-scale depressurization and induced fracturing associated with horizontal well drilling and staged fracturing. Full article
Show Figures

Figure 1

27 pages, 15300 KB  
Article
Axial X-Ray Microscopy in Nanotomography
by Konstantin P. Gaikovich, Ilya V. Malyshev, Dmitry G. Reunov and Nikolay I. Chkhalo
Tomography 2026, 12(3), 41; https://doi.org/10.3390/tomography12030041 - 18 Mar 2026
Viewed by 281
Abstract
Background/Objectives: This article develops theory and methods for 3D tomographic imaging of absorption coefficient distributions using axial scanning with EUV microscopes at 46× and 345× magnification. Unlike conventional CT that requires sample rotation, axial scanning moves cells through the microscope focus. The aim [...] Read more.
Background/Objectives: This article develops theory and methods for 3D tomographic imaging of absorption coefficient distributions using axial scanning with EUV microscopes at 46× and 345× magnification. Unlike conventional CT that requires sample rotation, axial scanning moves cells through the microscope focus. The aim is tomographic reconstruction of living cell fine structure without the organelle staining used in optical fluorescence microscopy or ultra-thin cell slicing as in electron microscopy. Methods: By generalizing the geometric-optical approximation for small absorption coefficient inhomogeneities in absorbing media, we derived a new explicit tomography equation and solution algorithm validated through numerical simulation. The approach was applied to Convallaria cell analysis using the ×46 microscope. For the ×345 microscope, we developed an alternative method where the kernel of the tomography integral equation was determined experimentally using gold nanospheres with known absorption coefficient, shape, and position. This method was tested through modeling and applied to diagnostics of Convallaria and mouse cerebellar granule cells. Results: The developed methods resolve subcellular features down to 140 nm using the ×46 microscope and 50 nm using the ×345 microscope. Thin low-contrast intracellular structures and individual 50–100 nm organelles were detected. Conclusions: Methods for retrieving absorption coefficient distributions in cone-beam geometry based on geometric-optical theory generalization and on calibration by gold nanoparticles have been developed and validated through numerical simulation and cell analysis. These methods demonstrate for the first time the effectiveness of axial nanotomography using multilayer mirror microscopes for cell diagnostics. Full article
Show Figures

Figure 1

21 pages, 4930 KB  
Article
Shear Performance of Sustainable Self-Compacting Geopolymer RC Beams: Experimental and Numerical Study
by Mohamed E. Fathi, Mohamed E. El-Zoughiby, Mohamed Mortagi, Osama Youssf, Mohanad Abdulazeez and Ahmed M. Tahwia
Infrastructures 2026, 11(3), 84; https://doi.org/10.3390/infrastructures11030084 - 6 Mar 2026
Viewed by 522
Abstract
This research investigates the shear performance of sustainable self-compacting reinforced geopolymer concrete (GPC) beams incorporating granite waste powder (GWP) and ground granulated blast-furnace slag (GGBFS) as eco-friendly binding agents through experimental and numerical analyses. Five geopolymer reinforced concrete beam specimens (100 mm × [...] Read more.
This research investigates the shear performance of sustainable self-compacting reinforced geopolymer concrete (GPC) beams incorporating granite waste powder (GWP) and ground granulated blast-furnace slag (GGBFS) as eco-friendly binding agents through experimental and numerical analyses. Five geopolymer reinforced concrete beam specimens (100 mm × 150 mm × 1500 mm) were tested under two-point loading conditions to evaluate the influence of longitudinal reinforcement ratio (0.85% to 2.0%) and shear span-to-effective depth ratio on the structural shear performance. The experimental investigation revealed that geopolymer reinforced concrete beams exhibit shear behavior characteristics similar to conventional Portland cement concrete beams, with the 2.0% reinforcement ratio achieving 18.3% higher shear strength compared to the 0.85% reinforcement ratio, while shear capacity increased proportionally with increasing shear span-to-depth ratio. Experimental data, including load–displacement response, shear strength measurements, strain distributions, failure modes, and crack patterns, were studied. Finite element nonlinear analysis was conducted by modifying the concrete modulus and stress–strain relationships to reflect the properties of geopolymer concrete using ABAQUS software integrated with the concrete damaged plasticity model. The results demonstrated that for the tested geopolymer reinforced concrete beams, first cracking load, steel yielding load, and ultimate load capacity increased systematically with increasing tension steel reinforcement ratio and proportionally with higher shear span-to-depth ratios. Full article
Show Figures

Figure 1

24 pages, 9847 KB  
Article
Finite Element Modeling and Experimental Study of Foam Concrete and Polystyrene Concrete
by Alexey N. Beskopylny, Sergey A. Stel’makh, Evgenii M. Shcherban’, Diana M. Shakhalieva, Andrei Chernil’nik, Ivan Panfilov, Nikita Beskopylny and Yasin Onuralp Özkılıç
Buildings 2026, 16(4), 737; https://doi.org/10.3390/buildings16040737 - 11 Feb 2026
Viewed by 249
Abstract
Predicting the physical and mechanical properties of polystyrene concrete is an important tool for determining its performance under various conditions. This article presents an experimental study and numerical modeling of polystyrene concrete under various types of loads: thermal and mechanical. The numerical model [...] Read more.
Predicting the physical and mechanical properties of polystyrene concrete is an important tool for determining its performance under various conditions. This article presents an experimental study and numerical modeling of polystyrene concrete under various types of loads: thermal and mechanical. The numerical model was developed in ANSYS in several stages. First, a foam concrete model was constructed in Materials Designer, and strength and thermal calculations were performed. The obtained data were entered into the polystyrene concrete model as input, polystyrene granules were added, and strength and thermal calculations were repeated. Using the Menetrey–Willam structural model, the numerical modeling sufficiently captured key mechanical properties of concrete. The parameters of the Menetrey–Willam model were adjusted based on experimental results from compression tests of foam concrete and polystyrene concrete. The results of numerical modeling, represented by stress and strain fields, allowed us to identify the dependence of thermal conductivity and compressive strength of polystyrene concrete on varying polystyrene granule contents. A comparison of the numerical analysis and experimental results showed good agreement. Errors in the obtained results were 6% for thermal conductivity and 7% for compressive strength. The resulting models revealed the characteristics of fracture sites, the relationship between structural changes, and the thermal and physical properties of polystyrene concrete, which can be used in the design of engineering structures. Full article
(This article belongs to the Section Building Materials, and Repair & Renovation)
Show Figures

Figure 1

16 pages, 3398 KB  
Article
13-HODE and 13-HOTrE, Present in the Traditional Chinese Medicine Herbal Extract di gu pi, Selectively Inhibit Platelet Function
by Dylan Simpson, Eliana Botta, Pooja Yalavarthi, Yein Ji, Krista Goerger, Paul Houston, Sky Kareht, Drewv Desai, Daniela Bolaños, Theodore R. Holman and Michael Holinstat
Pharmaceuticals 2026, 19(2), 263; https://doi.org/10.3390/ph19020263 - 3 Feb 2026
Viewed by 795
Abstract
Background: Platelet hyperreactivity contributes to occlusive thrombus formation in vessels, precipitating acute cardiovascular events such as myocardial infarction and stroke. Traditional Chinese Medicine (TCM) has been used for centuries, and numerous TCM herbs have been reported to exert anti-inflammatory and anticoagulant effects. [...] Read more.
Background: Platelet hyperreactivity contributes to occlusive thrombus formation in vessels, precipitating acute cardiovascular events such as myocardial infarction and stroke. Traditional Chinese Medicine (TCM) has been used for centuries, and numerous TCM herbs have been reported to exert anti-inflammatory and anticoagulant effects. Objectives: We sought to identify key compounds within the TCM-derived herbal extracts that regulate platelet activity. Methods: Crude and fractioned herbal extracts were screened for their ability to inhibit platelet activation in response to multiple agonists. Platelet aggregation and flow cytometry were used to assess the potency and selectivity of the compounds within the extracts. Results: Three extracts, di gu pi (DGP), san qi (SQ), and zi cao (ZC), demonstrated inhibitory activity and were subsequently fractionated. Fractions derived from DGP, the root bark of Lycium chinense, inhibited platelet aggregation and suppressed integrin activation and granule secretion downstream of collagen receptor signaling. Further analysis identified the oxidized lipids 9(S)-hydroxy-9Z,11E-octadecadienoic acid (9-HODE), 13(S)-HODE, and 13(S)-hydroxy-9Z,11E,15Z-octadecatrienoic acid (13-HOTrE) as constituents of the bioactive fractions. Both 13-HODE and 13-HOTrE selectively inhibited collagen-mediated platelet aggregation without affecting thrombin-induced activation. Conclusions: Collectively, these findings identify oxylipins in TCM as promising candidates for the development of antiplatelet therapies targeting platelet activity and thrombosis. These oxylipins may represent novel approaches for thrombosis and have high therapeutic potential for development as next-generation antiplatelet drugs. Full article
(This article belongs to the Section Natural Products)
Show Figures

Figure 1

18 pages, 6891 KB  
Article
Single-Nucleus Transcriptional Profiling Revealed Cell Diversity and Albino Mutation Mechanism in the Skin of Channa argus
by Lu Zhang, Jian Zhou, Qiang Li, Hongyu Ke, Zhipeng Huang, Zhongmeng Zhao, Han Zhao, Chengyan Mou, Wei Fan and Yuanliang Duan
Int. J. Mol. Sci. 2026, 27(2), 1023; https://doi.org/10.3390/ijms27021023 - 20 Jan 2026
Viewed by 387
Abstract
Body color is the most prominent phenotypic trait in animals. To investigate the molecular regulatory mechanisms underlying skin pigmentation and body color in Channa argus, single-nucleus RNA sequencing technology was employed to analyze cell diversity and functional changes in the skin of [...] Read more.
Body color is the most prominent phenotypic trait in animals. To investigate the molecular regulatory mechanisms underlying skin pigmentation and body color in Channa argus, single-nucleus RNA sequencing technology was employed to analyze cell diversity and functional changes in the skin of normal and albino C. argus. Three pigment-related cell types, seven immune-related cell types, and nine other skin-related structural and functional cell types were identified. The skin of albino C. argus, which appears white to the naked eye, contains numerous melanocytes and iridophores with reflective silver properties. Compared to normal C. argus, melanocytes in albino individuals contained fewer melanin granules, while iridophores exhibited increased chromogenic substances. Melanocyte-specific genes—kitlg, myo5a, and scarb1—were significantly downregulated in albino melanocytes (p < 0.05). Conversely, iridophore-specific genes alk, pnp, and gpnmb were significantly upregulated in albino skin, whereas mlph was significantly downregulated (p < 0.05). Weighted gene co-expression network analysis revealed that scarb1 was associated with the melanocyte module, alk was identified as a core gene, and pnp was linked to the iridophore module. Functionally, scarb1 is involved in pigment transport, pnp in purine synthesis, and alk is essential for iridophore development. Therefore, scarb1, pnp, and alk may be correlated to albinism in C. argus. Overall, this study constructed a single-cell transcriptional atlas of C. argus skin, providing valuable reference data for further research into the regulatory mechanisms governing body color formation and maintenance in this species. Full article
(This article belongs to the Topic Single-Cell Technologies: From Research to Application)
Show Figures

Figure 1

18 pages, 966 KB  
Article
Anomaly Detection Based on Hybrid Kernelized Fuzzy Density
by Kaitian Luo, Shenhong Lei, Chaoqing Li and Yi Li
Symmetry 2026, 18(1), 192; https://doi.org/10.3390/sym18010192 - 20 Jan 2026
Viewed by 278
Abstract
Unsupervised anomaly detection has been extensively studied. However, most existing methods are designed for either numerical or nominal data, which struggle to detect anomalies effectively in real-world mixed-type datasets. Fuzzy information granulation is a key concept in granular computing, which offers a potent [...] Read more.
Unsupervised anomaly detection has been extensively studied. However, most existing methods are designed for either numerical or nominal data, which struggle to detect anomalies effectively in real-world mixed-type datasets. Fuzzy information granulation is a key concept in granular computing, which offers a potent framework for managing uncertainty in mixed-type data and provides a viable pathway for unsupervised anomaly detection. Nevertheless, conventional fuzzy information granulation-based detection methods often model only simple, linear fuzzy relations between samples. This limitation prevents them from capturing the complex, nonlinear structures inherent in the data, leading to a degradation in detection performance. To address these shortcomings, we propose a Hybrid Kernelized Fuzzy Density-based anomaly detector (HKFD). HKFD pioneers a hybrid kernelized fuzzy relation by integrating a hybrid distance metric with kernel methods. This new relation allows us to define a hybrid kernelized fuzzy density for each sample within every feature subspace, effectively capturing the local data dispersion. Crucially, we introduce an information-theoretic weighting mechanism. By calculating the fuzzy information entropy of each feature’s distribution, HKFD automatically assigns higher weights to more informative feature subspaces that contribute more to identifying anomalies. The final anomaly factor is then calculated by the weighted fusion of these densities. Comprehensive experiments on 20 datasets demonstrate that HKFD significantly outperforms state-of-the-art methods, achieving superior anomaly detection performance. Full article
(This article belongs to the Special Issue Symmetry/Asymmetry in Fuzzy Sets and Fuzzy Systems)
Show Figures

Figure 1

20 pages, 1296 KB  
Article
GrImp: Granular Imputation of Missing Data for Interpretable Fuzzy Models
by Krzysztof Siminski and Konrad Wnuk
Axioms 2025, 14(12), 887; https://doi.org/10.3390/axioms14120887 - 30 Nov 2025
Cited by 1 | Viewed by 461
Abstract
Data incompleteness is a common problem in real-life datasets. This is caused by acquisition problems, sensor failures, human errors, and so on. Missing values and their subsequent imputation can significantly affect the performance of data-driven models and can also distort the interpretability of [...] Read more.
Data incompleteness is a common problem in real-life datasets. This is caused by acquisition problems, sensor failures, human errors, and so on. Missing values and their subsequent imputation can significantly affect the performance of data-driven models and can also distort the interpretability of explainable artificial intelligence (XAI) models, such as fuzzy models. This paper presents a novel imputation algorithm based on granular computing. This method benefits from the local structure of the dataset, explored using the granular approach. The method elaborates a set of granules that are then used to impute missing values in the dataset. The method is evaluated on several datasets and compared with several state-of-the-art imputation methods, both directly and indirectly. The direct evaluation compares the imputed values with the original data. The indirect evaluation compares the performance of fuzzy models built with TSK and ANNBFIS neuro-fuzzy systems. This enables not only the evaluation of the quality of numerically imputed values but also their impact on the interpretability of the constructed fuzzy models. This paper is accompanied by numerical experiments. The implementation of the method is available in a public GitHub repository. Full article
(This article belongs to the Special Issue Advances in Fuzzy Logic and Fuzzy Implications)
Show Figures

Figure 1

24 pages, 13828 KB  
Article
Characterization of Iron Oxide Nanoparticles Inside the Myxococcus xanthus Encapsulin
by Harry B. McDowell, Egbert Hoiczyk and Thomas Walther
Nanomaterials 2025, 15(23), 1793; https://doi.org/10.3390/nano15231793 - 28 Nov 2025
Viewed by 797
Abstract
Encapsulins are microbial protein nanocompartments that spatially organize and sequester specific biochemical processes, including iron storage. While their protein shells have been extensively characterized, the composition and structure of their mineral cores remain less understood. Here, we use bright field transmission electron microscopy [...] Read more.
Encapsulins are microbial protein nanocompartments that spatially organize and sequester specific biochemical processes, including iron storage. While their protein shells have been extensively characterized, the composition and structure of their mineral cores remain less understood. Here, we use bright field transmission electron microscopy (BF TEM), high-angle annular dark-field scanning TEM (HAADF STEM), energy-dispersive X-ray (EDX), and electron energy-loss spectroscopy (EELS) in STEM to characterize the iron-containing mineral granules within the Myxococcus xanthus encapsulin system at near atomic resolution. We find that the internal nanoparticles are smaller (~2 nm) and more numerous (up to ~2200 per encapsulin) than previously reported. These nanoparticles are typically amorphous and have a composition consistent with FePO4 (measured Fe:P ratio of ≈1:1.2). Each encapsulin contains on average ~8500 iron atoms, corresponding to a volumetric density of 2.1 atoms/nm3. Phosphorus incorporation inhibits crystallization, whereas growth in phosphorus-free media leads to the formation of nano-crystalline goethite [α-FeO(OH)]. Full article
(This article belongs to the Section Synthesis, Interfaces and Nanostructures)
Show Figures

Graphical abstract

19 pages, 5612 KB  
Article
Peptide AEDL Activates Metabolism and Autophagy in Root Cells of Nicotiana tabacum
by Elena Michailovna Lazareva, Eugeniy Pavlovich Kazakov, Tatiyana Anatolievna Dilovarova, Neonila Vasilievna Kononenko and Larisa Ivanovna Fedoreyeva
Int. J. Mol. Sci. 2025, 26(22), 11028; https://doi.org/10.3390/ijms262211028 - 14 Nov 2025
Viewed by 543
Abstract
The short peptide AlaGluAspLeu (AEDL) stimulates shoot and root development in Nicotiana tabacum. Growing tobacco in the presence of AEDL was found to induce autophagy and programmed cell death, as demonstrated using immunodetection of the autophagy marker ATG8 and cytochrome c in [...] Read more.
The short peptide AlaGluAspLeu (AEDL) stimulates shoot and root development in Nicotiana tabacum. Growing tobacco in the presence of AEDL was found to induce autophagy and programmed cell death, as demonstrated using immunodetection of the autophagy marker ATG8 and cytochrome c in the cytoplasm, as well as the detection of DNA breaks using the TUNEL assay. A detailed study of the ultrastructure of Nicotiana tabacum root cells grown in the presence of AEDL using transmission electron microscopy revealed fundamental structural differences from control cells. Control cells contained only lytic vacuoles, while in the presence of AEDL, tobacco root meristem cells contained predominantly protein-storing vacuoles and amyloplasts with numerous starch granules in the stroma. Characteristic types of phagophores were identified, forming numerous small autophagosomes with cytoplasmic regions, multivesicular bodies, or concentric membranes, possibly with cytoskeletal elements. Expression of autophagy protein genes revealed a decrease in TOR expression, which promoted autophagy activation and prevented ATG13 phosphorylation. ATG8 gene expression significantly increased in the presence of the AEDL peptide. Schematic diagrams of autophagy processes in root cells of control plants and those grown in the presence of AEDL are presented. Based on these data, it was concluded that stimulation of tobacco plant development in the presence of the AEDL peptide at a concentration of 10−7 M occurs due to the activation of metabolic processes and autophagy. Moreover, the synthesis of metabolites exceeds the required amount of nutrients, which accumulate in vacuoles and leucoplasts. Full article
(This article belongs to the Section Molecular Plant Sciences)
Show Figures

Figure 1

21 pages, 3667 KB  
Article
Modeling of Hydrodynamics of Agglomeration of Low-Grade Phosphorites in the Presence of Phosphate-Siliceous Shales and Oil Sludge
by Saltanat Tleuova, Zhunisbek Turishbekov, Ayaulym Tileuberdi, Dana Pazylova, Iskandarbek Iristaev, Mariyam Ulbekova and Nurila Sagindikova
ChemEngineering 2025, 9(6), 125; https://doi.org/10.3390/chemengineering9060125 - 7 Nov 2025
Viewed by 428
Abstract
The purpose of this study is to develop a multiphysical model of agglomeration of low-grade phosphorites with the addition of phosphate-siliceous shales and oil sludge. To achieve these tasks, a numerical approach was used in the COMSOL Multiphysics environment, based on solving the [...] Read more.
The purpose of this study is to develop a multiphysical model of agglomeration of low-grade phosphorites with the addition of phosphate-siliceous shales and oil sludge. To achieve these tasks, a numerical approach was used in the COMSOL Multiphysics environment, based on solving the related problems of heat transfer and hydrodynamics during heat treatment of the material. A laboratory vertical tubular furnace made of heat-resistant quartz glass with electric heating was used to study the effect of the temperature field and the velocity of gases on the degree of sintering and the dynamics of phosphorous agglomerate formation under various technological conditions. It has been established that the optimal temperature for the agglomeration process is a layer temperature of 950–1000 °C at a gas flow rate of 1.5–2 m/s, which ensures the formation of durable granules and minimizes sintering heterogeneity. The maximum sintering layer height of the test charge reaches 210–230 mm at pressures of 0.015–0.027 MPa. A comparison of the numerical simulation results with experimental data showed a good agreement, which confirms the practical significance of the proposed model for the design and optimization of industrial processes of agglomeration of phosphorous raw materials. Modern physical and chemical analyses have established the phase, microstructural, and element-by-element characteristics of the studied phosphate-siliceous shale and the product of agglomeration firing. The results of modeling the hydrodynamics of the charge agglomeration process can be recommended to increase the efficiency of processing phosphate-containing waste and reduce energy consumption. Full article
Show Figures

Figure 1

14 pages, 573 KB  
Article
Starch Granule Size Distribution and Pasting Properties from 14 Soft Wheat Varieties in Huaihe River Basin
by Abdul Rehman, Wenyin Zhou, Suhui Yan, Juan Chen, Tingting Yang, Jing Li, Yang Liu, Ruilian Zhang and Wenyang Li
Agronomy 2025, 15(11), 2489; https://doi.org/10.3390/agronomy15112489 - 27 Oct 2025
Viewed by 1069
Abstract
Starch granule size distribution plays a vital role in determining the physicochemical properties and processing quality of soft wheat. This study analyzed fourteen soft wheat varieties cultivated in the Huaihe River Basin, an agriculturally important but underrepresented region, to evaluate starch granule size [...] Read more.
Starch granule size distribution plays a vital role in determining the physicochemical properties and processing quality of soft wheat. This study analyzed fourteen soft wheat varieties cultivated in the Huaihe River Basin, an agriculturally important but underrepresented region, to evaluate starch granule size distribution, pasting properties, and their interrelationship. The starch granules were categorized into four size classes, with the volume dominated by A-type granules (>10 μm), while numerically, the majority were <2.8 μm. Pasting characteristics measured by the Rapid Visco Analyzer revealed substantial variation among genotypes. Varieties with a higher proportion of A-type granules exhibited stronger pasting profiles, including higher peak and final viscosities, whereas those with more B-type granules showed lower values. These observations indicate a clear relationship between granule morphology and starch functionality. In the present study, there was a significant positive correlation between peak viscosity, final viscosity, and set-back viscosity. The volume % of granules > 10 μm showed a positive correlation with peak viscosity (r = 0.53 *), final viscosity (r = 0.57 *), and set-back (r = 0.53 *), while the volume percentage of granules < 10 μm was significantly negatively correlated with peak viscosity (r = −0.53 *), final viscosity (r = −0.57 *), and set-back (r = −0.53 *) value. It indicated that the higher the percentage of granules > 10 μm, the higher the peak viscosity, final viscosity, and set-back value in soft wheat grain. Full article
(This article belongs to the Section Plant-Crop Biology and Biochemistry)
Show Figures

Figure 1

21 pages, 7333 KB  
Article
Bee Bread Granule Drying in a Solar Dryer with Mobile Shelves
by Indira Daurenova, Ardak Mustafayeva, Kanat Khazimov, Francesco Pegna and Marat Khazimov
Energies 2025, 18(20), 5472; https://doi.org/10.3390/en18205472 - 17 Oct 2025
Cited by 1 | Viewed by 671
Abstract
This paper presents the development and evaluation of an autonomous solar dryer designed to enhance the drying efficiency of bee bread granules. In contrast to natural open-air drying, the proposed system utilizes solar energy in an oscillating operational mode to achieve a controlled [...] Read more.
This paper presents the development and evaluation of an autonomous solar dryer designed to enhance the drying efficiency of bee bread granules. In contrast to natural open-air drying, the proposed system utilizes solar energy in an oscillating operational mode to achieve a controlled and accelerated drying process. The dryer comprises a solar collector integrated into the base of the drying chamber, which facilitates convective heating of the drying agent (air). The system is further equipped with a photovoltaic panel to generate electricity for powering and controlling the operation of air extraction fans. The methodology combines numerical modeling with experimental studies, structured by an experimental design framework. The modeling component simulates variations in temperature (288–315 K) and relative humidity within a layer of bee bread granules subjected to a convective air flow. The numerical simulation enabled the determination of the following: the time required to achieve a stationary operating mode in the dryer chamber (20 min); and the rate of change in moisture content within the granule layer during conventional drying (18 h) and solar drying treatment (6 h). The experimental investigations focused on determining the effects of granule mass, air flow rate, and drying time on the moisture content and temperature of the granular layer of Bee Bread. A statistically grounded analysis, based on the design of experiments (DoE), demonstrated a reduction in moisture content from an initial 16.2–18.26% to a final 11.1–12.1% under optimized conditions. Linear regression models were developed to describe the dependencies for both natural and forced convection drying. A comparative evaluation using enthalpy–humidity (I-d) diagrams revealed a notable improvement in the drying efficiency of the proposed method compared to natural drying. This enhanced performance is attributed to the system’s intermittent operational mode and its ability to actively remove moist air. The results confirm the potential of the developed system for sustainable and energy-efficient drying of bee bread granules in remote areas with limited access to a conventional power grid. Full article
(This article belongs to the Section A2: Solar Energy and Photovoltaic Systems)
Show Figures

Figure 1

22 pages, 6280 KB  
Article
Adhesion of Polypropylene, Steel, and Basalt Fibres to a Geopolymer Matrix with Water Treatment Sludge Addition
by Mateusz Sitarz, Tomasz Zdeb, Tomasz Tracz and Michał Łach
Materials 2025, 18(20), 4727; https://doi.org/10.3390/ma18204727 - 15 Oct 2025
Cited by 1 | Viewed by 698
Abstract
This study investigates the adhesion of polypropylene (PP), steel and basalt fibres to geopolymer matrices of varying composition. Geopolymers formed via alkali activation of fly ash (FA) and ground granulated blast-furnace slag (GGBFS) offer significant environmental advantages over Portland cement by reducing CO [...] Read more.
This study investigates the adhesion of polypropylene (PP), steel and basalt fibres to geopolymer matrices of varying composition. Geopolymers formed via alkali activation of fly ash (FA) and ground granulated blast-furnace slag (GGBFS) offer significant environmental advantages over Portland cement by reducing CO2 emissions and energy consumption. The addition of water treatment sludge (WTS) was also investigated as a partial or complete replacement for FA. Pull-out tests showed that replacing FA with WTS significantly reduces the mechanical properties of the matrix and at the same time the adhesion to the fibres tested. The addition of 20% WTS reduced the compressive strength by more than 50% and full replacement to less than 5% of the reference value. Steel fibres showed the highest adhesion (9.3 MPa), while PP fibres had the lowest, with adhesion values three times lower than steel. Increased GGBFS content improved fibre adhesion, while the addition of WTS weakened it. Calculated critical fibre lengths ranged from 50 to 70 mm in WTS-free matrices but increased significantly in WTS-containing matrices due to reduced matrix strength. The compatibility of the fibres with the geopolymer matrix was also confirmed via SEM microstructural observations, where a homogeneous transition zone was observed in the case of steel fibres, while numerous discontinuities at the interface were observed in the case of other fibres, the surface of which is made of organic polymers. These results highlight the potential of fibre-reinforced geopolymer composites for sustainable construction. Full article
Show Figures

Figure 1

Back to TopTop