Sign in to use this feature.

Years

Between: -

Subjects

remove_circle_outline
remove_circle_outline
remove_circle_outline
remove_circle_outline
remove_circle_outline
remove_circle_outline
remove_circle_outline
remove_circle_outline
remove_circle_outline

Journals

remove_circle_outline
remove_circle_outline
remove_circle_outline
remove_circle_outline
remove_circle_outline
remove_circle_outline
remove_circle_outline
remove_circle_outline
remove_circle_outline

Article Types

Countries / Regions

remove_circle_outline
remove_circle_outline
remove_circle_outline
remove_circle_outline

Search Results (794)

Search Parameters:
Keywords = nonlinear regularity

Order results
Result details
Results per page
Select all
Export citation of selected articles as:
26 pages, 3813 KB  
Article
Deep Learning for the Greenium: Evidence from Green Bonds, Risk Disclosures, and Market Sentiment
by Meryem Raissi, Abdelhadi Darkaoui, Souhail Admi and Hind Bouzid
J. Risk Financial Manag. 2025, 18(12), 717; https://doi.org/10.3390/jrfm18120717 - 16 Dec 2025
Viewed by 52
Abstract
This study examines how physical and transition climate risks affect the greenium, assuming that implied volatility serves as a proxy for investor sentiment generated by these risks. Applying a Gated Recurrent Unit (GRU) deep learning model to daily data from January 2020 to [...] Read more.
This study examines how physical and transition climate risks affect the greenium, assuming that implied volatility serves as a proxy for investor sentiment generated by these risks. Applying a Gated Recurrent Unit (GRU) deep learning model to daily data from January 2020 to June 2025 with a rigorous train–test split to get around the drawbacks of full-sample estimations and guarantee strong out-of-sample generalizability is a significant empirical contribution. Our findings show that adding the interaction between these climate risks and the sentiment proxy slightly increases predictive power. The GRU model outperforms random forest and linear regression benchmarks in terms of generalizability, but it remains sensitive to different data splits and hyperparameter tuning. This highlights the use of complex, non-linear models for risk forecasting and portfolio allocation for investors and risk managers, as well as the need for regular climate disclosure for policymakers to reduce information asymmetry. The GRU’s stringent validation framework directly enables more reliable pricing and exposure management. Full article
(This article belongs to the Topic Sustainable and Green Finance)
Show Figures

Figure 1

19 pages, 11535 KB  
Article
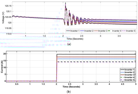
Online Data-Driven Intelligent Control of Microgrids Using Koopman Operator Learning
by Vladimir Toro, Duvan Tellez-Castro and Eduardo Mojica-Nava
Sustainability 2025, 17(24), 11114; https://doi.org/10.3390/su172411114 - 11 Dec 2025
Viewed by 181
Abstract
This paper presents a voltage controller for an alternating current microgrid, where the nonlinear optimization problem of voltage regulation is transformed into a linear one by employing a linear predictor based on an online extended dynamic mode decomposition algorithm. This approach enables an [...] Read more.
This paper presents a voltage controller for an alternating current microgrid, where the nonlinear optimization problem of voltage regulation is transformed into a linear one by employing a linear predictor based on an online extended dynamic mode decomposition algorithm. This approach enables an online finite-dimensional representation of the Koopman operator. The voltage regulator operates online by updating the state matrix with past and current measurements. The system dynamics are updated in real time using the most recent data pair, with a regularization term included to prevent ill-posedness. Furthermore, this paper proposes an online data-driven control scheme for voltage regulation in a microgrid, which leverages model predictive control to handle transmission line faults and load variations, while ensuring conditions for convergence and stability. The main results are validated by simulation in a 14-node IEEE testbed microgrid. Full article
(This article belongs to the Special Issue Intelligent Control for Sustainable Energy Management Systems)
Show Figures

Figure 1

21 pages, 3252 KB  
Article
A Machine Learning-Based Calibration Framework for Low-Cost PM2.5 Sensors Integrating Meteorological Predictors
by Xuying Ma, Yuanyuan Fan, Yifan Wang, Xiaoqi Wang, Zelei Tan, Danyang Li, Jun Gao, Leshu Zhang, Yixin Xu, Xueyao Liu, Shuyan Cai, Yuxin Ma and Yongzhe Huang
Chemosensors 2025, 13(12), 425; https://doi.org/10.3390/chemosensors13120425 - 8 Dec 2025
Viewed by 303
Abstract
Low-cost sensors (LCSs) have rapidly expanded in urban air quality monitoring but still suffer from limited data accuracy and vulnerability to environmental interference compared with regulatory monitoring stations. To improve their reliability, we proposed a machine learning (ML)-based framework for LCS correction that [...] Read more.
Low-cost sensors (LCSs) have rapidly expanded in urban air quality monitoring but still suffer from limited data accuracy and vulnerability to environmental interference compared with regulatory monitoring stations. To improve their reliability, we proposed a machine learning (ML)-based framework for LCS correction that integrates various meteorological factors at observation sites. Taking Tongshan District of Xuzhou City as an example, this study carried out continuous co-location data collection of hourly PM2.5 measurements by placing our LCS (American Temtop M10+ series) close to a regular fixed monitoring station. A mathematical model was developed to regress the PM2.5 deviations (PM2.5 concentrations at the fixed station—PM2.5 concentrations at the LCS) and the most important predictor variables. The data calibration was carried out based on six kinds of ML algorithms: random forest (RF), support vector regression (SVR), long short-term memory network (LSTM), decision tree regression (DTR), Gated Recurrent Unit (GRU), and Bidirectional LSTM (BiLSTM), and the final model was selected from them with the optimal performance. The performance of calibration was then evaluated by a testing dataset generated in a bootstrap fashion with ten time repetitions. The results show that RF achieved the best overall accuracy, with R2 of 0.99 (training), 0.94 (validation), and 0.94 (testing), followed by DTR, BiLSTM, and GRU, which also showed strong predictive capabilities. In contrast, LSTM and SVR produced lower accuracy with larger errors under the limited data conditions. The results demonstrate that tree-based and advanced deep learning models can effectively capture the complex nonlinear relationships influencing LCS performance. The proposed framework exhibits high scalability and transferability, allowing its application to different LCS types and regions. This study advances the development of innovative techniques that enhance air quality assessment and support environmental research. Full article
Show Figures

Figure 1

21 pages, 1290 KB  
Article
NE-DCHL: Nonlinear Enhanced Disentangled Contrastive Hypergraph Learning for Next Point-of-Interest Recommendation
by Hongwei Zhang, Guolong Wang and Xiaofeng Yan
Information 2025, 16(12), 1086; https://doi.org/10.3390/info16121086 - 7 Dec 2025
Viewed by 154
Abstract
Next Point-of-Interest (POI) recommendation is a crucial task in personalized location-based services, aiming to predict the next POI that a user might visit based on their historical trajectories. Although sequence models and Graph Neural Networks (GNNs) have achieved significant success, they often overlook [...] Read more.
Next Point-of-Interest (POI) recommendation is a crucial task in personalized location-based services, aiming to predict the next POI that a user might visit based on their historical trajectories. Although sequence models and Graph Neural Networks (GNNs) have achieved significant success, they often overlook the diversity and dynamics of user preferences. To address these issues, researchers have begun to employ Hypergraph Convolutional Networks (HGCNs) for disentangled representation learning. However, two critical problems have received less attention: (1) the limited expressive capacity of conventional hypergraph convolution layers, which restricts the modeling of complex nonlinear user–POI preference interactions and consequently weakens generalization performance, and (2) the inadequate utilization of contrastive learning mechanisms, which prevents fully capturing cross-view collaborative signals and limits the exploitation of complementary multi-view information. To tackle these challenges, we propose a Nonlinear Enhanced Disentangled Contrastive Hypergraph Learning (NE-DCHL) for next POI recommendation. The proposed model enhances nonlinear modeling capability and generalization by integrating ReLU activation, residual connections, and dropout regularization within the hypergraph convolution layer. A K-Nearest Neighbor (KNN)-based weighted adjacency matrix is employed to construct the geographical-view hypergraph, reducing computational complexity while maintaining essential spatial correlations. Moreover, a mini-batch InfoNCE loss and the GRACE (deep GRAph Contrastive rEpresentation learning) framework are utilized to improve efficiency and cross-view collaboration. Extensive experiments on two real-world datasets demonstrate that NE-DCHL consistently outperforms the original DCHL and other state-of-the-art approaches. Full article
Show Figures

Graphical abstract

13 pages, 267 KB  
Article
Solvability of Three-Dimensional Nonlinear Difference Systems via Transformations and Generalized Fibonacci Recursions
by Yasser Almoteri and Ahmed Ghezal
Mathematics 2025, 13(24), 3904; https://doi.org/10.3390/math13243904 - 5 Dec 2025
Viewed by 194
Abstract
This paper presents closed-form solutions for a three-dimensional system of nonlinear difference equations with variable coefficients. The approach employs functional transformations and leverages generalized Fibonacci sequences to construct the solutions explicitly. These solutions reveal a profound connection to generalized Fibonacci recursions. The proposed [...] Read more.
This paper presents closed-form solutions for a three-dimensional system of nonlinear difference equations with variable coefficients. The approach employs functional transformations and leverages generalized Fibonacci sequences to construct the solutions explicitly. These solutions reveal a profound connection to generalized Fibonacci recursions. The proposed method is based on sophisticated mathematical transformations that reduce the complex nonlinear system to a solvable linear form, followed by the derivation of general solutions through iterative techniques and harmonic analysis. Furthermore, we extend our results to a generalized class of systems by introducing flexible functional transformations, while rigorously maintaining the required regularity conditions. The findings demonstrate the effectiveness of this methodology in addressing a broad class of complex nonlinear systems and open new perspectives for modeling multivariate dynamical phenomena. The analysis further reveals two distinct dynamical regimes—an unbounded oscillatory growth phase and a bounded cyclic equilibrium—arising from the relative magnitude of the variable coefficients, thereby highlighting the method’s capacity to characterize both amplifying and self-regulating behaviors within a unified analytical framework. Full article
(This article belongs to the Special Issue Nonlinear Dynamics, Chaos, and Mathematical Physics)
29 pages, 1008 KB  
Article
Assessing Climate Sensitivity of LEED Credit Performance in U.S. Hotel Buildings: A Hierarchical Regression and Machine Learning Verification Approach
by Mohsen Goodarzi, Ava Nafiseh Goodarzi, Sajjad Naseri, Mojtaba Parsaee and Tarlan Abazari
Buildings 2025, 15(23), 4382; https://doi.org/10.3390/buildings15234382 - 3 Dec 2025
Viewed by 264
Abstract
This study examines how climatic factors influence the predictive power of LEED credits in determining certification outcomes for hotel buildings across the United States. Using data from 259 LEED-NC v2009 certified hotels, project-level information was integrated with 30-year climate normals from the PRISM [...] Read more.
This study examines how climatic factors influence the predictive power of LEED credits in determining certification outcomes for hotel buildings across the United States. Using data from 259 LEED-NC v2009 certified hotels, project-level information was integrated with 30-year climate normals from the PRISM database and Building America climate zones. A three-step hierarchical linear regression was conducted to identify the LEED credits that most strongly predict total certification points while controlling for project size, certification year, and baseline climatic conditions, and to test whether climatic factors moderate these relationships. Regularized Linear Regression (LASSO) was then applied to address multicollinearity and assess model stability, followed by Support Vector Regression (SVR) to capture potential nonlinear relationships. This integrated methodological framework, combining hierarchical regression for interpretability, LASSO for coefficient stability, and Support Vector Regression for nonlinear verification, provides a novel, multi-dimensional assessment of climate-sensitive credit behavior at the individual credit level. Results show that energy- and site-related credits, particularly Optimize Energy Performance (EA1), On-Site Renewable Energy (EA2), Green Power (EA6), and Alternative Transportation (SS4), consistently dominate LEED performance across all climate zones. In contrast, indoor environmental quality credits exhibit modest but significant climate sensitivity: higher mean temperatures reduce the contribution of Increased Ventilation (EQ2) while slightly enhancing Outdoor Air Delivery Monitoring (EQ1). Cross-model consistency confirms the robustness of these findings. The findings highlight the need for climate-responsive benchmarking of indoor environmental quality credits to improve regional equity and advance the next generation of climate-adaptive LEED standards. Full article
(This article belongs to the Section Building Energy, Physics, Environment, and Systems)
Show Figures

Figure 1

30 pages, 28169 KB  
Article
System Identification of a Moored ASV with Recessed Moon Pool via Deterministic and Bayesian Hankel-DMDc
by Giorgio Palma, Ivan Santic, Andrea Serani, Lorenzo Minno and Matteo Diez
J. Mar. Sci. Eng. 2025, 13(12), 2267; https://doi.org/10.3390/jmse13122267 - 28 Nov 2025
Viewed by 199
Abstract
This study addresses the system identification of a small autonomous surface vehicle (ASV) under moored conditions using Hankel dynamic mode decomposition with control (HDMDc) and its Bayesian extension (BHDMDc). Experiments were carried out on a Codevintec CK-14e ASV in the CNR-INM towing tank, [...] Read more.
This study addresses the system identification of a small autonomous surface vehicle (ASV) under moored conditions using Hankel dynamic mode decomposition with control (HDMDc) and its Bayesian extension (BHDMDc). Experiments were carried out on a Codevintec CK-14e ASV in the CNR-INM towing tank, under both irregular and regular head wave conditions. The ASV under investigation features a recessed moon pool, which induces nonlinear responses due to sloshing, thereby increasing the modeling challenge. Data-driven reduced-order models were built from measurements of vessel motions and mooring loads. The HDMDc framework provided accurate deterministic predictions of vessel dynamics, while the Bayesian formulation enabled uncertainty-aware characterization of the model response by accounting for variability in hyperparameter selection. Validation against experimental data demonstrated that both HDMDc and BHDMDc can predict the vessel’s response under unseen regular and irregular wave excitations. In conclusion, this study shows that HDMDc-based ROMs are a viable data-driven alternative for system identification, demonstrating for the first time their generalization capability for an unseen sea condition different from the training set, achieving high accuracy in reproducing the vessel dynamics. Full article
(This article belongs to the Special Issue Machine Learning for Prediction of Ship Motion)
Show Figures

Figure 1

21 pages, 3565 KB  
Article
iPro2L-Kresidual: A High-Performance Promoter Identification Model for Sequence Nonlinearity and Context Mining
by Yanjuan Li, Shicai Li, Guojun Sheng and Yu Chen
Genes 2025, 16(12), 1412; https://doi.org/10.3390/genes16121412 - 27 Nov 2025
Viewed by 233
Abstract
A promoter is an important non-coding DNA sequence, as it can regulate gene expression. Its abnormalities are closely associated with various diseases, such as coronary heart disease, diabetes, and tumors. Therefore, promoter identification is highly significant. Due to the insufficient nonlinear feature extraction [...] Read more.
A promoter is an important non-coding DNA sequence, as it can regulate gene expression. Its abnormalities are closely associated with various diseases, such as coronary heart disease, diabetes, and tumors. Therefore, promoter identification is highly significant. Due to the insufficient nonlinear feature extraction and insufficient capture of sequence context relationships, existing single promoter identification models have a lower classification performance. To overcome these shortcomings, this paper proposed a new model called iPro2L-Kresidual. iPro2L-Kresidual integrated a residual structure with a KAN network to design a novel Kresidual module. The Kresidual module significantly enhanced the nonlinear expression capability of sequence features by using B-spline functions and residual networks. Additionally, to fully capture the sequence context relationship, iPro2L-Kresidual improved a Transformer encoder module by replacing the linear processing method with gated recurrent units, so then it can extract both local and global context features of a sequence. Furthermore, iPro2L-Kresidual designed a regularized label smoothing cross-entropy loss function to ensure training stability and prevent the model from becoming overly confident. Experimental results on 5-fold cross-validation showed that the accuracy of promoter identification and promoter strength identification, respectively, was 94.28% and 90.55%. Moreover, on an independent dataset, the prediction accuracy reached 93.13%, further demonstrating the model’s strong generalization ability. This provides a novel and effective predictive model for promoter site prediction. Full article
(This article belongs to the Section Bioinformatics)
Show Figures

Figure 1

31 pages, 10940 KB  
Article
Dynamics of Soliton Solutions to Nonlinear Coupled System with Neural Network and Chaotic Insights
by Jan Muhammad, Ali H. Tedjani, Usman Younas and Fengping Yao
Mathematics 2025, 13(23), 3801; https://doi.org/10.3390/math13233801 - 27 Nov 2025
Viewed by 267
Abstract
This study examines the nonlinear dynamical behavior of a Van der Waals system in the viscosity–capillarity regularization form. The solitary wave solutions of the proposed model are investigated using advanced analytical techniques, including the generalized Arnous method, the modified generalized Riccati equation mapping [...] Read more.
This study examines the nonlinear dynamical behavior of a Van der Waals system in the viscosity–capillarity regularization form. The solitary wave solutions of the proposed model are investigated using advanced analytical techniques, including the generalized Arnous method, the modified generalized Riccati equation mapping method, and the modified F-expansion approach. Additionally, we use mathematical simulations to enhance our comprehension of wave propagation. Moreover, a machine learning algorithm known as the multilayer perceptron regressor neural network was adopted to predict the performance results of our soliton solutions. Another important aspect of this study is the exploration of the chaos of the studied model by introducing a perturbed system. Chaotic analysis is supported by different techniques, such as return maps, power spectra, a bifurcation diagram, and a chaotic attractor. This multifaceted investigation not only emphasizes the rich dynamical pattern of the studied model but also presents a robust mathematical framework for studying nonlinear systems. The studied model also presents a robust mathematical framework for studying nonlinear systems. This study offers novel insights into nonlinear dynamics and wave phenomena by assessing the effectiveness of modern methodologies and clarifying the distinctive characteristics of a system’s nonlinear dynamics. Full article
(This article belongs to the Special Issue Applied Mathematics in Nonlinear Dynamics and Chaos)
Show Figures

Figure 1

17 pages, 6013 KB  
Article
Machine Learning-Based Prediction of Coagulant Dosing in Drinking Water Treatment Plants Using Polynomial Regression with Lasso Regularization
by Jusuk An, Joonhong Park, Seungjae Yeon, Changseog Oh, Bokjin Lee, Woosik Jung, Jeongmin Yun and Hyun Je Oh
Processes 2025, 13(12), 3829; https://doi.org/10.3390/pr13123829 - 26 Nov 2025
Viewed by 428
Abstract
Coagulation is a critical unit process in drinking water treatment plants (DWTPs), where accurate dosing of coagulants such as polyaluminum chloride (PAC) and polyaluminum hydroxide chloride silicate (PACS) directly determines turbidity removal and operational stability. However, nonlinear interactions among water-quality variables complicate dosage [...] Read more.
Coagulation is a critical unit process in drinking water treatment plants (DWTPs), where accurate dosing of coagulants such as polyaluminum chloride (PAC) and polyaluminum hydroxide chloride silicate (PACS) directly determines turbidity removal and operational stability. However, nonlinear interactions among water-quality variables complicate dosage prediction, and jar tests or operator heuristics cannot support real-time control. This study presents a scientifically interpretable and operationally transferable framework based on polynomial multiple linear regression (PMLR) with Lasso regularization, which was specifically developed for full-scale DWTP environments. While conventional PMLR rapidly overfits beyond polynomial degrees of 4–5, the Lasso-regularized model maintained stable generalization even at a degree of 10 by automatically pruning redundant terms and suppressing multicollinearity, thereby minimizing the need for manual hyperparameter tuning. Using 8303 hourly operational records from a full-scale DWTP in Korea, the Lasso-PMLR achieved R2 = 0.951, RMSE = 0.120, and MAPE = 7.02%, outperforming traditional linear regression (R2 = 0.896; MAPE = 8.64%). This proportional stability across increasing polynomial degrees, demonstrated directly using long-term real-world data, is particularly valuable for practical deployment because it ensures robustness without complex model-selection procedures. The transparent coefficient structure enables operators—who typically rely on jar tests—to understand and adjust dosing behavior, offering a field-ready and interpretable alternative to black-box models and supporting more efficient coagulant use, reduced sludge production, and sustainable automation in DWTP operation. Full article
(This article belongs to the Section Environmental and Green Processes)
Show Figures

Figure 1

26 pages, 951 KB  
Article
Distributed Semi-Supervised Multi-Dimensional Uncertain Data Classification over Networks
by Zhen Xu and Sicong Chen
Electronics 2025, 14(23), 4634; https://doi.org/10.3390/electronics14234634 - 25 Nov 2025
Viewed by 171
Abstract
Distributed multi-dimensional classification, where multiple nodes over a network induce a multi-dimensional classifier based on their own local data and a little information exchanged from neighbors, has received extensive attention in the academic community recently. Nevertheless, we observe that the classical distributed multi-dimensional [...] Read more.
Distributed multi-dimensional classification, where multiple nodes over a network induce a multi-dimensional classifier based on their own local data and a little information exchanged from neighbors, has received extensive attention in the academic community recently. Nevertheless, we observe that the classical distributed multi-dimensional classification formulation requires all training data to have definite feature attributes and complete labels. However, in real-world scenarios, due to measurement errors in distributed networks, the collected data samples consist of attributes with uncertainty. Additionally, a substantial proportion of multi-dimensional data faces challenges in label acquisition. Therefore, the key to achieving satisfactory performance in such a case is designing an effective method to model the input uncertainty and exploit weakly supervised information from the training data. Considering this, in this paper, we design a novel misclassification loss function that extracts effective information from uncertain data by treating it as the integral of misclassification loss over the potential data distribution. Additionally, we propose a new explicit feature mapping for constructing a nonlinear discriminant function. Based on this, we further put forward a novel manifold regularization term to recover multi-dimensional labels and simplify the original objective function to enable it to be optimized. By leveraging the gradient descent method, we optimize the simplified decentralized cost function and obtain the global optimal solution. We evaluate the performance of the proposed distributed semi-supervised multi-dimensional uncertain data classification algorithm, namely the dSMUDC algorithm, on several real datasets. The results of our experiments indicate that, in terms of all metrics, our proposed algorithm outperforms existing approaches to a significant extent. Full article
Show Figures

Figure 1

24 pages, 905 KB  
Article
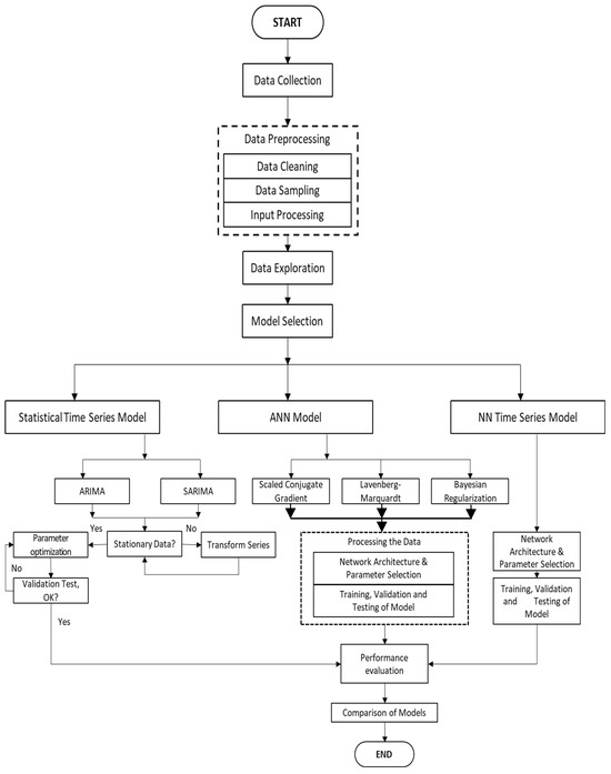
Comparative Analysis of Parametric and Neural Network Models for Rural Highway Traffic Volume Prediction
by Mohammed Al-Turki
Sustainability 2025, 17(23), 10526; https://doi.org/10.3390/su172310526 - 24 Nov 2025
Viewed by 289
Abstract
The information and communication technology revolution has provided researchers with new opportunities to enhance traffic prediction methods. Accurate long-term traffic forecasts are essential for sustainable infrastructure planning, supporting proactive maintenance and efficient resource allocation. They also enable environmental impact assessments and help reduce [...] Read more.
The information and communication technology revolution has provided researchers with new opportunities to enhance traffic prediction methods. Accurate long-term traffic forecasts are essential for sustainable infrastructure planning, supporting proactive maintenance and efficient resource allocation. They also enable environmental impact assessments and help reduce carbon footprints through optimized traffic flow, minimized idling, and better planning for low-emission infrastructure. Most traffic prediction studies focus on short-term urban traffic, but there remains a gap in methods for long-term planning of rural highways, which pose significant challenges for intelligent transportation systems. This paper assesses and compares six prediction models for long-term daily traffic volume prediction, including two traditional time series methods (ARIMA and SARIMA) and four artificial neural networks (ANNs): three feedforward networks trained with Bayesian Regularization (BR), Scaled Conjugate Gradient (SCG), and Levenberg–Marquardt (LM), along with a nonlinear autoregressive (NAR) network. Applying mean absolute percentage error (MAPE) as the performance metric, the results showed that all models effectively captured the data’s nonlinearity, though their accuracy varied significantly. The NAR model proved to be the most accurate, with a minimum average MAPE of 2%. The Bayesian Regularization (BR) algorithm achieved superior performance (average MAPE: 4.50%) among the feedforward ANNs. Notably, the ARIMA, SARIMA, and ANN-LM models exhibited similar performance. Accordingly, the NAR model is recommended as the optimal choice for long-term traffic prediction. Implementing these models with optimal design will enhance long-term traffic volume forecasting, supporting sustainable transportation and improving intelligent highway operation systems. Full article
Show Figures

Figure 1

34 pages, 461 KB  
Article
Dynamics of Non-Periodic Chains with One-Sided and Two-Sided Couplings
by Sergey Kashchenko
Mathematics 2025, 13(23), 3746; https://doi.org/10.3390/math13233746 - 21 Nov 2025
Viewed by 200
Abstract
This paper considers the question of local dynamics of the simplest non-periodic chains of nonlinear first-order equations with two-sided couplings. The main attention is paid to the study of chains with a large number N of elements. The critical cases in the problem [...] Read more.
This paper considers the question of local dynamics of the simplest non-periodic chains of nonlinear first-order equations with two-sided couplings. The main attention is paid to the study of chains with a large number N of elements. The critical cases in the problem of stability of the zero equilibrium state are identified. Questions about bifurcations of regular and irregular solutions are considered. Analogues of normal forms are constructed, the so-called quasinormal forms, which are special nonlinear equations of parabolic type. Their nonlocal dynamics determine the local structure of solutions to the original problem. Bifurcation problems for quasinormal forms are considered, and interestingly, the boundary conditions for them are not classical. The asymptotics of both regular and irregular solutions are constructed. The latter have the most complex structure. In particular, for negative values of the coupling parameter between elements, continual families of equilibrium states, cycles, and more complex structures can arise in the chain. Full article
Show Figures

Figure 1

20 pages, 2397 KB  
Article
IMM-DeepSort: An Adaptive Multi-Model Kalman Framework for Robust Multi-Fish Tracking in Underwater Environments
by Ying Yu, Yan Li and Shuo Li
Fishes 2025, 10(11), 592; https://doi.org/10.3390/fishes10110592 - 18 Nov 2025
Viewed by 309
Abstract
Multi-object tracking (MOT) is a critical task in computer vision, with widespread applications in intelligent surveillance, behavior analysis, autonomous navigation, and marine ecological monitoring. In particular, accurate tracking of underwater fish plays a significant role in scientific fishery management, biodiversity assessment, and behavioral [...] Read more.
Multi-object tracking (MOT) is a critical task in computer vision, with widespread applications in intelligent surveillance, behavior analysis, autonomous navigation, and marine ecological monitoring. In particular, accurate tracking of underwater fish plays a significant role in scientific fishery management, biodiversity assessment, and behavioral analysis of marine species. However, MOT remains particularly challenging due to low visibility, frequent occlusions, and the highly non-linear, burst-like motion of fish. To address these challenges, this paper proposes an improved tracking framework that integrates Interacting Multiple Model Kalman Filtering (IMM-KF) into DeepSORT, forming a self-adaptive multi-object tracking algorithm tailored for underwater fish tracking. First, a lightweight YOLOv8n (You Only Look Once v8 nano) detector is employed for target localization, chosen for its balance between detection accuracy and real-time efficiency in resource-constrained underwater scenarios. The tracking stage incorporates two complementary motion models—Constant Velocity (CV) for regular cruising and Constant Acceleration (CA) for rapid burst swimming. The IMM mechanism dynamically evaluates the posterior probability of each model given the observations, adaptively selecting and fusing predictions to maintain both responsiveness and stability. The proposed method is evaluated on a real-world underwater fish dataset collected from the East China Sea, comprising 19 species of marine fish annotated in YOLO format. Experimental results show that the IMM-DeepSORT framework outperforms the original DeepSORT in terms of MOTA, MOTP, and IDF1. In particular, it significantly reduces false matches and improves tracking continuity, demonstrating the method’s effectiveness and reliability in complex underwater multi-target tracking scenarios. Full article
(This article belongs to the Special Issue Technology for Fish and Fishery Monitoring)
Show Figures

Figure 1

16 pages, 3808 KB  
Article
Broadband Response Enhancement of a Pitching Wave Energy Converter Using a Nonlinear Stiffness Mechanism Under Dry Friction Effects
by Braulio Neira, Fabián G. Pierart, Claudio Villegas, Cristian Cifuentes, Vicente Barrientos, Gonzalo Tampier, Thomas Knobloch, Burkhard Corves and Mathias Hüsing
Energies 2025, 18(22), 6022; https://doi.org/10.3390/en18226022 - 18 Nov 2025
Viewed by 373
Abstract
This work presents an experimental and theoretical study of a pitching point-absorber wave energy converter (WEC) equipped with a nonlinear stiffness mechanism (NSM) based on a pre-compressed spring. The mechanism is designed to reduce the equivalent restoring stiffness and enhance the device response [...] Read more.
This work presents an experimental and theoretical study of a pitching point-absorber wave energy converter (WEC) equipped with a nonlinear stiffness mechanism (NSM) based on a pre-compressed spring. The mechanism is designed to reduce the equivalent restoring stiffness and enhance the device response without external control. A 1:13 scale prototype of the Lafkenewen WEC, deployed off Lebu (Chile), was tested in regular waves within a wave tank for two configurations: with and without the NSM. The rotational response amplitude operator (RAO) was obtained from experiments and compared against a linear hydrodynamic model formulated via Newtonian mechanics and frequency domain radiation/excitation coefficients. Dry friction at the hinge was represented as an equivalent viscous damping term identified iteratively. Unlike narrow-resonance WECs, both configurations exhibited a broadband response without a sharp resonance peak in the 0.71.2 Hz range, due to significant radiation damping and hinge friction. The NSM produced a moderate amplification of the rotational RAO (up to ∼32%) while preserving the broadband character. Theoretical predictions agreed with the measurements when dry friction was included. These results demonstrate that passive stiffness reduction via an NSM enhances wave–structure energy transfer even in systems dominated by effective damping and provides a consistent basis for future nonlinear time domain modeling and control-oriented studies. Full article
(This article belongs to the Special Issue New Advances in Wave Energy Conversion)
Show Figures

Figure 1

Back to TopTop