Sign in to use this feature.

Years

Between: -

Subjects

remove_circle_outline
remove_circle_outline
remove_circle_outline
remove_circle_outline
remove_circle_outline
remove_circle_outline
remove_circle_outline
remove_circle_outline
remove_circle_outline

Journals

remove_circle_outline
remove_circle_outline
remove_circle_outline
remove_circle_outline

Article Types

Countries / Regions

remove_circle_outline
remove_circle_outline
remove_circle_outline

Search Results (300)

Search Parameters:
Keywords = nitrogen limitation adaptation

Order results
Result details
Results per page
Select all
Export citation of selected articles as:
16 pages, 3167 KB  
Article
Deciphering the Structure and Genetic Basis of Adaptive Mechanism of Soil Microbial Communities in a Manganese Electrolysis Plant
by Yong Wang, Song Liu, Ziyi Zheng, Jun Ma, Yuan Xiang, Lanyan Wu, Chunlian Ding and Yan Shi
Microorganisms 2026, 14(1), 15; https://doi.org/10.3390/microorganisms14010015 (registering DOI) - 20 Dec 2025
Abstract
The development of China’s manganese (Mn) industries has caused severe water and soil pollution, threatening ecological and human health. Microbes are usually regarded as an important indicator of environmental pollution assessment. However, the current understanding of microbial community characteristics and their formation mechanisms [...] Read more.
The development of China’s manganese (Mn) industries has caused severe water and soil pollution, threatening ecological and human health. Microbes are usually regarded as an important indicator of environmental pollution assessment. However, the current understanding of microbial community characteristics and their formation mechanisms in Mn production areas remains limited. In order to address this, soil properties and microbial structural characteristics across different functional zones in a typical Mn electrolysis plant in China’s “Manganese Triangle” were investigated via metagenomic sequencing. Results showed soil Mn levels significantly exceeded background values, indicating high environmental risk. Acidobacteria and Proteobacteria were dominant phyla. Microbial abundance was lowest in the adjacent natural reservoir, whereas diversity was highest in the sewage treatment plant. Correlation analyses identified Mn, nitrate nitrogen, ammonium nitrogen, pH, and moisture as key environmental drivers, with Mn being the primary one. Metagenomic analysis revealed abundant Mn resistance genes, enabling microbial survival under high Mn stress. This study demonstrated that excessive Mn exposure enriched Mn-resistant genes, thereby shaping unique microbial communities dominated by Mn-resistant bacteria. These findings clarified the structural characteristics and adaptive mechanisms of soil microbial communities in Mn-contaminated areas, providing a theoretical basis for ecological risk management and bioremediation. Full article
(This article belongs to the Special Issue Advances in Genomics and Ecology of Environmental Microorganisms)
Show Figures

Figure 1

17 pages, 1129 KB  
Article
Producing Chlorella vulgaris in Ricotta Cheese Whey Substrate
by Nahuel Casá, Paola Alvarez, Ricardo Mateucci, Maximiliano Argumedo Moix and Marina de Escalada Pla
Fermentation 2025, 11(12), 705; https://doi.org/10.3390/fermentation11120705 - 18 Dec 2025
Abstract
Ricotta cheese whey (RCW) is a by-product with nutritional potential, but its use in the human diet is limited due to its high salinity. Chlorella vulgaris can use RCW as a substrate to enhance biomass productivity. The aim of this work was to [...] Read more.
Ricotta cheese whey (RCW) is a by-product with nutritional potential, but its use in the human diet is limited due to its high salinity. Chlorella vulgaris can use RCW as a substrate to enhance biomass productivity. The aim of this work was to evaluate different conditions for C. vulgaris growth in RCW, during scaling-up analysis. After preliminary assays to select growth conditions, two systems were prepared as follows: 500 mL Erlenmeyer flasks (control-system) and a 3 L Bioreactor. Microfiltrated RCW was used as a substrate for C. vulgaris LPMA39 production. Biomass was measured and productivity at 96 h, cell growth kinetics behaviour, biomass biochemical characterisation, and the efficiency of nutrient removal were determined. Both systems presented the same biomass concentration at 96 h (2.2–2.8 g·L−1) and productivity (0.021–0.027 g·L−1·h−1). Nevertheless, 11 h lag-period for cell adaptation to the 3 L Bioreactor was required; thereafter, cells grew faster (µmax: 0.32 ± 0.08 h−1) than control-system. Finally, slight but significantly lower Cmax: 2.14 ± 0.08 was obtained when comparing it to control-system. Lipids, proteins, and pigment contents decreased by the scaling-up; meanwhile, higher reduction in chemical oxygen demand (COD), total phosphorus, and total nitrogen were recorded in the 3 L Bioreactor. Identifying the operating conditions that improve C. vulgaris performance in non-diluted RCW remains a challenge from a sustainability standpoint. Full article
(This article belongs to the Special Issue Cyanobacteria and Eukaryotic Microalgae (2nd Edition))
20 pages, 32276 KB  
Article
Integrated Transcriptomic and Metabolomic Analyses Reveal Physiological and Hepatic Metabolic Responses of Largemouth Bass (Micropterus salmoides) to Subacute Saline–Alkaline Stress
by Bingbu Li, Mingyang Liu, Hailong Wan, Zengsheng Han, Heng Zhang, Guixing Wang, Wei Cao, Lize San, Yucong Yang, Yuqin Ren and Jilun Hou
Int. J. Mol. Sci. 2025, 26(24), 12091; https://doi.org/10.3390/ijms262412091 - 16 Dec 2025
Viewed by 93
Abstract
Freshwater scarcity makes saline–alkaline water essential for sustainable aquaculture. Current research has primarily focused on individual salinity or alkalinity effects on fish, with limited studies addressing their interactive effects. We found significant synergistic toxicity between salinity and alkalinity (r ≈ −0.950/−0.925) in [...] Read more.
Freshwater scarcity makes saline–alkaline water essential for sustainable aquaculture. Current research has primarily focused on individual salinity or alkalinity effects on fish, with limited studies addressing their interactive effects. We found significant synergistic toxicity between salinity and alkalinity (r ≈ −0.950/−0.925) in largemouth bass (Micropterus salmoides), demonstrating higher salinity levels corresponding to lower 96-h median lethal concentration (96 h LC50) values for alkalinity, and vice versa. A subsequent 56-day subacute stress trial (salinity: 6‰; alkalinity: 20 mmol/L) assessed the impact on largemouth bass through growth efficiency, histopathology, biochemical assays, transcriptomics, and metabolomics, comparing a saline–alkaline group (SA) with a normal control group (NC). There were no significant differences in growth or survival between the SA and NC groups, but the SA group exhibited pathological changes in gill and liver tissues. Biochemically, the SA group exhibited elevated malondialdehyde, glutathione, and blood urea nitrogen levels, whereas glutathione peroxidase activity significantly decreased. Integrated transcriptomics and metabolomics analyses demonstrated that saline–alkaline stress disrupts lipid, amino acid, and steroid metabolism in largemouth bass, affecting steroid biosynthesis, fatty acid metabolism, glycerophospholipid metabolism, and cysteine and methionine metabolism pathways. Fish adapt by adjusting gene expression and metabolite levels to maintain metabolic balance. This study highlights adaptive mechanisms and applications for sustainable largemouth bass culture in saline–alkaline environments. Full article
(This article belongs to the Special Issue Advanced Research on the Physiology and Toxicology of Aquatic Animals)
Show Figures

Figure 1

20 pages, 7063 KB  
Article
Water and Nitrogen Use Strategies and Their Influencing Mechanisms in Typical Desert Shrubs of the Qaidam Basin, Qinghai–Tibet Plateau, China
by Yunhao Zhao and Hui Chen
Plants 2025, 14(24), 3828; https://doi.org/10.3390/plants14243828 - 16 Dec 2025
Viewed by 119
Abstract
Desert plants develop unique functional traits and resource utilization strategies under environmental stress, among which, water and nitrogen utilization strategies are the key resource utilization strategies for desert plants. Research on plant water and nitrogen utilization and leaf functional traits has rarely involved [...] Read more.
Desert plants develop unique functional traits and resource utilization strategies under environmental stress, among which, water and nitrogen utilization strategies are the key resource utilization strategies for desert plants. Research on plant water and nitrogen utilization and leaf functional traits has rarely involved high-altitude desert shrubs. The synergistic or trade-off relationship between water and nitrogen utilization in desert shrubs remains unclear, and the variation patterns of leaf functional trait combinations related to water and nitrogen utilization along environmental gradients urgently need to be studied. This study takes the typical desert shrubs in the eastern part of the Qaidam Basin on the Qinghai–Tibet Plateau in China as the research object, selects the stable carbon and nitrogen isotopes (δ13C, δ15N) of plant leaves to characterize the water use efficiency (WUE) and nitrogen use strategy (NUE) of plants, explores the main leaf functional traits related to water and nitrogen utilization, and analyzes the relationship between leaf functional traits and environmental factors. The results show that the resource utilization traits of desert shrubs can be divided into two groups: water and carbon utilization centered on δ13C and nutrient utilization centered on δ15N. There are synergistic or trade-off relationships among plant functional traits. There is a trade-off relationship between water and nitrogen utilization in plants. The leaf functional traits related to water and nitrogen utilization in plants form a “water and nitrogen utilization leaf economic spectrum” along the gradients of temperature, drought, salinity, and nutrients. In conclusion, desert plants adapt to the environment of high cold, drought, high salt content, and limited nutrients by adjusting the relevant leaf functional traits. This study combines the stable carbon and nitrogen isotopes of plant leaves with the combined characteristics of leaf functional traits under different environmental gradients, providing a new perspective for understanding the water and nitrogen utilization strategies of high-altitude desert shrubs and their adaptation mechanisms to arid environments. Full article
Show Figures

Figure 1

20 pages, 1635 KB  
Article
Influence of Long-Term Fertilization on Carbon, Nitrogen, and Phosphorus Allocation and Homeostasis in Cotton Under the Regulation of Phosphorus Availability
by Xihe Wang, Jinyu Yang, Hua Liu, Xiaohui Qu and Wanli Xu
Agronomy 2025, 15(12), 2886; https://doi.org/10.3390/agronomy15122886 - 16 Dec 2025
Viewed by 96
Abstract
Ecological stoichiometry offers critical insights into nutrient dynamics and soil–plant interactions in agroecosystems. To explore the effects of long-term fertilization on soil–cotton C, N, P stoichiometry and stoichiometric homeostasis in arid gray desert soils, this study was conducted at a national gray desert [...] Read more.
Ecological stoichiometry offers critical insights into nutrient dynamics and soil–plant interactions in agroecosystems. To explore the effects of long-term fertilization on soil–cotton C, N, P stoichiometry and stoichiometric homeostasis in arid gray desert soils, this study was conducted at a national gray desert soil monitoring station in Xinjiang (87°28′27″ E, 43°56′32″ N, elevation: 595 m a.s.l.)—an arid and semi-arid region with an annual mean temperature of 5–8 °C and annual precipitation of 100–200 mm. Established in 1989, the 31-year experiment adopted a wheat–maize–cotton annual rotation system with six treatments: CK (control, no fertilizer), N (nitrogen fertilizer alone), NK (nitrogen + potassium fertilizer), NP (nitrogen + phosphorus fertilizer), PK (phosphorus + potassium fertilizer), and NPK (nitrogen + phosphorus + potassium fertilizer). Key results showed that balanced NPK fertilization significantly increased soil organic carbon (SOC) by 22.7% and soil total phosphorus (STP) by 48.6% compared to CK, while the N-only treatment elevated soil N:P to 3.2 (a 68.4% increase vs. CK), indicating severe phosphorus limitation. For cotton, NPK increased seed phosphorus content by 68.2% (vs. N treatment) but reduced straw carbon content by 10.2% (vs. PK treatment), reflecting a carbon allocation trade-off from vegetative to reproductive organs under nutrient sufficiency. Stoichiometric homeostasis differed between organs: seeds maintained stricter carbon regulation (1/H = −0.40) than straw (1/H = −0.64), while straw exhibited more plastic N:P ratios (1/H = 1.95), highlighting organ-specific adaptive strategies to nutrient supply. Redundancy analysis confirmed that soil available phosphorus (AP) was the primary driver of cotton P uptake and yield formation. The seed cotton yield of NPK (5796.9 kg ha−1) was 111.7% higher than CK, with NP (N-P co-application) achieving a 94.7% yield increase vs. CK—only 7.9% lower than NPK, whereas single N application showed the lowest straw yield (5995.0 kg ha−1) and limited yield improvement. These findings demonstrate that long-term balanced NPK fertilization optimizes soil C-N-P stoichiometric balance by enhancing SOC sequestration and phosphorus retention, regulating cotton organ-specific stoichiometric homeostasis, and promoting efficient nutrient uptake and assimilate translocation. The study confirms that phosphorus is the key limiting factor in arid gray desert soil cotton systems, and balanced NPK supply is essential to mitigate stoichiometric imbalances and sustain soil fertility and productivity. This provides targeted practical guidance for rational fertilization management in arid agroecosystems, emphasizing the need to prioritize phosphorus supply and avoid single-nutrient application to maximize resource use efficiency. Full article
Show Figures

Figure 1

16 pages, 1505 KB  
Article
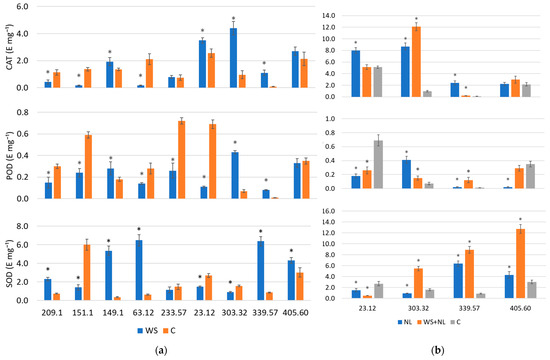
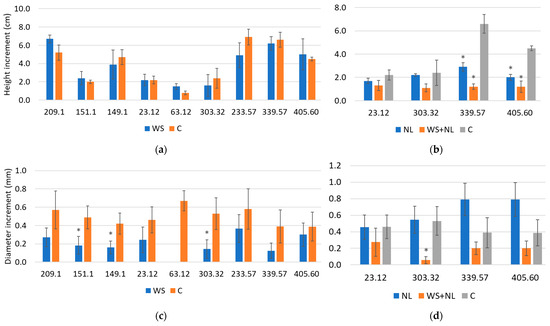
Intraspecific Variation in Drought and Nitrogen-Stress Responses in Pedunculate Oak (Quercus robur L.) Half-Sib Progeny
by Tatiana A. Grodetskaya, Anna A. Popova, Vladlena S. Ryzhkova, Ekaterina I. Trapeznikova, Petr M. Evlakov, Vadim G. Lebedev, Konstantin A. Shestibratov and Konstantin V. Krutovsky
Plants 2025, 14(24), 3814; https://doi.org/10.3390/plants14243814 - 15 Dec 2025
Viewed by 141
Abstract
Pedunculate oak (Quercus robur L.) face increasing threats from drought and nutrient limitation under climate change, yet their genetic variation may have adaptive potential. We examined the responses of pedunculate oak (Quercus robur L.) half-sib progeny from five maternal trees (1, [...] Read more.
Pedunculate oak (Quercus robur L.) face increasing threats from drought and nutrient limitation under climate change, yet their genetic variation may have adaptive potential. We examined the responses of pedunculate oak (Quercus robur L.) half-sib progeny from five maternal trees (1, 12, 32, 57, and 60) to water stress (WS), nitrogen limitation (NL), and combined WS+NL. WS reduced leaf relative water content (RWC) by 18–32% in all families and decreased proline only in two families (233.57 and 209.1), while four families (63.12, 149.1, 303.32, and 339.57) showed 1.7–2.0-fold proline accumulation. Exposure to WS+NL inhibited height and diameter growth in family 339.57 and diameter growth in families 23.12, 303.32 and 405.60, relative to the control. NL decreased chlorophyll (Chl) in two families (23.12 and 405.60) 1.5-fold and increased carotenoids in one of them (405.60) and RWC by 29% and 12% in 23.12 and 303.32 families, respectively. ROS-scavenging activities of catalase (CAT), guaiacol-dependent peroxidase (POD), and superoxide dismutase (SOD) enzymes increased 1.4- to 26.7-fold across all families except 151.1. Overall, families 303.32 and 339.57 were the most resilient to WS, NL, and WS+NL, whereas 233.57 and 151.1 were the most sensitive to WS, 23.12 to NL, and 405.60 to both stresses. These results highlight the family-level variation in stress responses and provide a basis for selecting resilient oak genotypes for forestry and conservation. Full article
Show Figures

Figure 1

24 pages, 2154 KB  
Article
Inhibition of Escherichia coli O157:H7 Growth Through Nutrient Competition by Non-O157 E. coli Isolated from Cattle
by Joel J. Maki, Kathy T. Mou, Julian Trachsel and Crystal L. Loving
Microorganisms 2025, 13(12), 2811; https://doi.org/10.3390/microorganisms13122811 - 10 Dec 2025
Viewed by 256
Abstract
Escherichia coli O157:H7 is a major food safety concern through contamination of beef and produce. Non-antibiotic interventions to minimize O157:H7 in food animals and products are highly desired and one strategy to improve food safety is to reduce O157:H7 in cattle, a main [...] Read more.
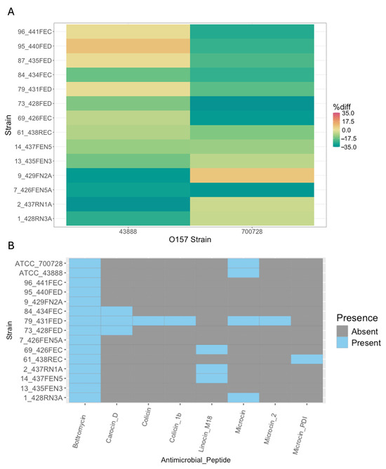
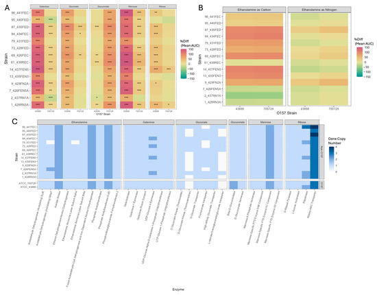
Escherichia coli O157:H7 is a major food safety concern through contamination of beef and produce. Non-antibiotic interventions to minimize O157:H7 in food animals and products are highly desired and one strategy to improve food safety is to reduce O157:H7 in cattle, a main asymptomatic reservoir, through probiotic administration. Non-pathogenic E. coli populating the intestine represent a compelling probiotic source, as these strains are already host-adapted. The challenge is to identify non-pathogenic strains capable of competing with O157:H7 for nutrients or those producing compounds to inhibit O157:H7 growth. Here, E. coli isolated from cattle fecal and recto-anal junction swab samples were sequenced and screened for the ability to compete with O157:H7. Fourteen genetically distinct, non-Shiga toxin-encoding, non-O157:H7 E. coli strains were recovered, and individual isolates representative of each strain were assessed. Nearly all strains possessed complete genetic pathways for the utilization of carbon and nitrogen sources required for O157:H7 colonization of the cattle intestine. Growth curve assays were conducted, and growth metrics were compared between bovine non-O157:H7 E. coli isolates and two O157:H7 isolates. While no strain outperformed both O157:H7 strains for all nutrients tested, at least one strain outperformed O157:H7 for each of the carbon sources tested. No strain grew significantly better than O157:H7 in media supplemented with ethanolamine. A “highly competitive” consortium of 4 non-O157:H7 isolates that grew significantly better than O157:H7 reduced O157:H7 counts CFU/mL by 1.53 log10 and >0.72 log10 under anaerobic and aerobic conditions, respectively, in competition assays. A consortium of “low-competitive” strains reduced O157:H7 counts by >0.47 log10 and >0.51 log10 under anaerobic and aerobic conditions. These results suggest that cattle harbor non-O157:H7 E. coli strains capable of limiting O157:H7 growth in vitro. Surveys of commensal non-O157:H7 isolates from cattle using growth-based phenotypic assays may be useful in identifying E. coli strains capable of outcompeting O157:H7 in the bovine intestine for further in vivo testing as probiotics. Full article
(This article belongs to the Section Molecular Microbiology and Immunology)
Show Figures

Figure 1

24 pages, 9089 KB  
Article
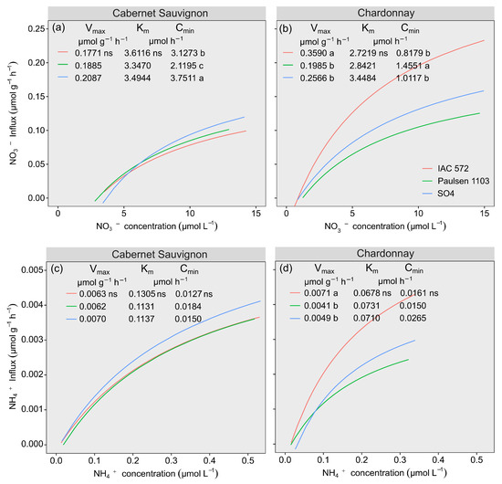
Uptake Efficiency of Nitrogen Forms and Kinetic Parameters of Grafted ‘Chardonnay’ and ‘Cabernet Sauvignon’ Vines
by Adriele Tassinari, Matheus Severo de Souza Kulmann, Gustavo Nogara de Siqueira, Guilherme Zanon Peripolli, Bianca Goularte Dias, Jacson Hindersmann, Amanda Veridiana Krug, Raissa Schwalbert, Álvaro Luís Pasquetti Berghetti, Luciane Almeri Tabaldi, Fernando Teixeira Nicoloso, Maristela Machado Araujo and Gustavo Brunetto
Horticulturae 2025, 11(12), 1480; https://doi.org/10.3390/horticulturae11121480 - 8 Dec 2025
Viewed by 249
Abstract
Nitrogen (N) is a key nutrient for grapevine development, influencing from biomass formation to photosynthetic efficiency and grape quality. However, despite the widespread adoption of grafted plants in modern viticulture, understanding of how different scion–rootstock combinations modulate the uptake of different forms of [...] Read more.
Nitrogen (N) is a key nutrient for grapevine development, influencing from biomass formation to photosynthetic efficiency and grape quality. However, despite the widespread adoption of grafted plants in modern viticulture, understanding of how different scion–rootstock combinations modulate the uptake of different forms of N present in the soil remains limited. In this context, assessing the nutrient uptake efficiency of grapevines can be a strategy for selecting efficient cultivars, especially in nutritionally poor environments. This study aimed to assess the uptake efficiency of N forms by ‘Chardonnay’ and ‘Cabernet Sauvignon’ grafted onto rootstocks ‘IAC 572’, ‘Paulsen 1103’ and ‘SO4’. Vines were subjected to Hoagland’s nutrient solution at 50% total strength for 21 days, followed by nutrient depletion and a 72 h kinetic uptake assay. Morphological, physiological, biochemical and uptake-related parameters—Vmax, Km, Cmin and influx (I)—were assessed. ‘Chardonnay’ grafted onto the ‘IAC 572’ rootstock was the most efficient in the uptake of both NO3 and NH4+, as it showed the lowest Km and Cmin values and a high influx in relation to the other grapevines evaluated. In general, the ‘Cabernet Sauvignon’ grafted onto the ‘Paulsen 1103’ and ‘IAC 572’ exhibited the highest affinity (i.e., lower Km) for N forms, indicating that these combinations are more adaptable to environments with low N availability or require lower N inputs. These findings highlight the importance of using kinetic parameters in plant selection, because they can point out the efficient use of and ability to uptake different N forms, in addition to selecting plants that are efficient at uptaking nutrients in nutritionally depleted soils, or even physiologically efficient with low fertilization rates. Full article
(This article belongs to the Section Plant Nutrition)
Show Figures

Figure 1

21 pages, 1604 KB  
Review
An Insight into Biology, Function and Pest Management Guidance of Gut Microbiota in Spodoptera frugiperda
by Xiao-Rui Yan, Jia-Ni Li, Ze-Yang Sun and Chun-Cai Yan
Insects 2025, 16(12), 1237; https://doi.org/10.3390/insects16121237 - 8 Dec 2025
Viewed by 343
Abstract
Gut microbial community research has garnered considerable attention due to its pivotal role in shaping diverse insect hosts’ life-history traits, with key studies confirming that insect gut microbiota is vital for core physiological processes including growth, nutrient metabolism, nitrogen fixation, pheromone biosynthesis, and [...] Read more.
Gut microbial community research has garnered considerable attention due to its pivotal role in shaping diverse insect hosts’ life-history traits, with key studies confirming that insect gut microbiota is vital for core physiological processes including growth, nutrient metabolism, nitrogen fixation, pheromone biosynthesis, and environmental adaptation. Findings highlight that integrating insect ecology understanding with gut microbial community characterization is indispensable for innovative pest management strategies. Notably, S. frugiperda, a globally destructive agricultural pest causing substantial annual economic losses, has been extensively investigated. Its host range is extremely wide, from staple food crops such as corn and rice to various cash crops. This review systematically synthesizes the prevalent diversity of its gut’s dominant microbes, clarifies the important mechanism of gut microbiota in host stress adaptation (providing direct evidence for explaining the pest’s stress resistance formation), draws the key conclusion that host–microbe interaction mechanisms can serve as key pest management targets to guide more targeted control technologies. We also discuss current limitations such as inadequate microbial function verification and unclear host–microbe molecular mechanisms while outlining future directions including focusing on microbial community dynamic changes under multiple environmental stresses and functional microbe screening and application. Full article
(This article belongs to the Section Insect Behavior and Pathology)
Show Figures

Graphical abstract

22 pages, 5313 KB  
Article
Effects of High Nitrogen and Biochar Addition on the Stability of Soil Organic Carbon Pools in Restored Grassland on the Chinese Loess Plateau
by Shuainan Liu, Mingjun Xie, Lijuan Yan and Guang Li
Agronomy 2025, 15(12), 2800; https://doi.org/10.3390/agronomy15122800 - 5 Dec 2025
Viewed by 179
Abstract
Increased atmospheric nitrogen (N) deposition alters the formation and stability of soil organic carbon (SOC) in fragile ecosystems. While biochar (BC) amendment represents a promising strategy for augmenting soil carbon sequestration, its impact on the stability of the SOC pool under high N [...] Read more.
Increased atmospheric nitrogen (N) deposition alters the formation and stability of soil organic carbon (SOC) in fragile ecosystems. While biochar (BC) amendment represents a promising strategy for augmenting soil carbon sequestration, its impact on the stability of the SOC pool under high N deposition remains unclear. In this study, we conducted a two-year field trial with three replicates to investigate the effects of combined N (0 and 9 g N·m−2·yr−1) and BC (0, 20, and 40 t·ha−1) addition on the stability of the SOC pool in restored grasslands on the Loess Plateau. We assessed SOC pool stability by examining the influence of soil microbial carbon utilization efficiency (CUE), metabolic constraints, and community composition on the content of particulate organic carbon (POC) and mineral-associated organic carbon (MAOC). The results indicate that in comparison to the control treatment (N0BC0), the addition of both high N (N9BC0) and BC (N0BC20 and N0BC40) significantly promoted the accumulation of POC by 15.78%, 9.87%, and 11.05%, respectively. Conversely, the content of MAOC was suppressed under the N9BC0 (−10.64%) and N0BC40 (−8.29%) treatments. However, the combination of high N and BC treatments resulted in increased levels of SOC, POC, and MAOC, while simultaneously reducing the MAOC/POC ratio, with all parameters reaching their peak under the N9BC40 treatment. Meanwhile, high N and BC additions led to differences in bacterial community structure, increased CUE, and enzyme vector angle. Notably, high N shifted the dominant factor of BC on MAOC/POC from physicochemical properties to biological factors. Microbes drive CUE to influence changes in MAOC by adapting to metabolic limitations and stoichiometric imbalances. In contrast, POC is primarily influenced by physicochemical properties. Overall, high additions of N and BC have been shown to reduce the stability of SOC by promoting the accumulation of POC. However, an addition rate of 40 t·ha−1 of BC was found to be more effective in mitigating the negative impacts of high N addition on MAOC. This strategy can serve as an effective management approach for enhancing SOC sequestration in vulnerable regions of the Loess Plateau. Full article
(This article belongs to the Section Soil and Plant Nutrition)
Show Figures

Figure 1

28 pages, 1153 KB  
Review
Kinetics and Energy Yield in Anaerobic Digestion: Effects of Substrate Composition and Fundamental Operating Conditions
by Krzysztof Pilarski and Agnieszka A. Pilarska
Energies 2025, 18(23), 6262; https://doi.org/10.3390/en18236262 - 28 Nov 2025
Viewed by 340
Abstract
This review relates the kinetics of anaerobic digestion (AD) to energy outcomes, including typical ranges of methane yields and volumetric methane productivities (down to hourly g L−1 h−1 scales relevant for industrial plants). It further translates these relationships into practical control [...] Read more.
This review relates the kinetics of anaerobic digestion (AD) to energy outcomes, including typical ranges of methane yields and volumetric methane productivities (down to hourly g L−1 h−1 scales relevant for industrial plants). It further translates these relationships into practical control principles that support stable, high methane productivity. Evidence spans substrate selection and co-digestion with emphasis on carbon/nitrogen (C/N) balance, pretreatment strategies, and reactor operation, linking process constraints with operating parameters to identify interventions that raise performance while limiting inhibition. Improving substrate accessibility is the primary step: pretreatment and co-digestion shift limitation beyond hydrolysis and allow safe increases in organic loading. Typical mesophilic operation involves hydraulic retention times of about 10–40 days for food waste and 20–60 days for different types of livestock manure and slowly degradable energy crops, with stable performance achieved when the solids retention time (SRT) is maintained longer than the hydraulic retention time (HRT). Stability is further governed by sustaining a low hydrogen partial pressure through hydrogenotrophic methanogenesis. Temperature and pH define practicable operating ranges; meanwhile, mixing should minimise diffusion resistance without damaging biomass structure. Early-warning indicators—volatile fatty acids (VFAs)/alkalinity, the propionate/acetate ratio, specific methanogenic activity, methane (CH4)% and gas flow—enable timely adjustment of loading, retention, buffering, mixing intensity and micronutrient supply (Ni, Co, Fe, Mo). In practice, robust operation is generally associated with VFA/alkalinity ratios below about 0.3 and CH4 contents typically in the range of 50–70% (v/v) in biogas. The review consolidates typical feedstock characteristics and biochemical methane potential (BMP) ranges, as well as outlines common reactor types with their advantages and limitations, linking operational choices to energy yield in combined heat and power (CHP) and biomethane pathways. Reported pretreatment effects span approximately 20–100% higher methane yields; for example, 18–37% increases after mechanical size reduction, around 20–30% gains at 120–121 °C for thermal treatments, and in some cases nearly a two-fold increase for more severe thermal or combined methods. Priorities are set for adaptive control, micronutrient management, biomass-retention strategies, and standardised monitoring, providing a coherent route from kinetic understanding to dependable energy performance and explaining how substrate composition, pretreatment, operating parameters, and kinetic constraints jointly determine methane and energy yield, with particular emphasis on early-warning indicators. Full article
(This article belongs to the Special Issue New Challenges in Biogas Production from Organic Waste)
Show Figures

Figure 1

18 pages, 903 KB  
Review
Oil Palm Germplasm Resources and Their Conservation: Advances and Challenges for In Vitro Conservation
by Saeed Rauf, Rodomiro Ortiz and Yong Wang
Plants 2025, 14(23), 3631; https://doi.org/10.3390/plants14233631 - 28 Nov 2025
Viewed by 734
Abstract
In vitro germplasm conservation provides an alternative method for preserving plant species that are vulnerable to natural hazards or for which in situ conservation is costly and challenging to manage. This review examines the significance and challenges associated with various in vitro conservation [...] Read more.
In vitro germplasm conservation provides an alternative method for preserving plant species that are vulnerable to natural hazards or for which in situ conservation is costly and challenging to manage. This review examines the significance and challenges associated with various in vitro conservation methods. It also provides an overview of the current advances in cryopreservation technology for oil palm. In vitro conservation approaches include two strategies: medium-term conservation, in which plants are maintained through the slow growth of explants, facilitated by the gradual release of nutrients, and low-temperature storage. The second approach involves long-term preservation via cryopreservation in liquid nitrogen. Cryopreservation enables the storage of pollen, calli, somatic embryos, and zygotic embryos. Significant progress has been made in cryopreservation, which was initially limited to cold-tolerant species. New techniques focus on conserving sensitive species, such as oil palm, through rapid dehydration and vitrification procedures using various plant materials, particularly polyembryoids and zygotic embryos. Additionally, hardening of plant material is to be induced through pre-culture techniques to enhance their survival under osmotic stress and ultralow temperature. The mechanisms underlying the adaptability of various plant materials, i.e., somatic embryoids and zygotic embryos under cryopreservation, need to be understood. Full article
Show Figures

Figure 1

21 pages, 8814 KB  
Review
The Impact of Life History Traits and Defensive Abilities on the Invasiveness of Ulex europaeus L.
by Hisashi Kato-Noguchi and Midori Kato
Diversity 2025, 17(11), 805; https://doi.org/10.3390/d17110805 - 20 Nov 2025
Viewed by 494
Abstract
Ulex europaeus L. has been introduced into many countries as an ornamental and hedgerow plant, and it often escapes its intended location, establishing dense, feral thickets. These thickets threaten the structure and function of native flora and fauna in areas where the plant [...] Read more.
Ulex europaeus L. has been introduced into many countries as an ornamental and hedgerow plant, and it often escapes its intended location, establishing dense, feral thickets. These thickets threaten the structure and function of native flora and fauna in areas where the plant has been introduced. Because of its invasive nature, U. europaeus is considered one of the world’s 100 worst alien invasive species. It exhibits rapid growth, and high biomass accumulation with a high nitrogen fixation ability. Its flowering phenology depends on local conditions and population. It produces a large number of viable seeds and establishes extensive seed banks. These seeds remain viable for a long time due to physical dormancy. Ulex europaeus produces elaiosomes on the seed surface that are likely used solely for seed dispersal by ants. Ulex europaeus has a high level of genetic diversity due to its allohexaploid chromosome sets. This allows the plant to adapt to different habitats and tolerate various climate conditions. It can survive in areas with limited sunlight beneath tall plant canopies. Its shade tolerance surpasses that of other shrub species. Ulex europaeus produces several compounds, including quinolizidine alkaloids, monoterpenes, flavonoids, and cinnamic acid derivatives. These compounds play a role in defensive responses to biotic stressors, including pathogen infections, herbivorous insects, and neighboring plants competing for resources. These life history traits and defensive abilities may contribute to the expansion of U. europaeus populations into new habitats, enabling the plant to thrive as an invasive species. This is the first study to examine the invasiveness of U. europaeus in terms of its growth, reproduction, ability to adapt to different conditions, and defensive responses to biotic stressors. Full article
(This article belongs to the Special Issue Emerging Alien Species and Their Invasion Processes—2nd Edition)
Show Figures

Figure 1

18 pages, 9550 KB  
Article
Integrative Multi-Omics Analyses Reveal the Global Regulation Network of the Microalga Nannochloropsis oceanica Under Nitrogen Stress Adaptation
by Wuxin You, Can Xu, Jingyi Zhang and Ansgar Poetsch
Biology 2025, 14(11), 1599; https://doi.org/10.3390/biology14111599 - 15 Nov 2025
Viewed by 361
Abstract
Microalgae of the genus Nannochloropsis are known for their ability to accumulate large amounts of lipids, particularly triacylglycerides (TAGs), when exposed to nitrogen-limiting conditions. This trait makes them promising candidates for biofuel production. While previous studies have used transcriptomics and metabolomics to explore [...] Read more.
Microalgae of the genus Nannochloropsis are known for their ability to accumulate large amounts of lipids, particularly triacylglycerides (TAGs), when exposed to nitrogen-limiting conditions. This trait makes them promising candidates for biofuel production. While previous studies have used transcriptomics and metabolomics to explore how these organisms respond to nutrient stress, the role of post-translational modifications—especially protein phosphorylation—remains poorly understood. To address this gap, we conducted a comprehensive analysis of protein phosphorylation events in Nannochloropsis oceanica under both nitrogen-replete and nitrogen-depleted conditions over a time-course experiment. Using mass spectrometry-based phosphoproteomics, we identified 1371 phosphorylation sites across 884 proteins. Temporal clustering of these phosphorylation events revealed two distinct regulatory phases: an early response aimed at conserving nitrogen resources, and a later phase that promotes lipid accumulation. Notably, we identified 11 phosphorylated proteins associated with the Target of Rapamycin (TOR) signaling pathway, suggesting that this conserved regulatory network plays a key role in coordinating the cellular response to nitrogen deficiency. By integrating our phosphoproteomic result with previously published transcriptomic and metabolomic datasets, we provide a more complete view of how N. oceanica adapts to nitrogen stress at the molecular level. This systems-level approach highlights the importance of protein phosphorylation in regulating metabolic shifts and offers new insights into engineering strategies for enhancing lipid production in microalgae. Full article
Show Figures

Figure 1

16 pages, 4920 KB  
Article
Boosting Denitrification in Pyrite Bioretention Through Biochar-Mediated Electron Transfer
by Ying Xu, Xiaoqin Yang, Fanxiao Luo, Haiyuan Ma, Cong Huang, Zheng Xu, Rui Liu, Lu Qiu and Haifa Zu
Water 2025, 17(22), 3263; https://doi.org/10.3390/w17223263 - 14 Nov 2025
Viewed by 520
Abstract
The pyrite bioretention system has been increasingly used to control dissolved nutrients in stormwater runoff. However, its low electron supply rate cannot adapt to the demand for denitrification under high nitrogen-loading conditions. To address this limitation, we constructed a mixed biochar–pyrite bioretention system [...] Read more.
The pyrite bioretention system has been increasingly used to control dissolved nutrients in stormwater runoff. However, its low electron supply rate cannot adapt to the demand for denitrification under high nitrogen-loading conditions. To address this limitation, we constructed a mixed biochar–pyrite bioretention system (BP) by optimizing the structural composition of the fill media. Under simulated complex rainfall conditions, the nitrogen removal efficiency, by-product generation, and filler physicochemical properties of system were evaluated. Results demonstrated that the BP system significantly enhanced denitrification performance, achieving average NOx-N and TN removal rates of 63.3% and 67.8%, respectively. This represented improvements of 79.1% and 45.9% over the conventional pyrite bioretention system. Moreover, the composite system exhibited a sustained and effective denitrification even under low C/N ratio conditions. This enhancement is attributed to biochar’s dual role as an electron shuttle and an electron reservoir, which facilitated microbial nitrate reduction. XPS analysis further confirmed that biochar addition effectively reduced the oxidation degree of pyrite, thereby protecting it from rapid oxidative degradation. Microbial analysis revealed that biochar supplementation in the BP system increased microbial diversity in the saturated zone, which contributed to improved ecosystem function and stability, including the promotion for key denitrification processes. Full article
(This article belongs to the Special Issue Urban Drainage Systems and Stormwater Management)
Show Figures

Figure 1

Back to TopTop