Sign in to use this feature.

Years

Between: -

Subjects

remove_circle_outline
remove_circle_outline
remove_circle_outline
remove_circle_outline
remove_circle_outline
remove_circle_outline
remove_circle_outline
remove_circle_outline
remove_circle_outline

Journals

remove_circle_outline
remove_circle_outline
remove_circle_outline
remove_circle_outline
remove_circle_outline
remove_circle_outline
remove_circle_outline
remove_circle_outline
remove_circle_outline
remove_circle_outline
remove_circle_outline
remove_circle_outline
remove_circle_outline
remove_circle_outline

Article Types

Countries / Regions

remove_circle_outline
remove_circle_outline
remove_circle_outline
remove_circle_outline
remove_circle_outline

Search Results (1,933)

Search Parameters:
Keywords = multi-scale cost

Order results
Result details
Results per page
Select all
Export citation of selected articles as:
29 pages, 4828 KB  
Article
A Novel Solution- and Moving Boundary-Adaptive Cartesian Grid Strategy for Efficient and High-Fidelity Simulations of Complex Flow with Moving Boundaries
by Zhiwei Guo, Lincheng Xu, Yuan Gao and Naizhen Zhou
Aerospace 2025, 12(11), 957; https://doi.org/10.3390/aerospace12110957 (registering DOI) - 26 Oct 2025
Abstract
In this paper, a novel solution- and moving boundary-adaptive Cartesian grid strategy is proposed and used to develop a computational fluid dynamics (CFD) solver. The new Cartesian grid strategy is based on a multi-block structure without grid overlapping or ghost grids in non-fluid [...] Read more.
In this paper, a novel solution- and moving boundary-adaptive Cartesian grid strategy is proposed and used to develop a computational fluid dynamics (CFD) solver. The new Cartesian grid strategy is based on a multi-block structure without grid overlapping or ghost grids in non-fluid areas. In particular, the dynamic grid adaptive operations, as well as the adaptive criteria calculations, are restricted to the grid block boundaries. This reduces the grid adaptation complexity to one dimension lower than that of CFD simulations and also facilitates an intrinsic compatibility with moving boundaries since they are natural grid block boundaries. In addition, an improved hybrid immersed boundary method enforcing a physical constraint of pressure is proposed to robustly implement boundary conditions. The recursively regularized lattice Boltzmann method is applied to solve for fluid dynamics. The performance of the proposed method is validated in simulations of flow induced by a series of two- (2D) and three-dimensional (3D) moving boundaries. Results confirm that the proposed method is adequate to provide efficient and effective dynamical grid refinements for flow solutions and moving boundaries simultaneously. The considered unsteady flow physics are accurately and efficiently reproduced. Particularly, the 3D multiscale flow induced by two tandem flapping wings is simulated at a computational time cost about one order lower than that of a reported adaptive Cartesian strategy. Notably, the grid adaptations only account for a small fraction of CFD time consumption, about 0.5% for pure flow characteristics and 5.0% when moving boundaries are involved. In addition, favorable asymptotic convergence with decreasing minimum grid spacing is observed in the 2D cases. Full article
(This article belongs to the Special Issue Aerospace Vehicles and Complex Fluid Flow Modelling)
Show Figures

Figure 1

23 pages, 3575 KB  
Article
Performance-Guided Aggregation for Federated Crop Disease Detection Across Heterogeneous Farmland Regions
by Yiduo Chen, Ruohong Zhou, Chongyu Wang, Mafangzhou Mo, Xinrui Hu, Xinyi He and Min Dong
Horticulturae 2025, 11(11), 1285; https://doi.org/10.3390/horticulturae11111285 (registering DOI) - 25 Oct 2025
Abstract
A region-aware federated learning framework (RAFL) is proposed to address the non-IID heterogeneity in multi-regional crop disease recognition while reducing communication and computation costs. RAFL integrates three complementary modules: a region embedding module that captures region-specific representations, a cross-region feature alignment module that [...] Read more.
A region-aware federated learning framework (RAFL) is proposed to address the non-IID heterogeneity in multi-regional crop disease recognition while reducing communication and computation costs. RAFL integrates three complementary modules: a region embedding module that captures region-specific representations, a cross-region feature alignment module that aligns semantic distributions across regions on the server, and an attention-based aggregation module that dynamically weights client updates based on performance through Transformer attention. Without sharing raw images, RAFL achieves efficient and privacy-preserving collaboration among heterogeneous farmlands. Experiments on datasets from Bayan Nur, Zhungeer, and Tangshan demonstrate substantial improvements: a classification accuracy of 89.4%, an F1-score of 88.5%, an AUC of 0.948, while the detection performance reaches mAP@50=62.5. Compared with FedAvg, RAFL improves accuracy and F1 by over 5%, and converges faster with reduced communication overhead (total 2822 MB over 95 rounds). Ablation studies verify that the three modules act synergistically—regional embeddings enhance local discriminability, feature alignment mitigates cross-domain drift, and attention-based aggregation stabilizes training—resulting in a robust and deployable solution for large-scale, privacy-preserving agricultural monitoring. Furthermore, the framework enables regional-level economic analysis by correlating disease incidence with yield reduction and estimating potential economic losses, providing a data-driven reference for agricultural policy and resource allocation. Full article
Show Figures

Figure 1

20 pages, 3084 KB  
Article
Decoding Construction Accident Causality: A Decade of Textual Reports Analyzed
by Yuelin Wang and Patrick X. W. Zou
Buildings 2025, 15(21), 3859; https://doi.org/10.3390/buildings15213859 (registering DOI) - 25 Oct 2025
Abstract
Analyzing accident reports to absorb past experiences is crucial for construction site safety. Current methods of processing textual accident reports are time-consuming and labor-intensive. This research applied the LDA topic model to analyze construction accident reports, successfully identifying five main types of accidents: [...] Read more.
Analyzing accident reports to absorb past experiences is crucial for construction site safety. Current methods of processing textual accident reports are time-consuming and labor-intensive. This research applied the LDA topic model to analyze construction accident reports, successfully identifying five main types of accidents: Falls from Height (23.5%), Struck-by and Contact Injuries (22.4%), Slips, Trips, and Falls (21.8%), Hot Work & Vehicle Hazards (18.1%), and Lifting and Machinery Accidents (14.2%). By mining the rich contextual details within unstructured textual descriptions, this research revealed that environmental factors constituted the most prevalent category of contributing causes, followed by human factors. Further analysis traced the root causes to deficiencies in management systems, particularly poor task planning and inadequate training. The LDA model demonstrated superior effectiveness in extracting interpretable topics directly mappable to engineering knowledge and uncovering these latent factors from large-scale, decade-spanning textual data at low computational cost. The findings offer transformative perspectives for improving construction site safety by prioritizing environmental control and management system enhancement. The main theoretical contributions of this research are threefold. First, it demonstrates the efficacy of LDA topic modeling as a powerful tool for extracting interpretable and actionable knowledge from large-scale, unstructured textual safety data, aligning with the growing interest in data-driven safety management in the construction sector. Second, it provides large-scale, empirical evidence that challenges the traditional dogma of “human factor dominance” by systematically quantifying the critical role of environmental and managerial root causes. Third, it presents a transparent, data-driven protocol for transitioning from topic identification to causal analysis, moving from assertion to evidence. Future work should focus on integrating multi-dimensional data for comprehensive accident analysis. Full article
(This article belongs to the Special Issue Digitization and Automation Applied to Construction Safety Management)
Show Figures

Figure 1

24 pages, 12791 KB  
Article
Enabling Efficient Scheduling of Multi-Type Sources in Power Systems via Uncertainty Monitoring and Nonlinear Constraint Processing
by Di Zhang, Qionglin Li, Ji Han, Chunsun Tian and Yebin Li
Sensors 2025, 25(21), 6564; https://doi.org/10.3390/s25216564 (registering DOI) - 24 Oct 2025
Abstract
The large-scale integration of renewable energy sources introduces significant uncertainty into modern power systems, posing new challenges for reliable and economical operation. Effective scheduling therefore requires accurate monitoring of uncertainty and efficient handling of nonlinear system dynamics. This paper proposes an optimization-based scheduling [...] Read more.
The large-scale integration of renewable energy sources introduces significant uncertainty into modern power systems, posing new challenges for reliable and economical operation. Effective scheduling therefore requires accurate monitoring of uncertainty and efficient handling of nonlinear system dynamics. This paper proposes an optimization-based scheduling method that combines sensor-informed monitoring of photovoltaic (PV) uncertainty with advanced processing of nonlinear hydropower characteristics. A detailed hydropower model is incorporated into the framework to represent water balance, reservoir dynamics, and head–discharge–power relationships with improved accuracy. Nonlinear constraints and uncertainty are addressed through a unified approximation scheme that ensures computational tractability. Case studies on the modified IEEE−39 system show that the proposed method achieves effective multi-source coordination, reduces operating costs by up to 2.9%, and enhances renewable energy utilization across different uncertainty levels and PV penetration scenarios. Full article
12 pages, 2548 KB  
Article
Highly Graphitized Straw-Derived Carbon via Molten Salt Electrolysis for Potassium-Ion Batteries
by Yao Chang, Xinrui Wang, Yi Lu, Shijie Li, Zhenghao Pu, Wei-Li Song and Dongbai Sun
Materials 2025, 18(21), 4877; https://doi.org/10.3390/ma18214877 (registering DOI) - 24 Oct 2025
Abstract
The conversion of straw biomass into highly graphitized carbon materials is achieved through an efficient molten salt electrolysis process at moderate temperatures (900–950 °C). Increasing the electrolysis temperature significantly enhances the degree of graphitization, structural ordering, and heteroatom removal efficiency, as evidenced by [...] Read more.
The conversion of straw biomass into highly graphitized carbon materials is achieved through an efficient molten salt electrolysis process at moderate temperatures (900–950 °C). Increasing the electrolysis temperature significantly enhances the degree of graphitization, structural ordering, and heteroatom removal efficiency, as evidenced by multiscale characterization and electrochemical simulations. The resulting graphitic material exhibits a highly ordered layered structure with improved crystallinity and a larger specific surface area. When used as a potassium-ion battery anode, this biomass-derived carbon delivers a reversible capacity of 232.9 mA·h·g−1 after 100 cycles and retains 230.8 mA·h·g−1 after 500 cycles, owing to its well-developed graphite framework, which accommodates volume changes and facilitates rapid ion diffusion. This study presents a sustainable and scalable strategy for transforming low-cost agricultural waste into high-performance energy storage materials and provides valuable insights into the electrochemical graphitization process. Full article
(This article belongs to the Section Carbon Materials)
37 pages, 14970 KB  
Article
Research on Strawberry Visual Recognition and 3D Localization Based on Lightweight RAFS-YOLO and RGB-D Camera
by Kaixuan Li, Xinyuan Wei, Qiang Wang and Wuping Zhang
Agriculture 2025, 15(21), 2212; https://doi.org/10.3390/agriculture15212212 (registering DOI) - 24 Oct 2025
Viewed by 20
Abstract
Improving the accuracy and real-time performance of strawberry recognition and localization algorithms remains a major challenge in intelligent harvesting. To address this, this study presents an integrated approach for strawberry maturity detection and 3D localization that combines a lightweight deep learning model with [...] Read more.
Improving the accuracy and real-time performance of strawberry recognition and localization algorithms remains a major challenge in intelligent harvesting. To address this, this study presents an integrated approach for strawberry maturity detection and 3D localization that combines a lightweight deep learning model with an RGB-D camera. Built upon the YOLOv11 framework, an enhanced RAFS-YOLO model is developed, incorporating three core modules to strengthen multi-scale feature fusion and spatial modeling capabilities. Specifically, the CRA module enhances spatial relationship perception through cross-layer attention, the HSFPN module performs hierarchical semantic filtering to suppress redundant features, and the DySample module dynamically optimizes the upsampling process to improve computational efficiency. By integrating the trained model with RGB-D depth data, the method achieves precise 3D localization of strawberries through coordinate mapping based on detection box centers. Experimental results indicate that RAFS-YOLO surpasses YOLOv11n, improving precision, recall, and mAP@50 by 4.2%, 3.8%, and 2.0%, respectively, while reducing parameters by 36.8% and computational cost by 23.8%. The 3D localization attains millimeter-level precision, with average RMSE values ranging from 0.21 to 0.31 cm across all axes. Overall, the proposed approach achieves a balance between detection accuracy, model efficiency, and localization precision, providing a reliable perception framework for intelligent strawberry-picking robots. Full article
(This article belongs to the Section Artificial Intelligence and Digital Agriculture)
Show Figures

Figure 1

33 pages, 5048 KB  
Systematic Review
A Comprehensive Systematic Review of Dynamic Nutrient Profiling for Personalized Diet Planning: Meta-Analysis and PRISMA-Based Evidence Synthesis
by Mohammad Hasan Molooy Zada, Da Pan and Guiju Sun
Foods 2025, 14(21), 3625; https://doi.org/10.3390/foods14213625 (registering DOI) - 24 Oct 2025
Viewed by 36
Abstract
Background and Objectives: Dynamic nutrient profiling represents a paradigm shift in personalized nutrition, integrating real-time nutritional assessment with individualized dietary recommendations through advanced algorithmic approaches, biomarker integration, and artificial intelligence. This comprehensive systematic review and meta-analysis examines the current state of dynamic nutrient [...] Read more.
Background and Objectives: Dynamic nutrient profiling represents a paradigm shift in personalized nutrition, integrating real-time nutritional assessment with individualized dietary recommendations through advanced algorithmic approaches, biomarker integration, and artificial intelligence. This comprehensive systematic review and meta-analysis examines the current state of dynamic nutrient profiling methodologies for personalized diet planning, evaluating their effectiveness, methodological quality, and clinical outcomes. Methods: Following PRISMA 2020 guidelines, we conducted a comprehensive search of electronic databases (PubMed/MEDLINE, Scopus, Web of Science, IEEE Xplore, and Google Scholar) from inception to December 2024. The protocol was prospectively registered in PROSPERO (Registration: CRD42024512893). Studies were systematically screened using predefined inclusion criteria, quality was assessed using validated tools (RoB 2, ROBINS-I, Newcastle–Ottawa Scale), and data were extracted using standardized forms. Random-effects meta-analyses were performed where appropriate, with heterogeneity assessed using I2 statistics. Publication bias was evaluated using funnel plots and Egger’s test. Results: From 2847 initially identified records plus 156 from additional sources, 117 studies met the inclusion criteria after removing 391 duplicates and systematic screening, representing 45,672 participants across 28 countries. Studies employed various methodological approaches: algorithmic-based profiling systems (76 studies), biomarker-integrated approaches (45 studies), and AI-enhanced personalized nutrition platforms (23 studies), with some studies utilizing multiple methodologies. Meta-analysis revealed significant improvements in dietary quality measures (standardized mean difference: 1.24, 95% CI: 0.89–1.59, p < 0.001), dietary adherence (risk ratio: 1.34, 95% CI: 1.18–1.52, p < 0.001), and clinical outcomes including weight reduction (mean difference: −2.8 kg, 95% CI: −4.2 to −1.4, p < 0.001) and improved cardiovascular risk markers. Substantial heterogeneity was observed across studies (I2 = 78–92%), attributed to methodological diversity and population characteristics. AI-enhanced systems demonstrated superior effectiveness (SMD = 1.67) compared to traditional algorithmic approaches (SMD = 1.08). However, current evidence is constrained by practical limitations, including the technological accessibility of dynamic profiling systems and equity concerns in vulnerable populations. Additionally, the evidence base shows geographical concentration, with most studies conducted in high-income countries, underscoring the need for research in diverse global settings. These findings have significant implications for shaping public health policies and clinical guidelines aimed at integrating personalized nutrition into healthcare systems and addressing dietary disparities at the population level. Conclusions: Dynamic nutrient profiling demonstrates significant promise for advancing personalized nutrition interventions, with robust evidence supporting improved nutritional and clinical outcomes. However, methodological standardization, long-term validation studies exceeding six months, and comprehensive cost-effectiveness analyses remain critical research priorities. The integration of artificial intelligence and multi-omics data represents the future direction of this rapidly evolving field. Full article
(This article belongs to the Section Food Nutrition)
Show Figures

Figure 1

22 pages, 1099 KB  
Review
Synergistic Conversion and Catalytic Upgrading of Seaweed Biomass for Sustainable Bioenergy: Advances, Challenges, and Future Prospects
by Qing Xu, Shenwei Zhang and Shengxian Xian
Catalysts 2025, 15(11), 1008; https://doi.org/10.3390/catal15111008 (registering DOI) - 24 Oct 2025
Viewed by 53
Abstract
Seaweed holds significant promise as a renewable feedstock for bioenergy due to its rapid growth, carbon sequestration capacity, and non-competition with terrestrial agriculture. This review examines recent progress in multi-method synergies for optimized energy conversion from seaweed biomass. Physical pre-treatments (e.g., drying, milling, [...] Read more.
Seaweed holds significant promise as a renewable feedstock for bioenergy due to its rapid growth, carbon sequestration capacity, and non-competition with terrestrial agriculture. This review examines recent progress in multi-method synergies for optimized energy conversion from seaweed biomass. Physical pre-treatments (e.g., drying, milling, ultrasound, microwave) enhance substrate accessibility but face energy intensity constraints. Chemical processes (acid/alkali, solvent extraction, catalysis) improve lipid/sugar recovery and bio-oil yields, especially via hydrodeoxygenation (HDO) and catalytic cracking over tailored catalysts (e.g., ZSM-5), though cost and byproduct management remain challenges. Biological methods (enzymatic hydrolysis, fermentation) enable eco-friendly valorization but suffer from scalability and enzymatic cost limitations. Critically, integrated approaches—such as microwave-solvent systems or hybrid thermochemical-biological cascades—demonstrate superior efficiency over singular techniques. Upgrading pathways for liquid bio-oil (e.g., HDO, catalytic pyrolysis) show considerable potential for drop-in fuel production, while solid-phase biochar and biogas offer carbon sequestration and circular economy benefits. Future priorities include developing low-cost catalysts, optimizing process economics, and scaling synergies like hydrothermal liquefaction coupled with catalytic upgrading to advance sustainable seaweed biorefineries. Full article
(This article belongs to the Topic Advanced Bioenergy and Biofuel Technologies)
Show Figures

Graphical abstract

15 pages, 6332 KB  
Article
Titanium Modulated the Occurrence States and Strain Aging Resistance of Residual Element Nitrogen in Scrap-Based Low-Alloy Steels
by Yuhe Huang, Haisheng Yang, Jun Lu, Jing Wang, Bicao Peng, Junheng Gao, Haitao Zhao, Honghui Wu, Chaolei Zhang, Shuize Wang and Xinping Mao
Materials 2025, 18(21), 4842; https://doi.org/10.3390/ma18214842 - 23 Oct 2025
Viewed by 87
Abstract
The steel industry is responsible for 7–9% of global CO2 emissions. Shifting from primary iron ore to recycled scrap in electric arc furnace (EAF) steelmaking offers significant decarbonization potential, reducing carbon intensity by 60–70%. However, increased scrap use in EAF operations leads [...] Read more.
The steel industry is responsible for 7–9% of global CO2 emissions. Shifting from primary iron ore to recycled scrap in electric arc furnace (EAF) steelmaking offers significant decarbonization potential, reducing carbon intensity by 60–70%. However, increased scrap use in EAF operations leads to higher nitrogen absorption, which can degrade mechanical properties. Nitrogen dissolves into molten steel, where it forms Cottrell atmospheres at dislocations in the following processing steps, intensifying strain aging and reducing ductility. This study establishes a precipitation criterion based on the TiN solubility product to prevent harmful liquid TiN formation, enabling effective nitrogen fixation via fine TiN precipitates (5–20 nm). Multiscale characterization techniques, such as TEM and EBSD, show that Ti reduces the number of mobile N atoms by 60–70%, evidenced by a 50–65% decrease in Snoek/SKK peak intensities. Excessive titanium can refine ferrite grain size and prevents harmful TiN inclusions. Titanium microalloying presents a cost-effective, sustainable strategy to reduce strain aging in scrap-rich EAF steels, enabling more sustainable steel production without sacrificing material properties. Full article
Show Figures

Figure 1

19 pages, 299 KB  
Article
Barriers and Facilitators to Cervical Cancer Screening in Northern Uganda: Qualitative Insights from Healthcare Workers and Administrators
by Noemi Maria Felisi, David Oyet, Kayeny Miriam Melody Yung, Emmanuel Ochola, Riccardo Vecchio and Anna Odone
Curr. Oncol. 2025, 32(11), 591; https://doi.org/10.3390/curroncol32110591 - 23 Oct 2025
Viewed by 184
Abstract
Background: Cervical cancer (CC) is the most common cancer among Ugandan women and the leading cause of cancer mortality. Screening has proven to be a cost-effective method in reducing its burden, yet uptake among women of reproductive age remains alarmingly low, with national [...] Read more.
Background: Cervical cancer (CC) is the most common cancer among Ugandan women and the leading cause of cancer mortality. Screening has proven to be a cost-effective method in reducing its burden, yet uptake among women of reproductive age remains alarmingly low, with national adherence rates under 10%. Objective: This study explored healthcare workers’ (HWs) perspectives on barriers and facilitators to screening and attitudes toward implementing human papillomavirus (HPV) DNA testing with self-collection. Methods: A qualitative research design was employed. Twenty semi-structured interviews were conducted with purposively sampled healthcare providers and administrators across different cadres at a referral hospital and three peripheral health centres in Northern Uganda. Interviews were analysed thematically using the Social Ecological Model. Data collection and analysis proceeded iteratively until thematic saturation. Reporting follows the Consolidated Criteria for Reporting Qualitative Research (COREQ). Results: Participants described individual and interpersonal barriers such as limited awareness, poor preventive health-seeking, fear of results, stigma, and limited male involvement. Organisational barriers included staff shortages, weak referral practices, and stock-outs of supplies, while policy constraints included limited governmental support and competing priorities. Facilitators included targeted health education, routine referrals from all service entry points, outreach screening, and donor support. Most respondents favoured scaling up of self-collected HPV testing, citing higher acceptability and feasibility for outreach, contingent on sustained supplies, laboratory capacity, and training. Conclusions: Multi-level interventions are needed to strengthen facility workflows, staff capability, community engagement, and reliable supply chains. Expanding access to self-collected HPV testing may overcome major barriers and represents a promising strategy to increase screening uptake in Uganda and similar low resource settings. Full article
(This article belongs to the Section Gynecologic Oncology)
19 pages, 1477 KB  
Article
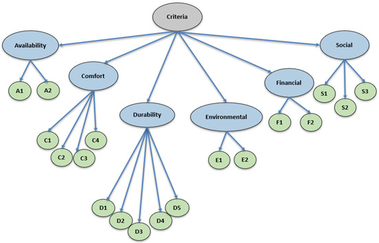
A Combined AHP–TOPSIS-Based Decision Support System for Highway Pavement Type Selection
by Onur Sahin and Berna Aksoy
Sustainability 2025, 17(21), 9396; https://doi.org/10.3390/su17219396 (registering DOI) - 22 Oct 2025
Viewed by 146
Abstract
In Turkey, flexible pavement containing bituminous material is widely preferred on highways. Rigid pavement, which is based on concrete, is generally used in small-scale, specific projects. This situation, which has arisen due to historical and technical reasons, has also brought with it certain [...] Read more.
In Turkey, flexible pavement containing bituminous material is widely preferred on highways. Rigid pavement, which is based on concrete, is generally used in small-scale, specific projects. This situation, which has arisen due to historical and technical reasons, has also brought with it certain prejudices against rigid pavement applications. A review of the literature reveals that many factors influence the choice of highway pavement type, but decision-makers tend to make their selection based on the most important factors, disregarding other parameters. The lack of a systematic factor analysis is a shortcoming in this regard. In this research, a combined multi-criteria decision-making study was conducted, including the neglected factors, to address this technical deficiency in the pavement type selection process. Through detailed analysis, parameters likely to influence pavement type selection were identified and analyzed using the hybrid AHP-TOPSIS approach, guided by the opinions of experts in the field. The analysis shows that comfort (user ride quality), financial, and environmental factors are the most effective main criteria, while maintenance and repair costs, eco-friendliness, and initial construction costs were identified as the most critical sub-criteria influencing the choice of pavement type. Based on the analysis results, a detailed decision support system was presented to decision-makers according to the characteristics of the alternatives obtained. The results highlight the need for decision-making frameworks that prioritize both long-term cost efficiency and user safety, contributing to more sustainable and resilient pavement applications. Full article
(This article belongs to the Section Sustainable Engineering and Science)
Show Figures

Figure 1

34 pages, 6699 KB  
Article
BIM-Enabled Life-Cycle Energy Management in Commercial Complexes: A Case Study of Zhongjian Plaza Under the Dual-Carbon Strategy
by Daizhong Tang, Yi Wang, Jingyi Wang, Wei Wu and Qinyi Li
Buildings 2025, 15(21), 3816; https://doi.org/10.3390/buildings15213816 - 22 Oct 2025
Viewed by 106
Abstract
Commercial complexes, as major sources of urban energy consumption and carbon emissions, face urgent demands for efficiency improvement under the “dual-carbon” strategy. This paper develops a Building Information Modeling (BIM)-enabled life-cycle energy management framework to address fragmented monitoring, weak coordination, and data silos [...] Read more.
Commercial complexes, as major sources of urban energy consumption and carbon emissions, face urgent demands for efficiency improvement under the “dual-carbon” strategy. This paper develops a Building Information Modeling (BIM)-enabled life-cycle energy management framework to address fragmented monitoring, weak coordination, and data silos inherent in traditional approaches. Methodologically, a structured literature review was conducted to identify inefficiencies and draw lessons from global practices. An enhanced Delphi method was then applied to refine 12 key evaluation indicators spanning six dimensions—policy, economic, social, technological, environmental, and compliance—which were subsequently integrated into a BIM platform. This integration enables real-time energy monitoring, multi-system diagnostics, and cross-phase collaboration across the design, construction, and operation stages. An empirical case study of the Zhongjian Plaza project in Shanghai demonstrates that the proposed framework not only enhances energy efficiency and reduces life-cycle costs, but also improves user comfort while aligning with both domestic green building standards and international sustainability targets. Overall, the study provides a replicable methodology and practical reference for the smart and low-carbon operation of large-scale commercial complexes, thereby offering strategic insights for advancing sustainable urban development. Full article
Show Figures

Figure 1

23 pages, 4442 KB  
Article
Efficient and Lightweight LD-SAGE Model for High-Accuracy Leaf Disease Segmentation in Understory Ginseng
by Yanlei Xu, Ziyuan Yu, Dongze Wang, Chao Liu, Zhen Lu, Chen Zhao and Yang Zhou
Agronomy 2025, 15(11), 2450; https://doi.org/10.3390/agronomy15112450 - 22 Oct 2025
Viewed by 120
Abstract
Understory ginseng, with superior quality compared to field-cultivated varieties, is highly susceptible to diseases, which negatively impact both its yield and quality. Therefore, this paper proposes a lightweight, high-precision leaf spot segmentation model, Lightweight DeepLabv3+ with a StarNet Backbone and Attention-guided Gaussian Edge [...] Read more.
Understory ginseng, with superior quality compared to field-cultivated varieties, is highly susceptible to diseases, which negatively impact both its yield and quality. Therefore, this paper proposes a lightweight, high-precision leaf spot segmentation model, Lightweight DeepLabv3+ with a StarNet Backbone and Attention-guided Gaussian Edge Enhancement (LD-SAGE). This study first introduces StarNet into the DeepLabv3+ framework to replace the Xception backbone, reducing the parameter count and computational complexity. Secondly, the Gaussian-Edge Channel Fusion module uses multi-scale Gaussian convolutions to smooth blurry areas, combining Scharr edge-enhanced features with a lightweight channel attention mechanism for efficient edge and semantic feature integration. Finally, the proposed Multi-scale Attention-guided Context Modulation module replaces the traditional Atrous Spatial Pyramid Pooling. It integrates Multi-scale Grouped Dilated Convolution, Convolutional Multi-Head Self-Attention, and dynamic modulation fusion. This reduces computational costs and improves the model’s ability to capture contextual information and texture details in disease areas. Experimental results show that the LD-SAGE model achieves an mIoU of 92.48%, outperforming other models in terms of precision and recall. The model’s parameter count is only 4.6% of the original, with GFLOPs reduced to 22.1% of the baseline model. Practical deployment experiments on the Jetson Orin Nano device further confirm the advantage of the proposed method in the real-time frame rate, providing support for the diagnosis of leaf diseases in understory ginseng. Full article
(This article belongs to the Section Pest and Disease Management)
Show Figures

Figure 1

18 pages, 2797 KB  
Article
DW-YOLO: A Model for Identifying Surface Characteristics and Distinguishing Grades of Graphite Ore
by Xin Zhang, Xueyu Huang and Yuxing Yu
Appl. Sci. 2025, 15(21), 11321; https://doi.org/10.3390/app152111321 - 22 Oct 2025
Viewed by 137
Abstract
Graphite’s critical role in modern industries necessitates efficient ore grade detection to optimize production costs and resource utilization. To overcome the limitations of traditional inspection systems in handling heterogeneous graphite ore samples with varying carbon content, we propose DW-YOLOv8—a YOLOv8s-based framework enhanced through [...] Read more.
Graphite’s critical role in modern industries necessitates efficient ore grade detection to optimize production costs and resource utilization. To overcome the limitations of traditional inspection systems in handling heterogeneous graphite ore samples with varying carbon content, we propose DW-YOLOv8—a YOLOv8s-based framework enhanced through three core innovations: (1) WIoU loss for dynamic anchor prioritization, (2) C2f_UniRepLKNetBlock for multi-scale feature extraction, and (3) the PAFPN for adaptive feature fusion. Evaluated on a dataset collected from the China Minmetals Heilongjiang graphite mine, the model achieves 93.88% mAP50, surpassing the baseline YOLOv8s by 9.6 percentage points. By balancing precision (9.6% improvement) and computational efficiency (9.4% lower Params), DW-YOLOv8 demonstrates robust deployment readiness for real-time industrial applications. Full article
Show Figures

Figure 1

23 pages, 3005 KB  
Article
YOLOv8n-GSS-Based Surface Defect Detection Method of Bearing Ring
by Shijun Liang, Haitao Xu, Jingyu Liu, Junfeng Li and Haipeng Pan
Sensors 2025, 25(21), 6504; https://doi.org/10.3390/s25216504 - 22 Oct 2025
Viewed by 269
Abstract
Industrial bearing surface defect detection faces challenges such as complex image backgrounds, multi-scale defects, and insufficient feature extraction. To address these issues, this paper proposes an improved YOLOv8-GSS defect detection method. Initially, the network substitutes the standard convolution in the C2f module and [...] Read more.
Industrial bearing surface defect detection faces challenges such as complex image backgrounds, multi-scale defects, and insufficient feature extraction. To address these issues, this paper proposes an improved YOLOv8-GSS defect detection method. Initially, the network substitutes the standard convolution in the C2f module and Concat module within the neck module with lightweight convolutions, GsConv, thereby reducing computational costs. Subsequently, to better capture and represent crucial features in the images, an SENetV2 attention mechanism is integrated before the SPPF module at the backbone end, effectively enhancing the model’s accuracy and robustness in defect detection. Finally, a self-built dataset of surface images of bearing rings collected from industrial sites is utilized as the basis for extensive experimentation. Experimental results show that the network achieves 97.8% AP50, with detection accuracy for large-, medium-, and small-scale defects improved by 2.4%, 3.6%, and 2.3%, respectively.2.3% respectively. The detection speed reaches 115 frames per second (FPS). Compared to mainstream surface defect detection algorithms, the proposed method exhibits significant improvements in both accuracy and detection speed. Full article
Show Figures

Figure 1

Back to TopTop