Sign in to use this feature.

Years

Between: -

Subjects

remove_circle_outline
remove_circle_outline
remove_circle_outline
remove_circle_outline
remove_circle_outline
remove_circle_outline
remove_circle_outline
remove_circle_outline
remove_circle_outline

Journals

Article Types

Countries / Regions

Search Results (159)

Search Parameters:
Keywords = multi-level fuzzy evaluation models

Order results
Result details
Results per page
Select all
Export citation of selected articles as:
25 pages, 6358 KB  
Article
A Novel Chaotic Encryption Algorithm Based on Fuzzy Rule-Based Sugeno Inference: Theory and Application
by Aydin Muhurcu and Gulcin Muhurcu
Mathematics 2026, 14(2), 243; https://doi.org/10.3390/math14020243 - 8 Jan 2026
Viewed by 117
Abstract
This study proposes a robust chaotic encryption framework based on a Fuzzy Rule-Based Sugeno Inference (FRBSI) system, integrated with high-level security analyses. The algorithm employs a dynamic mixture of Lorenz chaotic state variables, which are numerically modeled using the Euler-Forward method to ensure [...] Read more.
This study proposes a robust chaotic encryption framework based on a Fuzzy Rule-Based Sugeno Inference (FRBSI) system, integrated with high-level security analyses. The algorithm employs a dynamic mixture of Lorenz chaotic state variables, which are numerically modeled using the Euler-Forward method to ensure computational accuracy. Unlike conventional methods, the carrier signal’s characteristics are not static; instead, its amplitude and dynamic behavior are continuously adapted through the FRBSI mechanism, driven by the instantaneous thresholds of the information signal. The security of the proposed system was rigorously evaluated through Histogram analysis, Number of Pixels Change Rate (NPCR), and Unified Average Changing Intensity (UACI) metrics, which confirmed the algorithm’s high sensitivity to plaintext variations and resistance against differential attacks. Furthermore, Key Sensitivity tests demonstrated that even a single-bit discrepancy in the receiver-side Sugeno rule base leads to a total failure in signal reconstruction, providing a formidable defense against brute-force attempts. The system’s performance was validated in the MATLAB/Simulink of R2021a version environment, where frequency and time-domain analyses were performed via oscilloscope and Fourier transforms. The results indicate that the proposed multi-layered fuzzy-chaotic structure significantly outperforms traditional encryption techniques in terms of unpredictability, structural security, and robustness. Full article
(This article belongs to the Topic A Real-World Application of Chaos Theory)
Show Figures

Figure 1

28 pages, 1346 KB  
Article
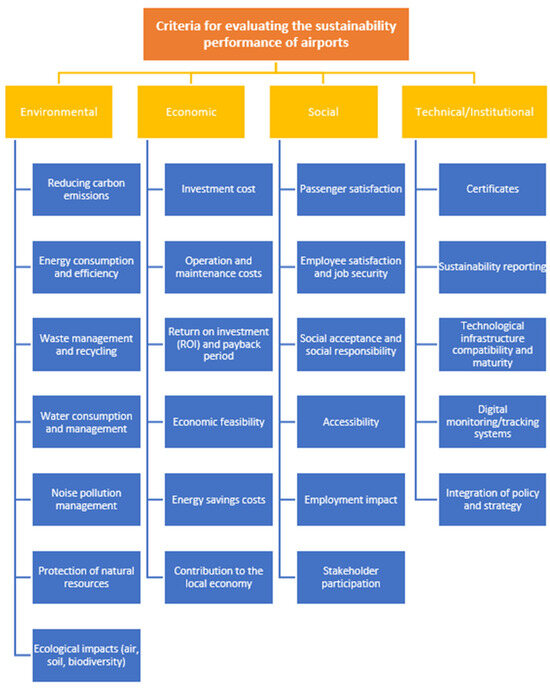
An Integrated FAHP–IF-COPRAS Approach for Evaluating Airport Sustainability Performance in Türkiye
by Fatma Şeyma Yüksel and Pırıl Tekin
Sustainability 2026, 18(2), 661; https://doi.org/10.3390/su18020661 - 8 Jan 2026
Viewed by 98
Abstract
This study proposes a multi-dimensional, fuzzy logic-based decision-making framework to assess airport sustainability performance under uncertainty, addressing a notable gap in the literature. The proposed model integrates the Fuzzy Analytic Hierarchy Process (FAHP) to determine the weights of sustainability criteria and the Intuitionistic [...] Read more.
This study proposes a multi-dimensional, fuzzy logic-based decision-making framework to assess airport sustainability performance under uncertainty, addressing a notable gap in the literature. The proposed model integrates the Fuzzy Analytic Hierarchy Process (FAHP) to determine the weights of sustainability criteria and the Intuitionistic Fuzzy COPRAS (IF-COPRAS) method to evaluate airport alternatives. The assessment considers four main sustainability dimensions: environmental, economic, social, and technical/institutional. A case study involving five major airports in Türkiye reveals that environmental and economic indicators play a pivotal role in shaping sustainability performance. While Istanbul Airport (IST) demonstrated the highest performance across all scenarios, a comparison with Airport Carbon Accreditation (ACA) levels indicates that carbon-focused certification alone is insufficient to reflect the full spectrum of sustainability outcomes. This research presents a novel and robust evaluation framework, contributing to the limited body of fuzzy logic-based MCDM applications for airport sustainability in the Turkish context. The findings offer actionable strategic insights for policymakers and airport managers regarding investment prioritization, operational strategy reinforcement, and the alignment of airport development with long-term sustainability goals. The results are validated through rigorous sensitivity analyses, confirming the robustness of the model despite the focused expert panel. Full article
Show Figures

Figure 1

37 pages, 4411 KB  
Article
Data-Driven Evaluation of Dynamic Capabilities in Urban Community Emergency Language Services for Fire Response
by Han Li, Haoran Mao, Zhenning Guo and Qinghua Shao
Fire 2026, 9(1), 15; https://doi.org/10.3390/fire9010015 - 25 Dec 2025
Viewed by 358
Abstract
The frequent occurrence of fires has prompted China to accelerate the development of community fire prevention and emergency management systems. Language, serving both communicative and affective functions by facilitating the flow of information and fostering mutual understanding, runs through the entire process of [...] Read more.
The frequent occurrence of fires has prompted China to accelerate the development of community fire prevention and emergency management systems. Language, serving both communicative and affective functions by facilitating the flow of information and fostering mutual understanding, runs through the entire process of community fire emergency management. In response to the early-stage nature of this field and the lack of a systematic framework, this study constructs a dynamic capability evaluation system for urban community fire-related emergency language services (FELS) by integrating multi-source and heterogeneous data. First, by adopting a hybrid approach combining dynamic capability theory and text mining, a three-level indicator system is established. Second, based on domain knowledge, quantitative methods and scoring rules are designed for the third-level qualitative indicators to provide standardized input for the model. Third, a weighting and integration framework is developed that simultaneously considers the internal mechanism characteristics and statistical properties of indicators. Specifically, a knowledge-driven weighting approach combining FAHP and fuzzy DEMATEL is employed to characterize indicator importance and interrelationships, while the CRITIC method is used to extract Data-Driven weights based on data dispersion and information content. These knowledge-driven and Data-Driven weights are then integrated through a multi-feature fusion weighting approach. Finally, a linear weighting model is applied to combine the normalized indicator values with the integrated weights, enabling a systematic evaluation of the dynamic capabilities of community FELS. To validate the proposed framework, application tests were conducted in four representative types of urban communities, including internationally developed, aging and vulnerable, newly developed, and economically diverse communities, using fire emergency scenarios as the entry point. The external validity and internal robustness of the proposed model were verified through these tests. The results indicate that the evaluation system provides accurate, objective, and adaptive assessments of dynamic capabilities in FELS across different community contexts, offering a governance-oriented quantitative tool to support grassroots fire prevention and to enhance community resilience. Full article
(This article belongs to the Special Issue Fire Safety and Emergency Evacuation)
Show Figures

Figure 1

31 pages, 1687 KB  
Article
A K-Prototypes Clustering and Interval-Valued Intuitionistic Fuzzy Set-Based Method for Electricity Retail Package Recommendation
by Bocheng Zhang, Hao Shen, Hangzhe Wu and Yuanqian Ma
Appl. Sci. 2026, 16(1), 201; https://doi.org/10.3390/app16010201 - 24 Dec 2025
Viewed by 163
Abstract
To address the issues of imprecise user segmentation, inadequate handling of fuzzy evaluation information, and low recommendation accuracy in current electricity retail package recommendations, a novel recommendation method based on K-prototypes clustering and interval-valued intuitionistic fuzzy theory is proposed. First, a multi-dimensional user [...] Read more.
To address the issues of imprecise user segmentation, inadequate handling of fuzzy evaluation information, and low recommendation accuracy in current electricity retail package recommendations, a novel recommendation method based on K-prototypes clustering and interval-valued intuitionistic fuzzy theory is proposed. First, a multi-dimensional user profile is constructed, incorporating five numerical tags—such as monthly average electricity consumption and monthly load factor—and two categorical tags: industry characteristics and value-added service demand. The K-prototypes algorithm is employed to cluster users, effectively resolving the profile distortion problem caused by the neglect of categorical features in traditional K-means clustering. Second, interval-valued intuitionistic fuzzy numbers are introduced to transform user linguistic evaluations into quantitative indicators. A projection measure-based model is established to objectively determine attribute weights, thereby eliminating subjective weighting bias. Finally, a comprehensive ranking of electricity retail packages is generated by integrating satisfaction levels of similar users and similar measures of new users. The recommendation performance is validated using Root Mean Square Error (RMSE), Kendall’s τ, Normalized Discounted Cumulative Gain (NDCG@5), and Discrimination Index (S). A case study involving users from a region in China demonstrates that the proposed method reduces the Root Mean Square Error (RMSE) to 0.32, which is 31.25% lower than the next best traditional method (K-prototypes + equal weight clustering with RMSE = 0.48), accurately addresses the core demands of diverse user groups, significantly improves recommendation precision and user satisfaction, and exhibits substantial practical application value. Full article
(This article belongs to the Section Electrical, Electronics and Communications Engineering)
Show Figures

Figure 1

26 pages, 3522 KB  
Article
Evaluation of Mine Land Ecological Resilience: Application of the Vague Sets Model Under the Nature-Based Solutions Framework
by Lu Feng, Jing Xie and Yuxian Ke
Sustainability 2026, 18(1), 164; https://doi.org/10.3390/su18010164 - 23 Dec 2025
Viewed by 246
Abstract
To achieve a scientific evaluation of land ecological resilience in mining areas and promote the green transformation and sustainable development of the mining industry, this study is based on the core concept of Nature-based Solutions (NbS), coupling the “Driving force–Pressure–State–Impact–Response” (DPSIR) framework, and [...] Read more.
To achieve a scientific evaluation of land ecological resilience in mining areas and promote the green transformation and sustainable development of the mining industry, this study is based on the core concept of Nature-based Solutions (NbS), coupling the “Driving force–Pressure–State–Impact–Response” (DPSIR) framework, and constructs an evaluation system for mine land ecological resilience (MLER) focusing on sustainability. This system covers multiple aspects, including natural ecology, socio-economics, and policy management, comprising 21 secondary indicators that comprehensively respond to NbS’ fundamental principles of “nature-guided, multi-party collaboration, and long-term adaptation.” In terms of evaluation methodology, this study proposes a combined weighting model that integrates AHP-CRITIC game theory with Vague sets. First, subjective expert experience and objective data variance are balanced through combined weighting. Based on game theory, the optimal combination coefficients were determined (α1 = 0.624, α2 = 0.376) to reconcile subjective and objective preferences. Subsequently, the three-dimensional interval structure of Vague sets is utilized to effectively accommodate fuzzy information and data gaps. By characterizing the restoration process through interval membership, the model enhances the representational capacity of the evaluation results regarding complex ecological information. Empirical research conducted in the mining areas of Gan Xian, Xing Guo, Yu Du, and Xun Wu in Jiangxi Province effectively identified differences in resilience levels: the resilience of the Xing Guo mining area was classified as I, Gan Xian and Yu Du as II, and Xun Wu as IV. These results are fundamentally consistent with the AHP-Fuzzy Comprehensive Evaluation method, verifying the robustness and reliability of the model. The NbS-guided evaluation system and model constructed in this study provide scientific tools for identifying differences in the sustainability of MLER and key constraints, promoting the transformation of restoration models from “engineering-driven” to “nature-driven, long-term adaptation” in the context of NbS in China. Full article
(This article belongs to the Special Issue Sustainable Solutions for Land Reclamation and Post-mining Land Uses)
Show Figures

Figure 1

27 pages, 2999 KB  
Article
Revolutionizing Intelligent Decision-Making in Big Data and AI-Generated Networks Through a Picture Fuzzy FUCA Framework
by Yantu Ma
Symmetry 2025, 17(12), 2147; https://doi.org/10.3390/sym17122147 - 13 Dec 2025
Viewed by 259
Abstract
In the current digital landscape, where platforms process AI-generated content and intelligent network traffic on a large scale, it is the duty of such platforms to continuously measure the reliability, trustworthiness, and security of various data streams. Driven by this practical challenge, this [...] Read more.
In the current digital landscape, where platforms process AI-generated content and intelligent network traffic on a large scale, it is the duty of such platforms to continuously measure the reliability, trustworthiness, and security of various data streams. Driven by this practical challenge, this research develops an effective decision-support mechanism in intelligent decision-making in big-data AI-generated content and network systems. The decision problem has considered several uncertainties, including content authenticity, processing efficiency, user trust, cybersecurity, system scalability, privacy protection, and cost of computing. The multidimensional uncertainty of AI-generated information and trends in network behavior are challenging to capture in traditional crisp and fuzzy decision-making models. To fill that gap, a new Picture Fuzzy Faire Un Choix Adequat (PF-FUCA) methodology is proposed, based on multi-perspective expert assessment and better computational aggregation to improve the accuracy of rankings, symmetry, and uncertainty treatment. A case scenario comprising fifteen different alternative intelligent decision strategies and seven evaluation criteria are examined under the evaluation of four decision-makers. The PF-FUCA model successfully prioritizes the best strategies to control AI-based content and network activities to generate a stable and realistic ranking. The comparative and sensitivity analysis show higher robustness, accuracy, and flexibility levels than the existing MCDM techniques. The results indicate that PF-FUCA is specifically beneficial in settings where a large amount of data has to flow, a high uncertainty rate exists, and the variables of decision are dynamic. The research introduces a scalable and credible methodological conception that can be used to facilitate high levels of intelligent computing applications to content governance and network optimization. Full article
(This article belongs to the Section Computer)
Show Figures

Figure 1

26 pages, 1028 KB  
Article
Identification of Key Factors and Symmetrical Hierarchical Paths Influencing the Efficiency of Medical Human–Machine Collaborative Diagnosis Based on DEMATEL-ISM
by Jun Ma and Shupeng Li
Symmetry 2025, 17(12), 2138; https://doi.org/10.3390/sym17122138 - 12 Dec 2025
Viewed by 355
Abstract
Against the backdrop of artificial intelligence (AI) empowering the medical industry, achieving symmetric coordination between patients and medical intelligent systems has emerged as a key factor in enhancing the efficacy of medical human–computer collaborative diagnosis. This study systematically identified the factors influencing the [...] Read more.
Against the backdrop of artificial intelligence (AI) empowering the medical industry, achieving symmetric coordination between patients and medical intelligent systems has emerged as a key factor in enhancing the efficacy of medical human–computer collaborative diagnosis. This study systematically identified the factors influencing the effectiveness of human–machine collaborative diagnosis in healthcare by combining literature analysis with expert interviews, based on the Socio-technical Systems Theory. It constructed a symmetric evaluation framework consisting of 19 indicators across four dimensions: user, technology, task, and environment. An integrated DEMATEL method incorporating symmetric logic was employed to quantitatively analyze the interdependent relationships among factors and identify 18 key factors. Subsequently, ISM was applied to analyze the dependency relationships between these key factors, thereby constructing a clear multi-level hierarchical structure model. Through hierarchical construction of a multi-level hierarchical structure model, four core paths driving diagnostic effectiveness were revealed. The research shows that optimizing user behavior mechanisms and technology adaptability and strengthening dynamic coordination strategies between tasks and the environment can effectively achieve the two-way symmetric mapping of the medical human–machine system from fuzzy decision-making to precise output. This has not only improved the efficacy of medical human–computer collaborative diagnosis, but also provided a theoretical basis and practical guidance for optimizing the practical application of medical human–computer collaborative diagnosis. Full article
(This article belongs to the Section Computer)
Show Figures

Figure 1

29 pages, 16069 KB  
Article
Dynamic Severity Assessment of Partial Discharge in HV Bushings Based on the Evolution Characteristics of Dense Clusters in PRPD Patterns
by Xiang Gao, Zhiyu Li, Zuoming Xu, Pengbo Yin, Xiongjie Xie, Xiaochen Yang and Baoquan Wan
Sensors 2025, 25(24), 7537; https://doi.org/10.3390/s25247537 - 11 Dec 2025
Viewed by 573
Abstract
High-voltage bushings are critical insulation components, yet conventional PRPD-based severity assessment methods that rely on global pattern morphologies such as “rabbit ears” and “tortoise shell” remain coarse, lack local sensitivity, and fail to track continuous degradation. This paper proposes a dynamic severity assessment [...] Read more.
High-voltage bushings are critical insulation components, yet conventional PRPD-based severity assessment methods that rely on global pattern morphologies such as “rabbit ears” and “tortoise shell” remain coarse, lack local sensitivity, and fail to track continuous degradation. This paper proposes a dynamic severity assessment method that shifts the focus from global contours to dense partial discharge (PD) clusters, defined as high-density aggregations of PD pulses in specific phase–magnitude regions of PRPD patterns. Each dense cluster is treated as the statistical projection of a physical discharge channel, and the evolution of its number, intensity, location, and shape provides a fine-scale description of defect development. A multi-level relative density and morphological image processing algorithm is used to extract dense clusters directly from PRPD histograms, followed by a 20-dimensional feature set and a five-index system describing discharge activity, development speed, complexity, instability, and evolution trend. A fuzzy comprehensive evaluation model further converts these indices into three severity levels with confidence measures. Long-term degradation tests on defective bushings demonstrate that the proposed method captures key turning points from dispersed multi-cluster patterns to a single dominant cluster and yields a stable, stage-consistent severity evaluation, offering a more sensitive and physically interpretable tool for condition monitoring and early warning of HV bushings. The method achieved a high evaluation confidence (average 60.1%), which rose to 100% at the critical failure stage. It successfully identified three distinct degradation stages (stable, accelerated, and critical) across the 49 test intervals. A quantitative comparison demonstrated significant advantages: 8.3% improvement in early warning (4 windows earlier than IEC 60270), 50.6% higher monotonicity, 125.2% better stability, and 45.9% wider dynamic range, while maintaining physical interpretability and requiring no training data. Full article
Show Figures

Figure 1

16 pages, 2009 KB  
Article
An Improved EW-FCE Model for Risk Identification in Mines Laboratory Safety
by Yin Tan, Chenhao Zhang, Jun Guo, Dechao Zhang, Jiaru Song, Huijie Yang, Bohuai Shen and Jing Li
Appl. Sci. 2025, 15(24), 12929; https://doi.org/10.3390/app152412929 - 8 Dec 2025
Viewed by 198
Abstract
To address the limitations of single evaluation methods, complex risk factors, and subjective weight allocation in university mining lab safety management, this study proposes an improved EW-FCE model integrating entropy weighting and fuzzy comprehensive evaluation. A multi-level evaluation index system was developed, covering [...] Read more.
To address the limitations of single evaluation methods, complex risk factors, and subjective weight allocation in university mining lab safety management, this study proposes an improved EW-FCE model integrating entropy weighting and fuzzy comprehensive evaluation. A multi-level evaluation index system was developed, covering personnel status, hazardous objects, operating environment, and lab standardization (4 secondary and 24 tertiary indicators). By combining objective entropy weights with quantitative risk affiliation from fuzzy evaluation, the model overcomes traditional subjectivity. Applied to a key mining lab in Shanxi, it calculated indicator weights and overall risk values using survey data. Key risk factors identified include special equipment operation certification (weight 0.0909), heavy machinery maintenance records (0.0813), and radioactivity detector qualification (0.0761). The model enables scientific risk ranking and aligns closely with actual lab safety conditions, offering a practical tool for safety management and supporting AI-assisted decision-making in engineering universities. Full article
Show Figures

Figure 1

21 pages, 1500 KB  
Article
Intelligent Multi-Objective Path Planning for Unmanned Surface Vehicles via Deep and Fuzzy Reinforcement Learning
by Ioannis A. Bartsiokas, Charis Ntakolia, George Avdikos and Dimitris Lyridis
J. Mar. Sci. Eng. 2025, 13(12), 2285; https://doi.org/10.3390/jmse13122285 - 30 Nov 2025
Viewed by 500
Abstract
Unmanned Surface Vehicles (USVs) are increasingly employed in maritime operations requiring high levels of autonomy, safety, and energy efficiency. However, traditional path planning techniques struggle to simultaneously address multiple conflicting objectives such as fuel consumption, trajectory smoothness, and obstacle avoidance in dynamic maritime [...] Read more.
Unmanned Surface Vehicles (USVs) are increasingly employed in maritime operations requiring high levels of autonomy, safety, and energy efficiency. However, traditional path planning techniques struggle to simultaneously address multiple conflicting objectives such as fuel consumption, trajectory smoothness, and obstacle avoidance in dynamic maritime environments. To overcome these limitations, this paper introduces a Deep Q-Learning (DQN) framework and a novel Fuzzy Deep Q-Learning (F-DQN) algorithm that integrates Mamdani-type fuzzy reasoning into the reinforcement-learning (RL) reward model. The key contribution of the proposed approach lies in combining fuzzy inference with deep reinforcement learning (DRL) to achieve adaptive, interpretable, and multi-objective USV navigation—overcoming the fixed-weight reward limitations of existing DRL methods. The study develops a multi-objective reward formulation that jointly considers path deviation, curvature smoothness, and fuel consumption, and evaluates both algorithms in a simulation environment with varying obstacle densities. The results demonstrate that the proposed F-DQN model significantly improves trajectory optimality, convergence stability, and energy efficiency, achieving over 35% reduction in path length and approximately 70–80% lower fuel consumption compared with the baseline DQN, while maintaining comparable success rates. Overall, the findings highlight the effectiveness of fuzzy-augmented reinforcement learning in enabling efficient and interpretable autonomous maritime navigation. Full article
(This article belongs to the Special Issue Advanced Control Strategies for Autonomous Maritime Systems)
Show Figures

Figure 1

21 pages, 3528 KB  
Article
A Fuzzy Credibility-Constrained Fuzzy Multi-Objective Programming Model for Optimizing Irrigation Strategies to Balance Citrus Yield and Quality Under Uncertainty
by Fan Zhang, Xinyu Zhang, Zihan Wu, Shanshan Guo and Sufen Wang
Agronomy 2025, 15(12), 2739; https://doi.org/10.3390/agronomy15122739 - 27 Nov 2025
Viewed by 339
Abstract
Optimizing irrigation strategies to simultaneously enhance crop yield and fruit quality under water scarcity is a critical challenge for sustainable agriculture. This study addresses this challenge by developing a novel fuzzy credibility-constrained fuzzy multi-objective programming (FCC-FMOP) model for irrigation planning under uncertainty. The [...] Read more.
Optimizing irrigation strategies to simultaneously enhance crop yield and fruit quality under water scarcity is a critical challenge for sustainable agriculture. This study addresses this challenge by developing a novel fuzzy credibility-constrained fuzzy multi-objective programming (FCC-FMOP) model for irrigation planning under uncertainty. The model incorporates stochastic hydrologic factors, decision-maker preferences, and complex interrelationships among fruit quality attributes and market dynamics. Applied to a citrus-producing region in Southwest China prone to seasonal drought, the approach demonstrates its capability to reconcile multiple objectives under fuzzy constraints. The key findings include the following: (1) The IVIF-TOPSIS analysis quantitatively revealed that yield was the paramount objective for decision-makers in the study region, followed by single fruit weight, highlighting the economic drivers that must be balanced with qualitative metrics. (2) The FCC-FMOP model effectively balances yield and quality objectives while adapting to real-world fuzzy constraints, proving to be both robust and practical. (3) Compared with conventional practices, the proposed irrigation strategy—calibrated under varying credibility levels (β = 0.55, 0.75, and 0.95)—significantly improves yield, fruit weight, hue angle, water content, and soluble sugar content. Performance evaluation using synthetic degree (SD), the sustainability index (SI), and approximation degree (AD) confirmed the model’s superiority over single-objective models and conventional practices. The FCC-FMOP model provides a scalable and decision-maker-oriented tool for sustainable irrigation management in water-limited environments. Full article
Show Figures

Figure 1

34 pages, 7189 KB  
Article
Deep Learning-Based Safety Early-Warning Model for Deep Foundation Pit Construction with Extra-Long Weir Construction Method—A Case Study of the Jinji Lake Tunnel
by Funing Li, Min Zheng, Jiaxin Yu, Xingyuan Ding, Xiaer Xiahou and Qiming Li
Buildings 2025, 15(23), 4270; https://doi.org/10.3390/buildings15234270 - 26 Nov 2025
Viewed by 457
Abstract
The Extra-Long Weir Construction method for deep foundation pit construction is crucial for urban underground development. However, as excavation projects become deeper and more complex, construction safety risks increase markedly. Existing monitoring technologies and numerical simulation models face persistent challenges: high uncertainty in [...] Read more.
The Extra-Long Weir Construction method for deep foundation pit construction is crucial for urban underground development. However, as excavation projects become deeper and more complex, construction safety risks increase markedly. Existing monitoring technologies and numerical simulation models face persistent challenges: high uncertainty in risk occurrence, complex environmental interactions, and difficulties in extracting effective warning signals from multi-source data. To address these challenges, this study establishes a systematic risk evaluation framework comprising 6 primary and 29 secondary indicators through Fault Tree Analysis and develops a novel DL-MSD (Deep Learning and Multi-Source Data Prediction) model integrating CNN, ResUnit, and LSTM networks for spatiotemporal sequence analysis and multi-source data fusion. Validated using 6524 samples from the Jinji Lake Tunnel project, the model employs single-factor prediction for hazard source tracing and multi-factor fusion for comprehensive risk assessment. Results demonstrate exceptional performance: 90.2% average accuracy for single-factor warnings and 77.1% for multi-factor fusion, with, critically, all severe warnings (Level I risks) identified with zero omissions. Comparative analysis with T-S fuzzy neural networks, EWT-NARX, and Random Forest confirmed superior accuracy and computational efficiency. An integrated platform incorporating BIM and IoT technologies enables automated monitoring, intelligent prediction, and adaptive control. This study establishes a data-driven intelligent early warning framework that significantly improves prediction accuracy, timeliness, and reliability in deep foundation pit construction, marking a paradigm shift from reactive response to proactive prevention. The findings provide theoretical and methodological support for safety management in ultra-deep excavation projects, offering reliable decision-making evidence for enhancing construction safety and risk management. Full article
Show Figures

Figure 1

24 pages, 1330 KB  
Article
Evaluation and Prediction of Big Data-Driven Marine Ecological Restoration Effect Based on CRITIC-IGA Hybrid Model
by Juanjuan Dai, Jing Fang, Shanshan Zheng and Yurong Ouyang
J. Mar. Sci. Eng. 2025, 13(12), 2241; https://doi.org/10.3390/jmse13122241 - 25 Nov 2025
Viewed by 369
Abstract
The marine ecosystem is facing multiple threats such as pollution, overfishing, and coastal erosion, and an objective and quantifiable assessment method of restoration effect is urgently needed. However, the existing models mostly rely on subjective weighting or are difficult to cope with the [...] Read more.
The marine ecosystem is facing multiple threats such as pollution, overfishing, and coastal erosion, and an objective and quantifiable assessment method of restoration effect is urgently needed. However, the existing models mostly rely on subjective weighting or are difficult to cope with the uncertainty and high-dimensional nonlinear characteristics of ecological data. In this paper, a multilevel fuzzy comprehensive evaluation model combining Criteria Importance Through Intercriteria Correlation (CRITIC) objective weighting and improved genetic algorithm (IGA) is proposed to evaluate and predict the effect of marine ecological restoration driven by big data. The model is based on more than 10,000 multi-source spatio-temporal data of eight restoration projects (including mangroves and wetland coastlines) in typical coastal cities of China from 2015 to 2023. The uncertainty of ecological indicators is represented by a fuzzy membership function, and the weights are dynamically optimized in a data-driven way. The results show that this method significantly improves the objectivity, robustness, and adaptability of the assessment, and can more truly reflect the temporal and spatial differentiation of the restoration effect, which provides strong support for the dynamic optimization of the restoration scheme, the precise allocation of resources to the scientific management decision, and promotes the sustainable development of the green marine economy. Full article
(This article belongs to the Section Marine Ecology)
Show Figures

Figure 1

23 pages, 3217 KB  
Article
Electricity Package Recommendation Integrating Improved Density Peaks Clustering and Fuzzy Group Decision-Making
by Xinyi Jiang, Yuxuan Zhou and Yuanqian Ma
Appl. Sci. 2025, 15(22), 11875; https://doi.org/10.3390/app152211875 - 7 Nov 2025
Viewed by 307
Abstract
The recommendation of electricity retail packages is challenged by diversified user demands and the complexity of evaluation information in liberalized electricity markets. Existing approaches are often limited by the subjectivity of user clustering and the difficulty of accurately capturing cognitive fuzziness and dynamic [...] Read more.
The recommendation of electricity retail packages is challenged by diversified user demands and the complexity of evaluation information in liberalized electricity markets. Existing approaches are often limited by the subjectivity of user clustering and the difficulty of accurately capturing cognitive fuzziness and dynamic weight variations in the decision-making process. To address these challenges, this paper proposes a novel recommendation framework that integrates Improved Density Peaks Clustering (IDPC) with group decision-making based on trapezoidal fuzzy numbers. First, an IDPC-based model is constructed to objectively identify and partition users into homogeneous groups based on similar electricity consumption characteristics. Subsequently, a dynamic multi-attribute group decision-making model, which synergizes trapezoidal fuzzy numbers and the Multi-Criteria Compromise Ranking Method (MCRM), is designed to aggregate evaluation information from these user groups and to score the retail packages. Furthermore, a full-ranking recommendation strategy is established based on group satisfaction levels. Finally, a case study using a real-world dataset from a region in Eastern China is conducted. The empirical results demonstrate the framework’s superior performance: the IDPC algorithm achieves a stable Davies–Bouldin index of approximately 1.4, and the final recommendation ranking yields a Spearman correlation coefficient of 0.9 against simulated actual choices, significantly outperforming benchmark methods. This study shows that the proposed method can effectively enhance the precision and relevance of package recommendations, providing crucial decision support for electricity retailers in implementing refined marketing strategies. Full article
(This article belongs to the Section Electrical, Electronics and Communications Engineering)
Show Figures

Figure 1

33 pages, 1213 KB  
Article
A Novel Integrated Fuzzy Analytic Hierarchy Process with a 4-Tuple Hedge Algebra Semantics for Assessing the Level of Digital Transformation of Enterprises
by Nhu Van Kien, Hoang Van Thong, Nguyen Cat Ho and Luu Quoc Dat
Mathematics 2025, 13(21), 3539; https://doi.org/10.3390/math13213539 - 4 Nov 2025
Cited by 1 | Viewed by 402
Abstract
Hedge algebra is a powerful and flexible tool for handling linguistic information, enabling precise quantitative computations and enhancing the effectiveness of multi-criteria decision-making (MCDM). This study proposes a novel integrated fuzzy MCDM approach that combines an enhanced fuzzy analytic hierarchy process (EFAHP) with [...] Read more.
Hedge algebra is a powerful and flexible tool for handling linguistic information, enabling precise quantitative computations and enhancing the effectiveness of multi-criteria decision-making (MCDM). This study proposes a novel integrated fuzzy MCDM approach that combines an enhanced fuzzy analytic hierarchy process (EFAHP) with a 4-tuple hedge algebra semantics model to assess digital transformation in retail enterprises. In this approach, the EFAHP method is integrated with hedge algebra to determine the priorities of pillars and criteria while providing a rigorous mathematical mechanism to transform ambiguous linguistic evaluations into numerical values. This transformation leverages the semantic structure of linguistic variable domains and incorporates fuzziness measures for both atomic words and intensity-modifying words (hedges). Furthermore, a new consistency index formula is introduced to evaluate the reliability of the EFAHP results, with validation being limited to the case study dataset. The 4-tuple hedge algebra semantic model is then employed to assess and rank the digital transformation levels of retail enterprises in Vietnam. Finally, a sensitivity analysis verifies the robustness of the proposed approach by illustrating how variations in pillar and criterion weights influence enterprise rankings. Full article
(This article belongs to the Special Issue Application of Multiple Criteria Decision Analysis)
Show Figures

Figure 1

Back to TopTop