Sign in to use this feature.

Years

Between: -

Subjects

remove_circle_outline
remove_circle_outline
remove_circle_outline
remove_circle_outline
remove_circle_outline
remove_circle_outline
remove_circle_outline
remove_circle_outline
remove_circle_outline

Journals

remove_circle_outline
remove_circle_outline
remove_circle_outline
remove_circle_outline
remove_circle_outline
remove_circle_outline
remove_circle_outline
remove_circle_outline
remove_circle_outline
remove_circle_outline
remove_circle_outline
remove_circle_outline
remove_circle_outline

Article Types

Countries / Regions

remove_circle_outline
remove_circle_outline
remove_circle_outline
remove_circle_outline

Search Results (658)

Search Parameters:
Keywords = multi-field theories

Order results
Result details
Results per page
Select all
Export citation of selected articles as:
60 pages, 1609 KB  
Review
On Finite Temperature Quantum Field Theory from Theoretical Foundations to Electroweak Phase Transition
by Mohamed Aboudonia and Csaba Balazs
Symmetry 2026, 18(1), 37; https://doi.org/10.3390/sym18010037 - 24 Dec 2025
Abstract
In the immediate aftermath of the Big Bang, the universe existed in an extremely hot, dense state in which particle interactions occurred not in vacuum but within a thermal medium. Under such conditions, the standard framework of quantum field theory (QFT) requires a [...] Read more.
In the immediate aftermath of the Big Bang, the universe existed in an extremely hot, dense state in which particle interactions occurred not in vacuum but within a thermal medium. Under such conditions, the standard framework of quantum field theory (QFT) requires a finite-temperature extension, wherein propagators—and hence the fundamental structure of the theory—are modified to reflect thermal background effects. These thermal modifications are central to understanding the nature of electroweak symmetry breaking (EWSB) as a high-temperature phase transition, potentially leading to qualitatively different vacuum structures for the Higgs field as the universe cooled. Finite-temperature corrections naturally regulate ultraviolet divergences in propagators, hinting at a possible route toward ultraviolet completion. However, these same thermal effects exacerbate infrared pathologies and can lead to imaginary contributions to the effective potential, particularly when analyzing metastable or multi-vacuum configurations. Additional theoretical challenges, such as gauge dependence and renormalization scale ambiguity, further obscure the precise characterization of the electroweak phase transition—even in minimal extensions of the Standard Model (SM). This review presents the theoretical foundations of finite-temperature QFT with an emphasis on how different field species respond to thermal effects, identifying the bosonic sector as the primary source of key theoretical subtleties. We focus particularly on the scalar extension of the SM, which offers a compelling framework for realizing first-order electroweak phase transitions, electroweak baryogenesis, and accommodating dark matter candidates depending on the underlying Z2 symmetry structure. Full article
(This article belongs to the Section Physics)
23 pages, 2108 KB  
Article
From Source Tracking to Predictive Modeling: The Evolving Research Landscape of Heavy Metal Transport in Watersheds
by Shaoting Wang, Anfu Liu, Dingyu Wu, Jingxian Qi, Xu Liu, Zhongyun Ni, Huimin Wu and Qingpo Zhang
Water 2026, 18(1), 1; https://doi.org/10.3390/w18010001 - 19 Dec 2025
Viewed by 159
Abstract
This study conducts a comprehensive bibliometric analysis of literature from 2000 to 2025, aiming to map the intellectual landscape and evolving trends in research on heavy metal transport within watershed ecosystems. By leveraging the Citespace literature visualization tool, we analyzed publication trends, intellectual [...] Read more.
This study conducts a comprehensive bibliometric analysis of literature from 2000 to 2025, aiming to map the intellectual landscape and evolving trends in research on heavy metal transport within watershed ecosystems. By leveraging the Citespace literature visualization tool, we analyzed publication trends, intellectual bases, and, most importantly, the dynamic shifts in research fronts through keyword co-occurrence and clustering analysis. The findings reveal a clear trajectory from basic geochemical theories to specific applications, characterized by three prominent themes: (1) the evolution of pollution source tracking from single-method tracing to coupled multi-method quantitative modeling; (2) the establishment of a comprehensive risk evaluation chain spanning regional assessments to targeted analyses of sensitive receptors; and (3) the analysis indicates that the current research on heavy metal transport in watershed environments remains somewhat fragmented, with limited cross-comparative synthesis across different metal species and watershed contexts, and uneven progress in applying advanced data-driven and multi-model approaches. Addressing these issues is crucial for enhancing the predictive power of models and formulating effective strategies. This study thus provides a detailed overview of the field’s development while highlighting critical pathways for future research to strengthen the scientific foundation for preventing and controlling heavy metal pollution in watershed ecosystems. Full article
Show Figures

Figure 1

23 pages, 1144 KB  
Systematic Review
From Design to Theory: Understanding the Evolution of Blockchain Research in Project Management
by Cherie Noteboom, Aravindh Sekar and Sai Neelima Seru
Adm. Sci. 2025, 15(12), 495; https://doi.org/10.3390/admsci15120495 - 17 Dec 2025
Viewed by 291
Abstract
This study presents a systematic literature review of 58 peer-reviewed publications on blockchain-based project management to examine the dominant research methods and theoretical approaches in the field. Using an established Information Systems theory classification framework, the review classifies existing studies into four categories: [...] Read more.
This study presents a systematic literature review of 58 peer-reviewed publications on blockchain-based project management to examine the dominant research methods and theoretical approaches in the field. Using an established Information Systems theory classification framework, the review classifies existing studies into four categories: Explicit Theory-Driven, Conceptual/Framework-Oriented, Design Science/Artifact-Oriented, and Descriptive/Empirical without Theory. Findings reveal that current research is largely technology-centric, with nearly 70% of studies adopting design-science or artifact-oriented methods and fewer than 10% engaging explicit theoretical foundations. This indicates that blockchain-project management scholarship remains in a pre-theoretical stage, focusing primarily on prototype development rather than explanatory or predictive theorizing. A clear method–theory coupling also emerges, where design-science methods align with artifact creation, quantitative surveys with theory-driven studies, and qualitative cases with descriptive work. Temporal patterns show gradual movement toward theory-informed and mixed-method research, signaling early maturation of the field. The review concludes by outlining three priorities for future research: translating design insights into theoretical constructs, developing hybrid frameworks that integrate behavioral and institutional perspectives, and adopting multi-level approaches to examine blockchain’s impact across project ecosystems. These insights provide a structured foundation for advancing both scholarly theory and practical applications in blockchain-enabled project management. Full article
(This article belongs to the Special Issue Research on Blockchain Technology and Business Process Design)
Show Figures

Figure 1

14 pages, 1926 KB  
Article
Research on the Vibration Characteristics of the Core of Power Transformers Considering the Effect of Transformer Oil
by Zhuoyan Zhong, Yan Li, Zhengyang Tang, Zhanyang Yu, Chengxiang Liu, Guang Li, Shun Yu and Yexing Wang
Electronics 2025, 14(24), 4943; https://doi.org/10.3390/electronics14244943 - 16 Dec 2025
Viewed by 642
Abstract
Taking a large single-phase generator transformer product as the research object, this paper applied the finite element simulation method to analyze the vibration characteristics of its core. Firstly, through the analysis of vibration theory, the vibration laws and characteristics of the core are [...] Read more.
Taking a large single-phase generator transformer product as the research object, this paper applied the finite element simulation method to analyze the vibration characteristics of its core. Firstly, through the analysis of vibration theory, the vibration laws and characteristics of the core are clarified, and a three-dimensional equivalent model of the transformer is constructed. The B-H curve of the silicon steel sheet is measured through experiments and used for the assignment of the core material when calculating the electromagnetic field later. Then, based on the simulation calculation of multi-physical field coupling, the no-load current on the primary side, the distribution and variation characteristics of the magnetic field inside the core are solved and analyzed. On this basis, the sequential coupling method was adopted to solve the displacement distribution of the core vibration and the displacement changes at different position points and conduct a comparative analysis. Subsequently, the accuracy of the simulation calculation method was verified through the test of a small prototype. Finally, based on the comparison of the dry and wet modal simulation results, the impact of transformer oil on the vibration characteristics of the core was evaluated and analyzed. It can be seen from the analysis that the core vibration is generally more intense at the upper part and corners; the impact of the internal oil flow on the vibration of the body of large transformers is relatively complex and thus cannot be ignored. Full article
Show Figures

Figure 1

22 pages, 1507 KB  
Article
Research on the AHP–EWM–VIKOR Model and Comprehensive Evaluation Method for Selecting Sites for Artificial Caverns in CAES
by Bin Chen, Zhonghai Zang, Yucheng Xiao, Hongyuan Ding, Shan Lin and Miao Dong
Processes 2025, 13(12), 4048; https://doi.org/10.3390/pr13124048 - 15 Dec 2025
Viewed by 175
Abstract
Artificial underground compressed air energy storage (CAES) caverns have the advantages of large capacity and flexible location. However, the location selection of CAES in conditions of hard shallowly buried rock requires comprehensive consideration of multi-field coupling effects and engineering constraints, and the decision-making [...] Read more.
Artificial underground compressed air energy storage (CAES) caverns have the advantages of large capacity and flexible location. However, the location selection of CAES in conditions of hard shallowly buried rock requires comprehensive consideration of multi-field coupling effects and engineering constraints, and the decision-making process involves multiple criteria and strong uncertainty. Aimed at addressing the problems of the evaluation index system not being detailed enough and the weight determination being biased to a single subjective or objective method in the existing research, this paper constructs a multi-criteria site selection evaluation method for an artificial underground CAES chamber in hard shallowly buried rock. Firstly, starting from the four criteria layers of ground environment, construction convenience, regional geological characteristics, and basic geological characteristics, combined with literature research and expert investigation, an evaluation index system containing 13 indicators was established. Secondly, the analytic hierarchy process (AHP) and entropy weight method (EWM) were introduced, the combination of subjective weight and objective weight realized through game theory, and the comprehensive weight of each index obtained. Then, the VIKOR method was used to rank the four candidate sites—A, B, C, and D—and the results were compared with those of the weighted TOPSIS method and the weighted gray relational analysis method. The engineering example shows that site B has advantages in group utility value, individual regret value, and compromise index. It is judged the optimal scheme by the three methods, and the ranking is stable under different decision-making mechanism coefficients, which verifies the robustness and applicability of the AHP–EWM–VIKOR model. The results show that the proposed method can distinguish different site selection schemes more clearly, effectively and comprehensively reflect suitability under complex geological and engineering conditions, and provide quantitative decision support for engineering site selection of artificial underground CAES caverns. Full article
(This article belongs to the Topic Energy Extraction and Processing Science)
Show Figures

Figure 1

27 pages, 3126 KB  
Article
User-Oriented Sustainable Renewal of Peri-Urban Heritage Towns: A Case Study of Nanquan Street, Wuxi, China
by Tengfei Yu, Yi Chen, Shuling Li and Zhanchuan Chen
Sustainability 2025, 17(24), 11168; https://doi.org/10.3390/su172411168 - 12 Dec 2025
Viewed by 297
Abstract
Public spaces in peri-urban towns are becoming key focal points of urban regeneration in China due to their geographic advantages, resource endowments, and diverse populations. Substantial investments have been made to improve residents’ living environments and well-being. As over-commercialized urban centers increasingly face [...] Read more.
Public spaces in peri-urban towns are becoming key focal points of urban regeneration in China due to their geographic advantages, resource endowments, and diverse populations. Substantial investments have been made to improve residents’ living environments and well-being. As over-commercialized urban centers increasingly face congestion and homogenization, the distinctive landscapes and authentic everyday life of peri-urban towns are attracting growing attention from tourists. Understanding both residents’ and visitors’ perceptions of these public spaces is therefore essential for successful regeneration. This study examines Nanquan Street, which lies ina peri-urban heritage town in Wuxi, Jiangnan region, China. Drawing on user-generated content from major Chinese social media platforms (Xiaohongshu and Dianping) and field observations guided by the AEIOU framework, a three-stage grounded theory approach was employed to identify the key factors influencing user satisfaction. The analysis identified twelve sub-dimensions grouped into three overarching categories: foundational preconditions, social developmental factors, and spatial-operational factors, which collectively shape sustained satisfaction in Peri-urban heritage towns. By translating the satisfaction model into sustainable design strategies, this study proposes a set of renewal pathways applicable not only to Nanquan Street but also to similar peri-urban towns facing comparable challenges. Emphasizing multi-user experience, low-intervention strategies, and contextual adaptability, this research contributes to theoretical understandings of sustainable renewal in peri-urban towns. It provides actionable guidance for balancing everyday life, cultural heritage, and sustainable tourism development. Full article
(This article belongs to the Special Issue Sustainable Heritage Tourism)
Show Figures

Figure 1

25 pages, 6182 KB  
Article
A Study on the Spatial Narrative of Historical Urban Landscape Based on Water–Land Symbiosis: The Case of Suzhou Ancient City in China
by Chao Shan, Rui Yang and Jingru Feng
Land 2025, 14(12), 2413; https://doi.org/10.3390/land14122413 - 12 Dec 2025
Viewed by 526
Abstract
Suzhou’s historic city center serves as a significant repository of Jiangnan cultural memory. However, ongoing urban modernization and large-scale population inflows have introduced notable challenges to heritage preservation, particularly deficiencies in spatial structure and coordination. Accordingly, this study constructs a “Historical Stratification–Spatial Cognition–Existential [...] Read more.
Suzhou’s historic city center serves as a significant repository of Jiangnan cultural memory. However, ongoing urban modernization and large-scale population inflows have introduced notable challenges to heritage preservation, particularly deficiencies in spatial structure and coordination. Accordingly, this study constructs a “Historical Stratification–Spatial Cognition–Existential Narrative” framework to interpret the city’s historical urban landscape. Focusing on Suzhou—a representative canal-based historic city—this research integrates literature review with field investigation. It maps the physical points, lines, and planes of the historical urban landscape to corresponding elements, scenes, and plots within spatial narratives, thereby forming coherent and multi-perspective pathways of historical spatial narration. Moreover, by examining the coupled relationship among space, narrative, and memory, the study analyzes the spatiotemporal evolution and cultural characteristics of Suzhou’s water–land symbiosis. As a result, it identifies the intrinsic logic and mechanisms of spatial narratives within historic urban landscapes and expands the applicability of spatial narrative theory. Overall, the findings provide new insights for uncovering and revitalizing cultural heritage in Suzhou’s Old City within the Jiangnan context, while offering innovative conservation approaches and methodological strategies for reconstructing historical memory and guiding sustainable urban renewal. Full article
Show Figures

Graphical abstract

25 pages, 2506 KB  
Systematic Review
Social Media and Environmental Communication in China: A Systematic Review of Present Status, Trends, and Future Challenges
by Kangni Song and Mumtaz Aini Alivi
Sustainability 2025, 17(24), 11057; https://doi.org/10.3390/su172411057 - 10 Dec 2025
Viewed by 494
Abstract
This study systematically reviewed 38 peer-reviewed articles (2020–2024) on social media and environmental communication in China following the PRISMA 2020 guidelines. It identified dominant research patterns across themes, theories, methods, and platforms. The field is heavily shaped by behavioral models (e.g., TPB, NAT) [...] Read more.
This study systematically reviewed 38 peer-reviewed articles (2020–2024) on social media and environmental communication in China following the PRISMA 2020 guidelines. It identified dominant research patterns across themes, theories, methods, and platforms. The field is heavily shaped by behavioral models (e.g., TPB, NAT) and survey-based designs, while institutional dynamics, platform governance, and cross-platform processes remain underexamined. Weibo and WeChat dominate as research sites, whereas short-video platforms like TikTok and Bilibili are emerging but undertheorized. Cross-level frameworks are frequently reduced to individual-level predictors, and social media are often treated as neutral delivery tools. The review highlights the need for multi-level approaches linking individual cognition, media architectures, and governance contexts to better capture how environmental publics form and operate in China’s platformed ecology. This study contributes to the realization of the Sustainable Development Goals by revealing how social media infrastructures mediate environmental awareness, engagement, and systemic change. Full article
Show Figures

Figure 1

24 pages, 5659 KB  
Article
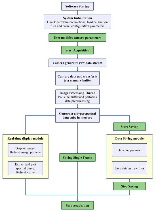
Design and Demonstration of Compact and Lightweight Imaging Spectrometer Based on Schwarzschild Reflector Systems Using Commercial Off-the-Shelf Optics
by Shuai Yuan, Min Huang, Xuehui Zhao, Fengkun Luo, Han Gao, Zixuan Zhang, Wenhao Zhao, Guangming Wang, Zhanchao Wang, Peng Jiang, Wei Han, Lulu Qian and Guifeng Zhang
Sensors 2025, 25(24), 7497; https://doi.org/10.3390/s25247497 - 10 Dec 2025
Viewed by 305
Abstract
Hyperspectral imaging systems are widely used in precision agriculture, environmental monitoring, and mineral exploration. However, current systems often suffer from high cost, large size and weight, and considerable system complexity, which hinder their widespread deployment. To overcome these limitations and achieve a better [...] Read more.
Hyperspectral imaging systems are widely used in precision agriculture, environmental monitoring, and mineral exploration. However, current systems often suffer from high cost, large size and weight, and considerable system complexity, which hinder their widespread deployment. To overcome these limitations and achieve a better balance between performance, cost, and portability, this work aims to develop a compact, cost-effective visible-to-near-infrared (VNIR, 400–1000 nm) hyperspectral camera based on Schwarzschild configuration and commercial off-the-shelf (COTS) components. The development followed a comprehensive methodology encompassing theoretical design, simulation, prototype assembly, and performance testing. The all-reflective optical system effectively eliminates chromatic aberration and minimizes energy loss, achieving an integration time as short as several milliseconds and a push-broom frame rate of 200 fps. The optical design leveraged optical path length theory and the unobscured Schwarzschild structure to optimize off-axis mirrors and a plane grating. Optical performance was optimized and verified using simulations, which confirmed that spot sizes at all field positions were highly concentrated and that critical distortions such as smile and keystone were controlled within several pixels. A prototype was assembled on a precision optical bench using multi-axis adjustable mounts and then integrated into a precisely machined housing, achieving a total weight less than 2 kg. Calibration verified a spectral coverage of 400–1000 nm and a resolution of 5 nm. Imaging experiments demonstrated the system’s ability to resolve subtle spectral features, successfully distinguishing different vegetations and artificial materials based on their spectral signatures—particularly the strong NIR (780–1000 nm) reflectance of vegetation versus synthetic green materials. The camera offers a high-performance, low-cost solution suitable for applications including precision agriculture, environmental monitoring, mineral exploration, and others. Full article
(This article belongs to the Section Sensing and Imaging)
Show Figures

Figure 1

21 pages, 602 KB  
Article
Exploring the Impact Mechanism on Collaborative Governance of Urban–Rural Integrated Development in the Yangtze River Delta Region
by Ke Xu, Shiping Wen, Kaifeng Duan and Wenwen Hua
Land 2025, 14(12), 2393; https://doi.org/10.3390/land14122393 - 9 Dec 2025
Viewed by 327
Abstract
The urban–rural relationships in China are experiencing a dual structure period, balancing an urban–rural development period and coordinated urban–rural development period, and urban–rural integrated development has become the current strategy. Urban–rural integrated development has become an important measure to address the unbalanced development [...] Read more.
The urban–rural relationships in China are experiencing a dual structure period, balancing an urban–rural development period and coordinated urban–rural development period, and urban–rural integrated development has become the current strategy. Urban–rural integrated development has become an important measure to address the unbalanced development between urban and rural areas. Despite proactive explorations by governments at various levels to promote integrated urban–rural development, the anticipated outcomes remain difficult to achieve due to multiple constraints, such as inefficient flow of production factors and unequal provision of basic public services between urban and rural areas. There is an urgent need to re-examine how to advance deeper urban–rural integration from the perspective of collaborative governance. Taking the Yangtze River Delta region as a case study, this research reviews related policy documents, official texts, and development plans regarding urban–rural integrated development, social (urban–rural community) collaborative governance, and urban development at the central and regional levels in recent years. Meanwhile, this study interviews experts in the field of public administration and government officials, and visits the experimental area and demonstration area of integrated development in the Yangtze River Delta region. Through grounded theory method and multi-level coding, concepts, initial categories, main categories are clear, and six core categories in total are identified: policy planning capability, public participation, participation of non-governmental organization, openness of government information, supervision and evaluation, and implementation capacity. This bottom-up construction of the theoretical framework serves as an extension and enrichment of collaborative governance theory. Based on the six core elements identified through the research, the Yangtze River Delta region may implement targeted policy adjustments across these dimensions to enhance the effectiveness of collaborative governance, and it may provide referential insights for urban–rural development practices in other regions. Full article
Show Figures

Figure 1

34 pages, 13566 KB  
Article
A Unified Three-Dimensional Micromechanical Framework for Coupled Inelasticity and Damage Evolution in Diverse Composite Materials
by Suhib Abu-Qbeitah, Jacob Aboudi and Rami Haj-Ali
J. Compos. Sci. 2025, 9(12), 677; https://doi.org/10.3390/jcs9120677 - 5 Dec 2025
Viewed by 255
Abstract
This study introduces a comprehensive three-dimensional micromechanical framework to capture the nonlinear mechanical behavior of diverse composite materials, including coupled elastic degradation, inelastic strain evolution, and phenomenological failure in their constituents. The primary objective is to integrate a generalized elastic degradation–inelasticity (EDI) model [...] Read more.
This study introduces a comprehensive three-dimensional micromechanical framework to capture the nonlinear mechanical behavior of diverse composite materials, including coupled elastic degradation, inelastic strain evolution, and phenomenological failure in their constituents. The primary objective is to integrate a generalized elastic degradation–inelasticity (EDI) model into the parametric high-fidelity generalized method of cells (PHFGMC) micromechanical approach, enabling accurate prediction of nonlinear responses and failure mechanisms in multi-phase composites. To achieve this, a unified three-dimensional orthotropic EDI modeling formulation is developed and implemented in the PHFGMC. Grounded in continuum mechanics, the EDI employs scalar field variables to quantify material damage and defines an energy potential function. Thermodynamic forces are specified along three principal directions, decomposed into tensile and compressive components, with shear failure accounted for across the respective planes. Inelastic strain evolution is modeled using incremental anisotropic plasticity theory, coupling damage and inelasticity to maintain generality and flexibility for diverse phase behaviors. The proposed model offers a general, unified framework for modeling damage and inelasticity, which can be calibrated to operate in either coupled or decoupled modes. The PHFGMC micromechanics framework then derives the overall (macroscopic) nonlinear and damage responses of the multi-phase composite. A failure criterion can be applied for ultimate strength evaluation, and a crack-band type theory can be used for post-ultimate degradation. The method is applicable to different types of composites, including polymer matrix composites (PMCs) and ceramic matrix composites (CMCs). Applications demonstrate predictions of monotonic and cyclic loading responses for PMCs and CMCs, incorporating inelasticity and coupled damage mechanisms (such as crack closure and tension–compression asymmetry). The proposed framework is validated through comparisons with experimental and numerical results from the literature. Full article
(This article belongs to the Topic Numerical Simulation of Composite Material Performance)
Show Figures

Figure 1

16 pages, 2955 KB  
Article
Sound Insulation Mechanism and Multi-Field Regulation of MXene Dielectric-Tunable Subwavelength Piezoelectric Metamaterials
by Peizheng Cao, Xianwen Zhao, Cheng Mei and Xuefei Ma
Materials 2025, 18(23), 5440; https://doi.org/10.3390/ma18235440 - 2 Dec 2025
Viewed by 221
Abstract
To address the bottleneck of insufficient broadband sound insulation performance of traditional sound insulation materials at the subwavelength scale, this paper designs a composite subwavelength sound insulation unit (size: 20 mm × 20 mm × 5 mm) composed of Ti3C2 [...] Read more.
To address the bottleneck of insufficient broadband sound insulation performance of traditional sound insulation materials at the subwavelength scale, this paper designs a composite subwavelength sound insulation unit (size: 20 mm × 20 mm × 5 mm) composed of Ti3C2Tx MXene, and PZT-5H piezoelectric ceramics, and porous aluminum alloy. Based on the electromagnetic-structural-acoustic multi-physics field coupling theory, the regulation laws of external electric field intensity and effect of MXene layer number on sound insulation performance are systematically investigated via numerical simulation, and the sound insulation enhancement mechanism dominated by dielectric tunability is clarified. The results show that the dielectric constant of MXene increases monotonically with the external electric field intensity, and the optimal regulation sensitivity is achieved when the layer number N = 3; when the electric field intensity increases from 0 V to 500 V, the equivalent density of the system increases from 1.25 g/cm3 to 1.87 g/cm3, the acoustic impedance increases from 3.42 × 106 Pa·s/m3 to 5.13 × 106 Pa·s/m3, the average transmission loss TL in the 200–600 Hz frequency band is increased by 2 dB compared with the state without electric field, and the sound pressure on the transmission side is reduced by 3.56% at 400 Hz; the vibration displacement of PZT decreases from 0.0055 mm to nearly 0 mm with the increase in electric field, and the electric field energy density increases from 0 J/m3 to 7.47056 × 103 J/m3, verifying the core mechanism of converting electromagnetic energy into structural damping through dielectric loss. This study supplements parameter sensitivity analysis and literature benchmark comparison to compensate for the lack of experimental data, confirming the stability and rationality of the simulation results. The established cross-field coupling framework of “dielectric regulation–density optimization–impedance matching–sound insulation enhancement” fills the theoretical gap of the coupling mechanism of MXene in the field of subwavelength sound insulation, and provides new theoretical and technical pathways for the design of broadband active sound insulation materials in the 200–1000 Hz frequency range. Full article
(This article belongs to the Special Issue MXene-Based Electromagnetic Functional Devices)
Show Figures

Figure 1

25 pages, 1934 KB  
Article
A Tripartite Analytical Framework for Nonlinear (1+1)-Dimensional Field Equations: Painlevé Analysis, Classical Symmetry Reduction, and Exact Soliton Solutions
by Muhammad Uzair, Aljethi Reem Abdullah and Irfan Mahmood
Symmetry 2025, 17(12), 2049; https://doi.org/10.3390/sym17122049 - 1 Dec 2025
Viewed by 191
Abstract
This study presents a tripartite analytical framework for the (1+1)-dimensional nonlinear Klein–Fock–Gordon equation, a key model for spinless particles in relativistic quantum mechanics. The investigation begins with a Painlevé analysis showing that the equation is completely integrable via the Painlevé test by using [...] Read more.
This study presents a tripartite analytical framework for the (1+1)-dimensional nonlinear Klein–Fock–Gordon equation, a key model for spinless particles in relativistic quantum mechanics. The investigation begins with a Painlevé analysis showing that the equation is completely integrable via the Painlevé test by using Maple. Subsequently, classical Lie symmetry analysis is employed to derive the infinitesimal generators of the equation. A Lagrangian formulation is constructed for these generators, from which similarity variables are systematically obtained. This framework enables a complete similarity reduction, transforming the complex nonlinear partial differential equation into a more tractable ordinary differential equation. To solve this reduced ordinary differential equation and to obtain a spectrum of soliton solutions, we implement the new generalized exponential differential rational function method. This advanced technique utilizes a rational trial function based on the ith derivatives of exponentials, generating a diverse spectrum of closed-form soliton solutions through strategic choices of arbitrary constants. The novelty of this approach provides a unified framework for handling higher-order nonlinearities, yielding solutions such as multi-peakons and lump solitons, which are vividly characterized using Mathematica-generated 3D, 2D, and contour plots. These findings provide significant insights into nonlinear wave dynamics with potential applications in quantum field theory, nonlinear optics, plasma physics, etc. Full article
(This article belongs to the Special Issue Symmetry in Integrable Systems and Soliton Theories)
Show Figures

Figure 1

29 pages, 5503 KB  
Article
Dynamic Transmission and Innovative Transformation of Cultural Heritage: Generative Artificial Intelligence Practices Based on Cultural Cognitive Models
by Xinyang Li, Jingjing Lin and Xiaomeng Zhang
Appl. Sci. 2025, 15(23), 12651; https://doi.org/10.3390/app152312651 - 28 Nov 2025
Viewed by 545
Abstract
The rapid advancement of digital technologies is compelling the field of cultural heritage preservation to shift from static conservation toward dynamic transmission and innovative transformation. In response, this study proposes a Generative AI (GenAI) application approach based on a cultural cognitive model. First, [...] Read more.
The rapid advancement of digital technologies is compelling the field of cultural heritage preservation to shift from static conservation toward dynamic transmission and innovative transformation. In response, this study proposes a Generative AI (GenAI) application approach based on a cultural cognitive model. First, a cognitive structure of cultural symbols is constructed based on symbolic interactionism, and grounded theory is applied to analyze how specific user groups interpret and internalize these symbols, thereby establishing a cultural cognition system. An enhanced Delphi method is then employed to synthesize expert judgments and develop a multi-level cultural-symbol dataset. The dataset is integrated into generated models through stable diffusion models and Low-Rank Adaptation (LoRA) to strengthen their capacity for recognizing and generating culturally significant features. The feasibility and effectiveness of the proposed model are evaluated through expert-based assessments. To further examine its generalizability, the study conducts a case application using Shanghai-style furniture design. The results demonstrate substantial improvements in output quality and alignment with design requirements. This research provides a reproducible methodology for the digital safeguarding and innovative development of cultural heritage, while expanding the application scenarios of AI technologies in the protection of intangible cultural heritage. Full article
Show Figures

Figure 1

22 pages, 1296 KB  
Article
Enhancing Sustainable Construction Safety: A Self-Determination Theory Approach to Worker Safety Behavior
by Su Yang, Yuru Yang, Wenbao Yao, Ting Wang, Long Zhu, Hongyang Li and Chunming Yang
Sustainability 2025, 17(23), 10615; https://doi.org/10.3390/su172310615 - 26 Nov 2025
Viewed by 368
Abstract
The construction industry has long been recognized as one of the world’s most hazardous sectors, with safety issues remaining a persistent challenge. To enhance sustainable safety management in this field, this study employs Self-Determination Theory (SDT) to explore the psychological mechanisms underlying construction [...] Read more.
The construction industry has long been recognized as one of the world’s most hazardous sectors, with safety issues remaining a persistent challenge. To enhance sustainable safety management in this field, this study employs Self-Determination Theory (SDT) to explore the psychological mechanisms underlying construction workers’ safety behaviors. Through structural equation modeling using SPSS 27 and AMOS 28 software on 334 questionnaires, the research reveals that safety awareness and work pressure not only directly influence safety behaviors but also mediate through psychological factors. Notably, social identity significantly moderates the cognitive–behavioral pathway, while autonomous and control motivations moderate the psychological–behavioral relationship. This study breaks through the limitations of traditional safety management that focuses solely on external factors, constructing a multi-level theoretical model that encompasses cognitive, stress, psychological, motivational, and social factors. The research provides a theoretical foundation and practical pathway for construction enterprises to implement people-oriented safety management, contributing to the Sustainable Development Goals centered on the health and safety of employees. Full article
Show Figures

Figure 1

Back to TopTop