Sign in to use this feature.

Years

Between: -

Subjects

remove_circle_outline
remove_circle_outline
remove_circle_outline
remove_circle_outline
remove_circle_outline
remove_circle_outline
remove_circle_outline
remove_circle_outline
remove_circle_outline

Journals

remove_circle_outline
remove_circle_outline
remove_circle_outline
remove_circle_outline
remove_circle_outline
remove_circle_outline
remove_circle_outline
remove_circle_outline
remove_circle_outline
remove_circle_outline

Article Types

Countries / Regions

remove_circle_outline
remove_circle_outline
remove_circle_outline
remove_circle_outline
remove_circle_outline

Search Results (423)

Search Parameters:
Keywords = motility disorder

Order results
Result details
Results per page
Select all
Export citation of selected articles as:
12 pages, 456 KB  
Study Protocol
Probiotic and Prebiotic Supplementation for Gastrointestinal Discomfort in Chronic Spinal Cord Injury (PRO-GIDSCI): A Randomized Controlled Crossover Trial Protocol
by Julia Trunz, Cyra Schmandt, Anneke Hertig-Godeschalk, Marija Glisic, Jivko Stoyanov and Claudio Perret
Methods Protoc. 2026, 9(1), 14; https://doi.org/10.3390/mps9010014 - 17 Jan 2026
Viewed by 168
Abstract
Background: Gastrointestinal discomfort affects up to 70% of individuals with spinal cord injury (SCI), largely due to gut dysbiosis caused by altered transit time and reduced gastrointestinal motility from autonomic disruption. Emerging evidence links prebiotics and probiotics to improved microbiome balance and reduced [...] Read more.
Background: Gastrointestinal discomfort affects up to 70% of individuals with spinal cord injury (SCI), largely due to gut dysbiosis caused by altered transit time and reduced gastrointestinal motility from autonomic disruption. Emerging evidence links prebiotics and probiotics to improved microbiome balance and reduced inflammation, yet data in SCI remain limited. Methods: Individuals aged ≥ 18 years, with a chronic SCI (≥1 year) experiencing significant gastrointestinal symptoms, will be invited to participate in this single-center randomized controlled crossover trial. Persons currently taking antibiotics, who have relevant eating or digestive disorders, or who have undergone a recent diet change will be excluded from the study. Participants will be randomized (1:1) into two groups. The first group will take a probiotic (Biotics-G, Burgerstein AG, Rapperswil-Jona, Switzerland) supplement for eight weeks, then after a four-week washout period, they will take a prebiotic (Oat Bran, Naturaplan, manufactured by Swissmill, Zurich, Switzerland) supplement for another eight weeks. The second group will receive the supplements in reverse order. The primary outcome is the Gastrointestinal Quality of Life Index, a questionnaire to assess quality of life related to gastrointestinal disorders. Secondary outcomes consist of gastrointestinal transit time, inflammatory blood markers, and gut microbiome composition. Ethics: The study will be conducted in accordance with the Declaration of Helsinki. The study was approved by the Ethics Committee for Northwest/Central Switzerland (EKNZ, ID: 2025-00238, 24.02.2025, Version 2.0). The study is registered at ClinicalTrials.gov (ID: NCT06870331, 02.04.2025). Written informed consent will be obtained from all participants involved in the study. Full article
(This article belongs to the Section Public Health Research)
Show Figures

Figure 1

13 pages, 733 KB  
Review
G Protein-Coupled Receptors in Irritable Bowel Syndrome: Mechanisms and Therapeutic Opportunities
by Zhenya Zhu, Ziyu Liu, Yate He, Xiaorui He, Wei Zheng and Mizu Jiang
Int. J. Mol. Sci. 2026, 27(2), 752; https://doi.org/10.3390/ijms27020752 - 12 Jan 2026
Viewed by 268
Abstract
Irritable bowel syndrome (IBS) is a functional gastrointestinal disorder characterized by abdominal pain, altered motility, and visceral hypersensitivity. Emerging evidence implicates G protein-coupled receptors (GPCRs) as key integrators of microbial, immune, endocrine, and neural signals in IBS pathophysiology. This review summarizes recent advances [...] Read more.
Irritable bowel syndrome (IBS) is a functional gastrointestinal disorder characterized by abdominal pain, altered motility, and visceral hypersensitivity. Emerging evidence implicates G protein-coupled receptors (GPCRs) as key integrators of microbial, immune, endocrine, and neural signals in IBS pathophysiology. This review summarizes recent advances in understanding how GPCRs mediate gut immune regulation, microbiota–host crosstalk, metabolic signaling, and pain processing in IBS. Recent studies show that microbial metabolites (e.g., short-chain fatty acids, biogenic amines, and lipid mediators) signal through GPCRs on immune cells, epithelia, and neurons to influence intestinal homeostasis. On immune cells and neurons, GPCRs also mediate signals from external substances (such as fats, sugars, histamine, etc.) to regulate immune and neural functions. And there are challenges and future directions in targeting GPCRs for IBS, including patient heterogeneity and the complexity of host–microbiome interactions. This review provides a mechanistic framework for GPCR-based therapies in IBS. Full article
(This article belongs to the Special Issue Emerging Roles of the Gut-Brain Axis (GBA) in Health and Disease)
Show Figures

Figure 1

17 pages, 7717 KB  
Article
A Glutamatergic Medial Prefrontal Cortex–Locus Coeruleus Circuit Drives Intestinal Dysmotility in Diarrhea-Predominant Irritable Bowel Syndrome
by Shu-Man Jia, Kai-Qi Wang, Shu-Fen Hu, Rui-Xia Weng, Kun Liu, Qian Sun and Rui Li
Int. J. Mol. Sci. 2026, 27(2), 681; https://doi.org/10.3390/ijms27020681 - 9 Jan 2026
Viewed by 146
Abstract
Diarrhea-predominant irritable bowel syndrome (IBS-D) is a common chronic disorder of gut–brain interaction characterized by intestinal dysmotility. Central sensitization has a proposed role in intestinal dysmotility, yet the precise neural circuits and mechanisms remain poorly understood. In this study, we established a neonatal [...] Read more.
Diarrhea-predominant irritable bowel syndrome (IBS-D) is a common chronic disorder of gut–brain interaction characterized by intestinal dysmotility. Central sensitization has a proposed role in intestinal dysmotility, yet the precise neural circuits and mechanisms remain poorly understood. In this study, we established a neonatal maternal deprivation plus restraint stress (NMD + RS) mouse model that recapitulates key diarrhea-like phenotypes. Neural activation mapping revealed a significant upregulation of c-Fos expression within the medial prefrontal cortex (mPFC) and locus coeruleus (LC), which was predominantly localized to glutamatergic neurons. Chemogenetic inhibition of mPFC glutamatergic neurons suppressed intestinal dysmotility, whereas the activation of mPFC glutamatergic neurons evoked intestinal dysmotility in control mice. Furthermore, viral tracing revealed direct projections from mPFC neurons to glutamatergic neurons in the LC. Subsequent chemogenetic manipulation of these LC glutamatergic neurons receiving projection from mPFC neurons similarly regulated intestinal motility, demonstrating a functional downstream node. Critically, selective activation of the mPFC-LC glutamatergic circuit significantly induced intestinal dysmotility in CON mice. In contrast, inhibition of the mPFC-LC glutamatergic circuit significantly ameliorated intestinal dysmotility in NMD + RS mice. Our findings proved that the enhanced activity of the mPFC-LC circuit led to intestinal dysmotility in NMD + RS mice, hopefully providing new mechanistic perspectives and a potential neuromodulatory target for clinical management of IBS. Full article
(This article belongs to the Section Molecular Neurobiology)
Show Figures

Graphical abstract

15 pages, 5551 KB  
Article
Biallelic Truncating DNAH14 Variant in Siblings with Neurodevelopmental Disorder and Predominant Ataxia: Clinical Report and Literature Review
by Savas Baris, Mustafa Dogan, Kerem Terali, Alper Gezdirici, Recep Eroz, Peren Perk Yucel, Huseyin Kilic, Cuneyd Yavas, Gizem Yildirim and Ibrahim Baris
Int. J. Mol. Sci. 2026, 27(2), 575; https://doi.org/10.3390/ijms27020575 - 6 Jan 2026
Viewed by 402
Abstract
Neurodevelopmental disorders (NDDs) with ataxia are genetically heterogeneous and remain a diagnostic challenge. Recent advances in genomic technologies have facilitated the identification of rare, potentially causative variants in genes not traditionally associated with classic NDD phenotypes. The DNAH14 gene, encoding a dynein axonemal [...] Read more.
Neurodevelopmental disorders (NDDs) with ataxia are genetically heterogeneous and remain a diagnostic challenge. Recent advances in genomic technologies have facilitated the identification of rare, potentially causative variants in genes not traditionally associated with classic NDD phenotypes. The DNAH14 gene, encoding a dynein axonemal heavy chain involved in ciliary motility, has recently emerged as a novel candidate in neurological syndromes. Here, we report two Turkish siblings presenting with late-onset balance disorder, progressive ataxia, and cognitive impairment. Initial genetic analysis revealed that both siblings also harbor FXN GAA repeat expansions consistent with pathogenic Friedreich’s ataxia (FRDA). To elucidate the molecular basis of the patients’ cognitive impairment, whole-exome sequencing was performed. This analysis identified a novel homozygous frameshift variant in the DNAH14 gene, located within the conserved linker domain upstream of the motor core, which is critical for ATP hydrolysis and microtubule interactions. The variant is absent from population databases, predicted to be deleterious by multiple in silico algorithms, and segregates in the family in a manner consistent with autosomal recessive inheritance. The coexistence of FRDA expansions and a truncating DNAH14 variant suggests a potential dual genetic contribution to the observed phenotype, in which FRDA-associated pathology likely underlies the ataxia, while DNAH14 disruption may contribute to additional neurodevelopmental features. This is the first report describing the co-occurrence of FRDA and a homozygous truncating DNAH14 variant in the same individuals, broadening our understanding of overlapping neurogenetic mechanisms. Our findings expand the phenotypic spectrum of DNAH14-related disorders and highlight the importance of considering multilocus pathogenic variants in patients with complex or atypical ataxia presentations. Full article
(This article belongs to the Section Molecular Genetics and Genomics)
Show Figures

Figure 1

11 pages, 1541 KB  
Article
Artificial Intelligence and FLIP Panometry—Automated Classification of Esophageal Motility Patterns
by Miguel Mascarenhas, Francisco Mendes, João Rala Cordeiro, Joana Mota, Miguel Martins, Maria João Almeida, Catarina Araujo, Joana Frias, Pedro Cardoso, Ismael El Hajra, António Pinto da Costa, Virginia Matallana, Constanza Ciriza de Los Rios, João Ferreira, Miguel Mascarenhas Saraiva, Guilherme Macedo, Benjamin Niland and Cecilio Santander
J. Clin. Med. 2026, 15(1), 401; https://doi.org/10.3390/jcm15010401 - 5 Jan 2026
Viewed by 257
Abstract
Background/Objectives: Functional lumen imaging probe (FLIP) panometry allows real-time assessment of the esophagogastric junction opening and esophageal body contractile activity during an endoscopic procedure. Despite the development of the Dallas Consensus, FLIP panometry analysis remains complex. Artificial intelligence (AI) models have proven [...] Read more.
Background/Objectives: Functional lumen imaging probe (FLIP) panometry allows real-time assessment of the esophagogastric junction opening and esophageal body contractile activity during an endoscopic procedure. Despite the development of the Dallas Consensus, FLIP panometry analysis remains complex. Artificial intelligence (AI) models have proven their benefit in high-resolution esophageal manometry; however, data on their role in FLIP panometry are scarce. This study aims to develop an AI model for automatic classification of motility patterns during a FLIP panometry exam. Methods: A total of 105 exams from five centers from both the European and American continents were included. Several machine learning models were trained and evaluated for detection of FLIP panometry patterns. Each exam was classified with an expert consensus-based decision according to the Dallas Consensus, with division into a training and testing dataset in a patient-split design. Models’ performance was evaluated through their accuracy and area under the receiver-operating characteristic curve (AUC-ROC). Results: Pathological planimetry patterns were identified by an AdaBoost Classifier with 84.9% accuracy and a mean AUC-ROC of 0.92. Random Forest identified disorders of the esophagogastric junction opening with 86.7% accuracy and an AUC-ROC of 0.973. The Gradient Boosting Classifier identified disorders of the contractile response with 86.0% accuracy and an AUC-ROC of 0.933. Conclusions: In this study, integrating exams with different probe sizes and demographic contexts, a machine learning model accurately classified FLIP panometry exams according to the Dallas Consensus. AI-driven FLIP panometry could revolutionize the approach to this exam during an endoscopic procedure, optimizing exam accuracy, standardization, and accessibility, and transforming patient management. Full article
Show Figures

Figure 1

23 pages, 1061 KB  
Review
More than Dysbiosis: Imbalance in Humoral and Neuronal Bidirectional Crosstalk Between Gut and Brain in Alzheimer’s Disease
by Gauhar Tassibekova, Manzura Zholdassova, Nataliia Novosolova, Tarja Malm, Rashid Giniatullin and Almira Kustubayeva
Int. J. Mol. Sci. 2026, 27(1), 369; https://doi.org/10.3390/ijms27010369 - 29 Dec 2025
Viewed by 354
Abstract
The intestinal microbiota, a diverse community of microorganisms residing in the human gut, recently attracted considerable attention as a contributing factor to various neurological disorders, including Alzheimer’s Disease (AD). Within the established framework of the gut–brain axis (GBA) concept, it is commonly suggested [...] Read more.
The intestinal microbiota, a diverse community of microorganisms residing in the human gut, recently attracted considerable attention as a contributing factor to various neurological disorders, including Alzheimer’s Disease (AD). Within the established framework of the gut–brain axis (GBA) concept, it is commonly suggested that dysbiosis, through microbial metabolites entering the brain, affect the cognitive functions in patients with AD. However, evidence for such a role of dysbiosis remains largely associative, and the complexity of the communication channels between the gut and the brain is not fully understood. Moreover, the new players of the GBA are emerging and the AD concept is constantly evolving. The objective of this narrative review is to synthesize the current evidence on the humoral, endocrine, immune, and neural communication mechanisms linking the gut and brain in AD and highlight newly discovered GBA messengers such as microRNAs, extracellular vesicles, T-cells, and the intestinal hormones, including emerging neuroprotective role for glucagon-like peptide-1 (GLP-1). Based on this knowledge, we aimed to develop a conceptual understanding of the GBA function in health and AD. We specify that, in AD, the GBA goes beyond a disrupted microbiome, but operates in conjunction with impaired intestinal secretion, motility, barrier permeability, and neuroinflammatory signaling. These factors are associated with the dysfunction of the hypothalamic–pituitary axis, altered somatic and autonomic neuronal gut regulation, and abnormal, due to memory problems, behavioral aspects of food intake. Identifying the individual profile of key molecular and cellular players contributing to an unbalanced GBA should optimize existing approaches or propose new approaches for the complex therapy of AD. Full article
(This article belongs to the Section Molecular Neurobiology)
Show Figures

Figure 1

17 pages, 5539 KB  
Article
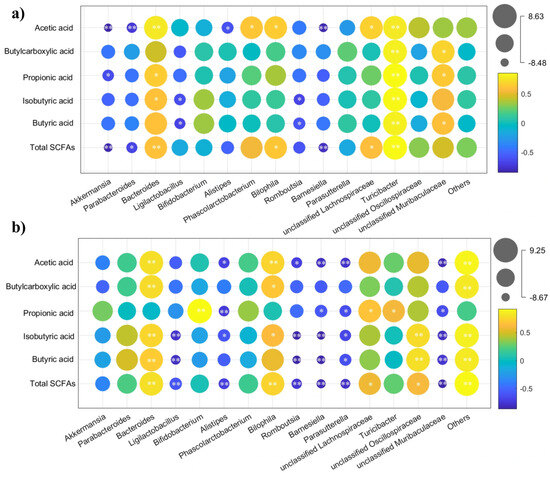
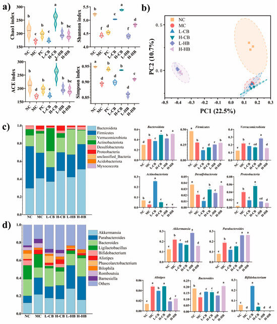
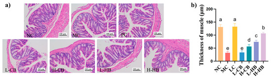
Barley Leaves Improves Loperamide-Induced Constipation via Gut Barrier and Microbiota Modulation in Mice
by Yuting Xu, Zhiqian Wu, Matthew Lee Cohoon, Mengting Ma, Zhongquan Sui and Harold Corke
Foods 2026, 15(1), 95; https://doi.org/10.3390/foods15010095 - 29 Dec 2025
Viewed by 318
Abstract
Constipation is a common gastrointestinal disorder that seriously affects quality of life and is associated with multiple secondary complications. Barley leaves (BLs) have been suggested as potential functional foods for constipation prevention. Here, we investigated the preventive effects of common barley leaves (CBLs) [...] Read more.
Constipation is a common gastrointestinal disorder that seriously affects quality of life and is associated with multiple secondary complications. Barley leaves (BLs) have been suggested as potential functional foods for constipation prevention. Here, we investigated the preventive effects of common barley leaves (CBLs) and hulless barley leaves (HBLs) in a loperamide-induced constipation model in C57BL/6 mice. Both BLs improved stool parameters and gastrointestinal transit. Notably, high-dose HBLs increased stool weight to 263.84 ± 66.70 mg and stool amount to 250.20 ± 66.88 pellets, which were 12.7 and 11.1 times higher than those in the model group, respectively. BLs also modulated gut motility-related hormones (MTL, SP, Gas, SS, and VIP) and normalized colonic AQP3, AQP4, and 5-HT4R expression levels. Furthermore, BLs enhanced SCFAs production and modulated gut microbiota by increasing Bacteroides abundance and decreasing Akkermansia abundance. CBLs and HBLs also exhibited distinct mechanisms. High-dose CBLs affected SERT expression, whereas HBLs uniquely decreased Alistipes abundance and increased SCFA production. These findings suggest that BLs may help prevent loperamide-induced constipation in mice by modulating the gut barrier and microbiota. Future studies should identify key active components and validate efficacy in longer-term and clinical studies. Full article
(This article belongs to the Section Food Nutrition)
Show Figures

Figure 1

26 pages, 445 KB  
Review
Vitamin D in Endocrine Disorders: A Broad Overview of Evidence in Musculoskeletal, Thyroid, Parathyroid, and Reproductive Disorders
by Balazs Lengyel, Richard Armos, Bence Bojtor, Andras Kiss, Balint Tobias, Henriett Piko, Anett Illes, Eszter Horvath, Zsuzsanna Putz, Istvan Takacs, Janos P. Kosa and Peter Lakatos
Pharmaceuticals 2026, 19(1), 54; https://doi.org/10.3390/ph19010054 - 26 Dec 2025
Viewed by 716
Abstract
Vitamin D is well established for its skeletal effects, being a cornerstone of several endocrine disorders. In recent years, it has come under investigation as a potential disease-modifying drug in several endocrine disorders through its immune modulatory and anti-tumorigenic action, particularly in thyroid [...] Read more.
Vitamin D is well established for its skeletal effects, being a cornerstone of several endocrine disorders. In recent years, it has come under investigation as a potential disease-modifying drug in several endocrine disorders through its immune modulatory and anti-tumorigenic action, particularly in thyroid disease, gynecologic disorders, and general fertility. Vitamin D supplementation is well established in the treatment of osteoporosis, osteomalacia, hypoparathyroidism, and primary hyperparathyroidism. In autoimmune thyroid disease, there is a negative correlation between 25(OH)D3 levels and prevalence. Currently available data are inconclusive on supplementation as a disease-modifying treatment. In Hashimoto’s thyroiditis, while some found improved thyroid function, a decline in progression, and antibody titers, these findings were not consistent, and some found no improvements. Painless postpartum thyroiditis severely lacks evidence. Interventional studies failed to demonstrate benefits in Graves’ disease. The literature consistently reports lower vitamin D levels in infertility, polycystic ovarian syndrome (PCOS), and endometriosis. In PCOS, data suggest that vitamin D supplementation is beneficial; however, results in exact benefits vary and there is no consensus on dosing. Current guidelines support supplementation as part of preconception nutritional care. In general, for female infertility and endometriosis, the results are conflicting, with a lack of high-quality evidence. The literature suggests there is a possible benefit regarding sperm motility, but not in testosterone levels for males. In conclusion, while in vitro studies and animal models are promising, the available evidence is often contradictory, with high heterogeneity in study designs and populations. Our paper highlights the need for further high-quality research to resolve current controversies. Full article
Show Figures

Graphical abstract

13 pages, 560 KB  
Review
Dopamine and the Gut Microbiota: Interactions Within the Microbiota–Gut–Brain Axis and Therapeutic Perspectives
by Aurelia Cristiana Barbu, Smaranda Stoleru, Aurelian Zugravu, Elena Poenaru, Adrian Dragomir, Mihnea Costescu, Sorina Maria Aurelian, Yara Shhab, Clara Maria Stoleru, Oana Andreia Coman and Ion Fulga
Int. J. Mol. Sci. 2026, 27(1), 271; https://doi.org/10.3390/ijms27010271 - 26 Dec 2025
Viewed by 751
Abstract
The microbiota–gut–brain axis (MGBA) comprises a complex bidirectional communication network integrating neural, immune, metabolic, and endocrine pathways. Dopamine, traditionally viewed as a central neurotransmitter, also plays essential roles in the gastrointestinal (GI) tract, where it regulates motility, secretion, barrier homeostasis, and mucosal immunity. [...] Read more.
The microbiota–gut–brain axis (MGBA) comprises a complex bidirectional communication network integrating neural, immune, metabolic, and endocrine pathways. Dopamine, traditionally viewed as a central neurotransmitter, also plays essential roles in the gastrointestinal (GI) tract, where it regulates motility, secretion, barrier homeostasis, and mucosal immunity. Growing evidence indicates that the gut microbiota significantly contributes to intestinal dopamine metabolism through specialized enzymatic pathways, particularly tyrosine decarboxylase in Enterococcus species and catechol dehydroxylase in Eggerthella species. These microbial reactions compete with host processes, alter dopaminergic tone, and degrade orally administered levodopa (L-DOPA), providing a mechanistic explanation for the variability in treatment response in Parkinson’s disease (PD). Beyond PD, microbially mediated alterations in dopaminergic signaling have been implicated in mood disorders, neurodevelopmental conditions, metabolic dysfunction, and immune-mediated diseases. This review synthesizes current mechanistic and translational evidence on the dopamine–microbiota interface, outlines microbial pathways shaping dopaminergic activity, and highlights therapeutic opportunities including microbiota modulation, dietary strategies, fecal microbiota transplantation, and targeted inhibitors of microbial dopamine metabolism. Understanding this interface offers a foundation for developing personalized approaches in neurogastroenterology and neuromodulatory therapies. Full article
(This article belongs to the Special Issue Microbiomes in Human Health and Disease)
Show Figures

Figure 1

11 pages, 726 KB  
Article
Evaluation of the Effect of Trehalose–DMSO-Based Cryopreservation Medium on the Motility Characteristics of Honey Bee Drone Spermatozoa in Combination with Different Antioxidants
by Tsvetan Tsvetkov and Denica Daskalova
J. Zool. Bot. Gard. 2025, 6(4), 62; https://doi.org/10.3390/jzbg6040062 - 12 Dec 2025
Viewed by 422
Abstract
Honey bees (Apis mellifera) are the main pollinators of many plant species, particularly agricultural crops. The concern over Colony Collapse Disorder of bee colonies in recent years necessitates the use of new approaches for their conservation in in situ and ex [...] Read more.
Honey bees (Apis mellifera) are the main pollinators of many plant species, particularly agricultural crops. The concern over Colony Collapse Disorder of bee colonies in recent years necessitates the use of new approaches for their conservation in in situ and ex situ conditions. Modern techniques for cryopreservation of drone spermatozoa allow for the preservation of their genetic diversity. Some of the challenges in the field of cryopreservation are the alterations induced by the low temperatures, including morphological disruptions, plasma membrane integrity, formation of reactive oxygen species, DNA fragmentation, loss of motility, mitochondrial activity and viability, early hyperactivation, depletion of proteins from the acrosome region, premature capacitation, reduced sperm–oocyte fusion, and the occurrence of other cellular cryoinjuries. The objective of the current study is to contribute to the ongoing efforts in identifying substances added to semen extenders aimed at inhibiting cryogenic-induced changes. Our study investigates the impact of antioxidant supplements, scilicet vitamins C, vitamin E, and L-carnitine, on attenuating the adverse effects of cryogenic storage on drone spermatozoa. Using a Computer-Assisted Sperm Analysis, we evaluated the effectiveness of various antioxidants added to the extender in maintaining sperm motility parameters following liquid nitrogen storage. The data indicated significant differences in sperm traits among treatments with supplements after post-thawing. These findings emphasize the advantageous contribution of these added antioxidants within semen extenders for drone spermatozoa in preserving sperm quality parameters. The establishment of novel protocols for cryogenic storage of honey bee drone spermatozoa, incorporating low-cytotoxicity additives, is of utmost importance for the conservation of this endangered species. Full article
Show Figures

Figure 1

22 pages, 1358 KB  
Review
Beyond Viral Assembly: The Emerging Role of HIV-1 p17 in Vascular Inflammation and Endothelial Dysfunction
by Ylenia Pastorello, Nicoleta Arnaut, Mihaela Straistă, Francesca Caccuri, Arnaldo Caruso and Mark Slevin
Int. J. Mol. Sci. 2025, 26(24), 11949; https://doi.org/10.3390/ijms262411949 - 11 Dec 2025
Viewed by 363
Abstract
p17, the human immunodeficiency virus type 1 (HIV-1) matrix protein traditionally associated with viral assembly, has been recently investigated for its extracellular functions linked to vascular damage. This review examines the molecular and pathogenic signatures by which p17 and its variants (vp17s) contribute [...] Read more.
p17, the human immunodeficiency virus type 1 (HIV-1) matrix protein traditionally associated with viral assembly, has been recently investigated for its extracellular functions linked to vascular damage. This review examines the molecular and pathogenic signatures by which p17 and its variants (vp17s) contribute to endothelial activation, aberrant angiogenesis, and vascular inflammation, highlighting their relevance even under effective antiretroviral therapy (ART). Specifically, p17 exerts chemokine-like activities by binding to chemokine (C-X-C motif) receptor-1 and 2 (CXCR-1/2) on endothelial cells (ECs). This interaction triggers key signaling cascades, including the protein kinase B (Akt)-dependent extracellular signal-regulated kinase (ERK) pathway and endothelin-1/endothelin receptor B axis, driving EC motility, capillary formation, and lymphangiogenesis. Variants such as S75X demonstrate enhanced lymphangiogenic potency, associating them with tumorigenic processes involved in non-Hodgkin lymphoma (NHL) pathogenesis. Importantly, p17 promotes endothelial von Willebrand factor (vWF) storage and secretion, implicating a pro-coagulant state that may trigger the increased thromboembolic risks observed in HIV-positive patients. Furthermore, p17 crosses the blood–brain barrier (BBB) via CXCR-2-mediated pathways, contributing to neuroinflammation by activating microglia and astrocytes and amplifying monocyte chemoattractant protein-1 (MCP-1) levels, therefore playing a critical role in the development of HIV-associated neurocognitive disorders. Hence, the elaboration of potential therapeutic strategies finalized at inhibiting p17/vp17s’ interaction with their receptors could complement ART by addressing HIV-related neurovascular morbidity. Full article
(This article belongs to the Special Issue Advances in HIV Research: Molecular Basis and Potential Therapies)
Show Figures

Figure 1

12 pages, 412 KB  
Article
Epidemiological Characteristics of Pediatric Patients with Intestinal Failure in Spain: Data from the REPAFI Registry
by Marta Germán-Díaz, Rocío González-Sacristán, Vanessa Cabello, Javier Blasco-Alonso, Alejandro Rodríguez, Mariela de los Santos, José Vicente Arcos-Machancoses, Mercedes Murray-Hurtado, Ruth García-Romero, Rafael Galera-Martínez, Cristina Martín-Arriscado, Susana Redecillas-Ferreiro, José Manuel Moreno-Villares and Esther Ramos-Boluda
Nutrients 2025, 17(23), 3768; https://doi.org/10.3390/nu17233768 - 30 Nov 2025
Viewed by 405
Abstract
Background: The paucity of data on the epidemiology of chronic intestinal failure (CIF) in pediatric patients is a matter of particular concern. The objective of this article is to provide a comprehensive description of the epidemiology of CIF in Spain, encompassing its incidence, [...] Read more.
Background: The paucity of data on the epidemiology of chronic intestinal failure (CIF) in pediatric patients is a matter of particular concern. The objective of this article is to provide a comprehensive description of the epidemiology of CIF in Spain, encompassing its incidence, geographical distribution, underlying causes, and demographic and clinical characteristics. These findings are based on data collected from the multicentre REPAFI registry. Methods: This is a national, multicentre, ambispective cohort study including patients who initiated home parenteral nutrition (HPN) between January 2015 and January 2025. The data collected encompassed various demographic details, underlying diagnoses, the type of HPN utilized, and the nutritional status of the subjects at the commencement of HPN treatment. Results: The study included 163 patients (55.2% male) from 10 hospitals. The principal cause of CIF was short bowel syndrome (SBS) in 77.3% of cases, followed by severe motility disorders (12.9%), congenital enteropathies (CE) (5.5%), and other causes (4.3%). Among patients diagnosed with SBS, necrotizing enterocolitis was identified as the most prevalent underlying cause (32.5%). The most prevalent anatomical configuration was identified as type 2 (jejuno-colic anastomosis). A significant proportion, amounting to 62.7%, exhibited a lack of an ileocecal valve (ICV), while 23% demonstrated a residual bowel length (RBL) of less than 15 centimetres. The median RBL was 35 cm (IQR: 15.7–52.5). Patients diagnosed with SBS exhibited a lower gestational age and birthweight compared with the other groups (p < 0.05). Patients diagnosed with SBS and CE exhibited a lower mean age at the onset of HPN (p < 0.05). Furthermore, patients with CE exhibited the lowest weight-for-age Z-score at the initiation of HPN (p < 0.05). Conclusions: The present study provides the first epidemiological data on the state of pediatric CIF in Spain. The most prevalent cause of CIF was SBS, with a younger age at the initiation of HPN in comparison to other published studies. Patients with CE exhibited the most severe degree of malnutrition at the initiation of HPN. Full article
(This article belongs to the Section Nutrition Methodology & Assessment)
Show Figures

Graphical abstract

18 pages, 603 KB  
Review
Eradication of Small Intestinal Bacterial Overgrowth in Systemic Sclerosis: Current Treatment and Perspectives—A Narrative Review
by Mislav Radić, Andrej Belančić, Marijana Vučković, Almir Fajkić, Marija Rogoznica Pavlović and Josipa Radić
Biomedicines 2025, 13(12), 2932; https://doi.org/10.3390/biomedicines13122932 - 28 Nov 2025
Viewed by 1468
Abstract
Small intestinal bacterial overgrowth (SIBO) is a major yet underrecognized driver of gastrointestinal morbidity in systemic sclerosis (SSc). Disordered motility, fibrosis, and dysbiosis promote microbial stasis, malabsorption, and malnutrition, contributing substantially to impaired quality of life and survival. Diagnostic accuracy remains limited: jejunal [...] Read more.
Small intestinal bacterial overgrowth (SIBO) is a major yet underrecognized driver of gastrointestinal morbidity in systemic sclerosis (SSc). Disordered motility, fibrosis, and dysbiosis promote microbial stasis, malabsorption, and malnutrition, contributing substantially to impaired quality of life and survival. Diagnostic accuracy remains limited: jejunal aspirate culture is invasive, whereas breath testing offers only moderate sensitivity and specificity. Empirical antibiotic therapy yields transient symptom relief, but recurrence is common, and evidence guiding optimal eradication strategies is sparse. Adjunctive measures, including probiotics, prokinetics, and dietary interventions, remain variably applied, with heterogeneous outcomes across studies. Novel microbiome-targeted, neuromodulatory, and antifibrotic therapies are emerging as promising mechanism-based options. Bearing this in mind, this narrative review aims to consolidate current knowledge on SIBO eradication in SSc. We first outline the pathophysiological rationale and clinical relevance of bacterial overgrowth. We then synthesize available evidence for treatment strategies, appraise barriers to durable remission, and discuss implications for multidisciplinary management. Finally, we highlight emerging approaches, including microbiome-directed therapies, novel prokinetics, and antifibrotic interventions, and define priorities for future clinical research. Full article
(This article belongs to the Special Issue Small Intestinal Bacterial Overgrowth and Antimicrobial)
Show Figures

Graphical abstract

21 pages, 848 KB  
Review
Highly Processed Food and Functional Gastrointestinal Disorders in Children and Adolescents with Obesity: The Preventive Challenge—A Narrative Review
by Valeria Calcaterra, Hellas Cena, Chiara Ferrara, Vittoria Carlotta Magenes, Sara Boussetta, Ilaria Zambon and Gianvincenzo Zuccotti
Nutrients 2025, 17(23), 3744; https://doi.org/10.3390/nu17233744 - 28 Nov 2025
Cited by 2 | Viewed by 1203
Abstract
Objective: This narrative review summarizes current evidence on the associations between ultra-processed food (UPF) consumption, childhood and adolescent obesity, and functional gastrointestinal disorders (FGIDs), and examines the metabolic, inflammatory, microbial, and gut–brain mechanisms underlying these links. Methods: A comprehensive search of PubMed and [...] Read more.
Objective: This narrative review summarizes current evidence on the associations between ultra-processed food (UPF) consumption, childhood and adolescent obesity, and functional gastrointestinal disorders (FGIDs), and examines the metabolic, inflammatory, microbial, and gut–brain mechanisms underlying these links. Methods: A comprehensive search of PubMed and Scopus identified articles published between January 2010 and September 2025. Eligible studies included human research in individuals aged 0–18 years; adult studies were considered when contributing relevant mechanistic insights. Of 335 records screened, 112 studies met the inclusion criteria and were synthesized narratively according to methodological appropriateness. Results: High UPF intake was consistently associated with increased adiposity, metabolic dysregulation, and greater cardiometabolic risk in youth. Children with overweight or obesity showed a higher prevalence of FGIDs compared with their normal-weight peers. Mechanistic evidence suggests that UPFs, rich in refined carbohydrates, unhealthy fats, and additives, may promote gut microbiota dysbiosis, impair intestinal barrier integrity, alter motility, and induce low-grade inflammation, thereby disrupting gut–brain signaling and contributing to FGID symptoms. Early-life and maternal UPF exposure may further increase susceptibility to metabolic and gastrointestinal disturbances through epigenetic and microbiome-mediated pathways. Conclusions: UPFs emerge as a shared etiological factor for obesity and FGIDs in childhood. This review contributes an integrated synthesis of epidemiological and mechanistic data while highlighting key research gaps, particularly the need for standardized methodologies and pediatric interventional studies to strengthen the evidence base. Full article
(This article belongs to the Section Nutrition and Obesity)
Show Figures

Figure 1

25 pages, 1747 KB  
Review
Polysaccharides from Atractylodes macrocephala: A Review of Mechanistic and Therapeutic Insights into Intestinal Disorders
by Meng Li, Chester Yan Jie Ng, Huangyan Chen, Wai Ching Lam and Linda Zhong
Nutrients 2025, 17(23), 3722; https://doi.org/10.3390/nu17233722 - 27 Nov 2025
Viewed by 941
Abstract
Intestinal health is essential for maintaining systemic physiological balance through nutrient absorption, immune regulation, and host–microbiota interactions. Atractylodes macrocephala (Baizhu), a traditional medicinal plant long used for gastrointestinal dysfunction, has attracted growing interest because its polysaccharides (AMPs) show promises in intestinal disorders. In [...] Read more.
Intestinal health is essential for maintaining systemic physiological balance through nutrient absorption, immune regulation, and host–microbiota interactions. Atractylodes macrocephala (Baizhu), a traditional medicinal plant long used for gastrointestinal dysfunction, has attracted growing interest because its polysaccharides (AMPs) show promises in intestinal disorders. In this review, we summarize preclinical studies on AMPs identified through searches of PubMed, Web of Science, ScienceDirect, Google Scholar and the China National Knowledge Infrastructure (CNKI), focusing on their extraction, purification, structural features and gut-related activities. Experimental evidence suggests that AMPs are metabolized by gut microbiota into short-chain fatty acids and other bioactive metabolites that regulate mucosal immunity, enhance epithelial barrier function and modulate host metabolic pathways. AMPs have been shown to promote the growth of beneficial taxa, restore dysbiotic communities, up-regulate tight junction proteins, suppress intestinal inflammation and modulate gut–brain axis signaling involved in intestinal motility and visceral sensitivity. These actions underlie their protective effects reported in models of irritable bowel syndrome (IBS), inflammatory bowel disease (IBD), colorectal cancer, chemotherapy-induced mucosal injury, and metabolic-associated systemic inflammation. Overall, current data support AMPs as microbiota-modulating, immunomodulatory, epithelial-protective and neuro-regulatory agents with potential as functional food-derived interventions for intestinal health. In this review, we also highlight key limitations and priorities for future research on structure–function relationships and clinical translation. Full article
(This article belongs to the Special Issue The Role of Dietary Bioactives in Bowel Health)
Show Figures

Figure 1

Back to TopTop