A Glutamatergic Medial Prefrontal Cortex–Locus Coeruleus Circuit Drives Intestinal Dysmotility in Diarrhea-Predominant Irritable Bowel Syndrome
Abstract
1. Introduction
2. Results
2.1. NMD + RS Mice Exhibited Intestinal Dysmotility Behaviors
2.2. The Expression of c-Fos Was Increased in the mPFC in NMD + RS Mice
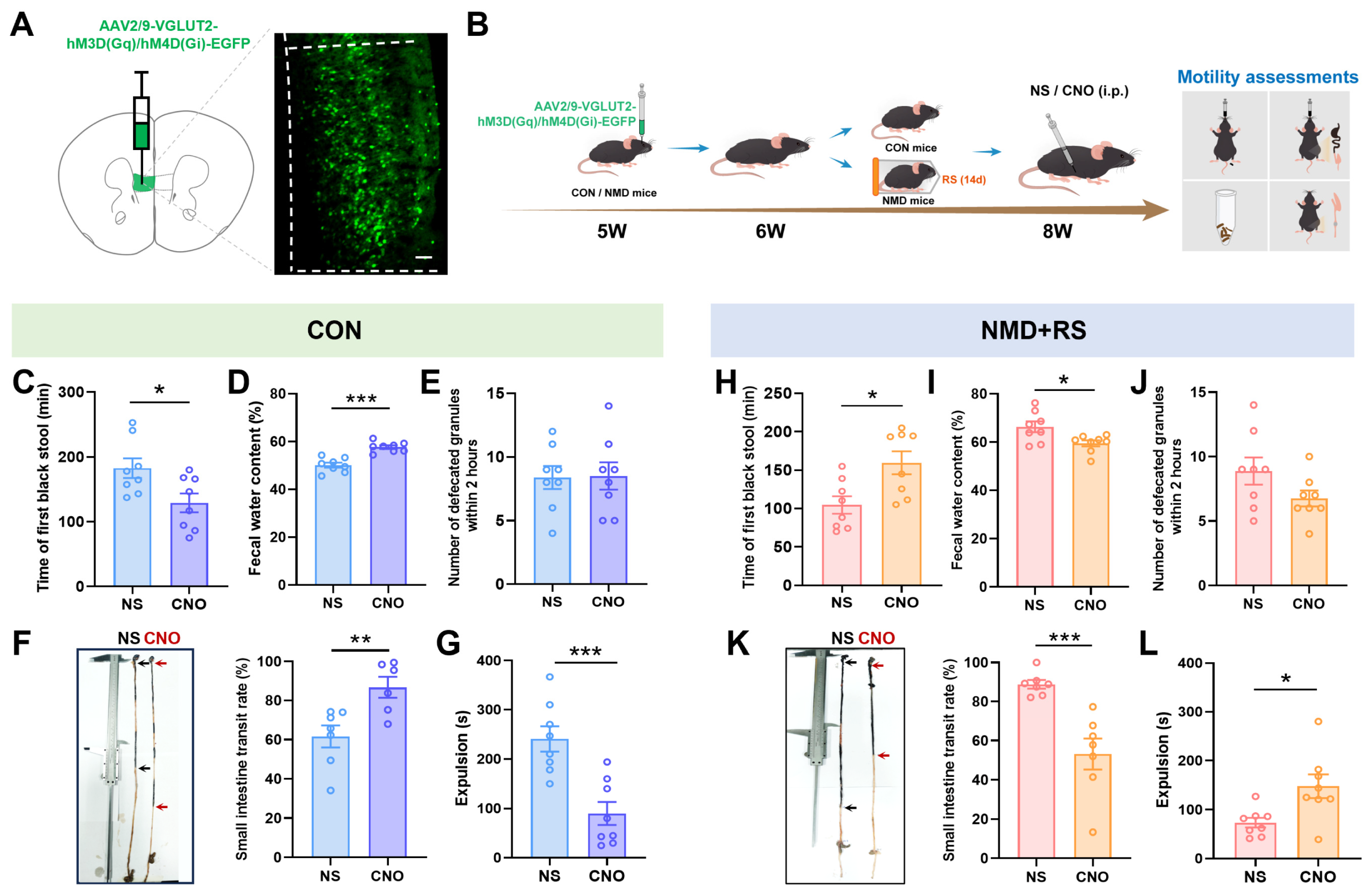
2.3. Enhanced Glutamatergic Neuron Activity in the mPFC Modulates Diarrhea Behaviors
2.4. Restraint Stimulation Primarily Activated Glutamatergic Neurons in the LC Region
2.5. mPFC Glu Neurons Projected to the LC Region
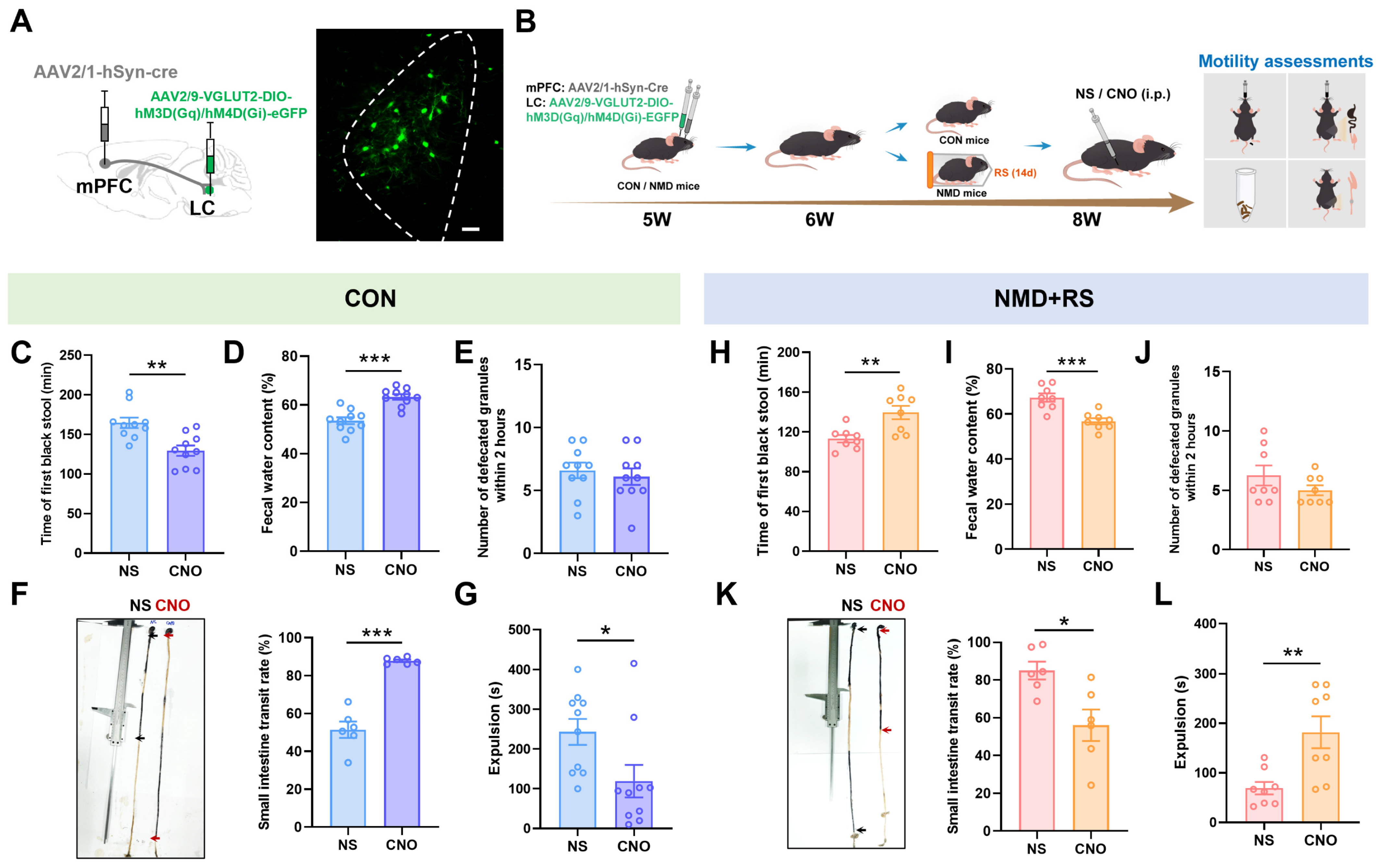
2.6. LC mPFC-Glu Were Involved in the Regulation of Diarrhea Behaviors
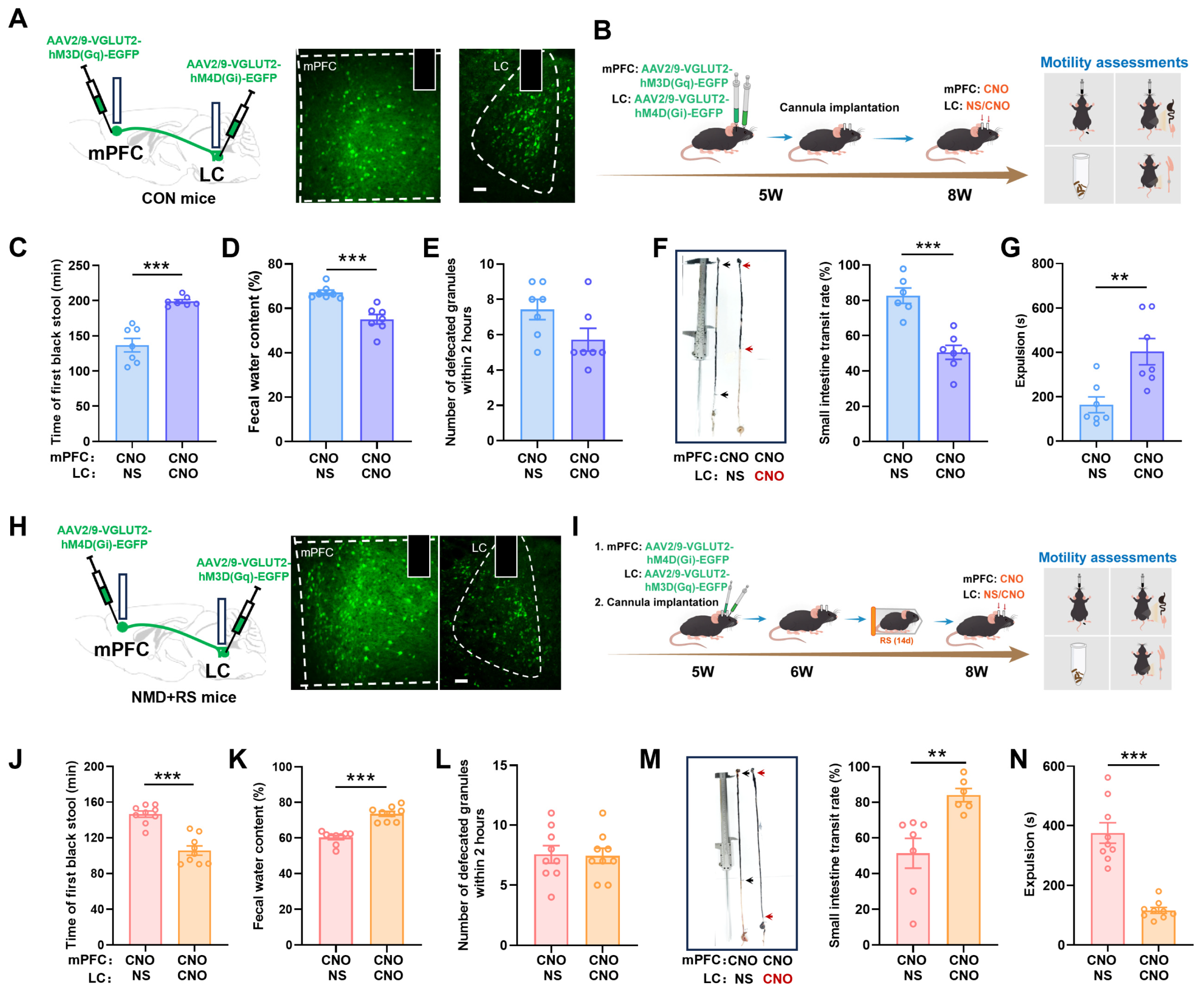
2.7. The mPFC-LC Glutamatergic Circuit Regulated Diarrhea Behaviors
3. Discussion
4. Materials and Methods
4.1. Animals
4.2. Establishment of IBS-D Mice Model
4.3. Whole Gastrointestinal (GI) Transit Test
4.4. Small Intestinal Propulsion Efficiency
4.5. Colonic Transit Assay
4.6. Fecal Water Content
4.7. Viruses
4.8. Immunofluorescence Staining
4.9. Data Analysis
Author Contributions
Funding
Institutional Review Board Statement
Informed Consent Statement
Data Availability Statement
Conflicts of Interest
Abbreviations
| IBS-D | Diarrhea-predominant irritable bowel syndrome |
| LC | locus coeruleus |
| mPFC | medial prefrontal cortex |
| NMD + RS | neonatal maternal deprivation plus restraint stress |
| SPF | specific pathogen-free |
| BNST | bed nucleus of the stria terminalis |
| PVN | paraventricular nucleus of the hypothalamus |
| PVT | paraventricular thalamic nucleus |
| ACC | anterior cingulate cortex |
| CNO | clozapine-N-oxide |
References
- Altomare, A.; Di Rosa, C.; Imperia, E.; Emerenziani, S.; Cicala, M.; Guarino, M.P.L. Diarrhea Predominant-Irritable Bowel Syndrome (IBS-D): Effects of Different Nutritional Patterns on Intestinal Dysbiosis and Symptoms. Nutrients 2021, 13, 1506. [Google Scholar] [CrossRef]
- Oka, P.; Parr, H.; Barberio, B.; Black, C.J.; Savarino, E.V.; Ford, A.C. Global prevalence of irritable bowel syndrome according to Rome III or IV criteria: A systematic review and meta-analysis. Lancet Gastroenterol. Hepatol. 2020, 5, 908–917, Erratum in Lancet Gastroenterol. Hepatol. 2020, 5, e8. [Google Scholar] [CrossRef] [PubMed]
- Huang, K.-Y.; Wang, F.-Y.; Lv, M.; Ma, X.-X.; Tang, X.-D.; Lv, L. Irritable bowel syndrome: Epidemiology, overlap disorders, pathophysiology and treatment. World J. Gastroenterol. 2023, 29, 4120–4135. [Google Scholar] [CrossRef]
- Duncanson, K.; Tikhe, D.; Williams, G.M.; Talley, N.J. Irritable bowel syndrome-controversies in diagnosis and management. Expert. Rev. Gastroenterol. Hepatol. 2023, 17, 649–663. [Google Scholar] [CrossRef]
- Bin Arif, T.; Ali, S.H.; Bhojwani, K.D.; Sadiq, M.; Siddiqui, A.A.; Ur-Rahman, A.; Khan, M.Z.; Hasan, F.; Shahzil, M. Global prevalence and risk factors of irritable bowel syndrome from 2006 to 2024 using the Rome III and IV criteria: A meta-analysis. Eur. J. Gastroenterol. Hepatol. 2025, 37, 1314–1325. [Google Scholar] [CrossRef]
- Tan, X.; Zhao, X.-J.; Li, J.-X.; Xie, C.-E.; Pei, W.-J.; Shi, L.; Kou, F.-S.; Yuan, Y.-L.B.; Xue, X.-X. Study on the clinical mechanism of Tong-Xie-An-Chang Decoction in the treatment of diarrheal irritable bowel syndrome based on single-cell sequencing technology. Medicine 2020, 99, e23868. [Google Scholar] [CrossRef]
- Jahn, A.; Nee, D.E.; Alexander, W.H.; Brown, J.W. Distinct Regions within Medial Prefrontal Cortex Process Pain and Cognition. J. Neurosci. 2016, 36, 12385–12392. [Google Scholar] [CrossRef]
- Hintiryan, H.; Zhu, M.; Zhao, P.; Zhang, M.; Barry, J.; Nanda, S.; Rudd, M.; Wong, A.; Miller, S.; Gou, L.; et al. Neural networks of the mouse visceromotor cortex. Nature 2025, 1–5. [Google Scholar] [CrossRef] [PubMed]
- Atzil, S.; Satpute, A.B.; Zhang, J.; Parrish, M.H.; Shablack, H.; MacCormack, J.K.; Leshin, J.; Goel, S.; Brooks, J.A.; Kang, J.; et al. The impact of sociality and affective valence on brain activation: A meta-analysis. Neuroimage 2023, 268, 119879. [Google Scholar] [CrossRef] [PubMed]
- Maness, E.B.; Burk, J.A.; McKenna, J.T.; Schiffino, F.L.; Strecker, R.E.; McCoy, J.G. Role of the locus coeruleus and basal forebrain in arousal and attention. Brain Res. Bull. 2022, 188, 47–58. [Google Scholar] [CrossRef]
- Luskin, A.T.; Li, L.; Fu, X.; Martin, M.M.; Barcomb, K.; Girven, K.S.; Blackburn, T.; Wells, B.A.; Thai, S.T.; Li, E.M.; et al. Heterogeneous pericoerulear neurons tune arousal and exploratory behaviours. Nature 2025, 643, 437–447. [Google Scholar] [CrossRef]
- Wang, S.; Yang, Y.; Hao, S.; Sun, Y.; Wang, H. Glutamatergic Periaqueductal Gray Projections to the Locus Coeruleus Orchestrate Adaptive Arousal States in Threatening Contexts. Neurosci. Bull. 2025, 1–15. [Google Scholar] [CrossRef]
- Kelly, L.; Brown, C.; Gibbard, A.G.; Jackson, T.; Swinny, J.D. Subunit-specific expression and function of AMPA receptors in the mouse locus coeruleus. J. Anat. 2023, 243, 813–825. [Google Scholar] [CrossRef]
- Huang, X.; Liu, X.; Xu, X.; Hu, Z.; Wang, S.; Fu, Y.; Wang, X.; Song, L.; Yang, Y.; Lin, S.; et al. Multisensory integration in the mouse ventral visual thalamus mediates stress coping via locus coeruleus-related circuits. Neuron 2025. [Google Scholar] [CrossRef] [PubMed]
- Suárez-Pereira, I.; Llorca-Torralba, M.; Bravo, L.; Camarena-Delgado, C.; Soriano-Mas, C.; Berrocoso, E. The Role of the Locus Coeruleus in Pain and Associated Stress-Related Disorders. Biol. Psychiatry 2022, 91, 786–797. [Google Scholar] [CrossRef] [PubMed]
- Waterhouse, B.D.; Navarra, R.L. The locus coeruleus-norepinephrine system and sensory signal processing: A historical review and current perspectives. Brain Res. 2019, 1709, 1–15. [Google Scholar] [CrossRef]
- Breton-Provencher, V.; Drummond, G.T.; Sur, M. Locus Coeruleus Norepinephrine in Learned Behavior: Anatomical Modularity and Spatiotemporal Integration in Targets. Front. Neural Circuits 2021, 15, 638007. [Google Scholar] [CrossRef]
- Reyes, B.A.S. The Locus Coeruleus: Anatomy, Physiology, and Stress-Related Neuropsychiatric Disorders. Eur. J. Neurosci. 2025, 61, e70111. [Google Scholar] [CrossRef] [PubMed]
- Riba, A.; Olier, M.; Lacroix-Lamandé, S.; Lencina, C.; Bacquié, V.; Harkat, C.; Van Langendonck, N.; Gillet, M.; Cartier, C.; Baron, M.; et al. Early life stress in mice is a suitable model for Irritable Bowel Syndrome but does not predispose to colitis nor increase susceptibility to enteric infections. Brain Behav. Immun. 2018, 73, 403–415. [Google Scholar] [CrossRef]
- Hislop, I.G. Childhood deprivation: An antecedent of the irritable bowel syndrome. Med. J. Aust. 1979, 1, 372–374. [Google Scholar] [CrossRef]
- Jia, M.; Lu, X.; Wang, Z.; Zhao, L.; Zhang, S. Effects of Fengliao-Changweikang in Diarrhea-predominant Irritable Bowel Syndrome Rats and Its Mechanism Involving Colonic Motility. J. Neurogastroenterol. Motil. 2018, 24, 479–489. [Google Scholar] [CrossRef] [PubMed]
- Tan, X.; Pei, W.; Xie, C.; Wang, Z.; Liu, J.; Cheng, Y.; Mao, T.; Shi, L.; Zhao, X.; Lu, Q.; et al. Tongxie Anchang Decoction Relieves Visceral Hypersensitivity in Diarrhea-Predominant Irritable Bowel Syndrome Rats by Regulating the NGF/TrkA Signaling Pathway. Evid. Based Complement. Alternat Med. 2021, 2021, 6679348. [Google Scholar] [CrossRef]
- Kyodo, R.; Kudo, T.; Ito, N.; Tokita, K.; Arai, N.; Sato, M.; Ikuse, T.; Jimbo, K.; Ohtsuka, Y.; Shimizu, T. Modulation of Intestinal Motility in an Adolescent Rat Model of Irritable Bowel Syndrome. Digestion 2024, 105, 99–106. [Google Scholar] [CrossRef] [PubMed]
- Zhang, S.; Tian, D.; Xia, Z.; Yang, F.; Chen, Y.; Yao, Z.; He, Y.; Miao, X.; Zhou, G.; Yao, X.; et al. Chang-Kang-Fang alleviates diarrhea predominant irritable bowel syndrome (IBS-D) through inhibiting TLR4/NF-κB/NLRP3 pathway. J. Ethnopharmacol. 2024, 330, 118236. [Google Scholar] [CrossRef]
- Chen, Q.; Zhang, H.; Sun, C.-Y.; He, Q.-Y.; Zhang, R.-R.; Luo, B.-F.; Zhou, Z.-H.; Chen, X.-F. Evaluation of two laboratory model methods for diarrheal irritable bowel syndrome. Mol. Med. 2023, 29, 5. [Google Scholar] [CrossRef]
- Zhan, K.; Wu, H.; Xu, Y.; Rao, K.; Zheng, H.; Qin, S.; Yang, Y.; Jia, R.; Chen, W.; Huang, S. The function of the gut microbiota-bile acid-TGR5 axis in diarrhea-predominant irritable bowel syndrome. mSystems 2024, 9, e0129923. [Google Scholar] [CrossRef]
- Garrison, J.; Saviola, F.; Morgenroth, E.; Barker, H.; Lührs, M.; Simons, J.; Fernyhough, C.; Allen, P. Modulating medial prefrontal cortex activity using real-time fMRI neurofeedback: Effects on reality monitoring performance and associated functional connectivity. Neuroimage 2021, 245, 118640. [Google Scholar] [CrossRef] [PubMed]
- Tan, S.; Jia, Y.; Jariwala, N.; Zhang, Z.; Brent, K.; Houde, J.; Nagarajan, S.; Subramaniam, K. A randomised controlled trial investigating the causal role of the medial prefrontal cortex in mediating self-agency during speech monitoring and reality monitoring. Sci. Rep. 2024, 14, 5108. [Google Scholar] [CrossRef]
- Laubach, M.; Amarante, L.M.; Caetano, M.S.; Horst, N.K. Reward signaling by the rodent medial frontal cortex. Int. Rev. Neurobiol. 2021, 158, 115–133. [Google Scholar]
- Klein-Flügge, M.C.; Bongioanni, A.; Rushworth, M.F.S. Medial and orbital frontal cortex in decision-making and flexible behavior. Neuron 2022, 110, 2743–2770. [Google Scholar] [CrossRef]
- Dimitrov, E. Optogenetic Inhibition of the Cortical Efferents to the Locus Ceruleus Region of Pontine Tegmentum Causes Cognitive Deficits. J. Integr. Neurosci. 2024, 23, 60. [Google Scholar] [CrossRef]
- Barcomb, K.; Olah, S.S.; Kennedy, M.J.; Ford, C.P. Properties and modulation of excitatory inputs to the locus coeruleus. J. Physiol. 2022, 600, 4897–4916. [Google Scholar] [CrossRef]
- Cardenas, A.; Papadogiannis, A.; Dimitrov, E. The role of medial prefrontal cortex projections to locus ceruleus in mediating the sex differences in behavior in mice with inflammatory pain. Faseb J. 2021, 35, e21747. [Google Scholar] [CrossRef]
- Lu, Y.-F.; Zhang, J.; Wang, X.-Q.; Peng, J.-J.; Ling, B.-F.; Liu, F.-T.; Yang, F.; Dong, G.; Yu, Y.-Q. Noradrenergic innervations of the medial prefrontal cortex mediate empathy for pain in rats via the α1 and β receptors. Behav. Brain Res. 2022, 426, 113828. [Google Scholar] [CrossRef]
- Klune, C.B.; Goodpaster, C.M.; Gongwer, M.W.; Gabriel, C.J.; An, J.; Chen, R.; Jones, N.S.; Williams, O.H.; Shari, M.; Ramirez, M.; et al. Developmentally distinct architectures in top-down pathways controlling threat avoidance. Nat. Neurosci. 2025, 28, 823–835. [Google Scholar] [CrossRef]
- Sun, Q.; Weng, R.-X.; Li, Y.-C.; Jia, S.-M.; Ma, C.-T.; Zhang, H.-H.; Tang, Y.; Li, R.; Xu, G.-Y. Potentiation of visualized exosomal miR-1306-3p from primary sensory neurons contributes to chronic visceral pain via spinal P2X3 receptors. Pain 2025, 166, 2054–2066. [Google Scholar] [CrossRef]
- Du, W.-J.; Hu, S.; Li, X.; Zhang, P.-A.; Jiang, X.; Yu, S.-P.; Xu, G.-Y. Neonatal Maternal Deprivation Followed by Adult Stress Enhances Adrenergic Signaling to Advance Visceral Hypersensitivity. Neurosci. Bull. 2019, 35, 4–14. [Google Scholar] [CrossRef] [PubMed]
- Shaidullov, I.F.; Sorokina, D.M.; Sitdikov, F.G.; Hermann, A.; Abdulkhakov, S.R.; Sitdikova, G.F. Short chain fatty acids and colon motility in a mouse model of irritable bowel syndrome. BMC Gastroenterol. 2021, 21, 37. [Google Scholar] [CrossRef] [PubMed]
- Johnson, K.W.; Li, X.; Huang, X.; Heinz, B.A.; Yu, J.; Li, B. Characterization of transit rates in the large intestine of mice following treatment with a CGRP antibody, CGRP receptor antibody, and small molecule CGRP receptor antagonists. Headache 2022, 62, 848–857. [Google Scholar] [CrossRef]
- Salaga, M.; Binienda, A.; Canale, V.; Grychowska, K.; Soural, M.; Marin, P.; Zajdel, P. Serotonin type 6 receptor inverse agonists and neutral antagonists inhibit defecation: Relevance to intestinal motility disorders. Eur. J. Pharmacol. 2025, 1005, 178099. [Google Scholar] [CrossRef] [PubMed]
- Servin-Vences, M.R.; Lam, R.M.; Koolen, A.; Wang, Y.; Saade, D.N.; Loud, M.; Kacmaz, H.; Frausto, S.; Zhang, Y.; Beyder, A.; et al. PIEZO2 in somatosensory neurons controls gastrointestinal transit. Cell 2023, 186, 3386–3399.e15. [Google Scholar] [CrossRef] [PubMed]
- Bellampalli, S.S.; Fonar, G.; Grynyshyn, M.; Mercado-Perez, A.; Muchhala, K.H.; Farrugia, G.; Matveyenko, A.V.; Linden, D.R.; Beyder, A. Sex-Dependent Circadian Rhythm Impact on Murine Gastrointestinal Transit. Neurogastroenterol. Motil. 2025, 37, e70114. [Google Scholar] [CrossRef]
- Xiao, Y.; Sun, Y.; Lu, Y.; Du, J.; Tian, X.; Cai, W.; Wang, Y. Loss function of Bcr mutation causes gastrointestinal dysmotility and brain developmental defects. Neurogastroenterol. Motil. 2021, 33, e14190. [Google Scholar] [CrossRef]
- Hamnett, R.; Bendrick, J.L.; Saha, Z.; Robertson, K.; Lewis, C.M.; Marciano, J.H.; Zhao, E.T.; Kaltschmidt, J.A. Enteric glutamatergic interneurons regulate intestinal motility. Neuron 2025, 113, 1019–1035.e6. [Google Scholar] [CrossRef] [PubMed]
- Li, Y.-C.; Zhang, F.-C.; Li, D.; Weng, R.-X.; Yu, Y.; Gao, R.; Xu, G.-Y. Distinct circuits and molecular targets of the paraventricular hypothalamus decode visceral and somatic pain. Neuron 2024, 112, 3734–3749.e5. [Google Scholar] [CrossRef]
- Li, D.; Li, Y.-C.; Zhu, Z.-Y.; Zhang, F.-C.; Zhao, Q.-Y.; Jiang, J.-H.; Shen, B.; Tang, Y.; Xu, G.-Y. The paraventricular thalamus mediates visceral pain and anxiety-like behaviors via two distinct pathways. Neuron 2025, 113, 2310–2324.e7. [Google Scholar] [CrossRef] [PubMed]








Disclaimer/Publisher’s Note: The statements, opinions and data contained in all publications are solely those of the individual author(s) and contributor(s) and not of MDPI and/or the editor(s). MDPI and/or the editor(s) disclaim responsibility for any injury to people or property resulting from any ideas, methods, instructions or products referred to in the content. |
© 2026 by the authors. Licensee MDPI, Basel, Switzerland. This article is an open access article distributed under the terms and conditions of the Creative Commons Attribution (CC BY) license.
Share and Cite
Jia, S.-M.; Wang, K.-Q.; Hu, S.-F.; Weng, R.-X.; Liu, K.; Sun, Q.; Li, R. A Glutamatergic Medial Prefrontal Cortex–Locus Coeruleus Circuit Drives Intestinal Dysmotility in Diarrhea-Predominant Irritable Bowel Syndrome. Int. J. Mol. Sci. 2026, 27, 681. https://doi.org/10.3390/ijms27020681
Jia S-M, Wang K-Q, Hu S-F, Weng R-X, Liu K, Sun Q, Li R. A Glutamatergic Medial Prefrontal Cortex–Locus Coeruleus Circuit Drives Intestinal Dysmotility in Diarrhea-Predominant Irritable Bowel Syndrome. International Journal of Molecular Sciences. 2026; 27(2):681. https://doi.org/10.3390/ijms27020681
Chicago/Turabian StyleJia, Shu-Man, Kai-Qi Wang, Shu-Fen Hu, Rui-Xia Weng, Kun Liu, Qian Sun, and Rui Li. 2026. "A Glutamatergic Medial Prefrontal Cortex–Locus Coeruleus Circuit Drives Intestinal Dysmotility in Diarrhea-Predominant Irritable Bowel Syndrome" International Journal of Molecular Sciences 27, no. 2: 681. https://doi.org/10.3390/ijms27020681
APA StyleJia, S.-M., Wang, K.-Q., Hu, S.-F., Weng, R.-X., Liu, K., Sun, Q., & Li, R. (2026). A Glutamatergic Medial Prefrontal Cortex–Locus Coeruleus Circuit Drives Intestinal Dysmotility in Diarrhea-Predominant Irritable Bowel Syndrome. International Journal of Molecular Sciences, 27(2), 681. https://doi.org/10.3390/ijms27020681

