Sign in to use this feature.

Years

Between: -

Subjects

remove_circle_outline
remove_circle_outline
remove_circle_outline
remove_circle_outline
remove_circle_outline
remove_circle_outline
remove_circle_outline
remove_circle_outline

Journals

Article Types

Countries / Regions

remove_circle_outline
remove_circle_outline
remove_circle_outline

Search Results (341)

Search Parameters:
Keywords = mitochondria network

Order results
Result details
Results per page
Select all
Export citation of selected articles as:
23 pages, 21400 KB  
Article
Mitochondria-Associated Endoplasmic Reticulum Membrane Biomarkers in Coronary Heart Disease and Atherosclerosis: A Transcriptomic and Mendelian Randomization Study
by Junyan Zhang, Ran Zhang, Li Rao, Chenyu Tian, Shuangliang Ma, Chen Li, Yong He and Zhongxiu Chen
Curr. Issues Mol. Biol. 2026, 48(1), 75; https://doi.org/10.3390/cimb48010075 - 12 Jan 2026
Viewed by 73
Abstract
Background: Coronary heart disease (CHD) remains a leading cause of morbidity and mortality worldwide. Mitochondria-associated endoplasmic reticulum membranes (MAMs) have recently emerged as critical mediators in cardiovascular pathophysiology; however, their specific contributions to CHD pathogenesis remain largely unexplored. Objective: This study aimed to [...] Read more.
Background: Coronary heart disease (CHD) remains a leading cause of morbidity and mortality worldwide. Mitochondria-associated endoplasmic reticulum membranes (MAMs) have recently emerged as critical mediators in cardiovascular pathophysiology; however, their specific contributions to CHD pathogenesis remain largely unexplored. Objective: This study aimed to identify and validate MAM-related biomarkers in CHD through integrated analysis of transcriptomic sequencing data and Mendelian randomization, and to elucidate their underlying mechanisms. Methods: We analyzed two gene expression microarray datasets (GSE113079 and GSE42148) and one genome-wide association study (GWAS) dataset (ukb-d-I9_CHD) to identify differentially expressed genes (DEGs) associated with CHD. MAM-related DEGs were filtered using weighted gene co-expression network analysis (WGCNA). Functional enrichment analysis, Mendelian randomization, and machine learning algorithms were employed to identify biomarkers with direct causal relationships to CHD. A diagnostic model was constructed to evaluate the clinical utility of the identified biomarkers. Additionally, we validated the two hub genes in peripheral blood samples from CHD patients and normal controls, as well as in aortic tissue samples from a low-density lipoprotein receptor-deficient (LDLR−/−) atherosclerosis mouse model. Results: We identified 4174 DEGs, from which 3326 MAM-related DEGs (DE-MRGs) were further filtered. Mendelian randomization analysis coupled with machine learning identified two biomarkers, DHX36 and GPR68, demonstrating direct causal relationships with CHD. These biomarkers exhibited excellent diagnostic performance with areas under the receiver operating characteristic (ROC) curve exceeding 0.9. A molecular interaction network was constructed to reveal the biological pathways and molecular mechanisms involving these biomarkers. Furthermore, validation using peripheral blood from CHD patients and aortic tissues from the Ldlr−/− atherosclerosis mouse model corroborated these findings. Conclusions: This study provides evidence supporting a mechanistic link between MAM dysfunction and CHD pathogenesis, identifying candidate biomarkers that have the potential to serve as diagnostic tools and therapeutic targets for CHD. While the validated biomarkers offer valuable insights into the molecular pathways underlying disease development, additional studies are needed to confirm their clinical relevance and therapeutic potential in larger, independent cohorts. Full article
Show Figures

Figure 1

24 pages, 2708 KB  
Review
Berberine: A Negentropic Modulator for Multi-System Coordination
by Xiaolian Tian, Qingbo Chen, Yingying He, Yangyang Cheng, Mengyu Zhao, Yuanbin Li, Meng Yu, Jiandong Jiang and Lulu Wang
Int. J. Mol. Sci. 2026, 27(2), 747; https://doi.org/10.3390/ijms27020747 - 12 Jan 2026
Viewed by 182
Abstract
Berberine (BBR), a protoberberine alkaloid with a long history of medicinal use, has consistently demonstrated benefits in glucose–lipid metabolism and inflammatory balance across both preclinical and human studies. These diverse effects are not mediated by a single molecular target but by BBR’s capacity [...] Read more.
Berberine (BBR), a protoberberine alkaloid with a long history of medicinal use, has consistently demonstrated benefits in glucose–lipid metabolism and inflammatory balance across both preclinical and human studies. These diverse effects are not mediated by a single molecular target but by BBR’s capacity to restore network coordination among metabolic, immune, and microbial systems. At the core of this regulation is an AMP-activated Protein Kinase (AMPK)-centered mechanistic hub, integrating signals from insulin and nutrient sensing, Sirtuin 1/3 (SIRT1/3)-mediated mitochondrial adaptation, and inflammatory pathways such as nuclear Factor Kappa-light-chain-enhancer of Activated B cells (NF-κB) and NOD-, LRR- and Pyrin Domain-containing Protein 3 (NLRP3). This hub is dynamically regulated by system-level inputs from the gut, mitochondria, and epigenome, which in turn strengthen intestinal barrier function, reshape microbial and bile-acid metabolites, improve redox balance, and potentially reverse the epigenetic imprint of metabolic stress. These interactions propagate through multi-organ axes, linking the gut, liver, adipose, and vascular systems, thus aligning local metabolic adjustments with systemic homeostasis. Within this framework, BBR functions as a negentropic modulator, reducing metabolic entropy by fostering a coordinated balance among these interconnected systems, thereby restoring physiological order. Combination strategies, such as pairing BBR with metformin, Sodium-Glucose Cotransporter 2 (SGLT2) inhibitors, and agents targeting the microbiome or inflammation, have shown enhanced efficacy and substantial translational potential. Berberine ursodeoxycholate (HTD1801), an ionic-salt derivative of BBR currently in Phase III trials and directly compared with dapagliflozin, exemplifies the therapeutic promise of such approaches. Within the hub–axis paradigm, BBR emerges as a systems-level modulator that recouples energy, immune, and microbial circuits to drive multi-organ remodeling. Full article
(This article belongs to the Special Issue Role of Natural Compounds in Human Health and Disease)
Show Figures

Figure 1

21 pages, 2285 KB  
Review
Cystinosis and Cellular Energy Failure: Mitochondria at the Crossroads
by Francesco Bellomo and Domenico De Rasmo
Int. J. Mol. Sci. 2026, 27(2), 630; https://doi.org/10.3390/ijms27020630 - 8 Jan 2026
Viewed by 138
Abstract
Cystinosis is a rare lysosomal storage disorder characterized by defective cystine transport and progressive multi-organ damage, with the kidney being the primary site of pathology. In addition to the traditional perspective on lysosomal dysfunction, recent studies have demonstrated that cystinosis exerts a substantial [...] Read more.
Cystinosis is a rare lysosomal storage disorder characterized by defective cystine transport and progressive multi-organ damage, with the kidney being the primary site of pathology. In addition to the traditional perspective on lysosomal dysfunction, recent studies have demonstrated that cystinosis exerts a substantial impact on cellular energy metabolism, with a particular emphasis on oxidative pathways. Mitochondria, the central hub of ATP production, exhibit structural abnormalities, impaired oxidative phosphorylation, and increased reactive oxygen species. These factors contribute to proximal tubular cell failure and systemic complications. This review highlights the critical role of energy metabolism in cystinosis and supports the emerging idea of organelle communication. A mounting body of evidence points to a robust functional and physical association between lysosomes and mitochondria, facilitated by membrane contact sites, vesicular trafficking, and signaling networks that modulate nutrient sensing, autophagy, and redox balance. Disruption of these interactions in cystinosis leads to defective mitophagy, accumulation of damaged mitochondria, and exacerbation of oxidative stress, creating a vicious cycle of energy failure and cellular injury. A comprehensive understanding of these mechanisms has the potential to reveal novel therapeutic avenues that extend beyond the scope of cysteamine, encompassing strategies that target mitochondrial health, enhance autophagy, and restore lysosome–mitochondria communication. Full article
(This article belongs to the Special Issue New Advances in Cystinosis from Basic to Clinical Research)
Show Figures

Figure 1

33 pages, 1141 KB  
Review
The Protonic Brain: Nanoscale pH Dynamics, Proton Wires, and Acid–Base Information Coding in Neural Tissue
by Valentin Titus Grigorean, Catalina-Ioana Tataru, Cosmin Pantu, Felix-Mircea Brehar, Octavian Munteanu and George Pariza
Int. J. Mol. Sci. 2026, 27(2), 560; https://doi.org/10.3390/ijms27020560 - 6 Jan 2026
Viewed by 226
Abstract
Emerging research indicates that neuronal activity is maintained by an architectural system of protons in a multi-scale fashion. Proton architecture is formed when organelles (such as mitochondria, endoplasmic reticulum, lysosomes, synaptic vesicles, etc.) are coupled together to produce dynamic energy domains. Techniques have [...] Read more.
Emerging research indicates that neuronal activity is maintained by an architectural system of protons in a multi-scale fashion. Proton architecture is formed when organelles (such as mitochondria, endoplasmic reticulum, lysosomes, synaptic vesicles, etc.) are coupled together to produce dynamic energy domains. Techniques have been developed to visualize protons in neurons; recent advances include near-atomic structural imaging of organelle interfaces using cryo-tomography and nanoscale resolution imaging of organelle interfaces and proton tracking using ultra-fast spectroscopy. Results of these studies indicate that protons in neurons do not diffuse randomly throughout the neuron but instead exist in organized geometric configurations. The cristae of mitochondrial cells create oscillating proton micro-domains that are influenced by the curvature of the cristae, hydrogen bonding between molecules, and localized changes in dielectric properties that result in time-patterned proton signals that can be used to determine the metabolic load of the cell and the redox state of its mitochondria. These proton patterns also communicate to the rest of the cell via hydrated aligned proton-conductive pathways at the mitochon-dria-endoplasmic reticulum junctions, through acidic lipid regions, and through nano-tethered contact sites between mitochondria and other organelles, which are typically spaced approximately 10–25 nm apart. Other proton architectures exist in lysosomes, endosomes, and synaptic vesicles. In each of these organelles, the V-ATPase generates steep concentration gradients across their membranes, controlling the rate of cargo removal from the lumen of the organelle, recycling receptors from the surface of the membrane, and loading neurotransmitters into the vesicles. Recent super-resolution pH mapping has indicated that populations of synaptic vesicles contain significant heterogeneity in the amount of protons they contain, thereby influencing the amount of neurotransmitter released per vesicle, the probability of vesicle release, and the degree of post-synaptic receptor protonation. Additionally, proton gradients in each organelle interact with the cytoskeleton: the protonation status of actin and microtubules influences filament stiffness, protein–protein interactions, and organelle movement, resulting in the formation of localized spatial structures that may possess some type of computational significance. At multiple scales, it appears that neurons integrate the proton micro-domains with mechanical tension fields, dielectric nanodomains, and phase-state transitions to form distributed computing elements whose behavior is determined by the integration of energy flow, organelle geometry, and the organization of soft materials. Alterations to the proton landscape in neurons (e.g., due to alterations in cristae structure, drift in luminal pH, disruption in the hydration-structure of the cell, or imbalance in the protonation of cytoskeletal components) could disrupt the intracellular signaling network well before the onset of measurable electrical or biochemical pathologies. This article will summarize evidence indicating that proton–organelle interaction provides a previously unknown source of energetic substrate for neural computation. Using an integrated approach combining nanoscale proton energy, organelle interface geometry, cytoskeletal mechanics, and AI-based multiscale models, this article outlines current principles and unresolved questions related to the subject area as well as possible new approaches to early detection and precise intervention of pathological conditions related to altered intracellular energy flow. Full article
(This article belongs to the Special Issue Molecular Synapse: Diversity, Function and Signaling)
Show Figures

Figure 1

19 pages, 2744 KB  
Article
Weighted Gene Co-Expression Network Analysis and Alternative Splicing Analysis Reveal Key Genes Regulating Overfeeding-Induced Fatty Liver in Lion-Head Goose
by Jing Fu, Yezhi Lan, Yuwen Liang, Xiaoguang Yang, Ruize Tang, Yuchuan Wang, Yabiao Luo and Chunpeng Liu
Int. J. Mol. Sci. 2026, 27(1), 407; https://doi.org/10.3390/ijms27010407 - 30 Dec 2025
Viewed by 224
Abstract
Lion-head goose is a large-sized breed native to Guangdong Province, China, exhibits remarkable capacity for fatty liver production under overfeeding conditions and is highly valued by local farmers and consumers. However, the molecular mechanisms driving fatty liver development in this breed are still [...] Read more.
Lion-head goose is a large-sized breed native to Guangdong Province, China, exhibits remarkable capacity for fatty liver production under overfeeding conditions and is highly valued by local farmers and consumers. However, the molecular mechanisms driving fatty liver development in this breed are still unknown. In this study, we evaluated liver weight differences between normally fed and overfed Lion-head geese and further examined sex-specific differences following overfeeding. Overfeeding significantly increased liver weight more than 340%, and males possess a stronger capacity for lipid deposition under the same feeding regimen compared with females. RNA-Seq analysis identified 1476 differentially expressed genes (DEGs) shared by both sexes, which were mainly enriched in lipid and energy metabolism, oxidative stress, and mitochondrial pathways. In addition, 627 male-specific and 420 female-specific DEGs revealed sex-dependent differences, with males showing stronger transcriptional regulation and females exhibiting enhanced antioxidant and detoxification responses. Weighted gene co-expression network analysis (WGCNA) revealed 320 co-hub genes enriched in lipid and energy metabolism in overfeeding-induced fatty liver, along with 9 co-hub genes related to sex differences. Alternative splicing (AS) analysis detected 131 differentially spliced genes (DSGs). Integration of both approaches identified 7 overlapping genes, HYCC2 (Hyccin PI4KA lipid kinase complex subunit 2), AGL (Amylo-Alpha-1,6-Glucosidase and 4-Alpha-Glucanotransferase), CCDC62 (Coiled-coil domain containing 62), IGSF5 (Immunoglobulin superfamily member 5), MGARP (Mitochondria-localized glutamic acid-rich protein), CD80 (Cluster of Differentiation 80), and FPGS (Folylpolyglutamate synthase), as potential key regulators. These findings provide new insights into transcriptional and post-transcriptional regulation of overfeeding-induced fatty liver in geese. Full article
(This article belongs to the Section Molecular Genetics and Genomics)
Show Figures

Figure 1

38 pages, 2150 KB  
Review
Antifungal Biocontrol in Sustainable Crop Protection: Microbial Lipopeptides, Polyketides, and Plant-Derived Agents
by Nadya Armenova, Lidia Tsigoriyna, Alexander Arsov, Stefan Stefanov, Kaloyan Petrov, Wanmeng Mu, Wenli Zhang and Penka Petrova
J. Fungi 2026, 12(1), 22; https://doi.org/10.3390/jof12010022 - 27 Dec 2025
Viewed by 511
Abstract
Fungal phytopathogens cause significant global crop losses and remain a constant obstacle to sustainable food production. Biological control has become a vital alternative to synthetic fungicides, supported by the wide variety of antifungal molecules produced by bacteria, fungi, yeasts, and plants. This review [...] Read more.
Fungal phytopathogens cause significant global crop losses and remain a constant obstacle to sustainable food production. Biological control has become a vital alternative to synthetic fungicides, supported by the wide variety of antifungal molecules produced by bacteria, fungi, yeasts, and plants. This review consolidates current knowledge on the main classes of microbial secondary metabolites—particularly cyclic lipopeptides and polyketides from Bacillus, Pseudomonas, Streptomyces, Trichoderma, and related generа. It emphasizes their structural diversity, biosynthetic pathways, regulatory networks, and antifungal mechanisms. These molecules, including iturins, fengycins, surfactins, syringomycins, candicidins, amphotericin analogs, peptaibols, and epipolythiodioxopiperazines, target fungal membranes, mitochondria, cell walls, and signaling systems, offering broad activity against damaging pathogens such as Fusarium, Botrytis, Magnaporthe, Colletotrichum, Phytophthora, and Rhizoctonia. The plant-derived antifungal metabolites include essential volatile compounds that complement microbial agents and are increasingly important in eco-friendly crop protection. Recent progress in genomics, metabolic engineering, and synthetic biology has accelerated strain improvement and the discovery of new bioactive compounds. At the same time, global market analyses indicate rapid growth in microbial biofungicides driven by regulatory changes and consumer demand. Full article
(This article belongs to the Special Issue Plant Pathogenic Fungal Infections, Biocontrol and Novel Fungicides)
Show Figures

Figure 1

16 pages, 2826 KB  
Article
AUF1 Restrains Hepatocyte Senescence by Maintaining Mitochondrial Homeostasis in AML12 Hepatocyte Model
by Myeongwoo Jung, Sukyoung Han, Seungyeon Ryu, Seongho Cha, Ye Eun Sim, Se Hoon Jung, Hyosun Tak, Wook Kim and Eun Kyung Lee
Cells 2026, 15(1), 48; https://doi.org/10.3390/cells15010048 - 26 Dec 2025
Viewed by 385
Abstract
Cellular senescence, a hallmark of aging, involves irreversible growth arrest and an enhanced senescence-associated secretory phenotype (SASP). It is often accompanied by mitochondrial dysfunction and altered inter-organelle communication. Using a chronic oxidative stress model in AML12 hepatocytes, we confirmed senescence by canonical assays [...] Read more.
Cellular senescence, a hallmark of aging, involves irreversible growth arrest and an enhanced senescence-associated secretory phenotype (SASP). It is often accompanied by mitochondrial dysfunction and altered inter-organelle communication. Using a chronic oxidative stress model in AML12 hepatocytes, we confirmed senescence by canonical assays (e.g., SA β-gal positivity and proliferation arrest) and observed a decline in the RNA-binding protein AUF1 (hnRNP D). AUF1 knockdown further amplified senescent phenotypes, including elongation of mitochondrial network, loss of mitochondrial membrane potential, reduced ATP level, and elevated mitochondrial reactive oxygen species (ROS). In addition, AUF1 knockdown weakened mitochondria-endoplasmic reticulum coupling and reduced mitochondrial Ca2+ load. At the molecular level, AUF1 binds to the 3′ untranslated regions (3′UTRs) of Opa1 and Mfn2 and limits their abundance, thereby coupling post-transcriptional control to mitochondrial dynamics. In gain-of-function experiments, ectopic expression of AUF1 attenuated Opa1/Mfn2 induction, restored mitochondrial network architecture, and preserved bioenergetic function under pro-senescent stimuli. Collectively, these findings support a model in which AUF1 preserves mitochondrial homeostasis and thereby restrains the mitochondria–senescence axis in hepatocytes. Full article
(This article belongs to the Special Issue Cellular and Molecular Mechanisms in Aging)
Show Figures

Figure 1

33 pages, 1147 KB  
Review
Neurovascular Signaling at the Gliovascular Interface: From Flow Regulation to Cognitive Energy Coupling
by Stefan Oprea, Cosmin Pantu, Daniel Costea, Adrian Vasile Dumitru, Catalina-Ioana Tataru, Nicolaie Dobrin, Mugurel Petrinel Radoi, Octavian Munteanu and Alexandru Breazu
Int. J. Mol. Sci. 2026, 27(1), 69; https://doi.org/10.3390/ijms27010069 - 21 Dec 2025
Viewed by 364
Abstract
Thought processes in the brain occur as it continually modifies its use of energy. This review integrates research findings from molecular neurology, vascular physiology and non-equilibrium thermodynamics to create a comprehensive perspective on thinking as a coordinated energy process. Data shows that there [...] Read more.
Thought processes in the brain occur as it continually modifies its use of energy. This review integrates research findings from molecular neurology, vascular physiology and non-equilibrium thermodynamics to create a comprehensive perspective on thinking as a coordinated energy process. Data shows that there is a relationship between the processing of information and metabolism throughout all scales, from the mitochondria’s electron transport chain to the rhythmic changes in the microvasculature. Through the cellular level of organization, mitochondrial networks, calcium (Ca2+) signals from astrocytes and the adaptive control of capillaries work together to maintain a state of balance between order and dissipation that maintains function while also maintaining the ability to be flexible. The longer-term regulatory mechanisms including redox plasticity, epigenetic programs and organelle remodeling may convert short-lived states of metabolism into long-lasting physiological “memory”. As well, data indicates that the cortical networks of the brain appear to be operating close to their critical regimes, which will allow them to respond to stimuli but prevent the brain from reaching an unstable energetic state. It is suggested that cognition occurs as the result of the brain’s ability to coordinate energy supply with neural activity over both time and space. Providing a perspective of the functional aspects of neurons as a continuous thermodynamic process creates a framework for making predictive statements that will guide future studies to measure coherence as a key link between energy flow, perception, memory and cognition. Full article
(This article belongs to the Special Issue The Function of Glial Cells in the Nervous System: 2nd Edition)
Show Figures

Figure 1

25 pages, 673 KB  
Review
Nutrigenomics and Epigenetic Regulation in Poultry: DNA-Based Mechanisms Linking Diet to Performance and Health
by Muhammad Naeem and Arjmand Fatima
DNA 2025, 5(4), 60; https://doi.org/10.3390/dna5040060 - 18 Dec 2025
Viewed by 482
Abstract
In animals and humans, nutrients influence signaling cascades, transcriptional programs, chromatin dynamics, and mitochondrial function, collectively shaping traits related to growth, immunity, reproduction, and stress resilience. This review synthesizes evidence supporting nutrient-mediated regulation of DNA methylation, histone modifications, non-coding RNAs, and mitochondrial biogenesis, [...] Read more.
In animals and humans, nutrients influence signaling cascades, transcriptional programs, chromatin dynamics, and mitochondrial function, collectively shaping traits related to growth, immunity, reproduction, and stress resilience. This review synthesizes evidence supporting nutrient-mediated regulation of DNA methylation, histone modifications, non-coding RNAs, and mitochondrial biogenesis, and emphasizes their integration within metabolic and developmental pathways. Recent advances in epigenome-wide association studies (EWAS), single-cell multi-omics, and systems biology approaches have revealed how diet composition and timing can reprogram gene networks, sometimes across generations. Particular attention is given to central metabolic regulators (e.g., PPARs, mTOR) and to interactions among methyl donors, fatty acids, vitamins, and trace elements that maintain genomic stability and metabolic homeostasis. Nutrigenetic evidence further shows how genetic polymorphisms (SNPs) in loci such as IGF-1, MSTN, PPARs, and FASN alter nutrient responsiveness and influence traits like feed efficiency, body composition, and egg quality, information that can be exploited via marker-assisted or genomic selection. Mitochondrial DNA integrity and oxidative capacity are key determinants of feed conversion and energy efficiency, while dietary antioxidants and mitochondria-targeted nutrients help preserve bioenergetic function. The gut microbiome acts as a co-regulator of host gene expression through metabolite-mediated epigenetic effects, linking diet, microbial metabolites (e.g., SCFAs), and host genomic responses via the gut–liver axis. Emerging tools such as whole-genome and transcriptome sequencing, EWAS, integrated multi-omics, and CRISPR-based functional studies are transforming the field and enabling DNA-informed precision nutrition. Integrating genetic, epigenetic, and molecular data will enable genotype-specific feeding strategies, maternal and early-life programming, and predictive models that enhance productivity, health, and sustainability in poultry production. Translating these molecular insights into practice offers pathways to enhance animal welfare, reduce environmental impact, and shift nutrition from empirical feeding toward mechanistically informed precision approaches. Full article
(This article belongs to the Special Issue Epigenetics and Environmental Exposures)
Show Figures

Figure 1

24 pages, 866 KB  
Review
Advancements in Bioactive Compounds and Therapeutic Agents for Alopecia: Trends and Future Perspectives
by Eunmiri Roh
Cosmetics 2025, 12(6), 287; https://doi.org/10.3390/cosmetics12060287 - 16 Dec 2025
Viewed by 1430
Abstract
Alopecia is a multifactorial disorder in which immune, endocrine, metabolic, and microbial systems converge within the follicular microenvironment. In alopecia areata (AA), loss of immune privilege, together with interferon-γ- and interleukin-15-driven activation of the JAK/STAT cascade, promotes cytotoxic infiltration, whereas selective inhibitors, including [...] Read more.
Alopecia is a multifactorial disorder in which immune, endocrine, metabolic, and microbial systems converge within the follicular microenvironment. In alopecia areata (AA), loss of immune privilege, together with interferon-γ- and interleukin-15-driven activation of the JAK/STAT cascade, promotes cytotoxic infiltration, whereas selective inhibitors, including baricitinib, ritlecitinib, and durvalumab, restore immune balance and permit anagen reentry. In androgenetic alopecia (AGA), excess dihydrotestosterone and androgen receptor signaling increase DKK1 and prostaglandin D2, suppress Wnt and β-catenin activity, and drive follicular miniaturization. Combination approaches utilizing low-dose oral minoxidil, platelet-rich plasma, exosome formulations, and low-level light therapy enhance vascularization, improve mitochondrial function, and reactivate metabolism, collectively supporting sustained regrowth. Elucidation of intracellular axes such as JAK/STAT, Wnt/BMP, AMPK/mTOR, and mitochondrial redox regulation provides a mechanistic basis for rational, multimodal intervention. Advances in stem cell organoids, biomaterial scaffolds, and exosome-based therapeutics extend treatment from suppression toward structural follicle reconstruction. Recognition of microbiome and mitochondria crosstalk underscores the need to maintain microbial homeostasis and redox stability for durable regeneration. This review synthesizes molecular and preclinical advances in AA and AGA, outlining intersecting signaling networks and regenerative interfaces that define a framework for precision and sustained follicular regeneration. Full article
(This article belongs to the Special Issue Feature Papers in Cosmetics in 2025)
Show Figures

Graphical abstract

17 pages, 2279 KB  
Article
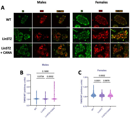
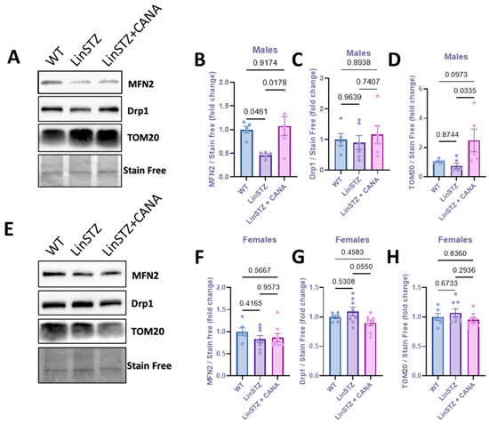
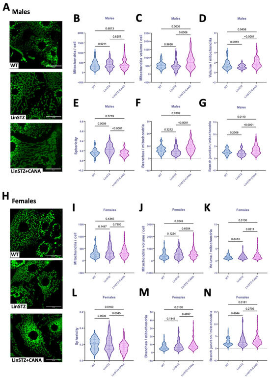
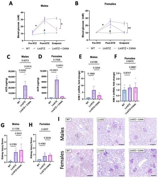
Canagliflozin Promotes Structural and Functional Changes in Proximal Tubular Cell Mitochondria of Hypertensive–Diabetic Mice
by Mayra Trentin-Sonoda, Yan Burelle, Alex Gutsol, Robert L. Myette and Richard L. Hébert
Int. J. Mol. Sci. 2025, 26(24), 11988; https://doi.org/10.3390/ijms262411988 - 12 Dec 2025
Viewed by 366
Abstract
The kidneys have a high-energy demand, relying on great rates of mitochondrial oxidative phosphorylation. Excessive glucose in the tubules leads to defective fatty acid oxidation, playing a key role in tubular injury and diabetic kidney disease progression. Besides its glucose-lowering action, canagliflozin (CANA) [...] Read more.
The kidneys have a high-energy demand, relying on great rates of mitochondrial oxidative phosphorylation. Excessive glucose in the tubules leads to defective fatty acid oxidation, playing a key role in tubular injury and diabetic kidney disease progression. Besides its glucose-lowering action, canagliflozin (CANA) promotes kidney protective effects. We aimed to investigate whether the demonstrated kidney protective effects are extended to mitochondrial function and remodeling in proximal tubular cells from hypertensive–diabetic mice. Four weeks after streptozocin (STZ) induction of type 1 diabetes in genetic hypertensive (Lin) mice, they were fed either CANA-infused chow or a regular diet for 1 week. CANA treatment reverted the albuminuric state in LinSTZ mice. In PTECs from male mice, CANA promoted a complex mitochondrial network with less spherical and more branched organelles, with evidence of increased fusion. Those improvements reflected on the mitochondria bioenergetics, where CANA treatment induced an augmented baseline and maximum respiration rate, ATP production, and mitochondria membrane potential in PTECs, compared to LinSTZ. In females, CANA produced a milder response, increasing the mitochondrial network without affecting bioenergetics. In conclusion, in vivo CANA treatment positively affects proximal tubular cells’ mitochondria in male hypertensive–diabetic mice with a minor impact in females. The improvement in mitochondrial function and structure might be key to the kidney-protective effects of CANA. Full article
Show Figures

Graphical abstract

33 pages, 6086 KB  
Article
Disturbances in Mitochondrial Network, Biogenesis, and Mitochondria-Mediated Inflammatory Responses in Selected Brain Structures of Rats Exposed to Lead (Pb) During Prenatal and Neonatal Development
by Mikołaj Chlubek, Magdalena Gąssowska-Dobrowolska, Agnieszka Kolasa, Maciej Tarnowski, Patrycja Tomasiak, Agnieszka Maruszewska, Katarzyna Barczak and Irena Baranowska-Bosiacka
Int. J. Mol. Sci. 2025, 26(24), 11907; https://doi.org/10.3390/ijms262411907 - 10 Dec 2025
Viewed by 456
Abstract
Lead (Pb) disrupts mitochondrial function, but its impact on the mitochondrial dynamics and biogenesis during early brain development remains insufficiently understood. This study aimed to investigate the effects of pre- and neonatal Pb exposure on the processes involved in mitochondrial network formation in [...] Read more.
Lead (Pb) disrupts mitochondrial function, but its impact on the mitochondrial dynamics and biogenesis during early brain development remains insufficiently understood. This study aimed to investigate the effects of pre- and neonatal Pb exposure on the processes involved in mitochondrial network formation in the brains of rat offspring, simulating environmental exposure. We quantified mRNA expression (qRT-PCR) and protein levels (ELISA) of key mitochondrial fusion (Mfn1, Mfn2, Opa1), fission (Drp1, Fis1) regulators, as well as biogenesis markers (PGC-1α, TFAM, NRF1) in the hippocampus, forebrain cortex, and cerebellum of rats exposed to Pb. Mitochondrial ultrastructure was evaluated using transmission electron microscopy (TEM), and the expression of mitochondrial electron transport chain (ETC) genes was analysed (qRT-PCR). Furthermore, to examine the involvement of the cGAS–STING pathway in Pb-induced neuroinflammation, we measured the expression of ISGs (qRT-PCR), TBK1 phosphorylation (Western blot), and 2′,3′-cGAMP synthesis (ELISA). Our results showed that Pb exposure markedly reduced PGC-1α and region-specific NRF1 levels, broadly supressed fusion proteins (Mfn1, Mfn2, Opa1), increased Fis1, and depleted Drp1. ETC gene expression (mtNd1, mtCyb and mtCo1) were upregulated in a brain-structure-dependent manner. These molecular changes were accompanied by pronounced mitochondrial morphological abnormalities. Despite upregulation of Mx1, Ifi44, and Sting1, along with synthesis of 2′3′-cGAMP, TBK1 activation was not detected. All these findings demonstrate that early-life Pb exposure, even low-dose, disrupts mitochondrial biogenesis and the fusion–fission machinery, thus impairs brain energy homeostasis, and implicates mitochondria as central mediators of Pb-induced neuroinflammation and neurodevelopmental toxicity. Full article
(This article belongs to the Special Issue Unraveling the Molecular Mechanisms of Neurodegeneration)
Show Figures

Figure 1

23 pages, 9205 KB  
Article
Melatonin Supplementation Relieves Fluoride-Induced Bone Injury via Ion Homeostasis Disorder and PINK1/Parkin-Mediated Mitophagy
by Cuicui Zhuang, Jinhui Zhao, Xinying Zhang, Mingyue Guo, Yiguang Lu, Ting Pei, Yangfei Zhao, Chen Liang and Jianhai Zhang
Foods 2025, 14(24), 4173; https://doi.org/10.3390/foods14244173 - 5 Dec 2025
Viewed by 453
Abstract
Long-term excessive fluoride intake from food causes skeletal fluorosis, which manifests as bone sclerosis, deformation, joint dysfunction, and even disability. Mitophagy and ion homeostasis regulate bone function. This study investigated the role of melatonin (MLT) in mitigating this condition, given its known involvement [...] Read more.
Long-term excessive fluoride intake from food causes skeletal fluorosis, which manifests as bone sclerosis, deformation, joint dysfunction, and even disability. Mitophagy and ion homeostasis regulate bone function. This study investigated the role of melatonin (MLT) in mitigating this condition, given its known involvement in bone remodeling and the fact that fluoride impairs its synthesis in the pineal gland. Firstly, network pharmacology and molecular docking identified mitophagy as MLT’s key pathway against sodium fluoride (NaF)-induced osteosclerosis. Subsequently, a 400 mg/kg/day body weight NaF exposure model in chicken model with 25 mg/kg/day body weight MLT intervention were established in the current study. Fluoride exposure caused the disturbance of ion homeostasis, and the impairment of mitochondria and activation of PTEN-induced putative kinase1 (PINK1)/E3 ubiquitin ligase Park2 (Parkin)-mediated mitophagy in the bone. Importantly, these deleterious effects were significantly restored by MLT supplementation. In conclusion, NaF causes bone injury via ion homeostasis disruption, osteoblast mitochondrial damage, leading to excessive mitophagy. MLT inhibits fluoride-induced mitophagy through the calcium ion flow-mediated PINK1/Parkin pathway, mitigating bone damage. This study can not only ensure the safety of animal-derived food but also provide a theoretical basis for the prevention and treatment of fluorosis in humans and animals. Full article
Show Figures

Graphical abstract

31 pages, 2381 KB  
Review
Roles of ROS and NO in Plant Responses to Individual and Combined Salt Stress and Waterlogging
by Taufika Islam Anee, Nasser A. Sewelam, Nonnatus S. Bautista, Takashi Hirayama and Nobuhiro Suzuki
Antioxidants 2025, 14(12), 1455; https://doi.org/10.3390/antiox14121455 - 3 Dec 2025
Viewed by 914
Abstract
During the climate change era, plants are increasingly exposed to multiple environmental challenges occurring simultaneously or sequentially. Among these, salt stress and waterlogging are two major factors that severely constrain crop productivity worldwide and often occur together. To survive under such conditions, plants [...] Read more.
During the climate change era, plants are increasingly exposed to multiple environmental challenges occurring simultaneously or sequentially. Among these, salt stress and waterlogging are two major factors that severely constrain crop productivity worldwide and often occur together. To survive under such conditions, plants have evolved sophisticated systems to scavenge harmful levels of reactive oxygen species (ROS). Despite their cytotoxic potential, ROS also act as key signaling molecules that interact with nitric oxide (NO), Ca2+, protein kinases, ion homeostasis pathways, and plant hormones. These signaling and acclimatory mechanisms are closely associated with the functions of energy-regulating organelles—chloroplasts and mitochondria—which are major sources of ROS under both individual and combined stresses. While many of these responses are shared between salt stress, waterlogging and their combination, it is likely that specific signaling mechanisms are uniquely activated when both stresses occur together—mechanisms that cannot be inferred from responses to each stress alone. Such specificity may depend on precise coordination among organelle-derived signals and the tight regulation of their cross-communication. Within this network, ROS and NO likely serve as central hubs, fine-tuning the integration of multiple signaling pathways that enable plants to adapt to complex and fluctuating stress environments. Full article
(This article belongs to the Special Issue Reactive Oxygen and Nitrogen Species in Plants―2nd Edition)
Show Figures

Figure 1

18 pages, 1020 KB  
Review
Cardioprotective Signaling: Outline and Future Directions
by Aleksandar Jovanović
Biomedicines 2025, 13(12), 2973; https://doi.org/10.3390/biomedicines13122973 - 3 Dec 2025
Viewed by 575
Abstract
Cardioprotection refers to the natural capacity of heart tissue to resist damage under conditions such as ischemia–reperfusion and various metabolic stresses. First identified in the phenomenon of ischemic preconditioning, the concept has since broadened to encompass other triggers of protective signaling, including hypoxia, [...] Read more.
Cardioprotection refers to the natural capacity of heart tissue to resist damage under conditions such as ischemia–reperfusion and various metabolic stresses. First identified in the phenomenon of ischemic preconditioning, the concept has since broadened to encompass other triggers of protective signaling, including hypoxia, temperature shifts, and a wide range of pharmacological compounds. This expansion indicates the presence of common molecular pathways and defense mechanisms. Known intracellular contributors to cardioprotection involve numerous factors, such as protein kinases, the reperfusion injury salvage kinase (RISK) cascade, the Survivor Activating Factor Enhancement (SAFE) pathway, hypoxia-inducible factor-1α (HIF1α), microRNAs, and Connexin 43, among others. These components are crucial in initiating downstream signaling, promoting the expression of protective genes, optimizing mitochondrial function, and regulating cytosolic and protein processes to maintain cardiac resilience. Key end-effectors include SUR2A, a regulatory subunit of sarcolemmal ATP-sensitive potassium (KATP) channels, autophagy, and mitochondria. Central mechanisms, such as modulation of the mitochondrial permeability transition pore and activation of KATP channels, play essential roles in the cardioprotective response. Although significant progress has been made in mapping these networks, many facets remain poorly understood. One of the most pressing challenges is to translate this knowledge into practical therapies and eventually create clinically applicable strategies to protect the heart. Full article
Show Figures

Figure 1

Back to TopTop