Weighted Gene Co-Expression Network Analysis and Alternative Splicing Analysis Reveal Key Genes Regulating Overfeeding-Induced Fatty Liver in Lion-Head Goose
Abstract
1. Introduction
2. Results
2.1. Overfeeding Induces Sex-Specific Liver Hypertrophy
2.2. Identification of RNA-Seq Data
2.3. Analysis of DEGs Between Overfed and Normally Fed Geese and Between Sexes
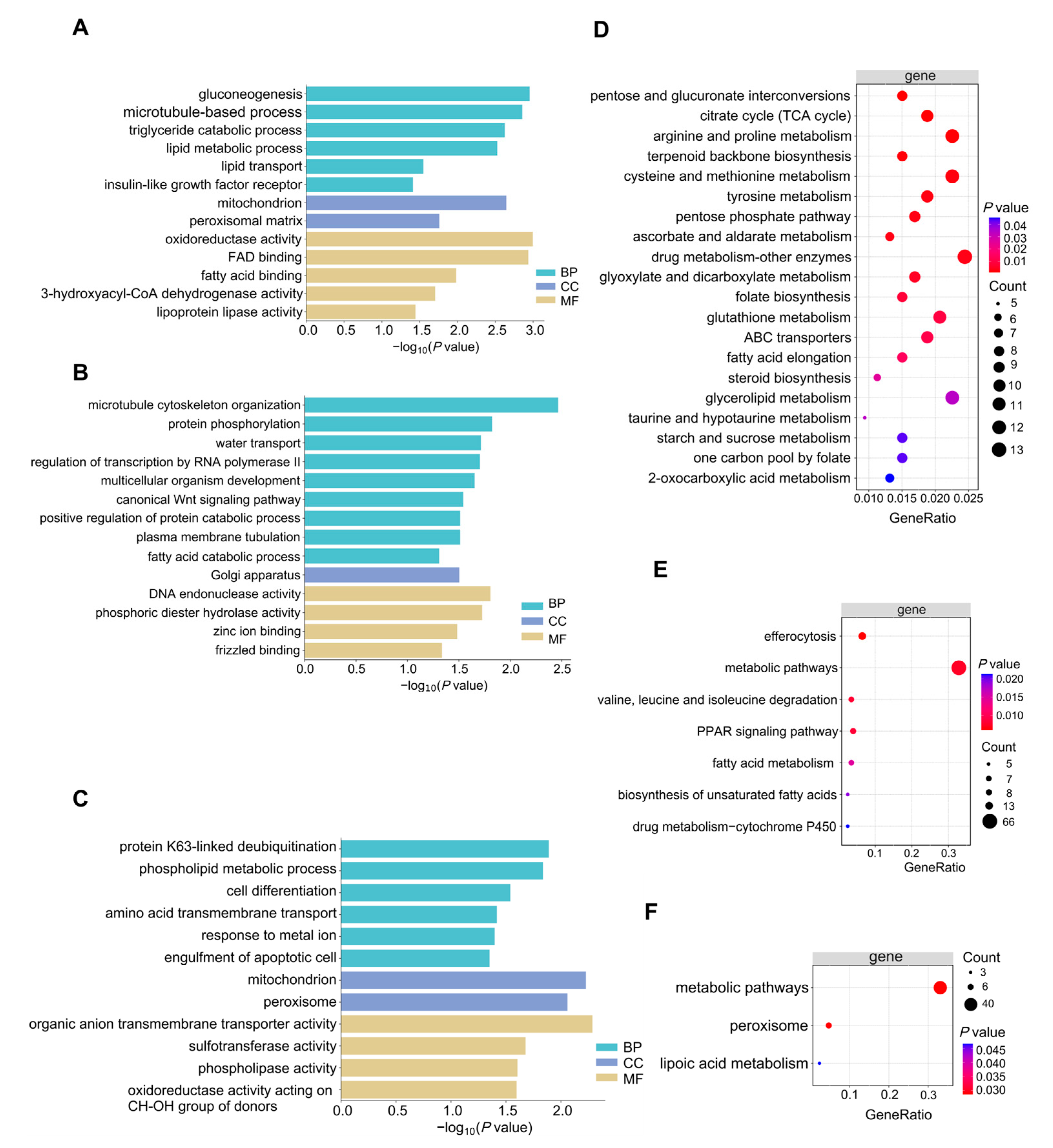
2.4. GO and KEGG Functional Annotation of Co-DEGs and Sex-Specific DEGs
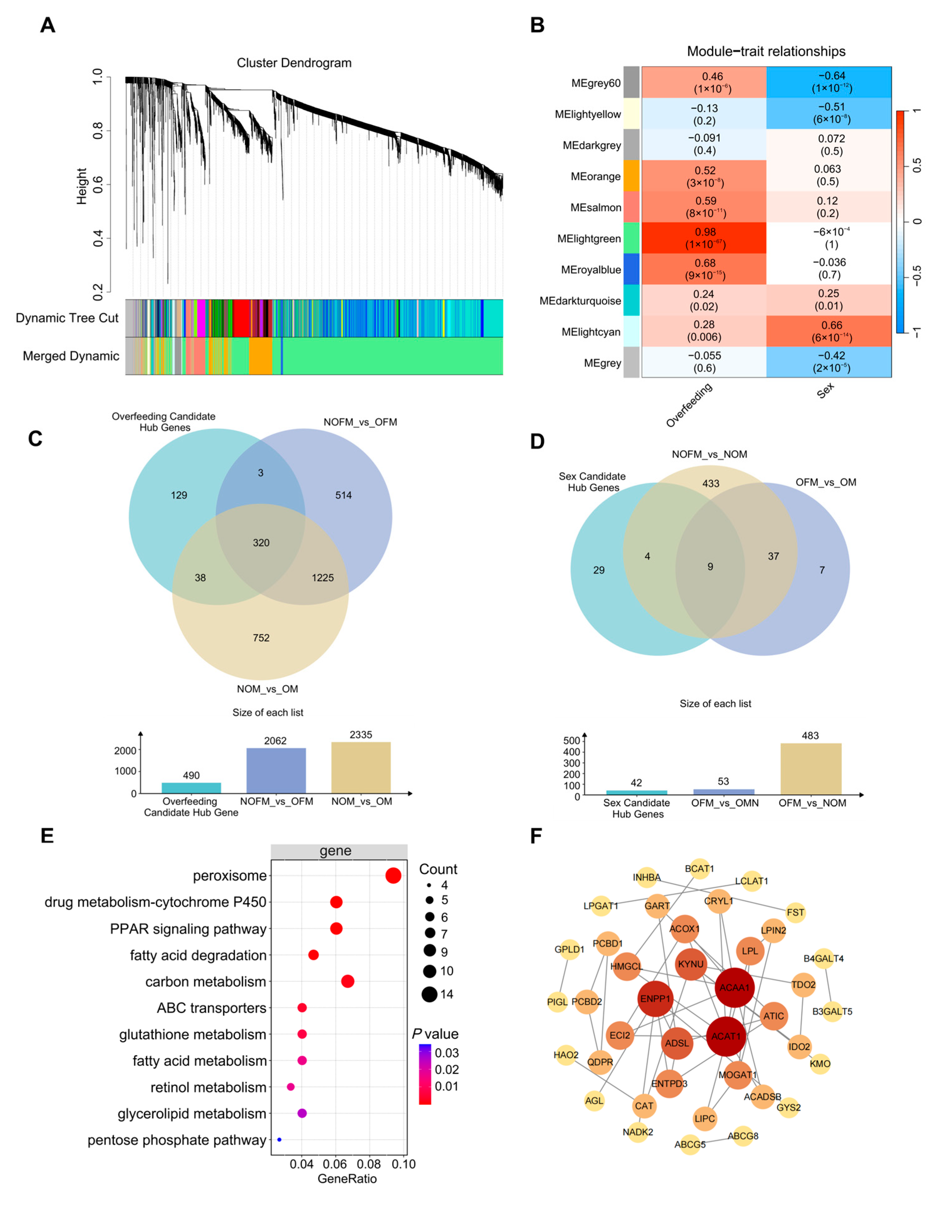
2.5. WGCNA-Based Identification of Hub Genes Associated with Overfeeding-Induced Fatty Liver and Sex Differences
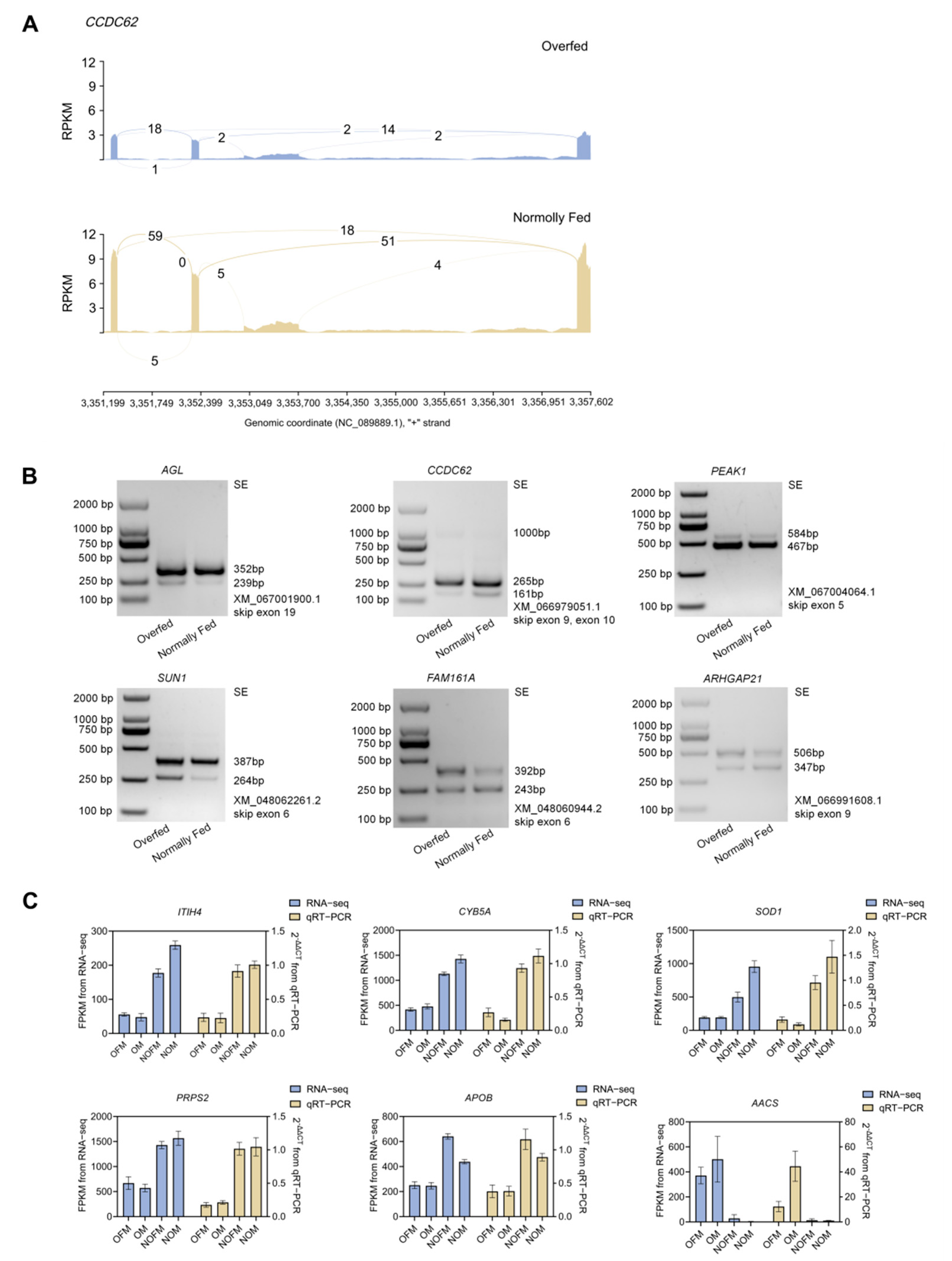
2.6. Different Alternative Splicing Analysis Events of Overfeeding-Induced Fatty Liver
2.7. Validation of DEGs and AS Events
3. Discussion
4. Materials and Methods
4.1. Animals and Sample Collection
4.2. RNA Extraction, Library Construction, and DNBSEQ High-Throughput Sequencing
4.3. Reads Quality Control and Mapping
4.4. Differential Expression Analysis
4.5. Alternative Splicing Analysis
4.6. Functional Enrichment
4.7. Weighted Gene Co-Expression Network Analysis (WGCNA)
4.8. RT-PCR Validation of AS Events
4.9. qPCR Validation of RNA-Seq Results
4.10. Statistical Analysis
5. Conclusions
Supplementary Materials
Author Contributions
Funding
Institutional Review Board Statement
Informed Consent Statement
Data Availability Statement
Acknowledgments
Conflicts of Interest
References
- Hermier, D.; Saadoun, A.; Salichon, M.R.; Sellier, N.; Rousselot-Paillet, D.; Chapman, M.J. Plasma lipoproteins and liver lipids in two breeds of geese with different susceptibility to hepatic steatosis: Changes induced by development and force-feeding. Lipids 1991, 26, 331–339. [Google Scholar] [CrossRef]
- Zhao, M.; Xing, Y.; Liu, L.; Fan, X.; Liu, L.; Geng, T.; Gong, D. GC-TOF-MS-Based Metabolomics Analyses of Liver and Intestinal Contents in the Overfed vs. Normally-Fed Geese. Animals 2020, 10, 2375. [Google Scholar] [CrossRef]
- Zhao, Q.; Lin, Z.; Chen, J.; Xie, Z.; Wang, J.; Feng, K.; Lin, W.; Li, H.; Hu, Z.; Chen, W.; et al. Chromosome-level genome assembly of goose provides insight into the adaptation and growth of local goose breeds. Gigascience 2022, 12, giad003. [Google Scholar] [CrossRef] [PubMed]
- Chen, J.; Zhang, S.; Chen, G.; Deng, X.; Zhang, D.; Wen, H.; Yin, Y.; Lin, Z.; Zhang, X.; Luo, W. Transcriptome Sequencing Reveals Pathways Related to Proliferation and Differentiation of Shitou Goose Myoblasts. Animals 2022, 12, 2956. [Google Scholar] [CrossRef]
- Hong, L.; Sun, Z.; Xu, D.; Li, W.; Cao, N.; Fu, X.; Huang, Y.; Tian, Y.; Li, B. Transcriptome and lipidome integration unveils mechanisms of fatty liver formation in Shitou geese. Poult. Sci. 2024, 103, 103280. [Google Scholar] [CrossRef]
- Lonardo, A.; Nascimbeni, F.; Ballestri, S.; Fairweather, D.; Win, S.; Than, T.A.; Abdelmalek, M.F.; Suzuki, A. Sex Differences in Nonalcoholic Fatty Liver Disease: State of the Art and Identification of Research Gaps. Hepatology 2019, 70, 1457–1469. [Google Scholar] [CrossRef]
- Waxman, D.J.; Kineman, R.D. Sex matters in liver fat regulation. Science 2022, 378, 252–253. [Google Scholar] [CrossRef] [PubMed]
- Knudsen, C.; Combes, S.; Cauquil, L.; Despeyroux, M.; Bernadet, M.D.; Laverze, J.B.; Fernandez, X.; Davail, S.; Bonnefont, C.M.D.; Arroyo, J.; et al. Spontaneous steatosis stimulation in geese induces liver fattening but impacts sexual maturation and muscle growth in a sex-dependent manner. Animal 2025, 19, 101533. [Google Scholar] [CrossRef]
- Zhao, M.; Li, X.; Wang, J.; Zhang, L.; Cao, H.; Wu, M.; Zhao, H.; Ji, R.; Zhang, G.; Chen, G.; et al. RNA sequencing and genome-wide association analysis reveal key genes responsible for different feather colors in Youjiang goose. Poult. Sci. 2025, 104, 105305. [Google Scholar] [CrossRef] [PubMed]
- Tang, J.; Ouyang, H.; Chen, X.; Jiang, D.; Tian, Y.; Huang, Y.; Shen, X. Comparative Transcriptome Analyses of Leg Muscle during Early Growth between Geese (Anser cygnoides) Breeds Differing in Body Size Characteristics. Genes 2023, 14, 1048. [Google Scholar] [CrossRef]
- Ule, J.; Blencowe, B.J. Alternative Splicing Regulatory Networks: Functions, Mechanisms, and Evolution. Mol. Cell 2019, 76, 329–345. [Google Scholar] [CrossRef] [PubMed]
- Ben-Dov, C.; Hartmann, B.; Lundgren, J.; Valcárcel, J. Genome-wide analysis of alternative pre-mRNA splicing. J. Biol. Chem. 2008, 283, 1229–1233. [Google Scholar] [CrossRef]
- Matlin, A.J.; Clark, F.; Smith, C.W. Understanding alternative splicing: Towards a cellular code. Nat. Rev. Mol. Cell Biol. 2005, 6, 386–398. [Google Scholar] [CrossRef] [PubMed]
- Wang, W.; Fan, X.; Liu, W.; Huang, Y.; Zhao, S.; Yang, Y.; Tang, Z. The Spatial-Temporal Alternative Splicing Profile Reveals the Functional Diversity of FXR1 Isoforms in Myogenesis. Adv. Sci. 2024, 11, e2405157. [Google Scholar] [CrossRef]
- Wei, R.; Han, C.; Deng, D.; Ye, F.; Gan, X.; Liu, H.; Li, L.; Xu, H.; Wei, S. Research progress into the physiological changes in metabolic pathways in waterfowl with hepatic steatosis. Br. Poult. Sci. 2021, 62, 118–124. [Google Scholar] [CrossRef] [PubMed]
- Hérault, F.; Houée-Bigot, M.; Baéza, E.; Bouchez, O.; Esquerré, D.; Klopp, C.; Diot, C. RNA-seq analysis of hepatic gene expression of common Pekin, Muscovy, mule and hinny ducks fed ad libitum or overfed. BMC Genom. 2019, 20, 13. [Google Scholar] [CrossRef]
- Peng, K.; Wang, S.; Liu, R.; Zhou, L.; Jeong, G.H.; Jeong, I.H.; Liu, X.; Kiyokawa, H.; Xue, B.; Zhao, B.; et al. Effects of UBE3A on Cell and Liver Metabolism Through the Ubiquitination of PDHA1 and ACAT1. Biochemistry 2023, 62, 1274–1286. [Google Scholar] [CrossRef]
- Rafaa, T.A.; Khudhair, S.A.; Mohammed, Z.Y.; Suleiman, A.A. Genomic Exploration of Nonalcoholic Fatty Liver Disease: Insights From Gene Expression and Variation in Morbidly Obese Individuals. J. Obes. 2025, 2025, 9245699. [Google Scholar] [CrossRef]
- Cao, J.; Zhou, A.; Zhou, Z.; Liu, H.; Jia, S. The role of GPLD1 in chronic diseases. J. Cell. Physiol. 2023, 238, 1407–1415. [Google Scholar] [CrossRef]
- Lu, D.; He, A.; Tan, M.; Mrad, M.; El Daibani, A.; Hu, D.; Liu, X.; Kleiboeker, B.; Che, T.; Hsu, F.F.; et al. Liver ACOX1 regulates levels of circulating lipids that promote metabolic health through adipose remodeling. Nat. Commun. 2024, 15, 4214. [Google Scholar] [CrossRef]
- Shen, S.; Park, J.W.; Lu, Z.X.; Lin, L.; Henry, M.D.; Wu, Y.N.; Zhou, Q.; Xing, Y. rMATS: Robust and flexible detection of differential alternative splicing from replicate RNA–Seq data. Proc. Natl. Acad. Sci. USA 2014, 111, E5593–E5601. [Google Scholar] [CrossRef] [PubMed]
- Shimizu, K.; Nishimuta, S.; Fukumura, Y.; Michinaga, S.; Egusa, Y.; Hase, T.; Terada, T.; Sakurai, F.; Mizuguchi, H.; Tomita, K.; et al. Liver-specific overexpression of lipoprotein lipase improves glucose metabolism in high-fat diet-fed mice. PLoS ONE 2022, 17, e0274297. [Google Scholar] [CrossRef] [PubMed]
- Chen, L.; Dai, P.; Liu, L.; Chen, Y.; Lu, Y.; Zheng, L.; Wang, H.; Yuan, Q.; Li, X. The lipid-metabolism enzyme ECI2 reduces neutrophil extracellular traps formation for colorectal cancer suppression. Nat. Commun. 2024, 15, 7184. [Google Scholar] [CrossRef]
- Wang, Y.; Li, X.; Cao, Y.; Xiao, C.; Liu, Y.; Jin, H.; Cao, Y. Effect of the ACAA1 Gene on Preadipocyte Differentiation in Sheep. Front. Genet. 2021, 12, 649140. [Google Scholar] [CrossRef] [PubMed]
- Pioche, T.; Skiba, F.; Bernadet, M.D.; Seiliez, I.; Massimino, W.; Houssier, M.; Tavernier, A.; Ricaud, K.; Davail, S.; Skiba-Cassy, S.; et al. Kinetic study of the expression of genes related to hepatic steatosis, glucose and lipid metabolism, and cellular stress during overfeeding in mule ducks. Am. J. Physiol. Regul. Integr. Comp. Physiol. 2020, 318, R453–R467. [Google Scholar] [CrossRef]
- Sadasivan, S.K.; Vasamsetti, B.; Singh, J.; Siddaraju, N.; Khan, K.M.; Oommen, A.M.; Jagannath, M.R.; Rao, R.P. Modulation of de novo purine biosynthesis leads to activation of AMPK and results in improved glucose handling and insulin sensitivity. J. Diabetes Metab. Disord. 2014, 13, 51. [Google Scholar] [CrossRef]
- Pan, W.; Ciociola, E.; Saraf, M.; Tumurbaatar, B.; Tuvdendorj, D.; Prasad, S.; Chandalia, M.; Abate, N. Metabolic consequences of ENPP1 overexpression in adipose tissue. Am. J. Physiol. Endocrinol. Metab. 2011, 301, E901–E911. [Google Scholar] [CrossRef]
- Zorov, D.B.; Juhaszova, M.; Sollott, S.J. Mitochondrial reactive oxygen species (ROS) and ROS-induced ROS release. Physiol. Rev. 2014, 94, 909–950. [Google Scholar] [CrossRef]
- Peng, K.Y.; Watt, M.J.; Rensen, S.; Greve, J.W.; Huynh, K.; Jayawardana, K.S.; Meikle, P.J.; Meex, R.C.R. Mitochondrial dysfunction-related lipid changes occur in nonalcoholic fatty liver disease progression. J. Lipid Res. 2018, 59, 1977–1986. [Google Scholar] [CrossRef]
- Kanda, T.; Matsuoka, S.; Yamazaki, M.; Shibata, T.; Nirei, K.; Takahashi, H.; Kaneko, T.; Fujisawa, M.; Higuchi, T.; Nakamura, H.; et al. Apoptosis and non-alcoholic fatty liver diseases. World J. Gastroenterol. 2018, 24, 2661–2672. [Google Scholar] [CrossRef]
- Sun, Q.; Dai, E.; Chen, M.; Zhang, J.; Mu, J.; Liu, L.; Geng, T.; Gong, D.; Zhang, Y.; Zhao, M. Glucose-induced enhanced anti-oxidant activity inhibits apoptosis in goose fatty liver. J. Anim. Sci. 2023, 101, skad059. [Google Scholar] [CrossRef]
- Griffin, H.D.; Butterwith, S.C.; Goddard, C. Contribution of lipoprotein lipase to differences in fatness between broiler and layer-strain chickens. Br. Poult. Sci. 1987, 28, 197–206. [Google Scholar] [CrossRef]
- Mulder, M.; Lombardi, P.; Jansen, H.; van Berkel, T.J.; Frants, R.R.; Havekes, L.M. Low density lipoprotein receptor internalizes low density and very low density lipoproteins that are bound to heparan sulfate proteoglycans via lipoprotein lipase. J. Biol. Chem. 1993, 268, 9369–9375. [Google Scholar] [CrossRef]
- Wang, W.; Li, W.; Liu, W.; Wang, Z.; Xie, B.; Yang, X.; Tang, Z. Exploring Multi-Tissue Alternative Splicing and Skeletal Muscle Metabolism Regulation in Obese- and Lean-Type Pigs. Genes 2024, 15, 196. [Google Scholar] [CrossRef]
- Halaby, C.A.; Young, S.P.; Austin, S.; Stefanescu, E.; Bali, D.; Clinton, L.K.; Smith, B.; Pendyal, S.; Upadia, J.; Schooler, G.R.; et al. Liver fibrosis during clinical ascertainment of glycogen storage disease type III: A need for improved and systematic monitoring. Genet. Med. 2019, 21, 2686–2694. [Google Scholar] [CrossRef]
- Zhang, S. MGARP is ultrastructurally located in the inner faces of mitochondrial membranes. Biochem. Biophys. Res. Commun. 2019, 516, 138–143. [Google Scholar] [CrossRef]
- Jia, L.; Liang, T.; Yu, X.; Ma, C.; Zhang, S. MGARP regulates mouse neocortical development via mitochondrial positioning. Mol. Neurobiol. 2014, 49, 1293–1308. [Google Scholar] [CrossRef] [PubMed]
- Sciarrillo, R.; Wojtuszkiewicz, A.; Assaraf, Y.G.; Jansen, G.; Kaspers, G.J.L.; Giovannetti, E.; Cloos, J. The role of alternative splicing in cancer: From oncogenesis to drug resistance. Drug Resist. Updat. 2020, 53, 100728. [Google Scholar] [CrossRef] [PubMed]
- Xin, F.Z.; Zhao, Z.H.; Zhang, R.N.; Pan, Q.; Gong, Z.Z.; Sun, C.; Fan, J.G. Folic acid attenuates high-fat diet-induced steatohepatitis via deacetylase SIRT1-dependent restoration of PPARα. World J. Gastroenterol. 2020, 26, 2203–2220. [Google Scholar] [CrossRef]
- Chen, M.; Ni, J.; Chang, H.C.; Lin, C.Y.; Muyan, M.; Yeh, S. CCDC62/ERAP75 functions as a coactivator to enhance estrogen receptor beta-mediated transactivation and target gene expression in prostate cancer cells. Carcinogenesis 2009, 30, 841–850. [Google Scholar] [CrossRef] [PubMed][Green Version]
- Ponnusamy, S.; Tran, Q.T.; Thiyagarajan, T.; Miller, D.D.; Bridges, D.; Narayanan, R. An estrogen receptor β-selective agonist inhibits non-alcoholic steatohepatitis in preclinical models by regulating bile acid and xenobiotic receptors. Exp. Biol. Med. 2017, 242, 606–616. [Google Scholar] [CrossRef]
- Li, J.; Capuano, A.W.; Agarwal, P.; Arvanitakis, Z.; Wang, Y.; De Jager, P.L.; Schneider, J.A.; Tasaki, S.; de Paiva Lopes, K.; Hu, F.B.; et al. The MIND diet, brain transcriptomic alterations, and dementia. Alzheimers Dement. 2024, 20, 5996–6007. [Google Scholar] [CrossRef]
- Wang, J.; Carvajal-Carmona, L.G.; Chu, J.H.; Zauber, A.G.; Kubo, M.; Matsuda, K.; Dunlop, M.; Houlston, R.S.; Sieber, O.; Lipton, L.; et al. Germline variants and advanced colorectal adenomas: Adenoma prevention with celecoxib trial genome-wide association study. Clin. Cancer Res. 2013, 19, 6430–6437. [Google Scholar] [CrossRef]
- Li, L.; Yang, L.; Jiang, D. Research progress of CD80 in the development of immunotherapy drugs. Front. Immunol. 2024, 15, 1496992, Erratum in Front. Immunol. 2024, 15, 1536312. https://doi.org/10.3389/fimmu.2024.1536312. Erratum in Front. Immunol. 2024, 15, 1538349. https://doi.org/10.3389/fimmu.2024.1538349. [Google Scholar] [CrossRef]
- Sugiura, D.; Maruhashi, T.; Okazaki, I.M.; Shimizu, K.; Maeda, T.K.; Takemoto, T.; Okazaki, T. Restriction of PD-1 function by cis-PD-L1/CD80 interactions is required for optimal T cell responses. Science 2019, 364, 558–566. [Google Scholar] [CrossRef]
- Kim, Y.H.; Panda, A.K.; Shevach, E.M. Treg Control of CD80/CD86 Expression Mediates Immune System Homeostasis. Eur. J. Immunol. 2025, 55, e202551771. [Google Scholar] [CrossRef]
- Bayat, S.; Gholami, M.; Khodadadi, H.; Ghazavi, M.; Nasiri, J.; Kheirollahi, M. Expanding the Phenotype and Genotype Spectrum of a Novel Mutation in Hypomyelinating Leukodystrophy-5 with a Review of the Literature on 42 Cases. Basic Clin. Neurosci. 2025, 16, 505–518. [Google Scholar] [CrossRef]
- Trybus, M.; Hryniewicz-Jankowska, A.; Czogalla, A.; Sikorski, A.F. EFR3A, an intriguing gene, and protein with a scaffolding function. Cells 2025, 14, 445. [Google Scholar] [CrossRef] [PubMed]
- Skubic, C.; Drakulić, Ž.; Rozman, D. Personalized therapy when tackling nonalcoholic fatty liver disease: A focus on sex, genes, and drugs. Expert Opin. Drug Metab. Toxicol. 2018, 14, 831–841. [Google Scholar] [CrossRef]
- Ballestri, S.; Nascimbeni, F.; Baldelli, E.; Marrazzo, A.; Romagnoli, D.; Lonardo, A. NAFLD as a Sexual Dimorphic Disease: Role of Gender and Reproductive Status in the Development and Progression of Nonalcoholic Fatty Liver Disease and Inherent Cardiovascular Risk. Adv. Ther. 2017, 34, 1291–1326. [Google Scholar] [CrossRef] [PubMed]
- Atallah, E.; Trehiou, S.; Alquier-Bacquie, V.; Lasserre, F.; Arroyo, J.; Molette, C.; Remignon, H. Development of hepatic steatosis in male and female mule ducks after respective force-feeding programs. Front. Physiol. 2024, 15, 1392968. [Google Scholar] [CrossRef]
- Shree Harini, K.; Ezhilarasan, D. Wnt/beta-catenin signaling and its modulators in nonalcoholic fatty liver diseases. Hepatobiliary Pancreat. Dis. Int. 2023, 22, 333–345. [Google Scholar] [CrossRef]
- Wang, X.M.; Wang, X.Y.; Huang, Y.M.; Chen, X.; Lü, M.H.; Shi, L.; Li, C.P. Role and mechanisms of action of microRNA-21 as regards the regulation of the WNT/β-catenin signaling pathway in the pathogenesis of non-alcoholic fatty liver disease. Int. J. Mol. Med. 2019, 44, 2201–2212. [Google Scholar] [CrossRef]
- Nie, C.; He, T.; Zhang, W.; Zhang, G.; Ma, X. Branched Chain Amino Acids: Beyond Nutrition Metabolism. Int. J. Mol. Sci. 2018, 19, 954. [Google Scholar] [CrossRef]
- Grzych, G.; Vonghia, L.; Bout, M.A.; Weyler, J.; Verrijken, A.; Dirinck, E.; Chevalier Curt, M.J.; Van Gaal, L.; Paumelle, R.; Francque, S.; et al. Plasma BCAA Changes in Patients With NAFLD Are Sex Dependent. J. Clin. Endocrinol. Metab. 2020, 105, 2311–2321. [Google Scholar] [CrossRef]
- Schilperoort, M.; Ngai, D.; Sukka, S.R.; Avrampou, K.; Shi, H.; Tabas, I. The role of efferocytosis-fueled macrophage metabolism in the resolution of inflammation. Immunol. Rev. 2023, 319, 65–80. [Google Scholar] [CrossRef]
- Hardwick, R.N.; Ferreira, D.W.; More, V.R.; Lake, A.D.; Lu, Z.; Manautou, J.E.; Slitt, A.L.; Cherrington, N.J. Altered UDP-glucuronosyltransferase and sulfotransferase expression and function during progressive stages of human nonalcoholic fatty liver disease. Drug Metab. Dispos. 2013, 41, 554–561. [Google Scholar] [CrossRef] [PubMed]
- Gamage, N.; Barnett, A.; Hempel, N.; Duggleby, R.G.; Windmill, K.F.; Martin, J.L.; McManus, M.E. Human sulfotransferases and their role in chemical metabolism. Toxicol. Sci. 2006, 90, 5–22. [Google Scholar] [CrossRef] [PubMed]
- Negishi, M.; Pedersen, L.G.; Petrotchenko, E.; Shevtsov, S.; Gorokhov, A.; Kakuta, Y.; Pedersen, L.C. Structure and function of sulfotransferases. Arch. Biochem. Biophys. 2001, 390, 149–157. [Google Scholar] [CrossRef] [PubMed]
- Naik, A.; Belič, A.; Zanger, U.M.; Rozman, D. Molecular Interactions between NAFLD and Xenobiotic Metabolism. Front. Genet. 2013, 4, 2. [Google Scholar] [CrossRef]
- Zhang, Q.; Chen, Z.; Li, J.; Huang, K.; Ding, Z.; Chen, B.; Ren, T.; Xu, P.; Wang, G.; Zhang, H.; et al. The deubiquitinase OTUD1 stabilizes NRF2 to alleviate hepatic ischemia/reperfusion injury. Redox Biol. 2024, 75, 103287. [Google Scholar] [CrossRef]
- Oikawa, D.; Gi, M.; Kosako, H.; Shimizu, K.; Takahashi, H.; Shiota, M.; Hosomi, S.; Komakura, K.; Wanibuchi, H.; Tsuruta, D.; et al. OTUD1 deubiquitinase regulates NF-κB- and KEAP1-mediated inflammatory responses and reactive oxygen species-associated cell death pathways. Cell Death Dis. 2022, 13, 694. [Google Scholar] [CrossRef]
- Packer, L.; Cadenas, E. Lipoic acid: Energy metabolism and redox regulation of transcription and cell signaling. J. Clin. Biochem. Nutr. 2011, 48, 26–32. [Google Scholar] [CrossRef] [PubMed]
- McDermott-Roe, C.; Leleu, M.; Rowe, G.C.; Palygin, O.; Bukowy, J.D.; Kuo, J.; Rech, M.; Hermans-Beijnsberger, S.; Schaefer, S.; Adami, E.; et al. Transcriptome-wide co-expression analysis identifies LRRC2 as a novel mediator of mitochondrial and cardiac function. PLoS ONE 2017, 12, e0170458. [Google Scholar] [CrossRef]
- Bai, D.P.; Chen, Y.; Hu, Y.Q.; He, W.F.; Shi, Y.Z.; Fan, Q.M.; Luo, R.T.; Li, A. Transcriptome analysis of genes related to gonad differentiation and development in Muscovy ducks. BMC Genom. 2020, 21, 438. [Google Scholar] [CrossRef] [PubMed]
- Bianchi, M.G.; Bardelli, D.; Chiu, M.; Bussolati, O. Changes in the expression of the glutamate transporter EAAT3/EAAC1 in health and disease. Cell. Mol. Life Sci. 2014, 71, 2001–2015. [Google Scholar] [CrossRef] [PubMed]
- Zhao, H.; Zhou, H.; Sun, G.; Dong, B.; Zhu, W.; Mu, X.; Li, X.; Wang, J.; Zhao, M.; Yang, W.; et al. Telomere-to-telomere genome assembly of the goose Anser cygnoides. Sci. Data 2024, 11, 741. [Google Scholar] [CrossRef]
- Kim, D.; Paggi, J.M.; Park, C.; Bennett, C.; Salzberg, S.L. Graph-based genome alignment and genotyping with HISAT2 and HISAT-genotype. Nat. Biotechnol. 2019, 37, 907–915. [Google Scholar] [CrossRef]
- Li, H.; Handsaker, B.; Wysoker, A.; Fennell, T.; Ruan, J.; Homer, N.; Marth, G.; Abecasis, G.; Durbin, R. The Sequence Alignment/Map format and SAMtools. Bioinformatics 2009, 25, 2078–2079. [Google Scholar] [CrossRef]
- Love, M.I.; Huber, W.; Anders, S. Moderated estimation of fold change and dispersion for RNA-seq data with DESeq2. Genome Biol. 2014, 15, 550. [Google Scholar] [CrossRef]
- Langfelder, P.; Horvath, S. WGCNA: An R package for weighted correlation network analysis. BMC Bioinform. 2008, 9, 559. [Google Scholar] [CrossRef] [PubMed]
- Shannon, P.; Markiel, A.; Ozier, O.; Baliga, N.S.; Wang, J.T.; Ramage, D.; Amin, N.; Schwikowski, B.; Ideker, T. Cytoscape: A software environment for integrated models of biomolecular interaction networks. Genome Res. 2003, 13, 2498–2504. [Google Scholar] [CrossRef] [PubMed]
- Schmittgen, T.D.; Livak, K.J. Analyzing real-time PCR data by the comparative C(T) method. Nat. Protoc. 2008, 3, 1101–1108. [Google Scholar] [CrossRef] [PubMed]





Disclaimer/Publisher’s Note: The statements, opinions and data contained in all publications are solely those of the individual author(s) and contributor(s) and not of MDPI and/or the editor(s). MDPI and/or the editor(s) disclaim responsibility for any injury to people or property resulting from any ideas, methods, instructions or products referred to in the content. |
© 2025 by the authors. Licensee MDPI, Basel, Switzerland. This article is an open access article distributed under the terms and conditions of the Creative Commons Attribution (CC BY) license.
Share and Cite
Fu, J.; Lan, Y.; Liang, Y.; Yang, X.; Tang, R.; Wang, Y.; Luo, Y.; Liu, C. Weighted Gene Co-Expression Network Analysis and Alternative Splicing Analysis Reveal Key Genes Regulating Overfeeding-Induced Fatty Liver in Lion-Head Goose. Int. J. Mol. Sci. 2026, 27, 407. https://doi.org/10.3390/ijms27010407
Fu J, Lan Y, Liang Y, Yang X, Tang R, Wang Y, Luo Y, Liu C. Weighted Gene Co-Expression Network Analysis and Alternative Splicing Analysis Reveal Key Genes Regulating Overfeeding-Induced Fatty Liver in Lion-Head Goose. International Journal of Molecular Sciences. 2026; 27(1):407. https://doi.org/10.3390/ijms27010407
Chicago/Turabian StyleFu, Jing, Yezhi Lan, Yuwen Liang, Xiaoguang Yang, Ruize Tang, Yuchuan Wang, Yabiao Luo, and Chunpeng Liu. 2026. "Weighted Gene Co-Expression Network Analysis and Alternative Splicing Analysis Reveal Key Genes Regulating Overfeeding-Induced Fatty Liver in Lion-Head Goose" International Journal of Molecular Sciences 27, no. 1: 407. https://doi.org/10.3390/ijms27010407
APA StyleFu, J., Lan, Y., Liang, Y., Yang, X., Tang, R., Wang, Y., Luo, Y., & Liu, C. (2026). Weighted Gene Co-Expression Network Analysis and Alternative Splicing Analysis Reveal Key Genes Regulating Overfeeding-Induced Fatty Liver in Lion-Head Goose. International Journal of Molecular Sciences, 27(1), 407. https://doi.org/10.3390/ijms27010407

