Melatonin Supplementation Relieves Fluoride-Induced Bone Injury via Ion Homeostasis Disorder and PINK1/Parkin-Mediated Mitophagy
Abstract
1. Introduction
2. Materials and Methods
2.1. Network Pharmacology
2.2. Animal Treatment
2.3. Analysis of Bone Metabolism
2.4. Histopathological Assessment of Tibiae Epiphyses
2.5. Radiological Evaluation of Tibias
2.6. Ultrastructure Analysis of Tibiae Epiphyses
2.7. Detection of 26 Elements
2.8. qRT-PCR Analysis
2.9. Western Blot Analysis
2.10. Statistical Analyses
3. Results
3.1. Primary Evaluation of the Chicken Model Exposed to Fluoride and MLT Intervention
3.2. MLT Supplementation Restored the Fluoride-Induced Tibiae Damage
3.3. Network Pharmacology Analysis of the Potential Fluoride-Induced Tibiae Damage of MLT
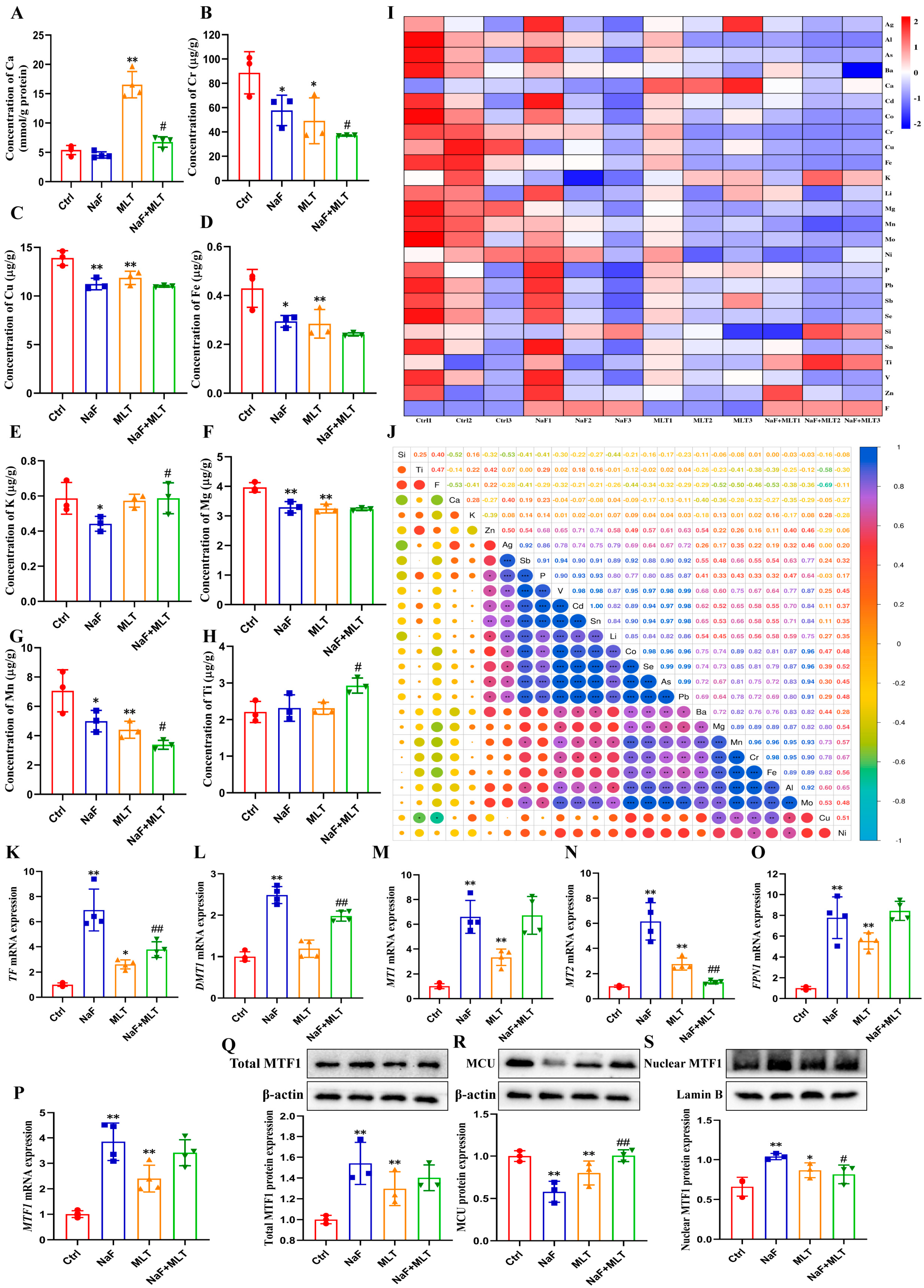
3.4. Effects of Fluoride on Homeostasis of Elements and MLT Intervention
3.5. Fluoride-Induced Mitochondrial Damage and MLT Intervention
3.6. MLT Alleviated Fluoride-Induced Mitochondrial Autophagy
3.7. Fluoride Caused Lysosome Injury and MLT Intervention
4. Discussion
5. Conclusions
Supplementary Materials
Author Contributions
Funding
Institutional Review Board Statement
Informed Consent Statement
Data Availability Statement
Conflicts of Interest
References
- Gribble, G.W. Naturally occurring organohalogen compounds—A comprehensive review. Prog. Chem. Org. Nat. Prod. 2023, 121, 1–546. [Google Scholar]
- Han, X.; Huang, Q. Environmental pollutants exposure and male reproductive toxicity: The role of epigenetic modifications. Toxicology 2021, 456, 152780. [Google Scholar] [CrossRef]
- Podgorski, J.; Berg, M. Global analysis and prediction of fluoride in groundwater. Nat. Commun. 2022, 13, 4232. [Google Scholar] [CrossRef]
- Fawell, J.; Bailey, K.; Chilton, J.; Dahi, E.; Fewtrell, L.; Magara, Y. Fluoride in Drinking-Water; World Health Organization; IWA Publishing: London, UK, 2006; Available online: https://iwaponline.com/ebooks/book/603/Fluoride-in-Drinking-water (accessed on 15 February 2025).
- Bauer, W.H. Experimental chronic fluorine intoxication: Effect on bones and teeth. Am. J. Orthod. 1945, 31, 700–719. [Google Scholar] [CrossRef] [PubMed]
- Debnath, J.; Gammoh, N.; Ryan, K.M. Autophagy and autophagy-related pathways in cancer. Nat. Rev. Mol. Cell Biol. 2023, 24, 560–575. [Google Scholar] [CrossRef]
- Wang, Y.; Qin, Z.H. Coordination of autophagy with other cellular activities. Acta Pharmacol. Sin. 2013, 34, 585–594. [Google Scholar] [CrossRef]
- Pua, H.H.; Guo, J.; Komatsu, M.; He, Y.W. Autophagy is essential for mitochondrial clearance in mature T lymphocytes. J. Immunol. 2009, 182, 4046–4055. [Google Scholar] [CrossRef]
- Wang, Z.; Liu, N.; Liu, K.; Zhou, G.; Gan, J.; Wang, Z.; Shi, T.; He, W.; Wang, L.; Guo, T.; et al. Autophagy mediated CoCrMo particle-induced peri-implant osteolysis by promoting osteoblast apoptosis. Autophagy 2015, 11, 2358–2369. [Google Scholar] [CrossRef]
- Wang, Z.; Deng, Z.; Gan, J.; Zhou, G.; Shi, T.; Wang, Z.; Huang, Z.; Qian, H.; Bao, N.; Guo, T.; et al. TiAl6V4 particles promote osteoclast formation via autophagy-mediated downregulation of interferon-beta in osteocytes. Acta Biomater. 2017, 48, 489–498. [Google Scholar] [CrossRef]
- Ploumi, C.; Daskalaki, I.; Tavernarakis, N. Mitochondrial biogenesis and clearance: A balancing act. FEBS J. 2017, 284, 183–195. [Google Scholar] [CrossRef]
- Palikaras, K.; Lionaki, E.; Tavernarakis, N. Mechanisms of mitophagy in cellular homeostasis, physiology and pathology. Nat. Cell Biol. 2018, 20, 1013–1022. [Google Scholar] [CrossRef]
- Zhang, Y.; Dong, F.; Wang, Z.; Xu, B.; Zhang, T.; Wang, Q.; Lin, Q. Fluoride exposure provokes mitochondria-mediated apoptosis and increases mitophagy in osteocytes via increasing ROS production. Biol. Trace Elem. Res. 2023, 201, 3994–4007. [Google Scholar] [CrossRef]
- Hu, Y.; Li, Y.; Li, M.; Zhao, T.; Zhang, W.; Wang, Y. Calcium supplementation attenuates fluoride-induced bone injury via PINK1/Parkin-mediated mitophagy and mitochondrial apoptosis in mice. J. Hazard. Mater. 2024, 465, 133411. [Google Scholar] [CrossRef]
- Reiter, R.J.; Mayo, J.C.; Tan, D.X.; Sainz, R.M.; Alatorre-Jimenez, M.; Qin, L. Melatonin as an antioxidant: Under promises but over delivers. J. Pineal Res. 2016, 61, 253–278. [Google Scholar] [CrossRef]
- Luo, F.; Sandhu, A.F.; Rungratanawanich, W.; Williams, G.E.; Akbar, M.; Zhou, S.; Song, B.J.; Wang, X. Melatonin and autophagy in aging-related neurodegenerative diseases. Int. J. Mol. Sci. 2020, 21, 7174. [Google Scholar] [CrossRef]
- Monteiro, K.K.A.C.; Shiroma, M.E.; Damous, L.L.; Simões, M.J.; Simões, R.D.S.; Cipolla-Neto, J.; Baracat, E.C.; Soares, J.M., Jr. Antioxidant actions of melatonin: A systematic review of animal studies. Antioxidants 2024, 13, 439. [Google Scholar] [CrossRef]
- Ali, T.; Rahman, S.U.; Hao, Q.; Li, W.; Liu, Z.; Ali Shah, F.; Murtaza, I.; Zhang, Z.; Yang, X.; Liu, G.; et al. Melatonin prevents neuroinflammation and relieves depression by attenuating autophagy impairment through FOXO3a regulation. J. Pineal Res. 2020, 69, e12667. [Google Scholar] [CrossRef]
- Frungieri, M.B.; Calandra, R.S.; Matzkin, M.E.; Rossi, S.P. Melatonin as a natural anti-inflammatory and anti-oxidant therapy in the testis: A focus on infertility and aging. Biol. Reprod. 2024, 111, 543–556. [Google Scholar] [CrossRef]
- Andersen, L.P.; Gögenur, I.; Rosenberg, J.; Reiter, R.J. The safety of melatonin in humans. Clin. Drug Investig. 2016, 36, 169–175. [Google Scholar] [CrossRef]
- Lane, E.A.; Moss, H.B. Pharmacokinetics of melatonin in man: First pass hepatic metabolism. J. Clin. Endocrinol. Metab. 1985, 61, 1214–1216. [Google Scholar] [CrossRef]
- Swanson, G.R.; Gorenz, A.; Shaikh, M.; Desai, V.; Forsyth, C.; Fogg, L.; Burgess, H.J.; Keshavarzian, A. Decreased melatonin secretion is associated with increased intestinal permeability and marker of endotoxemia in alcoholics. Am. J. Physiol. Gastrointest. Liver Physiol. 2015, 308, G1004–G1011. [Google Scholar] [CrossRef]
- Chlubek, D.; Sikora, M. Fluoride and pineal gland. Appl. Sci. 2020, 10, 2885. [Google Scholar] [CrossRef]
- Zhang, W.L.; Meng, H.Z.; Yang, R.F.; Yang, M.W.; Sun, G.H.; Liu, J.H.; Shi, P.X.; Liu, F.; Yang, B. Melatonin suppresses autophagy in type 2 diabetic osteoporosis. Oncotarget 2016, 7, 52179–52194. [Google Scholar] [CrossRef]
- Jahanban-Esfahlan, R.; Mehrzadi, S.; Reiter, R.J.; Seidi, K.; Majidinia, M.; Baghi, H.B.; Khatami, N.; Yousef, B.; Sadeghpour, A. Melatonin in regulation of inflammatory pathways in rheumatoid arthritis and osteoarthritis: Involvement of circadian clock genes. Brit. J. Pharmacol. 2018, 175, 3230–3323. [Google Scholar] [CrossRef]
- del Giudice, G.; Serra, A.; Pavel, A.; Torres Maia, M.; Saarimäki, L.A.; Fratello, M.; Federico, A.; Alenius, H.; Fadeel, B.; Greco, D. A network toxicology approach for mechanistic modelling of nanomaterial hazard and adverse outcomes. Adv. Sci. 2024, 11, 2400389. [Google Scholar] [CrossRef]
- Nogales, C.; Mamdouh, Z.M.; List, M.; Kiel, C.; Casas, A.I.; Schmidt, H. Network pharmacology: Curing causal mechanisms instead of treating symptoms. Trends Pharmacol. Sci. 2022, 43, 136–150. [Google Scholar] [CrossRef]
- Liu, Y.; Yang, X.; Gan, J.; Chen, S.; Xiao, Z.X.; Cao, Y. CB-Dock2: Improved protein-ligand blind docking by integrating cavity detection, docking and homologous template fitting. Nucleic Acids Res. 2022, 50, W159–W164. [Google Scholar] [CrossRef]
- Ge, J.C.; Qian, Q.; Gao, Y.H.; Zhang, Y.F.; Li, Y.X.; Wang, X. Toxic effects of Tripterygium glycoside tablets on the reproductive system of male rats by metabolomics, cytotoxicity and molecular docking. Phytomedicine 2023, 114, 154813. [Google Scholar] [CrossRef]
- Talukder, M.; Bi, S.S.; Jin, H.T.; Ge, J.; Zhang, C.; Lv, M.W.; Li, J.L. Cadmium induced cerebral toxicity via modulating MTF1-MTs regulatory axis. Environ. Pollut. 2021, 285, 117083. [Google Scholar] [CrossRef]
- Li, X.; Yang, J.; Liang, C.; Yang, W.; Zhu, Q.; Luo, H.; Liu, X.; Wang, J.; Zhang, J. Potential protective effect of riboflavin against pathological changes in the main organs of male mice induced by fluoride exposure. Biol. Trace Elem. Res. 2022, 200, 1262–1273. [Google Scholar] [CrossRef]
- Nassar, Y.; Brizuela, M. The role of fluoride on caries prevention. In StatPearls [Internet]; StatPearls Publishing: Treasure Island, FL, USA, 2023; Available online: https://www.statpearls.com/Dentist/ce/activity/113545 (accessed on 1 March 2025).
- Yadav, K.K.; Kumar, S.; Pham, Q.B.; Gupta, N.; Rezania, S.; Kamyab, H.; Yadav, S.; Vymazal, J.; Kumar, V.; Tri, D.Q.; et al. Fluoride contamination, health problems and remediation methods in Asian groundwater: A comprehensive review. Ecotoxicol. Environ. Saf. 2019, 182, 109362. [Google Scholar] [CrossRef]
- Zhao, Y.; Wang, J.; Zhang, J.; Sun, Z.; Niu, R.; Manthari, R.K.; Ommati, M.M.; Wang, S.; Wang, J. Fluoride exposure induces mitochondrial damage and mitophagy via activation of the IL-17A pathway in hepatocytes. Sci. Total Environ. 2022, 804, 150184. [Google Scholar] [CrossRef]
- Liu, K.; Yu, W.; Wei, W.; Zhang, X.; Tian, Y.; Sherif, M.; Liu, X.; Dong, C.; Wu, W.; Zhang, L.; et al. Melatonin reduces intramuscular fat deposition by promoting lipolysis and increasing mitochondrial function. J. Lipid Res. 2019, 60, 767–782. [Google Scholar] [CrossRef]
- Ringe, J.D.; Rovati, L.C. Treatment of osteoporosis in men with fluoride alone or in combination with bisphosphonates. Calcif. Tissue Int. 2001, 69, 252–255. [Google Scholar] [CrossRef]
- Haguenauer, D.; Welch, V.; Shea, B.; Tugwell, P.; Wells, G. Fluoride for treating postmenopausal osteoporosis. Cochrane Database Syst. Rev. 2000, 2000, CD002825. [Google Scholar] [CrossRef] [PubMed]
- Godebo, T.R.; Jeuland, M.; Tekle-Haimanot, R.; Shankar, A.; Alemayehu, B.; Assefa, G.; Whitford, G.; Wolfe, A. Bone quality in fluoride-exposed populations: A novel application of the ultrasonic method. Bone Rep. 2019, 12, 100235. [Google Scholar] [CrossRef]
- Ferreira, M.K.M.; Souza-Monteiro, D.; Bittencourt, L.O.; Matos-Sousa, J.M.; Chemelo, V.S.; Santos, V.R.N.; Nunes, P.B.O.; Balbinot, G.S.; Prado, A.F.; Collares, F.M.; et al. Fluoride exposure duringintrauterine and lactation periods promotes changes in the offspring rats’ alveolar bone. Chemosphere 2022, 307 Pt 3, 136053. [Google Scholar] [CrossRef]
- Kitaura, H.; Marahleh, A.; Ohori, F.; Noguchi, T.; Shen, W.R.; Qi, J.; Nara, Y.; Pramusita, A.; Kinjo, R.; Mizoguchi, I. Osteocyte-related cytokines regulate osteoclast formation and bone resorption. Int. J. Mol. Sci. 2020, 14, 5169. [Google Scholar] [CrossRef]
- Otto, F.; Kanegane, H.; Mundlos, S. Mutations in the RUNX2 gene in patients with cleidocranial dysplasia. Hum. Mutat. 2022, 19, 209–211. [Google Scholar] [CrossRef]
- Hu, G.L.; Yu, Y.; Sharma, D.; Pruett-Miller, S.M.; Ren, Y.; Zhang, G.F. Glutathione limits RUNX2 oxidation and degradation to regulate bone formation. JCI Insight 2023, 8, e166888. [Google Scholar] [CrossRef]
- Abe, Y.; Chiba, M.; Yaklai, S.; Pechayco, R.S.; Suzuki, H.; Takahashi, T. Increase in bone metabolic markers and circulating osteoblast-lineage cells after orthognathic surgery. Sci. Rep. 2019, 9, 20106. [Google Scholar] [CrossRef]
- Kanis, J.A.; Cooper, C.; Rizzoli, R.; Reginster, J.Y.; Scientific Advisory Board of the European Society for Clinical and Economic Aspects of Osteoporosis (ESCEO); The Committees of Scientific Advisors and National Societies of the International Osteoporosis Foundation (IOF). European guidance for the diagnosis and management of osteoporosis in postmenopausal women. Osteoporos. Int. 2019, 30, 3–44. [Google Scholar] [CrossRef] [PubMed]
- Dąbrowski, M.; Zioła-Frankowska, A.; Frankowski, M.; Kaczmarczyk, J.; Kubaszewski, Ł. Comparison of bone tissue trace element content in the different radiological stages of hip osteoarthritis. Int. J. Environ. Res. Public Health 2021, 18, 3260. [Google Scholar] [CrossRef] [PubMed]
- Wu, C.L.; Xiao, Y.; Jiang, Y.X. Associations of blood trace elements with bone mineral density: A population-based study in US adults. J. Orthop. Surg. Res. 2023, 18, 82. [Google Scholar] [CrossRef] [PubMed]
- Sheng, Z.; Yang, W.X.; Zhu, J.Q. Metallothionein from Pseudosciaena crocea: Expression and response to cadmium-induced injury in the testes. Ecotoxicology 2015, 24, 779–794. [Google Scholar] [CrossRef]
- Chen, D.; Zhang, D.; Yu, J.C.; Chan, K.M. Effects of Cu2O nanoparticle and CuCl2 on zebrafish larvae and a liver cell-line. Aquat. Toxicol. 2011, 105, 344–354. [Google Scholar] [CrossRef]
- Fu, D.; Bridle, A.; Leef, M.; Gagnon, M.M.; Hassell, K.L.; Nowak, B.F. Using a multi-biomarker approach to assess the effects of pollution on sand flathead (Platycephalus bassensis) from Port Phillip Bay, Victoria, Australia. Mar. Pollut. Bull. 2017, 119, 211–219. [Google Scholar] [CrossRef]
- Che, J.M.; Yang, J.; Zhao, B.; Zhang, G.; Wang, L.; Peng, S. The effect of abnormal iron metabolism on osteoporosis. Biol. Trace Elem. Res. 2020, 195, 353–365. [Google Scholar] [CrossRef]
- Bao, J.H.; Yan, Y.; Zuo, D.; Zhuo, Z.; Sun, T.; Lin, H.; Han, Z.; Zhao, Z.; Yu, H. Iron metabolism and ferroptosis in diabetic bone loss: From mechanism to therapy. Front. Nutr. 2023, 10, 1178573. [Google Scholar] [CrossRef]
- Tsuji, Y. Transmembrane protein western blotting: Impact of sample preparation on detection of SLC11A2 (DMT1) and SLC40A1 (ferroportin). PLoS ONE 2020, 15, e0235563. [Google Scholar] [CrossRef]
- Fu, D.; Bridle, A.; Leef, M.; Norte Dos Santos, C.; Nowak, B. Hepatic expression of metal-related genes and gill histology in sand flathead (Platycephalus bassensis) from a metal contaminated estuary. Mar. Environ. Res. 2017, 131, 80–89. [Google Scholar] [CrossRef]
- Wang, J.; Yang, J.; Cheng, X.; Xiao, R.; Zhao, Y.; Xu, H.; Zhu, Y.; Yan, Z.; Ommati, M.M.; Manthari, R.K.; et al. Calcium alleviates fluoride-induced bone damage by inhibiting endoplasmic reticulum stress and mitochondrial dysfunction. J. Agric. Food Chem. 2019, 67, 10832–10843. [Google Scholar] [CrossRef]
- Wang, J.; Xu, H.; Cheng, X.; Yang, J.; Yan, Z.; Ma, H.; Zhao, Y.; Ommati, M.M.; Manthari, R.K.; Wang, J. Calcium relieves fluoride-induced bone damage through the PI3K/AKT pathway. Food Funct. 2020, 11, 1155–1164. [Google Scholar] [CrossRef]
- Liu, Y.; Jin, M.; Wang, Y.; Zhu, J.; Tan, R.; Zhao, J.; Ji, X.; Jin, C.; Jia, Y.; Ren, T.; et al. MCU-induced mitochondrial calcium uptake promotes mitochondrial biogenesis and colorectal cancer growth. Signal Transduct. Target. Ther. 2020, 5, 59. [Google Scholar] [CrossRef]
- Hu, Y.H.; Zheng, Y.; Liu, C.; You, Y.; Wu, Y.; Wang, P.; Wu, Y.; Ba, H.; Lu, J.; Yuan, Y.; et al. Mitochondrial MOF regulates energy metabolism in heart failure via ATP5B hyperacetylation. Cell Rep. 2024, 43, 114839. [Google Scholar] [CrossRef]
- Ito, S.; Koyama, N.; Osanai, T. Citrate synthase from Synechocystis is a distinct class of bacterial citrate synthase. Sci. Rep. 2019, 9, 6038. [Google Scholar] [CrossRef]
- Joshi, A.; Dai, L.; Liu, Y.; Lee, J.; Ghahhari, N.M.; Segala, G.; Beebe, K.; Jenkins, L.M.; Lyons, G.C.; Bernasconi, L.; et al. The mitochondrial HSP90 paralog TRAP1 forms an OXPHOS-regulated tetramer and is involved in mitochondrial metabolic homeostasis. BMC Biol. 2020, 18, 10–23. [Google Scholar] [CrossRef] [PubMed]
- Ruprecht, J.J.; Kunji, E.R.S. The SLC25 mitochondrial carrier family: Structure and mechanism. Trends Biochem. Sci. 2020, 45, 244–258. [Google Scholar] [CrossRef] [PubMed]
- Heald, C.J.; Sarma, A.; Sachs, J.R.; Zapadka, M.E.; Jewett, T.; Bunch, P.M. Practical genetics for the neuroradiologist: Adding value in neurogenetic disease. Acad. Radiol. 2022, 29 (Suppl. S3), S1–S27. [Google Scholar] [CrossRef] [PubMed]
- Model, K.; Prinz, T.; Ruiz, T.; Radermacher, M.; Krimmer, T.; Kühlbrandt, W.; Pfanner, N.; Meisinger, C. Protein translocase of the outer mitochondrial membrane: Role of import receptors in the structural organization of the TOM complex. J. Mol. Biol. 2002, 316, 657–666. [Google Scholar] [CrossRef]
- Youle, R.J.; van der Bliek, A.M. Mitochondrial fission, fusion and stress. Science 2012, 337, 1062–1065. [Google Scholar] [CrossRef]
- Chan, D.C. Mitochondrial dynamics and its involvement in disease. Annu. Rev. Pathol. 2020, 15, 235–259. [Google Scholar] [CrossRef] [PubMed]
- Cereghetti, G.M.; Stangherlin, A.; Martins de Brito, O.; Chang, C.R.; Blackstone, C.; Bernardi, P.; Scorrano, L. Dephosphorylation by calcineurin regulates translocation of Drp1 to mitochondria. Proc. Natl. Acad. Sci. USA 2008, 41, 15803–15808. [Google Scholar] [CrossRef] [PubMed]
- Zheng, C.X.; Sui, B.D.; Qiu, X.Y.; Hu, C.H.; Jin, Y. Mitochondrial regulation of stem cells in bone homeostasis. Trends Mol. Med. 2020, 26, 89–104. [Google Scholar] [CrossRef]
- Li, A.; Gao, M.; Liu, B.; Qin, Y.; Chen, L.; Liu, H.; Wu, H.; Gong, G. Mitochondrial autophagy: Molecular mechanisms and implications for cardiovascular disease. Cell Death Dis. 2022, 13, 444. [Google Scholar] [CrossRef]
- Lv, Y.L.; Song, B.; Yang, G.; Wang, Y.; Wu, Z.; Si, M.; Yang, Z.; Chen, H.; Liu, C.; Li, M.; et al. In situ transformable nanoparticle effectively suppresses bladder cancer by damaging mitochondria and blocking mitochondrial autophagy flux. Adv. Sci. 2024, 12, e2409425. [Google Scholar] [CrossRef]
- Zeng, Z.; Zhou, X.; Wang, Y.; Cao, H.; Guo, J.; Wang, P.; Yang, Y.; Wang, Y. Mitophagy-a new target of bone disease. Biomolecules 2022, 12, 1420. [Google Scholar] [CrossRef]
- Tan, E.H.N.; Tang, B.L. Rab7a and mitophagosome formation. Cells 2019, 8, 224. [Google Scholar] [CrossRef]
- Liu, C.L.; Guo, J.; Zhang, X.; Sukhova, G.K.; Libby, P.; Shi, G.P. Cysteine protease cathepsins in cardiovascular disease: From basic research to clinical trials. Nat. Rev. Cardiol. 2018, 15, 351–370. [Google Scholar] [CrossRef]
- Liu, Y.Y.; Guo, Y.; Zeng, Q.; Hu, Y.; He, R.; Ma, W.; Qian, C.; Hua, T.; Song, F.; Cai, Y.; et al. Prosapogenin A induces GSDME-dependent pyroptosis of anaplastic thyroid cancer through vacuolar ATPase activation-mediated lysosomal over-acidification. Cell Death Dis. 2024, 15, 586. [Google Scholar] [CrossRef] [PubMed]
- Hwang, E.S.; Song, S.B. Impaired autophagic flux in glucose-deprived cells: An outcome of lysosomal acidification failure exacerbated by mitophagy dysfunction. Mol. Cells 2023, 46, 655–663. [Google Scholar] [CrossRef] [PubMed]








Disclaimer/Publisher’s Note: The statements, opinions and data contained in all publications are solely those of the individual author(s) and contributor(s) and not of MDPI and/or the editor(s). MDPI and/or the editor(s) disclaim responsibility for any injury to people or property resulting from any ideas, methods, instructions or products referred to in the content. |
© 2025 by the authors. Licensee MDPI, Basel, Switzerland. This article is an open access article distributed under the terms and conditions of the Creative Commons Attribution (CC BY) license (https://creativecommons.org/licenses/by/4.0/).
Share and Cite
Zhuang, C.; Zhao, J.; Zhang, X.; Guo, M.; Lu, Y.; Pei, T.; Zhao, Y.; Liang, C.; Zhang, J. Melatonin Supplementation Relieves Fluoride-Induced Bone Injury via Ion Homeostasis Disorder and PINK1/Parkin-Mediated Mitophagy. Foods 2025, 14, 4173. https://doi.org/10.3390/foods14244173
Zhuang C, Zhao J, Zhang X, Guo M, Lu Y, Pei T, Zhao Y, Liang C, Zhang J. Melatonin Supplementation Relieves Fluoride-Induced Bone Injury via Ion Homeostasis Disorder and PINK1/Parkin-Mediated Mitophagy. Foods. 2025; 14(24):4173. https://doi.org/10.3390/foods14244173
Chicago/Turabian StyleZhuang, Cuicui, Jinhui Zhao, Xinying Zhang, Mingyue Guo, Yiguang Lu, Ting Pei, Yangfei Zhao, Chen Liang, and Jianhai Zhang. 2025. "Melatonin Supplementation Relieves Fluoride-Induced Bone Injury via Ion Homeostasis Disorder and PINK1/Parkin-Mediated Mitophagy" Foods 14, no. 24: 4173. https://doi.org/10.3390/foods14244173
APA StyleZhuang, C., Zhao, J., Zhang, X., Guo, M., Lu, Y., Pei, T., Zhao, Y., Liang, C., & Zhang, J. (2025). Melatonin Supplementation Relieves Fluoride-Induced Bone Injury via Ion Homeostasis Disorder and PINK1/Parkin-Mediated Mitophagy. Foods, 14(24), 4173. https://doi.org/10.3390/foods14244173

