AUF1 Restrains Hepatocyte Senescence by Maintaining Mitochondrial Homeostasis in AML12 Hepatocyte Model
Abstract
1. Introduction
2. Materials and Methods
2.1. Cell Culture, Transfection, and Viral Transduction
2.2. Establishment of Senescent Hepatocyte Model
2.3. Immunoblotting Analysis
2.4. RNA Analysis and Ribonucleoprotein Immunoprecipitation (RNP-IP)
2.5. Biotin Pulldown Assay
2.6. Fluorescence and Electron Microscopy Analysis
2.7. Analysis of Mitochondrial ATP Level and Membrane Potential
2.8. Assessment of Senescence Markers
2.9. Measurement of Reactive Oxygen Species (ROS)
2.10. Statistical Analysis
3. Results
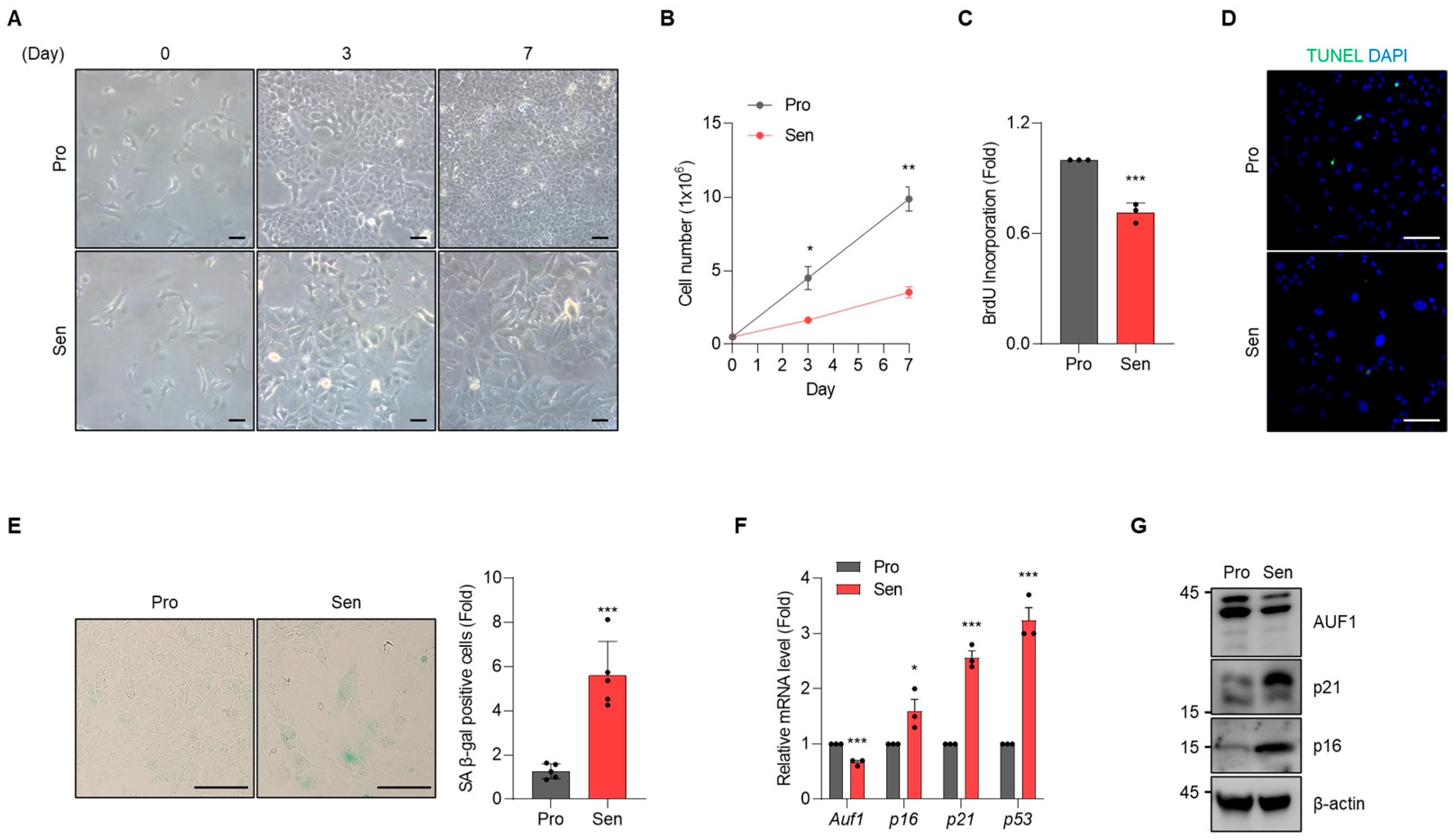
3.1. AUF1 Is Downregulated in a Senescent AML12 Hepatocyte Model Induced by Chronic Oxidative Stress
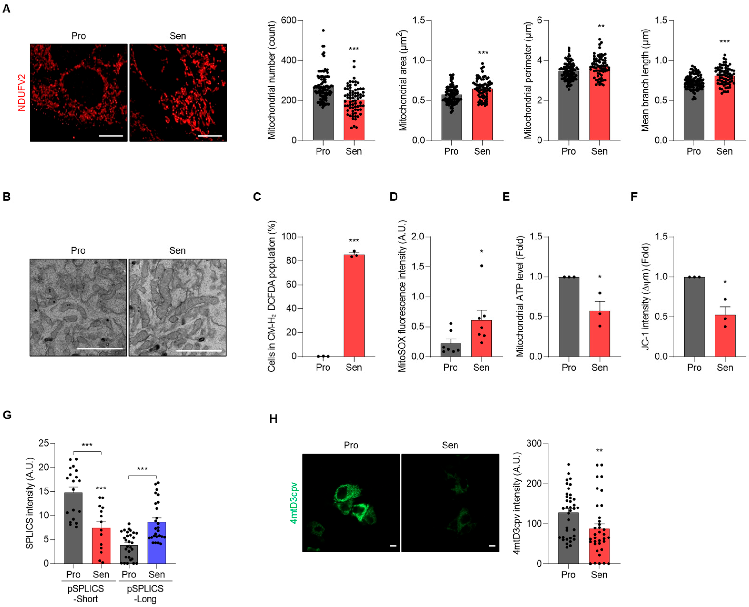
3.2. Senescent AML12 Cells Exhibit Fusion-Dominant Mitochondrial Remodeling, Bioenergetic Impairment, and MERCs Reorganization
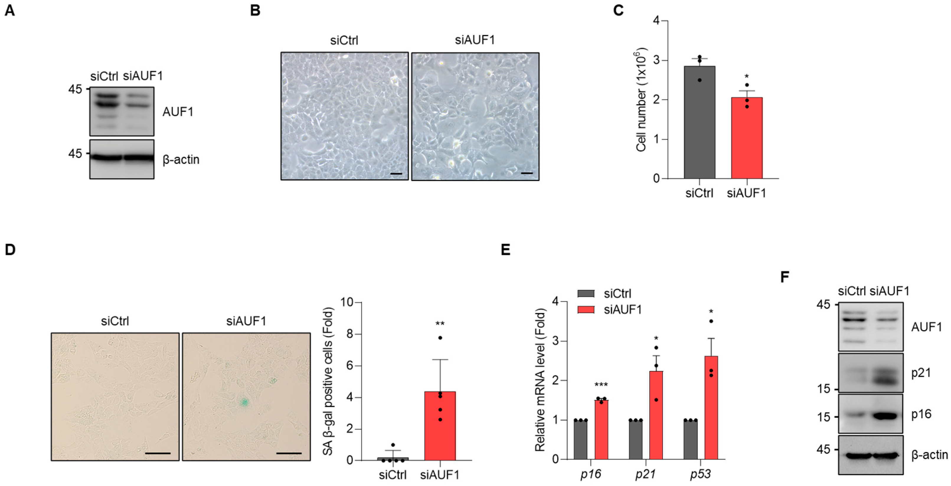
3.3. AUF1 Knockdown Promotes a Senescent Phenotype in AML12 Hepatocytes
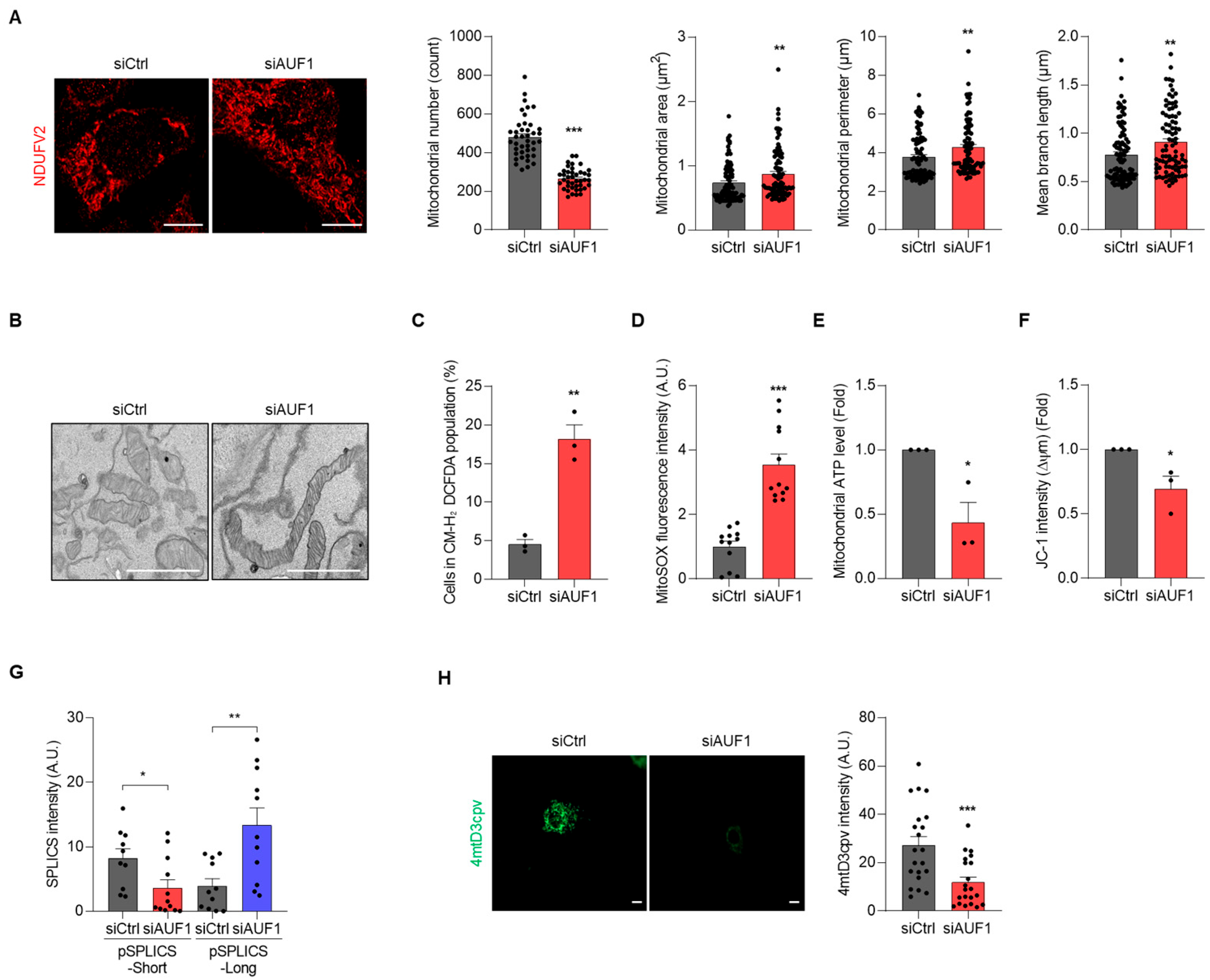
3.4. AUF1-KD Induces a Senescent-like Mitochondrial Phenotype in AML12 Hepatocytes
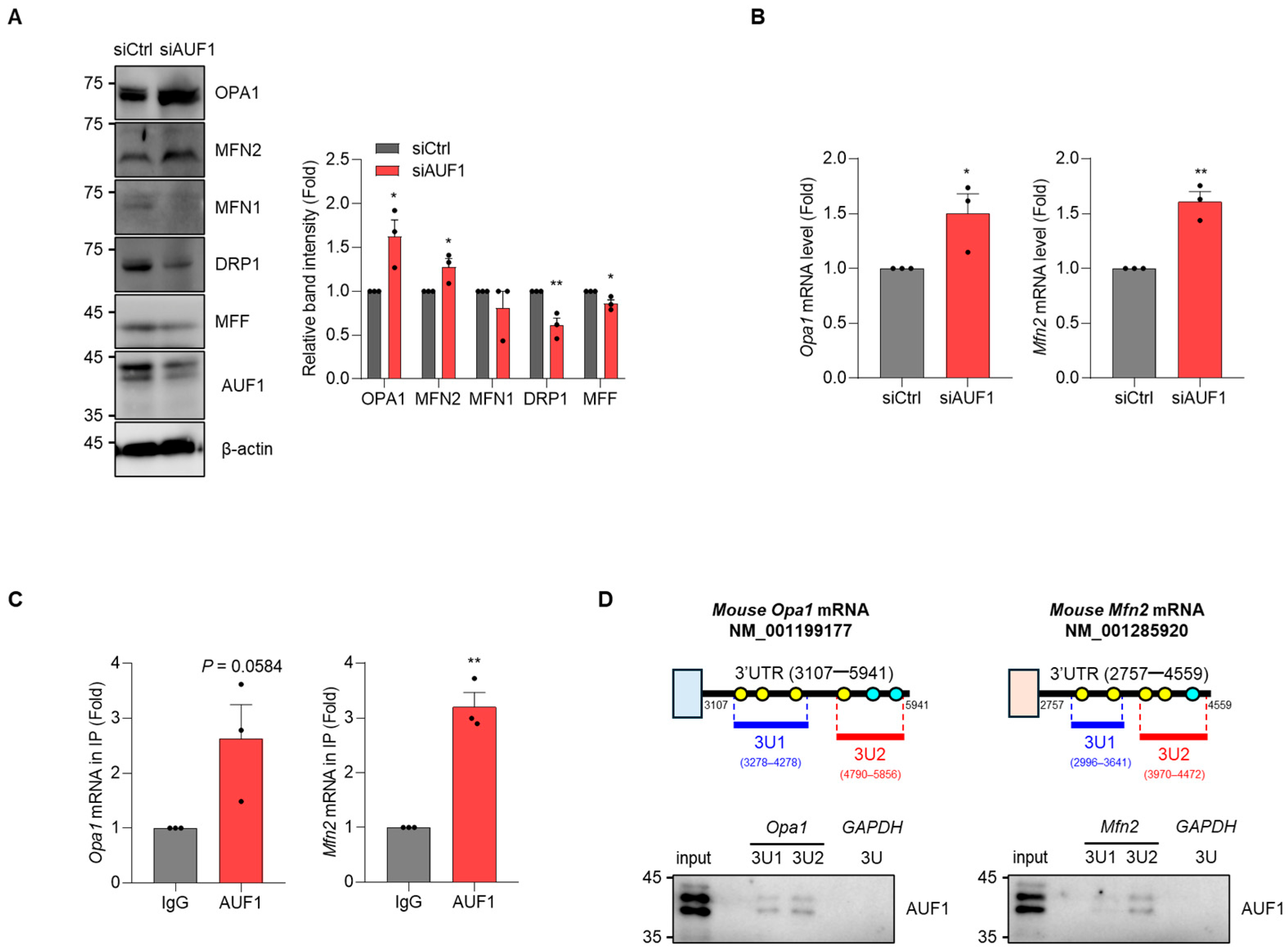
3.5. AUF1 Binds Mitochondrial Fusion Factor mRNAs and Contributes to Fusion-Dominant Structure
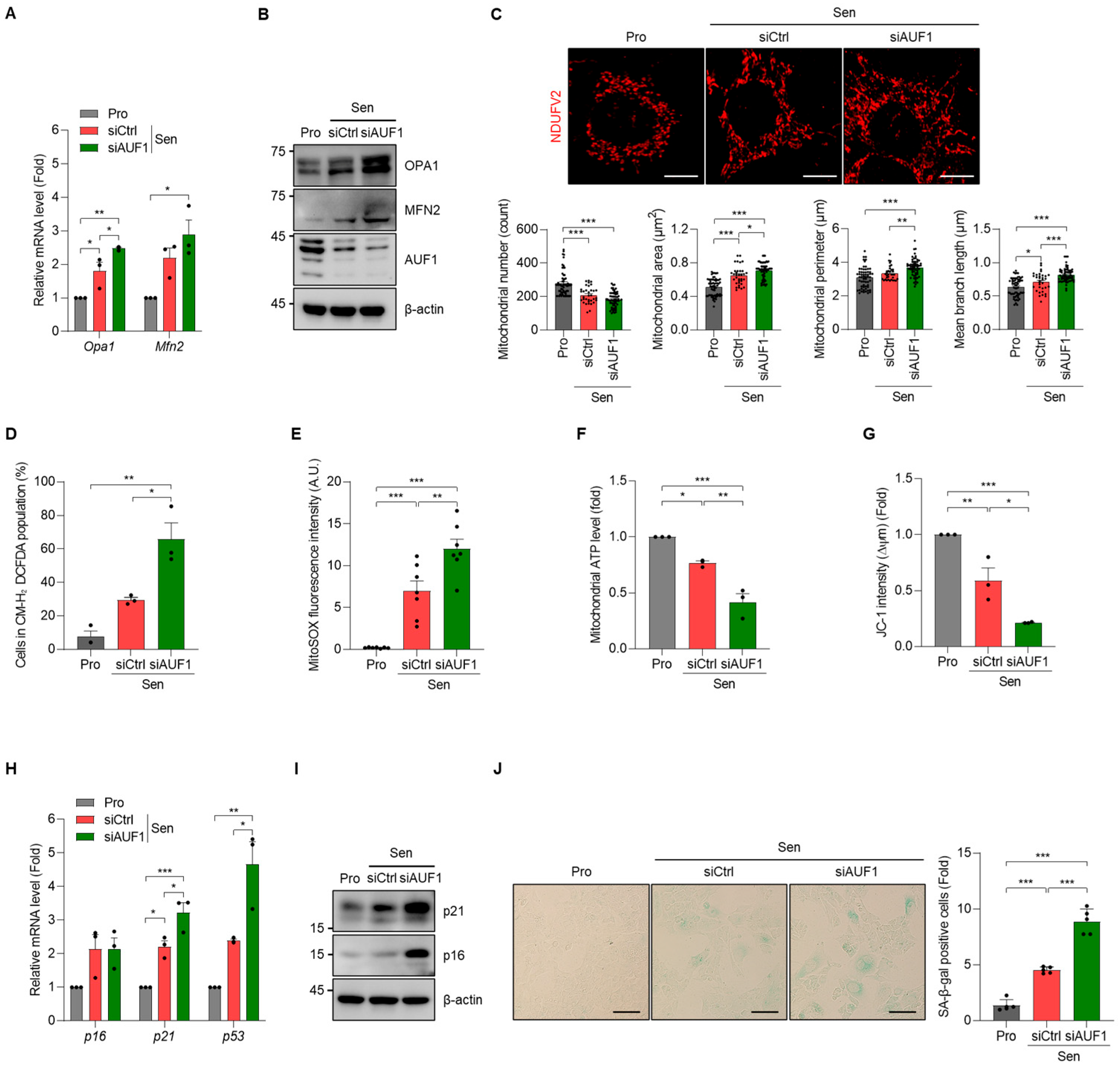
3.6. AUF1-KD Exacerbates Mitochondrial Abnormalities and Accelerates Senescence Under Pro-Senescent Stress in AML12 Cells
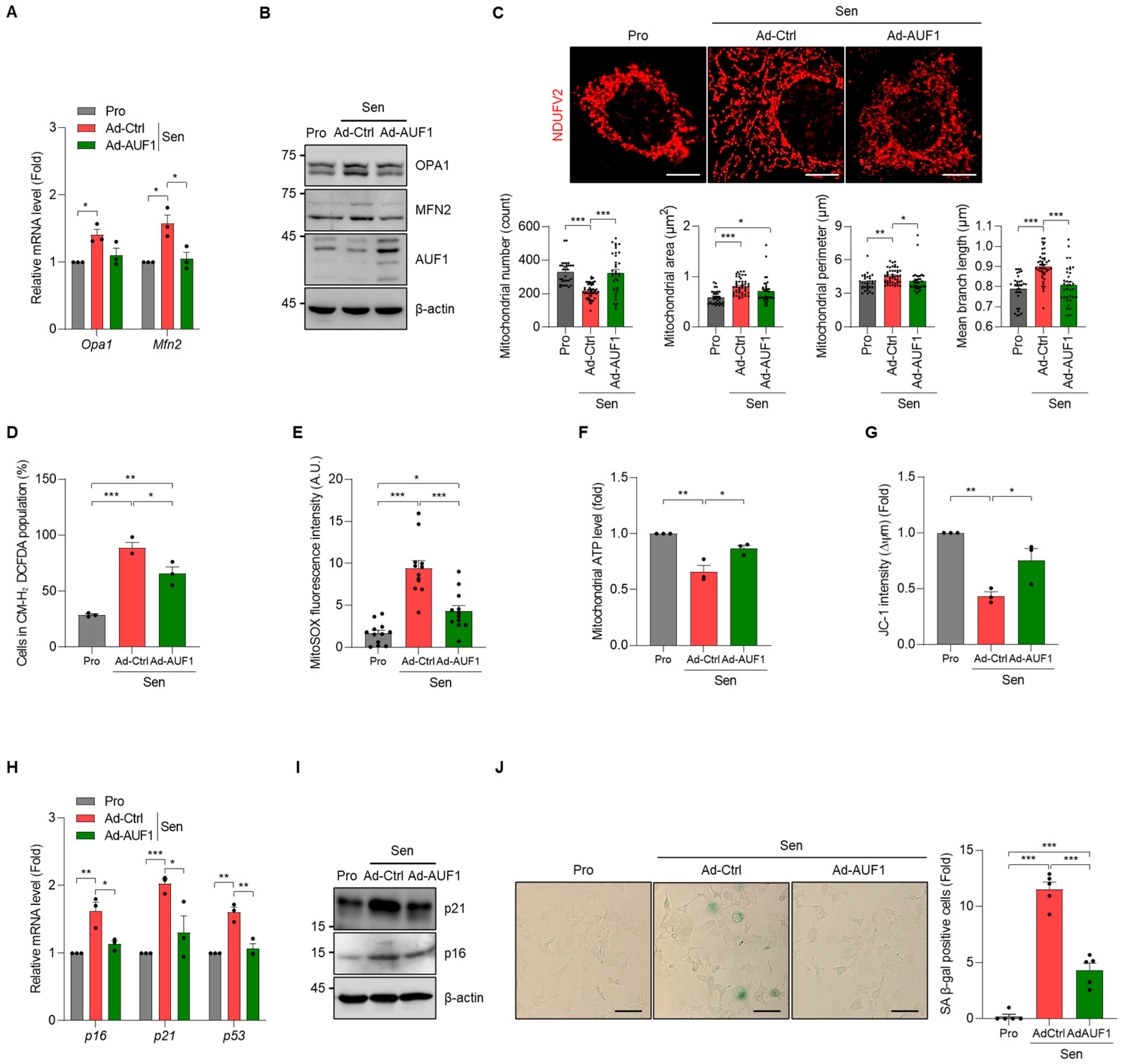
3.7. Ectopic Expression of AUF1 Mitigates Mitochondrial Dysfunction and Stress-Induced Senescence in AML12 Cells
4. Discussion
5. Conclusions
Supplementary Materials
Author Contributions
Funding
Institutional Review Board Statement
Informed Consent Statement
Data Availability Statement
Conflicts of Interest
References
- Birch, J.; Gil, J. Senescence and the SASP: Many therapeutic avenues. Genes Dev. 2020, 34, 1565–1576. [Google Scholar] [CrossRef]
- Wang, B.; Han, J.; Elisseeff, J.H.; Demaria, M. The senescence-associated secretory phenotype and its physiological and pathological implications. Nat. Rev. Mol. Cell Biol. 2024, 25, 958–978. [Google Scholar] [CrossRef] [PubMed]
- Miwa, S.; Kashyap, S.; Chini, E.; von Zglinicki, T. Mitochondrial dysfunction in cell senescence and aging. J. Clin. Investig. 2022, 132, e158447. [Google Scholar] [CrossRef]
- Bondy, S.C. Mitochondrial Dysfunction as the Major Basis of Brain Aging. Biomolecules 2024, 14, 402. [Google Scholar] [CrossRef] [PubMed]
- Han, Z.; Wang, K.; Ding, S.; Zhang, M. Cross-talk of inflammation and cellular senescence: A new insight into the occurrence and progression of osteoarthritis. Bone Res. 2024, 12, 69. [Google Scholar] [CrossRef]
- Tchkonia, T.; Zhu, Y.; van Deursen, J.; Campisi, J.; Kirkland, J.L. Cellular senescence and the senescent secretory phenotype: Therapeutic opportunities. J. Clin. Investig. 2013, 123, 966–972. [Google Scholar] [CrossRef]
- Ohtani, N. The roles and mechanisms of senescence-associated secretory phenotype (SASP): Can it be controlled by senolysis? Inflamm. Regen. 2022, 42, 11. [Google Scholar] [CrossRef] [PubMed]
- Li, X.; Li, C.; Zhang, W.; Wang, Y.; Qian, P.; Huang, H. Inflammation and aging: Signaling pathways and intervention therapies. Signal Transduct. Target Ther. 2023, 8, 239. [Google Scholar] [CrossRef]
- van de Vyver, M. Immunology of chronic low-grade inflammation: Relationship with metabolic function. J. Endocrinol. 2023, 257, e220271. [Google Scholar] [CrossRef]
- Kiourtis, C.; Terradas-Terradas, M.; Gee, L.M.; May, S.; Georgakopoulou, A.; Collins, A.L.; O’Sullivan, E.D.; Baird, D.P.; Hassan, M.; Shaw, R.; et al. Hepatocellular senescence induces multi-organ senescence and dysfunction via TGFβ. Nat. Cell Biol. 2024, 26, 2075–2083. [Google Scholar] [CrossRef]
- Bonnet, L.; Alexandersson, I.; Baboota, R.K.; Kroon, T.; Oscarsson, J.; Smith, U.; Boucher, J. Cellular senescence in hepatocytes contributes to metabolic disturbances in NASH. Front. Endocrinol. 2022, 13, 957616. [Google Scholar] [CrossRef]
- Jun, J.H.; Du, K.; Dutta, R.K.; Maeso-Diaz, R.; Oh, S.H.; Wang, L.; Gao, G.; Ferreira, A.; Hill, J.; Pullen, S.S.; et al. The senescence-associated secretome of Hedgehog-deficient hepatocytes drives MASLD progression. J. Clin. Investig. 2024, 134, e180310. [Google Scholar] [CrossRef] [PubMed]
- Umbaugh, D.S.; Diehl, A.M.; Du, K. Redefining senescence through hepatocyte fate changes in liver diseases. Trends Endocrinol. Metab. 2025. [Google Scholar] [CrossRef]
- Wijayasiri, P.; Astbury, S.; Kaye, P.; Oakley, F.; Alexander, G.J.; Kendall, T.J.; Aravinthan, A.D. Role of Hepatocyte Senescence in the Activation of Hepatic Stellate Cells and Liver Fibrosis Progression. Cells 2022, 11, 2221. [Google Scholar] [CrossRef]
- Du, K.; Umbaugh, D.S.; Wang, L.; Jun, J.H.; Dutta, R.K.; Oh, S.H.; Ren, N.; Zhang, Q.; Ko, D.C.; Ferreira, A.; et al. Author Correction: Targeting senescent hepatocytes for treatment of metabolic dysfunction-associated steatotic liver disease and multi-organ dysfunction. Nat. Commun. 2025, 16, 4195. [Google Scholar] [CrossRef]
- White, E.J.; Matsangos, A.E.; Wilson, G.M. AUF1 regulation of coding and noncoding RNA. Wiley Interdiscip. Rev. RNA 2017, 8, e1393. [Google Scholar] [CrossRef]
- Yoon, J.H.; De, S.; Srikantan, S.; Abdelmohsen, K.; Grammatikakis, I.; Kim, J.; Kim, K.M.; Noh, J.H.; White, E.J.; Martindale, J.L.; et al. PAR-CLIP analysis uncovers AUF1 impact on target RNA fate and genome integrity. Nat. Commun. 2014, 5, 5248. [Google Scholar] [CrossRef]
- Zucconi, B.E.; Wilson, G.M. Modulation of neoplastic gene regulatory pathways by the RNA-binding factor AUF1. Front. Biosci. 2011, 16, 2307–2325. [Google Scholar] [CrossRef]
- Chenette, D.M.; Cadwallader, A.B.; Antwine, T.L.; Larkin, L.C.; Wang, J.; Olwin, B.B.; Schneider, R.J. Targeted mRNA Decay by RNA Binding Protein AUF1 Regulates Adult Muscle Stem Cell Fate, Promoting Skeletal Muscle Integrity. Cell Rep. 2016, 16, 1379–1390. [Google Scholar] [CrossRef] [PubMed]
- Lu, J.Y.; Sadri, N.; Schneider, R.J. Endotoxic shock in AUF1 knockout mice mediated by failure to degrade proinflammatory cytokine mRNAs. Genes Dev. 2006, 20, 3174–3184. [Google Scholar] [CrossRef] [PubMed]
- Sadri, N.; Schneider, R.J. Auf1/Hnrnpd-deficient mice develop pruritic inflammatory skin disease. J. Investig. Dermatol. 2009, 129, 657–670. [Google Scholar] [CrossRef]
- Moore, A.E.; Chenette, D.M.; Larkin, L.C.; Schneider, R.J. Physiological networks and disease functions of RNA-binding protein AUF1. Wiley Interdiscip. Rev. RNA 2014, 5, 549–564. [Google Scholar] [CrossRef]
- Tripathi, M.; Yen, P.M.; Singh, B.K. Protocol to Generate Senescent Cells from the Mouse Hepatic Cell Line AML12 to Study Hepatic Aging. STAR Protoc. 2020, 1, 100064. [Google Scholar] [CrossRef] [PubMed]
- Jung, M.; Ryu, S.; Kim, C.; Cha, S.; Kang, H.; Ji, E.; Hong, Y.; Lee, Y.; Han, S.; Jeong, S.M.; et al. RNA binding protein HuD mediates the crosstalk between β cells and islet endothelial cells by the regulation of Endostatin and Serpin E1 expression. Cell Death Dis. 2022, 13, 1019. [Google Scholar] [CrossRef]
- Ryu, S.; Jung, M.; Kim, C.; Kang, H.; Han, S.; Cha, S.; Jeong, S.M.; Lee, E.K. Loss of RNA binding protein HuD facilitates the production of the senescence-associated secretory phenotype. Cell Death Dis. 2022, 13, 329. [Google Scholar] [CrossRef] [PubMed]
- Chaudhry, A.; Shi, R.; Luciani, D.S. A pipeline for multidimensional confocal analysis of mitochondrial morphology, function, and dynamics in pancreatic β-cells. Am. J. Physiol. Endocrinol. Metab. 2020, 318, E87–E101. [Google Scholar] [CrossRef]
- Greotti, E.; Fortunati, I.; Pendin, D.; Ferrante, C.; Galla, L.; Zentilin, L.; Giacca, M.; Kaludercic, N.; Di Sante, M.; Mariotti, L.; et al. mCerulean3-Based Cameleon Sensor to Explore Mitochondrial Ca(2+) Dynamics In Vivo. iScience 2019, 16, 340–355. [Google Scholar] [CrossRef]
- Vallese, F.; Catoni, C.; Cieri, D.; Barazzuol, L.; Ramirez, O.; Calore, V.; Bonora, M.; Giamogante, F.; Pinton, P.; Brini, M.; et al. An expanded palette of improved SPLICS reporters detects multiple organelle contacts in vitro and in vivo. Nat. Commun. 2020, 11, 6069. [Google Scholar] [CrossRef] [PubMed]
- Giamogante, F.; Barazzuol, L.; Maiorca, F.; Poggio, E.; Esposito, A.; Masato, A.; Napolitano, G.; Vagnoni, A.; Cali, T.; Brini, M. A SPLICS reporter reveals α-synuclein regulation of lysosome-mitochondria contacts which affects TFEB nuclear translocation. Nat. Commun. 2024, 15, 1516. [Google Scholar] [CrossRef]
- Schindelin, J.; Arganda-Carreras, I.; Frise, E.; Kaynig, V.; Longair, M.; Pietzsch, T.; Preibisch, S.; Rueden, C.; Saalfeld, S.; Schmid, B.; et al. Fiji: An open-source platform for biological-image analysis. Nat. Methods 2012, 9, 676–682. [Google Scholar] [CrossRef]
- Schneider, C.A.; Rasband, W.S.; Eliceiri, K.W. NIH Image to ImageJ: 25 years of image analysis. Nat. Methods 2012, 9, 671–675. [Google Scholar] [CrossRef] [PubMed]
- Gallage, S.; Gil, J. Mitochondrial Dysfunction Meets Senescence. Trends Biochem. Sci. 2016, 41, 207–209. [Google Scholar] [CrossRef]
- Martini, H.; Passos, J.F. Cellular senescence: All roads lead to mitochondria. FEBS J. 2023, 290, 1186–1202. [Google Scholar] [CrossRef]
- Dematteis, G.; Tapella, L.; Casali, C.; Talmon, M.; Tonelli, E.; Reano, S.; Ariotti, A.; Pessolano, E.; Malecka, J.; Chrostek, G.; et al. ER-mitochondria distance is a critical parameter for efficient mitochondrial Ca(2+) uptake and oxidative metabolism. Commun. Biol. 2024, 7, 1294. [Google Scholar] [CrossRef]
- Rizzuto, R.; Pinton, P.; Carrington, W.; Fay, F.S.; Fogarty, K.E.; Lifshitz, L.M.; Tuft, R.A.; Pozzan, T. Close contacts with the endoplasmic reticulum as determinants of mitochondrial Ca2+ responses. Science 1998, 280, 1763–1766. [Google Scholar] [CrossRef]
- Rieusset, J. The role of endoplasmic reticulum-mitochondria contact sites in the control of glucose homeostasis: An update. Cell Death Dis. 2018, 9, 388. [Google Scholar] [CrossRef]
- DeMaria, C.T.; Brewer, G. AUF1 binding affinity to A+U-rich elements correlates with rapid mRNA degradation. J. Biol. Chem. 1996, 271, 12179–12184. [Google Scholar] [CrossRef] [PubMed]
- Du, T.; Fang, Q.; Zhang, Z.; Zhu, C.; Xu, R.; Chen, G.; Wang, Y. Lentinan Protects against Nonalcoholic Fatty Liver Disease by Reducing Oxidative Stress and Apoptosis via the PPARα Pathway. Metabolites 2022, 12, 55. [Google Scholar] [CrossRef] [PubMed]
- Fortier, M.; Cadoux, M.; Boussetta, N.; Pham, S.; Donne, R.; Couty, J.P.; Desdouets, C.; Celton-Morizur, S. Hepatospecific ablation of p38α MAPK governs liver regeneration through modulation of inflammatory response to CCl(4)-induced acute injury. Sci. Rep. 2019, 9, 14614. [Google Scholar] [CrossRef]
- Nakata, R.; Hyodo, F.; Murata, M.; Eto, H.; Nakaji, T.; Kawano, T.; Narahara, S.; Yasukawa, K.; Akahoshi, T.; Tomikawa, M.; et al. In vivo redox metabolic imaging of mitochondria assesses disease progression in non-alcoholic steatohepatitis. Sci. Rep. 2017, 7, 17170. [Google Scholar] [CrossRef]
- Munakarmi, S.; Gurau, Y.; Shrestha, J.; Risal, P.; Park, H.S.; Shin, H.B.; Jeong, Y.J. Hepatoprotective Effects of a Natural Flavanol 3,3′-Diindolylmethane against CCl4-Induced Chronic Liver Injury in Mice and TGFβ1-Induced EMT in Mouse Hepatocytes via Activation of Nrf2 Cascade. Int. J. Mol. Sci. 2022, 23, 11407. [Google Scholar] [CrossRef] [PubMed]
- Shao, M.; Wang, Y.; Dong, H.; Wang, L.; Zhang, X.; Han, X.; Sang, X.; Bao, Y.; Peng, M.; Cao, G. From liver fibrosis to hepatocarcinogenesis: Role of excessive liver H2O2 and targeting nanotherapeutics. Bioact. Mater. 2023, 23, 187–205. [Google Scholar] [CrossRef]
- Mun, H.; Shin, C.H.; Kim, M.; Chang, J.H.; Yoon, J.H. RNA-binding protein AUF1 suppresses cellular senescence and glycolysis by targeting PDP2 and PGAM1 mRNAs. Aging 2025, 17, 1746–1761. [Google Scholar] [CrossRef] [PubMed]
- Pont, A.R.; Sadri, N.; Hsiao, S.J.; Smith, S.; Schneider, R.J. mRNA decay factor AUF1 maintains normal aging, telomere maintenance, and suppression of senescence by activation of telomerase transcription. Mol. Cell 2012, 47, 5–15. [Google Scholar] [CrossRef]
- Tsitsipatis, D.; Grammatikakis, I.; Driscoll, R.K.; Yang, X.; Abdelmohsen, K.; Harris, S.C.; Yang, J.H.; Herman, A.B.; Chang, M.W.; Munk, R.; et al. AUF1 ligand circPCNX reduces cell proliferation by competing with p21 mRNA to increase p21 production. Nucleic Acids Res. 2021, 49, 1631–1646. [Google Scholar] [CrossRef] [PubMed]
- Wang, W.; Martindale, J.L.; Yang, X.; Chrest, F.J.; Gorospe, M. Increased stability of the p16 mRNA with replicative senescence. EMBO Rep. 2005, 6, 158–164. [Google Scholar] [CrossRef] [PubMed]
- Kumar, V.; Kumar, A.; Kumar, M.; Lone, M.R.; Mishra, D.; Chauhan, S.S. NFκB (RelA) mediates transactivation of hnRNPD in oral cancer cells. Sci. Rep. 2022, 12, 5944. [Google Scholar] [CrossRef]
- Al-Khalaf, H.H.; Aboussekhra, A. MicroRNA-141 and microRNA-146b-5p inhibit the prometastatic mesenchymal characteristics through the RNA-binding protein AUF1 targeting the transcription factor ZEB1 and the protein kinase AKT. J. Biol. Chem. 2014, 289, 31433–31447. [Google Scholar] [CrossRef]
- Dai, X.; Wang, Y.; Dong, X.; Sheng, M.; Wang, H.; Shi, J.; Sheng, Y.; Liu, L.; Jiang, Q.; Chen, Y.; et al. Downregulation of miRNA-146a-5p promotes malignant transformation of mesenchymal stromal/stem cells by glioma stem-like cells. Aging 2020, 12, 9151–9172. [Google Scholar] [CrossRef]
- Korolchuk, V.I.; Miwa, S.; Carroll, B.; von Zglinicki, T. Mitochondria in Cell Senescence: Is Mitophagy the Weakest Link? EBioMedicine 2017, 21, 7–13. [Google Scholar] [CrossRef]
- Kelly, G.; Kataura, T.; Panek, J.; Ma, G.; Salmonowicz, H.; Davis, A.; Kendall, H.; Brookes, C.; Ayine-Tora, D.M.; Banks, P.; et al. Suppressed basal mitophagy drives cellular aging phenotypes that can be reversed by a p62-targeting small molecule. Dev. Cell 2024, 59, 1924–1939 e1927. [Google Scholar] [CrossRef]
- Singh, B.K.; Tripathi, M.; Sandireddy, R.; Tikno, K.; Zhou, J.; Yen, P.M. Decreased autophagy and fuel switching occur in a senescent hepatic cell model system. Aging 2020, 12, 13958–13978. [Google Scholar] [CrossRef]







Disclaimer/Publisher’s Note: The statements, opinions and data contained in all publications are solely those of the individual author(s) and contributor(s) and not of MDPI and/or the editor(s). MDPI and/or the editor(s) disclaim responsibility for any injury to people or property resulting from any ideas, methods, instructions or products referred to in the content. |
© 2025 by the authors. Licensee MDPI, Basel, Switzerland. This article is an open access article distributed under the terms and conditions of the Creative Commons Attribution (CC BY) license.
Share and Cite
Jung, M.; Han, S.; Ryu, S.; Cha, S.; Sim, Y.E.; Jung, S.H.; Tak, H.; Kim, W.; Lee, E.K. AUF1 Restrains Hepatocyte Senescence by Maintaining Mitochondrial Homeostasis in AML12 Hepatocyte Model. Cells 2026, 15, 48. https://doi.org/10.3390/cells15010048
Jung M, Han S, Ryu S, Cha S, Sim YE, Jung SH, Tak H, Kim W, Lee EK. AUF1 Restrains Hepatocyte Senescence by Maintaining Mitochondrial Homeostasis in AML12 Hepatocyte Model. Cells. 2026; 15(1):48. https://doi.org/10.3390/cells15010048
Chicago/Turabian StyleJung, Myeongwoo, Sukyoung Han, Seungyeon Ryu, Seongho Cha, Ye Eun Sim, Se Hoon Jung, Hyosun Tak, Wook Kim, and Eun Kyung Lee. 2026. "AUF1 Restrains Hepatocyte Senescence by Maintaining Mitochondrial Homeostasis in AML12 Hepatocyte Model" Cells 15, no. 1: 48. https://doi.org/10.3390/cells15010048
APA StyleJung, M., Han, S., Ryu, S., Cha, S., Sim, Y. E., Jung, S. H., Tak, H., Kim, W., & Lee, E. K. (2026). AUF1 Restrains Hepatocyte Senescence by Maintaining Mitochondrial Homeostasis in AML12 Hepatocyte Model. Cells, 15(1), 48. https://doi.org/10.3390/cells15010048

