Sign in to use this feature.

Years

Between: -

Subjects

remove_circle_outline
remove_circle_outline
remove_circle_outline
remove_circle_outline
remove_circle_outline
remove_circle_outline
remove_circle_outline
remove_circle_outline
remove_circle_outline

Journals

remove_circle_outline
remove_circle_outline
remove_circle_outline
remove_circle_outline
remove_circle_outline
remove_circle_outline
remove_circle_outline
remove_circle_outline
remove_circle_outline
remove_circle_outline
remove_circle_outline

Article Types

Countries / Regions

remove_circle_outline
remove_circle_outline
remove_circle_outline
remove_circle_outline
remove_circle_outline
remove_circle_outline

Search Results (1,125)

Search Parameters:
Keywords = microbiota–host interactions

Order results
Result details
Results per page
Select all
Export citation of selected articles as:
17 pages, 37724 KB  
Article
Multi-Condition Cultivation Reveals the Host Plant-Dependent Gut Bacteria Diversity in Tomato Leafminer (Tuta absoluta) Larvae
by Xiaoyu Fang, Ruoyi Wen, Liyan Yang, Jianyang Guo, Wenjun Shen, Nianwan Yang, Fanghao Wan, Zhichuang Lü and Wanxue Liu
Insects 2026, 17(1), 81; https://doi.org/10.3390/insects17010081 (registering DOI) - 10 Jan 2026
Abstract
Tomato leafminer (Tuta absoluta) significantly affects tomato (Solanum lycopersicum) and eggplant (Solanum melongena) crops worldwide, with its feeding patterns being closely associated with its gut microbiota. We aimed to compare the cultivable gut bacteria of T. absoluta [...] Read more.
Tomato leafminer (Tuta absoluta) significantly affects tomato (Solanum lycopersicum) and eggplant (Solanum melongena) crops worldwide, with its feeding patterns being closely associated with its gut microbiota. We aimed to compare the cultivable gut bacteria of T. absoluta larvae fed on tomato and eggplant to investigate their role in host adaptation. Gut bacteria were cultivated on Luria–Bertani broth, nutrient agar, and Brain Heart Infusion media under different temperature conditions, followed by morphology- and 16S rRNA-based identification. Notably, both feeding groups revealed distinct gut bacterial community structures. Tomato-fed larvae harbored bacteria spanning eight species, five genera, four families, and two phyla. In contrast, eggplant-fed larvae exhibited greater microbial diversity, encompassing 15 species, 10 genera, 9 families, and 3 phyla, including unique genera such as Pseudomonas and Pectobacterium, which was attributed to the host plant contribution. Enterococcus mundtii was the most dominant bacterium, and species such as Bacillus wiedmannii and Micrococcus luteus were most thermotolerant. Overall, these findings highlight the importance of multi-condition culture approaches for thoroughly characterizing insect gut microbiota and underscore the role of host plants in pest adaptability by modulating gut microbial communities, providing new insights for developing sustainable control strategies utilizing “plant–insect–microorganism” interactions. Full article
(This article belongs to the Section Insect Physiology, Reproduction and Development)
Show Figures

Figure 1

19 pages, 1559 KB  
Review
Dysbiosis-Mediated Regulation of Stem Cells the First Hit for Cancer Generation
by Ciro Gargiulo-Isacco, Van Hung Pham, Kieu C. D. Nguyen, Toai C. Tran, Sergey K. Aityan, Raffaele Del Prete, Emilio Jirillo and Luigi Santacroce
Int. J. Mol. Sci. 2026, 27(2), 628; https://doi.org/10.3390/ijms27020628 - 8 Jan 2026
Abstract
Human microbiota, a complex consortium of microorganisms co-evolved with the host, profoundly influences tissue development, immune regulation, and disease progression. Growing evidence shows that microbial metabolites and signaling molecules modulate key stem cell pathways—such as Hedgehog, Wnt/β-catenin, and Notch—thereby reprogramming [...] Read more.
Human microbiota, a complex consortium of microorganisms co-evolved with the host, profoundly influences tissue development, immune regulation, and disease progression. Growing evidence shows that microbial metabolites and signaling molecules modulate key stem cell pathways—such as Hedgehog, Wnt/β-catenin, and Notch—thereby reprogramming stem cell fate toward tumor-suppressive or tumor-promoting outcomes. Specific taxa within oral, intestinal, and urogenital niches have been linked to cancer initiation, therapy resistance, and recurrence. In parallel, clinical studies reveal that microbiota composition affects infection dynamics: bacterial isolates from symptomatic urinary tract infections inhibit commensal growth more strongly than the reverse, with Gram-positive and Gram-negative strains displaying distinct interaction profiles. Collectively, these findings highlight microbiota’s dual role in regulating cellular plasticity and pathogenicity. Elucidating host–microbe and microbe–microbe mechanisms may guide microbiota-targeted interventions to improve cancer and infectious disease management. Full article
Show Figures

Figure 1

28 pages, 2293 KB  
Review
Natural and Synthetic Peptides as Alternatives to Antibiotics in Intestinal Infections—A Review
by Lala Stepanyan, Monika Israyelyan, Alessandro Gori, Avetis Tsaturyan, Zhaklina Saribekyan, Kristina Hovsepyan, Tatevik Sargsyan, Raffaele Pastore, Antonio De Luca and Giovanni N. Roviello
Antibiotics 2026, 15(1), 68; https://doi.org/10.3390/antibiotics15010068 - 8 Jan 2026
Abstract
Background/Objectives: Antimicrobial peptides (AMPs), evolutionarily conserved components of innate immunity characterized by their broad-spectrum efficacy and minimal resistance development, are increasingly recognized as promising therapeutic candidates. This review aims to integrate current knowledge concerning natural and synthetic antimicrobial peptides and their therapeutic effectiveness [...] Read more.
Background/Objectives: Antimicrobial peptides (AMPs), evolutionarily conserved components of innate immunity characterized by their broad-spectrum efficacy and minimal resistance development, are increasingly recognized as promising therapeutic candidates. This review aims to integrate current knowledge concerning natural and synthetic antimicrobial peptides and their therapeutic effectiveness in addressing gastrointestinal infections. Methods: A literature review was performed, evaluating recent peer-reviewed studies on AMPs. The research concentrated on their molecular mechanisms of action, antimicrobial spectrum, and their interactions with standard antibiotics. More in detail, the peptide classes examined herein included defensins, cathelicidins, histatins, and various natural peptides such as lactoferricin, protamines, RegIII, and hepcidin, along with synthetic analogs like WR12, D-IK8, MSI-78, and IMX942. Results: Natural AMPs demonstrated significant antimicrobial and immunomodulatory effects against Escherichia coli, Klebsiella pneumoniae, Salmonella spp., and Shigella spp. Beyond direct antimicrobial activity, antimicrobial peptides act as integrated anti-infective agents not only by modulating host–microbiota interactions, but also preserving epithelial barrier integrity, and limiting inflammation, thereby offering a multifaceted strategy to control gastrointestinal infections. On the other hand, synthetic peptides showed improved stability, reduced cytotoxicity, and synergistic interactions with antibiotics, which suggests that they could be used either alone or in combination with other treatments. Conclusions: AMPs constitute a promising category endowed with anti-infective activity, especially for therapy of intestinal diseases, which is attributed to their distinctive anti-infective mechanisms, immune-modulating characteristics, and a relatively low propensity for resistance development compared to conventional antibiotics. However, more clinical trials and improvements to their formulation are needed to translate promising in vitro results into reliable patient outcomes. Full article
Show Figures

Figure 1

25 pages, 22831 KB  
Article
Longitudinal Interaction Between Individualized Gut Microbial Dynamics and Diet Is Associated with Metabolic Health in School-Aged Children
by Changcan Feng, Mingyue Yang, Zhongmin Yang, Xin Liao, Shanshan Jiang, Lingling Li, Haiyan Lin, Yujing Sun, Zehua Wei, Zhongming Weng, Daren Wu, Lingyu Zhang, Eytan Wine, Karen L. Madsen, Edward C. Deehan, Jian Li, Jun Zeng, Jingwen Liu, Zhengxiao Zhang and Chenxi Cai
Nutrients 2026, 18(2), 187; https://doi.org/10.3390/nu18020187 - 6 Jan 2026
Viewed by 94
Abstract
Background/Objectives: Childhood metabolic dysregulation exerts a profound influence on the development of obesity and metabolic diseases. The human gut microbiota, with highly personalized characteristics, plays an important role in host metabolism. However, the dynamics of gut microbial features during this developmental phase are [...] Read more.
Background/Objectives: Childhood metabolic dysregulation exerts a profound influence on the development of obesity and metabolic diseases. The human gut microbiota, with highly personalized characteristics, plays an important role in host metabolism. However, the dynamics of gut microbial features during this developmental phase are still unclear. This longitudinal observational study collected 204 fecal samples and 153 blood samples from 51 children (aged 8.90 ± 0.78 years) at four timepoints over 52 weeks, aiming to identify dynamic changes in individual gut microbiota and underlying mechanistic interactions that predict measures of pediatric metabolic health. Methods: Fecal samples were subjected to 16S rRNA gene amplicon sequencing and short-chain fatty acid quantification. Serum samples were analyzed for biochemical tests. Dietary intake, physical activity, clinical phenotypes, early-life factors, and fecal characteristics were further assessed. Results: In the results, the fecal microbiota dynamics exhibit inter-individual variation among children, allowing classification into high- and low-stability subgroups based on intra-individual β-diversity variability. Children with low-stability microbiota had adverse blood lipid profiles (p < 0.05). Compared to the high-stability group, the low-stability microbiota demonstrated significant association with low dietary fiber and highly variable amino acid consumption (|r| > 0.3, q < 0.05). Low-stability microbiota exhibited marked fluctuations in Phocaeicola vulgatus, which was strongly linked to both blood triglycerides and lipoprotein(a) levels, as well as dietary fiber and amino acid intake. Baseline depletion of P. vulgatus and Faecalibacterium duncaniae, combined with the children’s physiological status, lifestyle behaviors, and early-life factors, predicted microbial stability classification (AUROC = 0.93). Conclusions: These findings suggested that the variation in the gut microbiota dynamics could be considered as a possible complementary biomarker to understand the individualized responses within dietary interventions aimed at improving metabolic health in childhood. Further well-designed intervention study is needed to define these observational associations. Full article
(This article belongs to the Section Pediatric Nutrition)
Show Figures

Figure 1

25 pages, 868 KB  
Review
Factors Involved in Host Resilience to Enteric Infections in Pigs: Current Knowledge in Genetic, Immune, and Microbiota Determinants of Infection Resistance
by Alejandro Ucero-Carretón, Héctor Puente, Marie Ithurbide, Jordi Estellé, Ana Carvajal and Héctor Argüello
Genes 2026, 17(1), 67; https://doi.org/10.3390/genes17010067 - 6 Jan 2026
Viewed by 77
Abstract
Enteric infections remain a major health and economic challenge in swine production, with outcomes determined not only by pathogen virulence but also by the complex interplay between host genetics, immune competence, and the intestinal microbiota. This review synthesises current knowledge on host–pathogen genomic [...] Read more.
Enteric infections remain a major health and economic challenge in swine production, with outcomes determined not only by pathogen virulence but also by the complex interplay between host genetics, immune competence, and the intestinal microbiota. This review synthesises current knowledge on host–pathogen genomic interactions in pigs, with a focus on resilience mechanisms against enteric diseases in swine. For this purpose, 103 articles were used as information sources, retrieved through structured keyword searches in PubMed. The review first addresses host genetic factors, highlighting genomic variants and quantitative trait loci associated with resistance or resilience to viral and bacterial pathogens such as porcine epidemic diarrhoea virus (PEDV) or Escherichia coli. Next, the key factors of the immune system to confer protection are also reviewed, emphasising the role of innate and adaptive responses in controlling each pathogen and disclosing the contribution of regulatory networks that balance pathogen clearance. Finally, the last section of the review is devoted to exploring current knowledge in the involvement of the microbiota in resilience against enteric pathogens, mostly, but not exclusively, enteric bacteria. In this sense, competitive exclusion is a concept which has gained attention in recent years. The review pinpoints and discusses the state of the art about how the microbial community provides colonisation resistance, shapes immune development, and influences pathogen fitness within the intestinal niche. As final perspectives, the review explores future drivers in the genetic immune and microbiota resistance. By bridging host genomic data with functional insights into immunity and microbial ecology, this review underscores the potential of multi-omics approaches to enhance resilience against enteric infections in pigs and advance sustainable swine health management. Full article
(This article belongs to the Special Issue Genetics of Host–Pathogen Interactions)
Show Figures

Figure 1

14 pages, 6730 KB  
Article
Uniqueness of Companion Animal Fecal Microbiota: Convergence Patterns Between Giant Pandas, Red Pandas, and Domesticated Animals
by Shuting Liu, Hairong He, Han Han, Hong Zhou, Yuxiang Chen, Huawei Tian, Shibu Qubi, Minghua Chen, Yonggang Nie and Wei Wei
Microorganisms 2026, 14(1), 112; https://doi.org/10.3390/microorganisms14010112 - 5 Jan 2026
Viewed by 162
Abstract
To investigate the influence of host ecological niche on fecal microbial community composition, this investigation employed high-throughput sequencing to characterize the microbiota composition in fecal samples. Giant pandas (GP), red pandas (RP), sympatric wildlife (SA), and domesticated animals (HA) in the Meigu Dafengding [...] Read more.
To investigate the influence of host ecological niche on fecal microbial community composition, this investigation employed high-throughput sequencing to characterize the microbiota composition in fecal samples. Giant pandas (GP), red pandas (RP), sympatric wildlife (SA), and domesticated animals (HA) in the Meigu Dafengding National Nature Reserve were used in the research. The research has found that GP bacteria are mainly composed of Proteobacteria and Pseudomonas, RP is enriched in Proteobacteria and Arthrobacter, SA is characterized by Firmicutes and Bacillus, and HA is dominated by Firmicutes and UCG-005 (uncultured Lachnospiraceae). In terms of fungi, GP and RP are mainly dominated by Ascomycota, enriched in Mrakia and Thelebolus, respectively, while SA is dominated by Ascomycota and Thelebolus, and HA is dominated by Chytridiomycota and Geotrichum. The assessment of alpha diversity demonstrated that HA had the highest microbial diversity and GP had the lowest; evaluation of beta diversity established that the community structures of each group were significantly separated. The study revealed a significant ecological divergence between the bacterial and fungal communities in sympatric wildlife, while giant pandas exhibit synergistic variation in their microbiota. This study provides new scientific basis for wildlife conservation from the perspective of focusing on microbial interactions. Full article
(This article belongs to the Special Issue Gut Microbiota: Metagenomics to Study Ecology, 2nd Edition)
Show Figures

Figure 1

25 pages, 680 KB  
Review
The Oral Microbiota: Implications in Mucosal Health and Systemic Disease—Crosstalk with Gut and Brain
by Vincenzo Miranda, Kamilia Laarej and Carlo Cavaliere
Cells 2026, 15(1), 82; https://doi.org/10.3390/cells15010082 - 4 Jan 2026
Viewed by 381
Abstract
During the last ten years, the scientific community has increasingly acquired greater knowledge of the importance of oral microbiota, in general, for the physical condition of humans. Not only oral diseases, related to oral dysbiosis, are examined, but also several systemic inflammatory degenerative [...] Read more.
During the last ten years, the scientific community has increasingly acquired greater knowledge of the importance of oral microbiota, in general, for the physical condition of humans. Not only oral diseases, related to oral dysbiosis, are examined, but also several systemic inflammatory degenerative diseases induced by this condition. This narrative review aims to shed light on the communication mechanisms between the oral cavity and different mucosal compartments, and to explain how the changes in microorganisms may alter their balance, leading to disease. Many potential pathogenic bacteria can induce oral dysbiosis, among them Porphyromonas gingivalis and Fusobacterium nucleatum are the most explored; however, other bacterial species such as Tannerella forsythia, Treponema denticola, Aggregatibacter actinomycetemcomitans and Filifactor alocis are able to give rise to local and systemic diseases through the release of toxins. The two-way communication system between the gastrointestinal tract and the central nervous system, known as the gut–brain axis, is strongly influenced by the gut microbiota and can ultimately be studied even more broadly and in depth if we consider the influence of the oral microbiota on this axis. Taste receptors’ activity also has a significant role, being able to affect a subject’s food choice by interacting with the microbiota. Qualitative and quantitative alterations in microorganisms existing in the main mucosal compartments may easily lead the host to develop systemic degenerative inflammatory diseases. Full article
Show Figures

Figure 1

25 pages, 6199 KB  
Article
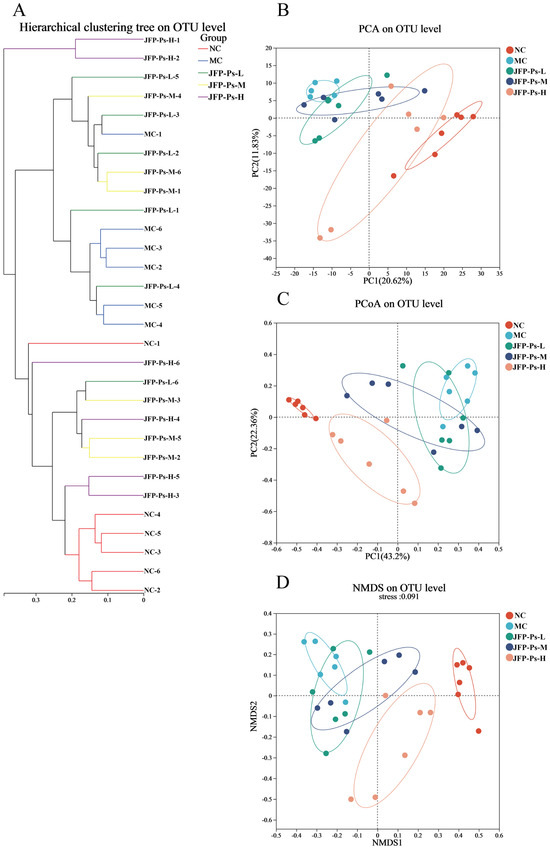
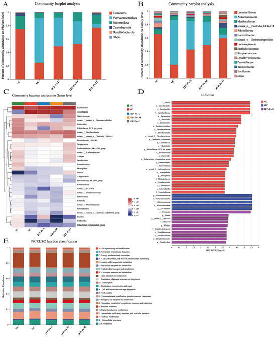
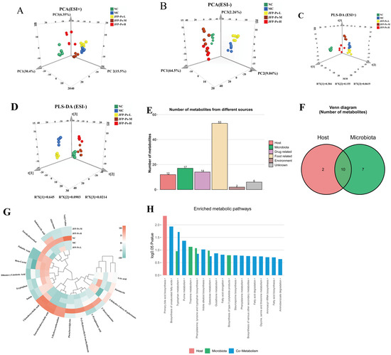
Polysaccharide from Artocarpus heterophyllus Lam. Pulp Ameliorates Cyclophosphamide-Induced Intestinal Damage by Regulating Gut Microbiota and Co-Metabolites
by Zhenyu He, Yunlong Li, Jun Yang, Chuan Li, Wei Wang, Yanjun Zhang, Huawei Chen, Jianjie Li, Jun Cao and Kexue Zhu
Foods 2026, 15(1), 138; https://doi.org/10.3390/foods15010138 - 2 Jan 2026
Viewed by 278
Abstract
Background: Polysaccharides modulate host health by interacting with gut microbiota and reshaping the host–microbial metabolome, potentially facilitating immune regulation. Methods: This study evaluated the modulatory effect of Artocarpus heterophyllus Lam. (jackfruit) polysaccharide (JFP-Ps) against cyclophosphamide (Cy)-induced immunosuppression in mice, focusing on gut microbiota [...] Read more.
Background: Polysaccharides modulate host health by interacting with gut microbiota and reshaping the host–microbial metabolome, potentially facilitating immune regulation. Methods: This study evaluated the modulatory effect of Artocarpus heterophyllus Lam. (jackfruit) polysaccharide (JFP-Ps) against cyclophosphamide (Cy)-induced immunosuppression in mice, focusing on gut microbiota modulation and metabolite changes. Results: JFP-Ps effectively increased the beneficial bacteria ratio, such as Lactobacillus and Lachnospiraceae, while inhibiting some species like Akkermansia. Metabolomic analysis showed that JFP-Ps notably regulated gut microbe-associated metabolites, including short-chain fatty acids (SCFAs), amino acids, bile acids, indoles, and derivatives. These metabolites were involved in various metabolic pathways, including primary bile acid synthesis and biosynthesis of phenylalanine, tyrosine, and tryptophan, along with tryptophan catabolism, purine metabolic processes, and unsaturated fatty acid production. Additionally, significant correlations between microbial groups and functional metabolites were identified. Overall, JFP-Ps exerted an immuno-modulatory effect by reshaping gut microbiota and enhancing co-metabolism with the host. Conclusions: These results provided valuable insights into host–microbiota interactions and gut microbiota-targeted intervention strategies of tropical natural bioactive polysaccharides. Full article
(This article belongs to the Special Issue Functional Foods for Health Promotion and Disease Prevention)
Show Figures

Figure 1

16 pages, 1629 KB  
Review
Gut Microbiota and Dopamine: Producers, Consumers, Enzymatic Mechanisms, and In Vivo Insights
by Giovanni Albani, Vasuki Ranjani Chellamuthu, Lea Morlacchi, Federica Zirone, Maryam Youssefi, Marica Giardini, Yin-Xia Chao, Eng-King Tan and Salvatore Albani
Bioengineering 2026, 13(1), 55; https://doi.org/10.3390/bioengineering13010055 - 31 Dec 2025
Viewed by 318
Abstract
The human gut microbiota plays a key role in neurochemical communication, especially through the gut–brain axis. There is growing evidence that the gut microbiota influences dopamine metabolism through both production and consumption mechanisms. Two key bacterial enzymes are central to this process: tyrosine [...] Read more.
The human gut microbiota plays a key role in neurochemical communication, especially through the gut–brain axis. There is growing evidence that the gut microbiota influences dopamine metabolism through both production and consumption mechanisms. Two key bacterial enzymes are central to this process: tyrosine decarboxylase (TDC), which primarily catalyzes the decarboxylation of tyrosine to tyramine but can also act on L-DOPA to produce dopamine in certain bacterial strains, and aromatic L-amino acid decarboxylase (AADC), which can convert precursors such as L-DOPA, tryptophan, or 5-hydroxytryptophan into bioactive amines including dopamine, tryptamine, and serotonin. Identifying the bacterial families corresponding to TDC and AADC enzymes opens new avenues for clinical intervention, particularly in neuropsychiatric and neurodegenerative disorders, such as Parkinson’s disease. Moreover, elucidating strain-specific microbial contribution and host-microbe interactions may enable personalized therapeutic strategies, such as selective microbial enzyme inhibitors or tailored probiotics, to optimize dopamine metabolism. Emerging technologies, including biosensors and organ-on-chip platforms, offer new tools to monitor and manipulate microbial dopamine activity. This article explores the bacterial taxa capable of producing or consuming dopamine, focusing on the enzymatic mechanisms involved and the methodologies available for studying these processes in vivo. Full article
(This article belongs to the Section Biochemical Engineering)
Show Figures

Graphical abstract

26 pages, 7180 KB  
Article
Niche Differentiation and Predicted Functions of Microbiomes in a Tri-Trophic Willow–Gall (Euura viminalis)–Parasitoid Wasp System
by Yuhao Nie, Gaopeng Yu and Hongying Hu
Insects 2026, 17(1), 43; https://doi.org/10.3390/insects17010043 - 29 Dec 2025
Viewed by 244
Abstract
Chalcidoids (Hymenoptera: Chalcidoidea), the most important natural enemies of parasitoids, serve as a pivotal factor in the regulation and management of pest populations. Microbiotas mediate interactions among plants, herbivores, and natural enemies and shape host immunity, parasitoid development, and gall formation; however, the [...] Read more.
Chalcidoids (Hymenoptera: Chalcidoidea), the most important natural enemies of parasitoids, serve as a pivotal factor in the regulation and management of pest populations. Microbiotas mediate interactions among plants, herbivores, and natural enemies and shape host immunity, parasitoid development, and gall formation; however, the niche-specific diversity and functions of tritrophic parasitoid–host–gall systems remain unclear. Focusing on leaf galls induced on twisted willow (Salix matsudana f. tortuosa) by the willow-galling sawfly Euura viminalis and on two chalcidoids, Eurytoma aethiops and Aprostocetus sp., we profiled bacterial and fungal microbiomes across plant surfaces, gall lumen, host larval tissues, and parasitoids using HTAS. Fungal diversity peaked on parasitoids but was depleted in the gall lumen and host tissues; bacterial richness showed the opposite trend, peaking in the gall lumen and decreasing on parasitoids. In networks contrasted by kingdom, fungi showed positive interface-hub connectivity (Cladosporium, Alternaria), whereas bacteria showed negative hub-mediated associations (Pseudomonas, Acinetobacter), indicating habitat-specific replacements: exposed niches favored transport, two-component, secretion–motility and energy functions, whereas the gall lumen reduced transport/motility but selectively retained N/S metabolism; and in host tissues, information processing and nitrogen respiration were highlighted. These results inform microbiome-guided parasitoid biocontrol. Full article
(This article belongs to the Topic Diversity of Insect-Associated Microorganisms)
Show Figures

Figure 1

33 pages, 1431 KB  
Review
Microbiota-Driven Immune Dysregulation Along the Gut–Lung–Vascular Axis in Asthma and Atherosclerosis
by Elena-Larisa Zimbru, Răzvan-Ionuț Zimbru, Florina-Maria Bojin, Sorin Dan Chiriac, Laura Haidar, Minodora Andor, Gabriela Tănasie, Carmen Tatu, Marius Georgescu, Cristina Uța, Camelia-Felicia Bănărescu, Sabine Groza and Carmen Panaitescu
Biomedicines 2026, 14(1), 73; https://doi.org/10.3390/biomedicines14010073 - 29 Dec 2025
Viewed by 319
Abstract
Background: Asthma and atherosclerosis frequently coexist in clinical populations and share convergent immunometabolic pathways amplified by gut microbial dysbiosis. We propose the gut–lung–vascular axis as a unifying mechanistic framework connecting epithelial and endothelial inflammation providing a foundation for understanding shared inflammatory mechanisms beyond [...] Read more.
Background: Asthma and atherosclerosis frequently coexist in clinical populations and share convergent immunometabolic pathways amplified by gut microbial dysbiosis. We propose the gut–lung–vascular axis as a unifying mechanistic framework connecting epithelial and endothelial inflammation providing a foundation for understanding shared inflammatory mechanisms beyond tissue-specific disease boundaries. Methods: A targeted narrative review systematically appraised clinical, experimental and multi-omics studies published over the last five years to delineate microbiota-driven pathways relevant to asthma and atherosclerosis. Particular emphasis was placed on specific microbial taxa, metabolite profiles and immunometabolic networks that connect gut dysbiosis with respiratory and cardiovascular dysfunction. Results: Across human and experimental cohorts, dysbiosis marked by depletion of short-chain fatty acids (SCFAs) producing taxa (Faecalibacterium, Roseburia, Bacteroides) and enrichment of pathobionts (Proteobacteria, Haemophilus, Moraxella, Streptococcus) promotes epithelial and endothelial barrier dysfunction, amplifying Th2/Th17-skewed inflammation and endothelial injury. Key metabolites, including SCFAs, trimethylamine N-oxide (TMAO), secondary bile acids (BA), indole/tryptophan derivatives and lipopolysaccharides (LPS), serve as molecular connectors linking gut, airway and vascular inflammation. Microbial signatures and metabolomic patterns hold emerging diagnostic and therapeutic potential, and several drug classes (e.g., statins, corticosteroids, proton-pump inhibitors (PPIs)) further modulate host–microbiota interactions. Conclusions: Shared microbial taxa and metabolite signatures in asthma and atherosclerosis support microbiota-mediated immune dysregulation along the gut–lung–vascular axis as a common pathogenic framework. Microbial and metabolite profiling may enable improved risk stratification and precise, microbiota-targeted therapies. Integrating microbiome-informed diagnostics and personalized interventions could help reduce systemic inflammation and the burden of these overlapping inflammatory diseases. Full article
Show Figures

Figure 1

23 pages, 825 KB  
Review
Intratumoral Microbiome: Impact on Cancer Progression and Cellular Immunotherapy
by Georgy Leonov, Antonina Starodubova, Oleg Makhnach, Dmitry Goldshtein and Diana Salikhova
Cancers 2026, 18(1), 100; https://doi.org/10.3390/cancers18010100 - 29 Dec 2025
Viewed by 563
Abstract
The intratumoral microbiota, comprising bacteria, fungi, and viruses within the tumor microenvironment, actively influences carcinogenesis. Key mechanisms include the induction of host DNA damage, modulation of critical oncogenic signaling pathways such as WNT-β-catenin, NF-κB, and PI3K, and the orchestration of inflammatory processes. The [...] Read more.
The intratumoral microbiota, comprising bacteria, fungi, and viruses within the tumor microenvironment, actively influences carcinogenesis. Key mechanisms include the induction of host DNA damage, modulation of critical oncogenic signaling pathways such as WNT-β-catenin, NF-κB, and PI3K, and the orchestration of inflammatory processes. The microbiome’s interaction with the host immune system is complex and bidirectional. On one hand, specific microbes can foster a pro-tumorigenic niche by suppressing the activity of cytotoxic T cells and natural killer (NK) cells or by promoting the accumulation of immunosuppressive cell types like tumor-associated macrophages (TAMs). On the other hand, microbial components can serve as neoantigens for T cell recognition or produce metabolites that reprogram the immune landscape to enhance anti-tumor responses. The composition of this microbiome is emerging as a crucial factor influencing the outcomes of immunotherapies. Prospective investigations in cancer immunotherapy ought to prioritize mechanistic inquiry employing integrative multi-omics methodologies. The execution of meticulously designed clinical trials for the validation of microbial biomarkers, and the systematic, evidence-based development of microbiome-targeted therapeutic interventions aimed at enhancing antitumor immune responses. Full article
Show Figures

Figure 1

13 pages, 1921 KB  
Article
Exploring the Activity of a Novel N-Glycosidase (EndoBI-2): Recombinant Production to Release Bioactive Glycans
by Hatice Duman, İzzet Avcı, Bekir Salih, Hacı Mehmet Kayılı, Mikhael Bechelany and Sercan Karav
Int. J. Mol. Sci. 2026, 27(1), 339; https://doi.org/10.3390/ijms27010339 - 28 Dec 2025
Viewed by 201
Abstract
The gut microbiome evolves in response to host development, health state, lifestyle, nutrition, and microbial interactions. The survival of gut microbiota depends on its ability to utilize its host-indigestible complex oligosaccharides. Certain gut microbes produce glycosidases that cleave N-glycoproteins to release N [...] Read more.
The gut microbiome evolves in response to host development, health state, lifestyle, nutrition, and microbial interactions. The survival of gut microbiota depends on its ability to utilize its host-indigestible complex oligosaccharides. Certain gut microbes produce glycosidases that cleave N-glycoproteins to release N-glycans that are then used as a carbon source. However, commercial glycosidases are inefficient and, thus, require improved deglycosylation strategies to study their functions and scale up their production. Therefore, the main objective of this study was to recombinantly produce and characterize the novel endo-β-N-acetylglucosaminidase 2 (EndoBI-2) from Bifidobacterium longum subsp. infantis (B. infantis) and to evaluate its enzymatic performance for controlled N-glycan release. Furthermore, the optimum reaction conditions for EndoBI-2 were investigated on model glycoprotein RNAse B using model glycoprotein. The released N-glycans were profiled by hydrophilic interaction liquid chromatography-fluorescence detection-quadrupole time-of-flight tandem mass spectrometry (HILIC-FLD-QTOF-MS/MS). We demonstrated that EndoBI-2 possesses a strong temperature tolerance and efficiently cleaves N-glycans under mild reaction conditions, exhibiting high activity at pH 5. These findings highlight EndoBI-2 as a robust and efficient biocatalyst for the production of bioactive N-glycans from diverse N-glycoproteins, with potential applications in glycobiotechnology. Full article
(This article belongs to the Collection 30th Anniversary of IJMS: Updates and Advances in Biochemistry)
Show Figures

Figure 1

12 pages, 1063 KB  
Article
Lactobacillus-Dominated Cervical Microbiota Revealed by Long-Read 16S rRNA Sequencing: A Greek Pilot Study
by Despina Vougiouklaki, Sophia Letsiou, Konstantinos Ladias, Aliki Tsakni, Iliana Mavrokefalidou, Zoe Siateli, Panagiotis Halvatsiotis and Dimitra Houhoula
Genes 2026, 17(1), 18; https://doi.org/10.3390/genes17010018 - 26 Dec 2025
Viewed by 266
Abstract
Background/Objectives: The vaginal microbiota constitutes a highly dynamic microbial ecosystem shaped by the distinct mucosal, hormonal, and immunological environment of the female genital tract. Accumulating evidence suggests that shifts in cervical microbial composition and function may influence host–microbe interactions and contribute to gynecological [...] Read more.
Background/Objectives: The vaginal microbiota constitutes a highly dynamic microbial ecosystem shaped by the distinct mucosal, hormonal, and immunological environment of the female genital tract. Accumulating evidence suggests that shifts in cervical microbial composition and function may influence host–microbe interactions and contribute to gynecological disease risk. Within this framework, the present study aimed to perform an in-depth genomic characterization of the cervical microbiota in a well-defined cohort of Greek women. The primary objective was to explore the functional microbial landscape by identifying dominant bacterial taxa, taxon-specific signatures, and potential microbial pathways implicated in cervical epithelial homeostasis, immune modulation, and disease susceptibility. Methods: Microbial genomic DNA was isolated from 60 cervical samples using the Magcore Bacterial Automated Kit and analyzed through full-length 16S rRNA gene sequencing using the Nanopore MinION™ platform, allowing high-resolution taxonomic assignment and enhanced functional inference. In parallel, cervical samples were screened for 14 HPV genotypes using a real-time PCR-based assay. Results: The cervical microbial communities were dominated by Lactobacillus iners, Lactobacillus crispatus, and Aerococcus christensenii, collectively representing over 75% of total microbial abundance and suggesting a functionally protective microbiota profile. A diverse set of low-abundance taxa—including Stenotrophomonas maltophilia, Stenotrophomonas pavanii, Acinetobacter septicus, Rhizobium spp. (Rhizobium rhizogenes, Rhizobium tropici, Rhizobium jaguaris), Prevotella amnii, Prevotella disiens, Brevibacterium casei, Fannyhessea vaginae, and Gemelliphila asaccharolytica—was also detected, potentially reflecting niche-specific metabolic functions or environmental microbial inputs. No HPV genotypes were detected in any of the cervical samples. Conclusions: This genomic profiling study underscores the functional dominance of Lactobacillus spp. within the cervical microbiota and highlights the contribution of low-abundance taxa that may participate in metabolic cross-feeding, immune signaling, or epithelial barrier modulation. Future large-scale, multi-omics studies integrating metagenomics and host transcriptomic data are warranted to validate microbial functional signatures as biomarkers or therapeutic targets for cervical health optimization. Full article
(This article belongs to the Section Microbial Genetics and Genomics)
Show Figures

Figure 1

17 pages, 730 KB  
Review
Exploring the Muco-Microbiotic Interface as a Hub for Microbial Metabolites and Immune Regulation in Gastroenteric Health and Disease
by Adelaide Carista, Melania Ionelia Gratie, Enrico Tornatore, Salvatore Accomando, Giovanni Tomasello, Domiziana Picone, Stefano Burgio and Francesco Cappello
Cells 2026, 15(1), 45; https://doi.org/10.3390/cells15010045 - 25 Dec 2025
Viewed by 375
Abstract
The mucus layer covering the gastrointestinal tract forms a specialised interface where mucins, microbes, and extracellular vesicles create a dynamic, self-regulating ecosystem. Here, we introduce the concept of the muco-microbiotic layer as an integrated eco-physiological system that maintains mucosal homeostasis through coordinated structural, [...] Read more.
The mucus layer covering the gastrointestinal tract forms a specialised interface where mucins, microbes, and extracellular vesicles create a dynamic, self-regulating ecosystem. Here, we introduce the concept of the muco-microbiotic layer as an integrated eco-physiological system that maintains mucosal homeostasis through coordinated structural, metabolic, and immune functions. The MuMi layer varies regionally in its biochemical composition, microbial inhabitants, and environmental parameters—from the acidic stomach to the anaerobic colon—thereby generating distinct niches for microbial colonisation and metabolite production. We summarise current evidence on how mucin glycans, mucus-associated microbiota, and vesicle-mediated signalling sustain barrier integrity, nutrient flux, and immune tolerance. Perturbations in any of these components lead to barrier failure, microbial encroachment, and inflammation, contributing to a broad spectrum of disorders, including gastritis, inflammatory bowel disease, colorectal cancer, and metabolic syndrome. Methodological advances such as organoid and mucus-on-chip models, spatial multi-omics, and vesiculomics are now enabling site-specific analyses of this complex system. Conceptually, defining the mucus, microbiota, and vesicular compartments as a single MuMi layer provides a new framework for understanding mucosal physiology and pathophysiology, emphasising the interdependence between structure and function. Integrating this perspective into experimental and clinical research may open new avenues for diagnostics and therapies targeting mucosal health. Full article
Show Figures

Figure 1

Back to TopTop