Uniqueness of Companion Animal Fecal Microbiota: Convergence Patterns Between Giant Pandas, Red Pandas, and Domesticated Animals
Abstract
1. Introduction
2. Materials and Methods
2.1. Research Location
2.2. Sample Collection
2.3. Extraction, Amplification, and Sequencing of DNA
2.4. Data Analysis
3. Results
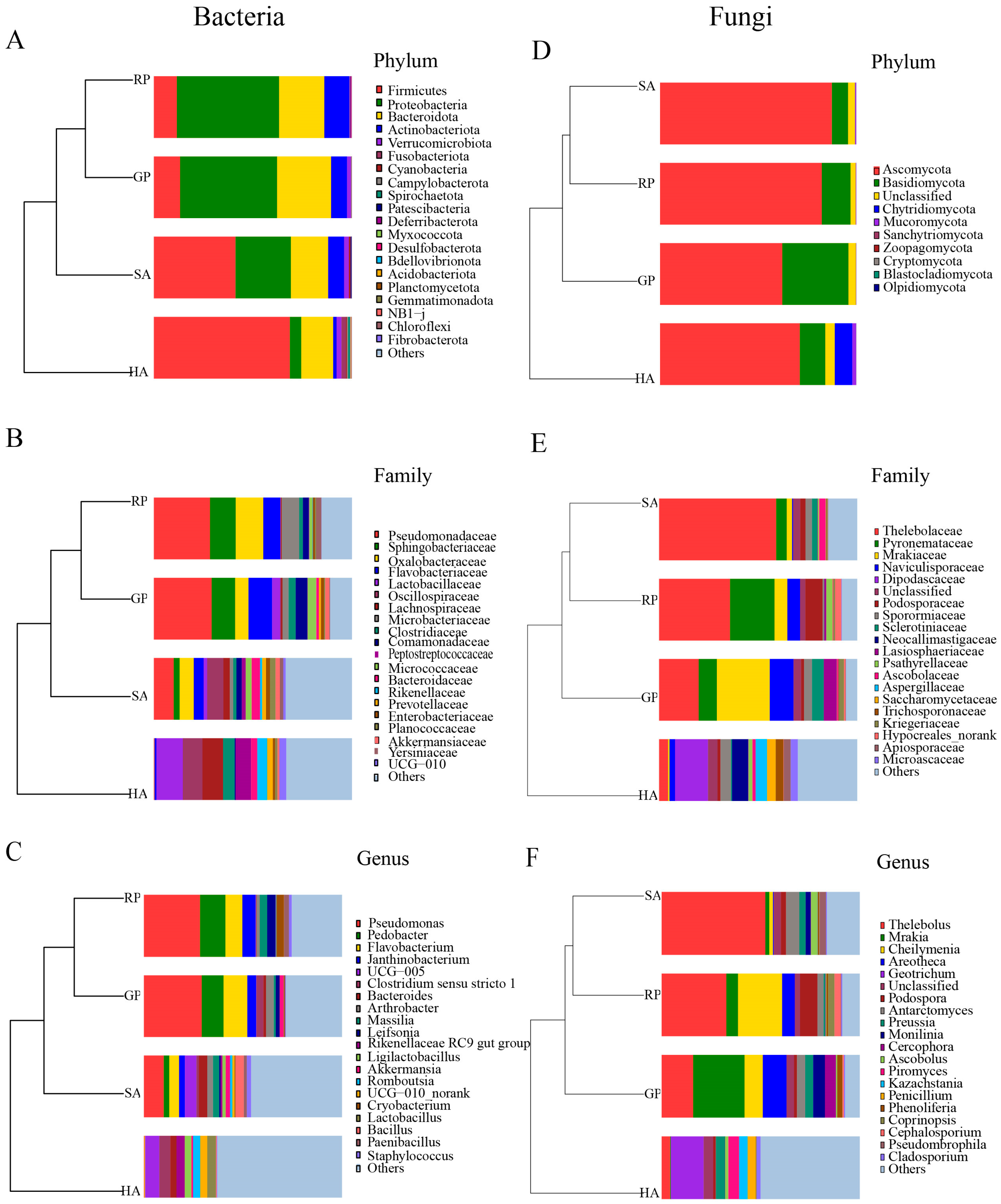
3.1. Composition of Fecal Microbiota at Different Levels
3.2. Differences Between Fecal Microbiomes
3.3. Diversity of Fecal Microbiota
3.4. Intra-Group Similarity of Fecal Microbiota
4. Discussion
4.1. Bacterial Community Structure Exhibits Significant Inter-Group Variation
4.2. Fungal Community Characteristics Form a Distinct Ecological Pattern from Bacteria
4.3. Intra-Group Stability and Variability of Bacteria and Fungi Reflect Ecological Adaptation Mechanisms
4.4. Limitations and Future Perspectives
5. Conclusions
Author Contributions
Funding
Institutional Review Board Statement
Informed Consent Statement
Data Availability Statement
Conflicts of Interest
Appendix A
| Group | Species (Common Name) | No.of Samples | Collection Location | Freshness at Collection |
|---|---|---|---|---|
| GP | Giant Panda | 13 | Meigu Dafengding National Nature Reserve (Lanlong, Weiheluo) | 3–5 days |
| RP | Red Panda | 26 | Meigu Dafengding National Nature Reserve (Lanlong, Weiheluo) | 2–3 days |
| SA | Tufted Deer | 10 | Meigu Dafengding National Nature Reserve (Lanlong, Weiheluo) | 2–3 days |
| Malayan Porcupine | 8 | Meigu Dafengding National Nature Reserve (Lanlong, Weiheluo) | 3–5 days | |
| Tibetan Macaque | 4 | Meigu Dafengding National Nature Reserve (Lanlong, Weiheluo) | 1–2 days | |
| Asian Hog Badger | 2 | Meigu Dafengding National Nature Reserve (Lanlong, Weiheluo) | 2–3 days | |
| Blood Pheasant | 2 | Meigu Dafengding National Nature Reserve (Lanlong, Weiheluo) | 3–5 days | |
| Lady Amherst’s Pheasant | 2 | Meigu Dafengding National Nature Reserve (Lanlong, Weiheluo) | 2–3 days | |
| HA | Domestic Cat | 2 | Nenghe Village | 1 day |
| Domestic Dog | 5 | Nenghe Village | 1 day | |
| Chicken | 5 | Nenghe Village | 1 day | |
| Domestic Goose | 2 | Bomalojue | 1 day | |
| Domestic Sheep | 9 | Bomalojue | 1 day | |
| Domestic Pig | 4 | Bomalojue | 1 day | |
| Domestic Duck | 5 | Nenghe Village | 1 day | |
| Domestic Cattle | 3 | Nenghe Village | 1 day | |
| Domestic Horse | 6 | Bomalojue | 1 day |
| GP | RP | SA | HA | |
|---|---|---|---|---|
| Bacteria | ||||
| pd | 18.72 ± 2.15 | 21.45 ± 1.98 | 17.23 ± 2.34 | 23.67 ± 1.87 |
| Shannon | 3.85 ± 0.42 | 4.12 ± 0.38 | 3.68 ± 0.51 | 4.35 ± 0.35 |
| Fungi | ||||
| pd | 8.42 ± 1.23 | 9.67 ± 1.45 | 7.85 ± 1.67 | 11.23 ± 1.32 |
| Shannon | 2.15 ± 0.38 | 2.43 ± 0.41 | 1.98 ± 0.47 | 2.68 ± 0.36 |
References
- Vanessa, H.; Jindong, Z.; Jinyan, H.; Zhou, S.; Viña, A.; Shortridge, A.; Li, R.; Liu, D.; Xu, W.; Ouyang, Z.; et al. Habitat Use and Selection by Giant Pandas. PLoS ONE 2016, 11, e0162266. [Google Scholar] [CrossRef]
- Wang, F.; McShea, W.J.; Wang, D.; Li, S. Shared resources between giant panda and sympatric wild and domestic mammals. Biol. Conserv. 2015, 186, 319–325. [Google Scholar] [CrossRef]
- Wang, M.; Wang, G.; Huang, G.; Kouba, A.; Swaisgood, R.R.; Zhou, W.; Hu, Y.; Nie, Y.; Wei, F. Habitat connectivity drives panda recovery. Curr. Biol. 2024, 34, 3894–3904.e3. [Google Scholar] [CrossRef]
- Sveen, T.R.; Viketoft, M.; Bengtsson, J.; Strengbom, J.; Lejoly, J.; Buegger, F.; Pritsch, K.; Fritscher, J.; Hildebrand, F.; Osburn, E.; et al. Functional diversity of soil microbial communities increases with ecosystem development. Nat Commun. 2025, 16, 10408. [Google Scholar] [CrossRef] [PubMed]
- Wang, W.; Hu, H.; Zijlstra, R.T.; Zheng, J.; Gänzle, M.G. Metagenomic reconstructions of gut microbial metabolism in weanling pigs. Microbiome 2019, 7, 48. [Google Scholar] [CrossRef] [PubMed]
- Cochran, V.L.; Pugin, J.A.; Sparrow, S.D. Effects of migratory geese on nitrogen availability and primary productivity in subarctic barley fields. Biol. Fertil. Soils 2000, 32, 340–346. [Google Scholar] [CrossRef]
- Zhang, Y.; He, X.; Liu, X.; Songer, M.; Dang, H.; Zhang, Q. Fine-scale activity patterns of large- and medium-sized mammals in a deciduous broadleaf forest in the Qinling Mountains, China. J. For. Res. 2021, 32, 2709–2717. [Google Scholar] [CrossRef]
- Quanxin, G.; Tianxing, W.; Jinbo, W. Research progress on the symbiotic relationship between gut microbiota and host. Chin. J. Anim. Nutr. 2010, 22, 519–526. [Google Scholar] [CrossRef]
- Yu, G.; Minghua, C.; Jinke, Z.; Xiaoping, M.A. Research on the Relationship between Bamboo Resources and Giant Panda Activity Areas in Sichuan Meigu Dafengding National Nature Reserve. J. Sichuan For. Sci. Technol. 2022, 43, 24–30. [Google Scholar] [CrossRef]
- Zhang, Y.; Wei, W.; Qubi, S.; Chen, M.; Gong, Y.; Zhou, H.; Zhang, Z.; Yuan, F.; Han, H. A Survey of the Wild Giant Panda Population and Habitat Reflects an Urgent In Situ Conservation Need: A Case of Meigu Dafengding National Nature Reserve. Diversity 2023, 15, 1039. [Google Scholar] [CrossRef]
- Zhao-Bin, S.; Fang-Dong, Z.; Cong, G.; Qingsheng, Z.; Bisong, Y. Floristic analysis on seed plants of Meigu Dafengding national nature reserve. Guihaia 2004, 24, 207–213. [Google Scholar] [CrossRef]
- Ma, R.; Yu, X.; Huang, C.; Xue, F.; Hou, R.; Wu, W.; Feng, F.; Bi, W.; Zhang, L.; Liu, J.; et al. Reintroduction training is instrumental in restoring the oral microbiota of giant pandas from “captivity” to “wildness”. BMC Microbiol. 2025, 25, 391. [Google Scholar] [CrossRef] [PubMed]
- He, B.; Zhu, R.; Yang, H.; Lu, Q.; Wang, W.; Song, L.; Sun, X.; Zhang, G.; Li, S.; Yang, J.; et al. Assessing the Impact of Data Preprocessing on Analyzing Next Generation Sequencing Data. Front. Bioeng. Biotechnol. 2020, 8, 817. [Google Scholar] [CrossRef] [PubMed]
- Mcmurdie, P.J.; Susan, H.; Michael, W. phyloseq: An R Package for Reproducible Interactive Analysis and Graphics of Microbiome Census Data. PLoS ONE 2013, 8, e61217. [Google Scholar] [CrossRef]
- Ciccodicola, E.; Abousamra, O.; Beltran, V.; Rethlefsen, S.A.; Wren, T.A. Clinical Measures Associated With Tibial Torsion in Ambulatory Children With Cerebral Palsy and Pes Valgus. J. Pediatr. Orthop. Soc. N. Am. 2025, 10, 100151. [Google Scholar] [CrossRef]
- Deniva, D. Learn About Performing a Kruskal-Wallis Test in SPSS Using Social Media Textual Data; SAGE Publications: Thousand Oaks, CA, USA, 2025. [Google Scholar] [CrossRef]
- Min, K.; Zheng, C.M.; Kim, S.; Kim, H.; Lee, M.; Piao, X.M.; Byun, Y.J.; Kim, Y.; Joo, Y.; Cho, B.; et al. Differential Urinary Microbiome and Its Metabolic Footprint in Bladder Cancer Patients Following BCG Treatment. Int. J. Mol. Sci. 2024, 25, 11157. [Google Scholar] [CrossRef]
- Dong, Y. The impact of Urban residential areas on bird diversity: A case study from Harbin, Northeast China. Habitat Int. 2025, 163, 103463. [Google Scholar] [CrossRef]
- Khan, A.; Nawaz, M.; Khan, S.; Steele, R. Detection and characterization of erythromycin-resistant methylase genes in Gram-positive bacteria isolated from poultry litter. Appl. Microbiol. Biotechnol. 2002, 59, 377–381. [Google Scholar] [CrossRef]
- Asker, D.; Beppu, T.; Ueda, K. Nubsella zeaxanthinifaciens gen. nov. sp. nov. a zeaxanthin-producing bacterium of the family Sphingobacteriaceae isolated from freshwater. Int. J. Syst. Evol. Microbiol. 2008, 58, 601–606. [Google Scholar] [CrossRef]
- Ley, R.E.; Hamady, M.; Lozupone, C.; Turnbaugh, P.J.; Ramey, R.R.; Bircher, J.S.; Schlegel, M.L.; Tucker, T.A.; Schrenzel, M.D.; Knight, R.; et al. Evolution of mammals and their gut microbes. Am. Assoc. Adv. Sci. 2008, 320, 1647–1651. [Google Scholar] [CrossRef]
- Xiao, L.; Estellé, J.; Kiilerich, P.; Ramayo-Caldas, Y.; Xia, Z.; Feng, Q.; Liang, S.; Pedersen, A.Ø.; Kjeldsen, N.J.; Liu, C.; et al. A reference gene catalogue of the pig gut microbiome. Nat. Microbiol. 2016, 1, 16161. [Google Scholar] [CrossRef] [PubMed]
- Moeller, A.H.; Caro-Quintero, A.; Mjungu, D.; Georgiev, A.V.; Lonsdorf, E.V.; Muller, M.N.; Pusey, A.E.; Peeters, M.; Hahn, B.H.; Ochman, H. Cospeciation of gut microbiota with hominids. Science 2016, 353, 380–382. [Google Scholar] [CrossRef] [PubMed]
- Nishida, A.H.; Ochman, H. Rates of Gut Microbiome Divergence in Mammals. Mol. Ecol. 2017, 27, 1884–1897. [Google Scholar] [CrossRef]
- Liu, Z.S.; Wang, X.K.; Yang, M.L.; Cai, M.; Yang, M.-L.; Yang, W.-K.; Li, D.-F.; Liu, S.-J. Curvibacter soli sp. nov. Extensimonas soli sp. nov. Pseudarthrobacter naphthalenicus sp. nov. and Terripilifer ovatus gen. nov. sp. nov. four new species isolated from polluted soil. Int. J. Syst. Evol. Microbiol. 2025, 75, 006698. [Google Scholar] [CrossRef]
- Dastager, S.G.; Krishnamurthi, S.; Rameshkumar, N.; Dharne, M. The Family Micrococcaceae; Springer: Berlin/Heidelberg, Germany, 2014. [Google Scholar] [CrossRef]
- Kim, Z.K.; Park, Y.S.; Yang, T.-J.; Kim, H.; Lee, Y.-H. Unveiling microbial complexity within Astragalus propinquus and Glycyrrhiza uralensis roots. Ann. Microbiol. 2025, 75, 10. [Google Scholar] [CrossRef]
- Hadimani, A.; Raman, T.; Esack, E.; Loganathan, M.; Jaganathan, D.; Kantharaju, V.; Selvarajan, R. Deciphering the microbiome dynamics in an effective banana Fusarium wilt biocontrol interaction system. 3 Biotech 2025, 15, 59. [Google Scholar] [CrossRef]
- Cachaldora, A.; Fonseca, S.; Franco, I.; Carballo, J. Technological and safety characteristics of Staphylococcaceae isolated from Spanish traditional dry-cured sausage. Food Microbiol. 2013, 33, 61–68. [Google Scholar] [CrossRef]
- Ezaki, T. Peptostreptococcaceae fam. nov. In Bergey’s Manual of Systematic Bacteriology, 2nd ed.; Springer: Berlin/Heidelberg, Germany, 2015. [Google Scholar] [CrossRef]
- Heaton, C.J.; Gerbig, G.R.; Sensius, L.D.; Patel, V.; Smith, T.C. Staphylococcus aureus Epidemiology in Wildlife: A Systematic Review. Antibiotics 2020, 9, 89. [Google Scholar] [CrossRef]
- Pang, Z.; Tayyab, M.; Kong, C.; Liu, Q.; Liu, Y.; Hu, C.; Huang, J.; Weng, P.; Islam, W.; Lin, W.; et al. Continuous Sugarcane Planting Negatively Impacts Soil Microbial Community Structure, Soil Fertility, and Sugarcane Agronomic Parameters. Microorganisms 2021, 9, 2008. [Google Scholar] [CrossRef] [PubMed]
- Perry, B.A.; Hansen, K.; Pfister, D.H. A phylogenetic overview of the family Pyronemataceae (Ascomycota, Pezizales). Mycol. Res. 2007, 111, 549–571. [Google Scholar] [CrossRef]
- Tamm, H.; Pldmaa, K.; Kullman, B. Phylogenetic relationships in genus Geopora (Pyronemataceae, Pezizales). Mycol. Prog. 2010, 9, 509–522. [Google Scholar] [CrossRef]
- lores-Rentería, L.; Lau, M.K.; Lamit, L.J.; Gehring, C.A. An elusive ectomycorrhizal fungus reveals itself: A new species of Geopora (Pyronemataceae) associated with Pinus edulis. Mycologia 2014, 106, 553–563. [Google Scholar] [CrossRef][Green Version]
- Mi, Z.; Su, J.; Yu, L.; Zhang, T. Comparative mitochondrial genomics of Thelebolaceae in Antarctica: Insights into their extremophilic adaptations and evolutionary dynamics. IMA Fungus 2024, 15, 1–13. [Google Scholar] [CrossRef] [PubMed]
- Landvik, S. Neolecta, a fruit-body-producing genus of the basal ascomycetes, as shown by SSU and LSU rDNA sequences. Mycol. Res. 1996, 100, 199–202. [Google Scholar] [CrossRef]
- Earl, A.J.; Turner, G.; Croft, J.H.; Dales, R.B.; Lazarus, C.M.; Lünsdorf, H.; Küntzel, H. High frequency transfer of species specific mitochondrial DNA sequences between members of the aspergillaceae. Curr. Genet. 1981, 3, 221–228. [Google Scholar] [CrossRef]
- Maithani, P.; Taylor, J.A.; Gan, S.X.; Hu, D.; Pereyra, J.P.A.; Case, R.J. Staphylococcaceae isolates from the reef macroalga Sargassum ilicifolium, found in the coastal waters of Singapore. Microbiol. Resour. Announc. 2025, 14, e0033525. [Google Scholar] [CrossRef] [PubMed]
- Huang, G.; Wang, L.; Li, J.; Hou, R.; Wang, M.; Wang, Z.; Qu, Q.; Zhou, W.; Nie, Y.; Hu, Y.; et al. Seasonal shift of the gut microbiome synchronizes host peripheral circadian rhythm for physiological adaptation to a low-fat diet in the giant panda. Cell Rep. 2022, 38, 110203. [Google Scholar] [CrossRef]
- Freire, B.C.; Garcia, V.C.; Quadrini, A.E.; Bentubo, H. Cutaneous mycobiota of boid snakes kept in captivity. Arq. Bras. Med. Veterinária Zootec. 2019, 71, 1093–1099. [Google Scholar] [CrossRef]
- Ma, X.; Zeng, X.; Huang, Z.; Li, G.; Liu, R.; Luo, R.; Li, X.; Ling, S.; Wang, C.; Gu, Y. Analysis of fungal microbiota diversity and potential pathogenic fungi in oral secretions and gut feces of captive giant pandas. Front. Microbiol. 2025, 16, 1522289. [Google Scholar] [CrossRef]
- Loubinoux, J.; Bronowicki, J.-P.; Pereira, I.A.; Mougenel, J.-L.; Le Faou, A.E. Sulfate-reducing bacteria in human feces and their association with inflammatory bowel diseases. FEMS Microbiol. Ecol. 2002, 40, 107–112. [Google Scholar] [CrossRef]
- Jia, D.; Chen, S. Commensal fungi, a force to be reckoned with. Cell Host Microbe 2025, 33, 6–8. [Google Scholar] [CrossRef] [PubMed]
- Abrego, N.; Roslin, T.; Huotari, T.; Tack, A.J.M.; Lindahl, B.D.; Tikhonov, G.; Somervuo, P.; Schmidt, N.M.; Ovaskainen, O. Accounting for environmental variation in co-occurrence modelling reveals the importance of positive interactions in root-associated fungal communities. Mol. Ecol. 2020, 29, 2736–2746. [Google Scholar] [CrossRef]
- Fu, H.; Zhang, L.; Fan, C.; Liu, C.; Li, W.; Cheng, Q.; Zhao, X.; Jia, S.; Zhang, Y. Environment and host species identity shape gut microbiota diversity in sympatric herbivorous mammals. Microb. Biotechnol. 2021, 14, 1300–1315. [Google Scholar] [CrossRef]
- Fu, H.; Zhang, L.; Fan, C.; Li, W.; Liu, C.; Zhang, H.; Cheng, Q.; Zhang, Y. Sympatric Yaks and Plateau Pikas Promote Microbial Diversity and Similarity by the Mutual Utilization of Gut Microbiota. Microorganisms 2021, 9, 1890. [Google Scholar] [CrossRef]
- Fan, C.; Zhang, L.; Jia, S.; Tang, X.; Fu, H.; Li, W.; Liu, C.; Zhang, H.; Cheng, Q.; Zhang, Y. Seasonal variations in the composition and functional profiles of gut microbiota reflect dietary changes in plateau pikas. Integr. Zool. 2022, 17, 379–395. [Google Scholar] [CrossRef]
- Rajbhandari, R.M.; Forcina, G.; Manandhar, P.; Rajbhandari, P.G.; Napit, R.; Raut, R.; Shrestha, S.; Sadaula, A.; Gortázar, C.; Alves, P.C.; et al. Gut microbiota diversity among humans, elephants, livestock and wild herbivores in Chitwan National Park bears implications for conservation medicine. Sci. Rep. 2025, 15, 11596. [Google Scholar] [CrossRef] [PubMed]
- Rahman, R.; Fouhse, J.M.; Ju, T.; Fan, Y.; SMarcolla, C.; Pieper, R.; Brook, R.K.; Willing, B.P. A comparison of wild boar and domestic pig microbiota does not reveal a loss of microbial species but an increase in alpha diversity and opportunistic genera in domestic pigs. Microbiol. Spectr. 2024, 12, e0084324. [Google Scholar] [CrossRef]
- Huang, J.; Zhang, W.; Fan, R.; Liu, Z.; Huang, T.; Li, J.; Du, T.; Xiong, T. Composition and functional diversity of fecal bacterial community of wild boar, commercial pig and domestic native pig as revealed by 16S rRNA gene sequencing. Arch. Microbiol. 2020, 202, 843–857. [Google Scholar] [CrossRef]
- Zhan, M.; Wang, A.; Yao, Y.; Zhou, Y.; Zhang, S.; Fu, X.; Zhou, J.; Pei, E.; Wang, L. An amateur gut microbial configuration formed in giant panda for striving to digest cellulose in bamboo: Systematic evidence from intestinal digestive enzymes, functional genes and microbial structures. Front. Microbiol. 2022, 13, 926515. [Google Scholar] [CrossRef] [PubMed]
- Zhao, X.; Zhang, Z.; Wang, L.; Zhang, Q.; Kang, L.; Wang, J.; Long, J.; Hong, M. Progress in Research on the Gut Microflora of the Red Panda (Ailurus fulgens). Microorganisms 2024, 12, 478. [Google Scholar] [CrossRef]
- Ma, J.; Zhang, L.; Shen, F.; Geng, Y.; Huang, Y.; Wu, H.; Fan, Z.; Hou, R.; Song, Z.; Yue, B.; et al. Gene expressions between obligate bamboo-eating pandas and non-herbivorous mammals reveal converged specialized bamboo diet adaptation. BMC Genom. 2023, 24, 23. [Google Scholar] [CrossRef] [PubMed]
- Li, L.; Shen, F.; Jie, X.; Zhang, L.; Yan, G.; Wu, H.; Huang, Y.; Hou, R.; Yue, B.; Zhang, X. Comparative Transcriptomics and Methylomics Reveal Adaptive Responses of Digestive and Metabolic Genes to Dietary Shift in Giant and Red Pandas. Genes 2022, 13, 1446. [Google Scholar] [CrossRef] [PubMed]
- Shan, L.; Wu, Q.; Wang, L.; Zhang, L.; Wei, F. Lineage-specific evolution of bitter taste receptor genes in the giant and red pandas implies dietary adaptation. Integr. Zool. 2018, 13, 152–159. [Google Scholar] [CrossRef] [PubMed]





Disclaimer/Publisher’s Note: The statements, opinions and data contained in all publications are solely those of the individual author(s) and contributor(s) and not of MDPI and/or the editor(s). MDPI and/or the editor(s) disclaim responsibility for any injury to people or property resulting from any ideas, methods, instructions or products referred to in the content. |
© 2026 by the authors. Licensee MDPI, Basel, Switzerland. This article is an open access article distributed under the terms and conditions of the Creative Commons Attribution (CC BY) license.
Share and Cite
Liu, S.; He, H.; Han, H.; Zhou, H.; Chen, Y.; Tian, H.; Qubi, S.; Chen, M.; Nie, Y.; Wei, W. Uniqueness of Companion Animal Fecal Microbiota: Convergence Patterns Between Giant Pandas, Red Pandas, and Domesticated Animals. Microorganisms 2026, 14, 112. https://doi.org/10.3390/microorganisms14010112
Liu S, He H, Han H, Zhou H, Chen Y, Tian H, Qubi S, Chen M, Nie Y, Wei W. Uniqueness of Companion Animal Fecal Microbiota: Convergence Patterns Between Giant Pandas, Red Pandas, and Domesticated Animals. Microorganisms. 2026; 14(1):112. https://doi.org/10.3390/microorganisms14010112
Chicago/Turabian StyleLiu, Shuting, Hairong He, Han Han, Hong Zhou, Yuxiang Chen, Huawei Tian, Shibu Qubi, Minghua Chen, Yonggang Nie, and Wei Wei. 2026. "Uniqueness of Companion Animal Fecal Microbiota: Convergence Patterns Between Giant Pandas, Red Pandas, and Domesticated Animals" Microorganisms 14, no. 1: 112. https://doi.org/10.3390/microorganisms14010112
APA StyleLiu, S., He, H., Han, H., Zhou, H., Chen, Y., Tian, H., Qubi, S., Chen, M., Nie, Y., & Wei, W. (2026). Uniqueness of Companion Animal Fecal Microbiota: Convergence Patterns Between Giant Pandas, Red Pandas, and Domesticated Animals. Microorganisms, 14(1), 112. https://doi.org/10.3390/microorganisms14010112

