Sign in to use this feature.

Years

Between: -

Subjects

remove_circle_outline
remove_circle_outline
remove_circle_outline
remove_circle_outline
remove_circle_outline
remove_circle_outline
remove_circle_outline
remove_circle_outline
remove_circle_outline

Journals

remove_circle_outline
remove_circle_outline
remove_circle_outline
remove_circle_outline
remove_circle_outline
remove_circle_outline
remove_circle_outline
remove_circle_outline
remove_circle_outline
remove_circle_outline
remove_circle_outline
remove_circle_outline
remove_circle_outline

Article Types

Countries / Regions

remove_circle_outline
remove_circle_outline
remove_circle_outline
remove_circle_outline

Search Results (894)

Search Parameters:
Keywords = mcr–3

Order results
Result details
Results per page
Select all
Export citation of selected articles as:
16 pages, 9362 KB  
Article
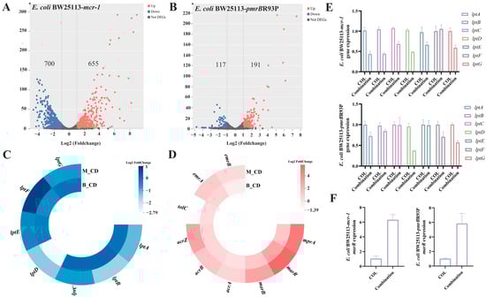
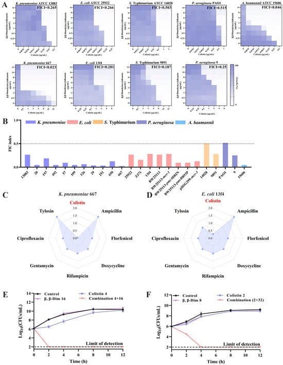
β,β-Dimethylacrylalkannin Restores Colistin Efficacy Against mcr- and TCS-Mediated Resistant Gram-Negative Bacteria via Membrane Disturbance
by Yongqing Liu, Huangwei Song, Muchen Zhang, Junyao Jiang, Yan Zhang, Jian Xu, Xi Xia, Shangshang Qin, Jianzhong Shen, Yang Wang and Dejun Liu
Antibiotics 2026, 15(1), 3; https://doi.org/10.3390/antibiotics15010003 - 19 Dec 2025
Abstract
Background: The reintroduction of colistin has led to the rapid emergence of colistin-resistant strains, significantly diminishing its therapeutic efficacy. This presents a need for effective adjuvants to restore colistin efficacy. Approach: We screened the colistin adjuvants through a high-throughput method and then [...] Read more.
Background: The reintroduction of colistin has led to the rapid emergence of colistin-resistant strains, significantly diminishing its therapeutic efficacy. This presents a need for effective adjuvants to restore colistin efficacy. Approach: We screened the colistin adjuvants through a high-throughput method and then evaluated their synergistic effects and underlying mechanisms. Results: We identified β,β-dimethylacrylalkannin (β,β-Dim), a naphthoquinone compound derived from Lithospermum erythrorhizon, as a potent colistin adjuvant (fractional inhibitory concentration index (FICI) < 0.5). β,β-Dim enhanced colistin activity against 4 of 6 susceptible strains and all 18 colistin-resistant strains carrying either plasmid-borne mcr genes (mcr-1, mcr-3, mcr-8, and mcr-9) or chromosomal two-component system (TCS) mutations (pmrA/B, phoP, and mgrB). These strains included Klebsiella pneumoniae, Escherichia coli, Salmonella Typhimurium, Pseudomonas aeruginosa, and Acinetobacter baumannii. The combination reduced the minimum inhibitory concentrations (MICs) of colistin by 4–1024-fold (from 512 to ≤2 µg/mL). Mechanistically, colistin-mediated outer membrane permeabilization facilitates β,β-Dim entry. Once internalized, β,β-Dim interacts with cytoplasmic membrane phospholipids and disrupts membrane biofunction. Further analysis showed that LPS transport and efflux pump activity were impaired, leading to LPS accumulation in the cytoplasmic membrane and increased intracellular colistin content. These processes elevated reactive oxygen species (ROS) production and markedly reduced ATP levels. In a murine infection model, β,β-Dim (2 mg/kg) combined with colistin (0.2 mg/kg) markedly increased survival from 20% (colistin alone) to 80%. Conclusions: These findings highlight that β,β-Dim combined with colistin is a promising therapeutic strategy for infections caused by colistin-resistant pathogens. Full article
Show Figures

Figure 1

18 pages, 3485 KB  
Article
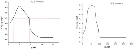
Climate Change Drives Adaptive Distribution and Corridor Identification of the Endangered Rhodiola Species on the Tibetan Plateau
by Huayong Zhang, Lan Ma, Yihe Zhang, Zhongyu Wang and Zhao Liu
Forests 2025, 16(12), 1865; https://doi.org/10.3390/f16121865 - 17 Dec 2025
Abstract
Climate change significantly impacts the survival and distribution of alpine vegetation on the Tibetan Plateau. Endangered Rhodiola species, represented by Rhodiola crenulata (Hook. f. & Thomson) H. Ohba and Rhodiola tangutica (Maxim.) S.H. Fu. are highly sensitive to climate change. Modeling their adaptive [...] Read more.
Climate change significantly impacts the survival and distribution of alpine vegetation on the Tibetan Plateau. Endangered Rhodiola species, represented by Rhodiola crenulata (Hook. f. & Thomson) H. Ohba and Rhodiola tangutica (Maxim.) S.H. Fu. are highly sensitive to climate change. Modeling their adaptive distribution and identifying ecological corridors are crucial for developing conservation strategies. Using the biomod2 platform and the MCR model, this study projects the potential geographical distribution of the two Rhodiola species under current and future climate scenarios and further identifies key ecological corridors. The results indicate that under current climate conditions, Rhodiola crenulata is mainly distributed in the southern part of the Tibetan Plateau, while Rhodiola tangutica is primarily concentrated in the northeastern region. Temperature, precipitation, and elevation are identified as key environmental drivers influencing their distribution. Under future climate scenarios, the total adaptive area of Rhodiola crenulata is projected to expand. The most significant expansion, reaching 22%, is projected under the SSP585 scenario in the 2090s. In contrast, the total adaptive area of Rhodiola tangutica is expected to contract, with a reduction of 2.99% under the SSP585 scenario in the 2070s. Based on the migration trends of the two species, ecological corridors suitable for development, such as primary corridors and secondary corridors, were established to support species migration and biodiversity conservation. By integrating species distribution models with the MCR model, this study provides a scientific basis for the conservation of endangered Rhodiola species under climate change. Full article
(This article belongs to the Section Forest Ecology and Management)
Show Figures

Figure 1

41 pages, 9667 KB  
Article
Topological Structure Characteristics of Ecological Spatial Networks and Their Correlation with Sand Fixation Function
by Zijia Gu, Yongtai Han, Qian Li, Qibin Zhang and Qiang Yu
Land 2025, 14(12), 2388; https://doi.org/10.3390/land14122388 - 7 Dec 2025
Viewed by 204
Abstract
The current research indicates that the Ecological Spatial Network (ESN) supports critical regulating services, yet the quantitative coupling between its topological structure and the sand fixation function has received limited attention. This study investigates this relationship in the Zhangbei region, China, from 2002 [...] Read more.
The current research indicates that the Ecological Spatial Network (ESN) supports critical regulating services, yet the quantitative coupling between its topological structure and the sand fixation function has received limited attention. This study investigates this relationship in the Zhangbei region, China, from 2002 to 2022. By integrating the Minimum Cumulative Resistance (MCR) model, complex network theory, and the Revised Wind Erosion Equation (RWEQ), we systematically evaluated the network’s structural evolution and its correlation with the sand fixation capacity. The results reveal a significant enhancement in ecosystem service: the actual wind erosion amount decreased from 20.18 t/ha in 2002 to 2.83 t/ha in 2022, while the network structure matured, characterized by stable high modularity (Q ≈ 0.67) and a marked “core densification” trend. Correlation and regression analyses confirm that topological metrics—specifically PageRank, Betweenness Centrality, and Degree—are effective indicators, jointly explaining 48–65% of the spatial variation in the sand fixation capacity. Notably, PageRank emerged as the most robust predictor, highlighting the functional importance of high-quality patch clusters. Furthermore, optimization simulations suggest that a low-eigenvector centrality edge-adding strategy is most effective for enhancing network connectivity. These findings provide a theoretical basis and spatial guidance for ecological restoration in arid and semi-arid regions. Full article
Show Figures

Figure 1

18 pages, 7600 KB  
Article
Quercetin Enhances the Antibacterial Activity of Polymyxin E Against MCR-1-Positive Bacteria by Inhibiting the Biological Functions of the Cell Membrane
by Yongjie Zhang, Liyang Guo, Shun Wang, Jie Zhang, Xinlei Ren, Rui Li, Jichang Li and Chunli Chen
Animals 2025, 15(23), 3491; https://doi.org/10.3390/ani15233491 - 3 Dec 2025
Viewed by 301
Abstract
In animal husbandry and livestock farming, with the spread of the plasmid-mediated MCR-1 gene, polymyxin E, as the last line of defense against drug-resistant Gram-negative bacteria, is facing severe challenges. This study investigated the in vitro and in vivo synergistic effects and mechanisms [...] Read more.
In animal husbandry and livestock farming, with the spread of the plasmid-mediated MCR-1 gene, polymyxin E, as the last line of defense against drug-resistant Gram-negative bacteria, is facing severe challenges. This study investigated the in vitro and in vivo synergistic effects and mechanisms of QUE combined with polymyxin E against MCR-1-positive chicken E. coli JD37. In vitro experiments showed that QUE could restore the sensitivity of E. coli JD37 to polymyxin E (FIC = 0.34375) and enhance the bactericidal effect of polymyxin E by increasing cell membrane permeability, fluidity, and membrane potential, downregulating the expression of the AcrAB-TolC efflux pump and LPS-related genes. Molecular docking further identified the key residues for QUE binding to the MCR-1 protein. The in vivo chick infection model confirmed that combination therapy increased survival rates, reduced bacterial load in tissues, alleviated pathological damage, and decreased levels of intestinal inflammatory factors. Our results demonstrate the synergistic bactericidal effect of the QUE-polymyxin E combination against MCR-1-positive E. coli and elucidate its underlying mechanism. Full article
(This article belongs to the Section Poultry)
Show Figures

Figure 1

26 pages, 3785 KB  
Systematic Review
One Health Antimicrobial Resistance in Qatar: A Comprehensive Systematic Review and Meta-Analysis of Animal, Food, and Environmental Reservoirs
by Lubna I. Abu-Rub, Ristha Kamar, Cut Salsabila Fatin, Susu M. Zughaier and Nahla O. Eltai
Antibiotics 2025, 14(12), 1219; https://doi.org/10.3390/antibiotics14121219 - 3 Dec 2025
Viewed by 322
Abstract
Background: Antimicrobial resistance (AMR) is a global threat that extends beyond clinical settings, impacting animals, food, and the environment. To the best of our knowledge, this review presents the first systematic evaluation of AMR and antimicrobial resistance genes (ARGs) in non-human sources [...] Read more.
Background: Antimicrobial resistance (AMR) is a global threat that extends beyond clinical settings, impacting animals, food, and the environment. To the best of our knowledge, this review presents the first systematic evaluation of AMR and antimicrobial resistance genes (ARGs) in non-human sources in Qatar, using a One Health framework. Methods: Following PRISMA 2020 guidelines, we searched five major databases: PubMed, Scopus, Web of Science, Embase, Google Scholar (only 3 pages) and QRDI, without date restrictions for studies on AMR and ARGs in animals, food, and environmental sources in Qatar. Only primary studies from Qatar reporting phenotypic or genotypic AMR/ARG data in animals, food, or the environment were included; all human-focused, non-Qatar, or non-primary research were excluded. Eligible studies were screened and analyzed using GraphPad Prism 10.4 and StatsDirect, applying random- or fixed-effects models based on heterogeneity and assessed for quality using the JBI checklist for prevalence. Results: Fifteen eligible studies published up to 2025 were included. Escherichia coli was the most frequently reported organism. High resistance rates were observed in the Access group antibiotics, such as ampicillin (0.50; 95% CI: 0.47–0.53) and tetracycline (0.50; 95% CI: 0.45–0.55), as well as in the Watch group antibiotics, including ciprofloxacin (0.40; 95% CI: 0.36–0.44) and fosfomycin (0.26; 95% CI: 0.20–0.32). Resistance to Reserve group antibiotics was comparatively lower, with pooled estimates of 0.14 (95% CI: 0.08–0.20) for colistin and 0.11 (95% CI: 0.05–0.25) for carbapenems, though lower, remains concerning. The overall pooled estimate for multidrug resistance (MDR) was 0.56 (95% CI: 0.36–0.72), and poultry was identified as the main reservoir, particularly to Critically Important Antimicrobials (CIAs). ARGs, including blaCTX-M, blaTEM, mcr-1, and qnr, were detected across all sectors, with wastewater showing a notable ARG burden. Data on other livestock species remain limited. Limitations include a few studies, variable quality, and inconsistent methods affecting comparability and precision. Conclusions: This review highlights significant AMR and ARG prevalence in non-human sources in Qatar and underscores the urgent need for a national One Health surveillance strategy incorporating WHO AWaRe and CIA frameworks to address this escalating public health threat. Full article
(This article belongs to the Special Issue Antibiotic Resistance: A One-Health Approach, 2nd Edition)
Show Figures

Figure 1

25 pages, 1363 KB  
Review
The Public Health Risks of Colistin Resistance in Dogs and Cats: A One Health Perspective Review
by Juliana Menezes, Laura Fernandes, Cátia Marques and Constança Pomba
Antibiotics 2025, 14(12), 1213; https://doi.org/10.3390/antibiotics14121213 - 2 Dec 2025
Viewed by 415
Abstract
Colistin, a polymyxin antibiotic considered a last-line treatment for multidrug-resistant Gram-negative infections, has been widely used in livestock, promoting resistance in bacterial populations that can disseminate through the environment. Although rarely used in companion animals, dogs and cats can acquire and spread colistin-resistant [...] Read more.
Colistin, a polymyxin antibiotic considered a last-line treatment for multidrug-resistant Gram-negative infections, has been widely used in livestock, promoting resistance in bacterial populations that can disseminate through the environment. Although rarely used in companion animals, dogs and cats can acquire and spread colistin-resistant strains through shared environments, acting as potential reservoirs of resistance. Reliable detection of resistant strains remains challenging due to technical limitations of routine susceptibility tests. Despite these constraints, epidemiological studies demonstrate the global presence of colistin-resistant bacteria in companion animals, with multiple plasmid-mediated colistin-resistant genes (mcr) identified in different bacteria species. Evidence of clonal and plasmid-mediated sharing of resistant strains between companion animals, humans, and, in some cases, food-producing animals highlights the complex and multidirectional nature of transmission. Although the directionality of transmission remains difficult to establish, the detection of colistin-resistant bacteria in companion animals is concerning. Addressing this challenge requires a One Health approach, integrating coordinated surveillance and infection and control measures in veterinary practices to safeguard the effectiveness of this critical last-resort antibiotic. This review summarizes current knowledge on colistin resistance mechanisms, diagnostic challenges, epidemiology, and the potential for interhost transmission, highlighting the role of dogs and cats as potential reservoirs of colistin resistance. Full article
Show Figures

Figure 1

21 pages, 2859 KB  
Article
Microwave-Irradiated Eco-Friendly Multicomponent Synthesis of Substituted Pyrazole Derivatives and Evaluation of Their Antibacterial Potential
by Bahle L. Mntambo, Jamiu O. Aribisala, Saheed Sabiu, Senzekile Majola, Robert M. Gengan and Talent R. Makhanya
Chemistry 2025, 7(6), 191; https://doi.org/10.3390/chemistry7060191 - 1 Dec 2025
Viewed by 259
Abstract
The synthesis of novel pyrazole derivatives (SPDs) and their evaluation for antibacterial potential against Escherichia coli (E. coli), Pseudomonas aeruginosa (P. aeruginosa), Staphylococcus aureus (S. aureus), and Streptococcus pneumoniae (S. pneumoniae) was developed herein. These [...] Read more.
The synthesis of novel pyrazole derivatives (SPDs) and their evaluation for antibacterial potential against Escherichia coli (E. coli), Pseudomonas aeruginosa (P. aeruginosa), Staphylococcus aureus (S. aureus), and Streptococcus pneumoniae (S. pneumoniae) was developed herein. These compounds were obtained via a microwave-assisted eco-friendly multicomponent reaction (MCR) and were characterized for structural confirmation using 1H NMR, 13C NMR, 2D experiments, TOF-MS, and FTIR spectrometry. Antibacterial activity, as measured by minimum inhibitory concentrations (MICs) of SPDs, ranged between 0.212 and 2.50 mg/mL against S. aureus, S. pneumoniae, P. aeruginosa, and E. coli. Compound 4e was the most potent against S. pneumoniae, with an MIC value of 0.0156 mg/mL compared with Amoxicillin’s MIC value of 0.0306 mg/mL. Thus, compound 4e was observed as a potential lead candidate against S. pneumoniae. Further corroboration by molecular docking at the active site of the key penicillin-binding protein (PBP) revealed that the most potent compounds against each organism showed comparable docking scores to those of amoxicillin. In addition, a pharmacokinetics study showed that synthesized SPDs were predicted to be orally bioavailable and non-inhibitors of cytochrome 3A4 and belong to drug classes 4 and 6. Hence, they were suitable for drug development and warrant further studies such as in vitro assays, in silico modeling, DFT studies, and machine learning for drug design. Full article
(This article belongs to the Section Medicinal Chemistry)
Show Figures

Figure 1

15 pages, 9339 KB  
Article
Regulatory Effects of Green Manure Combined with Nitrogen Reduction on Carbon-Cycling Functional Genes and Microbial Communities in Paddy Soils
by Zhongyi Li, Xiaohui Peng, Wenbin Dong, Caihui Wei, Yuning Wang, Yuefeng Yu, Hai Liang, Yongcheng Mo, Huiping Ou, Tieguang He, Hongqin Tang and Maoyan Tang
Diversity 2025, 17(12), 825; https://doi.org/10.3390/d17120825 - 28 Nov 2025
Viewed by 246
Abstract
Excessive nitrogen (N) fertilization in rice systems has caused soil degradation and reduced N use efficiency. Green manure, especially Astragalus sinicus (Chinese milk vetch), provides a sustainable alternative, but the microbial and functional gene mechanisms underlying its interaction with reduced N input remain [...] Read more.
Excessive nitrogen (N) fertilization in rice systems has caused soil degradation and reduced N use efficiency. Green manure, especially Astragalus sinicus (Chinese milk vetch), provides a sustainable alternative, but the microbial and functional gene mechanisms underlying its interaction with reduced N input remain unclear. In this study, a field experiment was conducted at Dingdian Village, Natong Town, Long’an County, Nanning City, Guangxi Province, China (107°51′21″ E, 23°00′41″ N) during the 2018–2019 rice growing seasons. Four treatments were established: conventional N fertilization (N100), 20% N reduction (N80), green manure plus full N (GMN100), and green manure plus 20% N reduction (GMN80). Soil physicochemical traits, microbial community composition, and carbon-cycling functional genes were analyzed using high-throughput sequencing and metagenomic profiling. Compared with N100, GMN80 significantly increased soil organic matter (by 21.3%), microbial biomass carbon (by 32.6%), and available phosphorus (by 17.8%). The Shannon index rose from 4.18 to 4.63, while Proteobacteria and Actinobacteria increased by 9.5% and 7.2%, respectively. Functional genes encoding glycoside hydrolases (GH5, GH9) and carbohydrate esterases (CE1, CE10) were enriched by 25–40%, with upregulation of carbon fixation (rbcL) and methane metabolism (mcrA) genes. Integrating A. sinicus with moderate N reduction improves soil fertility, stimulates microbial diversity, and enhances carbon turnover efficiency, offering a practical pathway toward sustainable low-carbon rice production. Full article
Show Figures

Figure 1

10 pages, 3045 KB  
Proceeding Paper
Structural, Optical, and Dielectric Behavior of MCr2O4 (M=Co, Cu, Ni) Spinel Chromites Prepared by Sol–Gel Route
by Pavithra Gurusamy, Anitha Gnanasekar, Geetha Deivasigamani and Jose Luis Arias Mediano
Mater. Proc. 2025, 25(1), 6; https://doi.org/10.3390/materproc2025025006 - 24 Nov 2025
Viewed by 121
Abstract
The influence of M site substitution in MCr2O4 nanoceramics on their properties is examined in this research. This study is an attempt to correlate the structural, morphological, and optical properties of M-site-modified chromites. The MCr2O4 nanoceramics-CuCr2 [...] Read more.
The influence of M site substitution in MCr2O4 nanoceramics on their properties is examined in this research. This study is an attempt to correlate the structural, morphological, and optical properties of M-site-modified chromites. The MCr2O4 nanoceramics-CuCr2O4, CoCr2O4, and NiCr2O4 were synthesized using a wet chemical sol–gel auto-combustion method, and all three samples were annealed for 4 h at 900 °C. X-ray diffraction analysis showed that the XRD patterns of CuCr2O4, CoCr2O4, and NiCr2O4 correspond to single-phase cubic crystal structures with the space group Fd-3m. Using the Scherrer equation, the crystallite sizes were found to be 9.86 nm, 6.73 nm, and 10.73 nm for CuCr2O4, CoCr2O4, and NiCr2O4, respectively. Other parameters, including crystal structure, micro-strain, lattice constant, unit cell volume, X-ray density, packing factor, and the stacking fault of the calcined powder samples, were determined from data acquired from the X-ray diffractometer. Energy dispersive X-ray spectroscopy (EDX) was employed to confirm the appropriate chromite elements in their expected stoichiometric proportions, removed from other impurities. The identification of the functional groups of the samples was performed using Fourier Transform Infrared Spectroscopy (FTIR). The absorption bands characteristic of tetrahedral and octahedral coordination compounds of the spinel structure are found between 450 and 750 cm−1 for all three samples in the spectrum. From the UV-absorption spectra, and using Tauc’s plot, the energy bandgap values for CuCr2O4, CoCr2O4, and NiCr2O4 were measured to be 1.66 eV, 1.82 eV, and 2.01 eV, respectively. The dielectric properties of the chromites were studied using an LCR meter. Frequency-dependent dielectric properties, including Dielectric constant and Tangent loss, were calculated. These findings suggest the feasibility of the use of these synthesized chromites for optical devices and other optoelectronic applications. Full article
Show Figures

Figure 1

47 pages, 10263 KB  
Article
Effectiveness of Chitosan and Its Nanoparticles Against ampC- and ESBL-Producing Pan-Drug-Resistant Proteus mirabilis in Egyptian Livestock
by Ibtisam Faeq Hasona, Amal Awad, Gamal Younis and Wafaa Farouk Mohamed
Pathogens 2025, 14(11), 1176; https://doi.org/10.3390/pathogens14111176 - 18 Nov 2025
Viewed by 659
Abstract
Proteus mirabilis (P. mirabilis) serves as a multi-host–pathogen regarded as an alarming foodborne infectious disease, causing illnesses of variable severity in both livestock and human beings. The present study aimed to estimate the prevalence, antibiotic susceptibility profiles, and associated antimicrobial resistance [...] Read more.
Proteus mirabilis (P. mirabilis) serves as a multi-host–pathogen regarded as an alarming foodborne infectious disease, causing illnesses of variable severity in both livestock and human beings. The present study aimed to estimate the prevalence, antibiotic susceptibility profiles, and associated antimicrobial resistance genes (ARGs) of P. mirabilis isolates obtained from diseased broiler chickens and native Egyptian buffaloes in Kafr El-Sheikh and Dakahlia governorates, Egypt. In addition, this study investigated the antibacterial activity of chitosan (CS) and chitosan nanoparticles (CSNPs), including the estimation of the minimum inhibitory concentration (MIC) and minimum bactericidal concentration (MBC) of CS at concentrations of 1% and 2%, as well as CSNPs. Furthermore, the sub-MIC values were utilized to assess the inhibitory effects of CS and CSNPs on swarming motility. P. mirabilis was detected in 68% (34/50) of broiler chickens and 40.74% (11/27) of buffaloes. Interestingly, all P. mirabilis isolates were tested against 21 antimicrobial drugs and showed high resistance against either critical, highly important, or important antimicrobial drugs. For chicken-originated P. mirabilis, 50% (17/34) of isolates were revealed to be extensively drug-resistant (XDR) and 50% (17/34) of isolates were revealed to be pan-drug-resistant (PDR). Meanwhile, 9.09% (1/11) of buffalo-originated P. mirabilis isolates were revealed to be XDR and 90.91% (10/11) of the isolates were revealed to be PDR. Among P. mirabilis isolates from broiler chickens, the prevalence of resistance genes was as follows: int1 (97.06%), dfrA1 (100%), sul2 (97.06%), catA1 (44.12%), aadA1 (97.06%), tet(M) (81.82%), ermB (23.53%), msrA (0%), qnrA (47.06%), qnrS (0%), gyrA (0%), mcr-1 (11.76%), blaTEM (97.06%), blaCTX-M (26.47%), blaOXA-10 (2.94%), blaCMY-2 (41.18%), and blaSHV (0%). The corresponding detection rates in buffalo-derived isolates were 100%, 100%, 90.91%, 63.64%, 100%, 70.59%, 18.18%, 0%, 9.09%, 0%, 0%, 18.18%, 81.82%, 18.18%, 18.18%, 63.64%, and 0%, respectively. Carbapenemase genes were found in none of the isolates from either species. CSNPs demonstrated superior antibacterial and anti-virulence activity against resistant P. mirabilis. CSNPs exhibited significantly lower MIC (0.067–0.081 mg/mL) and MBC (0.167–0.177 mg/mL) values compared with conventional CS formulations (MIC: 3.25–4.5 mg/mL; MBC: 6.67–9.08 mg/mL) in both broiler and buffalo isolates. In inhibition zone assays, the CSNPs + ciprofloxacin (CIP) combination showed the highest efficacy with a 50–58% increase in the inhibition area. Both CSNPs and CS 2% substantially reduced swarming motility by 45–52%, with CSNPs showing the strongest inhibitory effect. These outcomes highlight how P. mirabilis carries and disseminates antibiotic resistance, presenting serious threats to health policy and livestock. Also, CS or CSNPs, either alone or enhanced with CIP, are effective in vitro against resistant P. mirabilis, which promotes the treatment of Proteus infections to guarantee a bactericidal impact. Full article
(This article belongs to the Special Issue Current Progress on Bacterial Antimicrobial Resistance)
Show Figures

Figure 1

18 pages, 912 KB  
Article
Artificial Intelligence in Medicine and Healthcare: A Complexity-Based Framework for Model–Context–Relation Alignment
by Emanuele Di Vita, Giovanni Caivano, Fabio Massimo Sciarra, Simone Lo Bianco, Pietro Messina, Enzo Maria Cumbo, Luigi Caradonna, Salvatore Nigliaccio, Davide Alessio Fontana, Antonio Scardina and Giuseppe Alessandro Scardina
Appl. Sci. 2025, 15(22), 12005; https://doi.org/10.3390/app152212005 - 12 Nov 2025
Viewed by 575
Abstract
Artificial intelligence (AI) is profoundly transforming medicine and healthcare, evolving from analytical tools aimed at automating specific tasks to integrated components of complex socio-technical systems. This work presents a conceptual and theoretical review proposing the Model–Context–Relation (M–C–R) framework to interpret how the effectiveness [...] Read more.
Artificial intelligence (AI) is profoundly transforming medicine and healthcare, evolving from analytical tools aimed at automating specific tasks to integrated components of complex socio-technical systems. This work presents a conceptual and theoretical review proposing the Model–Context–Relation (M–C–R) framework to interpret how the effectiveness of Artificial Intelligence (AI) in medicine and healthcare emerges from the dynamic alignment among algorithmic, contextual, and relational dimensions. No new patient-level data were generated or analyzed. Through a qualitative conceptual framework analysis, the study integrates theoretical, regulatory, and applicative perspectives, drawing on the Revision of the Semiological Paradigm developed by the Palermo School, as well as on major international guidelines (WHO, European AI Act, FDA). The results indicate that AI-supported processes have been reported in the literature to improve clinical accuracy and workflow efficiency when appropriately integrated, yet its value depends on contextual adaptation and human supervision rather than on algorithmic performance alone. When properly integrated, AI functions as a digital semiotic extension of clinical reasoning and may enhance the physician’s interpretative capacity without replacing it. The M–C–R framework enables understanding of how performance, ethical reliability, and organizational sustainability emerge from the alignment between the technical model, the context of use, and relational trust. In this perspective, AI is conceptualized not as a decision-maker but as an adaptive cognitive partner, fostering a reflective, transparent, and person-centered medicine. The proposed approach supports the design of sustainable and ethically responsible AI systems within a Medicine of Complexity, in which human and artificial intelligence co-evolve to strengthen knowledge, accountability, and equity in healthcare systems. Full article
Show Figures

Figure 1

5 pages, 404 KB  
Proceeding Paper
One-Pot Synthesis of Imidazo[1,2-a]pyridines via Groebke–Blackburn–Bienaymé Reaction
by David Calderón-Rangel, Alejandro Corona-Díaz, Indhira A. González-Gámez and Rocío Gámez-Montaño
Chem. Proc. 2025, 18(1), 10; https://doi.org/10.3390/ecsoc-29-26678 - 11 Nov 2025
Viewed by 267
Abstract
The imidazo[1,2-a]pyridine (IMP) scaffold has attracted considerable attention due to its photophysical properties and their applications in medicinal chemistry and material sciences. Isocyanide-based multicomponent reactions (I-MCRs), particularly the Groebke –Blackburn–Bienaymé reaction (GBBR), are considered election synthetic one-pot processes for synthesis of [...] Read more.
The imidazo[1,2-a]pyridine (IMP) scaffold has attracted considerable attention due to its photophysical properties and their applications in medicinal chemistry and material sciences. Isocyanide-based multicomponent reactions (I-MCRs), particularly the Groebke –Blackburn–Bienaymé reaction (GBBR), are considered election synthetic one-pot processes for synthesis of IMP analogs. Herein we described a novel ultrasound assisted one-pot green synthesis of IMPs via GBBR using water as solvent. The approach aligns with the principles and metrics of green chemistry and enables the efficient synthesis of highly fluorescent molecules. These compounds show potential applications in chemical sensing, optoelectronic devices, and bioimaging. Full article
Show Figures

Figure 1

10 pages, 250 KB  
Article
Apathy Is Associated with Slower Gait and Subjective Cognitive Complaints in a South Indian Community-Dwelling Cohort
by Matthew G. Engel, Emmeline I. Ayers, Dristi Adhikari, Marnina B. Stimmel, Erica F. Weiss, V.G. Pradeep Kumar, Alben Sigamani, Joe Verghese and Mirnova E. Ceïde
Brain Sci. 2025, 15(11), 1204; https://doi.org/10.3390/brainsci15111204 - 7 Nov 2025
Viewed by 404
Abstract
Background/Objectives: Apathy is an independent risk factor for dementia and motoric–cognitive risk syndrome (MCR), a predementia syndrome characterized by slow gait and subjective cognitive complaints (SCCs). Our objective is to assess the cross-sectional association of apathy with gait velocity, SCC, and MCR [...] Read more.
Background/Objectives: Apathy is an independent risk factor for dementia and motoric–cognitive risk syndrome (MCR), a predementia syndrome characterized by slow gait and subjective cognitive complaints (SCCs). Our objective is to assess the cross-sectional association of apathy with gait velocity, SCC, and MCR in a community-based cohort of older adults. Methods: A cross-sectional survey of N = 746 community-dwelling older adults (≥60 years of age) enrolled in the Kerala Einstein Study. Apathy was measured using the Apathy Evaluation Scale (AES). Participants were stratified by AES tertile to evaluate bivariate associations, and multivariate linear and logistic regression models were used to assess the relationship of apathy with gait velocity, SCC, and MCR. Results: Compared with participants in the lowest apathy tertile, those in the highest tertile were significantly older, less physically active, and had slower gait. High-apathy participants also had lower Addenbrooke’s Cognitive Examination scores (79.4 vs. 84.5, p < 0.001) and higher depression scores (9.3 vs. 5.4, p < 0.001). Apathy was associated with slower gait velocity (β = −3.465, p ≤ 0.002), but this relationship was no longer significant after adjusting for ACE score. Apathy and SCC were significantly associated in adjusted models (p < 0.001). Although participants with MCR had higher levels of apathy compared to those without MCR (34.6 vs. 31.4, p < 0.01), prevalent MCR and apathy were not significantly associated in regression models. Conclusions: Among community-dwelling older adults in Kerala, apathy is associated with slower gait and more severe subjective cognitive complaints but not cross-sectional MCR prevalence. These findings suggest that apathy may serve as an early risk factor in dementia pathogenesis across diverse patient populations, warranting further longitudinal investigation. Full article
24 pages, 3188 KB  
Article
Integrated Assessment of Benthic Bacterial Community Physiology, Structure, and Function Across C, N, P, and S Gradients in Lake Villarrica Sediments, Chile
by Tay Ruiz-Gil, Sebastián Elgueta, Giovanni Larama, Joaquín-Ignacio Rilling, Anthony Hollenback, Deb P. Jaisi, Diego Valdebenito, Bryan M. Spears and Marco A. Campos
Microorganisms 2025, 13(11), 2544; https://doi.org/10.3390/microorganisms13112544 - 7 Nov 2025
Viewed by 572
Abstract
Benthic bacterial communities play a critical role in nutrient cycling and are highly sensitive to environmental pollution. This study aimed to investigate the physiological, compositional and functional responses of bacterial communities across a range of carbon (C), nitrogen (N), phosphorus (P), and sulfur [...] Read more.
Benthic bacterial communities play a critical role in nutrient cycling and are highly sensitive to environmental pollution. This study aimed to investigate the physiological, compositional and functional responses of bacterial communities across a range of carbon (C), nitrogen (N), phosphorus (P), and sulfur (S) gradients in sediments from Lake Villarrica, Chile. Sediment samples were collected from 5 sites representing a gradient of nutrient pressure from the lake basin (NL < PuB < PoP < SL < VB). Nutrient forms (TC, TN, TP, TS, and OM) were chemically quantified. Community function was assessed via community-level physiological profiles (CLPPs) using Biolog® EcoPlates (C substrates), PM3B (N substrates), and PM4A (P and S substrates). Function and composition were assessed based on total bacterial and functional nutrient-cycling gene abundances (16Sr RNA, chiA, mcrA, nifH, amoA, nosZ, phoD, pqqC, soxB, dsrA) using qPCR and 16S rRNA metabarcoding, respectively. In general, the CLPPs were higher for C substrates, followed by P, S, and N substrates, with metabolism of organic forms of these nutrients preferential, and P-cycling genes were the most abundant in the lake. Spatially, the most nutrient-enriched site (VB) showed a significantly (p ≤ 0.05) higher nutrient content (e.g., 5.4% TC, 0.54% TN, 1302.8 mg kg−1 TP and 854.1 mg kg−1 TS) and total bacterial abundance (2.9 × 1011 gene copy g−1 dw sediment) but displayed lower CLPPs (from 0.63 to 1.02 AWCD) and nutrient-cycling gene abundances (e.g., 9.1 × 101, 2.7 × 103, 3.6 × 103 and 4.7 × 103 gene copy g−1 dw sediment for chiaA, nifH, phoD and dsrA, respectively) compared to the less nutrient-enriched sites (e.g., NL). The bacterial community composition shifted accordingly, with Bacillota enriched in VB and Planctomycetota occurring more frequently in less nutrient-exposed sites. Functional prediction analysis revealed enhanced methanotrophy and sulfate respiration in nutrient-rich sediments, whereas nitrification and organic P (Po) mineralization dominated in less impacted areas. The results demonstrate that nutrient enrichment constrains bacterial functional diversity in Lake Villarrica and, so, may be useful indicators of environmental stress to be considered in pollution monitoring programmes. Full article
Show Figures

Figure 1

24 pages, 2361 KB  
Article
Phenotypic and Genotypic Characterization of Colistin, ESBL, and Multidrug Resistance in Escherichia coli Across the Broiler Production Chain in Karnataka, India
by Mohammad Nasim Sohail, Srikrishna Isloor, Doddamane Rathnamma, S. Chandra Priya, Belamaranahally M. Veeregowda, Nagendra R. Hegde, Csaba Varga and Nicola J. Williams
Poultry 2025, 4(4), 51; https://doi.org/10.3390/poultry4040051 - 27 Oct 2025
Viewed by 763
Abstract
The emergence of antimicrobial resistance (AMR) across the broiler production chain holds significant economic, animal, and public health implications. This study investigated phenotypic resistance to 13 antimicrobials and the presence of 35 antimicrobial resistance genes (ARGs) in Escherichia coli (n = 291) [...] Read more.
The emergence of antimicrobial resistance (AMR) across the broiler production chain holds significant economic, animal, and public health implications. This study investigated phenotypic resistance to 13 antimicrobials and the presence of 35 antimicrobial resistance genes (ARGs) in Escherichia coli (n = 291) isolated across three broiler production chains (broiler breeder farms, hatcheries, commercial broiler farms, and retail meat shops). An extremely high phenotypic resistance (>70%) to doxycycline, ciprofloxacin, and cefpodoxime, and very high resistance (50–70%) to ampicillin, cefotaxime, gentamicin, and ceftazidime was observed. In addition, 97% of isolates were multidrug-resistant (resistant to ≥1 drug in ≥3 antimicrobial classes), 42% were extended-spectrum beta-lactamase (ESBL) producers, 65% were resistant to third-generation cephalosporins (3GCR), and 21% were resistant to colistin. The Poisson regression model revealed no significant difference in AMR among broiler production stages, except for colistin. Among 35 ARGs tested, 24 (67%) were detected at least once. The most prevalent were tetA, blaTEM, qnrB, qnrS, and aac(6′)-Ib-cr, while qnrD, sul2, blaOXA, and blaCTX-M were detected at lower levels (1–7%). All five tested mcr genes (mcr-1 to mcr-5) were identified in commercial farms and retail shops. No blaNDM, tetB, tetC, tetD, tetM, qnrC, aac(3)-IIa (aacC2), aph(3)-IIa (aphA2), or aac(6′)-Ib genes were found. A strong correlation was observed between AMR phenotypes and ARGs. High AMR among E. coli in broiler production poses significant One Health risks, with widespread MDR, ESBL production, and resistance to critically important antimicrobials. Prudent antimicrobial use, enhanced surveillance and education, farm biosecurity, and One Health strategies are crucial in mitigating these threats. Full article
Show Figures

Figure 1

Back to TopTop