Sign in to use this feature.

Years

Between: -

Subjects

remove_circle_outline
remove_circle_outline
remove_circle_outline
remove_circle_outline
remove_circle_outline
remove_circle_outline
remove_circle_outline

Journals

Article Types

Countries / Regions

Search Results (65)

Search Parameters:
Keywords = maxillary sinus volume

Order results
Result details
Results per page
Select all
Export citation of selected articles as:
16 pages, 2861 KB  
Article
Three-Dimensional Volumetric Evaluation of the Sella Turcica and Sphenoid Sinus in Individuals with Unilateral Palatally Impacted Maxillary Canines Using CBCT
by Manolya İlhanlı, Şerife Tuğçe Hasoğlan, Seçil Aksoy and Kaan Orhan
Diagnostics 2026, 16(7), 1098; https://doi.org/10.3390/diagnostics16071098 - 5 Apr 2026
Viewed by 277
Abstract
Background/Objectives: The sella turcica and sphenoid sinus are anatomically adjacent structures within the cranial base and may reflect variations related to craniofacial development. However, evidence regarding their three-dimensional characteristics in individuals with impacted canines remains limited. This study aimed to evaluate the [...] Read more.
Background/Objectives: The sella turcica and sphenoid sinus are anatomically adjacent structures within the cranial base and may reflect variations related to craniofacial development. However, evidence regarding their three-dimensional characteristics in individuals with impacted canines remains limited. This study aimed to evaluate the morphological, linear, and volumetric characteristics of the sella turcica and sphenoid sinus in individuals with unilateral palatally impacted maxillary canines using cone-beam computed tomography (CBCT). Methods: This study included CBCT scans of individuals with unilateral palatally impacted maxillary canines and a control group. Linear measurements and morphology of the sella turcica were assessed. Sella turcica volume was calculated using both a geometric formula and voxel-based three-dimensional segmentation. Sphenoid sinus pneumatization patterns and volumes were also evaluated. Agreement between volumetric measurement methods was assessed using Bland–Altman analysis, and correlations between sella turcica and sphenoid sinus volumes were also analyzed. Results: Most morphological and volumetric parameters of the sella turcica and sphenoid sinus were comparable between groups. Among the linear measurements, only sella width was significantly greater in the control group, whereas other dimensions showed no significant differences. The distribution of sella turcica morphology and sphenoid sinus pneumatization patterns was similar in both groups. No significant differences were observed in sella turcica or sphenoid sinus volumes. Bland–Altman analysis demonstrated good agreement between geometric and voxel-based volumetric measurements. In addition, no significant correlation was identified between sella turcica and sphenoid sinus volumes. Conclusions: Unilateral palatally impacted maxillary canines were not associated with substantial morphological or volumetric alterations of the sella turcica or sphenoid sinus. These findings suggest that variations in these cranial base structures have limited value as indicators of unilateral palatal canine impaction. Full article
(This article belongs to the Section Medical Imaging and Theranostics)
Show Figures

Figure 1

12 pages, 1111 KB  
Article
Comparison of Two Methods for Assessing the Maxillary Sinus Volume in Patients with and Without Unilateral Cleft Lip and Palate: A Retrospective Cross-Sectional Study
by Aleksandra Kołodziejska, Wojciech Nazar, Bogna Racka-Pilszak and Anna Wojtaszek-Słomińska
Diagnostics 2026, 16(6), 865; https://doi.org/10.3390/diagnostics16060865 - 14 Mar 2026
Viewed by 333
Abstract
Background/Objectives: The aim of this study was to compare two methods for maxillary sinus volume measurement, assessing their accuracy. The analysis compared the maxillary sinus volume in patients with unilateral cleft lip and palate (UCLP) and in a non-cleft group, using a [...] Read more.
Background/Objectives: The aim of this study was to compare two methods for maxillary sinus volume measurement, assessing their accuracy. The analysis compared the maxillary sinus volume in patients with unilateral cleft lip and palate (UCLP) and in a non-cleft group, using a manual method and a three-dimensional (3D) semi-automated segmentation method. Methods: The research was conducted according to the STROBE guidelines. Sixty patients were included in this study: thirty patients with UCLP were in the research group, and the control group consisted of 30 patients with no craniofacial deformities. Cone-beam computed tomography (CBCT) was analyzed. The manual maxillary sinus volume was calculated based on its approximation to two geometric shapes based on mathematical formulas using linear measurements that were performed on all sinus CBCT scans in the maximum diameter in three planes. The semi-automatic segmentation method using ITK-SNAP 3D-imaging software version 4.2.2 was used to automatically calculate the maxillary sinus volume of the sinuses. The manually calculated volume was compared with the automatically calculated one, and statistical analysis was performed. Results: The cleft group presented lower values in both the automatic and manually calculated volumes for both the right (automatic: p = 0.49; manual p = 0.009) and left (automatic: p = 0.46; manual p = 0.11) maxillary sinuses than the non-cleft group. The cleft group presented statistically significant higher discrepancies in values between the manual and semi-automatic method than the control group (RMSV p = 0.0011; LMSV p = 0.033; TMSV p = 0.003). Conclusions: The manual method may not reveal the exact anatomical topography of the maxillary sinuses. In UCLP patients, the maxillary sinus anatomy may be more complex. Therefore, a semi-automated method may be more advisable to preserve the accuracy of the measurements. Full article
Show Figures

Figure 1

16 pages, 1679 KB  
Article
Assessment of Paranasal Sinus Growth with 3D Volumetric Measurements and the Effect of Anatomic Variations on Sinus Volume in a Pediatric Population
by Ercan Ayaz, Irem Kavukoglu and Nazli Gulsum Akyel
Tomography 2026, 12(2), 15; https://doi.org/10.3390/tomography12020015 - 26 Jan 2026
Viewed by 661
Abstract
Background: We aimed to determine paranasal sinus volumes using 3D volumetric measurements and to evaluate the effect of anatomical variations on these volumes, ensuring balanced age and sex distribution during childhood. Methods: Thirteen age groups (0–16 years), each including 10 males and 10 [...] Read more.
Background: We aimed to determine paranasal sinus volumes using 3D volumetric measurements and to evaluate the effect of anatomical variations on these volumes, ensuring balanced age and sex distribution during childhood. Methods: Thirteen age groups (0–16 years), each including 10 males and 10 females, were formed. After excluding sinus pathologies, a total of 260 subjects were randomly selected from CT head examinations. Right and left frontal, maxillary, and sphenoid sinus volumes were calculated using 3D Slicer software (version 5.6.2) following manual segmentation of axial CT slices. Also, the presence of right and left Agger Nasi cells, Haller cells, Onodi cells, and concha bullosa were recorded. Results: No significant difference was found between males and females in sinus volumes (p > 0.05). Mean right and left maxillary sinus volumes were 6.23 cm3 and 6.27 cm3 (p = 0.551); frontal sinuses were 0.79 cm3 and 0.86 cm3 (p = 0.170); and sphenoid sinuses were 1.64 cm3 and 1.85 cm3 (p = 0.041). Sphenoid sinus pneumatization appeared in 30% of the 0–6-month group and in over 75% of older groups. Frontal pneumatization began at age 2–3 and exceeded 50% after age 4. Agger Nasi, Haller, Onodi cells, and concha bullosa were detected in 58.8%, 31.2%, 10%, and 22.3% of cases, respectively. Anatomical variations showed no significant effect on sinus volumes (p > 0.05). Conclusions: We developed a paranasal sinus volume chart applicable to routine practice, showing that anatomical variations had no significant impact on the development. This is the first study to investigate the impact of anatomical variations on sinus development and volume, along with the age at which variations emerge, with a balanced distribution of age and sex. Full article
Show Figures

Figure 1

17 pages, 2057 KB  
Article
The Effect of RAMPA Therapy on the Volumetric Evaluation of the Nasal Cavity and Sinus: A Comparative Statistical Analysis in Patients with Clear Versus Opacified Paranasal Sinuses
by Yasushi Mitani, Yuko Okai-Kojima, Mohammad Moshfeghi, Morio Tonogi, Shouhei Ogisawa and Bumkyoo Choi
Oral 2026, 6(1), 8; https://doi.org/10.3390/oral6010008 - 8 Jan 2026
Cited by 1 | Viewed by 736
Abstract
Objectives: This study aimed to comprehensively evaluate and compare the therapeutic effects of Right Angle Maxillary Protraction Appliance (RAMPA) therapy on nasal airway volume in pediatric patients, specifically differentiated by their baseline radiological paranasal sinus status. The objective was to quantify airway volume [...] Read more.
Objectives: This study aimed to comprehensively evaluate and compare the therapeutic effects of Right Angle Maxillary Protraction Appliance (RAMPA) therapy on nasal airway volume in pediatric patients, specifically differentiated by their baseline radiological paranasal sinus status. The objective was to quantify airway volume changes (absolute and percentage) in clear and opacified sinus groups, investigate the influence of age, sex, and treatment duration on these changes, and elucidate potential differences in the underlying mechanisms of airway expansion between groups. Study Design: A retrospective comparative cohort study design was employed. This study includes a “clear sinus group” of 26 patients (mean age: 6.6 years) with radiologically clear sinuses at baseline and an “opacified sinus group” of 20 patients (mean age: 6.8 years) diagnosed with rhinosinusitis and exhibiting significant sinus opacification on baseline CBCT scans. Upper airway volumetric measurements were performed using CBCT scans acquired pre- (T1) and post-treatment (T2), with data analyzed using Invivo 5 software. Results: RAMPA therapy significantly increased upper airway volume in both cohorts. The clear sinus group showed an approximate 18% mean increase (4886.9 mm3 absolute), while the opacified sinus group demonstrated a remarkably greater 61% mean increase (11,192.8 mm3 absolute). This difference was statistically significant. In the clear sinus group, airway volume gain positively correlated with treatment duration (p = 0.0303). Conversely, no significant correlation was found in the opacified sinus group (p = 0.288), suggesting rapid obstruction relief as a dominant mechanism. Sex did not significantly influence outcomes, and age was not a strong independent predictor of volume change magnitude. Conclusions: RAMPA therapy effectively increases upper airway volume in pediatric patients, with a substantially greater effect in those with baseline sinus opacification due to rapid obstruction resolution complementing skeletal changes. The mechanism of action differs by sinus status, with clear sinus patients showing gradual, duration-dependent skeletal adaptation and opacified sinus patients exhibiting immediate, duration-independent gains primarily from sinus clearance. These findings provide crucial insights for tailored clinical decision-making. Full article
Show Figures

Figure 1

11 pages, 1617 KB  
Article
A 10-Year Follow-Up Study on the Success Rate of Maxillary Sinus Floor Augmentation and Implant Placement in Relation to Strontium Ranelate
by Eliza Dragan, Mihaela Ghinea, Danisia Haba and Gabriel Melian
Dent. J. 2025, 13(12), 565; https://doi.org/10.3390/dj13120565 - 1 Dec 2025
Viewed by 630
Abstract
Background: Maxillary sinus floor augmentation (MSFA) is frequently required for implant placement in the atrophic posterior maxilla. However, limited bone quality and volume can compromise long-term success. Strontium ranelate (SrR), a dual-acting bone agent, stimulates osteoblasts while inhibiting osteoclasts, potentially improving bone density [...] Read more.
Background: Maxillary sinus floor augmentation (MSFA) is frequently required for implant placement in the atrophic posterior maxilla. However, limited bone quality and volume can compromise long-term success. Strontium ranelate (SrR), a dual-acting bone agent, stimulates osteoblasts while inhibiting osteoclasts, potentially improving bone density and osseointegration in grafted sites. Objective: This 10-year preliminary split-mouth study evaluated the long-term effects of SrR on bone density, volume, and implant success following MSFA. Methods: Six patients underwent bilateral MSFA using a lateral window approach. One side received systemic SrR (2 g/day for 6 months) after grafting, while the contralateral side served as a control. CBCT and DEXA analyses were performed to assess bone density and volume. Bone biopsies were examined histologically and by microindentation. Data were analyzed using paired t-tests or Wilcoxon signed-rank tests, depending on distribution, with significance at p < 0.05. Results: After 10 years, SrR-treated sites demonstrated a mean 22.9% increase in bone density versus 12.5% in untreated controls. Although both groups experienced minor reductions in bone volume (SrR: −13.3%; control: −12.8%), SrR samples exhibited greater mineralization, hardness, and lamellar bone maturity. Conclusions: SrR improved bone density and mechanical properties but not long-term volume preservation. Given the small sample size (n = 6) and absence of implant stability and patient-reported outcomes, these results should be interpreted with caution. Future large-scale clinical trials incorporating survival, ISQ, and quality-of-life data are warranted. Full article
(This article belongs to the Special Issue Bone Regeneration and Tissue Reconstruction in Dentistry)
Show Figures

Graphical abstract

10 pages, 772 KB  
Article
Assessment of the Connection Between Maxillary Sinus Volume, Number of Surgical Interventions, and Craniofacial Development in Patients with Unilateral Cleft Lip and Palate: A Retrospective Cross-Sectional Study
by Aleksandra Kołodziejska, Wojciech Nazar, Jolanta Kalinowska, Bogna Racka-Pilszak and Anna Wojtaszek-Słomińska
J. Clin. Med. 2025, 14(23), 8468; https://doi.org/10.3390/jcm14238468 - 28 Nov 2025
Cited by 1 | Viewed by 446
Abstract
Objectives: The aim of this retrospective cross-sectional study was to compare maxillary sinus volume, the number of surgical interventions, and craniofacial development in patients with unilateral cleft lip and palate (UCLP). The study also sought to clarify the surgical effect on craniofacial [...] Read more.
Objectives: The aim of this retrospective cross-sectional study was to compare maxillary sinus volume, the number of surgical interventions, and craniofacial development in patients with unilateral cleft lip and palate (UCLP). The study also sought to clarify the surgical effect on craniofacial growth. Materials and Methods: The study examined 30 patients. Computed tomography scans and lateral cephalograms were collected. The volumes of the right and left maxillary sinuses were measured using ITK-SNAP software version 4.2.2 with a semiautomatic segmentation method. Cephalometric analysis was performed, and the number of primary and secondary interventions was noted. Data were statistically analyzed, with the significance set at p < 0.05. Results: Statistical analysis revealed no significant association (p > 0.05) between the number of primary or secondary surgical procedures and their influence on maxillary sinus volume. A significant relationship was observed between the number of primary surgeries and the ANB angle (p = 0.034) and SNB angle (p = 0.005). Statistical significance was also found between the number of secondary surgeries and the SNA angle (p = 0.03) and ANB angle (p = 0.03). Conclusions: The results show that the number of primary and secondary surgeries does not affect maxillary sinus volume in growing UCLP patients. However, the number of primary surgeries may have some influence on subsequent profile development. The number of secondary surgeries appears to influence maxilla growth and, consequently, the maxilla–mandible relationship (ANB and WITS appraisal). Full article
(This article belongs to the Special Issue Advances in Clinical Craniofacial Reconstructive Surgery)
Show Figures

Figure 1

13 pages, 2097 KB  
Article
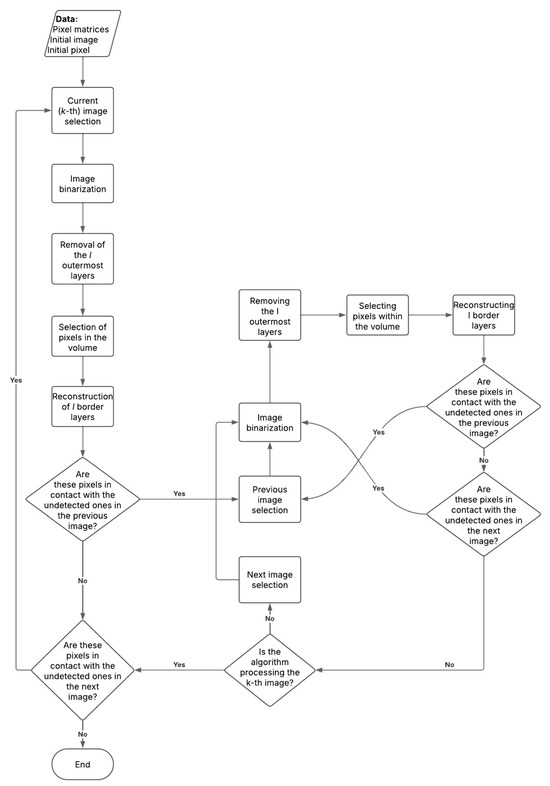
Pilot Study: Algorithm-Based Assessment of Maxillary Sinus Volume in Zygomatic and Pterygoid Implant Planning
by Pablo García Roza, Iago Vila García, Miguel González Menéndez, Jesús Pato Mourelo, Jose Antonio Vega and M. Zulima Fernández-Muñiz
Dent. J. 2025, 13(11), 515; https://doi.org/10.3390/dj13110515 - 5 Nov 2025
Viewed by 589
Abstract
Background/Objetives: Zygomatic implants are an effective solution for the prosthetic rehabilitation of atrophic maxillae, but their placement can alter maxillary sinus anatomy and influence surgical outcomes. This study presents a computational algorithm for automated segmentation and volumetric assessment of the maxillary sinus from [...] Read more.
Background/Objetives: Zygomatic implants are an effective solution for the prosthetic rehabilitation of atrophic maxillae, but their placement can alter maxillary sinus anatomy and influence surgical outcomes. This study presents a computational algorithm for automated segmentation and volumetric assessment of the maxillary sinus from cone-beam computed tomography (CBCT) images, offering a reproducible and clinically oriented tool. Methods: Six sinus samples from four patients undergoing pterygoid or zygomatic implant surgery were analyzed. The algorithm was designed to integrate image binarization, surface detection, and iterative reconstruction to delineate sinus boundaries and compute volumes with minimal operator dependence. Results: Postoperative analyses consistently revealed reductions in sinus volume, with relative changes ranging from 1.1% to 24.5%, validated by expert review. Conclusions: These results demonstrate the feasibility of algorithm-driven volumetric assessment as a non-invasive approach to support surgical planning and monitor anatomical changes. Although limited by the small sample size, this pilot study establishes a foundation for further research and highlights the clinical potential of computational methods to enhance precision and safety in zygomatic implantology. Full article
Show Figures

Graphical abstract

9 pages, 1065 KB  
Article
Retrospective Evaluation of Maxillary Sinus Volume Changes Following Bone-Anchored Midface Distraction Osteogenesis in Cleft Patients: A Case–Series Study
by Aleksandra Kołodziejska, Patryk Kołodziejski, Maria Gutowska, Martyna Dowgierd, Agnieszka Predko-Engel, Monika Jurczuk and Krzysztof Dowgierd
J. Clin. Med. 2025, 14(20), 7422; https://doi.org/10.3390/jcm14207422 - 21 Oct 2025
Cited by 1 | Viewed by 827
Abstract
Background/Objectives: This study retrospectively evaluated maxillary sinus volume changes and linear changes in the craniofacial region after Le Fort I distraction osteogenesis using a rigid external distraction system. Methods: Ten patients who underwent LeFort 1 distraction osteogenesis between 2012 and 2025 [...] Read more.
Background/Objectives: This study retrospectively evaluated maxillary sinus volume changes and linear changes in the craniofacial region after Le Fort I distraction osteogenesis using a rigid external distraction system. Methods: Ten patients who underwent LeFort 1 distraction osteogenesis between 2012 and 2025 were included in the study. Computed tomography scans and lateral cephalograms were obtained before and 12.3 ± 6.98 months after the surgery. The associated volumes of the maxillary left and right sinuses were subsequently measured using the semiautomatic segmentation method in the ITK-SNAP software. Linear measurements of the sinuses and cephalometric analysis were performed before and after the distraction. Results: The Wits appraisal (distance between perpendicular lines drawn from point A (on the maxilla) and point B (on the mandible) to the occlusal plane) presented an increase of 9.33 mm ± 7.93 mm, corresponding to an increase in the ANB angle by 9.88° ± 5.35°. There were statistically significant increases in the total sinus volume, by 3965 mm3 ± 5456 mm3 (n = 10, p = 0.047), and in the single maxillary sinus volume, by 1983 ± 2889 mm3 (n = 20, p = 0.003). A significant increase in height was also observed, with a mean value of 4.46 ± 2.94 mm (n = 20). Conclusions: Extraoral bone-anchored midface distraction osteogenesis led to increases in single sinus volume, total sinus volume and sinus height in the cleft cohort, resulting in improved maxillary retrusion and profile. However, the study group was small and non-uniform with different follow-up periods, indicating a need for further studies with larger, more homogenous cohorts. Full article
(This article belongs to the Special Issue Craniofacial Surgery: State of the Art and the Perspectives)
Show Figures

Figure 1

25 pages, 3746 KB  
Article
Eighty-Four-Month Clinical Outcomes of Autologous Dentin Graft Using Tooth Transformer® and Concentrated Growth Factors in Maxillary Atrophy: A Retrospective Study of 31 Patients
by Gianna Dipalma, Alessio Danilo Inchingolo, Francesca Calò, Rosalba Lagioia, Paola Bassi, Elisabetta de Ruvo, Francesco Inchingolo, Andrea Palermo, Grazia Marinelli and Angelo Michele Inchingolo
J. Funct. Biomater. 2025, 16(10), 357; https://doi.org/10.3390/jfb16100357 - 23 Sep 2025
Cited by 3 | Viewed by 2304
Abstract
Aim: This retrospective observational clinical cohort study evaluated 84-month clinical and radiographic outcomes of a regenerative protocol combining autologous dentin grafts processed with the Tooth Transformer® device and Concentrated Growth Factors (CGFs) in patients with severe maxillary atrophy undergoing sinus augmentation with [...] Read more.
Aim: This retrospective observational clinical cohort study evaluated 84-month clinical and radiographic outcomes of a regenerative protocol combining autologous dentin grafts processed with the Tooth Transformer® device and Concentrated Growth Factors (CGFs) in patients with severe maxillary atrophy undergoing sinus augmentation with simultaneous implant placement. Materials and Methods: Thirty-one patients (30–75 years) with residual crestal bone height ≥ 5 mm and requiring extraction of ≥2 molars were included. Extracted teeth were processed with the Tooth Transformer® to obtain demineralized dentin granules (500–1000 µm), which were combined with CGFs prepared using the Medifuge MF200® to form “sticky bone.” All patients underwent sinus lift via a lateral window approach (Hilt Tatum technique) with simultaneous placement of 98 implants (12–14 mm), which were loaded after six months. Results: At the 84-month follow-up, no implant failures or peri-implantitis were recorded. CBCT and clinical evaluations showed stable regenerated bone volume and absence of peri-implant bone resorption. All patients received fixed prostheses within six months without complications. Conclusions: The combined use of processed autologous dentin and CGFs proved to be a safe, predictable, and effective regenerative technique in cases of severe maxillary atrophy, with a 100% implant survival rate at five years. Full article
(This article belongs to the Special Issue Property, Evaluation and Development of Dentin Materials)
Show Figures

Figure 1

21 pages, 952 KB  
Article
Integrating Advanced Radiological Imaging to Enhance Sex Estimation Beyond Classical Anthropological Methods: Population-Specific Models Based on Paranasal Sinuses Volume and Craniometric Data
by Riccardo Solazzo, Andrea Palamenghi, Debora Mazzarelli, Michaela Cellina, Chiarella Sforza, Cristina Cattaneo, Daniele Gibelli and Annalisa Cappella
Appl. Sci. 2025, 15(18), 10232; https://doi.org/10.3390/app151810232 - 19 Sep 2025
Cited by 1 | Viewed by 1041
Abstract
Sex estimation is a cornerstone of biological profiling in forensic anthropology. However, in cases involving badly decomposed, burnt, or fragmented remains, traditional assessments may be unfeasible, requiring alternative approaches, such as radiological and medical imaging. The cranium is a valuable indicator of sex, [...] Read more.
Sex estimation is a cornerstone of biological profiling in forensic anthropology. However, in cases involving badly decomposed, burnt, or fragmented remains, traditional assessments may be unfeasible, requiring alternative approaches, such as radiological and medical imaging. The cranium is a valuable indicator of sex, yet its dimorphic traits may be fragmented or altered, hindering interpretation. In such scenarios, radiological techniques targeting protected cranial structures—such as the paranasal sinuses—offer a promising alternative. Although these sinuses exhibit sexual dimorphism, their full potential for sex estimation remains partially underexplored. This study aimed to develop a logistic regression model for sex estimation in a contemporary Italian population based on volumetric measurements of the frontal, maxillary, and sphenoid sinuses, combined with selected cranial linear dimensions (biorbital breadth, upper facial height, and nasal spine length). CT scans from 222 individuals were analyzed. Volumetric measurements were obtained from 3D sinus models individually segmented from the CT scans, while linear cranial dimensions were measured on volume-rendered 3D skull reconstructions. Two predictive models were developed on a training subset and subsequently validated on an independent validation subset, both achieving an overall accuracy of approximately 80% in both phases. The most predictive variables were the volumes of the right frontal and maxillary sinuses, upper facial height, and nasal spine length, which showed the most significant sexual dimorphism. These findings are consistent with the literature on sexual dimorphism of paranasal sinuses and reflect the anatomical variability of structures like the sphenoid sinus. This study demonstrates that volumetric assessment of paranasal sinuses combined with selected cranial dimensions can provide more reliable sex estimation in forensic contexts. The integration of radiological imaging with statistical modelling offers a practical framework for situations where conventional skeletal analysis is compromised, reinforcing the role of advanced radiology in expanding the methodological toolkit of forensic anthropology. Full article
(This article belongs to the Special Issue Advances in Diagnostic Radiology)
Show Figures

Figure 1

14 pages, 2774 KB  
Article
Volumetric Analysis of Maxillary Sinus and Nasal Conchae According to Skeletal Classes and Cranio-Maxillary Relation
by Berfu Çerçi Öngün, İbrahim Tekdemir, Seçil Aksoy, Nimet İlke Akçay and Kaan Orhan
Diagnostics 2025, 15(18), 2319; https://doi.org/10.3390/diagnostics15182319 - 12 Sep 2025
Viewed by 1005
Abstract
Background: This study aimed to evaluate the volumetric characteristics of the inferior and middle nasal conchae and maxillary sinuses in individuals with different skeletal malocclusion classes and cranio-maxillary relationships using cone beam computed tomography (CBCT). Methods: A total of 150 adult patients [...] Read more.
Background: This study aimed to evaluate the volumetric characteristics of the inferior and middle nasal conchae and maxillary sinuses in individuals with different skeletal malocclusion classes and cranio-maxillary relationships using cone beam computed tomography (CBCT). Methods: A total of 150 adult patients were retrospectively analyzed. CBCT scans were used to obtain volumetric measurements of the right and left inferior nasal conchae (INC), middle nasal conchae (MNC), and maxillary sinuses (MS). Patients were categorized into skeletal Classes I, II, or III based on ANB angles, and into retrognathic, normal, or prognathic groups according to SNA angles. Gender- and age-related differences were also analyzed. Statistical comparisons were performed using appropriate parametric and non-parametric tests. Results: Class II individuals exhibited significantly lower conchal volumes compared to Class I and III groups, while MS volumes were highest in Class II, although statistical significance was reached only on the left side. Gender differences were evident, with males presenting greater volumes than females in both the right and left INC and MS; however, significant differences were observed only for the left INC and left MS. A significant age-related decrease in left INC volume was found between the 21–30 and 61+ age groups. No statistically significant correlation was detected between conchal and sinus volumes. Conclusions: Skeletal malocclusion patterns, gender, and age significantly influence concha and sinus volumes. These findings emphasize the utility of CBCT-based three-dimensional assessments in enhancing diagnostic accuracy and informing interdisciplinary treatment planning in orthodontics and craniofacial care. Full article
Show Figures

Figure 1

14 pages, 4612 KB  
Article
Focused Analysis of Complications Associated with Bovine Xenohybrid Bone Grafts Following Maxillary Sinus Augmentation via the Lateral Approach: A Retrospective Cohort Study
by Pascal Grün, Marius Meier, Alexander Anderl, Christoph Kleber, Flora Turhani, Tim Schiepek, S. M. Ragib Shahriar Islam, Sebastian Fitzek, Patrick Bandura and Dritan Turhani
Diagnostics 2025, 15(16), 2089; https://doi.org/10.3390/diagnostics15162089 - 20 Aug 2025
Viewed by 2042
Abstract
Background: Maxillary sinus floor augmentation (MSFA) is commonly used to increase posterior maxillary bone volume prior to implant placement. Although generally successful, late complications can impact long-term outcomes. The purpose of the study was to estimate the incidence and timing of atypical [...] Read more.
Background: Maxillary sinus floor augmentation (MSFA) is commonly used to increase posterior maxillary bone volume prior to implant placement. Although generally successful, late complications can impact long-term outcomes. The purpose of the study was to estimate the incidence and timing of atypical late complications following (MSFA) using bovine xenohybrid bone grafts. The study also aimed to evaluate whether preoperative bone volume is associated with the risk of complications. Methods: This retrospective cohort study was conducted at the Center of Oral and Maxillofacial Surgery, Danube Private University, Krems-Stein, Austria, and included patients who underwent MSFA with bovine xenohybrid bone grafts and either simultaneous or staged implant placement between January 2020 and December 2023. Preoperative bone volume of the posterior maxilla measured via cone beam computed tomography (CBCT) in the planned implant insertion position. The primary endpoint was the time (days) from MSFA to the occurrence of a graft-related complication (defined as atypical if occurring more than 6 months after MSFA and not related to peri-implantitis) The covariates included subjects’ age, sex, the quantity of graft used for MSFA, timing of dental implant insertion (simultaneous vs. staged) and implant dimensions. Kaplan–Meier analysis and Cox proportional hazards regression were used to evaluate time-to-event data. Only one graft site per patient was analyzed. Results: Atypical complications occurred in 9 out of 47 patients (19.1%), with an average time to onset of 645 days. In a multivariable analysis, a lower preoperative bone volume was found to be an independent predictor of an increased risk of complications (hazard ratio [HR]: 0.972; 95% confidence interval [CI]: 0.925–1.021; p = 0.252). However, the quantity of graft used for MSFA was not found to be a predictor (p = 0.46). Conclusions: Within the limitations of a retrospective study, reduced native bone volume appears to increase the risk of atypical late complications following MSFA with bovine xenohybrid grafts. This makes closer clinical and radiologic follow-up of patients over a longer period very necessary. Full article
(This article belongs to the Section Medical Imaging and Theranostics)
Show Figures

Figure 1

17 pages, 1800 KB  
Article
Healing Kinetics of Sinus Lift Augmentation Using Biphasic Calcium Phosphate Granules: A Case Series in Humans
by Michele Furlani, Valentina Notarstefano, Nicole Riberti, Emira D’Amico, Tania Vanessa Pierfelice, Carlo Mangano, Elisabetta Giorgini, Giovanna Iezzi and Alessandra Giuliani
Bioengineering 2025, 12(8), 848; https://doi.org/10.3390/bioengineering12080848 - 6 Aug 2025
Cited by 2 | Viewed by 1395
Abstract
Sinus augmentation provides a well-established model for investigating the three-dimensional morphometry and macromolecular dynamics of bone regeneration, particularly when using biphasic calcium phosphate (BCP) graft substitutes. This case series included six biopsies from patients who underwent maxillary sinus augmentation using BCP granules composed [...] Read more.
Sinus augmentation provides a well-established model for investigating the three-dimensional morphometry and macromolecular dynamics of bone regeneration, particularly when using biphasic calcium phosphate (BCP) graft substitutes. This case series included six biopsies from patients who underwent maxillary sinus augmentation using BCP granules composed of 30% hydroxyapatite (HA) and 70% β-tricalcium phosphate (β-TCP). Bone core biopsies were obtained at healing times of 6 months, 9 months, and 12 months. Histological evaluation yielded qualitative and quantitative insights into new bone distribution, while micro-computed tomography (micro-CT) and Raman microspectroscopy (RMS) were employed to assess the three-dimensional architecture and macromolecular composition of the regenerated bone. Micro-CT analysis revealed progressive maturation of the regenerated bone microstructure over time. At 6 months, the apical regenerated area exhibited a significantly higher mineralized volume fraction (58 ± 5%) compared to the basal native bone (44 ± 11%; p = 0.0170), as well as significantly reduced trabecular spacing (Tb.Sp: 187 ± 70 µm vs. 325 ± 96 µm; p = 0.0155) and degree of anisotropy (DA: 0.37 ± 0.05 vs. 0.73 ± 0.03; p < 0.0001). By 12 months, the mineralized volume fraction in the regenerated area (53 ± 5%) was statistically comparable to basal bone (44 ± 3%; p > 0.05), while Tb.Sp (211 ± 20 µm) and DA (0.23 ± 0.09) remained significantly lower (Tb.Sp: 395 ± 41 µm, p = 0.0041; DA: 0.46 ± 0.04, p = 0.0001), indicating continued structural remodelling and organization. Raman microspectroscopy further revealed dynamic macromolecular changes during healing. Characteristic β-TCP peaks (e.g., 1315, 1380, 1483 cm−1) progressively diminished over time and were completely absent in the regenerated tissue at 12 months, contrasting with their partial presence at 6 months. Simultaneously, increased intensity of collagen-specific bands (e.g., Amide I at 1661 cm−1, Amide III at 1250 cm−1) and carbonate peaks (1065 cm−1) reflected active matrix formation and mineralization. Overall, this case series provides qualitative and quantitative evidence that bone regeneration and integration of BCP granules in sinus augmentation continues beyond 6 months, with ongoing maturation observed up to 12 months post-grafting. Full article
Show Figures

Figure 1

17 pages, 1960 KB  
Article
Radiographic Evidence of Immature Bone Architecture After Sinus Grafting: A Multidimensional Image Analysis Approach
by Ibrahim Burak Yuksel, Fatma Altiparmak, Gokhan Gurses, Ahmet Akti, Merve Alic and Selin Tuna
Diagnostics 2025, 15(14), 1742; https://doi.org/10.3390/diagnostics15141742 - 9 Jul 2025
Cited by 5 | Viewed by 1184
Abstract
Background: Radiographic evaluation of bone regeneration following maxillary sinus floor elevation commonly emphasizes volumetric gains. However, the qualitative microarchitecture of the regenerated bone, particularly when assessed via two-dimensional imaging modalities, such as panoramic radiographs, remains insufficiently explored. This study aimed to evaluate early [...] Read more.
Background: Radiographic evaluation of bone regeneration following maxillary sinus floor elevation commonly emphasizes volumetric gains. However, the qualitative microarchitecture of the regenerated bone, particularly when assessed via two-dimensional imaging modalities, such as panoramic radiographs, remains insufficiently explored. This study aimed to evaluate early trabecular changes in grafted maxillary sinus regions using fractal dimension, first-order statistics, and gray-level co-occurrence matrix analysis. Methods: This retrospective study included 150 patients who underwent maxillary sinus floor augmentation with bovine-derived xenohybrid grafts. Postoperative panoramic radiographs were analyzed at 6 months to assess early healing. Four standardized regions of interest representing grafted sinus floors and adjacent tuberosity regions were analyzed. Image processing and quantitative analyses were performed to extract fractal dimension (FD), first-order statistics (FOS), and gray-level co-occurrence matrix (GLCM) features (contrast, homogeneity, energy, correlation). Results: A total of 150 grafted sites and 150 control tuberosity sites were analyzed. Fractal dimension (FD) and contrast values were significantly lower in grafted areas than in native tuberosity bone (p < 0.001 for both), suggesting reduced trabecular complexity and less distinct transitions. In contrast, higher homogeneity (p < 0.001) and mean gray-level intensity values (p < 0.001) were observed in the grafted regions, reflecting a more uniform but immature trabecular pattern during the early healing phase. Energy and correlation values also differed significantly between groups (p < 0.001). No postoperative complications were reported, and resorbable collagen membranes appeared to support graft stability. Conclusions: Although the grafted sites demonstrated radiographic volume stability, their trabecular architecture remained immature at 6 months, implying that volumetric measurements alone may be insufficient to assess biological bone maturation. These results support the utility of advanced textural and fractal analysis in routine imaging to optimize clinical decision-making regarding implant placement timing in grafted sinuses. Full article
Show Figures

Figure 1

17 pages, 2156 KB  
Article
Comparison of Anatomical Maxillary Sinus Implant and Polydioxanone Sheets in Treatment of Orbital Floor Blowout Fractures: A Retrospective Cohort Study
by Benjamin Walch, Alexander Gaggl, Gian Battista Bottini, Johannes Hachleitner, Florian Huber, Hannes Römhild, Martin Geroldinger and Maximilian Götzinger
J. Funct. Biomater. 2025, 16(6), 204; https://doi.org/10.3390/jfb16060204 - 2 Jun 2025
Viewed by 1524
Abstract
Background: Orbital floor blowout fractures (OFBF) can have serious consequences for the patient. Selecting the right treatment method and materials is essential. Krenkel’s maxillary sinus implant has been used successfully for more than 40 years in clinical practice. The aim of this study [...] Read more.
Background: Orbital floor blowout fractures (OFBF) can have serious consequences for the patient. Selecting the right treatment method and materials is essential. Krenkel’s maxillary sinus implant has been used successfully for more than 40 years in clinical practice. The aim of this study was to evaluate the long-term outcome of this implant compared to polydioxanone (PDS) sheets. Material and methods: This retrospective study examined a cohort of 82 OFBF patients over a seven-year period. Clinical and geometric data were collected. Defect size, location, and the volume of the herniated tissue were measured from conventional computer tomography (CT) or cone beam computer tomography (CBCT) scans. The relationship between ophthalmologic rehabilitation and treatment modality was analyzed using logistic regression. Results: The study included 82 patients, 28% female and 72% male, with a median age of 45.2 years. Defect size and hernia volume correlated with preoperative ophthalmological symptoms. At follow-up, 14.8% in the implant group and 28.6% in the PDS group showed mild visual impairment, with no severe diplopia. Conclusions: Our results suggest this method is a reliable and effective solution for repairing OFBFs and ophthalmologic rehabilitation. However, further research in a clinical controlled trial is needed. Full article
(This article belongs to the Section Biomaterials and Devices for Healthcare Applications)
Show Figures

Figure 1

Back to TopTop