Pilot Study: Algorithm-Based Assessment of Maxillary Sinus Volume in Zygomatic and Pterygoid Implant Planning
Abstract
1. Introduction
2. Materials and Methods
2.1. Study Population and Inclusion Criteria
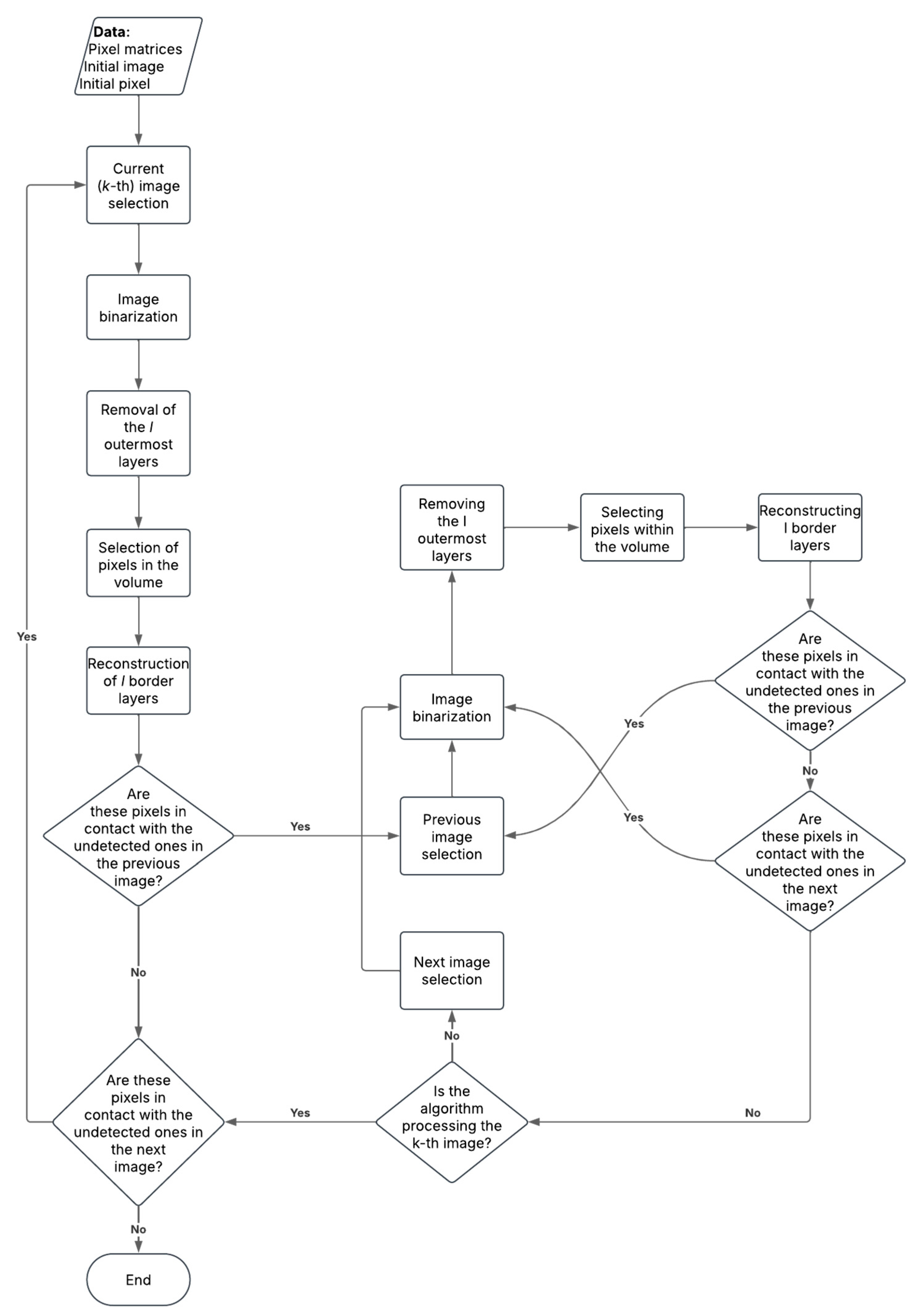
2.2. Algorithm for Detection of the Maxillary Sinus
- 1.
- Input data:
- 2.
- Image binarization: Each image matrix is converted to a binary matrix such that:
- 3.
- Surface separation: For any nonzero element with coordinates (), the equivalence class defining a surface is as follows:
- 4.
- Maxillary sinus identification in each image: For a given image, surfaces associated with the sinus volume are determined by checking whether pixels in the upper and lower planes are contiguous with pixels of equivalence classes in the current plane. Let be the set of equivalence classes in plane k; then
- 5.
- Iterative volume refinement: After each iteration, newly detected pixels are checked for contact with previously undetected equivalence classes in adjacent slices. If such contact exists, the algorithm traverses the images in reverse to incorporate them. This process continues until no new pixels are added. Finally, the images are scanned in normal order to associate any remaining pixels with the sinus volume.
2.3. Algorithm for Volume Calculation
3. Results
4. Discussion
5. Conclusions
Author Contributions
Funding
Institutional Review Board Statement
Informed Consent Statement
Data Availability Statement
Conflicts of Interest
References
- Rosenstein, J.; Dym, H. Zygomatic Implants: A Solution for the Atrophic Maxilla: 2021 Update. Dent. Clin. N. Am. 2021, 65, 229–239. [Google Scholar] [CrossRef]
- Polido, W.D.; Machado-Fernandez, A.; Lin, W.S.; Aghaloo, T. Indications for zygomatic implants: A systematic review. Int. J. Implant. Dent. 2023, 9, 17. [Google Scholar] [CrossRef]
- Pellegrino, G.; Tarsitano, A.; Ratti, S.; Ceccariglia, F.; Gessaroli, M.; Barausse, C.; Tayeb, S.; Felice, P. Zygomatic implants for rehabilitation of patients with oncologic and congenital defects: A case series. J. Craniomaxillofac. Surg. 2025, 53, 24–29. [Google Scholar] [CrossRef]
- Galán-Gil, S.; Penarrocha-Diago, M.; Balaguer-Martínez, J.; Marti-Bowen, E. Rehabilitation of severely resorbed maxillae with zygomatic implants: An update. Med. Oral Patol. Oral Cir. Bucal. 2007, 12, E216–E220. [Google Scholar]
- Sudhakar, J.; Ali, S.A.; Karthikeyan, S. Zygomatic Implants—A Review. JIADS 2011, 2, 24–28. [Google Scholar]
- Aparicio, C.; Manresa, C.; Francisco, K.; Claros, P.; Alandez, J.; Gonzalez-Martin, O.; Albrektsson, T. Zygomatic implants: Indications, techniques and outcomes, and the Zygomatic Success Code. Periodontol 2000 2014, 66, 41–58. [Google Scholar] [CrossRef] [PubMed]
- Prithviraj, D.R.; Vashisht, R.; Bhalla, H.K. From maxilla to zygoma: A review on zygomatic implants. J. Dent. Implant. 2014, 4, 44–47. [Google Scholar] [CrossRef]
- Malevez, C.; Abarca, M.; Durdu, F.; Daelemans, P. Clinical outcome of 103 consecutive zygomatic implants: A 6-48 months follow-up study. Clin. Oral Implants Res. 2004, 15, 18–22. [Google Scholar] [CrossRef]
- Aparicio, C.; Ouazzani, W.; Aparicio, A.; Fortes, V.; Muela, R.; Pascual, A. Extrasinus zygomatic implants: Three year experience from a new surgical approach for patients with pronounced buccal concavities in the edentulous maxilla. Clin. Implant. Dent. Relat. Res. 2010, 12, 55–61. [Google Scholar] [CrossRef]
- Balshi, J.T.; Wolfinger, G.J.; Shuscavage, N.J.; Balshi, S.F. Zygomatic bone-to-implant contact in 77 patients with partially or completely edentulous maxilla. J. Oral Maxillofac. Surg. 2012, 70, 2065–2069. [Google Scholar] [CrossRef]
- Thobity, A.M.; Wolfinger, G.J.; Balshi, S.F.; Flinton, R.J.; Balshi, T.J. Zygomatic implants as a rehabilitation approach for a severely deficient maxilla. Int. J. Oral Maxillofac. 2014, 29, e283–e289. [Google Scholar] [CrossRef] [PubMed][Green Version]
- Goiato, M.C.; Pellizzer, E.; Moreno, A.; Gennari-Filho, H.; dos Santos, D.M.; Santiago, J.F., Jr.; dos Santos, E.G. Implants in the zygomatic bone for maxillary prosthetic rehabilitation: A systematic review. Int. J. Oral Maxillofac. Surg. 2014, 43, 748–757. [Google Scholar] [CrossRef]
- Chana, H.; Smith, G.; Bansal, H.; Zahra, D. A Retrospective Cohort Study of the Survival Rate of 88 Zygomatic Implants Placed Over an 18-year Period. Int. J. Oral Maxillofac. Implants 2019, 34, 461–470. [Google Scholar] [CrossRef] [PubMed]
- Chrcanovic, B.R.; Albrektsson, T.; Wennerberg, A. Survival and Complications of Zygomatic Implants: An Updated Systematic Review. J. Oral Maxillofac. Surg. 2016, 74, 1949–1964. [Google Scholar] [CrossRef]
- Dawood, A.; Kalavresos, N. Management of Extraoral Complications in a Patient Treated with Four Zygomatic Implants. Int. J. Oral Maxillofac. Implants 2017, 32, 893–896. [Google Scholar] [CrossRef]
- Chrcanovic, B.R.; Abreu, M.H.N. Survival and complications of zygomatic implants: A systematic review. Oral Maxillofac. Surg. 2013, 17, 81–93. [Google Scholar] [CrossRef]
- Chrcanovic, B.R.; Pedrosa, A.R.; Custodio, A.L.N. Zygomatic implants: A critical review of the surgical techniques. Oral Maxillofac. Surg. 2013, 17, 1–9. [Google Scholar] [CrossRef]
- Aparicio, C.; Manresa, C.; Francisco, K.; Ouazzani, W.; Claros, P.; Potau, J.M.; Aparicio, A. The long-term use of zygomatic implants: A 10-year clinical and radiographic report. Clin. Implant. Dent. Relat. Res. 2014, 16, 447–459. [Google Scholar] [CrossRef]
- Schiroli, G.; Angiero, F.; Silvestrini-Biavati, A.; Benedicenti, S. Zygomatic implant placement with flapless computer-guided surgery: A proposed clinical protocol. J. Oral Maxillofac. Surg. 2011, 69, 2979–2989. [Google Scholar] [CrossRef]
- Chow, J. A novel device for template-guided surgery of the zygomatic implants. Int. J. Oral Maxillofac. Surg. 2016, 45, 1253–1255. [Google Scholar] [CrossRef] [PubMed]
- Molinero-Mourelle, P.; Baca-Gonzalez, L.; Gao, B.; Saez-Alcaide, L.M.; Helm, A.; Lopez-Quiles, J. Surgical complications in zygomatic implants: A systematic review. Med. Oral Patol. Oral Cir. Bucal. 2016, 21, e751–e757. [Google Scholar] [CrossRef]
- Aleksandrowicz, P.; Kusa-Podkańska, M.; Grabowska, K.; Kotuła, L.; Szkatuła-Łupina, A.; Wysokińska-Miszczuk, J. Extra-Sinus Zygomatic Implants to Avoid Chronic Sinusitis and Prosthetic Arch Malposition: 12 Years of Experience. J. Oral Implantol. 2019, 45, 73–78. [Google Scholar] [CrossRef] [PubMed]
- Jin, S.; Ma, H.; Ling, X.; Tao, B.; Wang, F.; Wu, Y. Longitudinal reactions of maxillary sinus in patients treated with multiple zygomatic implants: A modified radiographic evaluation with clinical follow-up. Clin. Implant. Dent. Relat. Res. 2023, 25, 1091–1102. [Google Scholar] [CrossRef] [PubMed]
- Ramezanzade, S.; Yates, J.; Tuminelli, F.J.; Keyhan, S.O.; Yousefi, P.; Lopez-Lopez, J. Zygomatic implants placed in the atrophic maxilla: An overview of current systematic reviews and meta-analysis. Maxillofac. Plast. Reconstr. Surg. 2021, 43, 1. [Google Scholar] [CrossRef] [PubMed]
- Kageyama, I.; Maeda, S.; Takezawa, K. Importance of anatomy in dental implant surgery. J. Oral Biosci. 2021, 63, 142–152. [Google Scholar] [CrossRef]
- Iwanaga, J.; Tanaka, T.; Ibaragi, S.; Okui, T.; Hamaguchi, J.; Min, S.; Tubbs, R.S. Revisiting major anatomical risk factors of maxillary sinus lift and soft tissue graft harvesting for dental implant surgeons. Surg. Radiol. Anat. 2020, 42, 1025–1031. [Google Scholar] [CrossRef]
- Rosano, G.; Vacher, C.; Lazaroo, B.; Strappa, E.M.; Gaudy, J.F. Anatomy of the Maxillary Sinus and the Role of CT Scans in Maxillary Sinus Augmentation Surgery. Clin. Implant. Dent. Relat. Res. 2025, 27, e70019. [Google Scholar] [CrossRef]
- Rodriguez Betancourt, A.B.; Martinez Somoza, L.J.; Romero Mesa, C.; Tozum, T.F.; Mourão, C.F.; Shibli, J.A.; Suárez, L.J. Relationship of Maxillary Sinus Volume and Nasal Septum Deviation: A Cone Beam Computed Tomography Study. Diagnostics 2024, 14, 647. [Google Scholar] [CrossRef]
- Weiss, R.; Read-Fuller, A. Cone Beam Computed Tomography in Oral and Maxillofacial Surgery: An Evidence-Based Review. Dent. J. 2019, 7, 52. [Google Scholar] [CrossRef]
- Choi, H.; Jeon, K.J.; Kim, Y.H.; Ha, E.G.; Lee, C.; Han, S.S. Deep learning-based fully automatic segmentation of the maxillary sinus on cone-beam computed tomographic images. Sci. Rep. 2022, 12, 14009. [Google Scholar] [CrossRef]
- Bhalla, N.; Dym, H. Update on Maxillary Sinus Augmentation. Dent. Clin. N. Am. 2021, 65, 197–210. [Google Scholar] [CrossRef]
- Hernández-Alvarez, L.; Vila-García, I.; Fernández-Muñiz, Z.; Cernea, A.; Hernández-González, L.C.; Cobo, T.; Vega, J.A. Measuring Dental Chamber Volume with DICOM Images from Cone-Beam Computed Tomography Can Be Improved with a Simple Algorithm. Appl. Sci. 2024, 14, 5365. [Google Scholar] [CrossRef]
- Landis, J.R.; Koch, G.G. The Measurement of Observer Agreement for Categorical Data. Biometrics 1977, 33, 159–174. Available online: https://pubmed.ncbi.nlm.nih.gov/843571/ (accessed on 29 October 2025). [CrossRef] [PubMed]
- Wu, Z.-X.; Bu, W.-Q.; Tang, Y.; Guo, Y.-C.; Wang, F.; Meng, H.-T. Sex estimation using maxillary sinus volume for Chinese subjects based on cone-beam computed tomography. BMC Oral Health 2024, 24, 253. [Google Scholar] [CrossRef] [PubMed]
- Christoloukas, N.; Mitsea, A.; Rontogianni, A.; Angelopoulos, C. Gender Determination Based on CBCT Maxillary Sinus Analysis: A Systematic Review. Diagnostics 2023, 13, 3536. [Google Scholar] [CrossRef]
- Ronkainen, A.P.; Al-Gburi, A.; Liimatainen, T.; Matikka, H. A dose-neutral image quality comparison of different CBCT and CT systems using paranasal sinus imaging protocols and phantoms. Eur. Arch. Otorhinolaryngol. 2022, 279, 4407–4414. [Google Scholar] [CrossRef]
- Al Abduwani, M.D.J.; ZilinSkiene, L.; Colley, S.; Ahmed, S. Cone beam CT paranasal sinuses versus standard multidetector and low dose multidetector CT studies. Am. J. Otolaryngol. 2016, 37, 59–64. [Google Scholar] [CrossRef]
- Hernández, L. Valoración de la Cámara Pulpar Mediante Técnicas de Imagen. Doctoral Thesis, Universidad de Oviedo, Oviedo, Spain, 2024. [Google Scholar]
- Lin, X.; Fu, Y.; Ren, G.; Yang, X.; Duan, W.; Chen, Y.; Zhang, Q. Micro-Computed Tomography-Guided Artificial Intelligence for Pulp Cavity and Tooth Segmentation on Cone-beam Computed Tomography. J. Endod. 2021, 47, 1933–1941. [Google Scholar] [CrossRef]






| Patient ID | Sample ID | Year of Birth | Sex | Operated Jaw |
|---|---|---|---|---|
| Patient 1 | Sample 1 | 1950 | Female | Left |
| Patient 1 | Sample 2 | 1950 | Female | Right |
| Patient 2 | Sample 3 | 1952 | Male | Left |
| Patient 2 | Sample 4 | 1952 | Male | Right |
| Patient 3 | Sample 5 | 1966 | Male | Right |
| Patient 4 | Sample 6 | 1947 | Female | Right |
| Sample | Preoperative Volume (µm3) | Postoperative Volume (µm3) | Relative Change (%) |
|---|---|---|---|
| Sample 1 | 19,734.1 ± 1094.5 | 19,521.9 ± 1126.5 | 1.1 |
| Sample 2 | 18,990.2 ± 1004.6 | 18,087.4 ± 1006.8 | 4.8 |
| Sample 3 | 15,959.7 ± 933.9 | 14,552.6 ± 899.6 | 8.8 |
| Sample 4 | 20,756.2 ± 1111.5 | 18,313.2 ± 1098.9 | 11.8 |
| Sample 5 | 10,525.6 ± 420.2 | 8,083.3 ± 510.9 | 23.2 |
| Sample 6 | 10,860.4 ± 750.4 | 8,197.4 ± 430.2 | 24.5 |
Disclaimer/Publisher’s Note: The statements, opinions and data contained in all publications are solely those of the individual author(s) and contributor(s) and not of MDPI and/or the editor(s). MDPI and/or the editor(s) disclaim responsibility for any injury to people or property resulting from any ideas, methods, instructions or products referred to in the content. |
© 2025 by the authors. Licensee MDPI, Basel, Switzerland. This article is an open access article distributed under the terms and conditions of the Creative Commons Attribution (CC BY) license (https://creativecommons.org/licenses/by/4.0/).
Share and Cite
Roza, P.G.; García, I.V.; Menéndez, M.G.; Pato Mourelo, J.; Vega, J.A.; Fernández-Muñiz, M.Z. Pilot Study: Algorithm-Based Assessment of Maxillary Sinus Volume in Zygomatic and Pterygoid Implant Planning. Dent. J. 2025, 13, 515. https://doi.org/10.3390/dj13110515
Roza PG, García IV, Menéndez MG, Pato Mourelo J, Vega JA, Fernández-Muñiz MZ. Pilot Study: Algorithm-Based Assessment of Maxillary Sinus Volume in Zygomatic and Pterygoid Implant Planning. Dentistry Journal. 2025; 13(11):515. https://doi.org/10.3390/dj13110515
Chicago/Turabian StyleRoza, Pablo García, Iago Vila García, Miguel González Menéndez, Jesús Pato Mourelo, Jose Antonio Vega, and M. Zulima Fernández-Muñiz. 2025. "Pilot Study: Algorithm-Based Assessment of Maxillary Sinus Volume in Zygomatic and Pterygoid Implant Planning" Dentistry Journal 13, no. 11: 515. https://doi.org/10.3390/dj13110515
APA StyleRoza, P. G., García, I. V., Menéndez, M. G., Pato Mourelo, J., Vega, J. A., & Fernández-Muñiz, M. Z. (2025). Pilot Study: Algorithm-Based Assessment of Maxillary Sinus Volume in Zygomatic and Pterygoid Implant Planning. Dentistry Journal, 13(11), 515. https://doi.org/10.3390/dj13110515

