Sign in to use this feature.

Years

Between: -

Subjects

remove_circle_outline
remove_circle_outline
remove_circle_outline
remove_circle_outline
remove_circle_outline
remove_circle_outline
remove_circle_outline
remove_circle_outline
remove_circle_outline

Journals

remove_circle_outline
remove_circle_outline
remove_circle_outline
remove_circle_outline
remove_circle_outline
remove_circle_outline
remove_circle_outline
remove_circle_outline
remove_circle_outline
remove_circle_outline
remove_circle_outline
remove_circle_outline

Article Types

Countries / Regions

remove_circle_outline
remove_circle_outline
remove_circle_outline
remove_circle_outline
remove_circle_outline

Search Results (724)

Search Parameters:
Keywords = marketing systems theory

Order results
Result details
Results per page
Select all
Export citation of selected articles as:
18 pages, 555 KB  
Article
How Supplier Ownership Concentration Affects Bargaining Power: Evidence from China’s Manufacturing Listed Companies
by Haonan Sun and Hongliang Lu
Sustainability 2026, 18(2), 721; https://doi.org/10.3390/su18020721 (registering DOI) - 10 Jan 2026
Abstract
Against the backdrop of China’s economic transformation and the transition towards sustainable industrial systems, optimizing ownership structures to enhance the resilience and bargaining power of manufacturing suppliers has become crucial for building sustainable supply chains. This study empirically examines the impact of ownership [...] Read more.
Against the backdrop of China’s economic transformation and the transition towards sustainable industrial systems, optimizing ownership structures to enhance the resilience and bargaining power of manufacturing suppliers has become crucial for building sustainable supply chains. This study empirically examines the impact of ownership concentration on supplier bargaining power using data from manufacturing companies listed on the Shanghai and Shenzhen A-share markets from 2008 to 2022, integrating insights from principal-agent theory and industrial dynamics within a sustainability-oriented framework. The findings reveal: (1) Ownership concentration significantly strengthens the bargaining power of supplier enterprises, contributing to more stable and equitable supply chain relationships. (2) R&D investment plays a partial mediating role between ownership concentration and supplier bargaining power, suggesting that innovation efforts—often aligned with green and sustainable technologies—can reshape dependency dynamics. (3) Industry competitiveness negatively moderates the relationship between ownership concentration and supplier bargaining power, indicating that intense competition may undermine the governance advantages of concentrated ownership in sustainable value creation. (4) Heterogeneity analysis shows that the positive effect of ownership concentration is more pronounced in central and western regions, state-owned enterprises, and large firms, highlighting contextual factors in achieving sustainable supply chain governance. Full article
14 pages, 1406 KB  
Article
The Effects of Advertisement Placement Configurations on Visual Attention and Recall According to Dynamic Road Traffic Conditions Using Virtual Reality and Eye Tracking
by Haram Choi and Sanghun Nam
Appl. Sci. 2026, 16(2), 698; https://doi.org/10.3390/app16020698 - 9 Jan 2026
Abstract
Virtual reality (VR) provides immersive environments that resemble real-world consumption settings, enabling realistic analysis of consumer responses to advertisements. Therefore, VR has been increasingly adopted in marketing. Visual attention is a key indicator of advertising effectiveness, and neuromarketing approaches using eye-tracking are widely [...] Read more.
Virtual reality (VR) provides immersive environments that resemble real-world consumption settings, enabling realistic analysis of consumer responses to advertisements. Therefore, VR has been increasingly adopted in marketing. Visual attention is a key indicator of advertising effectiveness, and neuromarketing approaches using eye-tracking are widely used to overcome the limitations of self-report measures by providing objective insights into attentional processes. However, most previous studies have focused on static retail environments, leaving a research gap in understanding advertising effectiveness in dynamic road traffic contexts. Guided by selective attention theory, this study addresses this gap by integrating VR and eye-tracking to examine how advertisement placement under different traffic conditions influences visual attention and recall. A real-time eye-tracking measurement system was developed, and fixation duration, fixation count, and recall were used as evaluation metrics. The results showed significant differences across advertisement placement types. Advertisements positioned in front of buildings during stops elicited the highest levels of visual attention and recall, indicating that attention is greater when users are stationary than when riding. These findings indicate that cognitive resources shift from traffic-related tasks to advertisements as cognitive load decreases, highlighting the effectiveness of integrating VR and eye-tracking to objectively evaluate advertising outcomes in dynamic environments. Full article
(This article belongs to the Special Issue Advances in Virtual Reality Applications)
Show Figures

Figure 1

21 pages, 823 KB  
Article
Unraveling User Switching Dynamics in P2P Mobile Payments: Investigating Satisfaction and Trust in a Duopoly Market
by Claudel Mombeuil and Sadrac Jean Pierre
FinTech 2026, 5(1), 7; https://doi.org/10.3390/fintech5010007 - 8 Jan 2026
Viewed by 26
Abstract
Research on users’ switching intentions in peer-to-peer (P2P) mobile payment systems, particularly in developing markets, remains limited. This study examines how two satisfaction dimensions, transaction-based satisfaction and experience-based satisfaction, influence switching intentions through two layers of trust: institution-based trust and disposition to trust. [...] Read more.
Research on users’ switching intentions in peer-to-peer (P2P) mobile payment systems, particularly in developing markets, remains limited. This study examines how two satisfaction dimensions, transaction-based satisfaction and experience-based satisfaction, influence switching intentions through two layers of trust: institution-based trust and disposition to trust. Grounded in Expectancy-Disconfirmation Theory, data from 529 users of Haiti’s leading P2P mobile payment platform were analyzed using structural equation modeling. Results show that while transaction-based satisfaction has minimal impact on switching intentions, experience-based satisfaction strengthens institution-based trust, which in turn significantly reduces switching intentions. These findings highlight the central role of institutional reliability in shaping post-adoption behavior in duopolistic and resource-constrained markets. The study extends satisfaction-trust theory to digital financial ecosystems and offers practical insights for improving user retention through sustained institutional credibility and long-term service reliability. Full article
Show Figures

Figure 1

26 pages, 460 KB  
Article
Rapid Minimum Wage Increases and Societal Sustainability: Evidence from Labor Productivity in China
by Yixuan Gao, Yongping Ruan and Zhiqiang Ye
Sustainability 2026, 18(2), 651; https://doi.org/10.3390/su18020651 - 8 Jan 2026
Viewed by 45
Abstract
Minimum wage is an important tool for reducing income inequality and supporting social welfare. Consequently, governments around the world have established minimum wage systems. As such, minimum wage policies connect distributive justice with the economy’s capacity to sustain broad-based welfare over time, placing [...] Read more.
Minimum wage is an important tool for reducing income inequality and supporting social welfare. Consequently, governments around the world have established minimum wage systems. As such, minimum wage policies connect distributive justice with the economy’s capacity to sustain broad-based welfare over time, placing the equity–efficiency trade-off at the center of societal sustainability. However, the micro-level impact of the minimum wage system on firms has always been an important topic for scholars. This study uses panel data from listed Chinese manufacturing firms over a period from 2005 to 2021 to construct an indicator of the minimum wage standards implemented in the firm locations. Employing the multiple linear regression model, this paper empirically examines the effects of minimum wage on labor productivity. The empirical findings demonstrate that minimum wage significantly reduced the sample firms’ labor productivity. Moreover, the negative impact of the minimum wage was primarily concentrated among non-state-owned firms, labor-intensive firms, firms operating in industries characterized by intense product market competition, firms situated in regions with strong legal protections, firms with comparatively low average employee wages, and export-oriented firms. Subsequently, this study delves into the mechanism through which minimum wage negatively affects labor productivity. We find that implementation of minimum wage leads to a reduction in corporate investment, indicating that there is no significant substitution relationship between capital and labor. These adjustment margins provide microfoundations through which statutory wage floors can influence the resilience and inclusiveness of development, indicating that the pace and design of wage increases should balance income protection with the preservation of productive capacity to support sustainable human development—grounded in steady productivity growth, equitable income distribution, and stable firm investment. Our findings contribute to a better understanding of the mechanism through which minimum wage affects labor productivity in theory, while concurrently furnishing policy insights for the optimization of the minimum wage system and maintaining sustainable societal development in practice. Full article
Show Figures

Figure 1

20 pages, 733 KB  
Article
Application of the Extended Theory of Planned Behavior Model to Analyze Purchase Intention Determinants of Sustainable Argan Oil Among Moroccan Consumers
by Ibnezzyn Noureddine, Benabdellah Majid, Dehhaoui Mohammed and Benchekroun Fayçal
Sustainability 2026, 18(2), 637; https://doi.org/10.3390/su18020637 - 8 Jan 2026
Viewed by 33
Abstract
The global demand for argan oil has grown considerably in recent years, creating economic opportunities while raising concerns about ecosystem degradation and the sustainability of production systems. To support long-term viability, several initiatives have promoted environmentally friendly practices and fair value-chain models. However, [...] Read more.
The global demand for argan oil has grown considerably in recent years, creating economic opportunities while raising concerns about ecosystem degradation and the sustainability of production systems. To support long-term viability, several initiatives have promoted environmentally friendly practices and fair value-chain models. However, the effective market integration of these initiatives depends on understanding consumer behavior and preferences toward sustainable products. This study aims to identify the determinants influencing consumers’ purchase intention for sustainable argan oil using an extended framework of the Theory of Planned Behavior (TPB). A structural equation modeling approach was applied to analyze responses from adult consumers with a minimum education level of secondary education. The results show that consumer attitude, perceived behavioral control, and willingness to pay have significant positive effects on purchase intention, while ecological literacy exerts an indirect influence through attitude, social norms, perceived behavioral control, and willingness to pay. In contrast, ecological literacy has no significant direct impact. These findings improve the understanding of behavioral mechanisms underlying green product consumption and offer insights into designing marketing strategies that align with sustainability values and promote responsible consumer choices. Full article
Show Figures

Figure 1

34 pages, 5123 KB  
Article
Comparative Analysis of Tail Risk in Emerging and Developed Equity Markets: An Extreme Value Theory Perspective
by Sthembiso Dlamini and Sandile Charles Shongwe
Int. J. Financial Stud. 2026, 14(1), 11; https://doi.org/10.3390/ijfs14010011 - 6 Jan 2026
Viewed by 351
Abstract
This research explores the application of extreme value theory in modelling and quantifying tail risks across different economic equity markets, with focus on the Nairobi Securities Exchange (NSE20), the South African Equity Market (FTSE/JSE Top40) and the US Equity Index (S&P500). The study [...] Read more.
This research explores the application of extreme value theory in modelling and quantifying tail risks across different economic equity markets, with focus on the Nairobi Securities Exchange (NSE20), the South African Equity Market (FTSE/JSE Top40) and the US Equity Index (S&P500). The study aims to recommend the most suitable probability distribution between the Generalised Extreme Value Distribution (GEVD) and the Generalised Pareto Distribution (GPD) and to assess the associated tail risk using the value-at-risk and expected shortfall. To address volatility clustering, four generalised autoregressive conditional heteroscedasticity (GARCH) models (standard GARCH, exponential GARCH, threshold-GARCH and APARCH (asymmetric power ARCH)) are first applied to returns before implementing the peaks-over-threshold and block maxima methods on standardised residuals. For each equity index, the probability models were ranked based on goodness-of-fit and accuracy using a combination of graphical and numerical methods as well as the comparison of empirical and theoretical risk measures. Beyond its technical contributions, this study has broader implications for building sustainable and resilient financial systems. The results indicate that, for the GEVD, the maxima and minima returns of block size 21 yield the best fit for all indices. For GPD, Hill’s plot is the preferred threshold selection method across all indices due to higher exceedances. A final comparison between GEVD and GPD is conducted to estimate tail risk for each index, and it is observed that GPD consistently outperforms GEVD regardless of market classification. Full article
(This article belongs to the Special Issue Financial Markets: Risk Forecasting, Dynamic Models and Data Analysis)
Show Figures

Figure 1

21 pages, 730 KB  
Article
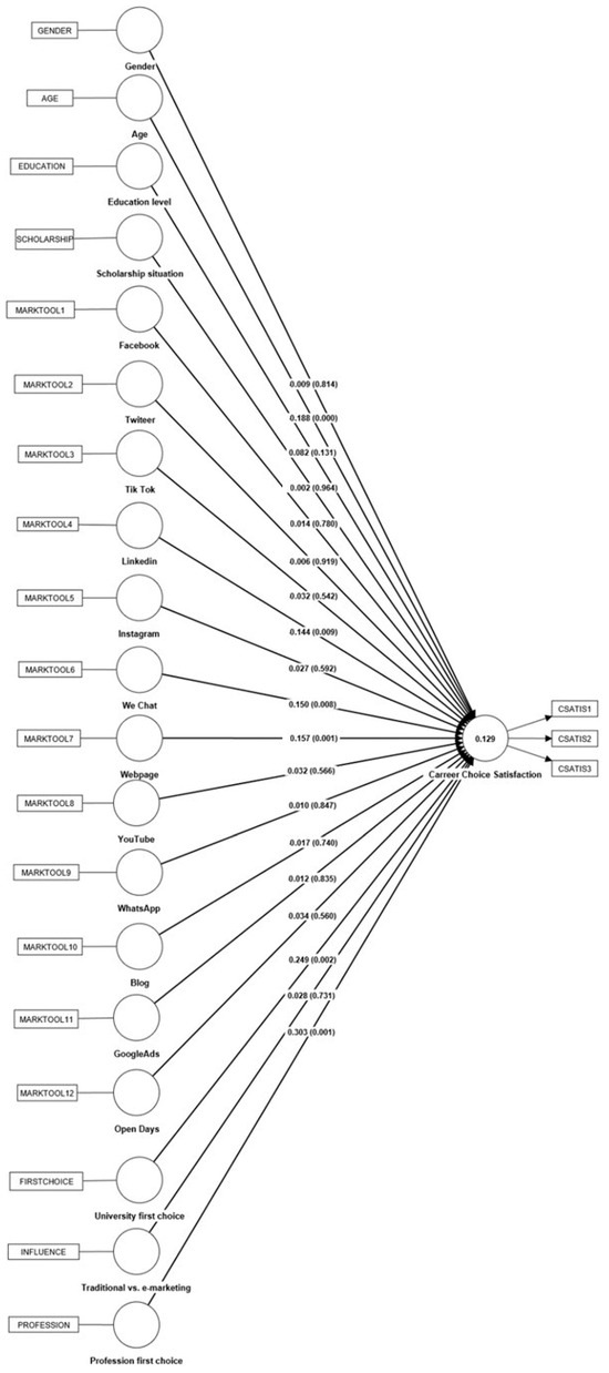
Online Marketing Tools and Students’ Career Decision Processes: Managerial Insights from Iraqi Higher Education
by Mehmet Karakus, Sandra Nelly Leyva-Hernández, Sanar Muhyaddin, Selman Tetik, Ibrahim Keles and Nurettin Can
Adm. Sci. 2026, 16(1), 25; https://doi.org/10.3390/admsci16010025 - 5 Jan 2026
Viewed by 221
Abstract
This study explores how digital and traditional marketing tools influence higher education students’ career decision-making, satisfaction, and career commitment during students’ educational trajectories in Iraq’s rapidly expanding university sector. Using an explanatory sequential mixed-methods design, a survey of 622 students was analysed with [...] Read more.
This study explores how digital and traditional marketing tools influence higher education students’ career decision-making, satisfaction, and career commitment during students’ educational trajectories in Iraq’s rapidly expanding university sector. Using an explanatory sequential mixed-methods design, a survey of 622 students was analysed with partial least squares structural equation modelling (PLS-SEM), followed by 24 semi-structured interviews with marketing and recruitment professionals. The quantitative findings show that students’ first-choice preferences, demographic factors, and engagement with LinkedIn, WeChat, blogs, and university webpages significantly shaped their career choices and satisfaction levels. Qualitative insights reveal that authenticity, transparent communication, and alignment between institutional messaging and lived experiences were key to sustaining trust. Traditional channels such as brochures and fairs remained important for credibility, supporting a hybrid marketing approach. The study contributes to management theory and practice in universities by linking digital communication strategies to student engagement and institutional performance. It also highlights the need for inclusive, transparent, and culturally adaptive marketing that reflects local and global contexts. These findings provide actionable guidance for higher education administrators seeking to build sustainable student trust, enhance recruitment effectiveness, and strengthen institutional reputation in competitive and resource-constrained systems. Full article
Show Figures

Figure 1

18 pages, 343 KB  
Article
The Bidirectional Relationship Between Audit Fees and Corporate Reputation: Panel Evidence from South African Listed Firms
by Omobolade Stephen Ogundele and Lethiwe Nzama-Sithole
J. Risk Financial Manag. 2026, 19(1), 35; https://doi.org/10.3390/jrfm19010035 - 4 Jan 2026
Viewed by 179
Abstract
As corporate accountability, credibility, transparency, and stakeholders’ trust continue to attract global attention, this study examines how corporate reputation influences audit fees and whether audit fees, in turn, shape reputation. Hence, this study examines the bidirectional relationship between audit fees and corporate reputation [...] Read more.
As corporate accountability, credibility, transparency, and stakeholders’ trust continue to attract global attention, this study examines how corporate reputation influences audit fees and whether audit fees, in turn, shape reputation. Hence, this study examines the bidirectional relationship between audit fees and corporate reputation in South African listed firms. This study reviewed three theories, such as capital reputation, stakeholder, and agency theories. Exploring panel data from sixteen listed firms over a period of ten years (2015–2024), this study employs panel regression analysis and two-step system generalised method of moments (System GMM) estimates in accounting for endogeneity, heterogeneity, and dynamic relationships. Data was sourced from the annual reports and accounts of selected firms. The results from the fixed effects model indicate that corporate reputation exerts a statistically significant and positive influence on audit fees. Conversely, findings from the random effects model reveal that audit fees positively influence corporate reputation. The two-step GMM result confirms a bidirectional causal relationship as lagged corporate reputation significantly influences subsequent audit fees, while lagged audit fees also significantly influence future corporate reputation. This study recommends that the board of directors should view audit not as an expense but as a strategic investment in sustaining stakeholder trust and reputation. Among other things, policymakers and regulators should also strengthen audit market transparency in ensuring that audit pricing reflects genuine reputational consideration and audit quality. Full article
(This article belongs to the Section Business and Entrepreneurship)
26 pages, 503 KB  
Article
Study on Livestreaming Shopping Behavior of the Elderly Based on SOR Theory
by Tianyang Huang, Zhen Weng and Chiwu Huang
J. Theor. Appl. Electron. Commer. Res. 2026, 21(1), 9; https://doi.org/10.3390/jtaer21010009 - 1 Jan 2026
Viewed by 298
Abstract
With the development of information technology, live shopping has emerged as a new approach to product marketing and has attracted considerable attention. However, in the context of an aging population, little is known about the factors influencing the intention of the elderly to [...] Read more.
With the development of information technology, live shopping has emerged as a new approach to product marketing and has attracted considerable attention. However, in the context of an aging population, little is known about the factors influencing the intention of the elderly to engage in live shopping. The aim of this study is to determine the psychological and cognitive mechanisms that influence the willingness of elderly people to engage in live shopping. This study integrated the Flow Theory and the Information System Success Model to construct a live shopping acceptance model for the elderly based on the Stimulus–Organism–Response model. It was used for in-depth insight into the live shopping behaviors of elderly users. The structural equation model was used in the study to analyze 337 valid questionnaires. The results showed that interactivity, authenticity, attractiveness, and entertainment could improve the flow in livestreaming shopping among elderly users. Entertainment and attractiveness had a positive influence on perceived pleasure, and flow in live shopping, and perceived pleasure had a direct and significant influence on the elderly’s intention to make a live purchase. The factors of information quality and ease of use have no direct impact on perceived pleasure. This study enriched the user behavior theory of live shopping and provided inspiration for the aging-friendly and sustainable development of live shopping services of shopping platforms, live streamers, and service providers. Full article
Show Figures

Figure 1

16 pages, 269 KB  
Article
Conspiracyphobia: ‘Conspiracy Theory’ and the Neoliberal Disavowal of Conspiratorial Power
by Peter Bath
Genealogy 2026, 10(1), 1; https://doi.org/10.3390/genealogy10010001 - 1 Jan 2026
Viewed by 376
Abstract
The term ‘conspiracy theory’ is used increasingly frequently, and its meaning is taken as common sense. However, I identify its recent popularisation with the ideology of neoliberalism. Tracing its origins to the theory of Karl Popper, which also influenced neoliberal thought, I show [...] Read more.
The term ‘conspiracy theory’ is used increasingly frequently, and its meaning is taken as common sense. However, I identify its recent popularisation with the ideology of neoliberalism. Tracing its origins to the theory of Karl Popper, which also influenced neoliberal thought, I show how the concept of the ‘conspiracy theory’ emerged to fulfil a crucial function within neoliberal ideology. Neoliberalism configures social relations as a transparent market of rational, self-interested individuals, free from collective, conspiratorial forms of power like class or state intervention, and at the same time materially depends on conspiratorial forms of power. The concept of the ‘conspiracy theory’ enables the disavowal of conspiratorial forms of power, masking this contradiction and perpetuating neoliberal ideology. This conspiracy-phobic attitude is exemplified by the dismissal of conspiratorial narratives in contemporary academic and popular discourse, alongside other discourses, like critical theory, which similarly challenge neoliberal systems of thought. With developments in neoliberalism (and post-neoliberalism) which suggest the return of explicitly political rather than economic configurations of power, a future in which the label ‘conspiracy theory’ is impotent and conspiratorial forms of power are directly challenged seems possible. Full article
18 pages, 17187 KB  
Review
Ecological and Economic Synergies of Acacia melanoxylon and Eucalyptus Mixed Plantations: A Combined Bibliometric and Narrative Review
by Haoyu Gui, Xiaojie Sun, Hong Wei and Lichao Wu
Forests 2026, 17(1), 65; https://doi.org/10.3390/f17010065 - 31 Dec 2025
Viewed by 338
Abstract
Acacia melanoxylon R.Br. demonstrates strong biological nitrogen–fixation capacity and favourable economic returns, making it a promising candidate for the development of subtropical forestry in South Asia. It is a fast–growing leguminous tree species widely promoted for cultivation in China, and it is also [...] Read more.
Acacia melanoxylon R.Br. demonstrates strong biological nitrogen–fixation capacity and favourable economic returns, making it a promising candidate for the development of subtropical forestry in South Asia. It is a fast–growing leguminous tree species widely promoted for cultivation in China, and it is also one of the ideal tree species for improving soil fertility in forest lands. What are the synergistic mechanisms between A. melanoxylon-Eucalyptus stands and pure Eucalyptus spp.? Current theories regarding A. melanoxylonEucalyptus systems remain relatively fragmented due to the lack of effective silvicultural measures, resistance studies, and comprehensive ecological–economic benefit evaluations. The absence of an integrated analytical framework for holistic research on A. melanoxylonEucalyptus systems makes it difficult to summarise and comprehensively analyse their growth and development, thereby limiting the optimisation and widespread application of their models. This study employed CiteSpace bibliometric analysis and qualitative methods to explore ideal tree species combination patterns, elucidate their intrinsic eco–economic synergistic mechanisms, and reasonably reveal their collaborative potential. This study systematically reviewed silvicultural management, stress physiology, ecological security, and economic policy using the Chinese and English literature published from 2010 to 2025. The narrative synthesis results indicated that strip intercropping (7:3) is widely documented as an effective model for creating vertical niche complementarity, whereby canopy light and thermal utilisation by A. melanoxylon species improve subsoil nutrient cycling by enhancing stand structure. A conceptual full–cycle economic assessment framework was proposed to measure carbon sequestration and timber premiums. Correspondingly, this conversion of implicit ecological services into explicit market values acted as a critical tool for decision–making in assessing benefit. A three–dimensional “cultivation strategy–physiological ecology–value assessment” assessment framework was established. This framework demonstrated how to move from wanting to maximise the output of an individual component to maximising the value of the whole system. It theorised and provided guidance on resolving the complementary conflict between “ecology–economy” in the management of sustainable multifunctional plantations. Full article
(This article belongs to the Special Issue Integrative Forest Governance, Policy, and Economics)
Show Figures

Figure 1

27 pages, 1768 KB  
Article
A Decoupling-Fusion System for Financial Fraud Detection: Operationalizing Causal–Temporal Asynchrony in Multimodal Data
by Wenjuan Li, Xinghua Liu, Ziyi Li, Zulei Qin, Jinxian Dong and Shugang Li
Systems 2026, 14(1), 25; https://doi.org/10.3390/systems14010025 - 25 Dec 2025
Viewed by 247
Abstract
Financial statement fraud is a socio-technical risk that arises from coupled organizational, informational, and regulatory processes. To address the Identification Paradox in financial fraud detection, where existing models cannot simultaneously recognize both chronic manipulation and acute outbreaks in financial data, this study proposes [...] Read more.
Financial statement fraud is a socio-technical risk that arises from coupled organizational, informational, and regulatory processes. To address the Identification Paradox in financial fraud detection, where existing models cannot simultaneously recognize both chronic manipulation and acute outbreaks in financial data, this study proposes the Causal–Temporal Asynchrony (CTA) theory as a process-oriented conceptual framework that guides feature construction and model design in a predictive setting. CTA defines fraud motive as a chronic, multi-period accumulation and fraud action as an acute, single-year event. To operationalize CTA within a predictive setting, we build a deployable Decoupling-Fusion System that encodes CTA as an Acute–Chronic Binary Feature Dimensions schema and performs detection via Decoupling-Fusion FraudNet. Within this system, parallel Long Short-Term Memory networks (LSTM) capture chronic motive signals from longitudinal sequences, while parallel Convolutional Neural Networks (CNN) and a Feed-forward Neural Network (FNN) identify acute action signals from multimodal snapshots; the resulting asynchronous probabilities are integrated via an adaptive decision-level fusion mechanism. Empirical tests on China’s A-share market (2001–2021) show the system (AUC = 0.967) outperforms baseline models. Furthermore, eXplainable AI analysis reveals patterns consistent with the classic fraud triangle (pressure, opportunity and rationalization). This study develops a theory-grounded decision-support system that unifies acute and chronic evidence streams and provides a deployable blueprint for continuous auditing and governance. Full article
(This article belongs to the Section Systems Practice in Social Science)
Show Figures

Figure 1

18 pages, 809 KB  
Article
Reimagining Education for Growth: Linking Lifelong Learning, Inclusion, and Public Investment to Economic Performance in the European Union
by Maria-Delia Oltean, Elias Appiah-Kubi and Lia Alexandra Baltador
Educ. Sci. 2026, 16(1), 27; https://doi.org/10.3390/educsci16010027 - 24 Dec 2025
Viewed by 238
Abstract
In an era where economies increasingly rely on knowledge and innovation, sustaining long-term growth depends on understanding how education drives productivity beyond conventional measures. Yet, existing studies on the education–growth nexus remain fragmented, often focusing narrowly on schooling attainment while overlooking the complementary [...] Read more.
In an era where economies increasingly rely on knowledge and innovation, sustaining long-term growth depends on understanding how education drives productivity beyond conventional measures. Yet, existing studies on the education–growth nexus remain fragmented, often focusing narrowly on schooling attainment while overlooking the complementary roles of lifelong learning and public investment in human capital. Addressing this critical gap, the present study adopts a multidimensional approach to evaluate how educational attainment, adult learning participation, and government expenditure on education collectively shape economic performance across the 27 European Union (EU) member states. Drawing on an unbalanced Eurostat panel dataset (2013–2022), the study employs a fixed-effects regression model with White cross-section robust standard errors to account for heteroskedasticity and serial correlation. The empirical results reveal that all three educational dimensions exert positive and statistically significant effects on GDP, with government educational expenditure emerging as the most influential driver, followed by adult learning participation, underscoring the transformative role of continuous skill renewal in dynamic labor markets. These findings advance Human Capital Theory by framing education not merely as an individual asset but as an interactive, systemic driver of national productivity and resilience. The study offers actionable insights for policymakers, calling for integrated strategies that align formal education, lifelong learning systems, and sustained public investment to foster inclusive, knowledge-driven, and sustainable economic growth across the EU. Full article
Show Figures

Figure 1

18 pages, 760 KB  
Article
Temporal Coordination Mechanisms and Team Resilience: An Event System Perspective on Leaders’ Pacing Styles
by Kai Yao, Xinyue Yan and Chen Li
Systems 2026, 14(1), 13; https://doi.org/10.3390/systems14010013 - 22 Dec 2025
Viewed by 474
Abstract
Modern organizations operate in dynamic environments where temporal alignment is critical for adaptive capacity and team resilience. Grounded in Event System Theory (EST) and Temporal Coordination Theory (TCT), this study examines how leaders’ pacing styles function as critical temporal regulation mechanisms that influence [...] Read more.
Modern organizations operate in dynamic environments where temporal alignment is critical for adaptive capacity and team resilience. Grounded in Event System Theory (EST) and Temporal Coordination Theory (TCT), this study examines how leaders’ pacing styles function as critical temporal regulation mechanisms that influence team resilience via shared temporal cognition. Using multisource data from 82 team leaders and 384 members in Chinese technology enterprises listed on the STAR Market, we find that steady pacing, characterized by a balanced and predictable temporal rhythm, enhances team resilience through the emergent property of shared temporal cognition. However, the positive effect of steady pacing on shared temporal cognition weakens when teams perceive high crisis event strength, suggesting that external temporal shocks critically attenuate the efficacy of routine temporal regulation. The study extends EST and TCT by revealing steady pacing as a temporal buffer strategy that fosters resilience against external shocks, and highlights the need for Temporal Calibration practices when event intensity is high. Practical implications for managing team rhythms under varying crisis intensities are discussed. Full article
Show Figures

Figure 1

19 pages, 4349 KB  
Article
Digital Tourism Empowers the Dynamic Transformation of Destination Spatial Forms: A Case Study of Mountain Villages in Eastern China
by Jun Qi and Xiaolei Ding
Sustainability 2026, 18(1), 105; https://doi.org/10.3390/su18010105 - 22 Dec 2025
Viewed by 321
Abstract
With the deep integration of digital technology and the tourism industry, the transformation of the spatial form of smart tourism destinations and the research on their system structure have become the focus. This study adopts a mixed research approach, taking villages in the [...] Read more.
With the deep integration of digital technology and the tourism industry, the transformation of the spatial form of smart tourism destinations and the research on their system structure have become the focus. This study adopts a mixed research approach, taking villages in the mountainous areas of southeastern China as examples, and collects empirical data through semi-structured interviews, participant observation and literature collection. This study draws on structuralist location theory to construct a four-dimensional spatial analysis model of natural environment, production economy, social norms and cultural values and incorporates a historical perspective to make up for the limitations of this theory in explaining regional dynamic changes caused by the lack of a time dimension. This study finds that digital tourism provides external resources such as the consumer market, tourism capital and information technology prompting the reconfiguration of the rural internal system. By absorbing external resources and upgrading traditional industries, rural areas have formed a more diversified, inclusive, and dynamically balanced spatial form. Furthermore, phenomena such as villagers’ relocation, e-commerce employment and local tea-growing knowledge indicate that certain predicaments still exist in the construction of digital tourism. This research can provide practical references for the development and spatial optimization of rural digital tourism. Full article
Show Figures

Figure 1

Back to TopTop