Unraveling User Switching Dynamics in P2P Mobile Payments: Investigating Satisfaction and Trust in a Duopoly Market
Abstract
1. Introduction
2. Theoretical Background and Prior Empirical Research
2.1. Behavioral Intention and Expectancy-Disconfirmation Theory
2.2. Satisfaction
2.3. Experience-Based Satisfaction (EBS) and Transaction-Based Satisfaction (TBS)
2.4. TBS, EBS, and Switching Intention
2.5. Experience-Based/Transaction-Based Satisfaction, Trust, and Switching Intentions
2.6. The Mediating Role of Trust
2.7. Sociodemographic Factors as Control Variables
3. Methodology
Design and Sampling
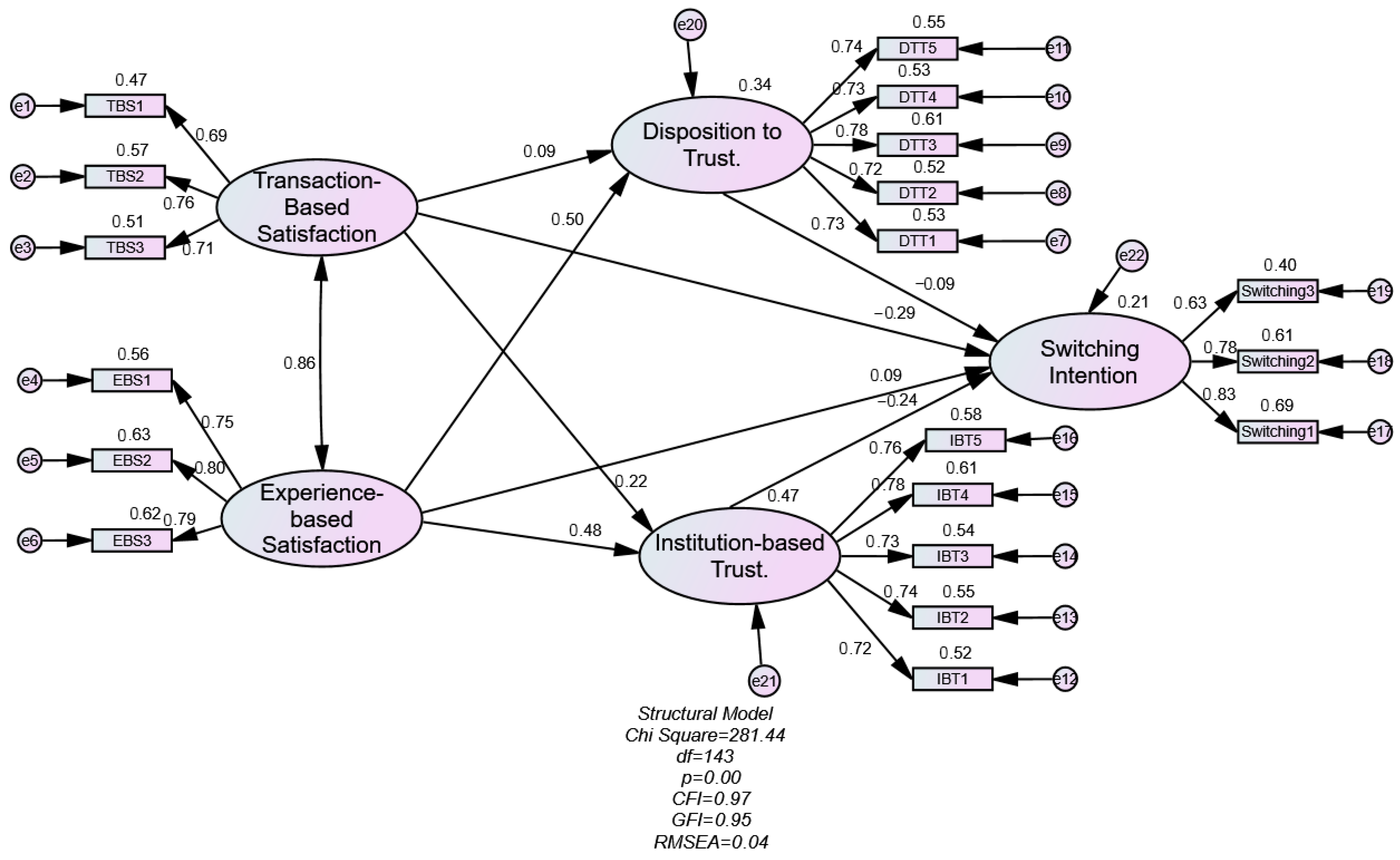
4. Data Analysis and Results
4.1. Demographic Analysis
4.2. Measurements, Model Assessment, and Common Method Bias
4.3. Hypothesis Testing
4.3.1. Results of the Hypothesized Direct Effects Without the Control Variables
4.3.2. Results of the Hypothesized Effects with the Control Variables
4.4. Results of the Indirect Effects
5. Discussion and Theoretical Implications
6. Managerial Implications
7. Policy Implications
8. Limitations and Future Directions
Author Contributions
Funding
Institutional Review Board Statement
Informed Consent Statement
Data Availability Statement
Conflicts of Interest
Appendix A. Questionnaire
| Part 1. Transaction-based satisfaction |
| TBS1: I have been satisfied with recent money transfer transactions with MonCash mobile payment. |
| TBS2: I am satisfied with the information provided on the MonCash mobile payment service. |
| TBS3: I am satisfied with the mechanism used by MonCash mobile payment. |
| Part 2. Experience-based Satisfaction |
| EBS1: I am satisfied with my experiences using the MonCash mobile payment service |
| EBS2: My experience with the MonCash mobile payment service is pleasant. |
| EBS3: My choice to use MonCash’s mobile payment service was a good decision. |
| Part 3. Institution-based Trust (trust in Digicel, the mobile payment service provider) |
| IBT1: The mobile service provider MonCash (Digicel) is trustworthy. |
| IBT2: I trust Digicel to keep its promises and commitments. |
| IBT3: I believe that Digicel always acts in the best interests of MonCash users. |
| IBT4: I think mobile payment provider MonCash will always deliver on its promises. |
| IBT5: I think Digicel wants to be known as a company that always delivers on its promises and commitments. |
| Part 4. Disposition to Trust (trust in the agents of MonCash) |
| DTT1: I think MonCash’s authorized agents are honest |
| DTT2: I think MonCash’s authorized agents care about customers. |
| DTT3: I think MonCash’s authorized agents are consistent in the quality and offering of MonCash’s service. |
| DTT4: I believe that MonCash’s authorized agents are trustworthy. |
| DTT5: I believe MonCash’s authorized agents are reliable |
| Part 5. Switching Intention |
| Switching1: I plan to replace the mobile payment service MonCash with NatCash in the coming months. |
| Switching2: I plan to gradually reduce the use of MonCash mobile payments. |
| Switching3: I would like to try the service of NatCash, the competitor of MonCash. |
References
- Ryu, H.-S.; Min, J. Innovation recipes for high use on four Fintech types: A configurational perspective. Inf. Manag. 2025, 62, 104058. [Google Scholar] [CrossRef]
- Wang, L.; Luo, X.R.; Yang, X. Carrot or stick? Exploring the effect of word-of-mouth on mobile payment application switching behaviors. J. Electron. Commer. Res. 2022, 23, 77–98. [Google Scholar]
- Albuainain, A.; Ashby, S. Enablers and Barriers in FinTech Adoption: A Systematic Literature Review of Customer Adoption and Its Impact on Bank Performance. FinTech 2025, 4, 49. [Google Scholar] [CrossRef]
- Zhu, Y.-Q.; Fang, Y.-H.; Lim, S.-Y. Investigating drivers of service extension success for a super app. Comput. Hum. Behav. 2023, 149, 107928. [Google Scholar] [CrossRef]
- Tew, H.-T.; Tan, G.W.-H.; Loh, X.-M.; Lee, V.-H.; Lim, W.-L.; Ooi, K.-B. Tapping the Next Purchase: Embracing the Wave of Mobile Payment. J. Comput. Inf. Syst. 2022, 62, 527–535. [Google Scholar]
- Dang, T.-Q.; Tan, G.W.-H.; Aw, E.C.-X.; Ooi, K.-B.; Metri, B.; Dwivedi, Y.K. How to generate loyalty in mobile payment services? An integrative dual SEM-ANN analysis. Int. J. Bank Mark. 2023, 41, 1177–1206. [Google Scholar] [CrossRef]
- Zhong, J.; Chen, T. Antecedents of mobile payment loyalty: An extended perspective of perceived value and information system success model. J. Retail. Consum. Serv. 2023, 72, 103267. [Google Scholar] [CrossRef]
- Mu, H.-L.; Lee, Y.-C. Will proximity mobile payments substitute traditional payments? Examining factors influencing customers’ switching intention during the COVID-19 pandemic. Int. J. Bank Mark. 2022, 40, 1051–1070. [Google Scholar] [CrossRef]
- Tang, Z.; Chen, L. Exploring the drivers of brand fan page follower discontinuance intention: An adaptation of the Furneaux and Wade’s framework. Inf. Technol. People 2020, 33, 1381–1401. [Google Scholar]
- Liang, L.J.; Choi, H.C.; Joppe, M. Exploring the relationship between satisfaction, trust and switching intention, repurchase intention in the context of Airbnb. Int. J. Hosp. Manag. 2018, 69, 41–48. [Google Scholar] [CrossRef]
- Nyamekye, M.B.; Kosiba, J.P.; Boateng, H.; Agbemabiese, G.C. Building trust in the sharing economy by signaling trustworthiness, and satisfaction. Res. Transp. Bus. Manag. 2022, 43, 100727. [Google Scholar] [CrossRef]
- Ofori, K.S.; Chai, J.; Adeola, O.; Abubakari, A.; Ampong, G.O.A.; Braimah, S.M.; Boateng, R. Exploring users’ continuance intention towards a peer-to-peer accommodation sharing platform. J. Hosp. Tour. Technol. 2023, 14, 330–346. [Google Scholar]
- Prasetya Nugroho, A.; Rahayu Hijrah Hati, S. Determinants of repurchase intention and switching intention: Analysis of online travel agent, peer-to-peer accommodation, and virtual hotel operator platforms. Market-Tržište 2020, 32, 79–96. [Google Scholar]
- Oliver, R.L. Satisfaction: A Behavioral Perspective on the Consumer: A Behavioral Perspective on the Consumer; Routledge: Oxfordshire, UK, 2014. [Google Scholar]
- Bansal, H.S.; Taylor, S.F. The Service Provider Switching Model (SPSM): A Model of Consumer Switching Behavior in the Services Industry. J. Serv. Res. 1999, 2, 200–218. [Google Scholar]
- Han, H.; Back, K.-J.; Barrett, B. Influencing factors on restaurant customers’ revisit intention: The roles of emotions and switching barriers. Int. J. Hosp. Manag. 2009, 28, 563–572. [Google Scholar] [CrossRef]
- Oliver, R.L. A Cognitive Model of the Antecedents and Consequences of Satisfaction Decisions. J. Mark. Res. 1980, 17, 460–469. [Google Scholar]
- Choi, I.Y.; Moon, H.S.; Kim, J.K. Assessing personalized recommendation services using expectancy disconfirmation theory. Asia Pac. J. Inf. Syst. 2019, 29, 203–216. [Google Scholar] [CrossRef]
- Bollenbach, J.; Halbrügge, S.; Wederhake, L.; Weibelzahl, M.; Wolf, L. Customer satisfaction at large charging parks: Expectation-disconfirmation theory for fast charging. Appl. Energy 2024, 365, 122735. [Google Scholar] [CrossRef]
- Hien, N.N.; Long, N.T.; Liem, V.T.; Luu, D.X. Customer Responses to Airline Service Failure: Perspectives from Expectation Disconfirmation Theory. Sage Open 2024, 14, 21582440241248334. [Google Scholar] [CrossRef]
- Harrison McKnight, D.; Choudhury, V.; Kacmar, C. The impact of initial consumer trust on intentions to transact with a web site: A trust building model. J. Strateg. Inf. Syst. 2002, 11, 297–323. [Google Scholar]
- Scott, C. Analysing Regulatory Space: Fragmented Resources and Institutional Design; Public Law; Sweet and Maxwell: London, UK, 2001; pp. 283–305. [Google Scholar]
- Burnham, T.A.; Frels, J.K.; Mahajan, V. Consumer Switching Costs: A Typology, Antecedents, and Consequences. J. Acad. Mark. Sci. 2003, 31, 109–126. [Google Scholar] [CrossRef]
- Kristensen, K.; Martensen, A.; Gronholdt, L. Measuring the impact of buying behaviour on customer satisfaction. Total Qual. Manag. 1999, 10, 602–614. [Google Scholar]
- Holmes, J.G. Trust and the appraisal process in close relationships. In Advances in Personal Relationships: A Research Annual; Jessica Kingsley Publishers: Oxford, UK, 1991; Volume 2, pp. 57–104. [Google Scholar]
- Kim, D.J. An investigation of the effect of online consumer trust on expectation, satisfaction, and post-expectation. Inf. Syst. e-Bus. Manag. 2012, 10, 219–240. [Google Scholar] [CrossRef]
- Bitner, M.J.; Hubbert, A.R. Encounter satisfaction versus overall satisfaction versus quality. In Service Quality: New Directions in Theory and Practice; Rust, R., Oliver, R., Eds.; Sage: Thousand Oaks, CA, USA, 1994; pp. 72–94. [Google Scholar]
- Prentice, C. Linking internal service quality and casino dealer performance. J. Hosp. Mark. Manag. 2018, 27, 733–753. [Google Scholar] [CrossRef]
- L. Keiningham, T.; Aksoy, L.; C. Malthouse, E.; Lariviere, B.; Buoye, A. The cumulative effect of satisfaction with discrete transactions on share of wallet. J. Serv. Manag. 2014, 25, 310–333. [Google Scholar] [CrossRef]
- Liu, X.; He, M.; Gao, F.; Xie, P. An empirical study of online shopping customer satisfaction in China: A holistic perspective. Int. J. Retail. Distrib. Manag. 2008, 36, 919–940. [Google Scholar] [CrossRef]
- Huang, D.; Coghlan, A.; Jin, X. Understanding the drivers of Airbnb discontinuance. Ann. Tour. Res. 2020, 80, 1–14. [Google Scholar] [CrossRef]
- Huang, W.Y.; Dubinsky, A.J. Measuring customer pre-purchase satisfaction in a retail setting. Serv. Ind. J. 2014, 34, 212–229. [Google Scholar] [CrossRef]
- Jones, M.A.; Suh, J. Transaction-specific satisfaction and overall satisfaction: An empirical analysis. J. Serv. Mark. 2000, 14, 147–159. [Google Scholar] [CrossRef]
- Fared, M.A.; Darmawan, D.; Khairi, M. Contribution of E-Service Quality to Repurchase Intention with Mediation of Customer Satisfaction: Study of Online Shopping Through Marketplace. J. Mark. Bus. Res. (MARK) 2021, 1, 93–106. [Google Scholar]
- Choi, D.; Chung, C.Y.; Young, J. Sustainable online shopping logistics for customer satisfaction and repeat purchasing behavior: Evidence from China. Sustainability 2019, 11, 5626. [Google Scholar] [CrossRef]
- Li, X.; Zhu, X.; Lu, Y.; Shi, D.; Deng, W. Understanding the continuous usage of mobile payment integrated into social media platform: The case of WeChat Pay. Electron. Commer. Res. Appl. 2023, 60, 101275. [Google Scholar] [CrossRef]
- Supriyanto, A.; Wiyono, B.B.; Burhanuddin, B. Effects of service quality and customer satisfaction on loyalty of bank customers. Cogent Bus. Manag. 2021, 8, 1937847. [Google Scholar] [CrossRef]
- Alzoubi, H.; Alshurideh, M.; Al Kurdi, B.; Akour, I.; Azi, R. Does BLE technology contribute towards improving marketing strategies, customers’ satisfaction and loyalty? The role of open innovation. Int. J. Data Netw. Sci. 2022, 6, 449–460. [Google Scholar] [CrossRef]
- Kim, Y.; Wang, Q.; Roh, T. Do information and service quality affect perceived privacy protection, satisfaction, and loyalty? Evidence from a Chinese O2O-based mobile shopping application. Telemat. Inform. 2021, 56, 101483. [Google Scholar] [CrossRef]
- Mannan, M.; Mohiuddin, F.; Chowdhury, N.; Sarker, P. Customer satisfaction, switching intentions, perceived switching costs, and perceived alternative attractiveness in Bangladesh mobile telecommunications market. South Asian J. Bus. Stud. 2017, 6, 142–160. [Google Scholar] [CrossRef]
- Calvo-Porral, C.; Faíña-Medín, A.; Nieto-Mengotti, M. Satisfaction and switching intention in mobile services: Comparing lock-in and free contracts in the Spanish market. Telemat. Inform. 2017, 34, 717–729. [Google Scholar] [CrossRef]
- Deng, Z.; Lu, Y.; Wei, K.K.; Zhang, J. Understanding customer satisfaction and loyalty: An empirical study of mobile instant messages in China. Int. J. Inf. Manag. 2010, 30, 289–300. [Google Scholar] [CrossRef]
- Gefen, D. E-commerce: The role of familiarity and trust. Omega 2000, 28, 725–737. [Google Scholar] [CrossRef]
- Panigrahi, S.; Azizan, N.A.; Waris, M. Investigating the empirical relationship between service quality, trust, satisfaction, and intention of customers purchasing life insurance products. Indian J. Mark. 2018, 48, 19. [Google Scholar] [CrossRef]
- Shao, Z.; Yin, H. Building customers’ trust in the ridesharing platform with institutional mechanisms. Internet Res. 2019, 29, 1040–1063. [Google Scholar] [CrossRef]
- Zucker, L.G. Production of trust: Institutional sources of economic structure, 1840–1920. Res. Organ. Behav. 1986, 8, 53–111. [Google Scholar]
- Möllering, G. Trust, Institutions, Agency: Towards a Neoinstitutional Theory of Trust u: Bachmann, Reinhard i Akbar Zaheer (ur.) Handbook of Trust Research; Edward Elgar Publishing: Northampton, UK, 2006. [Google Scholar]
- Lu, B.; Wang, Z.; Zhang, S. Platform-based mechanisms, institutional trust, and continuous use intention: The moderating role of perceived effectiveness of sharing economy institutional mechanisms. Inf. Manag. 2021, 58, 103504. [Google Scholar] [CrossRef]
- Gong, X.; Zhang, K.Z.; Chen, C.; Cheung, C.M.; Lee, M.K. What drives trust transfer from web to mobile payment services? The dual effects of perceived entitativity. Inf. Manag. 2020, 57, 103250. [Google Scholar] [CrossRef]
- Koçoğlu, İ.; Akgün, A.E.; Keskin, H. The collective unconscious at the organizational level: The manifestation of organizational symbols. Procedia-Soc. Behav. Sci. 2016, 235, 296–303. [Google Scholar] [CrossRef]
- Scott, W. Institutions and Organizations: Ideas, Interests, and Identities; Sage Publications: Thousand Oaks, CA, USA, 1995. [Google Scholar]
- Becker, T.E. Potential Problems in the Statistical Control of Variables in Organizational Research: A Qualitative Analysis with Recommendations. Organ. Res. Methods 2005, 8, 274–289. [Google Scholar] [CrossRef]
- Becker, T.E.; Atinc, G.; Breaugh, J.A.; Carlson, K.D.; Edwards, J.R.; Spector, P.E. Statistical control in correlational studies: 10 essential recommendations for organizational researchers. J. Organ. Behav. 2016, 37, 157–167. [Google Scholar]
- Shiau, W.-L.; Chau, P.Y.; Thatcher, J.B.; Teng, C.-I.; Dwivedi, Y.K. Have we controlled properly? Problems with and recommendations for the use of control variables in information systems research. Int. J. Inf. Manag. 2024, 74, 102702. [Google Scholar]
- Carlson, K.D.; Wu, J. The Illusion of Statistical Control:Control Variable Practice in Management Research. Organ. Res. Methods 2012, 15, 413–435. [Google Scholar]
- Podsakoff, P.M.; MacKenzie, S.B.; Podsakoff, N.P. Sources of method bias in social science research and recommendations on how to control it. Annu. Rev. Psychol. 2012, 63, 539–569. [Google Scholar] [CrossRef]
- Jordan, P.J.; Troth, A.C. Common method bias in applied settings: The dilemma of researching in organizations. Aust. J. Manag. 2020, 45, 3–14. [Google Scholar] [CrossRef]
- Johanson, G.A.; Brooks, G.P. Initial Scale Development: Sample Size for Pilot Studies. Educ. Psychol. Meas. 2010, 70, 394–400. [Google Scholar]
- Perneger, T.V.; Courvoisier, D.S.; Hudelson, P.M.; Gayet-Ageron, A. Sample size for pre-tests of questionnaires. Qual. Life Res. 2015, 24, 147–151. [Google Scholar]
- Gefen, D.; Straub, D.; Boudreau, M.-C. Structural equation modeling and regression: Guidelines for research practice. Commun. Assoc. Inf. Syst. 2000, 4, 7. [Google Scholar] [CrossRef]
- Hair, J.F.; Gabriel, M.; Patel, V. AMOS covariance-based structural equation modeling (CB-SEM): Guidelines on its application as a marketing research tool. Braz. J. Mark. 2014, 13, 12. [Google Scholar]
- Zhang, M.F.; Dawson, J.F.; Kline, R.B. Evaluating the Use of Covariance-Based Structural Equation Modelling with Reflective Measurement in Organizational and Management Research: A Review and Recommendations for Best Practice. Br. J. Manag. 2021, 32, 257–272. [Google Scholar]
- Hair, J.F.; Sarstedt, M.; Ringle, C.M.; Mena, J.A. An assessment of the use of partial least squares structural equation modeling in marketing research. J. Acad. Mark. Sci. 2012, 40, 414–433. [Google Scholar]
- Sarstedt, M.; Hair, J.J.F.; Nitzl, C.; Ringle, C.M.; Howard, M.C. Beyond a tandem analysis of SEM and PROCESS: Use of PLS-SEM for mediation analyses! Int. J. Mark. Res. 2020, 62, 288–299. [Google Scholar] [CrossRef]
- Anderson, J.C.; Gerbing, D.W. Structural equation modeling in practice: A review and recommended two-step approach. Psychol. Bull. 1988, 103, 411–423. [Google Scholar] [CrossRef]
- George, D.; Mallery, P. IBM SPSS Statistics 26 Step by Step: A Simple Guide and Reference; Routledge: New York, NY, USA, 2019. [Google Scholar]
- Tabachnick, B.G.; Fidell, L.S.; Ullman, J.B. Using Multivariate Statistics; Pearson: Boston, MA, USA, 2007; Volume 5. [Google Scholar]
- Comrey, A.L.; Lee, H.B. A First Course in Factor Analysis; Psychology Press: New York, NY, USA, 2013. [Google Scholar]
- Hair, J.F. Multivariate Data Analysis; Prentice Hall: London, UK, 2009. [Google Scholar]
- Bagozzi, R.; Yi, Y. On the Evaluation of Structural Equation Models. J. Acad. Mark. Sci. 1988, 16, 74–94. [Google Scholar] [CrossRef]
- Hair, J.F. Multivariate Data Analysis, 6th ed.; Pearson Prentice Hall: Hoboken, NJ, USA, 2005. [Google Scholar]
- Hayes, A.F.; Coutts, J.J. Use Omega Rather than Cronbach’s Alpha for Estimating Reliability. But…. Commun. Methods Meas. 2020, 14, 1–24. [Google Scholar] [CrossRef]
- Revelle, W.; Zinbarg, R.E. Coefficients alpha, beta, omega, and the glb: Comments on Sijtsma. Psychometrika 2009, 74, 145–154. [Google Scholar] [CrossRef]
- Field, A. Discovering Statistics Using SPSS; Sage Publications: London, UK, 2009. [Google Scholar]
- Kaiser, H.F. An index of factorial simplicity. Psychometrika 1974, 39, 31–36. [Google Scholar] [CrossRef]
- Cheung, G.W.; Cooper-Thomas, H.D.; Lau, R.S.; Wang, L.C. Reporting reliability, convergent and discriminant validity with structural equation modeling: A review and best-practice recommendations. Asia Pac. J. Manag. 2023, 41, 745–783. [Google Scholar] [CrossRef]
- Voorhees, C.M.; Brady, M.K.; Calantone, R.; Ramirez, E. Discriminant validity testing in marketing: An analysis, causes for concern, and proposed remedies. J. Acad. Mark. Sci. 2016, 44, 119–134. [Google Scholar] [CrossRef]
- Fornell, C.; Larcker, D.F. Evaluating Structural Equation Models with Unobservable Variables and Measurement Error. J. Mark. Res. 1981, 18, 39–50. [Google Scholar] [PubMed]
- Kock, N. Common method bias in PLS-SEM: A full collinearity assessment approach. Int. J. e-Collab. (IJeC) 2015, 11, 1–10. [Google Scholar]
- Hu, L.t.; Bentler, P.M. Cutoff criteria for fit indexes in covariance structure analysis: Conventional criteria versus new alternatives. Struct. Equ. Model. Multidiscip. J. 1999, 6, 1–55. [Google Scholar] [CrossRef]
- Scott, W. Institutions and Organizations: Ideas and Interests; Sage Publications: Los Angeles, CA, USA, 2007. [Google Scholar]
- Morgan, R.M.; Hunt, S.D. The Commitment-Trust Theory of Relationship Marketing. J. Mark. 1994, 58, 20–38. [Google Scholar] [CrossRef]


| Direct Effects | Results by Prasetya Nugroho and Rahayu Hijrah Hati [13] | Results by Liang, Choi [10] | Results of the Current Study | |||
|---|---|---|---|---|---|---|
| Online Travel Agent | P2P Accommodation Sharing | Virtual Hotel Operator | P2P Accommodation Sharing | P2P Mobile Payment (CVs Excluded) | P2P Mobile Payment (CVs Included) | |
| EBS → Disposition to trust | Significant (+) | Significant (+) | Significant (+) | Insignificant (−) | Significant (+) | Significant (+) |
| EBS → Institution-based trust | Significant (+) | (+) Significant | (+) Significant | Insignificant (+) | Significant (+) | Significant (+) |
| EBS → Switching intention | Insignificant (+) | Insignificant (−) | Insignificant (+) | Significant (−) | Insignificant (+) | Insignificant (+) |
| EBS → Repurchase intention | Insignificant (+) | Significant (+) | Insignificant (+) | Significant (+) | Not examined | Not examined |
| TBS → EBS | (+) Significant | Significant (+) | (+) Significant | (+) Significant | Not examined | Not examined |
| TBS → Disposition to trust | Insignificant (−) | Insignificant (−) | Significant (+) | Significant (+) | Insignificant (+) | Insignificant (+) |
| TBS → Institution-based trust | Significant (+) | Significant (+) | (+) Significant | (+) Significant | Insignificant (+) | Insignificant (−) |
| TBS → Switching intention | Significant (−) | Insignificant (+) | Insignificant (−) | Significant (−) | Significant (−) | Insignificant (−) |
| TBS → Repurchase intention | Significant (+) | Significant (+) | Significant (+) | Significant (+) | Not examined | Not examined |
| DTT → Switching intention | Insignificant (+) | Insignificant (+) | Significant (−) | Significant (+) | Insignificant (+) | Insignificant (−) |
| DTT→ Repurchase intention | Insignificant (+) | Insignificant (+) | Significant (+) | Significant (+) | Not examined | Not examined |
| IBT → Disposition to trust | Significant (+) | Significant (+) | Significant (+) | Insignificant (−) | Not examined | Not examined |
| IBT → Switching intention | Insignificant (−) | Insignificant (−) | Insignificant (−) | Insignificant (−) | Significant (−) | Significant (−) |
| IBT → Repurchase intention | Significant (+) | Insignificant (+) | Significant (+) | Not examined | Not examined | Not examined |
| Profile of the Respondents | Frequency | Percentage | |
|---|---|---|---|
| Tenure | Active Users (more than 4 transactions/month) | 307 | 58.0 |
| Non-active Users (less than 4 transactions/month) | 222 | 42.0 | |
| Usage Type | Make money transfers | 212 | 40.1 |
| Pay service bundles from the company | 85 | 16.1 | |
| Purchase goods & services | 53 | 10.0 | |
| Select all answers | 179 | 33.8 | |
| Length of Experience | Less than one year | 103 | 19.5 |
| Between 1 and 3 years | 241 | 45.6 | |
| 4 years or more | 185 | 35.0 | |
| Possession of a Bank account | Yes | 313 | 59.2 |
| No | 216 | 40.8 | |
| Age Distribution | 18–25 | 204 | 38.6 |
| 26–35 | 174 | 32.9 | |
| 36–45 | 85 | 16.1 | |
| 46–55 | 53 | 10.0 | |
| 56 and above | 13 | 2.5 | |
| Gender Distribution | Male | 284 | 53.7 |
| Female | 245 | 46.3 | |
| Educational Attainment | High school uncompleted | 108 | 20.4 |
| High school completed, and currently studying at a university/technical college. | 277 | 52.4 | |
| University/technical studies completed | 130 | 24.6 | |
| Graduate studies (Master’s/Doctorate) | 14 | 2.6 | |
| Income Level | Low-Income | 289 | 54.6 |
| Lower-Middle-Income | 186 | 35.2 | |
| Upper-Middle-Income | 53 | 10.0 | |
| High-Income | 1 | 0.2 | |
| Items | Skew | Kurtosis | Loadings | McDonald’s Omega | CR | AVE | MSV | MaxR(H) | Model Fit Measures |
|---|---|---|---|---|---|---|---|---|---|
| Switching1 | −0.595 | −0.601 | 0.834 *** | 0.799 | 0.797 | 0.570 | 0.171 | 0.819 | CMIN/DF = 1.830. CFI = 0.974 SRMR = 0.040 RMSEA = 0.040 PClose = 0.989 |
| Switching2 | −0.458 | −0.569 | 0.783 *** | ||||||
| Switching3 | −0.738 | −0.263 | 0.633 *** | ||||||
| DTT1 | −0.039 | −0.879 | 0.726 *** | 0.857 | 0.858 | 0.548 | 0.308 | 0.860 | |
| DTT2 | 0.056 | −0.863 | 0.719 *** | ||||||
| DTT3 | 0.083 | −0.902 | 0.779 *** | ||||||
| DTT4 | 0.085 | −0.862 | 0.732 *** | ||||||
| DTT5 | 0.138 | −0.911 | 0.744 *** | ||||||
| IBT1 | 0.248 | −1.044 | 0.722 *** | 0.863 | 0.864 | 0.560 | 0.429 | 0.865 | |
| IBT2 | 0.426 | −0.724 | 0.737 *** | ||||||
| IBT3 | 0.556 | −0.625 | 0.731 *** | ||||||
| IBT4 | 0.342 | −0.877 | 0.785 *** | ||||||
| IBT5 | 0.328 | −0.835 | 0.763 *** | ||||||
| EBS1 | 0.156 | −1.094 | 0.751 *** | 0.825 | 0.824 | 0.610 | 0.744 | 0.826 | |
| EBS2 | 0.215 | −1.041 | 0.800 *** | ||||||
| EBS3 | −0.011 | −1.122 | 0.792 *** | ||||||
| TBS1 | 0.066 | −1.276 | 0.686 *** | 0.762 | 0.763 | 0.518 | 0.744 | 0.766 | |
| TBS2 | 0.090 | −1.084 | 0.759 *** | ||||||
| TBS3 | 0.122 | −1.163 | 0.711 *** |
| Variables | Mean | Std. D | 1 | 2 | 3 | 4 | 5 |
|---|---|---|---|---|---|---|---|
| 2.67 | 1.021 | 0.719 | 0.861 | 0.641 | 0.506 | 0.388 |
| 2.76 | 1.09 | 0.862 *** | 0.781 | 0.657 | 0.554 | 0.341 |
| 2.51 | 0.97 | 0.636 *** | 0.655 *** | 0.748 | 0.539 | 0.387 |
| 2.73 | 0.94 | 0.508 *** | 0.555 *** | 0.538 *** | 0.740 | 0.282 |
| 3.57 | 1.02 | −0.413 *** | −0.371 *** | −0.412 *** | −0.315 *** | 0.755 |
| Standardized Estimate | S.E. | C.R. | p | Label | |
|---|---|---|---|---|---|
| H1: TBS → Switching Intention | −0.290 | 0.179 | −1.908 | 0.056 | Partially Significant |
| H2: EBS → Switching Intention | 0.087 | 0.181 | 0.538 | 0.590 | Insignificant |
| H3a: TBS → Institution-based Trust | 0.224 | 0.132 | 1.750 | 0.080 | Insignificant |
| H3b: TBS → Disposition to Trust | 0.090 | 0.137 | 0.646 | 0.518 | Insignificant |
| H4a: EBS satisfaction → Institution-based Trust | 0.483 | 0.125 | 3.765 | *** | Significant |
| H4b: EBS → Disposition to Trust | 0.502 | 0.131 | 3.604 | *** | Significant |
| H5: Institution-based Trust → Switching Intention | −0.237 | 0.084 | −3.211 | 0.001 | Significant |
| H6: Disposition to Trust → Switching Intention | −0.094 | 0.075 | −1.480 | 0.139 | Insignificant |
| Hypothesized Direct Effects | Standardized Estimates | S.E. | C.R. | p | Remarks |
|---|---|---|---|---|---|
| H1: TBS → Switching Intention | −0.239 | 0.174 | −1.667 | 0.095 | Insignificant |
| H2: EBS → Switching Intention | −0.026 | 0.176 | −0.168 | 0.866 | Insignificant |
| H3a: EBS → Institution-based Trust | 0.224 | 0.132 | 1.750 | 0.080 | Insignificant |
| H3b: TBS → Disposition to Trust | 0.089 | 0.137 | 0.645 | 0.519 | Insignificant |
| H4a: EBS → Institution-based Trust | 0.483 | 0.126 | 3.769 | *** | Significant |
| H4b: EBS → Disposition to Trust | 0.502 | 0.130 | 3.608 | *** | Significant |
| H5: Institution-based Trust → Switching Intention | −0.203 | 0.082 | −2.911 | 0.004 | Significant |
| H6: Disposition to Trust → Switching Intention | −0.113 | 0.074 | −1.878 | 0.060 | Insignificant |
| Length of experience → Switching Intention | −0.004 | 0.063 | −0.105 | 0.916 | Insignificant |
| Education → Switching Intention | 0.098 | 0.062 | 2.329 | 0.020 | Significant |
| Gender → Switching Intention | −0.029 | 0.091 | −0.683 | 0.494 | Insignificant |
| Age → Switching Intention | −0.187 | 0.042 | −4.421 | *** | Significant |
| User tenure → Switching Intention | 0.020 | 0.092 | 0.472 | 0.637 | Insignificant |
| Income → Switching Intention | 0.064 | 0.067 | 1.523 | 0.128 | Insignificant |
| Usage Type → Switching Intention | −0.036 | 0.035 | −0.849 | 0.396 | Insignificant |
| Hypothesized Indirect Effects | Indirect Effects | 95% CI; 5000 Bootstrap Samples | p-Values | |
|---|---|---|---|---|
| Lower Bounds | Upper Bounds | |||
| H07: TBS → Institution-based Trust → Switching Intention | −0.010 | −0.258 | 0.118 | 0.423 |
| H08: EBS → Institution-based Trust → Switching Intention | −0.063 | −0.377 | 0.303 | 0.200 |
| H09: TBS → Disposition to Trust → Switching Intention | −0.053 | −1.905 | 0.024 | 0.173 |
| H10: EBS → Disposition to Trust → Switching Intention | −0.128 | −1.999 | −0.001 | 0.048 |
| Hypothesized Indirect Effects | Indirect Effects | 95% CI; 5000 Bootstrap Samples | p-Values | |
|---|---|---|---|---|
| Lower Bounds | Upper Bounds | |||
| H07: TBS → Institution-based Trust → Switching Intention | −0.012 | −0.417 | 0.192 | 0.473 |
| 08: EBS → Institution-based Trust → Switching Intention | −0.055 | −0.439 | 0.203 | 0.198 |
| H09: TBS → Disposition to Trust → Switching Intention | −0.065 | −1.816 | 0.020 | 0.113 |
| H10: EBS → Disposition to Trust → Switching Intention | −0.113 | −1.800 | 0.005 | 0.058 |
Disclaimer/Publisher’s Note: The statements, opinions and data contained in all publications are solely those of the individual author(s) and contributor(s) and not of MDPI and/or the editor(s). MDPI and/or the editor(s) disclaim responsibility for any injury to people or property resulting from any ideas, methods, instructions or products referred to in the content. |
© 2026 by the authors. Licensee MDPI, Basel, Switzerland. This article is an open access article distributed under the terms and conditions of the Creative Commons Attribution (CC BY) license.
Share and Cite
Mombeuil, C.; Jean Pierre, S. Unraveling User Switching Dynamics in P2P Mobile Payments: Investigating Satisfaction and Trust in a Duopoly Market. FinTech 2026, 5, 7. https://doi.org/10.3390/fintech5010007
Mombeuil C, Jean Pierre S. Unraveling User Switching Dynamics in P2P Mobile Payments: Investigating Satisfaction and Trust in a Duopoly Market. FinTech. 2026; 5(1):7. https://doi.org/10.3390/fintech5010007
Chicago/Turabian StyleMombeuil, Claudel, and Sadrac Jean Pierre. 2026. "Unraveling User Switching Dynamics in P2P Mobile Payments: Investigating Satisfaction and Trust in a Duopoly Market" FinTech 5, no. 1: 7. https://doi.org/10.3390/fintech5010007
APA StyleMombeuil, C., & Jean Pierre, S. (2026). Unraveling User Switching Dynamics in P2P Mobile Payments: Investigating Satisfaction and Trust in a Duopoly Market. FinTech, 5(1), 7. https://doi.org/10.3390/fintech5010007

