Sign in to use this feature.

Years

Between: -

Subjects

remove_circle_outline
remove_circle_outline
remove_circle_outline
remove_circle_outline
remove_circle_outline
remove_circle_outline
remove_circle_outline
remove_circle_outline
remove_circle_outline

Journals

remove_circle_outline
remove_circle_outline
remove_circle_outline
remove_circle_outline
remove_circle_outline
remove_circle_outline
remove_circle_outline
remove_circle_outline
remove_circle_outline
remove_circle_outline
remove_circle_outline
remove_circle_outline

Article Types

Countries / Regions

remove_circle_outline
remove_circle_outline
remove_circle_outline
remove_circle_outline
remove_circle_outline
remove_circle_outline

Search Results (501)

Search Parameters:
Keywords = lower-middle-income countries

Order results
Result details
Results per page
Select all
Export citation of selected articles as:
23 pages, 2621 KB  
Review
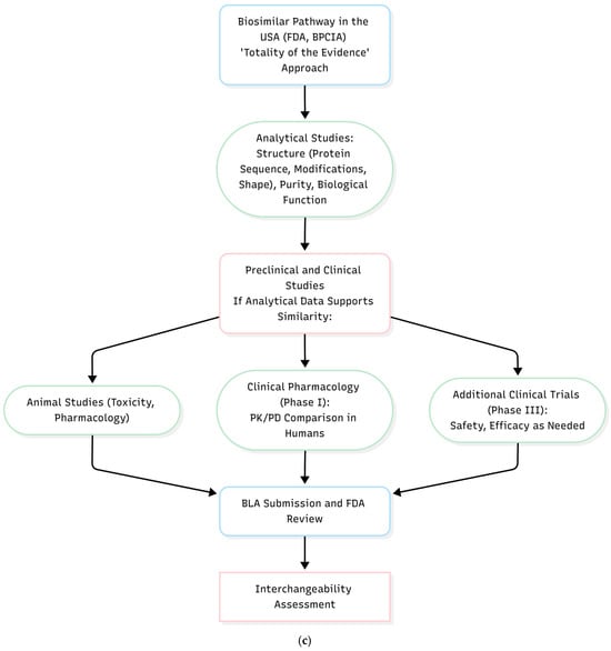
Biosimilars: Bridging the Gap in Biologics, Access, and Affordability
by Afza Rizwan, Karan Dubey, Vishal Malhotra and Seema Bhatnagar
J. Pharm. BioTech Ind. 2026, 3(1), 2; https://doi.org/10.3390/jpbi3010002 - 5 Feb 2026
Abstract
There is a growing global demand for cost-effective alternatives to high-priced biologic therapies, which has significantly accelerated the development of biosimilars and positioned them as sustainable and affordable treatment options. Biosimilars include therapeutic products such as monoclonal antibodies, soluble receptors, growth factors, and [...] Read more.
There is a growing global demand for cost-effective alternatives to high-priced biologic therapies, which has significantly accelerated the development of biosimilars and positioned them as sustainable and affordable treatment options. Biosimilars include therapeutic products such as monoclonal antibodies, soluble receptors, growth factors, and hormones that demonstrate comparable efficacy, safety, and quality to their reference biologics. By providing lower-cost alternatives, biosimilars play a vital role in bridging the affordability gap and expanding patient access to essential, life-saving treatments, particularly in low- and middle-income countries. This review focuses on current Good Manufacturing Practices (cGMPs) in biosimilar development, highlighting critical processes such as cell line engineering, glycosylation optimization, and bioprocess refinement aimed at improving cell culture productivity and product yield while ensuring consistent safety, efficacy, and quality across production batches. Advances in biotechnology, especially in proteomics and advanced analytical characterization, have improved understanding of cellular mechanisms influencing product quality and strengthened comparability with reference biologics. These scientific innovations have enhanced regulatory and clinical confidence, supporting wider acceptance and use amongst patients. In addition, this review examines the evolving global regulatory landscape governing biosimilars and its role in reducing development timelines and costs. Together, scientific innovation, standardized manufacturing practices, and harmonized regulatory frameworks foster competition, accelerate market entry, and ultimately help bridge the gap between innovation and affordability, ensuring equitable and sustainable global access to advanced biologic therapies. Full article
Show Figures

Figure 1

24 pages, 2375 KB  
Article
Likelihood of Blood Culture Positivity Using SeptiCyte RAPID
by Krupa A. Navalkar, Alyse Wheelock, Melissa Gregory, Danielle Clark, Hannah Kibuuka, Stephen Okello, Sharon Atukunda, Abdullah Wailagala, Peter Waitt, Francis Kakooza, George Oduro, Nehkonti Adams, Maximilian Dietrich, Maik von der Forst, Marcus J. Schultz, Neil R. Aggarwal, Jared A. Greenberg, Silvia Cermelli, Thomas D. Yager and Richard B. Brandon
J. Clin. Med. 2026, 15(3), 1231; https://doi.org/10.3390/jcm15031231 - 4 Feb 2026
Abstract
Background: Early diagnosis and identification of causative pathogens using blood culture in patients suspected of blood stream infection (BSI) and sepsis are critical for improving patient outcomes through earlier and more targeted treatment. There is a need for tools that can guide the [...] Read more.
Background: Early diagnosis and identification of causative pathogens using blood culture in patients suspected of blood stream infection (BSI) and sepsis are critical for improving patient outcomes through earlier and more targeted treatment. There is a need for tools that can guide the use of microbiologic diagnostics, especially where resources are limited, such as in lower- and middle-income countries (LMICs), pandemic and mass-casualty scenarios, and prolonged field care settings during military operations. Methods: Post hoc retrospective analysis of individual patient data from three prospective clinical studies, conducted in North America, Europe and Africa, to investigate the association between SeptiCyte RAPID test results (SeptiScores) and blood culture (BC) results. Hypothesis: that a significant correlation exists between elevated SeptiScores and positive blood culture results, and between low SeptiScores and negative blood culture results. Results: The area under the receiver operating characteristic curve (ROC AUC) was 0.91 for 85 BC(+) versus 257 SIRS and was 0.80 for 164 BC(−) versus 257 SIRS. As the SeptiScore increases, the relative probability of a septic patient being BC(+) as opposed to BC(−) also increases. A non-linear positive correlation is observed. Below a crossover point at SeptiScore 10, the ratio of probabilities of BC(+) sepsis/BC(−) sepsis is <1, while above the crossover point, this ratio is >1. Thus, septic patients with SeptiScores >10 have a higher probability of being BC(+) compared to BC(−). Conclusions: Elevated SeptiScores, obtained before blood culture results, are indicative of increased blood culture positivity. This may have clinical utility, particularly in resource-limited settings, as an aid for improving the efficiency of blood culture practice, for instance, by informing patient selection and interpretation of blood culture results. Full article
(This article belongs to the Special Issue Sepsis: Clinical Advances and Practical Updates)
Show Figures

Figure 1

27 pages, 1685 KB  
Review
The Global Impact of Sepsis: Epidemiology, Recognition, Management, and Health System Challenges
by Luigi La Via, Salvatore Ferlito, Maria Stella Di Modica, Andrea Marino, Giuseppe Nunnari, Bruno Cacopardo, Jerome Rene Lechien, Mario Lentini, Salvatore Lavalle, Giancarlo Carmelo Botto, Paolo Buscema, Loris Gruppuso and Antonino Maniaci
Epidemiologia 2026, 7(1), 20; https://doi.org/10.3390/epidemiologia7010020 - 3 Feb 2026
Viewed by 35
Abstract
Background: Sepsis constitutes a major healthcare burden worldwide, with an estimated 48.9 million incident cases and 11.0 million deaths in 2017, accounting for nearly one-fifth of all global deaths. Even with advances in definitions and guidelines, significant inequalities persist in awareness, early treatment, [...] Read more.
Background: Sepsis constitutes a major healthcare burden worldwide, with an estimated 48.9 million incident cases and 11.0 million deaths in 2017, accounting for nearly one-fifth of all global deaths. Even with advances in definitions and guidelines, significant inequalities persist in awareness, early treatment, and health system readiness. Methods: We performed a structured narrative review of epidemiology studies, clinical case definitions, diagnostic approaches, stewardship interventions, and health system reports. Both electronic sources (PubMed, Web of Science, Embase, Scopus) and grey literature (World Health Organization [WHO], National Institute for Health and Care Excellence [NICE], Society Critical Care [SSC]) were explored. Evidence incorporated themes were organized across recognition, diagnostics, antimicrobial therapy, organ support, guidelines, and health system determinants. Results: Measurement tools, including quick Sequential Organ Failure Assessment (qSOFA) and Sequential Organ Failure Assessment (SOFA), exhibited suboptimal sensitivity and utility in varied clinical environments. Biomarkers (procalcitonin, presepsin, CD64) and rapid molecular diagnostics, including metagenomic next-generation sequencing (mNGS) and AI-based devices, enhance detection but are limited by cost and infrastructure constraints. Each hour of delay in antibiotic therapy is associated with a 6–10% increased risk of mortality, underscoring the importance of stewardship, including the incorporation of empiric regimens with rapid de-escalation. Health system bottlenecks—human resources, funding, infrastructure—continue to be a significant determinant of outcomes, especially in low- and middle-income countries. Conclusions: Attaining the 2030 WHO targets for sepsis involves precision diagnostics, adaptable guidelines, stewardship frameworks, and resilient health systems. Fair application and resource allocation are crucial to lower the incidence and mortality worldwide. Full article
Show Figures

Figure 1

20 pages, 2765 KB  
Article
Taking High-Tech to the Field: Leukemia Diagnosis in Pediatric Mexican Patients from Vulnerable and Remote Regions
by Dalia Ramírez-Ramírez, Gabriela Zamora-Herrera, Rubí Romo-Rodríguez, Miguel Cuéllar Mendoza, Karen Ayala-Contreras, Enrique López Aguilar, Marta Zapata-Tarrés and Rosana Pelayo
Diagnostics 2026, 16(3), 411; https://doi.org/10.3390/diagnostics16030411 - 28 Jan 2026
Viewed by 218
Abstract
Background/Objectives: Acute leukemia, the most common childhood cancer, poses a significant public health challenge in low- and middle-income countries (LMICs) due to its high incidence and mortality rates. Survival rates in these regions are often lower, primarily due to delayed and inaccurate [...] Read more.
Background/Objectives: Acute leukemia, the most common childhood cancer, poses a significant public health challenge in low- and middle-income countries (LMICs) due to its high incidence and mortality rates. Survival rates in these regions are often lower, primarily due to delayed and inaccurate diagnoses, limited access to treatment, therapy abandonment, therapy-related toxicity, and inadequate healthcare infrastructure. In Mexico, a new initiative called OncoCREAN has been developed to address this urgent need by establishing local treatment centers near pediatric patients’ home cities, ensuring timely cancer detection and comprehensive disease treatment. Methods: A retrospective observational study was conducted on pediatric patients treated at the Mexican Social Security Institute (IMSS) between 18 May 2022 and 30 June 2025. Patients presenting clinical suspicion of acute leukemia were referred to OncoCREAN centers for sample collection and subsequent shipment to the Oncoimmunology and Cytomics Laboratory (OCL), where immunophenotyping confirmed the diagnoses. Results: The implementation of the OncoCREAN model significantly reduced diagnostic turnaround times, facilitating timely therapeutic decisions, minimized uncertainty, and optimized clinical management. The decentralized framework demonstrated feasibility across diverse geographic regions, ensuring access to advanced diagnostic technology for vulnerable populations and generating valuable data on disease incidence and molecular profiles. Conclusions: The OncoCREAN model highlights the critical importance of decentralizing high-technology diagnostic resources in modern pediatric oncology. This new approach to translational research that is accessible, inclusive, and relevant to society creates a paradigm shift in the management of childhood cancer and other diseases. Full article
Show Figures

Figure 1

16 pages, 295 KB  
Article
Subclinical Respiratory Impairment and Quality of Life Among Non-Smoking Adults in Rural Chiang Mai, Thailand
by Muhammad Samar, Tipsuda Pintakham, Muhammad Naeem Rashid, Nan Ei Moh Moh Kyi, Natthapol Kosashunhanan, Teetawat Santijitpakdee, Sawaeng Kawichai, Tippawan Prapamontol and Anurak Wongta
J. Clin. Med. 2026, 15(3), 1019; https://doi.org/10.3390/jcm15031019 - 27 Jan 2026
Viewed by 171
Abstract
Background: Subclinical respiratory impairment among non-smokers in regions with haze-affected regions is still under-recognized, particularly in low- and middle-income countries (LMICs). This study assessed the prevalence of subclinical respiratory impairment among non-smoking adults and examined its determinants and associations with health-related quality [...] Read more.
Background: Subclinical respiratory impairment among non-smokers in regions with haze-affected regions is still under-recognized, particularly in low- and middle-income countries (LMICs). This study assessed the prevalence of subclinical respiratory impairment among non-smoking adults and examined its determinants and associations with health-related quality of life (HRQoL) in Chiang Mai, Thailand. Methods: In this cross-sectional study, 244 non-smoking adults (18–65 years) from three rural districts underwent standardized spirometry and completed the Thai WHOQOL-BREF-26. Subclinical impairment was defined as an FEV1/FVC < 0.70 or FVC < 80% predicted in the absence of symptoms. Demographic, occupational, and environmental information was obtained through structured questionnaires. Statistical analyses included non-parametric tests, univariate linear regression, and logistic regression. Results: A total of 37 participants (15.2%) had subclinical respiratory impairment. No demographic, occupational, or environmental factors such as sex, age, BMI category, agricultural work, marital status, and self-reported pollution exposure were found to be independently linked to impaired lung function. There was no correlation between spirometry indices and any WHOQOL-BREF domain. Elderly participants (>50 years) reported a higher level of physical and psychological HRQoL. Those with a higher Body Mass Index (BMI) were more likely to have a lower environmental quality of life. Farmers reported a better QoL, while women reported a lower QoL than men. Conclusions: Subclinical respiratory impairment occurs frequently in non-smoking rural adults exposed to haze pollution in Chiang Mai, and isn’t presently assessed by general HRQoL instruments. These findings support early spirometry screening for asymptomatic adults in polluted regions, as well as more stringent air cleanliness strategies to prevent the evolution towards overt respiratory pathology. Full article
(This article belongs to the Section Respiratory Medicine)
18 pages, 320 KB  
Article
Asymptomatic Carriage and Antimicrobial Resistance of Salmonella in Humans and Poultry in Rural Burkina Faso: Phenotypic and Genotypic Profiles and Associated Risk Factors
by Ibrahima Karama, Daniel Valia, Sandeep Tamber, Christian Marc Tahita, Palpouguini Lompo, Sibidou Yougbare, Mary Rao, Annika Flint, Kelly Weedmark, Zakaria Garba, William Alix L. Tiendrebeogo, Albert Patrick Vokouma, Eric Wendpouiré Tiendrebeogo, Georges Somé, Marjan Peeters, Jan Jacobs, Marianne A. B. van der Sande, Henri Gautier Ouédraogo, Halidou Tinto and Nicolas Barro
Microorganisms 2026, 14(2), 294; https://doi.org/10.3390/microorganisms14020294 - 27 Jan 2026
Viewed by 308
Abstract
Food-borne diseases affect nearly 10% of the global population annually, with Salmonella being a major cause, particularly impacting children, the elderly, and populations in low- and middle-income countries. This study aimed to assess the prevalence, serotype distribution, antibiotic resistance profiles, and genetic determinants [...] Read more.
Food-borne diseases affect nearly 10% of the global population annually, with Salmonella being a major cause, particularly impacting children, the elderly, and populations in low- and middle-income countries. This study aimed to assess the prevalence, serotype distribution, antibiotic resistance profiles, and genetic determinants of resistance and virulence of Salmonella enterica in humans and poultry in the Nanoro health district. A community-based cross-sectional study involving humans and poultry was conducted in the Nanoro health district. Fresh stool samples (human and poultry cloacal/cecal) were collected, transported under sterile conditions, and processed within two hours using standard bacteriological methods. Phenotypic antibiotic resistance was determined by the Kirby–Bauer disk diffusion method, and whole-genome sequencing (Illumina) identified serotypes, resistance genes, and virulence factors. Logistic regression analyzed associations between Salmonella carriage and host or environmental factors. Salmonella enterica carriage was detected in 8.7% of humans and 7.2% of poultry. Human isolates showed 24% resistance to cephalosporins, while poultry isolates showed 36.8% resistance. Resistance genes, including fosA7, qnrB19, and a cryptic aminoglycoside resistance gene, and virulence genes encoding T3SS-1 and T3SS-2, were detected in both hosts. Logistic regression indicated that residence in Sitaon and Zimidin was associated with ~70% lower odds of carriage (aOR = 0.3), while individuals aged 11–20 and 51–60 years had 2.8-fold higher odds. Carriage was also 60% higher during the rainy season. These findings suggest possible cross-transmission of Salmonella between humans and poultry and the circulation of resistant, potentially virulent strains in the community. Seasonal and age-related variations highlight environmental and behavioral influences on asymptomatic carriage. Integrated One Health surveillance and targeted hygiene interventions are essential to reduce Salmonella transmission and antimicrobial resistance in rural settings. Full article
(This article belongs to the Section Veterinary Microbiology)
11 pages, 241 KB  
Article
Determinants of Functional Dependency and Long-Term Care Needs Among Older Mexican Adults
by Sandra Luz Valdez-Avila, Myo Nyein Aung and Motoyuki Yuasa
Healthcare 2026, 14(3), 312; https://doi.org/10.3390/healthcare14030312 - 27 Jan 2026
Viewed by 200
Abstract
Background: Low and middle-income countries (LMICs) such as Mexico are experiencing rapid population aging, accompanied by increasing levels of functional dependency and growing long-term care (LTC) needs. Objectives: We aimed to identify the factors associated with varying levels of functional dependency in order [...] Read more.
Background: Low and middle-income countries (LMICs) such as Mexico are experiencing rapid population aging, accompanied by increasing levels of functional dependency and growing long-term care (LTC) needs. Objectives: We aimed to identify the factors associated with varying levels of functional dependency in order to assist population health planning and LTC policy in aging populations in Mexico. Methods: This cross-sectional study analyzed data from the 2021 wave of the Mexican Health and Aging Study (MHAS). Functional dependency was assessed through a modified Autonomie Gérontologie Groupes Iso-Ressources (AGGIR) scale, adapted to incorporate cognitive and physical assessments suitable for the Mexican context. Socioeconomic, health-related, and psychological variables were examined using ordinal logistic regression models. Results: Among 8049 participants included in the analysis, 87.08% were classified with non-to-mild dependency, 9.13% with moderate dependency, and 3.79% with severe dependency. More severe levels of functional dependency were associated with older age, lower educational attainment, not having a partner (being single, widowed, separated or divorced), and the presence of chronic conditions such as hypertension and cardiovascular disease. Conclusions: In contrast, higher educational attainment and regular physical activity were associated with less severe levels of dependency. These associations highlight the multifactorial nature of dependency in later life. The application of a graded, multidimensional dependency classification provides a more comprehensive and differentiated understanding of care needs than binary functional measures. This population-level perspective may support the prioritization of healthy aging strategies and long-term care planning in rapidly aging middle-income settings such as Mexico. Full article
22 pages, 1118 KB  
Article
Who Benefits from the EV Transition? Electric Vehicle Adoption and Progress Toward the SDGs Across Income Groups
by Timothy Yaw Acheampong and Gábor László Tóth
World Electr. Veh. J. 2026, 17(1), 34; https://doi.org/10.3390/wevj17010034 - 10 Jan 2026
Viewed by 292
Abstract
Electric vehicles (EVs) are widely promoted as a key strategy for reducing carbon dioxide (CO2) emissions and advancing sustainable development. However, the real-world benefits of EV adoption may vary across countries with different income levels and energy systems. This study investigates [...] Read more.
Electric vehicles (EVs) are widely promoted as a key strategy for reducing carbon dioxide (CO2) emissions and advancing sustainable development. However, the real-world benefits of EV adoption may vary across countries with different income levels and energy systems. This study investigates the relationship between EV adoption and CO2 emissions per capita, as well as overall sustainable development performance (SDG Index), across 50 countries from 2010 to 2023. Using panel quantile regression, we find that EV adoption is significantly associated with reduced CO2 emissions particularly in the high-emitting countries in high-income countries (interaction coefficient at the 90th quantile = −0.24, p < 0.05) but positively associated with emissions in lower- and middle-income countries at lower quantiles of the emissions distribution. Similarly, while EV adoption correlates positively with the SDG Index in high-income countries, it shows negative effects at the median and several quantiles. These findings challenge the “zero-emission” assumption and demonstrate that the climate and development benefits of EV diffusion are context-dependent and unevenly distributed, highlighting the need for policies that link electrification to renewable energy deployment, infrastructure development, and equitable access. Full article
(This article belongs to the Section Marketing, Promotion and Socio Economics)
Show Figures

Figure 1

47 pages, 485 KB  
Review
Scoping Review of the Socioeconomic Value of Working Equids, and the Impact of Educational Interventions Aimed at Improving Their Welfare
by Amelia Cameron, Sarah L. Freeman, Isabella Wild, Jessica Burridge and Katie Burrell
Animals 2026, 16(2), 165; https://doi.org/10.3390/ani16020165 - 7 Jan 2026
Viewed by 798
Abstract
Working equids support millions of people globally, especially in low-income, lower-middle-income, and upper-middle-income countries. However, they commonly suffer from poor welfare and are typically overlooked in policy and funding decisions. This scoping review aimed to collate evidence on two topics related to working [...] Read more.
Working equids support millions of people globally, especially in low-income, lower-middle-income, and upper-middle-income countries. However, they commonly suffer from poor welfare and are typically overlooked in policy and funding decisions. This scoping review aimed to collate evidence on two topics related to working equid use in low- and middle-income countries: their socioeconomic value to their owners and the impact of educational interventions for owners/handlers aiming to improve equid welfare. Original research published from 2014 onwards was eligible for inclusion. This scoping review followed the JBI methodology and PRISMA-ScR framework. One search strategy encompassing both topics was applied to five databases (CAB Abstracts, MEDLINE, Embase, Web of Science, and IBSS) on 24.04.24. Key characteristics and findings of eligible studies were charted. In total, 3514 sources were independently screened by two reviewers. In total, 61 socioeconomic value studies (47 journal articles, 2 reports, and 12 conference contributions) and 23 educational intervention studies (11 journal articles and 12 conference contributions) were included. Working equids supported their owners’ livelihoods in wide-ranging ways and contributed to the United Nations’ Sustainable Development Goals. Educational interventions employed varied approaches, and most reported success. Multilevel initiatives and those developed through participatory engagement may be more likely to directly improve equid welfare in the long term. These aspects should be prioritised during intervention development. The included studies used inconsistent terminology and were of variable quality. This review highlights the importance of including working equids within policy and funding strategies and provides recommendations to increase the discoverability, quality, and impact of working equid research. Full article
(This article belongs to the Special Issue Working Equids: Welfare, Health and Behavior)
Show Figures

Figure 1

13 pages, 246 KB  
Article
EHR-Based Advanced Care Planning and Late-Stage Cancer Treatment in a Middle-Income Country: A Retrospective Cohort Study
by Matheus Hermes Leal, Rafaella Funk, Laura Lima Camargo, Francisca Rego and Rui Nunes
Healthcare 2026, 14(2), 139; https://doi.org/10.3390/healthcare14020139 - 6 Jan 2026
Viewed by 284
Abstract
Background: Cancer-directed treatment near the end of life may represent low-value, high-intensity care and potential medical futility, but data from middle-income countries are limited. This study used digitally documented advanced care planning (ACP) in the electronic health record (EHR) and indicators of late [...] Read more.
Background: Cancer-directed treatment near the end of life may represent low-value, high-intensity care and potential medical futility, but data from middle-income countries are limited. This study used digitally documented advanced care planning (ACP) in the electronic health record (EHR) and indicators of late oncologic interventions (LOI) within 15 and 30 days before death to examine end-of-life care in Brazil. Objective: To identify factors associated with LOI near death and to explore whether documented ACP is linked to lower treatment intensity. Design: Retrospective cohort study. Setting/Participants: Adults with metastatic solid tumors who died between January 2022 and December 2023 in two oncology referral hospitals in southern Brazil and had ≥6 months of premortem EHR data. Measurements: LOI were defined as systemic anticancer therapy, radiotherapy, or oncologic surgery within 30 days (LOI-30) or 15 days (LOI-15) before death. Independent predictors were estimated by Poisson regression with robust variance. Results: Among 79 patients, 21.5% received LOI-30 and 8.9% received LOI-15. Breast and lung cancers were the most common primary sites. LOI-30 was independently associated with age < 60 years (relative risk [RR] 3.76; 95% confidence interval [CI] 1.50–9.44), higher education (RR 2.07; 95% CI 1.07–3.99), and lower platelet count (RR 0.96 per 10,000/µL; 95% CI 0.92–0.99). ACP was documented for 19% of patients and was associated with absence of LOI-30. Conclusions: Digitally visible ACP in the EHR was associated with reduced aggressive end-of-life care. Using existing EHR infrastructure to prompt and standardize ACP documentation may help align care with patient values in middle-income countries. Full article
18 pages, 1198 KB  
Article
Economic Evaluation of Direct Oral Anticoagulants Versus Low-Molecular Weight Heparin for Cancer-Associated Thrombosis in a Thai University-Affiliated Hospital
by Thanyarat Chaiwattanakowit, Nutnicha Pinitpracharome, Witoo Dilokthornsakul, Tananchai Akrawikrai and Piyameth Dilokthornsakul
J. Clin. Med. 2026, 15(1), 212; https://doi.org/10.3390/jcm15010212 - 27 Dec 2025
Viewed by 379
Abstract
Background/Objectives: Venous thromboembolism (VTE) is an important global health concern associated with considerable morbidity and mortality. Despite established guidelines for VTE treatment, there is a gap between clinical recommendations and their implementation in practice because of limited accessibility, particularly in low- and middle-income [...] Read more.
Background/Objectives: Venous thromboembolism (VTE) is an important global health concern associated with considerable morbidity and mortality. Despite established guidelines for VTE treatment, there is a gap between clinical recommendations and their implementation in practice because of limited accessibility, particularly in low- and middle-income countries and among patients with cancer. This study aimed to assess the cost-effectiveness of direct oral anticoagulants (DOACs) on VTE in patients with cancer at a Thai university-affiliated hospital. Methods: A cost–utility analysis using a Markov model was developed to estimate costs and quality-adjusted life-years (QALYs) of DOACs and low-molecular weight heparin (LWMH) in Thai patients with cancer aged over 60 years. The model with eight health states, including CAT on treatment, pulmonary embolism (PE), deep vein thrombosis (DVT), clinically relevant nonmajor bleeding (CRNMB), non-intracranial hemorrhage major bleeding (non-ICH MB), intracranial hemorrhage (ICH), off treatment, and any death, was developed with a one-month cycle length and used to estimate costs and health outcomes from a societal perspective with a lifetime horizon. The efficacy and safety of DOACs compared to LMWH were obtained from a network meta-analysis, while the costs were based on a Thai university hospital database. All costs and outcomes were discounted at 3%, and the Thai societal willingness-to-pay (WTP) threshold (THB 160,000 per QALY gained) was applied. The incremental cost-effectiveness ratio (ICER) was calculated to compare costs and QALYs of the interventions. Results: The total lifetime cost of LMWH was THB 70,928 (USD 2,163), while for apixaban, dabigatran, edoxaban, and rivaroxaban, the costs were THB 26,323 (USD 803), THB 33,667 (USD 1,027), THB 29,570 (USD 902), and THB 22,310 (USD 680), respectively. The QALYs for LMWH, apixaban, dabigatran, edoxaban, and rivaroxaban were 0.771, 0.775, 0.746, 0.759, and 0.770 QALYs, respectively. Compared to LMWH, apixaban provided 0.004 additional QALYs, with a decreased cost of THB 44,605 (USD 1,360), resulting in reduced expenses. On the other hand, dabigatran, edoxaban, and rivaroxaban were also associated with lower lifetime costs but reduced life-years and QALYs when compared with LMWH. Conclusions: This study revealed that apixaban is likely to be the preferred option for treating patients with CAT. However, policy decision-making process should take into account the uncertainties related to the implementation of this practice. Full article
(This article belongs to the Section Oncology)
Show Figures

Figure 1

23 pages, 3684 KB  
Article
Comparative Life Cycle Assessment of Pyrolysis and Hydrothermal Carbonization for Sewage Sludge Treatment in Colombia
by Santiago Fonseca, Alexánder Gómez and Sonia Lucía Rincón Prat
Sustainability 2026, 18(1), 254; https://doi.org/10.3390/su18010254 - 26 Dec 2025
Cited by 1 | Viewed by 663
Abstract
The sustainable management of sewage sludge (SS) requires comparative evaluations that capture both environmental impacts and the trade-offs associated with emerging and established treatment routes. This study applies life cycle assessment (LCA) to compare hydrothermal carbonization (HTC), rotary kiln pyrolysis, and incineration using [...] Read more.
The sustainable management of sewage sludge (SS) requires comparative evaluations that capture both environmental impacts and the trade-offs associated with emerging and established treatment routes. This study applies life cycle assessment (LCA) to compare hydrothermal carbonization (HTC), rotary kiln pyrolysis, and incineration using SS from the Salitre WWTP in Bogotá, Colombia, based on a life cycle inventory that integrates experimental characterization, Aspen Plus simulations, and Ecoinvent datasets modeled in EASETECH. Thirteen ILCD midpoint impact categories were assessed, and uncertainty was evaluated through global sensitivity analysis (GSA) and Monte Carlo simulations. The results show that the three technologies distribute their impacts differently across categories, as follows: HTC yields reductions in several categories due to carbon storage and fertilizer substitution but presents toxicity-related impacts linked to heavy metal transfer to soils; pyrolysis produces a pyrochar with metal retention and nutrient recovery potential that influences climate and resource-related categories while remaining sensitive to sludge composition; and incineration influences climate categories without the potential toxic effects of using chars in soils, reduces sludge volume, and facilitates subsequent nutrient recovery processes from ash, with lower uncertainty due to its technological stability. These results support circular economy strategies in low- and middle-income countries by clarifying the environmental conditions under which carbonized materials or ash-derived recovery pathways can be incorporated into sludge treatment systems. Full article
(This article belongs to the Special Issue Sustainable Wastewater Management)
Show Figures

Figure 1

25 pages, 5999 KB  
Article
What Drives Consumers’ Breakfast Food Choices? Case Study in South Africa—A Multiethnic Middle-Income Country
by Colin D. Rehm, John R. N. Taylor, Henriëtte L. de Kock, Suné Donoghue, Andrew Johnson, Chanelle Thompson and Yulia Berezhnaya
Foods 2026, 15(1), 14; https://doi.org/10.3390/foods15010014 - 20 Dec 2025
Viewed by 625
Abstract
What people consume for breakfast and why they do so have not been widely studied, especially in developing-economy countries. This study aimed to determine the breakfast food habits and their drivers of adults in South Africa, a multiethnic middle-income country. An online cross-sectional [...] Read more.
What people consume for breakfast and why they do so have not been widely studied, especially in developing-economy countries. This study aimed to determine the breakfast food habits and their drivers of adults in South Africa, a multiethnic middle-income country. An online cross-sectional survey was conducted among 1000 representative consumers of moderate to higher living standard (Living Standard Measure [LSM] range ≥ 5). Data from 842 respondents (mean age 41 years, 51.7% females and 48.3% males) was analyzed. Of 21 different food types in descending order, the most frequently consumed were bread, ready-to-eat (RTE) cereals, fruits/nuts, high-fibre cereal, yoghurt, and leftovers, all consumed weekly by 42–65% of respondents. Principal component analysis revealed that three components had eigenvalues > 1 characterized as “On-the-go”, “Traditional”, and “Ready-to-eat and functional cereals”. They explained 49% of the data. Decision tree analysis revealed that, for example, Black respondents were more likely to consume foods in the “traditional” category. Quick-and-easy options, notably bread, RTE cereals, fruits/nuts, and leftovers, were dominant, especially among lower LSM respondents. Tasty and filling, and value for money, as exemplified by leftovers and vetkoek (fried dough), were important considerations, particularly among these respondents. These drivers can lead to unhealthy choices, a major concern in South Africa with its high level of diet-related diseases. This study, however, indicates that South African consumers, irrespective of age, ethnicity, and living standard, rated healthfulness and nutritional value highly as a benefit, the highest for choosing 13 of the 21 foods. Additionally, aspects of wellness, e.g., feeling energized/recharged, rated very highly. Thus, it is concluded that the opportunity exists to support consumer needs of nutrition and wellness together with affordability, taste, and satiety. Full article
(This article belongs to the Special Issue Food Habits, Nutritional Knowledge, and Nutrition Education)
Show Figures

Figure 1

30 pages, 4698 KB  
Article
Global C-Factor Estimation: Inter-Model Comparison and SSP-RCP Scenario Projections to 2070
by Muqi Xiong
Remote Sens. 2025, 17(24), 4059; https://doi.org/10.3390/rs17244059 - 18 Dec 2025
Viewed by 353
Abstract
The cover-management factor (C-factor) plays a pivotal role in soil erosion control and is the most easily influenced by policymakers. Despite the availability of numerous C-factor estimation methods, systematic comparisons of their applicability and associated uncertainties remain limited, particularly for future projections under [...] Read more.
The cover-management factor (C-factor) plays a pivotal role in soil erosion control and is the most easily influenced by policymakers. Despite the availability of numerous C-factor estimation methods, systematic comparisons of their applicability and associated uncertainties remain limited, particularly for future projections under climate change scenarios. This study systematically evaluates multiple widely used C-factor estimation models and projects potential C-factor changes under future scenarios up to 2070, using 2015 as a baseline. Results reveal substantial spatial variability among models, with the land use/land cover-based model (CLu) showing the strongest correlation with the reference model (r = 0.960) and the lowest error (RMSE = 0.048). Using the CLu model, global average C-factor values are projected to increase across all Shared Socioeconomic Pathways–Representative Concentration Pathways (SSP-RCP) scenarios, rising from 0.077 to 0.079–0.082 by 2070. Statistically significant trends were observed in 28.0% (SSP1-RCP2.6) and 26.6% (SSP5-RCP8.5) of global land areas, identified as hotspot regions (HRs). In these HRs, mean C-factor values are expected to increase by 16.1% and 33.4%, respectively, relative to the 2015 baseline. Economic development analysis revealed distinct trajectories across income categories. Low-income countries (LICs, World Bank classification) exhibited a pronounced dependency on development pathways, with C-factor values decreasing by −50.3% under SSP1-RCP2.6 but increasing by +95.8% under SSP5-RCP8.5 compared to 2015. In contrast, lower-middle-income, upper-middle-income, and high-income countries exhibited consistent C-factor increases across all scenarios. These variations were closely linked to cropland dynamics, with cropland areas in LICs decreasing by 64.6% under SSP1-RCP2.6 but expanding under other scenarios and income categories between 2015 and 2070. These findings highlight the critical importance of sustainable land-use policies, particularly in LICs, which demonstrate the highest magnitude of both improvement and degradation under varying scenarios. This research provides a scientific foundation basis for optimizing soil conservation strategies and land-use planning under future climate and socioeconomic scenarios. Full article
(This article belongs to the Section Environmental Remote Sensing)
Show Figures

Graphical abstract

15 pages, 988 KB  
Article
Validating the Nepalese Short Attitudes Toward Mental Health Problems Scale (N-SATMHPS): A Culturally Sensitive Tool for Assessing Mental Health Stigma
by Dev Bandhu Poudel, Takashi Yoshioka, Rory Colman and Yasuhiro Kotera
Int. J. Environ. Res. Public Health 2025, 22(12), 1884; https://doi.org/10.3390/ijerph22121884 - 18 Dec 2025
Viewed by 1347
Abstract
(1) Background: Negative attitudes toward mental health problems remain a barrier for help-seeking, especially in collectivist, lower-middle-income countries like Nepal. While the Attitudes Towards Mental Health Problems Scale (ATMHPS) has been used globally, it has not been formally validated for Nepalese populations. This [...] Read more.
(1) Background: Negative attitudes toward mental health problems remain a barrier for help-seeking, especially in collectivist, lower-middle-income countries like Nepal. While the Attitudes Towards Mental Health Problems Scale (ATMHPS) has been used globally, it has not been formally validated for Nepalese populations. This study aimed to culturally adapt and psychometrically validate a concise Nepalese version of the scale. (2) Methods: We conducted a cross-sectional study and recruited participants through an opportunity sampling method. We developed the Nepalese Short Version of the Attitudes Towards Mental Health Problems Scale (N-SATMHPS) using Dataset 1 (n = 384) and validated it with Dataset 2 (n = 803). Items were selected based on internal consistency indices. Fourteen items showing the strongest reliability were retained from the original seven subscales. A confirmatory factor analysis and internal consistency testing were used to assess psychometric properties. (3) Results: The N-SATMHPS showed a strong internal consistency (α = 0.74–0.92) and excellent model fit (χ2/df = 1.92, CFI = 0.982, TLI = 0.970, RMSEA = 0.049, SRMR = 0.026). Correlations with the full version ranged from r = 0.79 to 0.96. Discriminant validity with Mental Health Literacy Questionnaire—Young Adults (MHLQ-YA) showed weak but significant correlations, confirming construct distinction. (4) Conclusions: The scale captured key Nepalese cultural constructs, such as shame and family honor. It also aligned with collectivist cultural expectations. The N-SATMHPS demonstrates strong psychometric performance and cultural relevance. It is suitable for research and intervention work aimed at reducing stigma and improving mental health in Nepal. Full article
(This article belongs to the Special Issue Cross-Cultural Perspectives on Mental Health Personal Recovery)
Show Figures

Figure A1

Back to TopTop