What Drives Consumers’ Breakfast Food Choices? Case Study in South Africa—A Multiethnic Middle-Income Country
Abstract
1. Introduction
2. Materials and Methods
2.1. Study Design and Implementation
2.2. Survey Administration and Sampling
2.3. Analysis Approach
2.4. Principal Component Analysis (PCA), Univariate ANOVA, and Decision Tree Statistical Analyses
2.5. Heatmaps: Summarizing Patterns and Determinants of Individual Food Choices and Statistical Analysis
3. Results
3.1. Respondent Characteristics
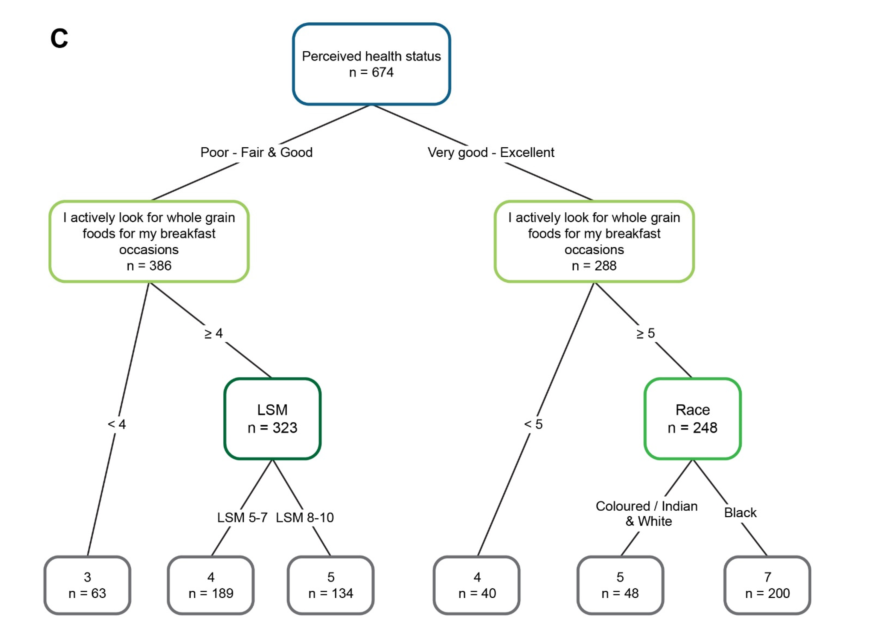
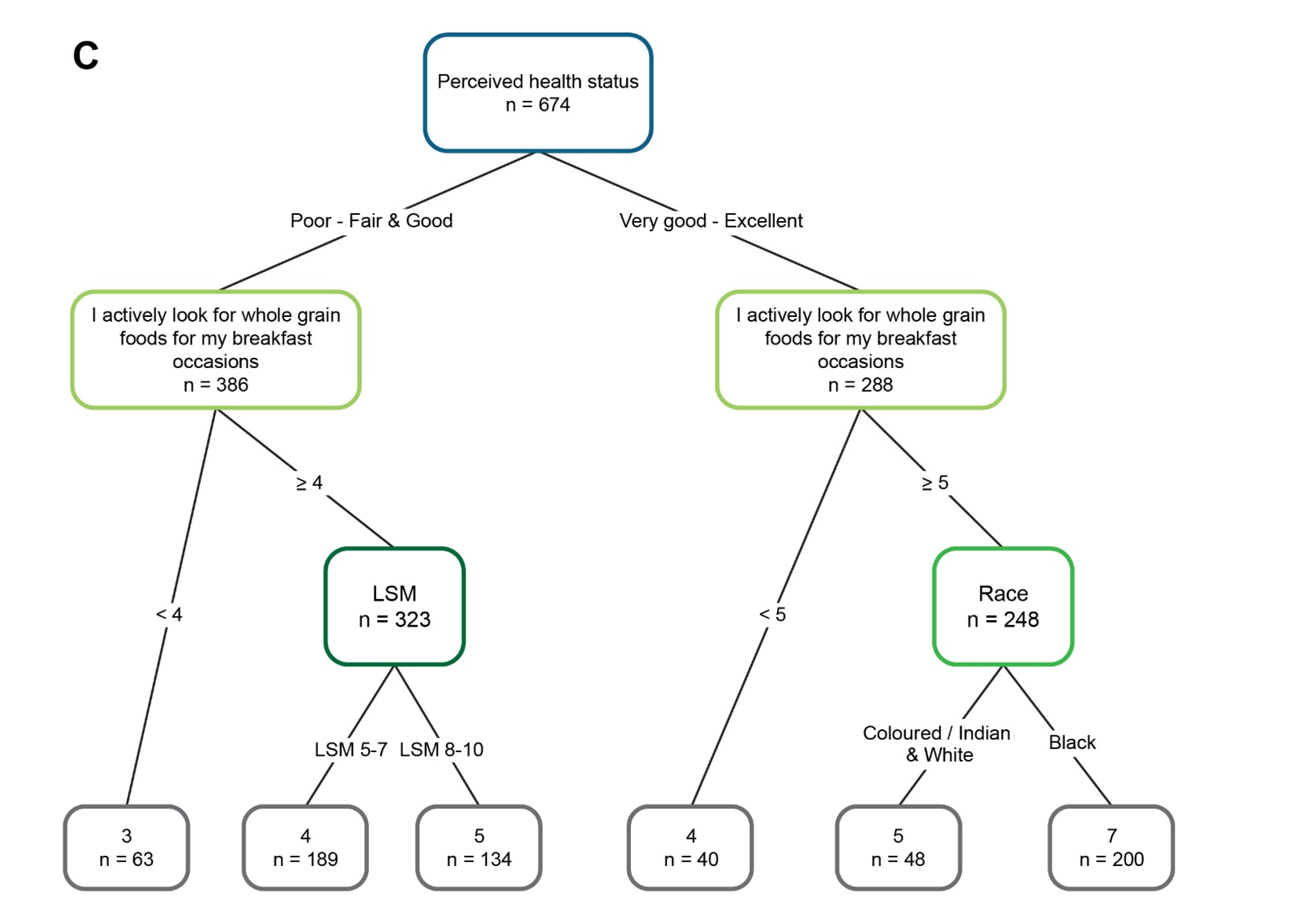
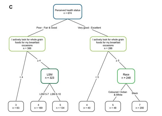
3.2. PCA Results, Univariate ANOVAs and Decision Trees for Each Principal Component


3.3. Heatmaps and Consumption Patterns for Individual Foods
4. Discussion
4.1. Deep Dives into Specific Components
4.1.1. Bread Deep Dive—Vetkoek Compared to Conventional Bread
4.1.2. Cereals Deep Dive—Functional and High-Fibre Types Compared to Regular RTE Cereals
4.1.3. Porridges Deep Dive—Instant Types Compared to Traditional Cooking Types
4.2. Public Health Recommendations
4.3. Study Strengths and Limitations
5. Conclusions
Supplementary Materials
Author Contributions
Funding
Institutional Review Board Statement
Informed Consent Statement
Data Availability Statement
Acknowledgments
Conflicts of Interest
References
- Mullan, B.A.; Singh, M. A systematic review of the quality, content, and context of breakfast consumption. Nutr. Food Sci. 2010, 40, 81–114. [Google Scholar] [CrossRef]
- Spence, C. Breakfast: The most important meal of the day? Int. J. Gastron. Food Sci. 2017, 8, 1–6. [Google Scholar] [CrossRef]
- Gibney, M.J.; Barr, S.I.; Bellisle, F.; Drewnowski, A.; Fagt, S.; Livingstone, B.; Masset, G.; Varela Moreiras, G.; Moreno, L.A.; Smith, J. Breakfast in human nutrition: The international breakfast research initiative. Nutrients 2018, 10, 559. [Google Scholar] [CrossRef]
- Ramsay, S.A.; Bloch, T.D.; Marriage, B.; Shriver, L.H.; Spees, C.K.; Taylor, C.A. Skipping breakfast is associated with lower diet quality in young US children. Eur. J. Clin. Nutr. 2018, 72, 548–556. [Google Scholar] [CrossRef]
- St-Onge, M.-P.; Ard, J.; Baskin, M.L.; Chiuve, S.E.; Johnson, H.M.; Kris-Etherton, P.; Varady, K. Meal timing and frequency: Implications for cardiovascular disease prevention: A scientific statement from the American Heart Association. Circulation 2017, 135, e96–e121. [Google Scholar] [CrossRef] [PubMed]
- Betts, J.A.; Richardson, J.D.; Chowdhury, E.A.; Holman, G.D.; Tsintzas, K.; Thompson, D. The causal role of breakfast in energy balance and health: A randomized controlled trial in lean adults. Am. J. Clin. Nutr. 2014, 100, 539–547. [Google Scholar] [CrossRef]
- Chowdhury, E.A.; Richardson, J.D.; Holman, G.D.; Tsintzas, K.; Thompson, D.; Betts, J.A. The causal role of breakfast in energy balance and health: A randomized controlled trial in obese adults. Am. J. Clin. Nutr. 2016, 103, 747–756. [Google Scholar] [CrossRef]
- Leidy, H.J.; Gwin, J.A.; Roenfeldt, C.A.; Zino, A.Z.; Shafer, R.S. Evaluating the intervention-based evidence surrounding the causal role of breakfast on markers of weight management, with specific focus on breakfast composition and size. Adv. Nutr. 2016, 7, 563S–575S. [Google Scholar] [CrossRef] [PubMed]
- Zahedi, H.; Djalalinia, S.; Sadeghi, O.; Zare Garizi, F.; Asayesh, H.; Payab, M.; Zarei, M.; Qorbani, M. Breakfast consumption and mental health: A systematic review and meta-analysis of observational studies. Nutr. Neurosci. 2022, 25, 1250–1264. [Google Scholar] [CrossRef]
- Galioto, R.; Spitznagel, M.B. The effects of breakfast and breakfast composition on cognition in adults. Adv. Nutr. 2016, 7, 576S–589S. [Google Scholar] [CrossRef]
- Adolphus, K.; Lawton, C.L.; Champ, C.L.; Dye, L. The effects of breakfast and breakfast composition on cognition in children and adolescents: A systematic review. Adv. Nutr. 2016, 7, 590S–612S. [Google Scholar] [CrossRef]
- Glanz, K.; Basil, M.; Maibach, E.; Goldberg, J.; Snyder, D. Why Americans eat what they do: Taste, nutrition, cost, convenience, and weight control concerns as influences on food consumption. J. Am. Diet. Assoc. 1998, 98, 1118–1126. [Google Scholar] [CrossRef]
- Dlamini, N.N.; Ramkilawon, G.; Tuorila, H.; De Kock, H.L. “I find it hard to change poor food habits”: Measuring food choice motives in an emerging economy. Appetite 2024, 200, 107535. [Google Scholar] [CrossRef]
- Hallström, L.; Vereecken, C.A.; Labayen, I.; Ruiz, J.R.; Le Donne, C.; García, M.C.; Gilbert, C.C.; Martínez, S.G.; Grammatikaki, E.; Huybrechts, I. Breakfast habits among European adolescents and their association with sociodemographic factors: The HELENA (Healthy Lifestyle in Europe by Nutrition in Adolescence) study. Public Health Nutr. 2012, 15, 1879–1889. [Google Scholar] [CrossRef] [PubMed]
- Larson, N.; MacLehose, R.; Fulkerson, J.A.; Berge, J.M.; Story, M.; Neumark-Sztainer, D. Eating breakfast and dinner together as a family: Associations with sociodemographic characteristics and implications for diet quality and weight status. J. Acad. Nutr. Diet. 2013, 113, 1601–1609. [Google Scholar] [CrossRef]
- Reeves, S.; Halsey, L.G.; McMeel, Y.; Huber, J.W. Breakfast habits, beliefs and measures of health and wellbeing in a nationally representative UK sample. Appetite 2013, 60, 51–57. [Google Scholar] [CrossRef] [PubMed]
- Delley, M.; Brunner, T.A. Breakfast eating patterns and drivers of a healthy breakfast composition. Appetite 2019, 137, 90–98. [Google Scholar] [CrossRef]
- Haggblade, S.; Duodu, K.G.; Kabasa, J.D.; Minnaar, A.; Ojijo, N.K.; Taylor, J.R.N. Emerging early actions to bend the curve in sub-Saharan Africa’s nutrition transition. Food Nutr. Bull. 2016, 37, 219–241. [Google Scholar] [CrossRef]
- Mbogori, T.; Kimmel, K.; Zhang, M.; Kandiah, J.; Wang, Y. Nutrition transition and double burden of malnutrition in Africa: A case study of four selected countries with different social economic development. AIMS Public Health 2020, 7, 425. [Google Scholar] [CrossRef]
- World Health Federation. Factsheet: Cardiovascular Diseases in South Africa. 2017. Available online: https://world-heart-federation.org/wp-content/uploads/2017/05/Cardiovascular_diseases_in_South_Africa.pdf (accessed on 20 October 2025).
- Walker, B.; Jones, J.; Ncongwane, J. Breakfast habits of adolescents in four South African populations. Am. J. Clin. Nutr. 1982, 36, 650–656. [Google Scholar] [CrossRef]
- Tee, L.; Botha, C.; Jerling, J. The intake and quality of breakfast consumption in adolescents attending public secondary schools in the North West province, South Africa. S. Afr. J. Clin. Nutr. 2015, 28, 81–88. [Google Scholar] [CrossRef]
- Hochfeld, T.; Graham, L.; Patel, L.; Moodley, J.; Ross, E. Does school breakfast make a difference? An evaluation of an in-school breakfast programme in South Africa. Int. J. Educ. Dev. 2016, 51, 1–9. [Google Scholar] [CrossRef]
- Kunene, S.H.; Taukobong, N.P. Dietary habits among health professionals working in a district hospital in KwaZulu-Natal, South Africa. Afr. J. Prim. Health Care Fam. Med. 2017, 9, a1364. [Google Scholar] [CrossRef]
- Devereux, S.; Hochfeld, T.; Karriem, A.; Mensah, C.; Morahanye, M.; Msimango, T.; Mukubonda, A.; Naicker, S.; Nkomo, G.; Sanders, D. School Feeding in South Africa: What We Know, What We Don’t Know, Food Security SA Working Paper Series No. 004; DST-NRF Centre of Excellence in Food Security: Cape Town, South Africa, 2018; pp. 1–40. [Google Scholar]
- Zakrzewski-Fruer, J.K.; Gillison, F.B.; Katzmarzyk, P.T.; Mire, E.F.; Broyles, S.T.; Champagne, C.M.; Chaput, J.-P.; Denstel, K.D.; Fogelholm, M.; Hu, G. Association between breakfast frequency and physical activity and sedentary time: A cross-sectional study in children from 12 countries. BMC Public Health 2019, 19, 222. [Google Scholar] [CrossRef]
- Erzse, A.; Rwafa-Ponela, T.; Goldstein, S.; Motlhatlhedi, M.; Watson, D.; Hofman, K.J.; Danis, M.; Norris, S.A.; Ward, K.A.; Tugendhaft, A. What values drive communities’ nutrition priorities in a resource constrained urban area in South Africa? BMC Public Health 2023, 23, 873. [Google Scholar] [CrossRef] [PubMed]
- Pengpid, S.; Peltzer, K. Skipping breakfast and its association with health risk behaviour and mental health among university students in 28 countries. Diabetes Metab. Synd. Obes. 2020, 13, 2889–2897. [Google Scholar] [CrossRef]
- Taylor, J.R.N.; Rehm, C.D.; De Kock, H.L.; Donoghue, S.; Johnson, A.; Thompson, C.; Berezhnaya, Y. South African consumers’ knowledge, opinions and awareness of whole grains and their health benefits: A cross-sectional online survey. Nutrients 2023, 15, 3522. [Google Scholar] [CrossRef]
- Food24. Different Breakfast Traditions in South Africa. 2022. Available online: https://www.food24.com/world-tourism-month-breakfast-traditions-in-sa/ (accessed on 20 October 2025).
- GAIN. Understanding the Living Standards Measure Segmentation in South Africa. 2020. Available online: https://apps.fas.usda.gov/newgainapi/api/Report/DownloadReportByFileName?fileName=Understanding%20the%20Living%20Standards%20Measure%20Segmentation%20in%20South%20Africa_Pretoria_South%20Africa%20-%20Republic%20of_11-13-2020 (accessed on 20 October 2025).
- Gaal, S.; Kerr, M.A.; Ward, M.; McNulty, H.; Livingstone, M.B.E. Breakfast consumption in the UK: Patterns, nutrient intake and diet quality. A study from the international breakfast research initiative group. Nutrients 2018, 10, 999. [Google Scholar] [CrossRef]
- Siega-Riz, A.M.; Popkin, B.M.; Carson, T. Differences in food patterns at breakfast by sociodemographic characteristics among a nationally representative sample of adults in the United States. Prev. Med. 2000, 30, 415–424. [Google Scholar] [CrossRef] [PubMed]
- Franklin, S.B.; Gibson, D.J.; Robertson, P.A.; Pohlmann, J.T.; Fralish, J.S. Parallel Analysis: A method for determining significant principal components. J. Veg. Sci. 1995, 6, 99–106. [Google Scholar] [CrossRef]
- McNutt, L.A.; Wu, C.; Xue, X.; Hafner, J.P. Estimating the relative risk in cohort studies and clinical trials of common outcomes. Am. J. Epidemiol. 2003, 157, 940–943. [Google Scholar] [CrossRef]
- Hair, J.F.; Black, W.C.; Babin, B.J.; Anderson, R.E. Multivariate Data Analysis, 8th ed.; Cengage: Andover, UK, 2018; p. 142. ISBN 978-1-4737-5654-0. [Google Scholar]
- O’Halloran, S.A.; Eksteen, G.; Polayya, N.; Ropertz, M.; Senekal, M. The food environment of primary school learners in a low-to-middle-income area in Cape Town, South Africa. Nutrients 2021, 13, 2043. [Google Scholar] [CrossRef]
- Koen, N.; Wentzel-Viljoen, E.; Blaauw, R. Price rather than nutrition information the main influencer of consumer food purchasing behaviour in South Africa: A qualitative study. Int. J. Consum. Stud. 2018, 42, 409–418. [Google Scholar] [CrossRef]
- Dlamini, N.N.; Tuorila, H.; De Kock, H.L. Constraints to healthy eating guide food choices in an emerging economy. Food Qual. Prefer. 2026, 136, 105736. [Google Scholar] [CrossRef]
- South African Recipes. Vetkoek. Available online: https://www.southafricanrecipes.info/ (accessed on 30 April 2024).
- SA Foods. Vetkoek. Available online: https://safoods.mrc.ac.za/database.html (accessed on 20 October 2025).
- Viljoen, A.T.; Gericke, G.J. Food habits and food preferences of white and coloured South African men in the army (1993–1994). J. Consum. Sci. 2001, 29, 1–12. [Google Scholar] [CrossRef]
- Dlamini, N.N.; Tuorila, H.; De Kock, H.L. Food choice drivers at varying income levels in an emerging economy. Appetite 2023, 189, 107001. [Google Scholar] [CrossRef]
- Van Zyl, M.J. Determination of the Glycaemic Index of Three Types of Albany Superior Bread. MSc Dissertation, University of the Free State, Bloemfontein, South Africa, 2006. [Google Scholar]
- Noort, M.W.; Renzetti, S.; Linderhof, V.; Du Rand, G.E.; Marx-Pienaar, N.J.; De Kock, H.L.; Magano, N.; Taylor, J.R.N. Towards sustainable shifts to healthy diets and food security in sub-Saharan Africa with climate-resilient crops in bread-type products: A food system analysis. Foods 2022, 11, 135. [Google Scholar] [CrossRef]
- Sekgala, M.D.; Opperman, M.; Mpahleni, B.; Mchiza, Z.J.-R. Sociodemographic and lifestyle factors and the risk of metabolic syndrome in taxi drivers: A focus on street food. Front. Nutr. 2023, 10, 1112975. [Google Scholar] [CrossRef]
- Clemente-Suárez, V.J.; Mielgo-Ayuso, J.; Martín-Rodríguez, A.; Ramos-Campo, D.J.; Redondo-Flórez, L.; Tornero-Aguilera, J.F. The burden of carbohydrates in health and disease. Nutrients 2022, 14, 3809. [Google Scholar] [CrossRef]
- Wali, J.A.; Jarzebska, N.; Raubenheimer, D.; Simpson, S.J.; Rodionov, R.N.; O’Sullivan, J.F. Cardio-metabolic effects of high-fat diets and their underlying mechanisms—A narrative review. Nutrients 2020, 12, 1505. [Google Scholar] [CrossRef] [PubMed]
- Wikipedia. Breakfast Cereal. Available online: https://en.wikipedia.org/wiki/Breakfast_cereal (accessed on 20 October 2025).
- Futurelife. About Us. Available online: https://futurelife.co.za (accessed on 20 October 2025).
- Hardy, G. Nutraceuticals and functional foods: Introduction and meaning. Nutrition 2000, 16, 688–689. [Google Scholar] [CrossRef] [PubMed]
- Chepulis, L.; Everson, N.; Ndanuko, R.; Mearns, G. The nutritional content of children’s breakfast cereals: A cross-sectional analysis of New Zealand, Australia, the UK, Canada and the USA. Public Health Nutr. 2020, 23, 1589–1598. [Google Scholar] [CrossRef] [PubMed]
- Makki, K.; Deehan, E.C.; Walter, J.; Bäckhed, F. The impact of dietary fiber on gut microbiota in host health and disease. Cell Host Microbe 2018, 23, 705–715. [Google Scholar] [CrossRef]
- Ortblad, K.F.; Lozano, R.; Murray, C.J. The Burden of HIV: Insights from the Global Burden of Disease Study 2010. Aids 2013, 27, 2003–2017. [Google Scholar] [CrossRef] [PubMed]
- Drewnowski, A.; McKeown, N.; Kissock, K.; Beck, E.; Mejborn, H.; Vieux, F.; Smith, J.; Masset, G.; Seal, C.J. Perspective: Why whole grains should be incorporated into nutrient-profile models to better capture nutrient density. Adv. Nutr. 2021, 12, 600–608. [Google Scholar] [CrossRef]
- Madlala, S.S.; Hill, J.; Kunneke, E.; Faber, M. Nutrient density and cost of commonly consumed foods: A South African perspective. J. Nutr. Sci. 2023, 12, e10. [Google Scholar] [CrossRef]
- Brauchla, M.; Fulgoni, V.L. Cost-effective options for increasing consumption of under-consumed food groups and nutrients in the USA. Public Health Nutr. 2022, 25, 710–716. [Google Scholar] [CrossRef]





| N | % of Sample | Eating Breakfast Daily, % | |
|---|---|---|---|
| Total | 842 | 100.0 | 72.3 |
| Age group, y | |||
| 18–24 | 149 | 17.7 | 67.8 |
| 25–34 | 264 | 31.4 | 68.9 |
| 35–44 | 200 | 23.8 | 73.0 |
| 45–54 | 141 | 16.8 | 75.9 |
| 55–64 | 88 | 10.5 | 83.0 |
| Gender | |||
| Female | 435 | 51.7 | 69.7 |
| Male | 407 | 48.3 | 75.2 |
| Living Standard Measure (LSM) | |||
| 5–7 | 496 | 58.9 | 75.6 |
| 7–10 | 346 | 41.1 | 67.6 |
| Population group (Race) | |||
| Black | 637 | 75.7 | 74.6 |
| Coloured/Indian | 109 | 13.0 | 69.7 |
| White | 96 | 11.4 | 60.4 |
| Children in household | |||
| Yes | 656 | 77.9 | 72.7 |
| No | 186 | 22.1 | 71.0 |
| Self-rated health | |||
| Excellent/very good | 359 | 42.6 | 78.3 |
| Good | 363 | 43.1 | 70.3 |
| Fair to poor | 120 | 14.3 | 60.8 |
| Univariate ANOVA 1—Dependent Variable: “On-the-Go” Food Category | |||||
|---|---|---|---|---|---|
| Independent Variables | Type III SS | df | Mean Square | F | Sig. |
| Corrected Model | 197,372 a1 | 10 | 19.737 | 21.376 | <0.001 |
| Intercept | 204.503 | 1 | 204.503 | 221.481 | <0.001 |
| Population group (Race) | 12.178 | 2 | 6.089 | 6.595 | 0.001 |
| Gender | 2.592 | 1 | 2.592 | 2.807 | 0.094 |
| LSM (Living standard) | 5.441 | 1 | 5.441 | 5.893 | 0.015 |
| Perceived health status | 52.558 | 2 | 26.279 | 28.461 | <0.001 |
| Concern about hypertension and blood pressure | 20.517 | 2 | 10.258 | 11.110 | <0.001 |
| Taste is more important in breakfast than health and wellness | 24.717 | 1 | 24.717 | 26.769 | <0.001 |
| I actively look for whole grain foods for my breakfast occasions | 24.490 | 1 | 24.490 | 26.524 | <0.001 |
| Error | 767.298 | 831 | 0.923 | ||
| Total | 7526.250 | 842 | |||
| Corrected Total | 964.670 | 841 | |||
| Univariate ANOVA 2—Dependent variable: “Traditional” food category | |||||
| Independent variables | Type III SS | df | Mean Square | F | Sig. |
| Corrected Model | 174,065 a2 | 11 | 15.824 | 17.465 | <0.001 |
| Intercept | 1757.051 | 1 | 1757.051 | 1939.205 | <0.001 |
| Age | 14.509 | 4 | 3.627 | 4.003 | 0.003 |
| Population Group (Race) | 40.526 | 2 | 20.263 | 22.364 | <0.001 |
| LSM (Living standard) | 6.634 | 1 | 6.634 | 7.322 | 0.007 |
| Perceived health status | 26.191 | 2 | 13.096 | 14.453 | <0.001 |
| Concern about hypertension and blood pressure | 40.289 | 2 | 20.144 | 22.233 | <0.001 |
| Error | 752.036 | 830 | 0.906 | ||
| Total | 6312.320 | 842 | |||
| Corrected Total | 926.101 | 841 | |||
| Univariate ANOVA 3—Dependent variable: “RTE and functional cereals” food category | |||||
| Independent variables | Type III SS | df | Mean Square | F | Sig. |
| Corrected Model | 96,299 a3 | 6 | 16.050 | 16.288 | <0.001 |
| Intercept | 431.646 | 1 | 431.646 | 438.055 | <0.001 |
| Population group (Race) | 12.296 | 2 | 6.148 | 6.239 | 0.002 |
| LSM (Living standard) | 11.318 | 1 | 11.318 | 11.486 | <0.001 |
| Perceived health status | 27.410 | 2 | 13.705 | 13.908 | <0.001 |
| I actively look for whole grain foods for my breakfast occasions | 29.215 | 1 | 29.215 | 29.648 | <0.001 |
| Error | 822.784 | 835 | 0.985 | ||
| Total | 7908.960 | 842 | |||
| Corrected Total | 919.084 | 841 | |||
Disclaimer/Publisher’s Note: The statements, opinions and data contained in all publications are solely those of the individual author(s) and contributor(s) and not of MDPI and/or the editor(s). MDPI and/or the editor(s) disclaim responsibility for any injury to people or property resulting from any ideas, methods, instructions or products referred to in the content. |
© 2025 by the authors. Licensee MDPI, Basel, Switzerland. This article is an open access article distributed under the terms and conditions of the Creative Commons Attribution (CC BY) license.
Share and Cite
Rehm, C.D.; Taylor, J.R.N.; de Kock, H.L.; Donoghue, S.; Johnson, A.; Thompson, C.; Berezhnaya, Y. What Drives Consumers’ Breakfast Food Choices? Case Study in South Africa—A Multiethnic Middle-Income Country. Foods 2026, 15, 14. https://doi.org/10.3390/foods15010014
Rehm CD, Taylor JRN, de Kock HL, Donoghue S, Johnson A, Thompson C, Berezhnaya Y. What Drives Consumers’ Breakfast Food Choices? Case Study in South Africa—A Multiethnic Middle-Income Country. Foods. 2026; 15(1):14. https://doi.org/10.3390/foods15010014
Chicago/Turabian StyleRehm, Colin D., John R. N. Taylor, Henriëtte L. de Kock, Suné Donoghue, Andrew Johnson, Chanelle Thompson, and Yulia Berezhnaya. 2026. "What Drives Consumers’ Breakfast Food Choices? Case Study in South Africa—A Multiethnic Middle-Income Country" Foods 15, no. 1: 14. https://doi.org/10.3390/foods15010014
APA StyleRehm, C. D., Taylor, J. R. N., de Kock, H. L., Donoghue, S., Johnson, A., Thompson, C., & Berezhnaya, Y. (2026). What Drives Consumers’ Breakfast Food Choices? Case Study in South Africa—A Multiethnic Middle-Income Country. Foods, 15(1), 14. https://doi.org/10.3390/foods15010014

