Sign in to use this feature.

Years

Between: -

Subjects

remove_circle_outline
remove_circle_outline
remove_circle_outline
remove_circle_outline
remove_circle_outline
remove_circle_outline
remove_circle_outline
remove_circle_outline
remove_circle_outline

Journals

remove_circle_outline
remove_circle_outline
remove_circle_outline
remove_circle_outline
remove_circle_outline
remove_circle_outline
remove_circle_outline
remove_circle_outline
remove_circle_outline
remove_circle_outline

Article Types

Countries / Regions

Search Results (167)

Search Parameters:
Keywords = jurisdictional risks

Order results
Result details
Results per page
Select all
Export citation of selected articles as:
19 pages, 605 KB  
Review
Listeria monocytogenes in Ready-to-Eat Foods: Risk Perspectives Across Different Regulatory Systems
by Giovanni D’Ambrosio, Maria Schirone and Antonello Paparella
Foods 2026, 15(3), 470; https://doi.org/10.3390/foods15030470 - 29 Jan 2026
Abstract
Listeria monocytogenes poses a significant challenge in ready-to-eat (RTE) foods due to its persistence in processing environments and severe impact on vulnerable populations. Regulatory approaches differ internationally, reflecting distinct conceptual frameworks and tolerance thresholds. These differences arise from the adoption of zero-tolerance or [...] Read more.
Listeria monocytogenes poses a significant challenge in ready-to-eat (RTE) foods due to its persistence in processing environments and severe impact on vulnerable populations. Regulatory approaches differ internationally, reflecting distinct conceptual frameworks and tolerance thresholds. These differences arise from the adoption of zero-tolerance or risk-based regulatory models, which define qualitative or quantitative microbiological limits (absence in 25 g or up to 100 cfu/g) based on a product’s growth potential, and vary in the extent of environmental monitoring, sampling plans, and verification intensity across jurisdictions. In 2024, the European Union updated its regulatory framework governing the microbiological criteria for L. monocytogenes. Previous requirements were strengthened, responsibility was extended across the supply chain, and a strategic role was assigned to challenge testing carried out by manufacturers. This review examines how the European Union and the United States apply risk assessment principles, challenge testing, predictive modelling, and environmental monitoring to control L. monocytogenes in RTE foods. By integrating epidemiological trends, regulatory criteria, and experimental evidence, key differences in safety objectives, validation procedures, and risk management strategies are highlighted. This review also identifies gaps and opportunities for harmonisation, providing guidance for improved evidence-based decision-making and regulatory compliance. Full article
(This article belongs to the Section Food Microbiology)
Show Figures

Figure 1

23 pages, 745 KB  
Review
Beyond ‘Business as Usual’: A Research Agenda for the Operationalisation of Nature-Based Solutions in Flood Risk Management in The Netherlands
by Nicola Ann Harvey, Herman Kasper Gilissen and Marleen van Rijswick
Water 2026, 18(2), 286; https://doi.org/10.3390/w18020286 - 22 Jan 2026
Viewed by 172
Abstract
The Netherlands is widely recognised as the global leader in water management, with its flood risk management (FRM) infrastructure lauded as being of the best in the world. This status notwithstanding, Dutch FRM primarily maintains established infrastructural practices and experimental applications of NBSs [...] Read more.
The Netherlands is widely recognised as the global leader in water management, with its flood risk management (FRM) infrastructure lauded as being of the best in the world. This status notwithstanding, Dutch FRM primarily maintains established infrastructural practices and experimental applications of NBSs remain less frequent than established structural projects. This paper details and examines the challenges associated with the prevailing ‘business-as-usual’ approach to FRM in The Netherlands, in which traditional ‘grey’ infrastructural techniques are prioritised over innovative ‘green’ nature-based solutions (NBSs). In line with emerging international trends, such as the EU Water Resilience Strategy, NBSs are increasingly advocated as a strategic, complementary layer to enhance the resilience of existing safety frameworks rather than a self-evident replacement for them. Contrary to grey infrastructure, NBSs provide a number of environmental and social co-benefits extending beyond their flood and drought protection utility. The literature on NBSs details the design, effectiveness, and positive socio-economic impact of the operationalisation of such projects for FRM. This notwithstanding, the uptake and practical implementation of NBSs have been slow in The Netherlands. From a legal and policy perspective, this has been attributed to a lack of political will and the corresponding failure to include NBSs in long term FRM planning. Given the long planning horizons associated with FRM (50–100 years), the failure to incorporate NBSs can lead to policy lock-in that blocks future adaptations. Against this backdrop, this paper employs a semi-systematic literature review to clarify the obstacles to implementing NBSs in Dutch FRM and sets a research agenda that charts a course to mainstreaming NBSs in Dutch FRM. Seven core focus areas for future research are identified. The paper concludes by drawing on these identified focus areas to construct a research agenda aimed at systematically addressing each barrier to the practical operationalisation of NBSs in Dutch FRM, emphasising a hybrid green–grey approach which may serve to inspire similar research in other jurisdictions. Full article
(This article belongs to the Section Water Resources Management, Policy and Governance)
Show Figures

Figure 1

28 pages, 2273 KB  
Article
Enhancing Reinforcement Learning-Based Crypto Asset Trading: Focusing on the Korean Venue Share Indicator
by Deok Han and YoungJun Kim
Systems 2026, 14(1), 111; https://doi.org/10.3390/systems14010111 - 21 Jan 2026
Viewed by 221
Abstract
Crypto asset markets are often described as globally integrated. However, empirical evidence suggests that they remain segmented across exchanges and jurisdictions. One notable example is the Korean premium (i.e., Kimchi premium), which refers to persistent price gaps between Korean exchanges and offshore venues. [...] Read more.
Crypto asset markets are often described as globally integrated. However, empirical evidence suggests that they remain segmented across exchanges and jurisdictions. One notable example is the Korean premium (i.e., Kimchi premium), which refers to persistent price gaps between Korean exchanges and offshore venues. The Korean market accounts for a substantial share of global crypto trading activity. Therefore, this segmentation can affect price discovery and create opportunities for systematic trading. Motivated by the Korean premium, this study introduces the Korean Venue Share Indicator (KVSI). Based on the price discovery literature, KVSI is an interpretable venue-level indicator that uses the relative trading volume share between Korean and global exchanges. This study integrates KVSI into the state space of multiple reinforcement learning algorithms to evaluate whether venue-level information improves trading decisions. The results show that the proposed model with KVSI achieves statistically significant improvements in cumulative return (CR), Sharpe ratio (SR), and maximum drawdown (MDD) compared to the baseline model without KVSI. It also achieves higher CR and mixed effects on risk metrics (SR, MDD) relative to benchmark strategies. Additional analyses indicate that the performance gains from KVSI are market-regime-dependent. Overall, the findings have practical implications for developing cross-market systematic trading strategies by leveraging a venue-level indicator as a proxy for market segmentation. Full article
Show Figures

Figure 1

26 pages, 2090 KB  
Article
Translating the One Security Framework for Global Sustainability: From Concept to Operational Model
by Minhyung Park and Alex McBratney
Sustainability 2026, 18(2), 1031; https://doi.org/10.3390/su18021031 - 19 Jan 2026
Viewed by 191
Abstract
Fragmented, sector-by-sector governance is poorly suited to cascading risks that couple climate, food, water, health, biodiversity, soils, energy, and environmental quality. This paper addresses the translation gap between integrative security–sustainability paradigms and the routine machinery of government, including planning, budgeting, procurement, and accountability. [...] Read more.
Fragmented, sector-by-sector governance is poorly suited to cascading risks that couple climate, food, water, health, biodiversity, soils, energy, and environmental quality. This paper addresses the translation gap between integrative security–sustainability paradigms and the routine machinery of government, including planning, budgeting, procurement, and accountability. We develop the Spheres of Security (SOS) model as a conceptual–operational method organised around four overlapping spheres (biophysical, economic, social, and governance) and a repeatable cycle—diagnose → co-design → deliver → demonstrate → adapt—illustrated through two stylised vignettes (urban heat and health; watershed food–water–energy). SOS introduces an auditable overlap rule and an Overlap Score, supported by lean assurance, to make verified multi-sphere co-benefits commissionable and to surface trade-offs transparently within normal, accountable institutions (consistent with weak securitisation). We provide implementation guidance, including minimum institutional preconditions and staged entry-point options for jurisdictions where pooled budgets and full administrative integration are not immediately feasible. Full article
Show Figures

Figure 1

18 pages, 447 KB  
Article
Comparing Tort Liability Frameworks in Autonomous Vehicle Accident Governance
by Bo Long, Ziyu Zhao and Qianyi Cai
World Electr. Veh. J. 2026, 17(1), 32; https://doi.org/10.3390/wevj17010032 - 7 Jan 2026
Viewed by 556
Abstract
With the rapid development of artificial-intelligence technologies in the field of automated driving, many jurisdictions have successively adopted legislation and policy guidance to regulate the safe use of such technologies and to promote their orderly development. This article takes as its objects of [...] Read more.
With the rapid development of artificial-intelligence technologies in the field of automated driving, many jurisdictions have successively adopted legislation and policy guidance to regulate the safe use of such technologies and to promote their orderly development. This article takes as its objects of study a set of jurisdictions that are particularly representative in terms of legislation and practice across different legal systems. The study finds that liability regimes for traffic accidents involving automated driving fall mainly into four types: the driver liability regime, the system liability regime, the manufacturer or operator liability regime, and the composite liability regime. In application, each of these regimes reveals different types of institutional dilemmas, including blurred boundaries of liability, underdeveloped mechanisms for evidence production and fact-finding, imbalanced allocation of liability, and fragmentation of the rules governing liability determination. In response to these dilemmas, this article proposes corresponding optimisation pathways, including clarifying the boundaries of driver liability and improving supplementary liability mechanisms; specifying in greater detail the obligations of system providers and strengthening data-related fact-finding rules; developing a reasonable allocation of liability between manufacturers and operators together with supporting insurance arrangements; and enhancing institutional coordination under the composite liability regime. These optimisation pathways not only provide institutional reference for jurisdictions seeking to maintain risk controllability while fostering innovation amid rapid technological evolution, but also lay the groundwork for the systematic improvement of future governance of automated driving. Full article
(This article belongs to the Section Marketing, Promotion and Socio Economics)
Show Figures

Figure 1

21 pages, 20689 KB  
Article
Spatial Prediction of Forest Fire Risk in Guangdong Province Using Multi-Source Geospatial Data and Sparrow Search Algorithm-Optimized XGBoost
by Huiying Wang, Chengwei Yu and Jiahuan Wang
AppliedMath 2026, 6(1), 10; https://doi.org/10.3390/appliedmath6010010 - 6 Jan 2026
Viewed by 195
Abstract
Forest fires pose escalating threats to ecological security and public safety in Guangdong Province. This study presents a novel machine learning framework for fire occurrence prediction by synergistically integrating multi-source geospatial data. Utilizing Moderate-resolution Imaging Spectroradiometer (MODIS) active fire detections from 2014 to [...] Read more.
Forest fires pose escalating threats to ecological security and public safety in Guangdong Province. This study presents a novel machine learning framework for fire occurrence prediction by synergistically integrating multi-source geospatial data. Utilizing Moderate-resolution Imaging Spectroradiometer (MODIS) active fire detections from 2014 to 2023, we quantified historical fire patterns and incorporated four categories of predisposing factors: meteorological variables, topographic attributes, vegetation characteristics, and anthropogenic activities. Spatiotemporal clustering dynamics were characterized via kernel density estimation and spatial autocorrelation analysis. An XGBoost classifier, hyperparameter-optimized through the Sparrow Search Algorithm (SSA), achieved a predictive accuracy of 90.4%, with performance evaluated through precision, recall, and F1-score. Risk zoning maps generated from predicted probabilities were validated against independent fire records from 2019 to 2024. Results reveal pronounced spatial heterogeneity, with high-risk zones concentrated in northern and western mountainous areas, constituting 29% of the provincial territory. Critical driving factors include slope gradient, proximity to roads and rivers, temperature, population density, and elevation. This robust predictive framework furnishes a scientific foundation for spatially-explicit fire prevention strategies and optimized resource allocation in key high-risk jurisdictions, notably Qingyuan, Shaoguan, Zhanjiang, and Zhaoqing. Full article
Show Figures

Figure 1

27 pages, 1186 KB  
Article
Legal Dimensions of Global AML Risk Assessment: A Machine Learning Approach
by Olha Kovalchuk, Ruslan Shevchuk, Serhiy Banakh, Nataliia Holota, Mariana Verbitska and Oleksandra Lutsiv
Risks 2026, 14(1), 5; https://doi.org/10.3390/risks14010005 - 3 Jan 2026
Viewed by 614
Abstract
Money laundering poses a serious threat to financial stability and requires effective national frameworks for prevention. This study investigates how the quality of legal and institutional frameworks affects the effectiveness of national anti-money laundering (AML) systems and their implications for financial risk management. [...] Read more.
Money laundering poses a serious threat to financial stability and requires effective national frameworks for prevention. This study investigates how the quality of legal and institutional frameworks affects the effectiveness of national anti-money laundering (AML) systems and their implications for financial risk management. We conducted an empirical analysis of 132 jurisdictions in 2024 using the Basel AML Index (AMLI) and the WJP Rule of Law Index (RLI). The Random Forest method was employed to model the relationship between rule-of-law indicators and AML risk levels. Findings reveal a significant inverse relationship between rule-of-law indicators and AML risk levels, with an overall classification accuracy of 69.6%. The model performed best for low-risk countries (precision 75%, recall 92.31%), moderately for medium-risk countries (precision 65.22%, recall 78.95%), but failed to identify high-risk jurisdictions, suggesting a legal institutional “threshold” necessary for effective AML functioning. Key predictors included protection of fundamental rights and mechanisms for civil oversight, with strong negative correlations between AML risk and criminal justice impartiality (−0.35), civil justice fairness (−0.35), and equality before the law (−0.41). These results show that legal factors strongly affect AML risk and can guide regulators in improving risk-based standards, enhancing regulatory certainty, and managing financial risk. Full article
Show Figures

Figure 1

29 pages, 1464 KB  
Article
Digital Transformation: Design and Implementation of a Blockchain Platform for Decentralized and Transparent Property Asset Transfer Using NFTs
by Dan Alexandru Mitrea, Constantin Viorel Marian and Rareş Alexandru Manolescu
World 2025, 6(4), 166; https://doi.org/10.3390/world6040166 - 15 Dec 2025
Viewed by 1015
Abstract
In many jurisdictions, property registration and transfers remain constrained by inefficient, paper-based processes that depend on multiple intermediaries and bureaucratic approvals. This paper proposes a decentralized, blockchain-based property platform designed to streamline these processes using Non-Fungible Tokens (NFTs) and artificial intelligence (AI) agents [...] Read more.
In many jurisdictions, property registration and transfers remain constrained by inefficient, paper-based processes that depend on multiple intermediaries and bureaucratic approvals. This paper proposes a decentralized, blockchain-based property platform designed to streamline these processes using Non-Fungible Tokens (NFTs) and artificial intelligence (AI) agents to modernize public-sector asset management. The work addresses the persistent inefficiencies of paper-based property registration and ownership transfer by embedding legal and administrative logic within smart contracts and automating compliance through an intelligent conversational interface. The system was implemented using Ethereum-based ERC-721 standards, React for the user interface, and Langfuse-powered AI integration for guided user interaction. The pilot implementation presents secure, transparent, and auditable property-transfer transactions executed entirely on-chain, while hybrid IPFS-based storage and decentralized identifiers preserve privacy and legal validity. Comparative analysis against existing national initiatives indicates that the proposed architecture delivers decentralization, citizen control, and interoperability without compromising regulatory requirements. The system reduces bureaucratic overhead, simplifies transaction workflows, and lowers user error risk, thereby strengthening accountability and public trust. Overall, the paper outlines a viable foundation for legally aligned, AI-assisted digital property registries and offers a policy-oriented roadmap for integrating blockchain-enabled systems into public-sector governance infrastructures. Full article
(This article belongs to the Special Issue Data-Driven Strategic Approaches to Public Management)
Show Figures

Figure 1

17 pages, 1440 KB  
Review
Ethical Considerations for Machine Learning Research Using Free-Text Electronic Medical Records: Challenges, Evidence, and Best Practices
by Guosong Wu and Fengjuan Yang
Hospitals 2025, 2(4), 29; https://doi.org/10.3390/hospitals2040029 - 6 Dec 2025
Viewed by 796
Abstract
The increasing availability of free-text components in electronic medical records (EMRs) offers unprecedented opportunities for machine learning research, enabling improved disease phenotyping, risk prediction, and patient stratification. However, the use of narrative clinical data raises distinct ethical challenges that are not fully addressed [...] Read more.
The increasing availability of free-text components in electronic medical records (EMRs) offers unprecedented opportunities for machine learning research, enabling improved disease phenotyping, risk prediction, and patient stratification. However, the use of narrative clinical data raises distinct ethical challenges that are not fully addressed by conventional frameworks for structured data. We conducted a narrative review synthesizing conceptual and empirical literature on ethical issues in free-text EMR research, focusing on privacy, fairness, autonomy, interpretability, and governance. We examined technical methods, including de-identification, differential privacy, bias mitigation, and explainable AI, alongside normative approaches, such as participatory design, dynamic consent models, and multi-stakeholder governance. Our analysis highlights persistent risks, including re-identification, algorithmic bias, and inequitable access, as well as limitations in current regulatory guidance across jurisdictions. We propose ethics-by-design principles that integrate ethical reflection into all stages of machine learning research, emphasize relational accountability to patients and stakeholders, and support global harmonization in governance and stewardship. Implementing these principles can enhance transparency, trust, and social value while maintaining scientific rigor. Ethical integration is therefore not optional but essential to ensure that machine learning research using free-text EMRs aligns with both clinical relevance and societal expectations. Full article
(This article belongs to the Special Issue AI in Hospitals: Present and Future)
Show Figures

Figure 1

20 pages, 5391 KB  
Article
EmbryoTrust: A Blockchain-Based Framework for Trustworthy, Secure, and Ethical In Vitro Fertilization Data Management and Fertility Preservation
by Hessah A. Alsalamah, Shaden F. Al-Qahtani, Ghazlan Al-Arifi, Jana Al-Sadhan, Reema Al-Mutairi, Nahla Bakhamis, Fady I. Sharara and Shada AlSalamah
Electronics 2025, 14(23), 4648; https://doi.org/10.3390/electronics14234648 - 26 Nov 2025
Viewed by 564
Abstract
Assisted Reproductive Technology (ART), particularly In Vitro Fertilization (IVF), generates highly sensitive medical data classified as Protected Health Information (PHI) under international privacy and data protection laws. Ensuring the secure, transparent, and ethically governed management of this data is both essential and legally [...] Read more.
Assisted Reproductive Technology (ART), particularly In Vitro Fertilization (IVF), generates highly sensitive medical data classified as Protected Health Information (PHI) under international privacy and data protection laws. Ensuring the secure, transparent, and ethically governed management of this data is both essential and legally mandated. However, conventional Electronic Medical Record (EMR) systems often present significant challenges, including data-integrity risks, unauthorized access, and limited patient control—issues that become especially critical in contexts such as fertility preservation for cancer patients. EmbryoTrust introduces a blockchain-based framework designed to ensure the confidentiality, integrity, and availability of IVF-related information through a private, permissioned network integrated with role-based access control (RBAC). Smart contracts, implemented in Solidity on the Ethereum platform, verify spousal identities and enforce data immutability in compliance with religious legislation and ethical regulations. Off-chain data are stored in MongoDB for scalable, privacy-preserving management, while on-chain summaries provide tamper-evident traceability and verifiable auditability. The system was deployed and validated on the Ethereum Holešky testnet using Solidity 0.8.21 and Node.js 18.17, achieving an average transaction-confirmation time of 2.8 s, 99.9% uptime and a 95% user-satisfaction rate. Functional, integration, and usability testing confirmed secure and efficient data handling with minimal computational overhead. Comparative analysis demonstrated that the hybrid on-/off-chain architecture reduces latency and gas costs while maintaining automated compliance enforcement. The modular design enables adaptation to other jurisdictions by reconfiguring ethical and regulatory parameters within the smart-contract layer, ensuring flexibility for global deployment. Overall, the EmbryoTrust framework illustrates how blockchain logic can technically enforce medical and ethical rules in real time, providing a reproducible model for secure, culturally compliant, and privacy-preserving digital-health information management. Its alignment with Saudi Vision 2030 and the Wold Health Organization (WHO) Global Strategy on Digital Health 2020–2025 highlights its potential as a scalable solution for next-generation ART information systems. Full article
Show Figures

Figure 1

30 pages, 388 KB  
Systematic Review
Privacy in Flux: A 35-Year Systematic Review of Legal Evolution, Effectiveness, and Global Challenges (U.S./E.U. Focus with International Comparisons)
by Kong Phang and Jihene Kaabi
J. Cybersecur. Priv. 2025, 5(4), 103; https://doi.org/10.3390/jcp5040103 - 22 Nov 2025
Cited by 1 | Viewed by 1388
Abstract
Privacy harms have expanded alongside rapid technological change, challenging the adequacy of existing regulatory frameworks. This systematic review (1990–2025) systematically maps documented privacy harms to specific legal mechanisms and observed enforcement outcomes across jurisdictions, using PRISMA-guided methods and ROBIS risk-of-bias assessment. We synthesize [...] Read more.
Privacy harms have expanded alongside rapid technological change, challenging the adequacy of existing regulatory frameworks. This systematic review (1990–2025) systematically maps documented privacy harms to specific legal mechanisms and observed enforcement outcomes across jurisdictions, using PRISMA-guided methods and ROBIS risk-of-bias assessment. We synthesize evidence on major regimes (e.g., GDPR, COPPA, CCPA, HIPAA, GLBA) and conduct comparative legal analysis across the U.S., E.U., and underexplored regions in Asia, Latin America, and Africa. Key findings indicate increased recognition of data subject rights, persistent gaps in cross-border data governance, and emerging risks from AI/ML/LLMs, IoT, and blockchain, including data breaches, algorithmic discrimination, and surveillance. While regulations have advanced, enforcement variability and fragmented standards limit effectiveness. We propose strategies for harmonization and risk-based, technology-neutral safeguards. While focusing on the U.S. sectoral and E.U. comprehensive models, we include targeted comparisons with Canada (PIPEDA), Australia (Privacy Act/APPs), Japan (APPI), India (DPDPA), Africa (POPIA/NDPR/Kenya DPA), and ASEAN interoperability instruments. This review presents an evidence-based framework for understanding the interplay between evolving harms, emerging technologies, and legal protections, and identifies priorities for strengthening global privacy governance. Full article
(This article belongs to the Special Issue Data Protection and Privacy)
Show Figures

Figure A1

26 pages, 1409 KB  
Article
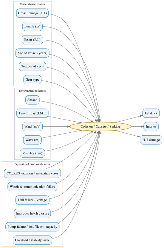
Bow-Tie-Based Risk Assessment of Fishing Vessel Marine Accidents in the Open Sea Using IMO GISIS Data
by Seung-Hyun Lee, Su-Hyung Kim, Kyung-Jin Ryu, Soo-Yeon Kwon and Yoo-Won Lee
Appl. Sci. 2025, 15(22), 12330; https://doi.org/10.3390/app152212330 - 20 Nov 2025
Viewed by 536
Abstract
Open-sea fishing vessel accidents are difficult to assess systematically because no state holds exclusive jurisdiction, and reporting and investigative duties are not applied consistently. This study analyzed 67 officially reported accidents from the International Maritime Organization (IMO) Global Integrated Shipping Information System (GISIS) [...] Read more.
Open-sea fishing vessel accidents are difficult to assess systematically because no state holds exclusive jurisdiction, and reporting and investigative duties are not applied consistently. This study analyzed 67 officially reported accidents from the International Maritime Organization (IMO) Global Integrated Shipping Information System (GISIS) using a bow-tie framework combining fault tree analysis (FTA), Firth logistic regression, event tree analysis (ETA), and quantitative risk assessment (QRA). COLREG violations and watchkeeping failures dominated collisions; overload and stability issues caused capsizes; pump capacity, hull leakage, and vessel aging (≥30 years) caused sinkings. Firth regression confirmed older vessels and high beam-to-length ratios (≥0.30) significantly increased sinking likelihood. ETA and QRA estimated probabilities of 0.522 for collisions, 0.090 for capsizes, and 0.388 for sinkings, with risks of R = 0.155, 0.048, and 0.036. Because open-sea accident data rely on limited and voluntary reporting, results are preliminary. However, the bow-tie framework effectively identifies dominant causal factors and high-severity event pathways in open-sea fishing operations. Full article
(This article belongs to the Special Issue Risk and Safety of Maritime Transportation)
Show Figures

Figure 1

22 pages, 1579 KB  
Article
Integrated Sediment and Mussel Chemical Analysis for Environmental Quality Assessment in Rovinj’s Coastal Waters (Northern Adriatic, Croatia)
by Jadranka Pelikan, Kristina Grozić, Luca Privileggio, Dijana Pavičić-Hamer, Mirta Smodlaka Tanković, Kristina Pikelj, Marin Glad and Bojan Hamer
J. Mar. Sci. Eng. 2025, 13(11), 2212; https://doi.org/10.3390/jmse13112212 - 20 Nov 2025
Viewed by 577
Abstract
Marine sediments are a key component of aquatic ecosystems, linking diverse water uses, functions, and services. Chemical contamination of sediments is a global concern, with many jurisdictions striving to prevent future pollution and manage existing contamination. This study evaluates the contamination status of [...] Read more.
Marine sediments are a key component of aquatic ecosystems, linking diverse water uses, functions, and services. Chemical contamination of sediments is a global concern, with many jurisdictions striving to prevent future pollution and manage existing contamination. This study evaluates the contamination status of Rovinj’s coastal waters using an integrated approach that combines sediment and biota chemical analyses. Sediments were analyzed to assess long-term contaminant accumulation (D8.C1), while the Mediterranean mussel (Mytilus galloprovincialis) served as a bioindicator of bioavailable contaminants and their cumulative effects on marine habitats (D8.C2). Sediment samples were collected from five sites (S1–S5), and mussels were caged using Mussel Watch installations for approximately 120 days at a control site (Lim Bay) and within Rovinj harbor. Both matrices were analyzed for heavy metals (As, Cd, Cu, Cr, Hg, Ni, Pb, and Zn), polycyclic aromatic hydrocarbons (16 PAHs), and polychlorinated biphenyls (PCBs), following the EU Water Framework Directive. All sampled locations showed a reduction in sediment contamination relative to 2011 data, with most concentrations below ecotoxicological thresholds. Exceptions included elevated ΣPAH and PCB concentrations in the harbor (S1 = 3.18 mg/kg DW; 0.33 mg/kg DW) and marina (S2 = 3.64 mg/kg DW; 0.89 mg/kg DW), as well as Ni levels (S3 = 30 mg/kg DW; S4 = 34 mg/kg DW). Despite higher contaminant loads at some locations, mussel contaminant bioaccumulation remained limited, and their vitality and survival were only moderately affected in the harbor. Although localized increases in some contaminants were detected, all calculated QPECm values remained below 1.0, indicating no significant ecological risk. However, a moderate-to-high probability of toxic effects (P) may occur with long-term exposure for biota inhabiting harbor and marina areas. The results of this study demonstrate continued improvement in the environmental quality of Rovinj’s coastal waters compared to the previous decade. Full article
(This article belongs to the Special Issue Assessment and Monitoring of Coastal Water Quality)
Show Figures

Graphical abstract

15 pages, 380 KB  
Article
Corporate Bitcoin Holdings: A Cross-Sectional Analysis of Sectoral Risk, Regulatory Influence, and Decentralized Governance
by Amirreza Kazemikhasragh
J. Risk Financial Manag. 2025, 18(11), 642; https://doi.org/10.3390/jrfm18110642 - 14 Nov 2025
Cited by 1 | Viewed by 2601
Abstract
The integration of Bitcoin into corporate treasuries constitutes a critical strategic choice, motivated by its capacity to bolster liquidity and serve as an inflation hedge, while simultaneously being encumbered by pronounced financial volatility and regulatory ambiguity. This investigation examines sectoral variations in Bitcoin [...] Read more.
The integration of Bitcoin into corporate treasuries constitutes a critical strategic choice, motivated by its capacity to bolster liquidity and serve as an inflation hedge, while simultaneously being encumbered by pronounced financial volatility and regulatory ambiguity. This investigation examines sectoral variations in Bitcoin adoption, with particular attention to the manner in which financial risks, regulatory structures, and decentralized governance mechanisms shape corporate conduct across the technology, cryptocurrency mining, retail, healthcare, and e-commerce sectors. Drawing on a cross-sectional dataset encompassing 102 publicly traded firms collectively holding 1,001,861 BTC, the analysis employs MAD-based volatility, Firth logistic regression incorporating a U.S. regulatory dummy to account for the BITCOIN Act of 2025, and heatmap visualization to evaluate risk profiles and adoption patterns. Results demonstrate marked sectoral disparities: the technology and mining sectors command predominant holdings yet confront heightened risk exposure, whereas retail and healthcare sectors proceed with greater caution, guided by considerations of cost-value efficiency and regulatory adherence. The U.S. regulatory dummy is significant, indicating the BITCOIN Act facilitates high Bitcoin adoption, while recent transactional activity is marginally significant. The heatmap accentuates the technology sector’s pre-eminence in aggregate Bitcoin reserves and illuminates the differential influence of regulatory frameworks in non-U.S. jurisdictions. Anchored in Institutional Theory, the Technology Acceptance Model, and Transaction Cost Economics, the study advances the field by quantifying sector-specific risks and visually representing regulatory impacts, thereby furnishing actionable insights for treasury risk management and regulatory policy formulation within a decentralized financial ecosystem. Full article
(This article belongs to the Special Issue Emerging Trends and Innovations in Corporate Finance and Governance)
Show Figures

Figure 1

24 pages, 631 KB  
Article
ContractNerd: An AI Tool to Find Unenforceable, Ambiguous, and Prejudicial Clauses in Contracts
by Musonda Sinkala, Yuge Duan, Haowen Yuan and Dennis Shasha
Electronics 2025, 14(21), 4212; https://doi.org/10.3390/electronics14214212 - 28 Oct 2025
Viewed by 1648
Abstract
Contractual agreements often contain clauses that are unfair, creating unjust suffering in one party to the agreement. ContractNerd leverages advanced Large Language Models (LLMs) to analyze contractual agreements and identify issues across four categories: missing clauses, unenforceable clauses, legally sound clauses, and legal [...] Read more.
Contractual agreements often contain clauses that are unfair, creating unjust suffering in one party to the agreement. ContractNerd leverages advanced Large Language Models (LLMs) to analyze contractual agreements and identify issues across four categories: missing clauses, unenforceable clauses, legally sound clauses, and legal but risky clauses. By using a structured methodology that integrates LLM-based clause comparison, enforceability checks against jurisdiction-specific regulations, and assessments of risk-inducing traits, ContractNerd provides a comprehensive analysis of contractual terms. To evaluate the tool’s effectiveness, we compare its analyses with those from existing platforms on rental clauses that have led to court litigation. ContractNerd’s interface helps users (both drafters and signing parties) to navigate complex contracts, offering actionable insights to flag legal risks and disputes. Full article
Show Figures

Figure 1

Back to TopTop