Next Article in Journal
Integration of Geophysical Methods to Obtain a Geoarchaeological Model of the Santa Lucia di Mendola Site (Southeastern Sicily—Italy)
Previous Article in Journal
Numerical Analysis of Aerodynamic Drag Reduction for a DrivAer Automobile Model Using Rear Air Jets
Previous Article in Special Issue
Speech Recognition-Based Analysis of Vessel Traffic Service (VTS) Communications for Estimating Advisory Timing
 
 
Font Type:
Arial Georgia Verdana
Font Size:
Aa Aa Aa
Line Spacing:
Column Width:
Background:
Article

Bow-Tie-Based Risk Assessment of Fishing Vessel Marine Accidents in the Open Sea Using IMO GISIS Data

1
Training Ship, Pukyong National University, Busan 48513, Republic of Korea
2
Division of Marine Production System Management, Pukyong National University, Busan 48513, Republic of Korea
3
Department of Fishing Vessel Safety Research, Korea Maritime Transportation Safety Authority, Sejong-si 30100, Republic of Korea
*
Author to whom correspondence should be addressed.
Appl. Sci. 2025, 15(22), 12330; https://doi.org/10.3390/app152212330
Submission received: 31 October 2025 / Revised: 19 November 2025 / Accepted: 19 November 2025 / Published: 20 November 2025
(This article belongs to the Special Issue Risk and Safety of Maritime Transportation)

Abstract

Open-sea fishing vessel accidents are difficult to assess systematically because no state holds exclusive jurisdiction, and reporting and investigative duties are not applied consistently. This study analyzed 67 officially reported accidents from the International Maritime Organization (IMO) Global Integrated Shipping Information System (GISIS) using a bow-tie framework combining fault tree analysis (FTA), Firth logistic regression, event tree analysis (ETA), and quantitative risk assessment (QRA). COLREG violations and watchkeeping failures dominated collisions; overload and stability issues caused capsizes; pump capacity, hull leakage, and vessel aging (≥30 years) caused sinkings. Firth regression confirmed older vessels and high beam-to-length ratios (≥0.30) significantly increased sinking likelihood. ETA and QRA estimated probabilities of 0.522 for collisions, 0.090 for capsizes, and 0.388 for sinkings, with risks of R = 0.155, 0.048, and 0.036. Because open-sea accident data rely on limited and voluntary reporting, results are preliminary. However, the bow-tie framework effectively identifies dominant causal factors and high-severity event pathways in open-sea fishing operations.

1. Introduction

The global fishing industry plays an essential role in ensuring food security and supporting economic development; however, fishing continues to be recognized as one of the most hazardous occupations worldwide [1]. Despite their economic importance, fishing vessels have markedly higher accident rates than commercial merchant ships. Fishing vessels constitute a fleet nearly 40 times larger than the merchant fleet, yet accidents involving these vessels occur far more frequently than incidents associated with other ship types [2]. One of the main reasons for the high risk associated with fishing operations is the difficulty of applying the same compulsory safety measures implemented for merchant vessels to fishing vessels [3].
Open-sea fishing vessel accidents differ fundamentally from coastal incidents due to fragmented jurisdiction, dispersed responsibility, and weaker reporting and investigation systems. Moreover, because fishing vessels fall outside the scope of the International Convention for the Safety of Life at Sea (SOLAS), internationally harmonized safety standards and mandatory reporting frameworks are not consistently applied to this sector. Consequently, the effective management of fishing vessel safety in open-sea regions is inherently constrained by limited search, rescue, and investigative capacities.
These jurisdictional and operational gaps have direct consequences for safety outcomes. Remote maritime areas lack the enforcement capacity and emergency response infrastructure available in coastal waters [4,5]. Detection of non-compliance and distress situations is substantially delayed or entirely absent due to the considerable resources needed to effectively patrol such large areas [4]. Response times for search and rescue (SAR) operations often exceed survival thresholds, as most SAR bases are located along coastal areas and consequently, rescue ships may not arrive at accident sites in remote sea areas within effective rescue time [5]. Furthermore, paucity and inconsistency in available accident data further constrain systematic risk analysis in these areas [4].
Extensive research has examined maritime accident risk from multiple perspectives, and human error has consistently been identified as a dominant contributing factor. Numerous studies estimate that human factors account for approximately 80–85% of all marine casualties. Bielić et al. (2017) emphasized that insufficient training and improper interaction with ship systems significantly contribute to accident causation [6], while Hasanspahić et al. (2021) confirmed the pervasive influence of human error across different accident types [7]. Maternová and Materna (2023) further investigated the impact of various human factors on the occurrence of maritime accidents [8], and Materna et al. (2022) provided empirical evidence that human-error-driven accident patterns persist even among small vessels, underscoring the necessity of extending formal safety management systems to these vessels as well [9].
Recent research has increasingly moved beyond aggregate explanations of maritime accidents, focusing instead on revealing the behavioral and systemic mechanisms underlying accident development. Reflecting this trend, Wang and Fu (2022) analyzed 207 global collision investigation reports and showed that unsafe acts of seafarers are the primary contributors to collision risk. Their study divided collision progression into three stages—risk emergence, close-quarters situation, and immediate danger—and built a dynamic Bayesian network (DBN) using behavioral data from simulator experiments with 169 participants. The analysis identified inadequate VHF communication, improper collision-avoidance maneuvers, delayed decision-making, and insufficient turning-range maintenance as major contributory factors, with sensitivity analysis highlighting inadequate turning range as the most critical driver. Overall, the study demonstrated that collisions evolve through interconnected causal chains rather than isolated human errors [10]. Zhang et al. (2022) integrated the SPAR-H human reliability framework with Bayesian network inference to predict unsafe crew actions under conditions of incomplete or uncertain information, thereby addressing important limitations in earlier modeling approaches [11]. Collectively, these studies illustrate how probabilistic models and machine-learning-based inference techniques facilitate a more granular understanding of accident evolution and support the identification of actionable intervention points within the accident chain.
In the context of fishing vessel accidents, prior research has examined the combined influence of operational, structural, and environmental determinants. Köse et al. (1998) analyzed human error and structural deficiencies as primary contributors to vessel losses [12]. Jin et al. (2002) applied logistic regression and identified wind velocity, vessel size, fishing area, and season as statistically significant predictors of accident occurrence [13]. Building on this, Jin and Thunberg (2005) demonstrated that marine environmental conditions—particularly wind velocity and wave height—substantially increase accident likelihood for fishing vessels [1]. Wang et al. (2005) emphasized the joint effects of human error, equipment or structural failures, and adverse environmental conditions on accident causation [3]. Wang et al. (2023) advanced data-driven maritime safety research by integrating large-scale insurance claim datasets with machine-learning algorithms and Bayesian network modeling. Their study identified key risk factors—such as vessel power, tonnage, and operational mode—while also capturing rare but severe accident types, including capsizing and sinking [14]. Obeng et al. (2022) focused on structural instability, the adequacy of bilge pumps, and the presence of survival equipment, illustrating how vessel design characteristics interact with environmental stressors to shape capsize and sinking outcomes [15].
In summary, despite extensive research on maritime accidents, systematic analysis of open-sea fishing vessel accidents remains limited due to (1) fragmented jurisdiction and incomplete reporting, (2) the absence of integrated causal–consequence modeling frameworks, and (3) small-sample constraints that hinder robust statistical estimation. To overcome these limitations, this study develops an integrated bow-tie-based risk model specifically tailored for open-sea fishing vessel operations.
To address these gaps, this study conducts a bow-tie-based integrated risk analysis of open-sea fishing vessel accidents using data from the Marine Casualties and Incidents (MCI) module of the GISIS, operated by the IMO. Specifically, FTA is employed to identify and structure accident causation pathways, while ETA is used to examine the development of post-accident outcome scenarios. Firth logistic regression—capable of mitigating issues associated with rare events and small sample sizes—is applied to quantitatively evaluate the statistical significance and influence of each risk factor. Finally, based on probabilities derived from FTA and ETA, a QRA is conducted to establish an integrated risk structure linking causal mechanisms, transition pathways, and outcome severities for open-sea fishing vessel accidents.
The principal contributions of this study are as follows:
  • A systematic analysis of open-sea fishing vessel accidents that addresses the existing research gap concerning accident patterns in areas characterized by fragmented jurisdiction and limited regulatory oversight;
  • Development of an integrated bow-tie-based analytical framework connecting FTA, Firth logistic regression, ETA, and QRA, enabling holistic risk modeling that simultaneously accounts for accident causation, outcome severity, and rare-event characteristics;
  • Identification of accident-type-specific risk profiles, demonstrating that human factors primarily drive collisions, structural instability underlies capsizing events, and technical deterioration is the dominant factor in sinkings;
  • Quantification of accident probabilities and resultant severities, providing evidence-based priorities for targeted safety interventions in remote maritime regions where enforcement and emergency response capabilities are inherently constrained.
Given limited voluntary reporting, findings are preliminary and require validation through improved international reporting systems. Nevertheless, the study establishes a systematic risk assessment framework applicable to the development of safety policies for open-sea fishing vessels, contributing to enhanced reporting standards promoted by the IMO and the Food and Agriculture Organization (FAO), and supporting the advancement of harmonized international safety regulations for fishing vessels operating in remote maritime areas.

2. Materials and Methods

2.1. Data

2.1.1. Ship Accident Database

The marine accident data used in this study were reported in the MCI module of the IMO’s GISIS. The MCI database consists of standardized marine accident data reported by member countries based on SOLAS regulations I/21 and XI-⅙ and MARPOL Articles 8 and 12. In principle, even though the SOLAS convention does not apply directly to fishing vessels, these are included through voluntary reporting by member countries. The IMO manages a separate ‘Fishing Vessel Casualty Report Form’ through MSC/Circ.539/Add.2, and the GISIS MCI data for fishing vessels is collected and managed by supplementing these forms.
The report forms specifically state the importance of including accident analysis data (error type, contributing factors, equipment failures, etc.) in addition to general information (investigating country, accident summary, data and time of accident, location of accident, type of accident, accident severity, etc.), external environmental data (wave height, wind velocity, daytime/nighttime, visibility, weather, etc.), vessel specifications (flag state, vessel type, gross tonnage, vessel length, year of build, crew size), and damage outcomes (number of fatalities/missing, number of severely injured, total loss of vessel, etc.) [16].
Among the accidents reported in the GISIS MCI database, this study focused on fishing vessel accidents that occurred in the open sea. Fishing vessel accidents are mostly reported within the jurisdiction of a coastal state. However, for open-sea accidents, the lack of rescue and investigation systems means that the causes and damage characteristics of many accidents are not clearly investigated. Therefore, analyzing fishing vessel accidents in the open sea is valuable to understanding the limitations and risk characteristics of real safety management in waters beyond the jurisdiction of coastal states.
Within the MCI module of the IMO’s GISIS, accident reports with a ship type of ‘fish catching’ and location of ‘open sea’ were included in this analysis. As of September 2025, 274 reports met these conditions, of which 105 were actually available for viewing. The accident types in these reports were classified as collision (35), capsize (6), sinking (27), occupational (27), flooding (1), loss of steering (1), and other (9) accidents.
In this study, to focus on marine accidents directly related to fishing vessel transport, the analysis was restricted to collision, capsize, and sinking accidents. After screening the accident records for cases where vessel specification, environmental conditions, and accident cause and outcomes were reported relatively completely, 67 accidents were included in the final analysis set. The distribution of collision, capsize, and sinking accidents by location is shown in Figure 1.
Each accident record included basic vessel characteristics (gross tonnage, length, width, age of vessel, and number of crew), environmental factors (wind velocity, wave height, visibility, time of day, and season), cause of accident (navigation error, equipment failure, structural fault, etc.), and outcome factors (casualties, vessel damage, total loss of vessel, etc.). This information was used as basic data for probability estimation and conditional risk assessment using bow-tie analysis and Firth logistic regression.

2.1.2. Risk Influential Factors

Fishing vessels have a high accident risk due to the combined action of structural/navigational characteristics and environmental conditions. In this study, the major risk influential factors (RIFs) affecting fishing vessel accidents were categorized into vessel characteristics and environmental factors. Vessel characteristics included gross tonnage, length, beam-to-length (B/L) ratio, vessel age, number of crew, and gear type, and environmental factors included season, time of day, wind velocity, wave height, and visibility. Factors that were clearly described in the marine accident report forms were selected as RIFs and classified as follows (Table 1).

2.2. Methods

The analytical framework applied in this study is summarized as follows (Figure 2). The framework integrates FTA, Firth logistic regression, ETA, and QRA within a bow-tie structure to systematically model the causal mechanisms, conditional probabilities, and risk outcomes of open-sea fishing vessel accidents. In this sequential approach, FTA is first used to identify and structure accident causation pathways; Firth logistic regression is then applied to quantify the statistical significance and influence of key risk factors, particularly under rare-event and small-sample conditions. ETA is subsequently employed to model post-accident consequence pathways, and QRA integrates probabilities and severity levels to compute overall risk values.

2.2.1. Bow-Tie

In this study, a bow-tie model was employed to comprehensively analyze the causal mechanisms and resulting outcomes of fishing vessel accidents. The bow-tie model is an integrative risk analysis framework that visualizes and quantifies accident structures by linking causative pathways identified through Fault Tree Analysis (FTA) with consequence pathways modeled through Event Tree Analysis (ETA), both centered on defined top events. A key strength of the bow-tie approach is its ability to consolidate complex interactions among human, technical, environmental, and managerial factors into a single coherent framework, thereby enabling clear visualization of the relationships between accident causes and their associated consequences [17].
Three main accident types—collision, capsize, and sinking—were designated as the top events. Within the bow-tie framework, the left side (FTA) structures the causative factors as basic events, including vessel characteristics (e.g., age, size, beam-to-length ratio), environmental factors (e.g., wind velocity, wave height, visibility, season), and operational or technical factors (e.g., COLREG violations, watchkeeping failures, equipment malfunctions). These basic events are connected through logical AND/OR gates based on causal relationships documented in accident investigation reports. AND gates were applied when multiple factors were required to occur simultaneously to initiate the top event (e.g., hull leakage and insufficient pump capacity for sinking), whereas OR gates were applied when any single factor could independently cause the top event (e.g., COLREG violation or watchkeeping failure leading to collision).
The right side (ETA) models post-accident consequences by classifying the severity of casualties (fatalities, injuries, no injury) and the level of vessel damage (very serious [V], serious [S], less serious [L]).
Risk scenarios were derived by linking the probability of accident causation (FTA) with the severity of outcomes (ETA). Conceptually, this integrated bow-tie structure allows for the identification of potential intervention points along the causal chain. However, this study analyzed only the causative factors and outcome severities documented in official marine accident investigation reports and did not incorporate specific preventive or mitigative barriers. Accordingly, the derived risk scenarios serve to illustrate the underlying accident causation pathways and associated severity outcomes, rather than to assess any implemented or proposed safety measures. The bow-tie framework presented in this study provides a foundation for future research to incorporate safety barriers targeting different stages of intervention—causation reduction (left side), event prevention (top event), and consequence mitigation (right side).
The bow-tie model was selected instead of alternative probabilistic approaches such as Bayesian Networks (BN) for the risk assessment of maritime accidents. Although BN frameworks are theoretically capable of incorporating accident types and consequences [18], data-driven Bayesian modeling faces inherent limitations when applied to marine casualty datasets. When BN structures and conditional probability tables are derived solely from accident databases, “the authors tried to avoid any simplifications in the model” by relying exclusively on empirical data without expert elicitation [18]. However, this purely empirical approach encounters a critical constraint: “the unavailability of more contextual data concerning each of the accidents—latent factors, barriers that failed, etc.—did not allow building a model based on establishing theoretical structures, such as Reason’s” [18]. As a result, data-driven Bayesian networks tend to capture only observable correlations in reported accident records, without reflecting the underlying causal mechanisms, failure pathways, and systemic interactions that characterize the development of maritime accidents.
The bow-tie framework, in contrast, accommodates domain expert knowledge and documented causal relationships from investigation reports, making it more robust for this application despite inherent data limitations. However, it should be noted that this study analyzed only the causative factors and outcome severities documented in official marine accident investigation reports and did not incorporate specific preventive or mitigative barriers. This decision to exclude barrier analysis is justified by three data-specific constraints inherent to the IMO GISIS accident database. First, accident investigation reports in the open-sea context rarely document which specific barriers were in place prior to the accident or which barriers failed during the accident progression. Unlike coastal waters where inspection records, maintenance logs, and procedural documentation are systematically maintained and investigated, open-sea accidents occur in jurisdictions with limited oversight, resulting in incomplete barrier documentation. Second, the voluntary and retrospective nature of GISIS reporting means that barrier-related information—when available—is inconsistently structured across reports, preventing systematic barrier classification or quantitative barrier effectiveness assessment. Third, barrier analysis requires knowledge of not only what barriers existed but also their performance characteristics (e.g., reliability, response time, degradation factors), information that is systematically absent from the available dataset. Consequently, this study focuses on establishing the foundational causal architecture (threat pathways) and consequence distribution (outcome severity) for open-sea fishing vessel accidents. This represents a necessary prerequisite for future barrier-based analyses: effective barrier design requires first understanding what causal pathways are most critical and what consequence scenarios are most severe. The bow-tie framework employed here provides the structural template into which barrier information can be integrated as enhanced reporting systems—such as those recommended by IMO Resolution MSC.255/84 and FAO guidelines—generate more complete barrier documentation in future accident investigations. Accordingly, the derived risk scenarios serve to illustrate the underlying accident causation pathways and associated severity outcomes, rather than to assess any implemented or proposed safety measures, but they establish the empirical foundation upon which future barrier-based risk control strategies can be developed.

2.2.2. Fault Tree Analysis (FTA)

FTA is a deductive analytical method used to identify and structure the causative mechanisms leading to a specific top event. By organizing basic events—such as vessel characteristics, environmental factors, and operational or technical faults—through logical AND/OR gates based on causal relationships documented in accident investigation reports, FTA enables the estimation of conditional probabilities and the calculation of relative risk (RR) for each causal factor.
R R = P ( T E | X = 1 ) / P ( T E | X = 0 )
An RR value greater than 1 (RR > 1) indicates that the presence of factor X increases the likelihood of the top event, whereas an RR value less than 1 (RR < 1) suggests a protective or mitigating effect. Factors exhibiting high RR values were subsequently selected as candidate variables for Firth logistic regression to evaluate their statistical significance.

2.2.3. Firth Logistic Regression

Although the bow-tie model can effectively explain structural causal relationships in accidents, its ability to directly estimate the statistical significance and quantitative influence of each factor is limited. Thus, to more accurately calculate the probability of top events (collision, capsize, sinking), Firth’s logistic regression, a method that can correct for rare events, was applied.
In cases of rare events or binary sparse data, typical logistic regression based on maximum likelihood estimation (MLE) may exhibit coefficient bias and unstable convergence due to complete separation. To address these issues, Firth’s logistic regression, based on the penalized likelihood, can be used [19,20,21].
This approach reduces estimate bias by incorporating a penalty term to the likelihood function based on the Jeffreys invariant prior. This is expressed by the addition of the logarithm of the Fisher information matrix, I(β), to the log-likelihood function, ℓ(β), of a general logistic regression model, as shown in the equation below [19].
l ( β ) = l ( β ) + ½ · l o g | I ( β ) | ,
where ∗ (β) is the penalized log-likelihood corrected for bias, and I(β) is the Fisher information matrix. By adding the penalty term, ½ · l o g | I ( β ) | , the first-order bias of the estimate is reduced, enabling the estimation of finite, stable regression coefficients even in the case of rare events or small sample sizes. This method is characterized by its stability and reliability even in situations with a low rate of rare events or a limited sample size [19,20,21].
Of the 67 open-sea fishing vessel accidents in the analysis set, some (especially capsize accidents, n = 6) were very rare; therefore, they were likely to show complete separation. Thus, bias-reduced logistic regression was applied to each risk factor to estimate the regression coefficient (β), odds ratio (OR), 95% confidence interval (CI), and p-value. In addition, in cases where the sample size was minimal, Fisher’s exact test and Haldane–Anscombe correction were used to test the consistency of the analysis (Table A1).
These Firth regression results—including the regression coefficients (β), odds ratios (OR), 95% confidence intervals (CI), and p-values for each risk factor across collision, capsize, and sinking accidents. The statistical significance of each factor, derived from Equation (2), provides the quantitative foundation for the subsequent Event Tree Analysis and the final Quantitative Risk Assessment.

2.2.4. Event Tree Analysis (ETA)

ETA is a forward-branching probabilistic method used to model the progression of accident consequences after a top event has occurred. Beginning from the top event (collision, capsize, or sinking), ETA sequentially estimates the conditional transition probabilities at each branching point (e.g., fatality vs. injury vs. no injury; very serious vs. serious vs. less serious hull damage).
The conditional probability of each outcome scenario is calculated as:
P ( S )   =   P ( T E )   × p r o d ( i = 1 ) n     P ( E i   |   E i 1 )
where P ( T E ) is the probability of the top event (derived from FTA), and P ( E i | E i 1 ) represents the conditional transition probability at each sequential branching point in the event tree.
The ETA model assumes that the event probabilities at each branching point are conditionally independent given the top event. Although environmental factors (e.g., wind velocity and wave height) may be correlated in practice, the conditional independence assumption simplifies the computational process and remains consistent with standard ETA methodology. The ETA yielded outcome distributions for casualties (fatality, injury, no injury) and hull damage severity (very serious, serious, less serious). These transition probabilities and scenario-level outcomes provide the foundational inputs for the subsequent QRA.

2.2.5. Bow-Tie-Based QRA

Bow-tie-based QRA is a procedure to calculate quantitative risk that accounts for the likelihoods of both accident cause and outcome by combining FTA and ETA. First, the logical combinatorial structure of basic events leading to top events was determined using FTA, and the likelihood of each basic event was estimated using the results of Firth logistic regression. These probabilities were combined via logic gates (AND/OR) to compute the probabilities of top events, P T E . Next, the outcome scenarios after top events were graded using ETA, and the conditional transition probability at each branching point, P   E i 1 , was calculated using Firth’s regression. In this way, the probability of a final outcome scenario could be calculated as P s =   P T E ×   P   E i 1 .
The damage severity of marine accidents was also quantified. Casualties due to marine accidents can include both injuries and fatalities. To assess the risk values for casualties, Fatalities and Weighted Serious Injuries (FWSI) was used, in accordance with the European Maritime Safety Agency, where 10 injuries are treated as a risk equivalent to 1 death [22].
Since the extent of vessel damage can vary greatly depending on the accident, categorizing final accident outcomes is essential. Vessel and structural damage was categorized into three stages, in accordance with the classification criteria presented in the IMO’s Casualty Investigation Code (MSC.255(84)) and its interpretation guidance document, MSC-MEPC.3/Circ.4.
Meanwhile, as economic loss is not assessed on the same scale as casualties, it has been suggested that societal risk should be converted to a relative scale based on the “economic value of a vessel.” In particular, even the highest level of property loss (total loss) has been stated to correspond to approximately 50–80% of the value of preventing a fatality (VPF; 0.5–0.8 fatality equivalents) [22]. Therefore, cases accompanied by total loss of the vessel or severe contamination were categorized as ‘very serious marine casualties (V)’ and assigned a risk value of 0.8 fatality equivalents. Damage involving the sinking of major compartments or making navigation impossible (e.g., loss of thrust) was categorized as ‘serious marine casualties (S)’ and assigned a risk value of 0.4 fatality equivalents. Cases of light damage with no structural impact were categorized as ‘less serious marine casualties (L)’ and assigned a risk value of 0.2 fatality equivalents.
Next, the risk of each accident type was calculated by combining the accident probability and damage severity. Risk is generally expressed using the following equation.
R = ( P I ×   S I ) ,
where P I is the probability of each RIF and S I is the final damage severity of the given accident.
Total risk was calculated by accident type, and relative risk was compared between the three accident types (collision, capsize, sinking). The mean total risk in this study was calculated as a weighted mean depending on the frequency of each accident type, based on the formula, “Risk = Frequency × Consequence”, suggested in the IMO’s Formal Safety Assessment (FSA) stage 2 (risk analysis) [23].

2.2.6. Sensitivity Analysis

To evaluate the robustness and validity of the integrated bow-tie model, a sensitivity analysis was conducted to assess how changes in the AND/OR logic-gate configurations of major causal blocks affect the resulting quantitative risk estimates. In accordance with the IMO Formal Safety Assessment (FSA) guideline recommendations, the sensitivity analysis was applied to upper-level causal blocks that directly determine each Top Event, rather than to all basic events. This approach is appropriate given the limited sample size (N = 67) and concentrates uncertainty quantification on the dominant causal mechanisms identified through the FTA.
For each accident type, alternative logic-gate configurations were defined and examined. The causal blocks—representing the primary hazard mechanisms for collision, capsize, and sinking—were reconfigured using both OR and AND logic gates to generate alternative scenarios. For each scenario, the activation probability of the causal block, P(gate), was calculated, and the corresponding scenario risk was computed as:
R s c e n a r i o = P ( g a t e ) × E ( S e v e r i t y )
where E(Severity) is the fatality-based expected severity derived from the Event Tree Analysis. This was compared with the baseline risk derived from observed accident frequencies:
R b a s e = P ( T E ) × E ( S e v e r i t y ) ,
where P(TE) is the probability of the Top Event. The sensitivity ratio was then calculated as:
R r a t i o = R s c e n a r i o / R b a s e ,
Values substantially greater than unity indicate that the model’s risk estimates are highly sensitive to the logic-gate configuration, meaning that the choice between AND and OR relationships materially affects the calculated risk. Conversely, ratios near or below unity suggest structural robustness of the model logic or indicate that data-driven constraints limit the influence of certain causal pathways.

3. Results

3.1. Descriptive Statistics

The 67 open-sea fishing vessel accident reports were analyzed by accident type and vessel characteristics, and the results are shown below (Table 2). Notably, the accident type is not the end-state accident type but the initiating accident type.
Of the reported accidents, accidents most frequently affected fishing vessels with a gross tonnage <100 GT or between 100 and 500 GT. Accidents were reported more frequently for fishing vessels with a length <24 m and a B/L ratio of 0.20–0.30. Accidents were also more frequent among vessels aged 15–30 years or >30 years and those with a smaller crew size. In terms of gear type, accidents were reported more frequently among trawlers, consistent with previous studies.
Next, the environmental characteristics of accidents were analyzed by accident type (Table 3). Again, the accident type is not the end-state accident type but the initiating accident type.
Among environmental factors, the reported accidents did not significantly differ based on season; however, more accidents were reported at night than during the day. Meanwhile, in terms of wind velocity, wave height, and visibility, more accidents were reported in relatively good weather compared with poor weather.
In the maritime accident report forms, in addition to vessel characteristics and environmental or other external factors, the direct cause of the accident must also be clearly stated. When the 67 reports in this study were analyzed, the direct causes of accidents were classified into the following 6 types:
(1)
COLREG violation/navigation error. Failures in collision-avoidance maneuvers and non-compliance with COLREG Rules.
(2)
Watch and communication failure. Inadequate look-out or breakdown in communication among bridge or engine personnel.
(3)
Hull failure/leakage. Structural deterioration or localized hull damage leading to flooding.
(4)
Improper hatch closure. Unsealed hatches or open fish-hold covers permitting seawater ingress.
(5)
Pump failure/insufficient capacity. Malfunction or insufficient discharge rate of bilge pumps.
(6)
Overload/stability issues. Loss of stability due to excessive loading or improper weight distribution.
The distribution of the above causes by accident type is shown in Table 4. Here, the accident type is not the end-state accident type but the initiating accident type.
Across the 35 documented collision accidents involving fishing vessels, nearly all were attributable to COLREG violations, navigation errors, or failures in lookout and communication. Detailed examination of 35 cases revealed a total of 78 regulatory breaches, indicating that multiple violations frequently occurred within individual incidents. The most commonly infringed provisions were Rule 7 (risk of collision, 20 instances), Rule 17 (action by stand-on vessel, 12), and Rule 16 (action by give-way vessel, 9), followed by violations of Rule 34, Rule 6, Rule 8, Rule 15, Rule 35, Rule 19, and Rule 26. On average, each accident involved 2.2 breaches, demonstrating that collisions rarely stem from a single procedural lapse. Instead, they arise from interacting failures in situational perception, signaling, speed regulation, and maneuver execution. Of the 26 sinking accidents, a large proportion was caused by pump failure/insufficient capacity and hull failure/leakage. Of the six capsize accidents, five were caused by overload/stability issues. By cause, watch and communication failure was the most common cause of accidents, followed by COLREG violations/navigation errors.
Most accidents did not end with a single incident and continued after the initial accident, leading to a series of subsequent outcomes, including sinking, total loss of the vessel, and casualties. In other words, the initiating accident type was not simply used to categorize the type of accident but was also an important factor determining the final level of damage.
To examine how the final damage level differed by initiating accident type, accidents were classified by casualties (fatalities, injuries) and vessel damage level (L, S, and V; Table 5).
Among all accidents, collisions caused the most casualties, with 85 fatalities and 4 injuries, followed by capsizes (14 fatalities) and sinkings (4 fatalities, 1 injury). Notably, capsize accidents caused a large number of casualties relative to the number of accidents (n = 6). In terms of vessel damage level, among collisions, 6 accidents caused light (L) damage, 10 accidents caused severe (S) damage, and 19 accidents caused very severe (V) damage, showing that damage levels can vary greatly when collisions lead to secondary accidents, such as sinking or loss of thrust. On the other hand, capsize and sinking accidents were all classified as ‘very serious marine casualties’, showing that these lead to outcomes where severe damage or total loss of the vessel is unavoidable.

3.2. Bow-Tie

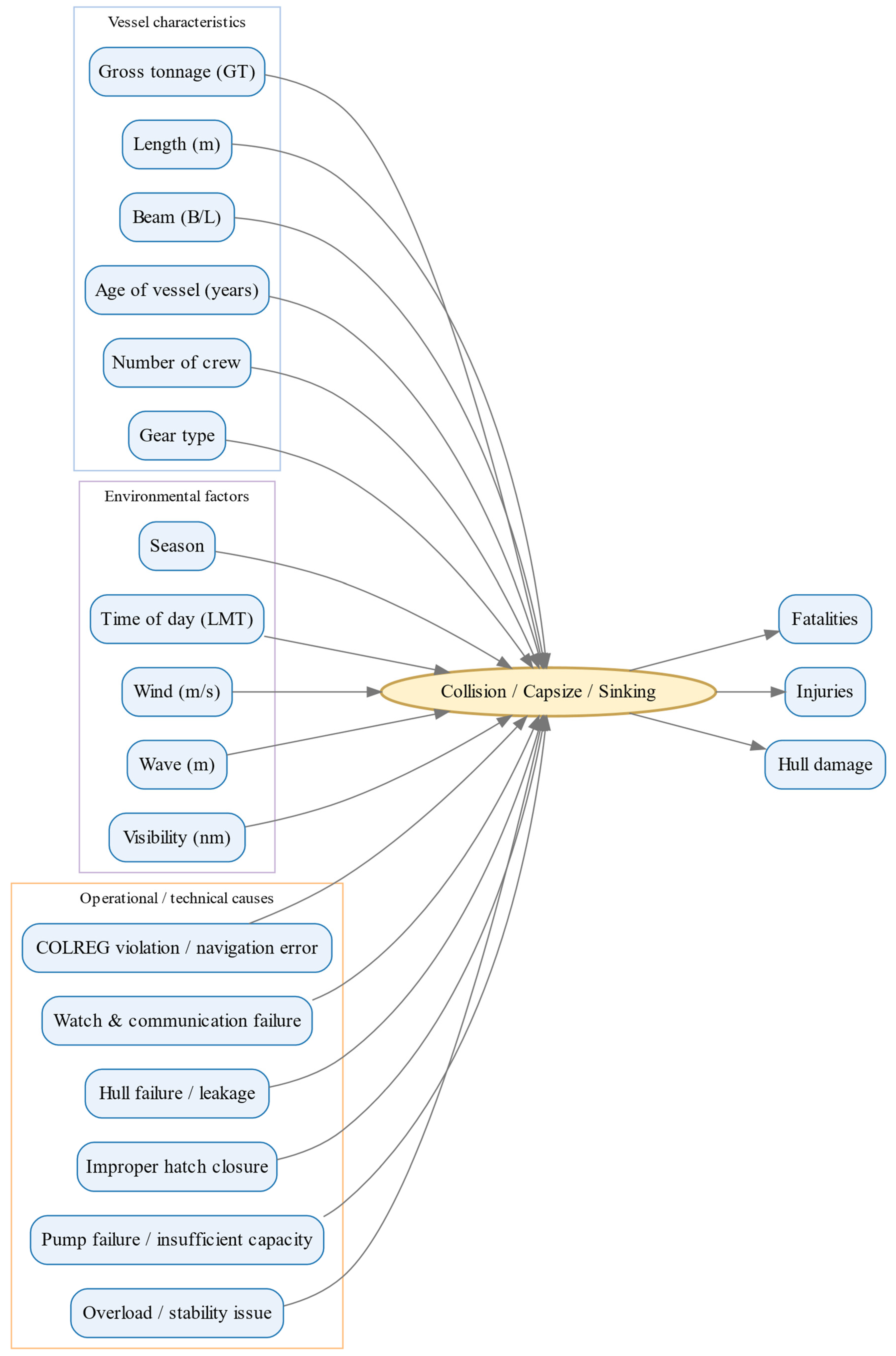
A bow-tie model was constructed for collision, capsize, and sinking accidents, as shown below, to more specifically analyze the causative relationships between cause and outcome for different initiating accident types, based on the information in fishing vessel accident report forms (Figure 3).
This bow-tie structure is constructed by integrating FTA, which logically analyzes the causes of accidents, with ETA, which grades the outcomes after an accident. The cause area on the left (FTA) is divided into three categories. First, vessel characteristics include the structural and operational properties of the vessel, such as gross tonnage, length, B/L ratio, age of vessel, crew size, and fishing gear type. These affect the specific stability and safety of the vessel. Second, environmental factors reflect the conditions of the navigational environment, such as season, time of day (day/night), wind velocity, wave height, and visibility, and are major factors determining the level of navigational risk under different weather conditions. Third, operational and technical causes include human error, such as violation of navigational regulations or failure to give way, as well as technical faults, such as a lack of watch or communication, hull leakage, improper hatch closure, pump failure, and overload or stability issues.
The top events of collision, capsize, or sinking were the key transition points linking causes to outcomes and represent the occurrence of each accident type. The outcome area on the right (ETA) shows the level of damage after an accident, and consists of fatalities, injuries, and hull damage. This encompasses the level of both human and material damage. This bow-tie structure can systematically explain the process leading from the causation of marine accidents due to the combined effects of vessel characteristics, environmental conditions, and operational/technical factors to various levels of damage after the accident.

3.2.1. FTA

FTA was performed by accident type, and the major factors causing the top events (collision, capsize, sinking) were derived. The conditional change in accident probability [P(TE|x = 1), P(TE|x = 0)] and relative risk (RR) were calculated for each basic event, as shown in Table 6, Table 7 and Table 8.
The FTA results showed that collision accidents were most influenced by human factors. In particular, watch and communication failure was identified as a cause in all collision accidents. COLREG violations/navigation errors showed the highest RR = 13.31) of all factors, indicating that collision accidents were mostly caused by violation of COLREG articles 6–18 (giving way, standing on, safe speed, etc.) or failure to take evasive action. Operating at nighttime (RR = 1.96) also significantly increased the risk of accidents, and vessel length ≥24 m showed relatively significant results. Meanwhile, trawlers (RR = 0.53) and vessels aged >30 years (RR = 0.47) showed RR values < 1, indicating that the rate of collision accidents was relatively low.
Taken together, collision accidents were governed by human factors, such as watch failure, regulation violations, and nighttime operation, while the effects of structural factors, such as vessel age and fishing gear type, were relatively small.
For capsize accidents, structural and stability-related factors were the main risk factors. The highest RR was for overload/stability issues (RR = 42.00), clearly showing that inappropriate loading or top-heavy loading are direct causes of capsize accidents. In addition, the risk of capsizing was 3-fold higher for trawlers (RR = 3.21) compared with that for non-trawlers, reflecting the typical accident pattern where changes in tensile force and lateral load during trawling lead to decreased stability.
On the other hand, nighttime operations (RR = 0.49), large vessel size (length ≥ 24 m, RR = 0.62), and older vessels (age ≥ 30 years, RR = 0.77) showed low RR values < 1, suggesting that they did not directly influence the risk of capsizing. In summary, capsize accidents were mostly caused by structural instability in small or overloaded vessels.
For sinking accidents, technical faults and structural deficiencies were the primary causal contributors. Among these, pump failure or insufficient pump capacity (RR = 2.11) emerged as the most critical technical factor. This reflects a cascading failure mechanism in which inadequate bilge pumping capacity cannot keep pace with the rate of water ingress during hull breaches. For instance, when a fishing vessel experiences progressive hull leakage due to corrosion, fatigue, or structural deterioration, the volume of incoming seawater may exceed the discharge rate of aging bilge pumps. On older vessels, where structural corrosion and reduced pump efficiency are common (often with discharge capacities below 1 ton/hour), this imbalance between inflow and outflow leads to progressive flooding and ultimately sinking.
The elevated RR value for pump-related factors (2.11), together with the FTA result showing that 20 of 26 sinking accidents (76.9%) involved pump failure or insufficient capacity, underscores the critical importance of equipment maintenance and bilge pump reliability in preventing sinking events. Hull leakage (RR = 1.52) and strong wind conditions (wind velocity ≥ 10 m/s, RR = 1.52) were also identified as major contributors, highlighting how environmental loads and structural degradation can interact to reduce buoyancy and lead to total vessel loss.
These FTA results demonstrate fundamentally distinct causation structures across the three accident types, with direct implications for accident-type-specific safety interventions.
Collision accidents exhibited a human-factors-dominated pattern, with navigation errors contributing to 94.3% of incidents (33/35 cases). The exceptionally high RR for COLREG violations (13.31) and nighttime operations (1.96) indicates that collision risk in open-sea fishing operations is largely preventable through strengthened regulatory compliance, improved watchkeeping, and enhanced bridge resource management (BRM) training. Specific COLREG violations documented in the accident reports included: (a) failure to give way in crossing situations (Rule 15), (b) excessive speed for visibility conditions (Rule 6), and (c) failure to take effective evasive action despite recognizing collision risk (Rule 8). The fact that 94.3% of collisions (33/35 cases) involved documented COLREG violations demonstrates that strict adherence to navigation rules and systematic watchkeeping procedures are essential for collision prevention.
Capsize accidents showed a stability-dominant causation structure. Overloading or stability issues exhibited the highest RR of all factors (RR = 42.00), indicating that top-heavy conditions and operational instability—particularly in trawlers (RR = 3.21)—are the primary, preventable determinants of capsizing. Environmental conditions (wave height, wind velocity) and vessel age were only weakly associated with capsize events (RR < 1.60), suggesting that operational loading decisions play a far greater role than environmental or structural aging factors.
Sinking accidents were characterized by a technical-deterioration pattern, in which pump failure or insufficient capacity (RR = 2.11), hull leakage (RR = 1.52), and vessel aging acted cumulatively to increase sinking risk. Unlike collision and capsize accidents, sinking events required simultaneous presence of multiple adverse conditions (e.g., hull breach + pump failure), consistent with the AND-gate structure observed in the FTA. The 4.9-fold increase in sinking risk among vessels ≥30 years old (determined using Firth regression) reflects compounding degradation effects, including structural corrosion, reduced pump efficiency, and diminished stability margins—conditions frequently encountered in older vessels with limited maintenance resources.
Prevention strategies must be accident-type-specific: strengthen compliance and watchkeeping for collisions, enforce loading controls for capsizes, and improve hull and pump reliability for sinkings.

3.2.2. Firth Logistic Regression Analysis

To test the statistical significance of the RIFs derived from FTA, Firth’s logistic regression, which corrects for rare events, was used. The analysis set in this study comprised 67 open-sea fishing vessel accidents from the IMO’s GISIS database, categorized based on the initiating accident type, including 35 collision accidents, 6 capsize accidents, and 26 sinking accidents. For the analytical process, each accident type (collision, capsize, sinking) was used as the dependent variable (1 = occurrence, 0 = non-occurrence), and the variables with a high RR in FTA (e.g., age of vessel, B/L ratio, wave height, season, vessel length, etc.) were used as the independent variables.
Considering the events per variable (EPV) relative to the sample size, forward selection was performed, and the regression coefficient (β), OR, 95% CI, and p-value were calculated for each variable. The results for collision, capsize, and sinking accidents are presented in Table 9, Table 10 and Table 11.
In the collision model, vessel age ≥30 years (vessel_age_ge_30) was a significant factor (OR = 0.23, 95% CI 0.07–0.67, p = 0.007). This means that, compared with vessels <30 years old, the probability of collision accidents was approximately 77.5% lower, showing the same directionality as the RR results in FTA. Meanwhile, wave height (≥2 m), B/L ratio (B/L ≥ 0.3), winter season (DJF), and vessel length (≥24 m) were not statistically significant, but their negative coefficients (-) suggest an association with reduced collision likelihood.
For capsize accidents, due to the small sample size (N = 6), only a single variable was included based on EPV, and no significant factors were derived from the model (vessel age ≥30 years, OR = 0.85, p = 0.844). Due to the rarity of the sample, this result offers limited insight; although the direction of the regression coefficient could be interpreted, the wide CI makes it difficult to derive significant results. Therefore, to test the statistical stability of these rare events, Fisher’s exact test and Haldane–Anscombe-corrected OR were calculated separately and presented in Table A1.
In the sinking model, vessel age ≥30 years (OR = 4.90, 95% CI 1.60–16.90, p = 0.005) and B/L ratio ≥0.3 (OR = 4.19, 95% CI 1.01–19.90, p = 0.049) were significant factors. This suggests that older and relatively wide vessels exhibited 4.9- and 4.2-fold higher probability of sinking accidents, respectively. This can be interpreted as the effect of overload/instability due to structural deterioration (corrosion, fatigue, leakage risk), decreased stability, and wider B/L ratios. Wave height (≥2 m) also showed a trend for increased risk, with an OR of 2.26; however, this was not statistically significant (p = 0.172).

3.2.3. ETA

ETA is a sequential method for calculating the transition probability of casualties (fatality, injury only, no injury) and hull damage (very serious, serious, limited) after a top event, and can be used to quantify the resulting severity of an accident.
To ascertain the outcomes after accidents for the three top events (collision, capsize, sinking) derived from FTA, ETA was performed (Table 12 and Table 13). In addition, the casualty transition probabilities and hull damage severity for each accident were combined to calculate the joint probabilities of each human-damage scenario (Table 14).
Fatalities occurred in 45.7% of the 35 collision accidents—the percentage of accidents with no casualties was 54.3%. The level of hull damage was relatively diverse, classified as ‘very serious (V)’ in 54.3% of accidents, ‘serious (S)’ in 28.6% of accidents, and ‘less serious (L)’ in 17.1% of accidents. ‘Very serious (V)’ damage was the most frequently observed damage level. In particular, the transition probability for ‘Collision–Fatality–V’ was 0.371, suggesting that approximately 37% of collision accidents led to total loss of the vessel and fatalities.
Six capsize accidents were recorded, of which 66.7% had fatalities, and the remaining 33.3% resulted in no injury. All cases were classified as ‘Very serious (V)’, suggesting that the probability of capsize accidents leading to total loss of the vessel was effectively 100%. This shows that the likelihood of rescue or recovery in the event of capsize accidents is extremely low.
Twenty-six sinking accidents were recorded, with fatalities occurring in 11.5% and 3.8% resulting in injury only. Meanwhile, 84.6% resulted in no injury, indicating a relatively high rescue success rate. The transition probability for ‘Sinking–Fatality–V’ was 0.115 and 0.846 for ‘Sinking–No injury–V,’ demonstrating that casualties are an important branching point for sinking accidents, assuming total loss of the vessel. This suggests that the severity of sinking accident outcomes is determined more by the level of rescue and damage than by casualties, which differentiates this accident type from collisions or capsizes.

3.3. Bow-Tie-Based QRA

The probabilities derived from FTA and ETA were combined to perform QRA based on a bow-tie structure. QRA is a method for quantifying the level of risk for each accident type, accounting for both the probability of the accident and outcome severity. The quantitative risk, R i , is calculated according to the following equation:
R i = P T o p   e v e n t i × P   C o n s e q u e n c e / T o p   e v e n t i × S e v e r i t y ,
where P T o p   e v e n t i is the probability of a top event (collision, capsize, sinking) calculated through FTA, P   T o p   e v e n t i is the transition probability of an outcome obtained from ETA, and Severity is the weight assigned according to the level of casualties and hull damage.
This QRA formulation assumes conditional independence of event probabilities at each branching point within the ETA, given the occurrence of the top event. Although environmental conditions such as wind velocity and wave height are inherently correlated, this assumption is justified for the following reasons: (1) the ETA structure decomposes complex accident progressions into separate logical branches (e.g., casualty levels vs. damage severity), enabling tractable scenario probability calculations; (2) the analysis is conditioned on the top event having already occurred, after which the initial causative factors no longer directly influence the subsequent consequence transitions; and (3) this assumption is consistent with standard ETA methodology commonly employed in maritime risk assessment.
Uncertainty arises from several sources. First, the limited sample size (67 accidents in total, with capsizing events particularly sparse at N = 6) leads to substantial variability in probability estimates for rare accident types. Second, reliance on voluntary IMO GISIS submissions introduces reporting bias, as less severe incidents and accidents occurring in regions with weak reporting compliance may be underrepresented. Third, although conditional independence among environmental variables is assumed for computational feasibility, actual correlations between weather factors may result in the over- or underestimation of probabilities when extreme conditions co-occur.
To mitigate these limitations, Firth logistic regression was applied within the FTA framework to reduce small-sample bias and stabilize probability estimation for rare events.
Severity weights were assigned as follows: for casualties, 1.0 for Fatality, 0.1 for Injury only, and 0 for No injury; and for hull damage, 0.8 for Very serious, 0.4 for Serious, 0.2 for Limited, and 0 for None. These weights reflect international maritime safety guidelines and expert judgment regarding the relative severity of consequences.
Quantitative risk for each accident type was calculated by integrating the top-event probabilities derived from FTA with the transition probabilities obtained from ETA and the assigned severity weights. The resulting risk values are summarized in Table 15.
For the 35 collision accidents, the transition probability of the ‘Fatality–V’ scenario was highest at 0.371, and when this was combined with the FTA probability and Severity (1.0 × 0.8), the risk R was 0.155. Collision accidents exhibited the highest total risk contribution of the three accident types because they had the highest frequency.
Capsize accidents were relatively scarce, with only six reported; however, they had a fatality rate of 66.7%, and all resulted in ‘Very serious (V)’ full damage, yielding an R of 0.048. This shows a typical low-frequency/high-severity type, where accidents occur very rarely, but cause severe damage when they do occur.
Of the 26 sinking accidents, 11.5% caused fatalities, 3.8% caused injuries, and 84.6% resulted in no injury. All cases resulted in ‘Very serious (V)’ vessel damage. For the representative ‘Sinking–Fatality–V’ scenario, the calculated R was 0.036, suggesting that the outcomes of sinking accidents were primarily determined by the presence or absence of casualties, assuming total loss of the vessel.
In summary, risk was highest for collision accidents (R = 0.155), due to the combination of their high frequency and moderate or higher damage severity. Capsize accidents showed low frequency but severe damage and high potential fatality, and sinking accidents likely led to total vessel loss if rescue attempts failed, but contributed limited overall risk due to the relatively low rate of casualties.

3.4. Sensitivity Analysis

Sensitivity analysis was performed to assess the robustness of the Bow-Tie model’s logical structure by examining how variations in the AND/OR gate configurations of major causal blocks affect the estimated accident risk. The analysis focused on the dominant causal mechanisms identified through the FTA results: human-factor failures (COLREG violations and watchkeeping deficiencies) for collision, overload and stability degradation for capsize, and pump failure and hull leakage for sinking (Table 16).
FTA identified human factors—specifically COLREG violations (RR = 13.31) and watchkeeping/communication failures—as the dominant causal mechanism, present in 94.3% (33/35) of collision cases. To assess the robustness of this human-factor dominance, two logic-gate configurations were evaluated. Under the OR scenario (ratio = 1.40), the estimated risk increased by approximately 40% relative to the baseline, reflecting the accumulation of independent human-error pathways. By contrast, the AND scenario (ratio = 1.06) produced a value nearly identical to the baseline, indicating that simultaneous failure across all human-factor components is relatively constrained in the observed dataset. This moderate sensitivity range (1.06–1.40) demonstrates stable, predictable model behavior under gate reconfiguration and reinforces the central and resilient role of human factors in collision causation.
FTA revealed overload and stability degradation as the dominant causal mechanism (RR = 42.00), occurring in approximately 83% (5/6) of capsize cases, with trawlers exhibiting a threefold higher susceptibility (RR = 3.21). Sensitivity analysis produced markedly divergent risk estimates across gate configurations. When overload/stability was modeled as the sole primary factor (ratio = 1.17), the predicted risk remained close to the baseline. However, coupling overload with adverse environmental conditions through an OR gate (ratio = 4.57) produced a dramatic risk amplification—exceeding the baseline by more than 4.5-fold. In contrast, the AND scenario (ratio = 0.67) generated risk substantially below the baseline, implying that simultaneous occurrence of both overload and severe environmental conditions (e.g., wave height ≥ 2 m) is relatively rare within the observed records. This wide dispersion (0.67–4.57) indicates strong structural sensitivity to the assumed interaction between stability degradation and environmental forcing. The asymmetric OR/AND pattern underscores the multifactorial nature of capsize events: either factor alone can plausibly trigger an accident, whereas combined overload-and-environment scenarios are far less represented in the available data.
FTA identified pump failure or insufficient capacity (RR = 2.11) and hull leakage (RR = 1.52) as key technical drivers, with pump-related issues present in 77% (20/26) of sinking accidents. Sensitivity analysis generated consistently sub-unity ratios across gate configurations (pump_OR_hull = 0.43; pump_AND_hull = 0.35), with both alternative scenarios producing risks notably lower than the baseline. The narrow difference between the two ratios (0.08) indicates that the choice of OR versus AND gates have minimal influence on risk estimation. Instead, the persistent underestimation across scenarios reflects the structural incompleteness of the simplified two-factor pump–hull model in capturing the broader spectrum of sinking pathways. These findings point to additional causal contributors—such as structural fatigue, progressive flooding, dynamic stability interactions, and cascading technical failures—that are not fully represented in the current model.

4. Discussion

This study systematically evaluated open-sea fishing vessel accidents using an integrated bow-tie risk framework based on 67 officially reported cases from the IMO GISIS module. By combining Fault Tree Analysis (FTA), Firth logistic regression, Event Tree Analysis (ETA), Quantitative Risk Assessment (QRA), and sensitivity analysis, the study provides detailed quantitative insights into accident causation and consequence pathways. Nevertheless, several important limitations influence the representativeness, reliability, and practical interpretation of the results.
A primary limitation concerns the reliance on the IMO GISIS accident database, which is subject to voluntary and often inconsistent reporting—particularly from Chinese and broader Northeast Asian waters. As a result, the dataset likely underrepresents the true frequency and spatial distribution of open-sea fishing vessel accidents. Incidents occurring in coastal or nearshore waters, along with many cases documented only in regional systems, are largely absent, especially those associated with high traffic density, informal or unregulated fishing activity, and weak coastal enforcement. Furthermore, because fishing vessels are largely exempt from SOLAS applicability, systemic gaps exist in both accident reporting and the adoption of international safety standards.
Rather than producing generalized risk summaries, the bow-tie approach illuminated accident-type-specific causal pathways, enabling more targeted interpretations of safety priorities.
Human factors—particularly COLREG violations and watchkeeping or communication failures—were identified as the dominant causal mechanisms in collision accidents, appearing in 94.3% of cases (with a relative risk of 13.31 for COLREG violations), and the sensitivity analysis further demonstrated that modifying the human-factor block (OR ratio = 1.40; AND ratio = 1.06) did not substantially change the estimated risk, indicating stable and predictable model performance and confirming that single-point human failures, rather than multi-layered breakdowns, are sufficient to trigger collision events.
Overload and stability degradation emerged as the primary causal mechanism in capsize accidents (RR = 42.00, present in 83% of cases), and when combined with adverse environmental conditions, the sensitivity analysis revealed a pronounced asymmetry in estimated risk (OR ratio = 4.57 versus AND ratio = 0.67), demonstrating that either operational mismanagement or severe sea states can independently precipitate a capsize without requiring simultaneous occurrence of both factors, thereby underscoring the need for parallel enforcement of strict loading practices and adaptive weather-based operational controls.
Pump failure or insufficient capacity (RR = 2.11), hull leakage (RR = 1.52), and the broader influence of vessel aging were identified as the principal contributors to sinking accidents, yet the sensitivity analysis consistently produced sub-unity ratios in both gate configurations (OR = 0.43; AND = 0.35), indicating that these factors alone underestimate overall sinking risk and suggesting the presence of additional, insufficiently documented pathways—such as progressive flooding, structural fatigue, and cascading system failures—that highlight the need for more comprehensive structural, equipment, and operational oversight.
Statistical findings translate to specific operational controls: collision prevention requires intensified COLREG training, BRM, fatigue protocols, and navigation-support technologies (AIS, radar, ECDIS).
For capsize prevention, both regulatory and operational controls must address loading compliance and weather adaptation simultaneously—through real-time stability calculators, enforced loading limits, and dynamic voyage planning responsive to evolving forecasts.
For sinking prevention, safety measures should encompass scheduled structural inspections, routine pump testing, redundancy requirements for bilge and drainage systems, and systematic reporting of precursor and near-miss events.
Sensitivity analysis confirms that high-severity, low-frequency accident types (e.g., capsize) require parallel interventions across multiple causal domains, whereas collision and sinking risks respond more directly to human-factor discipline and technical/structural redundancy, respectively. Differentiating these levers supports more efficient allocation of regulatory and industry resources and promotes the development of accident-type-specific prevention strategies.
Current data limitations and sample constraints reduce the predictive sharpness of the bow-tie framework, particularly for rare but high-consequence events. Future research should prioritize expanded accident reporting—through strengthened international reporting mandates, the integration of AIS operational data, enhanced vessel inspection records, and systematic collection of near-miss events to capture precursor patterns. This framework provides a scalable platform for managing accident-type-specific safety risks as reporting systems improve.
In conclusion, this study advances both the technical modeling of maritime risk and the translation of quantitative findings into practical, actionable management and policy strategies. By linking analytical outputs directly to onboard practices, inspection regimes, and regulatory requirements, the research supports ongoing efforts to enhance real-world safety management and establish international best practices within the high-risk domain of open-sea fishing vessel operations.

5. Conclusions

This integrated bow-tie risk assessment identified three distinct causal architectures for open-sea fishing vessel accidents: collision risk governed primarily by human factors such as COLREG violations and watchkeeping deficiencies; capsize risk arising from the asymmetric interaction between overloading and adverse environmental conditions; and sinking risk rooted in technical and structural degradation. Sensitivity analysis confirmed the robustness of these causal pathways under alternative logic-gate assumptions, thereby validating the differentiated risk structures derived from the integrated FTA–ETA–QRA framework.
The principal contribution of this research lies in demonstrating that fishing vessel safety cannot be effectively improved through uniform, generalized interventions. Instead, accident-type-specific strategies are essential: collision prevention requires systematic human-factors training, strengthened watchkeeping practices, and the effective use of bridge technologies; capsize prevention demands simultaneous enforcement of loading discipline and weather-based voyage constraints; and sinking prevention necessitates comprehensive vessel lifecycle management encompassing periodic structural surveys, equipment redundancy, and strengthened near-miss and precursor-event reporting.
Despite notable data limitations inherent to the IMO GISIS database—including underreporting in coastal regions and a limited number of rare events—the bow-tie framework offers a validated and scalable platform for maritime safety assessment. Future research should prioritize enhanced international coordination in accident reporting, the integration of supplementary operational data such as AIS and inspection records, and systematic collection of precursor events to refine causal models and strengthen predictive capability.
By linking quantitative risk assessment with practical operational guidance, this study advances the evidence base for fishing vessel safety and demonstrates the value of accident-type-tailored analytical approaches in reducing casualties in open-sea maritime operations.

Author Contributions

Conceptualization, S.-H.L.; methodology, K.-J.R.; software, S.-H.L.; analysis, S.-Y.K.; writing—original draft preparation, Y.-W.L.; writing—reviewing and editing, Y.-W.L.; supervision, S.-H.K. All authors have read and agreed to the published version of the manuscript.

Funding

This research was conducted as part of the “Development and demonstration of data platform for AI-based safe fishing vessel design (RS-2022-KS221571)” of the Ministry of Oceans and Fisheries.

Institutional Review Board Statement

Not applicable.

Informed Consent Statement

Not applicable.

Data Availability Statement

The data used in this study were obtained from the Marine Casualties and Incidents (MCI) module of the IMO GISIS database. Access to the dataset is available to registered members of the IMO GISIS platform.

Conflicts of Interest

The authors declare no conflicts of interest.

Abbreviations

The following abbreviations are used in this manuscript:
CIConfidence interval
EMSAEuropean Maritime Safety Agency
EPVEvents per variable
ETAEvent tree analysis
FSAFormal Safety Assessment
FTAFault tree analysis
FWSIFatalities and Weighted Serious Injuries
GISISGlobal Integrated Shipping Information System
IMOInternational Maritime Organization
MCIMarine Casualties and Incidents
MLEMaximum likelihood estimation
OROdds ratio
QRAQuantitative risk assessment
RIFRisk influential factors
RRRelative risk
SOLASSafety of Life at Sea

Appendix A

Table A1. Fisher and Haldane correction results for capsize accidents.
Table A1. Fisher and Haldane correction results for capsize accidents.
EventRIFsORp-Value
CapsizeSeason—Winter1.820.623
Wave(m) ≥21.8840.659
Length (m) ≥240.6530.684
Age of vessel (years) ≥300.851
Beam (B/L) ≥0.300.6941
Wind (m/s) ≥100.9751
Visibility (nm) <21.7171
RIFs, risk influential factors; OR, odds ratio.

References

  1. Jin, D.; Thunberg, E. An analysis of fishing vessel accidents in fishing areas off the Northeastern United States. Saf. Sci. 2005, 43, 523–540. [Google Scholar] [CrossRef]
  2. Jensen, O.C.; Petursdottir, G.; Holmen, I.M.; Abrahamsen, A.; Lincoln, J. A review of fatal accident incidence rate trends in fishing. Int. Marit. Health 2014, 65, 47–52. [Google Scholar] [CrossRef] [PubMed]
  3. Wang, J.; Pillay, A.; Kwon, Y.S.; Wall, A.D.; Loughran, C.G. An analysis of fishing vessel accidents. Accid. Anal. Prev. 2005, 37, 1019–1024. [Google Scholar] [CrossRef] [PubMed]
  4. Collins, C.; Nuno, A.; Broderick, A.; Curnick, D.J.; de Vos, A.; Franklin, T.; Jacoby, D.M.P.; Mees, C.; Moir-Clark, J.; Pearce, J.; et al. Understanding persistent non-compliance in a remote, large-scale marine protected area. Front. Mar. Sci. 2021, 8, 650276. [Google Scholar] [CrossRef]
  5. Zhou, X.; Cheng, L.; Zhang, F.; Yan, Z.; Ruan, X.; Min, K.; Li, M. Integrating island spatial information and integer optimization for locating maritime search and rescue bases: A case study in the South China Sea. ISPRS Int. J. Geo-Inf. 2019, 8, 88. [Google Scholar] [CrossRef]
  6. Bielić, T.; Hasanspahić, N.; Čulin, J. Preventing marine accidents caused by technology-induced human error. Pomorstvo 2017, 31, 33–37. [Google Scholar]
  7. Hasanspahić, N.; Bošnjak, R.; Brčić, D. The role of the human factor in marine accidents. J. Mar. Sci. Eng. 2021, 9, 261. [Google Scholar] [CrossRef]
  8. Maternová, A.; Materna, M. Research of maritime accidents based on HFACS framework. Transp. Res. Procedia 2023, 74, 1224–1231. [Google Scholar] [CrossRef]
  9. Maternová, A.; Materna, M.; Dávid, A. Revealing causal factors influencing sustainable and safe navigation in Central Europe. Sustainability 2022, 14, 2231. [Google Scholar] [CrossRef]
  10. Wang, Y.; Fu, S. Framework for Process Analysis of Maritime Accidents Caused by the Unsafe Acts of Seafarers: A Case Study of Ship Collision. J. Mar. Sci. Eng. 2022, 10, 1793. [Google Scholar] [CrossRef]
  11. Zhang, W.; Meng, X.; Yang, X.; Lyu, H.; Zhou, X.-Y.; Wang, Q. A practical risk-based model for early warning of seafarer errors using integrated Bayesian network and SPAR-H. Int. J. Environ. Res. Public Health 2022, 19, 10271. [Google Scholar] [CrossRef] [PubMed]
  12. Kose, E.K.; Dincer, A.C.; Durukanoglu, H.F. Risk assessment of fishing vessels. Tr. J. Eng. Environ. Sci. 1998, 22, 417–428. [Google Scholar]
  13. Jin, D.; Kite-Powell, H.L.; Thunberg, E.; Solow, A.R.; Talley, W.K. A model of fishing vessel accident probability. J. Saf. Res. 2002, 33, 497–510. [Google Scholar] [CrossRef] [PubMed]
  14. Wang, F.; Du, W.; Feng, H.; Ye, Y.; Grifoll, M.; Liu, G.; Zheng, P. Identification of Risk Influential Factors for Fishing Vessel Accidents Using Claims Data from Fishery Mutual Insurance Association. Sustainability 2023, 15, 13427. [Google Scholar] [CrossRef]
  15. Obeng, F.; Domeh, V.; Khan, F.; Bose, N.; Sanli, E. Capsizing accident scenario model for small fishing trawler. Saf. Sci. 2022, 145, 105500. [Google Scholar] [CrossRef]
  16. International Maritime Organization (IMO). Revised Guidelines for the Implementation of the Casualty Investigation Code (Resolution MSC.255(84)). In MSC-MEPC. 3/circ.4/Rev.1; IMO: London, UK, 2013. [Google Scholar]
  17. Su, G. Research on cause analysis and management of coal mine safety risk based on social network and bow-tie model. Sci. Rep. 2025, 15, 29850. [Google Scholar] [CrossRef] [PubMed]
  18. Antão, P.; Guedes Soares, C. Analysis of the influence of human errors on the occurrence of coastal ship accidents in different wave conditions using Bayesian Belief Networks. Accident Anal. Prev. 2019, 133, 105262. [Google Scholar] [CrossRef] [PubMed]
  19. Firth, D. Bias reduction of maximum likelihood estimates. Biometrika 1993, 80, 27–38. [Google Scholar] [CrossRef]
  20. Heinze, G.; Schemper, M. A solution to the problem of separation in logistic regression. Stat. Med. 2002, 21, 2409–2419. [Google Scholar] [CrossRef] [PubMed]
  21. Puhr, R.; Heinze, G.; Nold, M.; Lusa, L.; Geroldinger, A. Firth’s logistic regression with rare events: Accurate effect estimates and predictions? Stat. Med. 2017, 36, 2302–2317. [Google Scholar] [CrossRef] [PubMed]
  22. European Maritime Safety Agency (EMSA). Risk Acceptance Criteria (Study 1); DNV GL: Lisbon, Portugal, 2015. [Google Scholar]
  23. International Maritime Organization (IMO). Revised guidelines for formal safety assessment (FSA) for use in the IMO rule-making process. In MSC-MEPC.2/Circ.12/Rev.2; Appendix 4; IMO: London, UK, 2018. [Google Scholar]
Figure 1. Global distribution of open-sea fishing vessel accidents by accident type (collision, capsize and sinking).
Figure 1. Global distribution of open-sea fishing vessel accidents by accident type (collision, capsize and sinking).
Applsci 15 12330 g001
Figure 2. Flow chart of the integrated bow-tie-based risk assessment framework for open-sea fishing vessel accidents.
Figure 2. Flow chart of the integrated bow-tie-based risk assessment framework for open-sea fishing vessel accidents.
Applsci 15 12330 g002
Figure 3. Conceptual structure of the Bow-Tie model for accident analysis.
Figure 3. Conceptual structure of the Bow-Tie model for accident analysis.
Applsci 15 12330 g003
Table 1. Classification risk influential factors (RIFs) related to vessel characteristics and environmental factors.
Table 1. Classification risk influential factors (RIFs) related to vessel characteristics and environmental factors.
GroupRIFsClassificationGroupRIFsClassification
Vessel
characteristics
Gross
tonnage (GT)
<100 GTEnvironmental
factors
SeasonSpring
(3–5)
100–500 GTSummer
(6–8)
>500 GTFall
(9–11)
Length (m)<24 mWinter
(12–2)
≥24 mTime of day
(LMT)
Day
Beam (B/L)<0.20Night
0.20–0.30Wind (m/s)0–5
>0.305–10
Age of
vessel (years)
<15 years10–15
15–30 years>15
>30 yearsWave (m)<1.0
Number
of crew
<51.0–2.5
5–10>2.5–4.0
>10≥4.0
Gear typeTrawlVisibility
(nm)
<2
2–6
Non-Trawl≥6
Table 2. Distribution of accident types by vessel characteristics. Unit: cases.
Table 2. Distribution of accident types by vessel characteristics. Unit: cases.
RIFsClassificationCollisionCapsizeSinkingTotal
Gross tonnage *
(GT)
<100 GT1541130
100–500 GT1621230
>500 GT3036
Length (m)<24 m1841537
≥24 m1721130
Beam/Length ratio * (B/L)<0.20100414
0.20–0.301951034
>0.30511218
Age of vessel *
(years)
<15 years140418
15–30 years134825
>30 years721423
Number of crew<51121225
5–10163524
>1081918
Gear typeTrawl1652041
Non-trawl191626
* 1 accident with missing data.
Table 3. Distribution of accident types by environmental factors. Unit: cases.
Table 3. Distribution of accident types by environmental factors. Unit: cases.
RIFsClassificationCollisionCapsizeSinkingTotal
SeasonSpring111719
Summer81413
Fall92819
Winter72716
Time of day
(LMT)
Day731222
Night2831445
Wind *
(m/s)
0–5122620
5–101421127
10–1582414
>151045
Wave *
(m)
<1.0113620
1.0–2.51721130
>2.5–4.061411
≥4.01045
Visibility
(nm)
<25139
2–6100111
≥62052247
* 1 accident with missing data.
Table 4. Distribution of accident types by causal factors. Unit: cases.
Table 4. Distribution of accident types by causal factors. Unit: cases.
Causal FactorsCollisionCapsizeSinkingTotal
COLREG violation/navigation error330437
Watch & communication failure3511450
Hull failure/leakage011920
Improper hatch closure021214
Pump failure/insufficient capacity002020
Overload/stability issue0527
Table 5. Distribution of casualties and vessel damage levels by accident type. Unit: cases.
Table 5. Distribution of casualties and vessel damage levels by accident type. Unit: cases.
Initiating AccidentCasualtiesVessel Damage Level
FatalitiesInjuriesLSV
Collision85461019
Capsize140006
Sinking410026
Table 6. Conditional probabilities and relative risks (RR) of influencing factors for collision events derived from fault tree analysis.
Table 6. Conditional probabilities and relative risks (RR) of influencing factors for collision events derived from fault tree analysis.
Top EventRIFsP(TE|x = 1)P(TE|x = 0)RR
CollisionWatch and communication failure0.7140-
COLREG violation/navigation error0.8920.06713.31
Time of day (LMT)—night0.6220.3181.96
Length (m) ≥ 24 m0.5670.4861.17
Gross tonnage (GT) 100–5000.5330.5001.07
Visibility (nm) < 20.5560.5171.08
Gross tonnage (GT) ≥ 5000.5000.5170.97
Wind (m/s) ≥ 100.5000.5480.91
Number of crew > 100.4440.5510.81
Wave (m) ≥ 20.4580.5710.80
Season–Winter0.4380.5490.80
Number of crew < 50.4400.5710.77
Beam (B/L) ≥ 0.300.3330.5830.57
Gear type–Trawl0.3900.7310.53
Age of vessel (years) ≥ 300.3080.6500.47
Hull failure/leakage00.7450.00
Improper hatch closure00.6600.00
Pump failure/insufficient capacity00.7450.00
Overload/stability issue00.5830.00
Table 7. Conditional probabilities and relative risks (RR) of influencing factors for capsize events derived from fault tree analysis.
Table 7. Conditional probabilities and relative risks (RR) of influencing factors for capsize events derived from fault tree analysis.
Top EventRIFsP(TE|x = 1)P(TE|x = 0)RR
CapsizeOverload/stability issue0.7140.01742.00
Gear type–Trawl0.1220.0383.21
Improper hatch closure0.1430.0751.91
Wave (m) ≥ 20.1250.0711.76
Season—Winter0.1250.0781.60
Visibility (nm) < 20.1110.0861.29
Wind (m/s) ≥ 100.0830.0950.87
Number of crew < 50.0800.0950.84
Age of vessel (years) ≥ 300.0770.1000.77
Length (m) ≥ 240.0670.1080.62
Gross tonnage (GT) 100–5000.0670.1110.60
Number of crew > 100.0560.1020.55
Beam (B/L) ≥ 0.300.0560.1040.54
Time of day (LMT)—night0.0670.1360.49
Hull failure/leakage0.0500.1060.47
Watch and communication failure0.0200.2780.07
COLREG violation/navigation error00.2000.00
Pump failure/insufficient capacity00.1280.00
Gross tonnage (GT) ≥ 50000.1000.00
Table 8. Conditional probabilities and relative risks (RR) of influencing factors for sinking events derived from fault tree analysis.
Table 8. Conditional probabilities and relative risks (RR) of influencing factors for sinking events derived from fault tree analysis.
Top EventRIFsP(TE|x = 1)P(TE|x = 0)RR
SinkingGear type–Trawl0.4880.2312.11
Pump failure/insufficient capacity0.4880.2312.11
Hull failure/leakage1.0000.6601.52
Wind (m/s) ≥ 101.0000.6601.52
Number of crew > 100.9580.6431.49
Number of crew < 50.5000.3471.44
Improper hatch closure0.4800.3331.44
Wave (m) ≥ 21.0000.6981.43
Overload/stability issue1.0000.7331.36
Age of vessel (years) ≥ 300.8460.7001.21
Beam (B/L) ≥ 0.300.7780.7711.01
Season—Winter0.7500.7650.98
Gross tonnage (GT) 100–5000.7330.7780.94
Length (m) ≥ 240.7330.7840.93
Gross tonnage (GT) ≥ 5000.6670.7670.87
Watch & communication failure0.6731.0000.67
COLREG violation/navigation error0.5681.0000.57
Time of day (LMT)—night0.3110.5450.57
Visibility (nm) < 20.4440.8100.55
Table 9. Firth logistic regression results for significant influencing factors in collision accidents.
Table 9. Firth logistic regression results for significant influencing factors in collision accidents.
AccidentVariableβ (Coef)Odds Ratio (OR)95% CI (Lower)95% CI (Upper)p-ValueSignificance
CollisionAge of vessel (years) ≥ 30−1.4920.2250.0680.6710.007**
Wave (m) ≥ 2−0.8870.4120.1251.2370.115
Beam (B/L) ≥ 0.30−0.8780.4160.11.6370.21
Season—Winter−0.1860.830.2442.8220.762
Length (m) ≥ 24−0.1680.8450.2382.9130.79
Note: ** p < 0.001.
Table 10. Firth logistic regression results for significant influencing factors in capsize accidents.
Table 10. Firth logistic regression results for significant influencing factors in capsize accidents.
AccidentRIFsβ (Coef)Odds Ratio (OR)95% CI (Lower)95% CI (Upper)p-ValueSignificance
CapsizeAge of vessel (years) ≥ 30−0.1620.850.1394.1670.844
RIFs, risk influential factors.
Table 11. Firth logistic regression results for significant influencing factors in sinking accidents.
Table 11. Firth logistic regression results for significant influencing factors in sinking accidents.
AccidentRIFsβ (Coef)Odds Ratio (OR)95% CI (Lower)95% CI (Upper)p-ValueSignificance
SinkingAge of vessel (years) ≥ 301.5894.91.59616.8850.005**
Beam (B/L) ≥ 0.301.4334.1931.00819.9120.049*
Wave (m) ≥ 20.8142.2560.7077.9640.172
Length (m) ≥ 240.7132.040.548.8090.298
Season—Winter−0.0750.9280.2543.20.906
Note: ** p < 0.001, * p < 0.01.
Table 12. Transition probabilities of casualty outcomes by accident type.
Table 12. Transition probabilities of casualty outcomes by accident type.
CasualtiesFatalityInjury OnlyNo InjuryN
Collision0.4570.0000.54335
Capsize0.6670.0000.3336
Sinking0.1150.0380.84626
Table 13. Transition probabilities of hull damage severity by accident type.
Table 13. Transition probabilities of hull damage severity by accident type.
Hull Damage SeverityVSLN
Collision0.5430.2860.17135
Capsize1.0000.0000.0006
Sinking1.0000.0000.00026
V, very serious; S, serious; L, less serious; N, number of accidents.
Table 14. Joint probabilities of human-damage scenarios derived from event tree analysis.
Table 14. Joint probabilities of human-damage scenarios derived from event tree analysis.
Joint Probabilities of Human-Damage Scenarios
Collision–Fatality–V0.371
Collision–Fatality–S0.029
Collision–Fatality–L0.057
Collision–No injury–V0.171
Collision–No injury–S0.257
Collision–No injury–L0.114
Capsize–Fatality–V0.667
Capsize–No injury–V0.333
Sinking–Fatality–V0.115
Sinking–Injury only–V0.038
Sinking–No injury–V0.846
Table 15. Quantitative risk values for representative human-damage scenarios derived from quantitative risk assessment.
Table 15. Quantitative risk values for representative human-damage scenarios derived from quantitative risk assessment.
AccidentHuman-Damage ScenariosP (Top Event)P (ConsequenceEvent)Severity R i
CollisionFatality–V0.5220.3711.0 × 0.80.155
CapsizeFatality–V0.0900.6671.0 × 0.80.048
SinkingFatality–V0.3880.1151.0 × 0.80.036
Table 16. Sensitivity analysis results by accident type and scenario.
Table 16. Sensitivity analysis results by accident type and scenario.
AccidentScenariosP (Gate) R s c e n a r i o R b a s e Ratio
Collisionhuman_OR0.730.330.241.40
Collisionhuman_AND0.550.250.241.06
Capsizeoverload_only0.100.070.061.17
Capsizeoverload_OR_env0.410.270.064.57
Capsizeoverload_AND_env0.060.040.060.67
Sinkingpump_OR_hull0.330.130.300.43
Sinkingpump_AND_hull0.270.110.300.35
Disclaimer/Publisher’s Note: The statements, opinions and data contained in all publications are solely those of the individual author(s) and contributor(s) and not of MDPI and/or the editor(s). MDPI and/or the editor(s) disclaim responsibility for any injury to people or property resulting from any ideas, methods, instructions or products referred to in the content.

Share and Cite

MDPI and ACS Style

Lee, S.-H.; Kim, S.-H.; Ryu, K.-J.; Kwon, S.-Y.; Lee, Y.-W. Bow-Tie-Based Risk Assessment of Fishing Vessel Marine Accidents in the Open Sea Using IMO GISIS Data. Appl. Sci. 2025, 15, 12330. https://doi.org/10.3390/app152212330

AMA Style

Lee S-H, Kim S-H, Ryu K-J, Kwon S-Y, Lee Y-W. Bow-Tie-Based Risk Assessment of Fishing Vessel Marine Accidents in the Open Sea Using IMO GISIS Data. Applied Sciences. 2025; 15(22):12330. https://doi.org/10.3390/app152212330

Chicago/Turabian Style

Lee, Seung-Hyun, Su-Hyung Kim, Kyung-Jin Ryu, Soo-Yeon Kwon, and Yoo-Won Lee. 2025. "Bow-Tie-Based Risk Assessment of Fishing Vessel Marine Accidents in the Open Sea Using IMO GISIS Data" Applied Sciences 15, no. 22: 12330. https://doi.org/10.3390/app152212330

APA Style

Lee, S.-H., Kim, S.-H., Ryu, K.-J., Kwon, S.-Y., & Lee, Y.-W. (2025). Bow-Tie-Based Risk Assessment of Fishing Vessel Marine Accidents in the Open Sea Using IMO GISIS Data. Applied Sciences, 15(22), 12330. https://doi.org/10.3390/app152212330

Note that from the first issue of 2016, this journal uses article numbers instead of page numbers. See further details here.

Article Metrics

Back to TopTop