Sign in to use this feature.

Years

Between: -

Subjects

remove_circle_outline
remove_circle_outline
remove_circle_outline
remove_circle_outline
remove_circle_outline
remove_circle_outline
remove_circle_outline
remove_circle_outline
remove_circle_outline

Journals

Article Types

Countries / Regions

Search Results (100)

Search Parameters:
Keywords = irregular topologies

Order results
Result details
Results per page
Select all
Export citation of selected articles as:
22 pages, 7617 KB  
Article
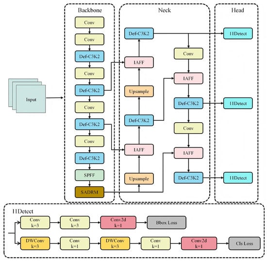
DAS-YOLO: Adaptive Structure–Semantic Symmetry Calibration Network for PCB Defect Detection
by Weipan Wang, Wengang Jiang, Lihua Zhang, Siqing Chen and Qian Zhang
Symmetry 2026, 18(2), 222; https://doi.org/10.3390/sym18020222 (registering DOI) - 25 Jan 2026
Abstract
Industrial-grade printed circuit boards (PCBs) exhibit high structural order and inherent geometric symmetry, where minute surface defects essentially constitute symmetry-breaking anomalies that disrupt topological integrity. Detecting these anomalies is quite challenging due to issues like scale variation and low contrast. Therefore, this paper [...] Read more.
Industrial-grade printed circuit boards (PCBs) exhibit high structural order and inherent geometric symmetry, where minute surface defects essentially constitute symmetry-breaking anomalies that disrupt topological integrity. Detecting these anomalies is quite challenging due to issues like scale variation and low contrast. Therefore, this paper proposes a symmetry-aware object detection framework, DAS-YOLO, based on an improved YOLOv11. The U-shaped adaptive feature extraction module (Def-UAD) reconstructs the C3K2 unit, overcoming the geometric limitations of standard convolutions through a deformation adaptation mechanism. This significantly enhances feature extraction capabilities for irregular defect topologies. A semantic-aware module (SADRM) is introduced at the backbone and neck regions. The lightweight and efficient ESSAttn improves the distinguishability of small or weak targets. At the same time, to address information asymmetry between deep and shallow features, an iterative attention feature fusion module (IAFF) is designed. By dynamically weighting and calibrating feature biases, it achieves structured coordination and balanced multi-scale representation. To evaluate the validity of the proposed method, we carried out comprehensive experiments using publicly accessible datasets focused on PCB defects. The results show that the Recall, mAP@50, and mAP@50-95 of DAS-YOLO reached 82.60%, 89.50%, and 46.60%, respectively, which are 3.7%, 1.8%, and 2.9% higher than those of the baseline model, YOLOv11n. Comparisons with mainstream detectors such as GD-YOLO and SRN further demonstrate a significant advantage in detection accuracy. These results confirm that the proposed framework offers a solution that strikes a balance between accuracy and practicality in addressing the key challenges in PCB surface defect detection. Full article
(This article belongs to the Section Computer)
Show Figures

Figure 1

17 pages, 12491 KB  
Article
Wavefront Fitting over Arbitrary Freeform Apertures via CSF-Guided Progressive Quasi-Conformal Mapping
by Tong Yang, Chengxiang Guo, Lei Yang and Hongbo Xie
Photonics 2026, 13(1), 95; https://doi.org/10.3390/photonics13010095 - 21 Jan 2026
Viewed by 56
Abstract
In freeform optical metrology, wavefront fitting over non-circular apertures is hindered by the loss of Zernike polynomial orthogonality and severe sampling grid distortion inherent in standard conformal mappings. To address the resulting numerical instability and fitting bias, we propose a unified framework curve-shortening [...] Read more.
In freeform optical metrology, wavefront fitting over non-circular apertures is hindered by the loss of Zernike polynomial orthogonality and severe sampling grid distortion inherent in standard conformal mappings. To address the resulting numerical instability and fitting bias, we propose a unified framework curve-shortening flow (CSF)-guided progressive quasi-conformal mapping (CSF-QCM), which integrates geometric boundary evolution with topology-aware parameterization. CSF-QCM first smooths complex boundaries via curve-shortening flow, then solves a sparse Laplacian system for harmonic interior coordinates, thereby establishing a stable diffeomorphism between physical and canonical domains. For doubly connected apertures, it preserves topology by computing the conformal modulus via Dirichlet energy minimization and simultaneously mapping both boundaries. Benchmarked against state-of-the-art methods (e.g., Fornberg, Schwarz–Christoffel, and Ricci flow) on representative irregular apertures, CSF-QCM suppresses area distortion and restores discrete orthogonality of the Zernike basis, reducing the Gram matrix condition number from >900 to <8. This enables high-precision reconstruction with RMS residuals as low as 3×103λ and up to 92% lower fitting errors than baselines. The framework provides a unified, computationally efficient, and numerically stable solution for wavefront reconstruction in complex off-axis and freeform optical systems. Full article
(This article belongs to the Special Issue Freeform Optical Systems: Design and Applications)
19 pages, 9838 KB  
Article
Processing of Large Underground Excavation System—Skeleton Based Section Segmentation for Point Cloud Regularization
by Przemysław Dąbek, Jacek Wodecki, Adam Wróblewski and Sebastian Gola
Appl. Sci. 2026, 16(1), 313; https://doi.org/10.3390/app16010313 - 28 Dec 2025
Viewed by 242
Abstract
Numerical modelling of airflow in underground mines is gaining importance in modern ventilation system design and safety assessment. Computational Fluid Dynamics (CFD) simulations enable detailed analyses of air movement, contaminant dispersion, and heat transfer, yet their reliability depends strongly on the accuracy of [...] Read more.
Numerical modelling of airflow in underground mines is gaining importance in modern ventilation system design and safety assessment. Computational Fluid Dynamics (CFD) simulations enable detailed analyses of air movement, contaminant dispersion, and heat transfer, yet their reliability depends strongly on the accuracy of the geometric representation of excavations. Raw point cloud data obtained from laser scanning of underground workings are typically irregular, noisy, and contain discontinuities that must be processed before being used for CFD meshing. This study presents a methodology for automatic segmentation and regularization of large-scale point cloud data of underground excavation systems. The proposed approach is based on skeleton extraction and trajectory analysis, which enable the separation of excavation networks into individual tunnel segments and crossings. The workflow includes outlier removal, alpha-shape generation, voxelization, medial-axis skeletonization, and topology-based segmentation using neighbor relationships within the voxel grid. A proximity-based correction step is introduced to handle doubled crossings produced by the skeletonization process. The segmented sections are subsequently regularized through radial analysis and surface reconstruction to produce uniform and watertight models suitable for mesh generation in CFD software (Ansys 2024 R1). The methodology was tested on both synthetic datasets and real-world laser scans acquired in underground mine conditions. The results demonstrate that the proposed segmentation approach effectively isolates single-line drifts and crossings, ensuring continuous and smooth geometry while preserving the overall excavation topology. The developed method provides a robust preprocessing framework that bridges the gap between point cloud acquisition and numerical modelling, enabling automated transformation of raw data into CFD-ready geometric models for ventilation and safety analysis of complex underground excavation systems. Full article
(This article belongs to the Special Issue Mining Engineering: Present and Future Prospectives)
Show Figures

Figure 1

21 pages, 9313 KB  
Article
Coordinated Control Strategy for Series-Parallel Connection of Low-Voltage Distribution Areas Based on Direct Power Control
by Huan Jiang, Zhiyang Lu, Xufeng Yuan, Chao Zhang, Wei Xiong, Qihui Feng and Chenghui Lin
Electronics 2026, 15(1), 73; https://doi.org/10.3390/electronics15010073 - 24 Dec 2025
Viewed by 195
Abstract
With the irregular integration of small-capacity distributed generators (DG) and single-phase loads, rural low-voltage distribution transformers are faced with issues such as three-phase imbalance, light-heavy loading, and feeder terminal voltage excursions, impacting the safe and stable operation of the system. To address this [...] Read more.
With the irregular integration of small-capacity distributed generators (DG) and single-phase loads, rural low-voltage distribution transformers are faced with issues such as three-phase imbalance, light-heavy loading, and feeder terminal voltage excursions, impacting the safe and stable operation of the system. To address this issue, a coordinated control strategy based on direct power control (DPC) for low-voltage substation series-parallel coordination is proposed. A flexible interconnection topology for multi-substation series-parallel coordination is designed to achieve coordinated optimization of alternating current–direct current (AC-DC) power quality. Addressing the three-phase imbalance, light-heavy loading, and feeder terminal voltage excursions in rural low-voltage distribution transformers, a series-parallel coordinated optimization control strategy is proposed. This strategy incorporates a DC bus voltage control strategy based on sequence-separated power compensation and a closed-loop control strategy based on phase-separated power compensation, effectively addressing three-phase imbalances and load balancing in each power distribution areas. Furthermore, a series-connected phase compensation control strategy based on DPC is proposed, efficiently mitigating feeder terminal voltage excursions. A corresponding circuit model is established using Matlab/Simulink, and simulation results validate the effectiveness of the proposed strategy. Full article
Show Figures

Figure 1

21 pages, 6216 KB  
Article
Extraction, Segmentation, and 3D Reconstruction of Wire Harnesses from Point Clouds for Robot Motion Planning
by Saki Komoriya and Hiroshi Masuda
Sensors 2025, 25(24), 7542; https://doi.org/10.3390/s25247542 - 11 Dec 2025
Viewed by 543
Abstract
Accurate collision detection in off-line robot simulation is essential for ensuring safety in modern manufacturing. However, current simulation environments often neglect flexible components such as wire harnesses, which are attached to articulated robots with irregular slack to accommodate motion. Because these components are [...] Read more.
Accurate collision detection in off-line robot simulation is essential for ensuring safety in modern manufacturing. However, current simulation environments often neglect flexible components such as wire harnesses, which are attached to articulated robots with irregular slack to accommodate motion. Because these components are rarely modeled in CAD, the absence of accurate 3D harness models leads to discrepancies between simulated and actual robot behavior, which sometimes result in physical interference or damage. This paper addresses this limitation by introducing a fully automated framework for extracting, segmenting, and reconstructing 3D wire-harness models directly from dense, partially occluded point clouds captured by terrestrial laser scanners. The key contribution lies in a motion-aware segmentation strategy that classifies harnesses into static and dynamic parts based on their physical attachment to robot links, enabling realistic motion simulation. To reconstruct complex geometries from incomplete data, we further propose a dual reconstruction scheme: an OBB-tree-based method for robust centerline recovery of unbranched cables and a Reeb-graph-based method for preserving topological consistency in branched structures. The experimental results on multiple industrial robots demonstrate that the proposed approach can generate high-fidelity 3D harness models suitable for collision detection and digital-twin simulation, even under severe data occlusions. These findings close a long-standing gap between geometric sensing and physics-based robot simulation in real factory environments. Full article
(This article belongs to the Section Sensors and Robotics)
Show Figures

Figure 1

24 pages, 1482 KB  
Article
CONECT: Novel Weighted Networks Framework Leveraging Angle-Relation Connection (ARC) and Metaheuristic Algorithms for EEG-Based Dementia Classification
by Akashdeep Singh, Supriya Supriya, Siuly Siuly and Hua Wang
Sensors 2025, 25(24), 7439; https://doi.org/10.3390/s25247439 - 7 Dec 2025
Viewed by 555
Abstract
Accurate and robust classification of dementia subtypes using non-invasive electroencephalography (EEG) signals remains a critical challenge for clinicians and researchers in the field of neuroscience. Traditional methods often rely on limited spectral features, overlooking the rich structural and geometric information inherent in EEG [...] Read more.
Accurate and robust classification of dementia subtypes using non-invasive electroencephalography (EEG) signals remains a critical challenge for clinicians and researchers in the field of neuroscience. Traditional methods often rely on limited spectral features, overlooking the rich structural and geometric information inherent in EEG dynamics. CONECT (Complex Network Conversion and Topology), a novel framework, is introduced and built upon four core innovations. First, EEG time series are transformed into weighted networks using a novel Angle-Relation Connection (ARC) rule, a geometry-based approach that links time points based on angular monotonicity. Secondly, a tunable edge-weighting function is introduced by integrating amplitude, temporal, and angular components, providing adaptable heuristics adaptable to the most promising biomarker, i.e., curvature-driven features in dementia. Additionally, two new graph-based EEG features, the Weighted Angular Irregularity Index (WAII) and the Curvature-Based Edge Feature Index (CBEFI), are proposed as potential biomarkers to capture localized irregularity and signal geometry, respectively. For the first time in a dementia EEG classification study using the OpenNeuro ds004504 dataset (raw), Ant Colony Optimization (ACO) is applied as a feature selection technique to select the most discriminative features and improve model classification and transparency. The classification results demonstrate CONECT’s potential as a promising, interpretable, and geometry-informed framework for accurate and practical dementia subtype diagnosis. Full article
Show Figures

Figure 1

17 pages, 3261 KB  
Article
Scalable Generation of Synthetic IoT Network Datasets: A Case Study with Cooja
by Hrant Khachatrian, Aram Dovlatyan, Greta Grigoryan and Theofanis P. Raptis
Future Internet 2025, 17(11), 518; https://doi.org/10.3390/fi17110518 - 13 Nov 2025
Viewed by 646
Abstract
Predicting the behavior of Internet of Things (IoT) networks under irregular topologies and heterogeneous battery conditions remains a significant challenge. Simulation tools can capture these effects but can require high manual effort and computational capacity, motivating the use of machine learning surrogates. This [...] Read more.
Predicting the behavior of Internet of Things (IoT) networks under irregular topologies and heterogeneous battery conditions remains a significant challenge. Simulation tools can capture these effects but can require high manual effort and computational capacity, motivating the use of machine learning surrogates. This work introduces an automated pipeline for generating large-scale IoT network datasets by bringing together the Contiki-NG firmware, parameterized topology generation, and Slurm-based orchestration of Cooja simulations. The system supports a variety of network structures, scalable node counts, randomized battery allocations, and routing protocols to reproduce diverse failure modes. As a case study, we conduct over 10,000 Cooja simulations with 15–75 battery-powered motes arranged in sparse grid topologies and operating the RPL routing protocol, consuming 1300 CPU-hours in total. The simulations capture realistic failure modes, including unjoined nodes despite physical connectivity and cascading disconnects caused by battery depletion. The resulting graph-structured datasets are used for two prediction tasks: (1) estimating the last successful message delivery time for each node and (2) predicting network-wide spatial coverage. Graph neural network models trained on these datasets outperform baseline regression models and topology-aware heuristics while evaluating substantially faster than full simulations. The proposed framework provides a reproducible foundation for data-driven analysis of energy-limited IoT networks. Full article
Show Figures

Figure 1

20 pages, 3950 KB  
Article
Hydrodynamic Performance and Motion Response of a Novel Deep-Water TLP Floating Offshore Wind Turbine
by Ronghua Zhu, Zongyuan Lai, Chunlong Li, Haiping Qian, Huaqi Yuan, Yingchun Xie and Ke Sun
J. Mar. Sci. Eng. 2025, 13(11), 2131; https://doi.org/10.3390/jmse13112131 - 11 Nov 2025
Viewed by 703
Abstract
The deployment of floating offshore wind turbines (FOWTs) in deep, typhoon-prone waters like the South China Sea requires platforms with exceptional stability. However, the performance validation of novel Tension Leg Platform (TLP) concepts under such extreme metocean conditions remains a significant research gap. [...] Read more.
The deployment of floating offshore wind turbines (FOWTs) in deep, typhoon-prone waters like the South China Sea requires platforms with exceptional stability. However, the performance validation of novel Tension Leg Platform (TLP) concepts under such extreme metocean conditions remains a significant research gap. This study addresses this by numerically evaluating a novel TLP design, including a regular hexagonal topology, a unique bracing structure and heave plates, and an increased ballast-tank height. A coupled numerical framework, integrating potential-flow theory and blade element momentum (BEM) theory within ANSYS-AQWA (2023), was established to simulate the TLP’s dynamic response to combined irregular wave, current, and turbulent wind loads. The resulting time-series data were analyzed using the Continuous Wavelet Transform (CWT) to investigate non-stationary dynamics and capture transient peak loads critical for fatigue sizing, which demonstrated the platform’s superior stability. Under a significant wave height of 11.4 m, the platform’s maximum heave was limited to 0.86 m and its maximum pitch did not exceed 0.3 degrees. Crucially, the maximum tension in the tendons remained below 22% of their minimum breaking load. The primary contribution of this work is the quantitative validation of a novel TLP design’s resilience in an understudied, harsh deep-water environment, confirming the feasibility of the concept and presenting a viable pathway for FOWT deployment in challenging offshore regions. Full article
Show Figures

Figure 1

40 pages, 11595 KB  
Article
An Automated Workflow for Generating 3D Solids from Indoor Point Clouds in a Cadastral Context
by Zihan Chen, Frédéric Hubert, Christian Larouche, Jacynthe Pouliot and Philippe Girard
ISPRS Int. J. Geo-Inf. 2025, 14(11), 429; https://doi.org/10.3390/ijgi14110429 - 31 Oct 2025
Viewed by 1334
Abstract
Accurate volumetric modeling of indoor spaces is essential for emerging 3D cadastral systems, yet existing workflows often rely on manual intervention or produce surface-only models, limiting precision and scalability. This study proposes and validates an integrated, largely automated workflow (named VERTICAL) that converts [...] Read more.
Accurate volumetric modeling of indoor spaces is essential for emerging 3D cadastral systems, yet existing workflows often rely on manual intervention or produce surface-only models, limiting precision and scalability. This study proposes and validates an integrated, largely automated workflow (named VERTICAL) that converts classified indoor point clouds into topologically consistent 3D solids served as materials for land surveyor’s cadastral analysis. The approach sequentially combines RANSAC-based plane detection, polygonal mesh reconstruction, mesh optimization stage that merges coplanar faces, repairs non-manifold edges, and regularizes boundaries and planar faces prior to CAD-based solid generation, ensuring closed and geometrically valid solids. These modules are linked through a modular prototype (called P2M) with a web-based interface and parameterized batch processing. The workflow was tested on two condominium datasets representing a range of spatial complexities, from simple orthogonal rooms to irregular interiors with multiple ceiling levels, sloped roofs, and internal columns. Qualitative evaluation ensured visual plausibility, while quantitative assessment against survey-grade reference models measured geometric fidelity. Across eight representative rooms, models meeting qualitative criteria achieved accuracies exceeding 97% for key metrics including surface area, volume, and ceiling geometry, with a height RMSE around 0.01 m. Compared with existing automated modeling solutions, the proposed workflow has the ability of dealing with complex geometries and has comparable accuracy results. These results demonstrate the workflow’s capability to produce topologically consistent solids with high geometric accuracy, supporting both boundary delineation and volume calculation. The modular, interoperable design enables integration with CAD environments, offering a practical pathway toward an automated and reliable core of 3D modeling for cadastre applications. Full article
Show Figures

Figure 1

18 pages, 329 KB  
Article
Irregular Bundles on Hopf Surfaces
by Edoardo Ballico and Elizabeth Gasparim
Mathematics 2025, 13(20), 3356; https://doi.org/10.3390/math13203356 - 21 Oct 2025
Viewed by 376
Abstract
We discuss the complex-analytic subsets of the moduli spaces of rank 2 vector bundles on a classical Hopf surface formed by irregular bundles. We stratify the set of irregular bundles by weight (and irregular profiles). We provide the topological result (vanishing of higher [...] Read more.
We discuss the complex-analytic subsets of the moduli spaces of rank 2 vector bundles on a classical Hopf surface formed by irregular bundles. We stratify the set of irregular bundles by weight (and irregular profiles). We provide the topological result (vanishing of higher cohomology groups) on the part of the moduli spaces parameterizing regular bundles. Full article
45 pages, 2840 KB  
Article
Accurate and Scalable DV-Hop-Based WSN Localization with Parameter-Free Fire Hawk Optimizer
by Doğan Yıldız
Mathematics 2025, 13(20), 3246; https://doi.org/10.3390/math13203246 - 10 Oct 2025
Viewed by 585
Abstract
Wireless Sensor Networks (WSNs) have emerged as a foundational technology for monitoring and data collection in diverse domains such as environmental sensing, smart agriculture, and industrial automation. Precise node localization plays a vital role in WSNs, enabling effective data interpretation, reliable routing, and [...] Read more.
Wireless Sensor Networks (WSNs) have emerged as a foundational technology for monitoring and data collection in diverse domains such as environmental sensing, smart agriculture, and industrial automation. Precise node localization plays a vital role in WSNs, enabling effective data interpretation, reliable routing, and spatial context awareness. The challenge intensifies in range-free settings, where a lack of direct distance data demands efficient indirect estimation methods, particularly in large-scale, energy-constrained deployments. This work proposes a hybrid localization framework that integrates the distance vector-hop (DV-Hop) range-free localization algorithm with the Fire Hawk Optimizer (FHO), a nature-inspired metaheuristic method inspired by the predatory behavior of fire hawks. The proposed FHODV-Hop method enhances location estimation accuracy while maintaining low computational overhead by inserting the FHO into the third stage of the DV-Hop algorithm. Extensive simulations are conducted on multiple topologies, including random, circular, square-grid, and S-shaped, under various network parameters such as node densities, anchor rates, population sizes, and communication ranges. The results show that the proposed FHODV-Hop model achieves competitive performance in Average Localization Error (ALE), localization ratio, convergence behavior, computational, and runtime efficiency. Specifically, FHODV-Hop reduces the ALE by up to 35% in random deployments, 25% in circular networks, and nearly 45% in structured square-grid layouts compared to the classical DV-Hop. Even under highly irregular S-shaped conditions, the algorithm achieves around 20% improvement. Furthermore, convergence speed is accelerated by approximately 25%, and computational time is reduced by nearly 18%, demonstrating its scalability and practical applicability. Therefore, these results demonstrate that the proposed model offers a promising balance between accuracy and practicality for real-world WSN deployments. Full article
Show Figures

Figure 1

15 pages, 3480 KB  
Article
Graphics-Guided Interactive Farmland Layout Design
by Guanlin Liu and Huijun Yang
Appl. Syst. Innov. 2025, 8(5), 140; https://doi.org/10.3390/asi8050140 - 25 Sep 2025
Viewed by 1114
Abstract
The spatial layout of farmland involves coordinated planning across diverse functional zones. Irregular land boundaries and functional demands pose challenges to traditional CAD-based workflows and general optimization algorithms. To address these limitations, we propose an interactive farmland layout system based on the Graphic-Guided [...] Read more.
The spatial layout of farmland involves coordinated planning across diverse functional zones. Irregular land boundaries and functional demands pose challenges to traditional CAD-based workflows and general optimization algorithms. To address these limitations, we propose an interactive farmland layout system based on the Graphic-Guided Evolutionary Layout (GGEL) algorithm. GGEL not only introduces a graph-based spatial pruning and encoding strategy to improve search efficiency, but also performs real-time spatial overlap detection based on functional region boundaries to ensure layout feasibility. Additionally, an interactive module enables real-time user customization to accommodate specific planning needs. Experimental results demonstrate that the system can efficiently generate complete multi-region layouts, significantly enhancing design productivity. A user study with 20 agricultural park experts confirms the system’s usability and effectiveness. This study highlights the potential of integrating evolutionary algorithms with topological graph representations to address the complex spatial planning requirements of digital agricultural parks. Full article
(This article belongs to the Section Human-Computer Interaction)
Show Figures

Figure 1

17 pages, 5408 KB  
Article
Optimal Design of 3D-Printed Flexible Fingers for Robotic Soft Gripping of Agricultural Products
by Ciprian Lapusan, Radu Stefan Chiorean and Radu Matis
Actuators 2025, 14(10), 468; https://doi.org/10.3390/act14100468 - 25 Sep 2025
Cited by 1 | Viewed by 1047
Abstract
Handling delicate agricultural products, such as tomatoes, requires careful attention from workers during harvesting, sorting, and packaging processes. This labor-intensive approach is often inefficient and susceptible to human error. A potential solution to improve efficiency is the development of automated systems capable of [...] Read more.
Handling delicate agricultural products, such as tomatoes, requires careful attention from workers during harvesting, sorting, and packaging processes. This labor-intensive approach is often inefficient and susceptible to human error. A potential solution to improve efficiency is the development of automated systems capable of replacing manual labor. However, such systems face significant challenges due to the irregular shapes and fragility of these products, requiring specialized adaptable and soft gripping mechanisms. In this context, this paper introduces a parametric design methodology for 3D-printed flexible fingers in soft grippers, tailored for agricultural applications. The approach was tested in a case study that targeted soft agricultural products with diameters between 45 and 75 mm. Three finger topologies were modeled and compared to identify an optimal configuration. A prototype was then developed using 3D printing with Z-SemiFlex. Experimental tests confirmed that the prototype could grasp different fruits reliably and without surface damage. It achieved an Average Precision (AP) of 87.5% for tomatoes and 92.5% for mandarins across 80 trials. These results validate the feasibility of the proposed design methodology for fingers in soft grippers. Full article
(This article belongs to the Section Actuators for Robotics)
Show Figures

Figure 1

18 pages, 12557 KB  
Article
Digital Art Pattern Generation with Arbitrary Quadrilateral Tilings
by Chenzhi Wang, Qianlaier Bao, Diqing Qian and Yao Jin
Symmetry 2025, 17(8), 1315; https://doi.org/10.3390/sym17081315 - 13 Aug 2025
Viewed by 862
Abstract
In the context of the deep integration of digital art and geometric computing, this paper proposes a digital art pattern generation method with arbitrary quadrilateral tiling. The aim is to break through the limitations of traditional fixed tiling templates in terms of adaptability [...] Read more.
In the context of the deep integration of digital art and geometric computing, this paper proposes a digital art pattern generation method with arbitrary quadrilateral tiling. The aim is to break through the limitations of traditional fixed tiling templates in terms of adaptability to irregular tiling shapes, controllability of local deformations, and naturalness of boundary transitions. By decoupling the topological stability of quadrilaterals from deformation parameters and combining the Coons surface interpolation method, a smooth invariant mapping for the fundamental region of arbitrary quadrilaterals is constructed, solving the seamless splicing problem of irregular fundamental region. This method supports real-time editing of quadrilateral shape and colors the fundamental region based on the dynamical system model to generate periodic seamless patterns with global symmetry and controllable local details. Experiments show that the proposed method can be adapted to any quadrilateral structure, from regular rectangles to non-convex polygons. By adjusting the interpolation parameters and dynamical system functions, the symmetry, texture complexity, and visual rhythm of the patterns can be flexibly regulated. The algorithm achieves efficient computation under GPU parallel optimization (with an average generation time of 0.25 s per pattern), providing a new solution for the pattern generation and personalized design of digital art patterns. Full article
(This article belongs to the Section Computer)
Show Figures

Figure 1

34 pages, 5777 KB  
Article
ACNet: An Attention–Convolution Collaborative Semantic Segmentation Network on Sensor-Derived Datasets for Autonomous Driving
by Qiliang Zhang, Kaiwen Hua, Zi Zhang, Yiwei Zhao and Pengpeng Chen
Sensors 2025, 25(15), 4776; https://doi.org/10.3390/s25154776 - 3 Aug 2025
Viewed by 1230
Abstract
In intelligent vehicular networks, the accuracy of semantic segmentation in road scenes is crucial for vehicle-mounted artificial intelligence to achieve environmental perception, decision support, and safety control. Although deep learning methods have made significant progress, two main challenges remain: first, the difficulty in [...] Read more.
In intelligent vehicular networks, the accuracy of semantic segmentation in road scenes is crucial for vehicle-mounted artificial intelligence to achieve environmental perception, decision support, and safety control. Although deep learning methods have made significant progress, two main challenges remain: first, the difficulty in balancing global and local features leads to blurred object boundaries and misclassification; second, conventional convolutions have limited ability to perceive irregular objects, causing information loss and affecting segmentation accuracy. To address these issues, this paper proposes a global–local collaborative attention module and a spider web convolution module. The former enhances feature representation through bidirectional feature interaction and dynamic weight allocation, reducing false positives and missed detections. The latter introduces an asymmetric sampling topology and six-directional receptive field paths to effectively improve the recognition of irregular objects. Experiments on the Cityscapes, CamVid, and BDD100K datasets, collected using vehicle-mounted cameras, demonstrate that the proposed method performs excellently across multiple evaluation metrics, including mIoU, mRecall, mPrecision, and mAccuracy. Comparative experiments with classical segmentation networks, attention mechanisms, and convolution modules validate the effectiveness of the proposed approach. The proposed method demonstrates outstanding performance in sensor-based semantic segmentation tasks and is well-suited for environmental perception systems in autonomous driving. Full article
(This article belongs to the Special Issue AI-Driving for Autonomous Vehicles)
Show Figures

Figure 1

Back to TopTop