Coordinated Control Strategy for Series-Parallel Connection of Low-Voltage Distribution Areas Based on Direct Power Control
Abstract
1. Introduction
- (1)
- A series-parallel coordinated topology based on DPC is proposed. It is applied to the comprehensive power quality governance of low-voltage distribution areas. This method eliminates complex coordinate transformation and PI parameter tuning. Its control structure is simplified, and its dynamic response is faster. It can quickly stabilize voltage and balance current when load changes abruptly or faults occur.
- (2)
- A differentiated coordinated control strategy for primary and secondary distribution areas is designed. It realizes inter-area power mutual assistance and load balancing. The primary distribution area adopts phase-separated power control to govern internal imbalance. The secondary distribution areas adopt sequence-separated compensation control. They are coupled with the primary distribution area through a DC network. This enables flexible scheduling of active and reactive power, solving the problem of regional load imbalance.
- (3)
- A coordinated control framework for parallel-series compensation is constructed. It relies on a DC network to achieve energy exchange. It realizes the comprehensive governance of three-phase imbalance and voltage over-limit. This improves the overall power quality of the low-voltage distribution network.
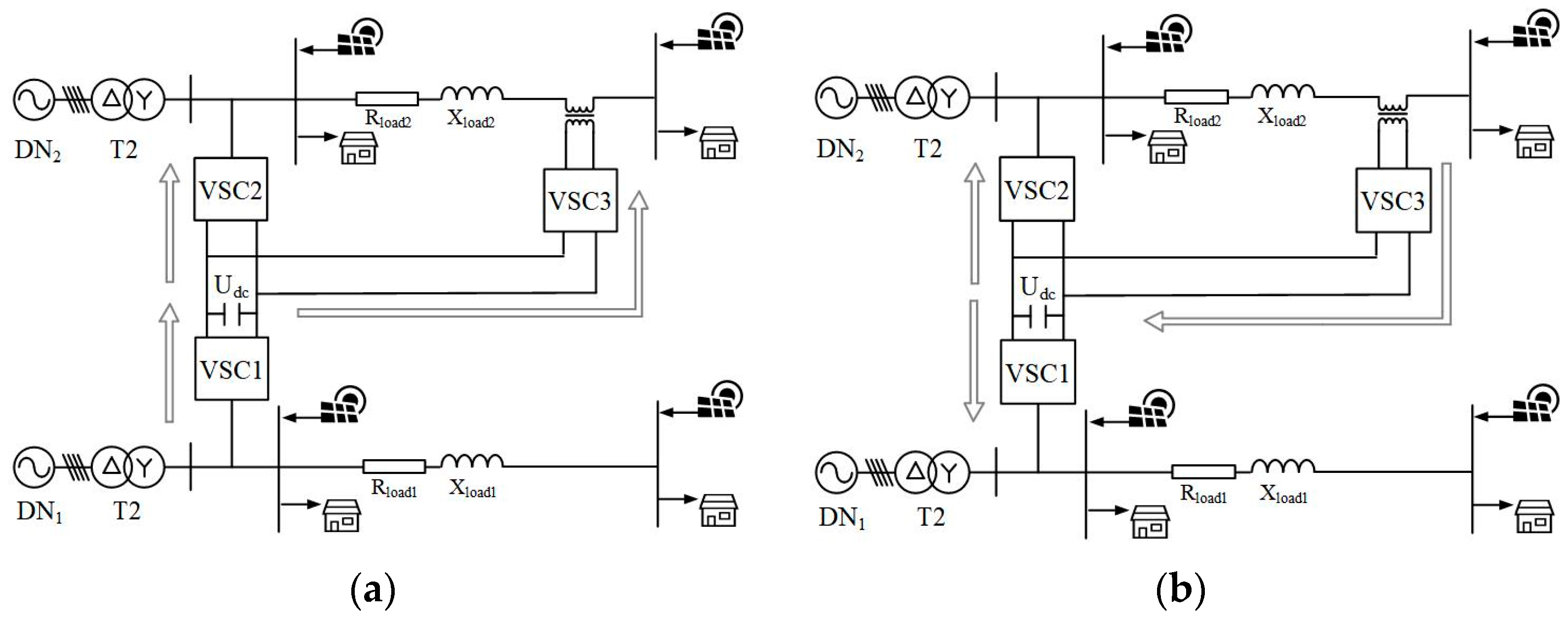
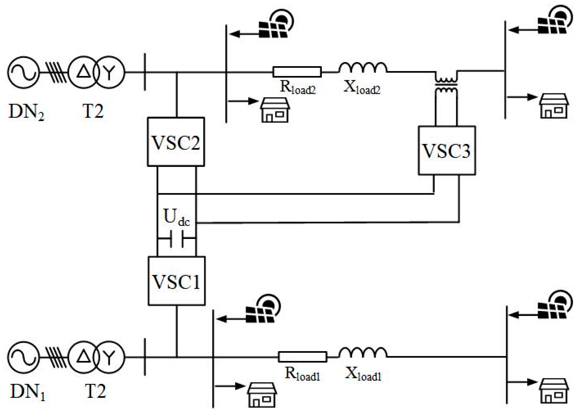
2. Mechanism of Flexible Interconnected Distribution Areas Power Compensation
- (1)
- During Operating Condition 1:
- (I).
- VSC1 compensates for the negative-sequence and zero-sequence power components in distribution area 1 while regulating its positive-sequence component to provide a stable and reliable DC voltage for the DC network.
- (II).
- VSC2 absorbs power from the DC network, compensating for the power of each phase at the beginning of distribution area 2 to maintain three-phase power balance. It adjusts its power optimization parameters and modifies the output of each transformer based on actual requirements.
- (III).
- VSC3 utilizes the DC network to perform phase-selective compensation at the tail end of distribution area 2, mitigating power quality issues and significantly reducing transmission losses.
- (2)
- Under Operating Condition 2:
- (I).
- VSC3 transfers excess power from the end of distribution area 2 along the DC bus to VSC1 and VSC2, significantly enhancing the integration of photovoltaics while reducing voltage violations at end users caused by excessive output power from the DG.
- (II).
- VSC1, by absorbing the power transmitted by VSC3, compensates to maintain three-phase balance at the beginning of distribution area 1. Additionally, it uses its positive sequence balance component to stabilize the DC bus voltage.
- (III).
- VSC2, by absorbing power from the DC bus, compensates the power of each phase at the beginning of distribution area 2, thereby maintaining three-phase power balance at the beginning of distribution area 1. By adjusting its power optimization parameters, the direction of power flow between distribution areas can be modified.
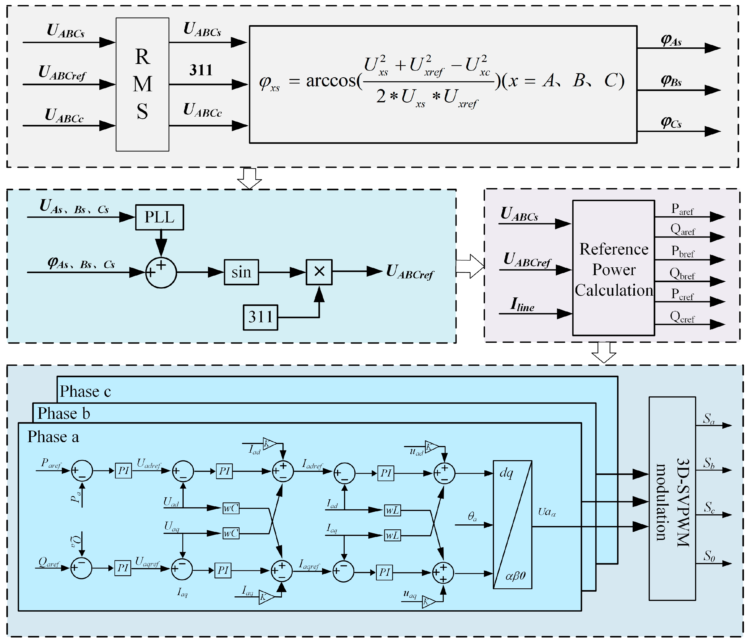
3. Three-Phase Imbalance and Overvoltage Suppression Mitigation Strategy
3.1. Direct Current Bus Voltage Control Strategy Based on Sequence Power
3.2. Closed-Loop Control Strategy Based on Phase-Separated Power Compensation
- (1)
- Transformer Capacity Constraint:
- (2)
- VSC Capacity Constraint:
- (1)
- Unbalanced Compensation Power Calculation: The first segment calculates the required compensation power for unbalance conditions.
- (2)
- Outer Power Loop Control: The second segment encompasses the outer power loop, which ensures the stable tracking of the converter’s output power against the phase-separated power reference commands. Subsequently, it generates reference signals for the inner loop via coordinate transformation.
- (3)
- MPC Inner Current Loop Control: The third segment refers to the inner current loop built on Model Predictive Control (MPC). This loop is tasked with tracking the current reference commands transmitted by the outer power loop and outputting the corresponding switching signals.

3.3. Phase-Separated Power Compensation Control Strategy Based on DPC
4. Simulation
4.1. Experimental Setup
4.2. Simulation Analysis
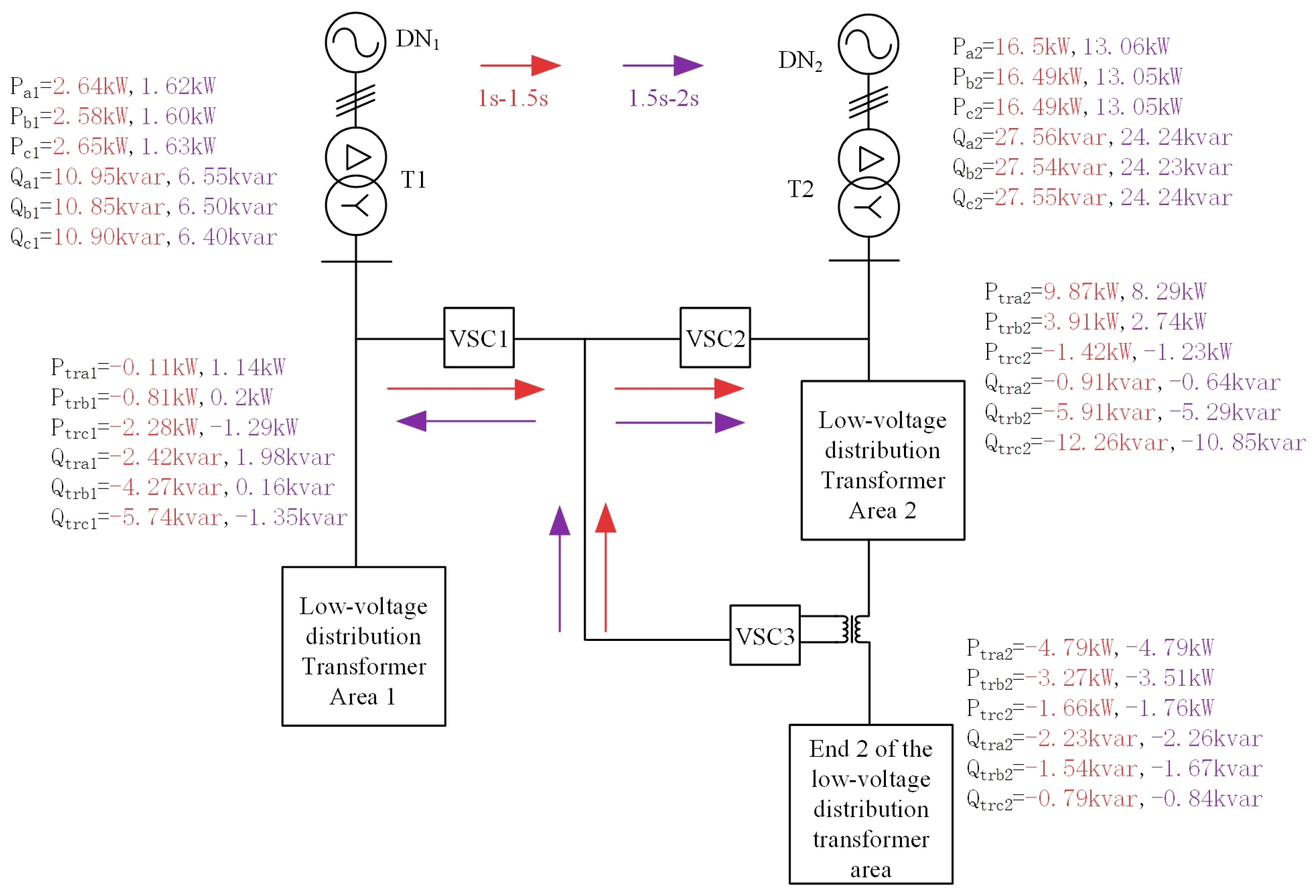
4.2.1. Operating Condition 1
4.2.2. Operating Condition 2
5. Conclusions
- (1)
- A low-voltage substation series-parallel coordinated control strategy considering direct power control is proposed in this study, comprehensively addressing the issues of three-phase imbalance at the substation and end-of-substation voltage violations.
- (2)
- Interconnecting substations through VSCs allows for balancing transformer output power by scheduling active power and compensating reactive power. This can reduce overall system losses and significantly enhance the economic efficiency of interconnected substations.
- (3)
- The proposed topology can upgrade traditional distribution networks into topologically flexible, controllable AC/DC hybrid distribution networks, aligning with the development trends of modern distribution systems.
Author Contributions
Funding
Data Availability Statement
Conflicts of Interest
Abbreviations
| DG | Distributed generators |
| AC | Alternating current |
| DC | Direct current |
| SVG | Static var generator |
| OLTC | On-load tap changer |
| PV | Photovoltaic |
| PCC | Point of common coupling |
| VSC | Voltage Source Converter |
| DPC | Direct power control |
| SOGI-QSG | Second-order generalized integrator-based quadrature signal generator |
| SRF-PLL | Synchronous reference frame phase-locked loop |
| MPC | Model Predictive Control |
| 3D-SVPWM | 3D-spacevector pulse width modulation |
Appendix A
Appendix A.1
| Node | Load (kW) | PV (kW) | ||||
|---|---|---|---|---|---|---|
| A Phase | B Phase | C Phase | A Phase | B Phase | C Phase | |
| 1 | 1.8/3 | 1.8/3 | 1.8/3 | 2.925 | 0 | 0 |
| 2 | 0 | 0 | 1.8/3 | 0 | 2.925 | 0 |
| 3 | 1.8/3 | 1.8/3 | 0 | 0 | 0 | 2.925 |
| 4 | 0 | 1.8/3 | 0 | 2.925 | 0 | 0 |
| 5 | 1.8/3 | 0 | 0 | 0 | 0 | 2.925 |
| 6 | 1.8/3 | 1.8/3 | 1.8/3 | 0 | 0 | 0 |
| 7 | 0 | 0 | 0 | 2.925 | 0 | 0 |
| 8 | 1.8/3 | 1.8/3 | 1.8/3 | 2.925 | 2.925 | 0 |
| 9 | 0 | 0 | 0 | 0 | 0 | 0 |
| 10 | 1.8/3 | 1.8/3 | 0 | 2.925 | 2.925 | 2.925 |
| 11 | 0 | 0 | 1.8/3 | 0 | 0 | 0 |
| 12 | 1.8/3 | 1.8/3 | 0 | 0 | 0 | 0 |
| 13 | 0 | 0 | 1.8/3 | 2.925 | 2.925 | 0 |
| 14 | 1.8/3 | 1.8/3 | 0 | 0 | 0 | 2.925 |
| 15 | 0 | 0 | 1.8/3 | 2.925 | 0 | 0 |
| 16 | 0 | 0 | 0 | 0 | 2.925 | 0 |
| 17 | 0 | 1.8/3 | 0 | 0 | 0 | 0 |
| 18 | 1.8/3 | 0 | 0 | 0 | 0 | 0 |
| 19 | 0 | 0 | 0 | 0 | 0 | 0 |
| 20 | 0 | 0 | 0 | 0 | 0 | 0 |
Appendix A.2
| Node | Load (kW) | PV (kW) | ||||
|---|---|---|---|---|---|---|
| A Phase | B Phase | C Phase | A Phase | B Phase | C Phase | |
| 1 | 1.8/3 | 1.8/3 | 1.8/3 | 0 | 0 | 0 |
| 2 | 1.8/3 | 0 | 0 | 0 | 2.925 | 0 |
| 3 | 1.8/3 | 1.8/3 | 1.8/3 | 0 | 0 | 0 |
| 4 | 1.8/3 | 0 | 1.8/3 | 2.925 | 0 | 0 |
| 5 | 0 | 1.8/3 | 0 | 0 | 0 | 0 |
| 6 | 1.8/3 | 1.8/3 | 0 | 0 | 0 | 0 |
| 7 | 1.8/3 | 0 | 1.8/3 | 0 | 0 | 2.925 |
| 8 | 1.8/3 | 1.8/3 | 1.8/3 | 0 | 0 | 0 |
| 9 | 0 | 1.8/3 | 0 | 0 | 0 | 0 |
| 10 | 1.8/3 | 0 | 0 | 0 | 0 | 0 |
| 11 | 1.8/3 | 0 | 0 | 2.925 | 0 | 0 |
| 12 | 0 | 1.8/3 | 1.8/3 | 0 | 2.925 | 2.925 |
| 13 | 1.8/3 | 1.8/3 | 0 | 0 | 0 | 0 |
| 14 | 1.8/3 | 0 | 0 | 0 | 0 | 0 |
| 15 | 0 | 1.8/3 | 0 | 0 | 0 | 0 |
| 16 | 1.8/3 | 0 | 1.8/3 | 0 | 0 | 0 |
| 17 | 1.8/3 | 1.8/3 | 1.8/3 | 0 | 0 | 2.925 |
| 18 | 0 | 0 | 0 | 2.925 | 2.925 | 0 |
| 19 | 1.8/3 | 1.8/3 | 0 | 0 | 0 | 0 |
| 20 | 1.8/3 | 0 | 1.8/3 | 0 | 0 | 0 |
| 21 | 1.8/3 | 1.8/3 | 1.8/3 | 0 | 0 | 0 |
| 22 | 0 | 1.8/3 | 0 | 0 | 2.925 | 0 |
| 23 | 1.8/3 | 0 | 1.8/3 | 2.925 | 0 | 0 |
| 24 | 1.8/3 | 1.8/3 | 0 | 0 | 0 | 0 |
| 25 | 0 | 0 | 1.8/3 | 0 | 0 | 0 |
| 26 | 1.8/3 | 1.8/3 | 0 | 2.925 | 2.925 | 0 |
| 27 | 1.8/3 | 1.8/3 | 1.8/3 | 0 | 0 | 2.925 |
| 28 | 1.8/3 | 1.8/3 | 0 | 2.925 | 2.925 | 0 |
| 29 | 1.8/3 | 0 | 1.8/3 | 0 | 0 | 2.925 |
| 30 | 1.8/3 | 1.8/3 | 0 | 2.925 | 2.925 | 0 |
| 31 | 1.8/3 | 1.8/3 | 1.8/3 | 2.925 | 2.925 | 2.925 |
| 32 | 1.8/3 | 1.8/3 | 1.8/3 | 2.925 | 0 | 0 |
References
- Peng, Y.; Liao, H.; Wang, F.; Ye, H. Optimal path of China’s economic structure and energy demand to carbon neutrality. Energy Econ. 2025, 141, 108046. [Google Scholar] [CrossRef]
- Yu, H.A.N.; Qian, Z.; Li, Y.; Bian, X.; Deng, W.; An, H.; Zhang, C. Analysis of power quality issues and quantitative evaluation of additional losses in low voltage distribution networks connected to household photovoltaics. J. Electr. Power Sci. Technol. 2024, 39, 177–186. [Google Scholar] [CrossRef]
- Yu, D.; Zhang, Y.; Wang, Q.; Su, Y. Research and Governance of Power Quality of the Distribution Network Based on Large-Scale Distributed PV Access. J. Phys. Conf. Ser. 2023, 2477, 012014. [Google Scholar] [CrossRef]
- Alwez, M.A.; Jasni, J.; MohdRadzi, M.A.; Azis, N. Adaptive reactive power control for voltage rise mitigation on distribution network with high photovoltaic penetration. Renew. Sustain. Energy Rev. 2025, 207, 114948. [Google Scholar] [CrossRef]
- Lima, D.F.; Vieira, J.C.M. (Eds.) Voltage Regulation in Distribution Systems with High Penetration of Renewable Resources. In Proceedings of the 2019 IEEE Power & Energy Society General Meeting (PESGM), Atlanta, GA, USA, 4–8 August 2019. [Google Scholar] [CrossRef]
- Alabri, W.; Jayaweera, D. Voltage regulation in unbalanced power distribution systems with residential PV systems. Int. J. Electr. Power Energy Syst. 2021, 131, 107036. [Google Scholar] [CrossRef]
- Li, J.; Zhang, L.; Zhang, B.; Tang, W. Coordinated planning for flexible interconnection and energy storage system in low-voltage distribution networks to improve the accommodation capacity of photovoltaic. Glob. Energy Interconnect. 2023, 6, 700–713. [Google Scholar] [CrossRef]
- Wang, Y. (Ed.) Three-Phase Imbalance Control Method for Distribution Grid Based on SVG and Phase Switch Technology. In Big Data Analytics for Cyber-Physical System in Smart City; Springer: Singapore, 2020. [Google Scholar]
- Bao, G.; Ke, S. Load Transfer Device for Solving a Three-Phase Unbalance Problem Under a Low-Voltage Distribution Network. Energies 2019, 12, 2842. [Google Scholar] [CrossRef]
- Trintis, I.; Douglass, P.J.; Munk-Nielsen, S. (Eds.) Unbalanced voltage compensation in low voltage residential AC grids. In Proceedings of the 2016 IEEE Energy Conversion Congress and Exposition (ECCE), Milwaukee, WI, USA, 18–22 September 2016. [Google Scholar] [CrossRef]
- Li, Y.; Yang, L.; Zhu, L.W.; Zhao, T.; Liu, Y.P.; Gao, L. Fault Location Method and Hardware Monitoring System of Parallel Compensating Capacitors. Appl. Mech. Mater. 2013, 448–453, 1977–1981. [Google Scholar] [CrossRef]
- Faiz, M.T.; Khan, M.M.; Jianming, X.; Ali, M.; Habib, S.; Hashmi, K.; Tang, H. Capacitor Voltage Damping Based on Parallel Feedforward Compensation Method for LCL-Filter Grid-Connected Inverter. IEEE Trans. Ind. Appl. 2020, 56, 837–849. [Google Scholar] [CrossRef]
- Zhang, Y.; Li, D.; Gan, J.; Ren, Q.; Yu, H.; Zhao, Y.; Zhang, H. A Cooperative Operation Optimization Method for Medium- and Low-Voltage Distribution Networks Considering Flexible Interconnected Distribution Substation Areas. Processes 2025, 13, 1123. [Google Scholar] [CrossRef]
- Wu, T.F.; Chang, Y.H.; Hung, C.C. Power Regulation Based on Three-Phase Balanced Currents with Direct Digital Control. IEEE Access 2025, 13, 115845–115859. [Google Scholar] [CrossRef]
- Deng, H.; Li, G.; Zhou, X.; Li, H.; Wang, H. The Control Technology of Three-Phase Unbalance Load in Low Voltage Distribution Networks Based on Coordinated Controlled SVGs. Diangong Jishu Xuebao/Trans. China Electrotech. Soc. 2017, 32, 75–83. [Google Scholar] [CrossRef]
- Chen, L.; Bian, H.; Wang, H.; Yao, M.; Zhang, S.; Zhang, X. (Eds.) The Optimal Scheduling Method for Source-grid-Load-storage Based on Multi-time Scale and Hierarchical Decoupling. In Proceedings of the 2024 IEEE 2nd International Conference on Power Science and Technology (ICPST), Dali, China, 9–11 May 2024. [Google Scholar] [CrossRef]
- Li, P.; Ji, H.; Wang, C.; Zhao, J.; Song, G.; Ding, F.; Wu, J. Coordinated Control Method of Voltage and Reactive Power for Active Distribution Networks Based on Soft Open Point. IEEE Trans. Sustain. Energy 2017, 8, 1430–1442. [Google Scholar] [CrossRef]
- Mahdavi, M.; Alshammari, N.F.; Awaafo, A.; Jurado, F.; Gopi, P. An Economic Loss Reduction Using Static VAR Compensator and Capacitor Placement in Reconfigurable and Expandable Distribution Grids with a Variable Electric Power Demand. IEEE Trans. Ind. Appl. 2025, 61, 5585–5596. [Google Scholar] [CrossRef]
- Chang, M.; Cha, J.; Jang, G. Static Synchronous Compensator Control Strategy Using Voltage Sensitivity. IFAC-PapersOnLine 2023, 56, 447–450. [Google Scholar] [CrossRef]
- Papic, I. (Ed.) Power quality improvement using distribution static compensator with energy storage system. In Proceedings of the Ninth International Conference on Harmonics and Quality of Power Proceedings (Cat No00EX441), Orlando, FL, USA, 1–4 October 2000. [Google Scholar] [CrossRef]
- Kannan, R.; Krishnan, B.; Porkumaran, K.; Prabakar, S.; Elamvazuthi, I.; Srinivasan, K. (Eds.) Power Quality Improvement Using UPQC for Grid Interconnected Renewable Energy Sources. In Proceedings of the 2020 8th International Conference on Intelligent and Advanced Systems (ICIAS), Kuching, Malaysia, 13–15 July 2021. [Google Scholar] [CrossRef]
- Metia, A.; Ghosh, S. (Eds.) Power Quality Improvement by UPQC in a Distribution Network using a Novel SRF based Control Approach. In Proceedings of the 2023 International Conference on Energy, Materials and Communication Engineering (ICEMCE), Madurai, India, 14–15 December 2023. [Google Scholar] [CrossRef]
- Liu, S.; Zhang, S.; Tang, W.; Wang, S.; Ying, J. Voltage and reactive power coordinated control strategy for flexible on-load tap changer. Electr. Power Eng. Technol. 2024, 43, 203–213. [Google Scholar] [CrossRef]
- Zhang, R.; Prasad, V.H.; Boroyevich, D.; Lee, F.C. Three-dimensional space vector modulation for four-leg voltage-source converters. IEEE Trans. Power Electron. 2002, 17, 314–326. [Google Scholar] [CrossRef]
- Jiang, C.; Yuan, C.; Wang, F.; Zhang, S. Coordinated Direct Power Strategy Based Active Disturbance Rejection Control for MMC-UPQC. IEEE Trans. Ind. Electron. 2025, 72, 11778–11790. [Google Scholar] [CrossRef]
- Song, Z.; Chen, W.; Xia, C. Predictive Direct Power Control for Three-Phase Grid-Connected Converters Without Sector Information and Voltage Vector Selection. IEEE Trans. Power Electron. 2014, 29, 5518–5531. [Google Scholar] [CrossRef]
- Peng, L.; Fu, Z.; Xiao, T.; Qian, Y.; Zhao, W.; Zhang, C. An Improved Dual Second-Order Generalized Integrator Phased-Locked Loop Strategy for an Inverter of Flexible High-Voltage Direct Current Transmission Systems under Nonideal Grid Conditions. Processes 2023, 11, 2634. [Google Scholar] [CrossRef]
- Bamigbade, A.; Saafan, A.A.; Balogun, A.; Alfred, D.; Salman, U.T.; Khadkikar, V. Robust Second-Order Generalized Integrator Phase-Locked Loop for Grid Synchronization of Single-Phase Inverters. IEEE Trans. Ind. Appl. 2025, 61, 7459–7469. [Google Scholar] [CrossRef]













| Parameter | Value |
|---|---|
| Relevant parameters of distribution transformer 1 | SN1 = 200 kVA, UN1 = 380 V, Z1ep = 0.00388 + j0.0014 Ω |
| Relevant parameters of distribution transformer 2 | SN2 = 200 kVA, UN2 = 380 V, Z2ep = 0.0958 + j0.0324 Ω |
| Inverter VSC1 control parameters | KP = 8, KI = 50 |
| Inverter VSC2 control parameters | KP = 0.002, KI = 1.1 |
| Inverter VSC3 control parameters | KPP = 0.001, KIP = 2, KPU = 1.5, KIU = 50 KPI = 50, KII = 100 |
| Stage | Location | Phase | P (kW) | Q (kvar) | I (A) | U (V) |
|---|---|---|---|---|---|---|
| Stage 1 | node 0 of DA 1 | A/B/C | 22.65/18.52/14.21 | 9.68/8.09/6.37 | 158.1/129.4/99.5 | - |
| node 0 of DA 2 | A/B/C | 67.15/54.81/40.92 | 30.96/25.46/19.23 | 477.6/389.5/288.8 | - | |
| node 26 of DA 2 | A/B/C | 13.16/13.22/9.63 | 6.34/6.39/4.66 | - | 277.8/266.1/252.1 | |
| Stage 2 | node 0 of DA 1 | A/B/C | 30.72/39.65/39.55 | 16.83/16.82/17.05 | 275.5/275.1/276.0 | - |
| node 0 of DA 2 | A/B/C | 39.72/39.71/39.68 | 27.26/27.23/27.28 | 310.2/311.1/309.6 | - | |
| node 26 of DA 2 | A/B/C | 20.15/18.10/12.11 | 9.68/8.76/5.86 | - | 311.8/311.6/311.4 | |
| Stage 3 | node 0 of DA 1 | A/B/C | 45.42/45.34/45.22 | 19.46/19.43/19.65 | 316.2/318.1/316.4 | - |
| node 0 of DA 2 | A/B/C | 40.05/40.01/40.02 | 29.15/29.18/29.20 | 318.2/318.3/318.4 | - | |
| node 26 of DA 2 | A/B/C | 25.18/22.10/15.13 | 12.08/10.70/7.32 | - | 310.8/310.9/310.9 |
| Index | Parameter Symbol | Stage 1 | Stage 2 | Stage 3 | Governance Outcomes |
|---|---|---|---|---|---|
| Current imbalance | λI1 | 22.56% | 0.17% | 0.26% | Maintain a high degree of equilibrium |
| λI2 | 23.96% | 0.26% | 0.03% | ||
| Load factor of distribution transformers | β1 | 30.21% (Light load) | 64.60% | 73.99% | Proactively assume additional load |
| β2 | 89.78% (Heavy load) | 72.21% | 74.26% | Maintain the load factor within a reasonable range. | |
| Terminal voltage | Unode26 | 252.1~277.8 V | 311 V | 311 V | Voltage has recovered from a severe over-limit condition to its rated value |
| Stage | Location | Phase | P (kW) | Q (kvar) | I (A) | U (V) |
|---|---|---|---|---|---|---|
| Stage 1 | node 0 of DA 1 | A/B/C | 2.74/1.75/0.40 | 8.52/6.56/5.17 | 57.5/43.6/33.3 | - |
| node 0 of DA 2 | A/B/C | 29.01/22.22/16.38 | 28.03/22.58/15.99 | 260.7/204.8/147.3 | - | |
| node 26 of DA 2 | A/B/C | 27.89/23.45/15.23 | 12.97/11.03/7.21 | - | 365.2/352.4/345.5 | |
| Stage 2 | node 0 of DA 1 | A/B/C | 2.64/2.58/2.65 | 10.95/10.85/10.91 | 73.1/72.5/72.2 | - |
| node 0 of DA 2 | A/B/C | 16.50/16.49/16.49 | 27.56/27.54/27.55 | 207.4/207.3/207.2 | - | |
| node 26 of DA 2 | A/B/C | 20.17/18.21/12.32 | 9.38/8.56/5.82 | - | 310.8/310.2/310.8 | |
| Stage 3 | node 0 of DA 1 | A/B/C | 1.62/1.60/1.63 | 6.55/6.50/6.40 | 43.9/43.5/42.5 | - |
| node 0 of DA 2 | A/B/C | 13.06/13.05/13.05 | 24.24/24.23/24.24 | 177.3/177.6/177.7 | - | |
| node 26 of DA 2 | A/B/C | 13.63/12.28/8.27 | 6.42/5.83/3.94 | - | 310.2/310.8/310.8 |
| Index | Parameter Symbol | Stage 1 | Stage 2 | Stage 3 | Governance Outcomes |
|---|---|---|---|---|---|
| Current imbalance | λI1 | 28.35% | 0.68% | 1.38% | Maintain a high degree of equilibrium |
| λI2 | 27.63% | 0.04% | 0.11% | ||
| Load factor of distribution transformers | β1 | 10.42% | 16.80% | 10.02% | Photovoltaic power is being fed back into the grid, whilst the load factor remains at a low level |
| β2 | 47.45% | 48.18% | 41.30% | Maintain the load factor within a reasonable range | |
| Terminal voltage | Unode26 | 345.5~365.2 V | 310 V | 310 V | Severe overvoltage has been suppressed to normal levels. |
Disclaimer/Publisher’s Note: The statements, opinions and data contained in all publications are solely those of the individual author(s) and contributor(s) and not of MDPI and/or the editor(s). MDPI and/or the editor(s) disclaim responsibility for any injury to people or property resulting from any ideas, methods, instructions or products referred to in the content. |
© 2025 by the authors. Licensee MDPI, Basel, Switzerland. This article is an open access article distributed under the terms and conditions of the Creative Commons Attribution (CC BY) license.
Share and Cite
Jiang, H.; Lu, Z.; Yuan, X.; Zhang, C.; Xiong, W.; Feng, Q.; Lin, C. Coordinated Control Strategy for Series-Parallel Connection of Low-Voltage Distribution Areas Based on Direct Power Control. Electronics 2026, 15, 73. https://doi.org/10.3390/electronics15010073
Jiang H, Lu Z, Yuan X, Zhang C, Xiong W, Feng Q, Lin C. Coordinated Control Strategy for Series-Parallel Connection of Low-Voltage Distribution Areas Based on Direct Power Control. Electronics. 2026; 15(1):73. https://doi.org/10.3390/electronics15010073
Chicago/Turabian StyleJiang, Huan, Zhiyang Lu, Xufeng Yuan, Chao Zhang, Wei Xiong, Qihui Feng, and Chenghui Lin. 2026. "Coordinated Control Strategy for Series-Parallel Connection of Low-Voltage Distribution Areas Based on Direct Power Control" Electronics 15, no. 1: 73. https://doi.org/10.3390/electronics15010073
APA StyleJiang, H., Lu, Z., Yuan, X., Zhang, C., Xiong, W., Feng, Q., & Lin, C. (2026). Coordinated Control Strategy for Series-Parallel Connection of Low-Voltage Distribution Areas Based on Direct Power Control. Electronics, 15(1), 73. https://doi.org/10.3390/electronics15010073
