Sign in to use this feature.

Years

Between: -

Subjects

remove_circle_outline
remove_circle_outline
remove_circle_outline
remove_circle_outline
remove_circle_outline
remove_circle_outline
remove_circle_outline
remove_circle_outline
remove_circle_outline

Journals

Article Types

Countries / Regions

remove_circle_outline
remove_circle_outline
remove_circle_outline
remove_circle_outline

Search Results (320)

Search Parameters:
Keywords = intramuscular fat content

Order results
Result details
Results per page
Select all
Export citation of selected articles as:
18 pages, 1782 KB  
Article
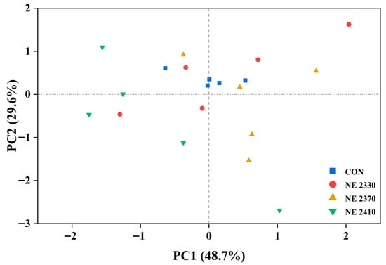
Dietary Net Energy Concentration Affects Growth Performance, Carcass Traits, Intramuscular Fatty Acid Profile, and Cecal Microbiota of Pigs with Restricted Feed Allowance
by Qinfeng Hu, Wanxin Xiang, Youzhi Pu, Yong Zhang, Pan Zhou, Tiande Zou, Zhengjun Xie, Zhiqing Wu, Xiang Ao, Jinming You and Honglin Yan
Animals 2025, 15(24), 3514; https://doi.org/10.3390/ani15243514 - 5 Dec 2025
Abstract
This study investigated the effects of different dietary net energy (NE) concentrations on the growth performance, carcass traits, meat quality, and cecal microbiota of feed restricted pigs. In total, 32 Sichuan-Tibetan black pigs with similar initial body weights (25.98 ± 0.27 kg) were [...] Read more.
This study investigated the effects of different dietary net energy (NE) concentrations on the growth performance, carcass traits, meat quality, and cecal microbiota of feed restricted pigs. In total, 32 Sichuan-Tibetan black pigs with similar initial body weights (25.98 ± 0.27 kg) were divided into four groups: a control group (ad libitum feeding, 2330 kcal NE kg−1) and three treatment groups (twice-daily feeding with NE concentrations of 2330, 2370, and 2410 kcal kg−1, respectively). This feeding trial lasted for 19 weeks. Decreasing feeding frequency reduced the final body weight, average daily gain (ADG), average daily feed intake (ADFI), and backfat thickness (p < 0.05). Elevation of NE concentration increased the final body weight, ADG, and fat deposition (p < 0.05), which eventually led to an improvement in feed efficiency (p < 0.05). The expression of lipid-metabolism-related genes was significantly downregulated as NE concentration increased under a restricted feeding regime (p < 0.05). Cecal microbiota analysis showed that a high NE concentration decreased microbial alpha-diversity (p < 0.05). These findings suggest that under the restricted feeding condition, 2370 kcal NE kg−1 can improve feed efficiency and optimize carcass composition simultaneously, which are associated with the changes in gut microbiota structure and the lipid-metabolism-related gene expression. Full article
(This article belongs to the Section Pigs)
Show Figures

Figure 1

21 pages, 6280 KB  
Article
Bovine Adipocyte-Derived Exosomes Transport LncRNAs to Regulate Adipogenic Transdifferentiation of Bovine Muscle Satellite Cells
by Guangyao Meng, Jiasu Zhang, Zewen Wu, Jixuan Song, Qian Sun, Xinxin Zhang, Mengxia Sun, Yang Yi and Guangjun Xia
Animals 2025, 15(23), 3459; https://doi.org/10.3390/ani15233459 - 30 Nov 2025
Viewed by 95
Abstract
Intramuscular fat content is a key factor in determining the quality and value of beef. Intramuscular adipocytes and satellite cells can interact with each other, and both are the source cells for intramuscular fat formation. To better understand the mechanism of bovine adipocytes [...] Read more.
Intramuscular fat content is a key factor in determining the quality and value of beef. Intramuscular adipocytes and satellite cells can interact with each other, and both are the source cells for intramuscular fat formation. To better understand the mechanism of bovine adipocytes regulating adipogenic transdifferentiation of muscle satellite cells (MSCs), this study established a co-culture system of bovine adipocytes and bovine MSCs, identified and isolated exosomes secreted by bovine adipocytes, co-cultured exosomes with bovine MSCs, and performed lncRNA sequencing of exosomes. The results showed that lipid droplets appeared in bovine MSCs under the co-culture system, and the expression levels of the PPARγ and CEBPA, which were lipogenesis-related genes, were significantly elevated. In addition, this study identified 3425 lncRNAs in adipocyte-derived exosomes, and the target genes of these lncRNAs were significantly enriched in gene functions and pathways related to transcriptional regulation, cellular differentiation, lipogenesis, and metabolism. It is worth noting that lncRNA-DGAT2 (lncDGAT2) can competitively bind to bta-miR-2455, increase the expression of target gene DGAT2, and promote adipogenic transdifferentiation of MSCs. In summary, bovine adipocytes can regulate the adipogenic transdifferentiation of MSCs through exosomes and exosomal lncRNAs. This study provides new insights into the regulation mechanism of bovine intramuscular fat deposition. Full article
(This article belongs to the Section Cattle)
Show Figures

Figure 1

19 pages, 16657 KB  
Article
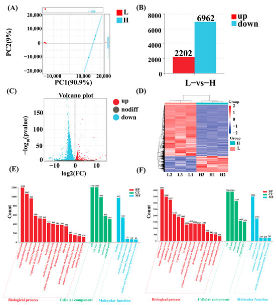
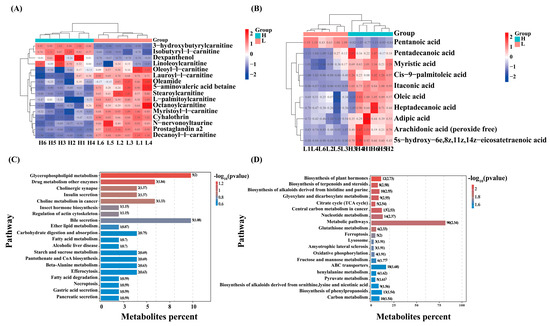
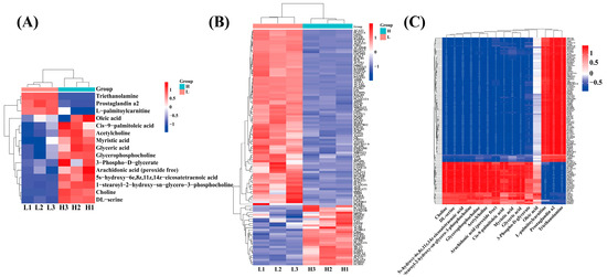
Integrated Transcriptomic and Metabolomic Analysis of the Mechanism of Intramuscular Fat Differences in Wandong Cattle
by Fenglou He, Han Liu, Yakun Yao, Zhanhong Qiao, Xinye Li, Chao Chen, Xiaokang Lv, Ke Ji and Jinling Hua
Int. J. Mol. Sci. 2025, 26(23), 11557; https://doi.org/10.3390/ijms262311557 - 28 Nov 2025
Viewed by 88
Abstract
This study aimed to collaboratively investigate the mechanism of variations in intramuscular fat (IMF) content in Wandong cattle using transcriptomics and metabolomics techniques. Longissimus dorsi (LD) muscle samples were collected from thirteen free-range Wandong cattle in Fengyang County, Anhui Province, China. From this [...] Read more.
This study aimed to collaboratively investigate the mechanism of variations in intramuscular fat (IMF) content in Wandong cattle using transcriptomics and metabolomics techniques. Longissimus dorsi (LD) muscle samples were collected from thirteen free-range Wandong cattle in Fengyang County, Anhui Province, China. From this initial cohort, eight animals closely matched in age and body weight were selected. Based on IMF content measured by Soxhlet extraction, these eight cattle were divided into two groups: the high-IMF (HF, n = 4) and low-IMF (LF, n = 4) groups. Subsequent analyses were performed on integrated datasets comprising the transcriptome, metabolome, and fatty acid profile. The results revealed a significant increase in IMF in the HF group compared to the LF group (p < 0.05). Specifically, α-linolenic acid (C18:3n3) and γ-linolenic acid (C18:3n6) were significantly more abundant in the LF group compared to the HF group (p < 0.05), whereas oleic acid (C18:1n9c) and cis-9-palmitoleic acid (C16:1) predominated in the HF group. However, saturated fatty acids (SFAs), such as myristic acid (C14:0), palmitic acid (C16:0), stearic acid (C18:0), and Margaric acid (C17:0), did not show significant differences (p > 0.05). A total of 9164 differentially expressed genes (DEGs) were identified via transcriptome analysis, with 2202 genes upregulated and 6962 genes downregulated in the HF group compared to the LF group. The expression profiles exhibited a distinct pattern, characterized by the upregulation of genes such as FABP1, SREBF1, and LIPE, while genes including SCD, PPARGC1A, and LEP were downregulated. GO enrichment analysis demonstrated that the majority of DEGs were predominantly abundant across 25 distinct functional categories distributed across the three primary ontologies. KEGG pathway analysis further identified 341 significantly enriched signaling pathways in the HF group (p < 0.05), predominantly involving metabolic pathways, FoxO, AMPK, and PPAR signaling pathways. Untargeted liquid chromatography-tandem mass spectrometry (LC-MS/MS) metabolomics analysis revealed 404 differential accumulated metabolites (DAMs), with 187 in positive ion mode and 217 in negative ion mode (p < 0.05). These DAMs were notably enriched in pathways such as glycerophospholipid metabolism, terpene and steroid biosynthesis, fatty acid degradation, and fatty acid metabolism. Notably, C16:1, C18:1n9c, arachidonic acid (peroxide free) (C20:4n6), oleoyl-L-carnitine, and linoleoyl-carnitine were identified as key players in lipid metabolism. Integrating transcriptomics with metabolomics data unveiled significant associations between DAMs linked to lipid metabolism and DEGs. Specifically, C18:1n9c exhibited a positive correlation with LPIN3, while C16:1 showed negative associations with PPAP2B, PPAP2A, CDS2, HADHA, LPL, HSD17B12, ELOVL5, ACSL1, and ACOX1, and positive correlations with PLA2G15, CDIPT, AGPSBG1, and GPD1. In summary, the variation in IMF content in Wandong cattle is co-regulated by key genes (SREBF1, ACSL1, SCD) via the AMPK, PPAR, and FoxO signaling pathways, coupled with alterations in specific fatty acid metabolites such as C18:1n9c, C16:1, and C20:4n6. These findings provide critical molecular insights for the genetic selection and breeding of Wandong cattle, which are renowned for their superior meat quality. Full article
(This article belongs to the Section Molecular Genetics and Genomics)
Show Figures

Figure 1

22 pages, 2703 KB  
Article
Multi-Omics Insights into the Effects of Long-Term Faba Bean Feeding on Muscle Quality and Metabolic Reprogramming in Nile Tilapia (Oreochromis niloticus)
by Rongni Li, Saisai Wang, Yansheng Sun and Xin Zhang
Int. J. Mol. Sci. 2025, 26(22), 10819; https://doi.org/10.3390/ijms262210819 - 7 Nov 2025
Viewed by 352
Abstract
While short-term faba bean feeding is known to improve fish texture, its long-term systemic effects and the underlying molecular mechanisms in Nile tilapia remain rarely explored. This knowledge gap is critical, given the potential for extended feeding to induce distinct metabolic reprogramming and [...] Read more.
While short-term faba bean feeding is known to improve fish texture, its long-term systemic effects and the underlying molecular mechanisms in Nile tilapia remain rarely explored. This knowledge gap is critical, given the potential for extended feeding to induce distinct metabolic reprogramming and trade-offs. Here, we present the first comprehensive study investigating the 180-day impact of a 60% FB-based diet (FBD) on Nile tilapia through an integrated analysis of phenotypic traits, muscle histology, metabolome, and transcriptome. Our results revealed a fundamental trade-off: FBD feeding induced hyperplasia-driven muscle remodeling, significantly enhancing textural properties (hardness, gumminess, chewiness) and increasing intramuscular fat and collagen content, but at the cost of suppressed growth and hepatosomatic index. Metabolomics identified 243 significantly altered metabolites, outlining a systemic metabolic shift characterized by activated lipid synthesis but inhibited amino acid and energy metabolism. This multi-omics integration nominated the chac1 gene as a novel key regulator for FB-induced muscle hyperplasia, a finding not previously reported in this context. We propose a mechanistic model wherein long-term FBD feeding coordinates lipid deposition, collagen accumulation, and chac1-mediated hyperplastic growth to remodel muscle texture. Our work provides new insights into the long-term metabolic trade-offs and molecular drivers of FB-induced flesh quality improvement, offering a theoretical foundation for developing optimized aquafeeds. Full article
Show Figures

Figure 1

22 pages, 19293 KB  
Article
PLIN5 Promotes Lipid Reconstitution in Goat Intramuscular Fat via the PPARγ Signaling Pathway
by Yuhan Dai, Yuling Yang, Haiyang Li, Yinggui Wang, Yong Wang, Yaqiu Lin, Lian Huang, Zhanyu Du, Hua Xiang, Changhui Zhang and Jiangjiang Zhu
Biology 2025, 14(11), 1547; https://doi.org/10.3390/biology14111547 - 4 Nov 2025
Viewed by 415
Abstract
Intramuscular fat (IMF) content is an important factor of goat meat quality, which is related to the proliferation and differentiation of intramuscular preadipocytes. Perilipin 5 (PLIN5) is a lipid droplet-associated protein; however, the specific function and underlying mechanism of PLIN5 in goat IMF [...] Read more.
Intramuscular fat (IMF) content is an important factor of goat meat quality, which is related to the proliferation and differentiation of intramuscular preadipocytes. Perilipin 5 (PLIN5) is a lipid droplet-associated protein; however, the specific function and underlying mechanism of PLIN5 in goat IMF deposition are still unclear. In this study, overexpression of PLIN5 significantly enhanced apoptosis and reduced the proliferation of preadipocytes and also promoted cellular lipid deposition via both the upregulation of the expression of peroxisome proliferator-activated receptor gamma (PPARγ) and a significant increase in the expression of lipogenesis-related genes. The inhibition of PLIN5 then confirmed these results. Untargeted lipidomics sequencing identified a total of 34 differentially expressed lipids after PLIN5 overexpression in goat preadipocytes and analysis by KEGG pathway enrichment, which are mainly involved in the PI3K-AKT signaling pathway. The lipid omics findings also show that ceramides and lysophosphatidylinositol were significantly upregulated, e.g., Cer (d35:1), Cer (d18:2/22:1), LPI (18:0), and LPI (16:0), after overexpression of the PLIN5 gene. Higher expression of LPI (16:0) or LPI (18:0) may regulate lipid droplet accumulation by activating PPARγ. Rescue experiments with the PI3K-AKT inhibitor (LY294002) and the PPARγ inhibitor (GW9662) showed that the PI3K-AKT signaling pathway is involved in the regulation of cell proliferation, and PPARγ is involved in the regulation of lipid deposition. In conclusion, our findings demonstrate that PLIN5 regulates lipid reconstitution in goat intramuscular fat via PPARγ and PI3K-AKT signaling pathways. This regulation delivered theoretical support for improving meat quality from the aspect of IMF deposition. Full article
Show Figures

Figure 1

14 pages, 795 KB  
Article
Relationship Between Breed, GH and CAST Genotypes, and FA Composition in the Ovine Intramuscular Fat of Musculus Semimembranosus
by Evaldas Šlyžius, Gintarė Zaborskienė, Vaida Andrulevičiūtė, Ingrida Sinkevičienė, Vilija Buckiūnienė and Renata Bižienė
Animals 2025, 15(20), 2992; https://doi.org/10.3390/ani15202992 - 15 Oct 2025
Viewed by 580
Abstract
The aim of the study to evaluate relationship between breed, GH and CAST genotypes, and FA composition in the ovine intramuscular fat of musculusSemimembranosus. To fulfil this aim, 175 blood samples were drawn by jugular vein puncture from Lithuanian Black-Headed (N43), [...] Read more.
The aim of the study to evaluate relationship between breed, GH and CAST genotypes, and FA composition in the ovine intramuscular fat of musculusSemimembranosus. To fulfil this aim, 175 blood samples were drawn by jugular vein puncture from Lithuanian Black-Headed (N43), Lithuanian Black-Headed *Ile de France (N43), Lithuanian Black-Headed *Suffolk (N44), and Lithuanian Black-Headed *Texel (N45) lambs. The lambs were weighed weekly, and the growth rate was calculated using birth weight and month weight values. Genomic DNA was extracted from blood samples taken into EDTA containing tubes, using a “GeneJET Genomic DNA Purification Kit” (Thermo Scientific, Waltham, MA, USA). The method of polymerase chain reaction and restriction length polymorphism were used to genotype growth hormone (GH) and (CAST) gene polymorphisms. Meat samples of four lamb breeds were taken for analysis (200–250 g from musculusSemimembranosus were taken 48 h after carcass meat cooling). The fatty acid methyl esters (FAMEs) were analyzed using a gas chromatography mass spectrometry (GC/MS) instrumental technique. All data were evaluated statistically. Studies have shown that purebred Lithuanian Black-Headed lambs are born with a higher weight, so it is not advisable to mix them with Ile de France, Suffolk, or Texel breeds. Also, our research shows that the most beneficial breed are lambs that have the BB genotype of the GH gene and the MN genotype of the CAST gene, as these lambs are born with the greatest weight and gain. The meat of Lithuanian Black-Headed lambs showed the lowest content of SFA and the largest content of PUFA. The ratio ω-6/ω-3 FA varied from 2.71 (Lithuanian Black-Headed * Suffolk) to 4.52 (Lithuanian Black-Headed). Based on the research, it can be concluded that the purebred Lithuanian Black-Headed lambs had higher birth weight, therefore it is not appropriate to mix them with Ile de France, Suffolk, or Texel breeds. Full article
(This article belongs to the Section Animal Genetics and Genomics)
Show Figures

Figure 1

16 pages, 788 KB  
Article
Fresh Pork Quality Assessment by NIRS and NMR: Predicting Eating Quality and Elucidating Relationships with Key Chemical Components
by Xiying Li, Melindee Hastie, Minh Ha, Robyn D. Warner, Cameron C. Steel, Peter McGilchrist, Evan McCarney, Darryl N. D’Souza, Robert J. E. Hewitt, David W. Pethick, Maddison T. Corlett, Sarah M. Stewart and Frank R. Dunshea
Animals 2025, 15(20), 2973; https://doi.org/10.3390/ani15202973 - 14 Oct 2025
Cited by 1 | Viewed by 606
Abstract
The Australian pork industry has been seeking a rapid and non-destructive way to predict pork chemical components and eating quality. In this study, near-infrared spectroscopy (NIRS) and nuclear magnetic resonance (NMR) were applied to fresh pork Longissimus thoracis et lumborum (LTL) and Semimembranosus [...] Read more.
The Australian pork industry has been seeking a rapid and non-destructive way to predict pork chemical components and eating quality. In this study, near-infrared spectroscopy (NIRS) and nuclear magnetic resonance (NMR) were applied to fresh pork Longissimus thoracis et lumborum (LTL) and Semimembranosus (SM) with the aim to build prediction models for intramuscular fat (IMF) content, collagen content and solubility, pH, and sensory attributes, namely tenderness, juiciness, liking of flavor and overall liking as well as investigate the effects of chemical components on pork eating quality. Results showed that the NIRS output, which was a predicted IMF content calibrated for the IMF of lamb, correlated with the chemically analyzed IMF content across both muscles. In LTL, NMR parameter p2f was weakly correlated with IMF and pH. For the LTL, NMR parameters p21 and p22 were related to sensory tenderness, while T22 was correlated with the liking of flavor. In both muscles, the collagen content and pH were related to all sensory attributes, and IMF was related to the liking of flavor. The chemical properties of SM were weakly correlated with those of LTL. The NIRS and NMR weakly predicted the pork chemical components and sensory properties, but more studies are required to improve the accuracy. Full article
(This article belongs to the Section Pigs)
Show Figures

Figure 1

21 pages, 5214 KB  
Article
microRNA-22 Inhibition Stimulates Mitochondrial Homeostasis and Intracellular Degradation Pathways to Prevent Muscle Wasting
by Simone Tomasini, Emanuele Monteleone, Anna Altieri, Francesco Margiotta, Fereshteh Dardmeh, Hiva Alipour, Anja Holm, Sakari Kauppinen and Riccardo Panella
Int. J. Mol. Sci. 2025, 26(20), 9900; https://doi.org/10.3390/ijms26209900 - 11 Oct 2025
Cited by 1 | Viewed by 803
Abstract
MicroRNA-22 (miR-22) is a negative regulator of mitochondrial biogenesis, as well as lipid and glucose metabolism, in metabolically active tissues. Silencing miR-22 holds promise as a potential treatment of obesity and metabolic syndrome, as it restores metabolic capacity—enhancing oxidative metabolism—and reduces ectopic fat [...] Read more.
MicroRNA-22 (miR-22) is a negative regulator of mitochondrial biogenesis, as well as lipid and glucose metabolism, in metabolically active tissues. Silencing miR-22 holds promise as a potential treatment of obesity and metabolic syndrome, as it restores metabolic capacity—enhancing oxidative metabolism—and reduces ectopic fat accumulation in chronic obesity, a driver of impaired metabolic flexibility and muscle mass loss. Intramuscular adipose accumulation and defective mitochondrial function are features associated with obese-mediated muscle atrophy and hallmarks of neuromuscular disorders such as Duchenne muscular dystrophy. Therefore, miR-22 could represent a compelling molecular target to improve muscle health across various muscle-wasting conditions. This study describes a pharmacological strategy for the inhibition of miR-22 in skeletal muscle by employing a mixmer antisense oligonucleotide (ASO, anti-miR-22). Administration of the ASO in a mouse model of obesity positively modulated myogenesis while protecting dystrophic mice from muscle function decline, enhancing fatigue resistance, and limiting pathological fibrotic remodeling. Mechanistically, we show that anti-miR-22 treatment promotes derepression of genes involved in mitochondrial homeostasis, favoring oxidative fiber content regardless of the disease model, thus promoting a more resilient phenotype. Furthermore, we suggest that miR-22 inhibition increases autophagy by transcriptional activation of multiple negative regulators of mammalian target of rapamycin (mTOR) signaling to decrease immune infiltration and fibrosis. These findings position miR-22 as a promising therapeutic target for muscle atrophy and support its potential to restore muscle health. Full article
(This article belongs to the Special Issue MicroRNAs as Biomarkers and Therapeutic Targets in Human Diseases)
Show Figures

Figure 1

19 pages, 7247 KB  
Article
Effects of Dietary Crude Protein Level on Growth Performance, Carcass Traits, Meat Quality, and Fatty Acid Composition of Ningxiang Finishing Pigs
by Xianglin Zeng, Yan Tang, Wenzhi Liu, Zhaobin Wang, Pengfei Huang, Qiye Wang and Huansheng Yang
Animals 2025, 15(20), 2950; https://doi.org/10.3390/ani15202950 - 11 Oct 2025
Viewed by 558
Abstract
This study investigated the effects of different crude protein (CP) levels on growth performance, carcass traits, meat quality, and fatty acid composition in Ningxiang finishing pigs. A total of 200 pigs (52.52 ± 0.41 kg) were assigned to five dietary treatments: high-protein (HP, [...] Read more.
This study investigated the effects of different crude protein (CP) levels on growth performance, carcass traits, meat quality, and fatty acid composition in Ningxiang finishing pigs. A total of 200 pigs (52.52 ± 0.41 kg) were assigned to five dietary treatments: high-protein (HP, 15.56%), moderate-high-protein (MHP, 13.99%), moderate-protein (MP, 12.94%), moderate-low-protein (MLP, 11.90%), and low-protein (LP, 10.31%). Feeding the MLP diet significantly improved average daily gain (ADG) compared to HP and LP diets (p < 0.05). Pigs fed the MP diet had higher lean meat percentage than those on the LP diet (p < 0.05), while both HP and MP diets reduced carcass fat percentage (p < 0.05). The LP diet significantly increased a*, pH45min, intramuscular fat (IMF), and C18:1n9c, while decreasing C23:0 and C20:3n6 in the longissimus dorsi muscle (p < 0.05). Liver metabolomics revealed that the LP diet inhibited nicotinate and nicotinamide metabolism (p < 0.05), accompanied by downregulation of genes related to the tryptophan–niacin metabolism and upregulation of genes involved with hepatic lipogenesis (p < 0.05). In muscle, the LP diet inhibited AMPK signaling via decreased p-AMPK expression, leading to increased IMF content (p < 0.05). In summary, the optimal growth performance of Ningxiang finishing pigs was achieved with a CP level of 11.90%. Additionally, the LP diet enhanced meat quality by modulating hepatic niacin metabolism and AMPK signaling. Full article
(This article belongs to the Section Pigs)
Show Figures

Figure 1

14 pages, 1306 KB  
Article
Comparative Analyses of Gene and Protein Expressions and the Lipid Contents in Intramuscular and Subcutaneous Fat Tissues in Fattening Steers
by Kaixi Ji, Ming Yang, Ziying Tan, Hongbo Zhao and Xianglun Zhang
Animals 2025, 15(18), 2733; https://doi.org/10.3390/ani15182733 - 19 Sep 2025
Viewed by 630
Abstract
In this study, we aimed to characterize intramuscular fat (IMF) tissue in fattening steers through a comparison with subcutaneous fat (SCF) tissue. The IMF of the longissimus thoracis et lumborum and the SCF of the back fat from three fattening steers (mean body [...] Read more.
In this study, we aimed to characterize intramuscular fat (IMF) tissue in fattening steers through a comparison with subcutaneous fat (SCF) tissue. The IMF of the longissimus thoracis et lumborum and the SCF of the back fat from three fattening steers (mean body weight of 703.50 ± 11.45 kg) were collected, and the muscle tissue, connective tissue, and fascia were carefully removed. Gene and protein expressions and the lipid contents were assessed via transcriptomic, proteomic, and lipidomic analyses, respectively. Subsequently, tissue-specific factors were identified using integrated analysis. The results revealed that the expressions of sarcoplasmic/endoplasmic reticulum Ca2+ transporting 2 (ATP2A2), enolase 3 (ENO3), fructose-bisphosphatase 2 (FBP2), myosin heavy chain 7 (MYH7), myosin light chain 3 (MYL3), myosin light chain kinase (MYLK), glycogen phosphorylase (PYGM), troponin C1 (TNNC1), and tropomyosin 2 (TPM2) significantly increased in IMF at both the mRNA and protein levels, whereas those of fatty acid-binding protein 4 (FABP4), stearoyl-CoA desaturase (SCD), and apolipoprotein E (APOE) were reduced. The abundances of both phosphatidylinositol (PI) (18:1/20:4) and phosphatidylcholine (PC) (15:0/18:2) were positively correlated with APOE. Conversely, that of PI (18:1/20:4) was negatively correlated with ENO3 and PYGM, whereas PC (15:0/18:2) was negatively correlated with TNNC1 and MYLK. In conclusion, we identified calcium signaling and glycolysis as key IMF-regulating pathways. ATP2A2, ENO3, FBP2, MYH7, MYL3, MYLK, PYGM, TNNC1, TPM2, and LPE 18:0 were negatively associated with IMF deposition, whereas FABP4, SCD, APOE, PI (18:1/20:4), and PC (15:0/18:2) were positively associated with it. These findings offer underlying IMF-related targets to promote IMF deposition in cattle. Full article
(This article belongs to the Special Issue Livestock Omics)
Show Figures

Figure 1

13 pages, 2361 KB  
Article
Grazing-Induced Changes in circRNAs, miRNAs and mRNAs Expression in Tibetan Sheep Biceps Femoris
by Xiong Ma, Shaobin Li, Zhanzhao Chen, Zhaohua He, Jianming Ren, Shiyu Tao, Lan Zhang and Pengfei Zhao
Biology 2025, 14(9), 1143; https://doi.org/10.3390/biology14091143 - 29 Aug 2025
Viewed by 581
Abstract
The present study is aimed at investigating the effects of grazing on the meat quality of Tibetan sheep, as well as the associated molecular mechanisms. A total of ten Tibetan sheep were utilized and equally allocated into two groups: grazing and pen-feeding. To [...] Read more.
The present study is aimed at investigating the effects of grazing on the meat quality of Tibetan sheep, as well as the associated molecular mechanisms. A total of ten Tibetan sheep were utilized and equally allocated into two groups: grazing and pen-feeding. To assess the intramuscular fat (IMF) content, Soxhlet extraction was performed on the biceps femoris muscle. Additionally, transcriptome sequencing was carried out to evaluate the expression profiles of RNAs, facilitating the construction of a ceRNA regulatory network. The results demonstrated that the IMF content in the grazing group was significantly higher compared to the pen-feeding group, implying that grazing might foster the formation of Type I muscle fibers, thereby enhancing meat quality. Moreover, the expression levels of circRNAs, such as novel_circ_001331, novel_circ_012918, novel_circ_029843, and novel_circ_059962, were markedly up-regulated in the grazing group. These circRNAs may alleviate the inhibitory effects on genes like COL8A1, MYLK3, and NOX4 by interacting with miR-381-y, miR-7144-x, miR-16-z, miR-8159-x, novel-m0040-3p, novel-m0092-5p, and oar-miR-329a-3p. These circRNAs and miRNAs are predominantly involved in the MAPK, Wnt, and VEGF signaling pathways and could be implicated in biological processes such as muscle fiber type switching and energy metabolism. This research offers valuable insights for improving the meat quality of Tibetan sheep and provides a foundation for exploring the role of circRNA and miRNA in the regulation of meat quality under grazing conditions. Full article
(This article belongs to the Special Issue Bioinformatics in RNA Modifications and Non-Coding RNAs)
Show Figures

Figure 1

13 pages, 2450 KB  
Article
Activation of Focal Adhesion Pathway by CIDEA as Key Regulatory Axis in Lipid Deposition in Goat Intramuscular Precursor Adipocytes
by Peng Shao, Qi Li, Yu Liao, Yong Wang, Yaqiu Lin, Hua Xiang, Zhanyu Du, Changhui Zhang, Jiangjiang Zhu and Lian Huang
Animals 2025, 15(16), 2374; https://doi.org/10.3390/ani15162374 - 13 Aug 2025
Viewed by 741
Abstract
Intramuscular fat (IMF) content determines the quality of goat meat and is regulated by the comprehensive effect of the proliferation and adipogenesis of intramuscular preadipocytes. Our previous RNA-seq data revealed that cell death-inducing DNA fragmentation factor alpha (DFFA)-like effector (CIDE) A was upregulated [...] Read more.
Intramuscular fat (IMF) content determines the quality of goat meat and is regulated by the comprehensive effect of the proliferation and adipogenesis of intramuscular preadipocytes. Our previous RNA-seq data revealed that cell death-inducing DNA fragmentation factor alpha (DFFA)-like effector (CIDE) A was upregulated during the development of intramuscular fat in the longissimus dorsi muscle tissue, implying an important role in lipid homeostasis. However, the mechanism by which CIDEA, a member of the CIDE family, regulates intramuscular fat deposition in goat muscle is unknown, so we explored the function and underlying mechanism of CIDEA in goat intramuscular preadipocytes. To address this, we altered CIDEA in intramuscular preadipocytes and resolved the effect and mechanism of CIDEA in adipogenesis through RT-PCR, Western blot, triglyceride and LD determinations, CCK-8, and RNA-seq. It was found that CIDEA increased lipid droplets (LDs) and triglyceride contents and inhibited cell proliferation. Meanwhile, the lipid metabolism-related genes PPARγ, C/EBPα, SREBP1c, PLIN1, TIP47, ADFP, DGAT1, ACC, FASN, ACSL1, and FABP3 were upregulated, while the lipolysis and β-oxidation genes HSL, ACOX1, and CPT1B, as well as the proliferation marker gene CDK1, were all downregulated upon CIDEA overexpression. Differentially expressed genes in CIDEA dysregulation groups through RNA-seq were selected and were enriched in the apelin and focal adhesion signaling pathways. Specifically, the Western blot and rescue assays found that focal adhesion, but not apelin, was the key signaling pathway in CIDEA regulating lipid deposition in goat intramuscular preadipocytes. In summary, this study reveals that CIDEA promotes lipid deposition in intramuscular preadipocytes through the focal adhesion pathway and inhibits cell proliferation. This work clarifies the functional role and downstream signaling pathway of CIDEA in intramuscular fat deposition and provides theoretical support for improving meat quality by targeting key phenotype-related genes. Full article
Show Figures

Figure 1

19 pages, 36012 KB  
Article
Gut Microbial Signatures of Broiler Lines Divergently Selected for Inosine Monophosphate and Intramuscular Fat Content
by Yaodong Hu, Pengxin Cui, Shunshun Han, Xia Xiong, Qinke Huang, Xiaoyan Song, Guo He and Peng Ren
Animals 2025, 15(16), 2337; https://doi.org/10.3390/ani15162337 - 9 Aug 2025
Viewed by 630
Abstract
Consumers are increasingly concerned about the flavor quality of poultry meat, yet the relationship between inosine monophosphate (IMP), intramuscular fat (IMF), and the gut microbiota remains largely unclear. This study aimed to characterize the cecal microbiota associated with IMP/IMF deposition in Daheng broilers [...] Read more.
Consumers are increasingly concerned about the flavor quality of poultry meat, yet the relationship between inosine monophosphate (IMP), intramuscular fat (IMF), and the gut microbiota remains largely unclear. This study aimed to characterize the cecal microbiota associated with IMP/IMF deposition in Daheng broilers selectively bred for high-IMP/IMF levels (High group) and low levels (Control group). A two-stage microbiome analysis strategy was applied. Initially, 16S rRNA gene sequencing was conducted to assess microbial diversity and composition. Significant differences were observed between groups in alpha diversity indices (Chao1 and Faith_PD) and beta diversity (p < 0.05). LEfSe analysis identified 55 differentially abundant taxa (LDA > 3, p < 0.05), primarily within the Phylum bacteroidota. To achieve species-level and functional insights, whole-metagenome shotgun sequencing was performed. Taxonomic profiling of 62,443 microbial species revealed significant beta diversity differences (p < 0.05), with 120 dominant species differentially enriched (LDA > 3, p < 0.05), including 77 species in the High group such as Merdivivens faecigallinarum. Enriched functional genes were mainly involved in methane metabolism, starch and sucrose metabolism, and the nucleoside phosphate metabolic process. A total of 882 metagenome-assembled genomes (MAGs) were reconstructed and integrated with 19,628 publicly available chicken MAGs, resulting in 2609 non-redundant genomes, including 52 novel ones. These findings suggest that cecal microbial composition and function are associated with IMP/IMF levels in broilers, providing candidate bacterial species and functional pathways for further validation through gavage-based intervention and multi-omics analysis. Full article
(This article belongs to the Section Animal Physiology)
Show Figures

Figure 1

17 pages, 251 KB  
Article
Proximate Composition, Physicochemical Properties and Concentration of Selected Minerals in Edible Giblets of Geese
by Dariusz Kokoszyński, Arkadiusz Nędzarek, Joanna Żochowska-Kujawska, Marek Kotowicz, Marcin Wegner, Karol Włodarczyk, Dorota Cygan-Szczegielniak, Barbara Biesiada-Drzazga and Marcin Witkowski
Foods 2025, 14(15), 2742; https://doi.org/10.3390/foods14152742 - 6 Aug 2025
Viewed by 749
Abstract
The purpose of this study was to determine the effect of breed and sex (3 × 2) on the basic chemical composition, concentration of some minerals, and physicochemical properties of edible giblets of farm geese. The study material consisted of edible giblets (livers, [...] Read more.
The purpose of this study was to determine the effect of breed and sex (3 × 2) on the basic chemical composition, concentration of some minerals, and physicochemical properties of edible giblets of farm geese. The study material consisted of edible giblets (livers, gizzards, hearts) obtained from 42 geese from three Polish native breeds (Rypin, Suwałki, Kartuzy) at 220 weeks of age. Edible giblets were obtained during goose evisceration from seven males and seven females of each breed. Each bird was an experimental unit. Goose breed and sex had a significant effect on the chemical composition and physicochemical properties of the edible giblets. Rypin geese had higher (p < 0.05) intramuscular fat content in the gizzard and heart, as well as higher protein content in the heart and lower water content in the gizzard, compared to Kartuzy and Suwałki geese. Kartuzy geese, in turn, had higher content of water in the heart, and higher concentrations of phosphorus, calcium, iron, manganese, sodium, and chromium in the liver, compared to Rypin and Suwałki geese. In turn, Suwałki geese had higher concentrations of phosphorus in the gizzard, and potassium, phosphorus, copper, and iron in the heart compared to the hearts of Rypin and Suwałki geese, while Kartuzy and Suwałki geese higher concentrations of sodium, magnesium, zinc, and manganese in hearts than the hearts of Rypin geese. In these studies, the highest lightness (L*) was observed in the liver and heart of Rypin geese, the lowest yellowness (b*) was observed in the gizzard of Suwałki geese, and the highest pH24 and EC24 were observed in the heart of Kartuzy geese. Regardless of breed, males had higher protein, collagen, and intramuscular fat contents in the heart, a higher water content in the gizzard, higher concentrations of potassium, and sodium in the liver and gizzard, copper in the heart and liver, and phosphorus in the gizzard, and less water in the heart and zinc in the liver, as well as higher (p < 0.05) concentrations of iron in the liver and heart compared with females. The breed by sex interaction was significant for intramuscular fat and water content in the gizzard and heart, and protein content in the heart. Significant differences were also noted for EC24 in the liver and heart, yellowness of the gizzard, and concentrations of most labeled minerals in edible giblets. The obtained results indicate that the nutritional value and suitability of edible goose giblets for the poultry industry vary depending on breed and sex. Due to the limited research on the chemical composition and physicochemical properties of goose giblets, further research in this area is necessary in the future. Full article
16 pages, 1127 KB  
Article
Effects of Corn–Soybean Meal-Based Fermented Feed Supplementation on Growth Performance, Meat Quality, Fatty Acid Profiles, Nutritional Values, and Gut Microbiota of Lean-Type Finishing Pigs
by Jiao Song, Xin Wang, Yuhan Cao, Yue He and Ye Yang
Foods 2025, 14(15), 2641; https://doi.org/10.3390/foods14152641 - 28 Jul 2025
Cited by 1 | Viewed by 1220
Abstract
This research investigated the impact of corn–soybean meal-based fermented feed on the growth performance, pork quality, and fatty acid profiles of lean-type finishing pigs. A total of 80 lean-type growing DLY (Duroc × Landrace–Yorkshire) pigs were randomly assigned to 2 groups, with 5 [...] Read more.
This research investigated the impact of corn–soybean meal-based fermented feed on the growth performance, pork quality, and fatty acid profiles of lean-type finishing pigs. A total of 80 lean-type growing DLY (Duroc × Landrace–Yorkshire) pigs were randomly assigned to 2 groups, with 5 replicates of 8 pigs per pen. The pigs in control group (CON group) were fed a basal diet, while the pigs in fermented feed group (FF group) were fed a diet supplemented with 10% fermented feed. The experimental period lasted 70 days. Results exhibited that pigs in FF group had a significant increase in final body weight and average daily gain (ADG) (p < 0.05) and had a significant decrease in the feed-to-gain ratio (F/G) (p < 0.05). The FF group also exhibited significant promotion in muscle intramuscular fat content, marbling score, and meat color and significantly reduced the meat shear force and drip loss (p < 0.05). Serum analysis indicated that fermented feed significantly elevated blood glucose, total cholesterol, triglyceride levels, and serum hormones such as insulin, leptin, and IGF-1 (p < 0.05). Additionally, fermented feed significantly elevated the levels of polyunsaturated fatty acids (PUFAs) and monounsaturated fatty acids (MUFAs), whereas it decreased the saturated fatty acids (SFAs) contents (p < 0.05). The fermented feed also significantly enhanced pork nutritional values (p < 0.05). The fermented feed increased the expression of IGF-1, SREBP1c, PDE3, PPARγ, SCD5, and FAT/CD36 mRNA (p < 0.05). Furthermore, microbial 16S rDNA analysis uncovered that FF supplementation significantly reduced the Campilobacterota phylum abundance, while increasing the genus abundances of Clostridium_sensu_stricto, norank_f_Oscillospiraceae, unclassified_c_Clostridia, and V9D2013 (p < 0.05). In summary, the results indicated that the microbial fermented feed exhibited the regulation effects on pork quality and nutritional values of lean-type pigs through regulating lipid metabolism and gut microbial composition. Full article
(This article belongs to the Section Food Nutrition)
Show Figures

Figure 1

Back to TopTop