Next Article in Journal
RNA-Seq and Single-Cell RNA-Seq Analyses of Tilapia Head Kidney in Response to Streptococcus agalactiae and Aeromonas hydrophila
Previous Article in Journal
Unraveling Wing Shape Variation in Malaria Mosquitoes from the Arctic Edge: A Geometric Morphometric Study in Western Siberia
 
 
Font Type:
Arial Georgia Verdana
Font Size:
Aa Aa Aa
Line Spacing:
Column Width:
Background:
This is an early access version, the complete PDF, HTML, and XML versions will be available soon.
Article

Effects of Dietary Crude Protein Level on Growth Performance, Carcass Traits, Meat Quality, and Fatty Acid Composition of Ningxiang Finishing Pigs

Hunan International Joint Laboratory of Animal Intestinal Ecology and Health, Laboratory of Animal Nutrition and Human Health, College of Life Sciences, Hunan Normal University, Changsha 410081, China
*
Authors to whom correspondence should be addressed.
Animals 2025, 15(20), 2950; https://doi.org/10.3390/ani15202950 (registering DOI)
Submission received: 1 August 2025 / Revised: 18 September 2025 / Accepted: 8 October 2025 / Published: 11 October 2025
(This article belongs to the Section Pigs)

Simple Summary

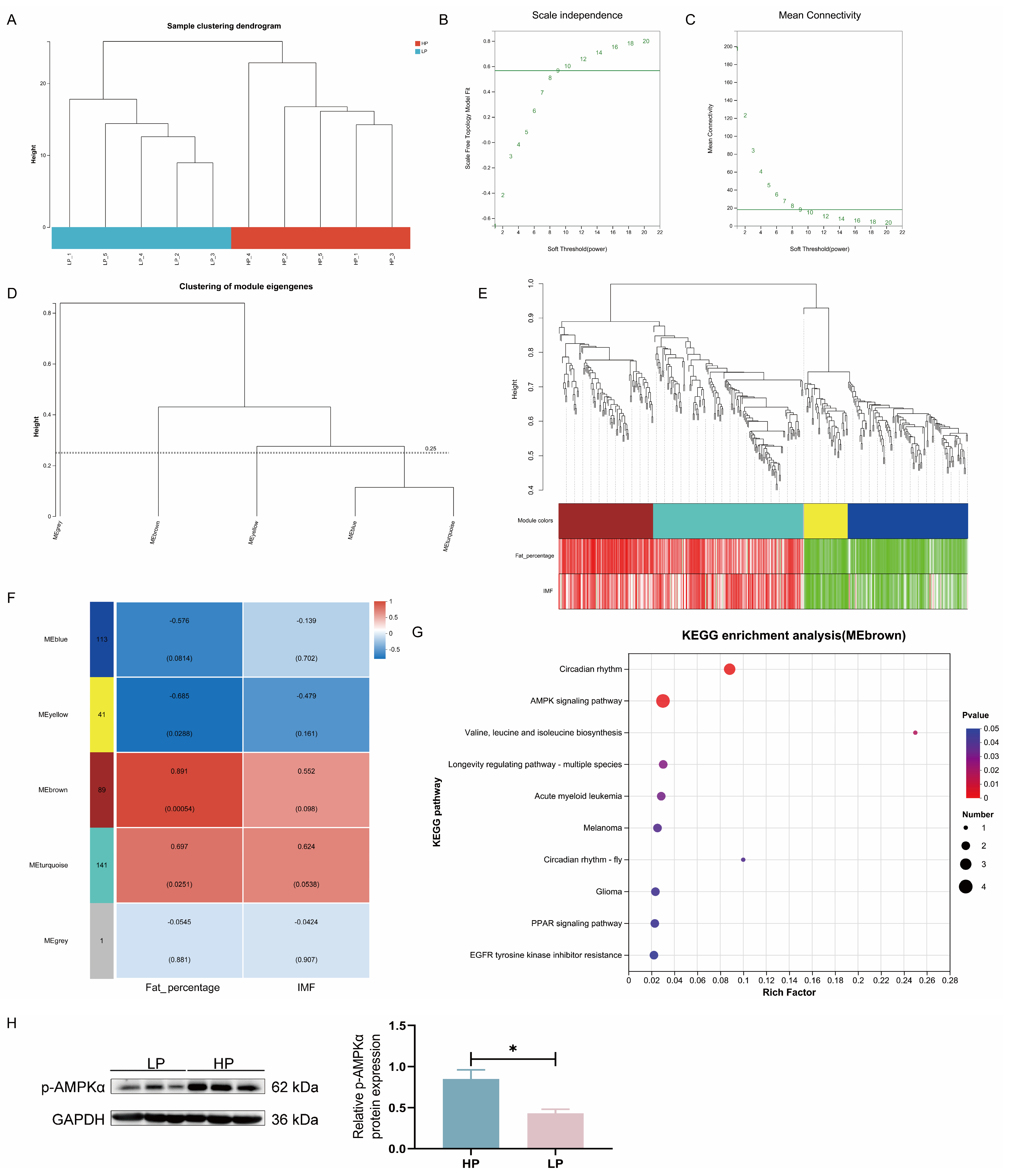
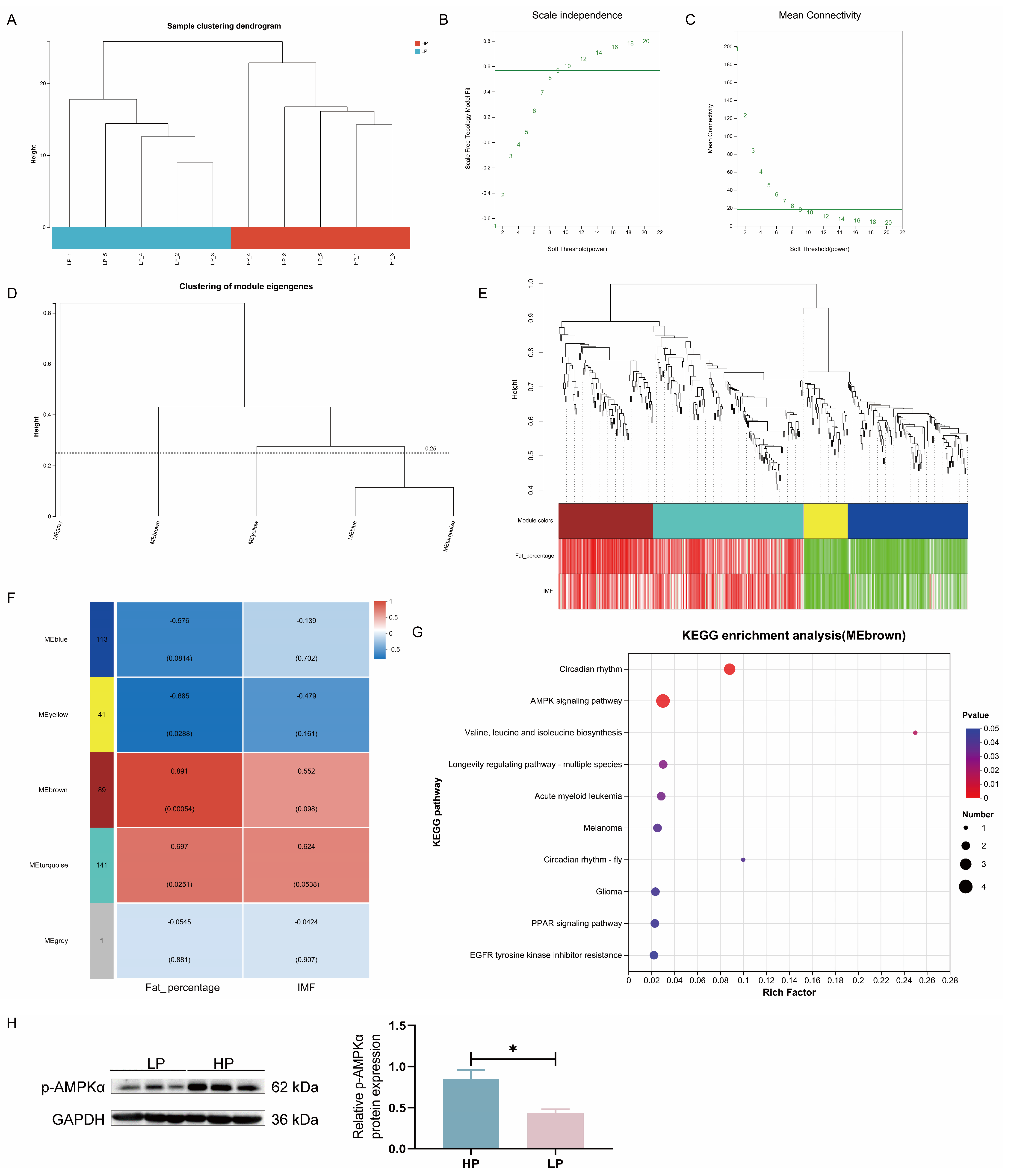
This study examined the effects of varying crude protein (CP) levels on growth performance, carcass traits, meat quality, and fatty acid composition in Ningxiang finishing pigs. The results revealed that low-protein (LP) diets reduced lean meat percentage and increased fat deposition, while simultaneously improving meat quality and fatty acid profiles. Furthermore, LP diets facilitated fat accumulation by suppressing hepatic tryptophan–niacin metabolism and inhibiting the AMPK signaling pathway in muscle, thereby influencing carcass traits and meat quality. These findings offer valuable insights into optimizing dietary protein strategies to enhance growth performance and meat quality in indigenous pig breeds.

Abstract

This study investigated the effects of different crude protein (CP) levels on growth performance, carcass traits, meat quality, and fatty acid composition in Ningxiang finishing pigs. A total of 200 pigs (52.52 ± 0.41 kg) were assigned to five dietary treatments: high-protein (HP, 15.56%), moderate-high-protein (MHP, 13.99%), moderate-protein (MP, 12.94%), moderate-low-protein (MLP, 11.90%), and low-protein (LP, 10.31%). Feeding the MLP diet significantly improved average daily gain (ADG) compared to HP and LP diets (p < 0.05). Pigs fed the MP diet had higher lean meat percentage than those on the LP diet (p < 0.05), while both HP and MP diets reduced carcass fat percentage (p < 0.05). The LP diet significantly increased a*, pH45min, intramuscular fat (IMF), and C18:1n9c, while decreasing C23:0 and C20:3n6 in the longissimus dorsi muscle (p < 0.05). Liver metabolomics revealed that the LP diet inhibited nicotinate and nicotinamide metabolism (p < 0.05), accompanied by downregulation of genes related to the tryptophan–niacin metabolism and upregulation of genes involved with hepatic lipogenesis (p < 0.05). In muscle, the LP diet inhibited AMPK signaling via decreased p-AMPK expression, leading to increased IMF content (p < 0.05). In summary, the optimal growth performance of Ningxiang finishing pigs was achieved with a CP level of 11.90%. Additionally, the LP diet enhanced meat quality by modulating hepatic niacin metabolism and AMPK signaling.
Keywords: Ningxiang finishing pigs; dietary crude protein; carcass fat percentage; meat quality Ningxiang finishing pigs; dietary crude protein; carcass fat percentage; meat quality

Share and Cite

MDPI and ACS Style

Zeng, X.; Tang, Y.; Liu, W.; Wang, Z.; Huang, P.; Wang, Q.; Yang, H. Effects of Dietary Crude Protein Level on Growth Performance, Carcass Traits, Meat Quality, and Fatty Acid Composition of Ningxiang Finishing Pigs. Animals 2025, 15, 2950. https://doi.org/10.3390/ani15202950

AMA Style

Zeng X, Tang Y, Liu W, Wang Z, Huang P, Wang Q, Yang H. Effects of Dietary Crude Protein Level on Growth Performance, Carcass Traits, Meat Quality, and Fatty Acid Composition of Ningxiang Finishing Pigs. Animals. 2025; 15(20):2950. https://doi.org/10.3390/ani15202950

Chicago/Turabian Style

Zeng, Xianglin, Yan Tang, Wenzhi Liu, Zhaobin Wang, Pengfei Huang, Qiye Wang, and Huansheng Yang. 2025. "Effects of Dietary Crude Protein Level on Growth Performance, Carcass Traits, Meat Quality, and Fatty Acid Composition of Ningxiang Finishing Pigs" Animals 15, no. 20: 2950. https://doi.org/10.3390/ani15202950

APA Style

Zeng, X., Tang, Y., Liu, W., Wang, Z., Huang, P., Wang, Q., & Yang, H. (2025). Effects of Dietary Crude Protein Level on Growth Performance, Carcass Traits, Meat Quality, and Fatty Acid Composition of Ningxiang Finishing Pigs. Animals, 15(20), 2950. https://doi.org/10.3390/ani15202950

Note that from the first issue of 2016, this journal uses article numbers instead of page numbers. See further details here.

Article Metrics

Back to TopTop