Sign in to use this feature.

Years

Between: -

Subjects

remove_circle_outline
remove_circle_outline
remove_circle_outline
remove_circle_outline
remove_circle_outline
remove_circle_outline
remove_circle_outline
remove_circle_outline
remove_circle_outline

Journals

Article Types

Countries / Regions

Search Results (42)

Search Parameters:
Keywords = interval lengthening

Order results
Result details
Results per page
Select all
Export citation of selected articles as:
19 pages, 3102 KB  
Article
Warming and Change in Ocean Productivity Alter Phenology of an Expanding Loggerhead Population in Cabo Verde
by Fitra Arya Dwi Nugraha, Kirsten Fairweather, Artur Lopes, Anice Lopes, Berta Renom, Rebekka Allgayer, Albert Taxonera and Christophe Eizaguirre
Animals 2026, 16(4), 552; https://doi.org/10.3390/ani16040552 - 11 Feb 2026
Viewed by 1008
Abstract
Climate warming can alter reproductive timing of species, yet the capacity for phenological adjustment in long-lived species, particularly marine ones, remains elusive. Using 17 years of monitoring data from one of the largest loggerhead turtle (Caretta caretta) populations, we investigated the [...] Read more.
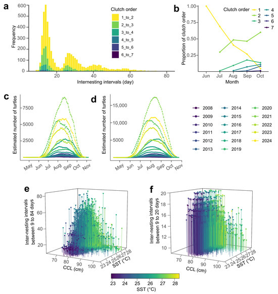
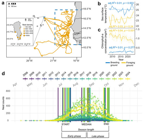
Climate warming can alter reproductive timing of species, yet the capacity for phenological adjustment in long-lived species, particularly marine ones, remains elusive. Using 17 years of monitoring data from one of the largest loggerhead turtle (Caretta caretta) populations, we investigated the environmental drivers of reproductive phenology and output. We found that warmer sea surface temperatures (SST) in both the feeding ground and the nesting ground advanced the start, peak, and end of the nesting season. We provide evidence for waves of arrival at the nesting ground, suggesting more turtles produce fewer clutches than previously thought. Inter-nesting intervals were shorter during episodes of higher SST, particularly in larger females, likely underpinned by metabolic scaling variation in reproductive pacing. Conversely, remigration intervals lengthened over time in all size classes, reflecting the detected continuous decrease in productivity in the feeding ground. As a result of reduced ocean productivity, both clutch size and clutch frequency also declined over the study period. Moreover, the declining trend in body size further reduces reproductive output, as smaller females produce smaller clutch sizes. Overall, we show that sea turtle population dynamics correlate with environmental parameters. The sustained decline in reproductive output underscores the need to mitigate the impacts of climate warming on the foraging area to safeguard this population, which, given its size, holds global significance. Full article
(This article belongs to the Special Issue Sea Turtle Nesting Behavior and Habitat Conservation)
Show Figures

Figure 1

28 pages, 4052 KB  
Article
High-Resolution Analysis of Solar and Storage Integration in Residential Buildings with Reversible Heat Pumps
by Giovanni Murano, Francesca Caffari and Nicolandrea Calabrese
Sustainability 2025, 17(23), 10600; https://doi.org/10.3390/su172310600 - 26 Nov 2025
Cited by 1 | Viewed by 639
Abstract
This study proposes a novel and replicable method to evaluate the cost-effectiveness of residential photovoltaic (PV) systems with battery storage (ESS) based on actual electricity consumption data from Italian households. The method integrates one year of real 15 min-interval household electricity consumption data, [...] Read more.
This study proposes a novel and replicable method to evaluate the cost-effectiveness of residential photovoltaic (PV) systems with battery storage (ESS) based on actual electricity consumption data from Italian households. The method integrates one year of real 15 min-interval household electricity consumption data, downloaded from the Italian national consumption portal (ARERA), with simulated PV generation and storage operation. Unlike most existing studies that rely on fully simulated demand profiles, this approach integrates real consumption data to more accurately capture daily and seasonal demand variability and the temporal mismatch with PV generation. The methodology has been validated through a case study of a residential dwelling in a Mediterranean area, with reversible heat pump loads and no existing PV or ESS, assuming the installation of a 3 kWp PV system and a 5.76 kWh ESS. Results show that adding ESS nearly doubles self-consumption (from 32.0% to 68.7%) and self-sufficiency (from 24.9% to 53.5%), while reducing grid imports by 38.0% and energy exports by 59.5%. Annual savings rise by 112%, but the payback period lengthens from 10.5 to 14.4 years, reflecting the trade-off between higher self-consumption and battery cost. Beyond these specific results, the main contribution of this work lies in demonstrating how publicly available real consumption data can be combined with energy simulation to support transparent and replicable evaluations of PV and ESS systems. Implemented through a calculation tool, this method can support designers, households, and policy-makers in assessing optimal ESS sizing, evaluating economic feasibility without the need for complex modelling or proprietary data. This methodology contributes to sustainability goals by reducing dependence on fossil fuels, improving the energy autonomy of buildings, and supporting decarbonization policies. Full article
Show Figures

Figure 1

16 pages, 1262 KB  
Article
Measuring Surgical Waiting Times in Breast Cancer: Admission to Surgery Versus Biopsy Result to Surgery
by Cem Tandoğan, Mustafa Berkeşoğlu, Ferah Tuncel, Didem Derici Yıldırım, Cumhur Özcan, Sami Benli, Erkan Güler and Eda Bengi Yılmaz
Healthcare 2025, 13(23), 3010; https://doi.org/10.3390/healthcare13233010 - 21 Nov 2025
Viewed by 769
Abstract
Background: Preoperative timelines may lengthen due to tailored evaluation and system constraints. We examined whether two complementary measures of time-to-surgery (TTS)—admission-to-surgery (A-TTS) and biopsy-result-to-surgery (B-TTS)—behave similarly and whether parallel tracking offers service value. Methods: In a single-center retrospective cohort of eligible women undergoing [...] Read more.
Background: Preoperative timelines may lengthen due to tailored evaluation and system constraints. We examined whether two complementary measures of time-to-surgery (TTS)—admission-to-surgery (A-TTS) and biopsy-result-to-surgery (B-TTS)—behave similarly and whether parallel tracking offers service value. Methods: In a single-center retrospective cohort of eligible women undergoing upfront surgery for invasive breast cancer (2010–2021; n = 167), we reported quality indicators for timeliness (target attainment, agreement and discordance, the interval gap, and the surgery-to-adjuvant interval), while analyzing recurrence as the primary endpoint and overall survival as secondary. Discrimination analyses, logistic regression, and Cox models were used; non-proportional hazards were handled with a log–time interaction centered at 24 months. Results: The two time measures were not interchangeable: discordant cases were frequent and pointed to different bottlenecks. A-TTS ≤ 24 days was independently associated with recurrence (OR 3.16; 95% CI 1.13–8.82) and showed a large early hazard for death at 24 months that attenuated over time (HR 22.83; 95% CI 6.44–80.98; interaction HR 0.06; 95% CI 0.02–0.21), whereas B-TTS showed no association. Conclusions: Lymphovascular invasion remained the strongest pathologic correlate of survival. Tracking both intervals, paired with brief, reason-coded reviews of discordant cases, may support scheduling, quality dashboards, and breach governance better than a single TTS metric. Full article
(This article belongs to the Special Issue Continuous Quality Improvement and Patient Safety in Healthcare)
Show Figures

Figure 1

12 pages, 422 KB  
Article
Factors Affecting the Incidence of Double Ovulations in Lactating Dairy Cows: Estrous Cycle Length
by Fernando López-Gatius and Irina Garcia-Ispierto
Animals 2025, 15(20), 3000; https://doi.org/10.3390/ani15203000 - 16 Oct 2025
Cited by 1 | Viewed by 899
Abstract
This study was designed to identify factors, including estrous cycle length, affecting the incidence of double ovulations in dairy cows. The study population comprised 748 primiparous cows undergoing spontaneous estrous cycles that had undergone their first postpartum artificial insemination following the second observed [...] Read more.
This study was designed to identify factors, including estrous cycle length, affecting the incidence of double ovulations in dairy cows. The study population comprised 748 primiparous cows undergoing spontaneous estrous cycles that had undergone their first postpartum artificial insemination following the second observed estrus. A subset of 341 cows with inter-estrus intervals (IEIs) of 18 to 30 days were selected to investigate the impacts of IEI, which was classified as normal (18–23 days) or lengthened (24–30 days). The odds ratio (OR) for double ovulations was 0.82 (p < 0.0001) for each unit increase in genomic prediction values for twin pregnancies, 2.3 (p < 0.0001) for cows inseminated during the negative photoperiod, compared to cows inseminated during the positive photoperiod, and 2.8 (p = 0.02) for cows with lengthened cycles, compared to cows with normal cycles. The OR for lengthened IEIs was 0.91 (p = 0.001) for each unit increase in genomic prediction value, and 4.4 (p < 0.0001) for cows inseminated during the negative photoperiod. In conclusion, lengthened estrous cycles were associated with double ovulations, genomic prediction values were able to identify the risk of lengthened cycles, and the negative photoperiod was found to favor both lengthened cycles and double ovulations. Full article
(This article belongs to the Special Issue Investigating Twin Pregnancies in Mono-Ovulatory Species)
Show Figures

Figure 1

23 pages, 1270 KB  
Article
A Pilot, Randomised, Placebo-Controlled, Double-Blind Trial of a Single Oral Dose of Ivermectin for Post-Exposure Prophylaxis of SARS-CoV-2
by Kylie M. Wagstaff, Mark S. Stein, Alan Herschtal, Jean-Jacques Rajter, Juliana Cepelowicz Rajter, Michele Sallaberger, Alexia Smileski, Amala Kanagalingam and David A. Jans
Pharmaceutics 2025, 17(9), 1205; https://doi.org/10.3390/pharmaceutics17091205 - 16 Sep 2025
Viewed by 10549
Abstract
Background: The efficacy of a single oral dose of Ivermectin as prophylaxis for SARS-CoV-2 is uncertain. This trial sought to evaluate the effectiveness of a single oral low dose of Ivermectin to prevent SARS-CoV-2 infection or reduce symptoms if infection did occur. Methods: [...] Read more.
Background: The efficacy of a single oral dose of Ivermectin as prophylaxis for SARS-CoV-2 is uncertain. This trial sought to evaluate the effectiveness of a single oral low dose of Ivermectin to prevent SARS-CoV-2 infection or reduce symptoms if infection did occur. Methods: Asymptomatic community-dwelling adults were enrolled in this study within 72 h of close contact with a case of SARS-CoV-2. Participants were randomised, stratified by vaccination status and exposure site, to a single oral 200 µg/kg dose of Ivermectin or placebo. The primary outcome was conversion to a positive polymerase chain reaction (PCR) or rapid antigen test (RAT) for SARS-CoV-2 within 14 days of close contact. Secondary outcomes were restricted to those who met the primary outcome. They included the following: days alive free of symptoms in the 14 (DAFS1-14) and 28 (DAFS1-28) days following intervention and days from close contact until a positive PCR or RAT for SARS-CoV-2. Results: A total of 536 participants registered for this trial. Of these, 86 met inclusion criteria and were randomised. 68 adhered to the trial protocol and were included in the analysis. A total of 11/36 (Ivermectin arm) and 11/32 (placebo arm) met the primary outcome. After controlling for age and prior SARS-CoV-2 infection, the estimate (95% confidence interval (95% CI)) of the effect of Ivermectin (compared to placebo) on the absolute value of the proportion of participants converting to a positive PCR or RAT was −0.051 (−0.26 to 0.16), p = 0.63. After controlling for prior SARS-CoV-2 infection, age, body mass index, hypertension and lung disease, the average treatment effect (Ivermectin versus placebo) on DAFS1-14 was 2.5 days (95%CI 1.1 to 4.5), p = 0.036, and for DAFS1-28, was 2.3 days (95% CI 0.7 to 3.3), p = 0.35. The mean (standard deviation) number of days from close contact until a positive PCR or RAT was 5.0 (4.1) days for the Ivermectin group versus 2.6 (0.8) days for the placebo group. After controlling for age and prior SARS-CoV-2 infection, the average treatment effect (95%CI), Ivermectin versus placebo, on days from close contact until a positive PCR or RAT was 2.3 days (95% CI 1.1 to 3.4), p = 0.033. Conclusions: We did not demonstrate that a single oral low dose of Ivermectin administered to asymptomatic adults within 72 h of close contact with a case of SARS-CoV-2 prevents conversion to a positive PCR or RAT. However, the trial had a small sample size and does not exclude a clinically meaningful effect of Ivermectin on conversion to a positive PCR or RAT. Amongst those who did convert to a positive PCR or RAT, the use of Ivermectin significantly lengthened the time from close contact to conversion and increased the number of days alive free of symptoms following intervention. Full article
(This article belongs to the Section Clinical Pharmaceutics)
Show Figures

Graphical abstract

19 pages, 1115 KB  
Article
An EMG-to-Force Processing Method for Estimating In Vivo Knee Muscle Power During Self-Selected Speed Walking in Adults
by Ross Bogey
Appl. Sci. 2025, 15(12), 6849; https://doi.org/10.3390/app15126849 - 18 Jun 2025
Viewed by 1793
Abstract
The purpose of this study was to determine the power produced by knee muscles in normal adults when performing self-selected walking. The power of a single knee muscle is not directly measurable without invasive methods. An EMG-to-force processing (EFP) model was developed, which [...] Read more.
The purpose of this study was to determine the power produced by knee muscles in normal adults when performing self-selected walking. The power of a single knee muscle is not directly measurable without invasive methods. An EMG-to-force processing (EFP) model was developed, which scaled muscle–tendon unit (MTU) power output to gait EMG. Positive power by each muscle occurred when force was developed during concentric contractions, and negative power occurred with lengthening contractions. The sum of EFP power produced by knee muscles was compared with the kinematics plus kinetics (KIN) knee power at percent gait cycle intervals. Closeness-of-fit of the EFP and KIN power curves (during active muscle forces) was used to validate the model. Key findings were that most knee muscles have a characteristic eccentric-then-concentric contraction pattern, and greatest power was produced by the Semimembranosis, with peak magnitude nearly matched by two vastus muscles (VL, VMO). The EMG-to-force processing approach provides reasonable estimates of active individual knee muscle power in self-selected speed walking in neurologically intact adults. Further, a prolonged period of the gait cycle showed substantial knee flexion or extension in the absence of power produced by muscles acting at the knee. Full article
(This article belongs to the Special Issue Human Biomechanics and EMG Signal Processing)
Show Figures

Figure 1

13 pages, 695 KB  
Article
Dynamic Cycle of Low Back Pain: A 17-Year, Population-Based Study Analyzing the National Health Insurance Service Data in South Korea
by Mi-Ran Goo, Deok-Hoon Jun and Do-Youn Lee
Medicina 2025, 61(5), 782; https://doi.org/10.3390/medicina61050782 - 23 Apr 2025
Viewed by 2631
Abstract
Background and Objectives: Low back pain (LBP) is a highly prevalent musculoskeletal condition that frequently recurs, leading to increased healthcare utilization and socioeconomic burden. While short-term management strategies are well-documented, long-term recurrence patterns remain insufficiently studied. This study aims to describe the [...] Read more.
Background and Objectives: Low back pain (LBP) is a highly prevalent musculoskeletal condition that frequently recurs, leading to increased healthcare utilization and socioeconomic burden. While short-term management strategies are well-documented, long-term recurrence patterns remain insufficiently studied. This study aims to describe the long-term recurrence patterns and healthcare utilization associated with LBP in a nationwide cohort over a 17-year period. Materials and Methods: This descriptive, retrospective longitudinal cohort study utilized data from the Korean National Health Insurance Service (NHIS) database (2002–2018). We included 3,086,665 patients who sought medical care for LBP (ICD-10 code M54.5) at least once in 2010. Patients with a history of disability rating assessments were excluded. The primary outcomes included the number of LBP episodes, episode duration, recurrence patterns, and changes in healthcare utilization. We assessed the number of healthcare visits per episode and the interval between episodes over time. Results: Among the study population, 79.4% experienced recurrent LBP, with an average of 5.0 ± 4.9 episodes per patient. Recurrence rates increased with each episode. In addition, episode duration lengthened, and intervals between episodes shortened. Healthcare utilization also increased, with patients requiring more visits per episode over time. The demographic and socioeconomic characteristics of the LBP patients in our sample were also described. Conclusions: In this population-based sample, LBP follows a progressive course, with increasing episode frequency, prolonged duration, and escalating healthcare utilization over time. These findings highlight the need for early intensive management and long-term follow-up strategies to mitigate the growing burden of recurrent LBP on individuals and healthcare systems. Full article
Show Figures

Figure 1

18 pages, 5394 KB  
Article
Comparison of Models for Missing Data Imputation in PM-2.5 Measurement Data
by Ju-Yong Lee, Seung-Hee Han, Jin-Goo Kang, Chae-Yeon Lee, Jeong-Beom Lee, Hyeun-Soo Kim, Hui-Young Yun and Dae-Ryun Choi
Atmosphere 2025, 16(4), 438; https://doi.org/10.3390/atmos16040438 - 9 Apr 2025
Cited by 4 | Viewed by 2561
Abstract
The accurate monitoring and analysis of PM-2.5 are critical for improving air quality and formulating public health policies. However, environmental data often contain missing values due to equipment failures, data collection errors, or extreme weather conditions, which can hinder reliable analysis and predictions. [...] Read more.
The accurate monitoring and analysis of PM-2.5 are critical for improving air quality and formulating public health policies. However, environmental data often contain missing values due to equipment failures, data collection errors, or extreme weather conditions, which can hinder reliable analysis and predictions. This study evaluates the performance of various missing data imputation methods for PM-2.5 data in Seoul, Korea, using scenarios with artificially generated missing values during high- and low-concentration periods. The methods compared include FFILL, KNN, MICE, SARIMAX, DNN, and LSTM. The results indicate that KNN consistently achieved stable and balanced performance across different temporal intervals, with an RMSE of 5.65, 9.14, and 9.71 for 6 h, 12 h, and 24 h intervals, respectively. FFILL demonstrated superior performance for short intervals (RMSE 4.76 for 6 h) but showed significant limitations as intervals lengthened. SARIMAX performed well in long-term scenarios, with an RMSE of 9.37 for 24 h intervals, but required higher computational complexity. Conversely, deep learning models such as DNN and LSTM underperformed, highlighting the need for further optimization for time-series data. This study highlights the practicality of KNN as the most effective method for addressing missing PM-2.5 data in mid- to long-term applications due to its simplicity and efficiency. These findings provide valuable insights into the selection of imputation methods for environmental data analysis, contributing to the enhancement of data reliability and the development of effective air quality management policies. Full article
(This article belongs to the Special Issue New Insights in Air Quality Assessment: Forecasting and Monitoring)
Show Figures

Figure 1

7 pages, 2883 KB  
Case Report
A Rare Case of Small Vessel Vasculitis in Fatal Promazine Intoxication: The Synergy of Adverse Events Resulting in Death
by Naomi Tatriele, Gloria Giorato, Francesco Baldisser, Rachele Turrini, Matteo Brunelli, Francesco Ausania and Nicola Pigaiani
Forensic Sci. 2025, 5(1), 7; https://doi.org/10.3390/forensicsci5010007 - 11 Feb 2025
Viewed by 2081
Abstract
Background: Nowadays, exotoxic substance intake is among the most frequently employed methods of suicide. Self-poisoning is quite common among psychiatric patients treated in hospitals. Psychotropic drugs used for suicide include phenothiazines. Promazine hydrochloride (Talofen©) is an alpha-lytic phenothiazine neuroleptic with a high affinity [...] Read more.
Background: Nowadays, exotoxic substance intake is among the most frequently employed methods of suicide. Self-poisoning is quite common among psychiatric patients treated in hospitals. Psychotropic drugs used for suicide include phenothiazines. Promazine hydrochloride (Talofen©) is an alpha-lytic phenothiazine neuroleptic with a high affinity for histaminergic H1 receptors and a low affinity for dopaminergic D2, serotoninergic 5-HT, alpha1-adrenergic, and muscarinic receptors, which may explain its potent sedative effect. The most common adverse effects include extrapyramidal syndromes, weight gain, orthostatic hypotension, QTc prolongation, convulsions, delirium, and psychosis. Rare adverse events include the potential occurrence of autoimmune syndromes and vasculitis. Methods: We report herein the delayed death of a 59-year-old woman due to cardiocirculatory arrest on an arrhythmic basis in the context of vasculitis of the small pulmonary vessels and prolongation of the QTc interval secondary to voluntary acute intoxication with promazine hydrochloride. Results: The incident occurred in a psychiatric patient with a history of prior self-harming acts. Histological investigations revealed wavy fibers in the heart, a lymphocytic granulocyte infiltrate in the walls of small- and medium-caliber vessels, and spotty perivascular deposition of histiocyte-macrophage cells in the lungs. Immunophenotypic investigations showed the prevalence of CD15+ and T-CD3+ elements, thus identifying a small vessel vasculitis. These findings were consistent with the literature regarding adverse events following the intake of promazine hydrochloride, although vasculitis is rare. Conclusions: Thus, while QTc lengthening and arrhythmic incidents are widely reported events associated with promazine hydrochloride use, the development of a rare condition such as pulmonary vasculitis undoubtedly played a synergistic and decisive stressogenic role in the genesis of the cardiac event, leading to irreversible functional arrest. Full article
Show Figures

Figure 1

17 pages, 2092 KB  
Article
Enzymic Activity, Metabolites, and Hematological Responses Changes of Clinical Healthy High-Risk Beef Calves During Their First 56-Days from Arrival
by Octavio Carrillo-Muro, Pedro Hernández-Briano, Paola Isaira Correa-Aguado, Alejandro Rivera-Villegas, Oliver Yaotzin Sánchez-Barbosa, Rosalba Lazalde-Cruz, Alberto Barreras, Alejandro Plascencia and Daniel Rodríguez-Cordero
Animals 2025, 15(2), 133; https://doi.org/10.3390/ani15020133 - 8 Jan 2025
Cited by 2 | Viewed by 1539
Abstract
The objective of this study was to evaluate the changes in enzymic activity, metabolites, and hematological responses during the first 56-d of arrival of newly received calves, which were qualified at reception as high-risk but diagnosed as clinically healthy. A total of 320 [...] Read more.
The objective of this study was to evaluate the changes in enzymic activity, metabolites, and hematological responses during the first 56-d of arrival of newly received calves, which were qualified at reception as high-risk but diagnosed as clinically healthy. A total of 320 blood samples were taken from 64 crossbred bull calves (average initial body weight = 148.3 ± 1.3 kg) at different times from arrival (d 0, 14, 28, 42, and 56 of received). Calves included in the study were received in June (n = 20), November (n = 24), and April (n = 20); thus, experimental treatments were arranged in a generalized complete block design (three blocks = month of arrival). The following parameters were determined: total white blood cells (WBC): lymphocytes (LYM), lymphocytes % (LYM%), monocytes (MON), monocytes % (MON%), granulocytes (GRA), granulocytes % (GRA%), platelets (PLT), and mean platelet volume (MPV); red blood cells (RBC): red blood cell distribution width test % (RDW%), hematocrit (HCT), and mean corpuscular volume (MCV); hemoglobin (HGB): mean corpuscular hemoglobin (MCH) and mean corpuscular hemoglobin concentration (MCHC). The enzymatic activity and metabolites analyzed were alkaline phosphatase (ALP), gamma glutamyltransferase (GGT), aspartate aminotransferase (AST), alanine aminotransferase (ALT), total protein (TP), albumin (ALB), globulin (GLO), ALB/GLO ratio, blood urea nitrogen (BUN), creatinine (CRE), total bilirubin (TBIL), total cholesterol (TCHO), triglycerides (TG); (4) calcium (Ca), glucose (GLU), sodium (Na+), potassium (K+), and chlorine (Cl). It was observed that ALP, ALT, TP, ALB, GLO, ALB/GLO ratio, TCHO, TG, Ca, and GLU increased as days from reception increased (linear effect, p ≤ 0.04), whereas CRE and TBIL were reduced (linear effect, p ≤ 0.02). A quadratic response (p ≤ 0.001) was observed to GGT and AST values being maximal on days 1 and 56 after arrival (p ≤ 0.001). Na+, K+, and Cl concentrations were not affected by prolonged days after arrival. Finally, blood cells of LYM, LYM%, PLT, RBC, HGB, HCT%, MCV, and MCH increased (linear effect, p ≤ 0.001) as the number of days after arrival increased. Whereas MON% was linearly decreased (p ≤ 0.05). It was concluded that even when all parameters were within the range of reference intervals (RIs) determined for healthy cattle, during the period of monitoring, as the days after arrival lengthened, blood serum parameters related to health and immunity increased, and metabolites related to tissue injury decreased. In contrast, plasmatic electrolytes (Na+, K+, and Cl) were slightly reduced as the day after arrival increased. Apparently, at least 42 d is the minimum period after arrival to permit calves to reach more adequate physiological and metabolic conditions before starting the fattening phase. Full article
Show Figures

Figure 1

11 pages, 231 KB  
Article
Robot-Assisted Radical Prostatectomy by the Hugo Robotic-Assisted Surgery (RAS) System and the da Vinci System: A Comparison between the Two Platforms
by Hsien-Che Ou, Lucian Marian, Ching-Chia Li, Yung-Shun Juan, Min-Che Tung, Hung-Jen Shih, Chin-Po Chang, Jian-Ting Chen, Che-Hsueh Yang and Yen-Chuan Ou
Cancers 2024, 16(6), 1207; https://doi.org/10.3390/cancers16061207 - 19 Mar 2024
Cited by 23 | Viewed by 4433
Abstract
Objective: In a previous study, we proved that an experienced urologist is more likely to adapt to the Hugo RAS system. Based on this, we further examine various parameters in this study. Parameters included in this study consisted of console time, functional outcomes, [...] Read more.
Objective: In a previous study, we proved that an experienced urologist is more likely to adapt to the Hugo RAS system. Based on this, we further examine various parameters in this study. Parameters included in this study consisted of console time, functional outcomes, and oncological outcomes. Materials and Methods: A total of 60 patients who underwent robot-assisted radical prostatectomy (RARP) performed by a single surgeon using the da Vinci (DV) system (n = 30) or the Hugo RAS system (n = 30) between March 2023 and August 2023 were included in the analysis. The intraoperative operative time was categorized into vesicourethral anastomosis time and overall console time. Functional and oncological outcomes were documented at the 1st and 3rd postoperative months. Parametric and non-parametric methods were adopted after checking skewness and kurtosis, and an α value of 5% was used to determine the significance. Results: The vesicourethral anastomosis time was significantly lengthened (Hedge’s g: 0.87; 95% confidence interval (CI): 0.34–1.39; J factor = 0.987). However, the overall console time was not affected. The functional (postoperative 3rd month: p = 0.130) and oncological outcomes (postoperative 3rd month: p = 0.103) were not significantly different. We also found that the adverse effect on surgical specimens and positive surgical margins was not affected (p = 0.552). Conclusion: During the process of adaptation, although intricate motions (such as the vesicourethral anastomosis time) would be lengthened, the overall console time would not change remarkably. In this process, the functional and oncological outcomes would not be compromised. This encourages urologists to adopt the Hugo RAS system in RARP if they have previous experiences of using the DV system, since their trifecta advantage would not be compromised. Full article
(This article belongs to the Special Issue Advances in Surgical Treatment of Urinary Tumors)
15 pages, 3845 KB  
Article
Calming Hungarian Grey Cattle in Headlocks Using Processed Nasal Vocalization of a Mother Cow
by Ádám Lenner, Zoltán Lajos Papp, Csaba Szabó and István Komlósi
Animals 2024, 14(1), 135; https://doi.org/10.3390/ani14010135 - 30 Dec 2023
Cited by 3 | Viewed by 3177
Abstract
Sound analysis is an important field of research for improving precision livestock farming systems. If the information carried by livestock sounds is interpreted correctly, it could be used to improve management and welfare assessment in this field. Therefore, we hypothesized that the nasal [...] Read more.
Sound analysis is an important field of research for improving precision livestock farming systems. If the information carried by livestock sounds is interpreted correctly, it could be used to improve management and welfare assessment in this field. Therefore, we hypothesized that the nasal vocalization of a mother cow could have a calming effect on conspecifics. The nasal vocalization in our study was recorded from a mother cow (not part of the test herd) while it was licking its day-old calf. The raw sound was analyzed, cleaned from noises, and the most representative vocalization was lengthened to two minutes. Thirty cows having calves were randomly selected from eighty Hungarian grey cattle cows. Two test days were selected, one week apart; the weather circumstances in both days were similar. The herd was collected in a paddock, and the test site (a restraining crate with a headlock) was 21 m away from them. The cows from the herd were gently moved to the restraining crate, and, after the installation of the headlock, Polar® heart rate monitors were fixed on the animals. The recording of the RR intervals was carried out for two minutes. On day one of the test, the processed nasal sound was played to every second cow during the heart rate monitoring. When the sound ended, the heart rate monitor was removed. On test day two, the sound and no sound treatments were switched among the participating cows. At the end of the measurement, the headlock was opened, letting the animals out voluntarily, and a flight test was performed along a 5 m distance. The time needed to pass the 5 m length was measured with a stopwatch and divided by the distance. The RR intervals were analyzed with the Kubios HRV Standard (ver. 3.5.0) software. The following data were recorded for the entire measurement: average and maximum heart rate; SD1 and SD2; pNN50; VLF, LF, and HF. The quasi-periodic signal detected in the sound analyses can hardly be heard, even when it is enhanced to the maximum. This can be considered a vibration probably caused by the basis of articulation, such as a vibration of the tongue, for example. The SD2/SD1 ratio (0.97 vs. 1.07 for the animals having no sound and sound played, respectively, p = 0.0110) and the flight speed (0.92 vs. 1.08 s/m for the animals having no sound and sound played, respectively, p = 0.0409) indicate that the sound treatment had a calming effect on the restrained cows. The day of the test did not influence any of the measured parameters; therefore, no effect of the routine was observed. The yes–no sequence of the sound treatment significantly reduced the pNN50 and flight speed values, suggesting a somewhat more positive association with the headlock and the effectiveness of the processed nasal sound. In conclusion, we have demonstrated that, by means of sound analyses, not only information about individuals and the herd can be gathered but that, with proper processing, the sound obtained can be used to improve animal welfare. Full article
(This article belongs to the Section Cattle)
Show Figures

Figure 1

12 pages, 2070 KB  
Article
Inhibition of Dust Re-Deposition for Filter Cleaning Using a Multi-Pulsing Jet
by Quanquan Wu, Xiaohai Li, Zhenqiang Xing, Qin Kuang, Jianlong Li, Shan Huang, Hong Huang, Zhifei Ma and Daishe Wu
Atmosphere 2023, 14(7), 1173; https://doi.org/10.3390/atmos14071173 - 20 Jul 2023
Cited by 3 | Viewed by 2475
Abstract
The re-deposition of detached dust during online pulse-jet cleaning is an important issue encountered during filter regeneration. To reduce dust re-deposition, multi-pulsing jet cleaning schemes were designed and experimentally tested. A pilot-scale pulse-jet cleaning dust collector was built with one vertically installed pleated [...] Read more.
The re-deposition of detached dust during online pulse-jet cleaning is an important issue encountered during filter regeneration. To reduce dust re-deposition, multi-pulsing jet cleaning schemes were designed and experimentally tested. A pilot-scale pulse-jet cleaning dust collector was built with one vertically installed pleated filter cartridge. The effects of pulse duration and interval on the pulse pressure were tested, and the dust re-deposition rate and mechanism were studied and analyzed. It was found that, for the single-pulsing jet, the pulse duration had a critical value of approximately 0.080 s in this test, above which the pulse pressure remained at approximately 0.75 kPa and did not increase further. For the multi-pulsing jet with a small pulse interval (less than approximately 0.10 s), the pulse flows superimposed and reached a higher pulse pressure with a slight inhibition of dust re-deposition. For the multi-pulsing jet with a long pulse interval (over 0.15 s), dust re-deposition was clearly inhibited. The re-deposition rate decreased from 63.8% in the single-pulsing scheme to 24.4% in the multi (five)-pulsing scheme with the same total pulse duration of 0.400 s. The multi-pulsing scheme lengthens the duration of reverse pulse flow, resulting in more elapsed time for the detached dust to freely fall, and inhibiting the re-deposition of dust. The elapsed time in the five-pulsing jet scheme with the recommended pulse duration of 0.080 s and interval of 0.25 s was 2.8 times higher than that of the single-pulsing jet with the same total pulse duration. Full article
(This article belongs to the Section Air Pollution Control)
Show Figures

Figure 1

17 pages, 2446 KB  
Article
Quetiapine Moderates Doxorubicin-Induced Cognitive Deficits: Influence of Oxidative Stress, Neuroinflammation, and Cellular Apoptosis
by Vasudevan Mani and Bander Shehail Alshammeri
Int. J. Mol. Sci. 2023, 24(14), 11525; https://doi.org/10.3390/ijms241411525 - 16 Jul 2023
Cited by 20 | Viewed by 3443
Abstract
Chemotherapy is considered a major choice in cancer treatment. Unfortunately, several cognitive deficiencies and psychiatric complications have been reported in patients with cancer during treatment and for the rest of their lives. Doxorubicin (DOX) plays an important role in chemotherapy regimens but affects [...] Read more.
Chemotherapy is considered a major choice in cancer treatment. Unfortunately, several cognitive deficiencies and psychiatric complications have been reported in patients with cancer during treatment and for the rest of their lives. Doxorubicin (DOX) plays an important role in chemotherapy regimens but affects both the central and peripheral nervous systems. Antipsychotic drugs alleviate the behavioral symptoms of aging-related dementia, and the atypical class, quetiapine (QUET), has been shown to have beneficial effects on various cognitive impairments. The present investigation aimed to determine the possible mechanism underlying the effect of thirty-day administrations of QUET (10 or 20 mg/kg, p.o.) on DOX-induced cognitive deficits (DICDs). DICDs were achieved through four doses of DOX (2 mg/kg, i.p.) at an interval of seven days during drug treatment. Elevated plus maze (EPM), novel object recognition (NOR), and Y-maze tasks were performed to confirm the DICDs and find the impact of QUET on them. The ELISA tests were executed with oxidative [malondialdehyde (MDA), catalase, and reduced glutathione (GSH)], inflammatory [cyclooxygenase-2 (COX-2), nuclear factor kappa B (NF-κB), and tumor necrosis factor-alpha (TNF-α)], and apoptosis [B-cell lymphoma 2 (Bcl2), Bcl2 associated X protein (Bax), and Caspase-3] markers were assessed in the brain homogenate to explore the related mechanisms. DICD lengthened the transfer latency time in EPM, shortened the exploration time of the novel object, reduced the discrimination ability of the objects in NOR, and lowered the number of arm entries and time spent in the novel arm. QUET alleviated DICD-related symptoms. In addition, QUET reduced neuronal oxidative stress by reducing MDA and elevating GSH levels in the rat brain. Moreover, it reduced neuronal inflammation by controlling the levels of COX-2, NF-κB, and TNF-α. By improving the Bcl-2 level and reducing both Bax and Caspase-3 levels, it protected against neuronal apoptosis. Collectively, our results supported that QUET may protect against DICD, which could be explained by the inhibition of neuronal inflammation and the attenuation of cellular apoptosis protecting against oxidative stress. Full article
(This article belongs to the Special Issue Neuroprotective Strategies 2024)
Show Figures

Figure 1

17 pages, 10813 KB  
Article
A Framework for Retrieving Soil Organic Matter by Coupling Multi-Temporal Remote Sensing Images and Variable Selection in the Sanjiang Plain, China
by Haiyi Ma, Changkun Wang, Jie Liu, Xinyi Wang, Fangfang Zhang, Ziran Yuan, Chengshuo Yao and Xianzhang Pan
Remote Sens. 2023, 15(12), 3191; https://doi.org/10.3390/rs15123191 - 20 Jun 2023
Cited by 12 | Viewed by 3049
Abstract
Soil organic matter (SOM) is an important soil property for agricultural production. Rising grain demand has increased the intensity of cultivated land development in the Sanjiang Plain of China, and there is a strong demand for SOM monitoring in this region. Therefore, Baoqing [...] Read more.
Soil organic matter (SOM) is an important soil property for agricultural production. Rising grain demand has increased the intensity of cultivated land development in the Sanjiang Plain of China, and there is a strong demand for SOM monitoring in this region. Therefore, Baoqing County of the Sanjiang Plain, an important grain production area, was considered the study area. In the study, we proposed a framework for high-accuracy SOM retrieval by coupling multi-temporal remote sensing (RS) images and variable selection algorithms. A total of 73 surface soil samples (0–20 cm) were collected in 2010, and Landsat 5 images acquired during the bare soil period (April, May, and June) were selected from 2008 to 2011. Three variable selection algorithms, namely, Genetic Algorithm, Random Frog and Competitive Adaptive Reweighted Sampling (CARS), were combined with Partial Least Squares Regression (PLSR) to build SOM retrieval models on the spectral bands and indices of the images. The results using a single-date image showed that the combination of variable selection algorithms and PLSR outperformed using PLSR alone, and CARS showed the best performance (R2 = 0.34, RMSE = 15.66 g/kg) among all the algorithms. Therefore, only CARS was applied to SOM retrieval in the different year interval groups. To investigate the effect of the image acquisition time, all images were divided into various year interval groups, and the resulting images were then stacked. The results using multi-temporal images showed that the SOM retrieval accuracy improved as the year interval lengthened. The optimal result (R2 = 0.59, RMSE = 11.81 g/kg) was obtained from the 2008–2011 group, wherein the difference indices derived from the images of 2009, 2010, and 2011 dominated the selected spectral variables. Moreover, the spatial prediction of SOM based on the optimal model was consistent with the distribution of SOM. Our study suggested that the proposed framework that couples stacked multi-temporal RS images with variable selection algorithms has potential for SOM retrieval. Full article
(This article belongs to the Special Issue Remote Sensing for Soil Mapping and Monitoring)
Show Figures

Figure 1

Back to TopTop